Sign in to use this feature.

Years

Between: -

Subjects

remove_circle_outline
remove_circle_outline
remove_circle_outline
remove_circle_outline
remove_circle_outline
remove_circle_outline
remove_circle_outline

Journals

Article Types

Countries / Regions

Search Results (34)

Search Parameters:
Keywords = White Nile

Order results
Result details
Results per page
Select all
Export citation of selected articles as:
10 pages, 4885 KB  
Proceeding Paper
Enhancing Rainfall Measurement Using Remote Sensing Data in Sparse Rain Gauge Networks: A Case Study in White Nile State, Sudan
by Abdelbagi Y. F. Adam, Zoltán Gribovszki and Péter Kalicz
Eng. Proc. 2025, 94(1), 19; https://doi.org/10.3390/engproc2025094019 - 26 Aug 2025
Viewed by 2210
Abstract
Monitoring rainfall is essential to understanding hydrological processes, managing water resources, and mitigating drought and flood risks. Many regions, particularly in developing countries, have sparse rain gauge networks, which limit spatial coverage and result in inaccurate rainfall estimates. By combining remote sensing data [...] Read more.
Monitoring rainfall is essential to understanding hydrological processes, managing water resources, and mitigating drought and flood risks. Many regions, particularly in developing countries, have sparse rain gauge networks, which limit spatial coverage and result in inaccurate rainfall estimates. By combining remote sensing data with rain gauge measurements, rainfall estimates can be improved, and spatial coverage can be enhanced. Remote sensing techniques provide a valuable resource for supplementing and enhancing rainfall monitoring in such areas. This study leverages Global Precipitation Measurement (GPM) satellite data to enhance rainfall estimation in White Nile State, Sudan, where only two rain gauge stations are operational and the state’s total area is 39.600 km2. GPM data, well-known for its high temporal and spatial resolution, offers a promising alternative to mitigate the limitations of sparse ground-based networks. The study integrates GPM satellite data with ground-based measurements through statistical and geostatistical techniques, as well as validation, to improve rainfall accuracy. The results show that, on average, GPM data and rain gauge measurements exhibit a strong correlation of 0.87, with an annual RMSE of 10.23 mm and an AME of 8.25 mm. These findings demonstrate that GPM data effectively complements traditional rain gauge observations by accurately capturing spatial rainfall distributions and extreme precipitation events. The findings underscore the potential of remote sensing to provide reliable rainfall information in data-scarce regions, contributing to better water resource management and disaster risk reduction strategies. Full article
Show Figures

Figure 1

12 pages, 3641 KB  
Article
Microplastics in Urban Bird Feces: A Methodological Approach and Case Study in Mexico City
by Victoria Amellalli Vazquez-Cruz, Alethia Vázquez-Morillas, Arely Areanely Cruz-Salas, Ana Isabel Hernández-Soriano, Getsemaní Cervantes-Cabrera, Mariana Elizabeth Ballesteros-López and Juan Carlos Alvarez-Zeferino
Microplastics 2025, 4(1), 6; https://doi.org/10.3390/microplastics4010006 - 5 Feb 2025
Cited by 3 | Viewed by 3064
Abstract
Microplastics (MP) are ubiquitous contaminants in diverse environmental matrices, including biota. Urban birds, such as pigeons (Columba livia), are particularly vulnerable to MP exposure due to their scavenging habits and proximity to human activities. This study developed and applied a methodology [...] Read more.
Microplastics (MP) are ubiquitous contaminants in diverse environmental matrices, including biota. Urban birds, such as pigeons (Columba livia), are particularly vulnerable to MP exposure due to their scavenging habits and proximity to human activities. This study developed and applied a methodology to assess MP presence in pigeon feces, starting with a review of existing methods for extracting MPs from organic matrices. Of all the methodologies investigated, a method was established to be tested, varying the reagent, using pigeon feces collected from the Universidad Autónoma Metropolitana, Azcapotzalco Unit (UAM-A) and 15 virgin microplastics of five different types. Of both reagents, it was found that the method with 50% H2O2 presented better results (degradation of almost all organic matter and recovery efficiency of 93.33%). The selected method was optimized before being applied to feces collected from three sites in Mexico City (n = 10 samples per site). MPs were extracted using a digestion process with 50% hydrogen peroxide, flotation test with CaCl2, staining with red Nile dye and vacuum filtration and analyzed by microscopy and FTIR. Concentrations ranged from 16.4 to 27.8 MP/g dry feces, with fragments (80%) and fibers (20%) being the predominant shapes. The most common colors were black (32%) and white (22%), the polymers identified included polystyrene and polyethylene and the most common size was < 1 mm (54%). These findings suggest that pigeons ingest MP during feeding, likely due to confusion with organic matter, highlighting the risks of urban plastic pollution to avian health. The ingestion of MPs could lead to malnutrition, organ damage, and ecosystem imbalances, underscoring the need for improved waste management in urban areas. This study provides evidence of the pervasive impact of plastic pollution in non-marine environments, demonstrating the potential of urban birds as bio-indicators of local contamination. Full article
Show Figures

Graphical abstract

34 pages, 17396 KB  
Article
Predicting Green Water Footprint of Sugarcane Crop Using Multi-Source Data-Based and Hybrid Machine Learning Algorithms in White Nile State, Sudan
by Rogaia H. Al-Taher, Mohamed E. Abuarab, Abd Al-Rahman S. Ahmed, Mohammed Magdy Hamed, Ali Salem, Sara Awad Helalia, Elbashir A. Hammad and Ali Mokhtar
Water 2024, 16(22), 3241; https://doi.org/10.3390/w16223241 - 11 Nov 2024
Cited by 3 | Viewed by 2308
Abstract
Water scarcity and climate change present substantial obstacles for Sudan, resulting in extensive migration. This study seeks to evaluate the effectiveness of machine learning models in forecasting the green water footprint (GWFP) of sugarcane in the context of climate change. By analyzing various [...] Read more.
Water scarcity and climate change present substantial obstacles for Sudan, resulting in extensive migration. This study seeks to evaluate the effectiveness of machine learning models in forecasting the green water footprint (GWFP) of sugarcane in the context of climate change. By analyzing various input variables such as climatic conditions, agricultural data, and remote sensing metrics, the research investigates their effects on the sugarcane cultivation period from 2001 to 2020. A total of seven models, including random forest (RF), extreme gradient boosting (XGBoost), and support vector regressor (SVR), in addition to hybrid combinations like RF-XGB, RF-SVR, XGB-SVR, and RF-XGB-SVR, were applied across five scenarios (Sc) which includes different combinations of variables used in the study. The most significant mean bias error (MBE) was recorded in RF with Sc3 (remote sensing parameters), at 5.14 m3 ton−1, followed closely by RF-SVR at 5.05 m3 ton−1, while the minimum MBE was 0.03 m3 ton−1 in RF-SVR with Sc1 (all parameters). SVR exhibited the highest R2 values throughout all scenarios. Notably, the R2 values for dual hybrid models surpassed those of triple hybrid models. The highest Nash–Sutcliffe efficiency (NSE) value of 0.98 was noted in Sc2 (climatic parameters) and XGB-SVR, whereas the lowest NSE of 0.09 was linked to SVR in Sc3. The root mean square error (RMSE) varied across different ML models and scenarios, with Sc3 displaying the weakest performance regarding remote sensing parameters (EVI, NDVI, SAVI, and NDWI). Effective precipitation exerted the most considerable influence on GWFP, contributing 81.67%, followed by relative humidity (RH) at 7.5% and Tmax at 5.24%. The study concludes that individual models were as proficient as, or occasionally surpassed, double and triple hybrid models in predicting GWFP for sugarcane. Moreover, remote sensing indices demonstrated minimal positive influence on GWFP prediction, with Sc3 producing the lowest statistical outcomes across all models. Consequently, the study advocates for the use of hybrid models to mitigate the error term in the prediction of sugarcane GWFP. Full article
(This article belongs to the Special Issue Water Footprint and Energy Sustainability)
Show Figures

Figure 1

12 pages, 2597 KB  
Article
Identification and Characterization of Germ Cell Genes Vasa and Nanos-2 in the Ovary and Testis of White Crappie (Pomoxis annularis) and the Ovary of Black Crappie (P. nigromaculatus)
by Sujan Bhattarai, Nilima N. Renukdas, Anita M. Kelly, Amit Kumar Sinha, Sanjay Joshi and Dayan A. Perera
Fishes 2024, 9(10), 394; https://doi.org/10.3390/fishes9100394 - 30 Sep 2024
Cited by 1 | Viewed by 1821
Abstract
The vasa gene, encoding an ATP-dependent RNA helicase, and the nanos-2 gene, an RNA-binding protein, are essential for germ cell origination, migration, maintenance, and development in vertebrates and invertebrates. The expression levels of the vasa and nanos-2 genes have not yet been investigated [...] Read more.
The vasa gene, encoding an ATP-dependent RNA helicase, and the nanos-2 gene, an RNA-binding protein, are essential for germ cell origination, migration, maintenance, and development in vertebrates and invertebrates. The expression levels of the vasa and nanos-2 genes have not yet been investigated or reported in crappie species. These two genes were partially sequenced and characterized, and their expression patterns were analyzed using reverse-transcription quantitative polymerase chain reaction (RT-qPCR) according to age and sex. The vasa sequences of white crappie (WC) females and males showed significant similarity with the vasa homologs of largemouth bass (Micropterus salmoides; 93.1–93.98%) and smallmouth bass (M. dolomieu; 91.95–92.77%), indicating its conserved nature within the Family Centrarchidae. The vasa sequence of black crappie (BC) females showed significant similarity with the vasa homologs of white crappie (91.67%), largemouth bass (96.10%), smallmouth bass (96.10%), spotted scat (Scatophagus argus; 97.37%), mandarin fish (Siniperca chutasi; 96.15%), Japanese sea bass (Lateolabrax japonicus; 94.87%), lumpfish (Cyclopterus lumpus; 91.95%), southern bluefin tuna (Thunnus maccoyii; 94.74%), large yellow croaker (Larimichthys crocea; 92.21%), and Nile tilapia (Oreochromis niloticus; 92.21%). The nanos-2 sequences of WC females, WC males, and BC females showed significant similarity with the nanos-2 of largemouth bass (92.92–96.36%), smallmouth bass (92.92–96.36%), and mandarin fish (92.66–94.34%). The expression of vasa in BC females was significantly higher at age-2 than at age-1, while WC males and females presented no significant age-related differences. Neither species had a significant difference in nanos-2 gene expression with age. The expression levels of vasa and nanos-2 were significantly higher in WC males than females. Full article
(This article belongs to the Section Genetics and Biotechnology)
Show Figures

Figure 1

14 pages, 967 KB  
Article
Clinical and Diagnostic Features of West Nile Virus Neuroinvasive Disease in New York City
by Jackson A. Roberts, Carla Y. Kim, Amy Dean, Karen E. Kulas, Kirsten St. George, Hai E. Hoang and Kiran T. Thakur
Pathogens 2024, 13(5), 382; https://doi.org/10.3390/pathogens13050382 - 3 May 2024
Cited by 10 | Viewed by 5071
Abstract
West Nile virus (WNV) neuroinvasive disease (WNND) occurs in approximately 1 percent of WNV-infected patients and typically presents as encephalitis, meningitis, or acute flaccid paralysis (AFP). WNND remains a difficult inpatient diagnosis, creating significant challenges for prognostication and therapy selection. We characterized the [...] Read more.
West Nile virus (WNV) neuroinvasive disease (WNND) occurs in approximately 1 percent of WNV-infected patients and typically presents as encephalitis, meningitis, or acute flaccid paralysis (AFP). WNND remains a difficult inpatient diagnosis, creating significant challenges for prognostication and therapy selection. We characterized the clinical and diagnostic features of WNND cases at two major academic medical centers in New York City in routine clinical practice. We retrospectively reviewed the charts of thirty-six patients with WNND, including twenty-six encephalitis, four meningitis, and six AFP cases. The most common presenting symptoms were fever (86.1%) and gastrointestinal symptoms (38.9%) in addition to altered mental status (72.2%), lethargy (63.9%), gait disturbances (46.2%), and headache (44.4%). Fourteen (48.3%) patients displayed acute magnetic resonance imaging (MRI) findings, particularly T2 hyperintensities in the bilateral thalami, brainstem, and deep white matter. New York State Department of Health WNV CSF IgM testing was utilized for diagnosis in 58.3% of patients; however, just 38.1% had the result by discharge, compared to 85.6% of those who underwent serum IgM testing. The median length of stay was 13.5 days, 38.9% were intubated, and three patients (8.9%) died during acute hospitalization. Our findings underscore the morbidity, mortality, and diagnostic challenges of WNND, suggesting the potential utility of serum IgM testing in combination with confirmatory CSF testing to expedite diagnosis in the acute setting. Full article
(This article belongs to the Special Issue Viral Infections of Humans: Epidemiology and Control)
Show Figures

Figure 1

16 pages, 1908 KB  
Article
Hemp Seed Oil Inhibits the Adipogenicity of the Differentiation-Induced Human Mesenchymal Stem Cells through Suppressing the Cannabinoid Type 1 (CB1)
by Albatul S. Almousa, Pandurangan Subash-Babu, Ibrahim O. Alanazi, Ali A. Alshatwi, Huda Alkhalaf, Eman Bahattab, Atheer Alsiyah and Mohammad Alzahrani
Molecules 2024, 29(7), 1568; https://doi.org/10.3390/molecules29071568 - 31 Mar 2024
Cited by 5 | Viewed by 3088
Abstract
Central and peripheral mechanisms of the endocannabinoid system (ECS) favor energy intake and storage. The ECS, especially cannabidiol (CBD) receptors, controls adipocyte differentiation (hyperplasia) and lipid accumulation (hypertrophy) in adipose tissue. In white adipose tissue, cannabidiol receptor 1 (CB1) stimulation increases lipogenesis and [...] Read more.
Central and peripheral mechanisms of the endocannabinoid system (ECS) favor energy intake and storage. The ECS, especially cannabidiol (CBD) receptors, controls adipocyte differentiation (hyperplasia) and lipid accumulation (hypertrophy) in adipose tissue. In white adipose tissue, cannabidiol receptor 1 (CB1) stimulation increases lipogenesis and inhibits lipolysis; in brown adipose tissue, it decreases mitochondrial thermogenesis and biogenesis. This study compared the availability of phytocannabinoids [CBD and Δ9-tetrahydrocannabinol (THC)] and polyunsaturated fatty acids [omega 3 (ω3) and omega 6 (ω6)] in different hemp seed oils (HSO). The study also examined the effect of HSO on adipocyte lipid accumulation by suppressing cannabinoid receptors in adipogenesis-stimulated human mesenchymal stem cells (hMSCs). Most importantly, Oil-Red-O′ and Nile red tests showed that HSO induced adipogenic hMSC differentiation without differentiation agents. Additionally, HSO-treated cells showed increased peroxisome proliferator-activated receptor gamma (PPARγ) mRNA expression compared to controls (hMSC). HSO reduced PPARγ mRNA expression after differentiation media (DM) treatment. After treatment with HSO, DM-hMSCs had significantly lower CB1 mRNA and protein expressions than normal hMSCs. HSO treatment also decreased transient receptor potential vanilloid 1 (TRPV1), fatty acid amide hydrolase (FAAH), and monoacylglycerol lipase (MGL) mRNAs in hMSC and DM-hMSCs. HSO treatment significantly decreased CB1, CB2, TRPV1, and G-protein-coupled receptor 55 (GPCR55) protein levels in DM-hMSC compared to hMSC in western blot analysis. In this study, HSO initiated adipogenic differentiation in hMSC without DM, but it suppressed CB1 gene and protein expression, potentially decreasing adipocyte lipid accumulation and lipogenic enzymes. Full article
Show Figures

Graphical abstract

29 pages, 11607 KB  
Article
Developing an Approach for Equitable and Reasonable Utilization of International Rivers: The Nile River
by Yared Gari, Paul Block, Tammo S. Steenhuis, Muluneh Mekonnen, Getachew Assefa, Abebe Kidus Ephrem, Yared Bayissa and Seifu A. Tilahun
Water 2023, 15(24), 4312; https://doi.org/10.3390/w15244312 - 18 Dec 2023
Cited by 5 | Viewed by 3696
Abstract
The absence of a basin-wide apportionment agreement on using the Nile River equitably has been a long-standing source of disagreement among Nile riparian states. This study introduces a new approach that the riparian states can consider that quantifies the Nile River’s apportionment. The [...] Read more.
The absence of a basin-wide apportionment agreement on using the Nile River equitably has been a long-standing source of disagreement among Nile riparian states. This study introduces a new approach that the riparian states can consider that quantifies the Nile River’s apportionment. The approach includes (1) developing a basin-wide database of indicators representative of the United Nations Watercourse Convention (UNWC) relevant factors and circumstances, (2) developing an ensemble of indicator weighting scenarios using various weighting methods, and (3) developing six water-sharing methods to obtain a range of apportionments for Egypt, Sudan, Ethiopia and the group of the White Nile Equatorial States for each weighting scenarios. The results illustrate a relatively narrow range of country-level water apportionments, even though some individual factor weights vary from 3% to 26%. Considering the entire Nile River, the water apportionment for Ethiopia ranges from 32% to 38%, Sudan and South Sudan from 25% to 33%, Egypt from 26% to 35%, and the Equatorial States from 5% to 7%. We trust that the six proposed equitable water-sharing methods may aid in fostering basin-wide negotiations toward a mutual agreement and address the dispute over water sharing. Full article
Show Figures

Graphical abstract

13 pages, 3064 KB  
Article
Induction of Browning in White Adipocytes: Fucoidan Characterization and Gold Nanoparticle Synthesis from Undaria pinnatifida Sporophyll Extract
by Sun Young Park, Kangmin Park, Hye Mi Kang, Woo Chang Song, Jin-Woo Oh, Young-Whan Choi and Geuntae Park
Mar. Drugs 2023, 21(12), 603; https://doi.org/10.3390/md21120603 - 23 Nov 2023
Cited by 5 | Viewed by 2614
Abstract
Seaweed extracts and their specific polysaccharides are widely known for their ability to act as reducing and capping agents during nanoparticle synthesis. Their application is highly favored in green synthesis methods, owing to their eco-friendliness, cost-effectiveness, and remarkable time and energy efficiency. In [...] Read more.
Seaweed extracts and their specific polysaccharides are widely known for their ability to act as reducing and capping agents during nanoparticle synthesis. Their application is highly favored in green synthesis methods, owing to their eco-friendliness, cost-effectiveness, and remarkable time and energy efficiency. In this study, fucoidan extracted from Undaria pinnatifida sporophyll (UPS) is introduced as a polysaccharide that effectively serves as a dual-function reducing and capping agent for the synthesis of gold nanoparticles (AuNPs). Results from various analyses indicate that AuNPs derived from UPS extract display a uniform spherical shape with an average size of 28.34 ± 1.15 nm and a zeta potential of −37.49 ± 2.13 mV, conclusively confirming the presence of Au. The FT-IR spectra distinctly revealed the characteristic fucoidan bands on the stabilized UPS-AuNPs surface. A 1H-NMR analysis provided additional confirmation by revealing the presence of specific fucoidan protons on the UPS-AuNPs surface. To comprehensively evaluate the impact of UPS extract, UPS-AuNPs, and fucoidan on the biological properties of adipocytes, a rigorous comparative analysis of lipid droplet formation and morphology was conducted. Our findings revealed that adipocytes treated with UPS extract, fucoidan, and UPS-AuNPs, in that order, exhibited a reduction in the total lipid droplet surface area, maximum Ferret diameter, and overall Nile red staining intensity when compared to mature white adipocytes. Furthermore, our analysis of the effects of UPS extracts, UPS-AuNPs, and fucoidan on the expression of key markers associated with white adipose tissue browning, such as UCP1, PGC1a, and PRDM16, demonstrated increased mRNA and protein expression levels in the following order: UPS-AuNPs > fucoidan > UPS extracts. Notably, the production of active mitochondria, which play a crucial role in enhancing energy expenditure in beige adipocytes, also increased in the following order: UPS-AuNPs > fucoidan > UPS extract. These findings underscore the pivotal role of UPS extract, fucoidan, and UPS-AuNPs in promoting adipocyte browning and subsequently enhancing energy expenditure. Full article
(This article belongs to the Special Issue Advances in Algal Biotechnology)
Show Figures

Figure 1

30 pages, 45741 KB  
Article
Multispectral Satellite Image Analysis for Computing Vegetation Indices by R in the Khartoum Region of Sudan, Northeast Africa
by Polina Lemenkova and Olivier Debeir
J. Imaging 2023, 9(5), 98; https://doi.org/10.3390/jimaging9050098 - 11 May 2023
Cited by 15 | Viewed by 5706
Abstract
Desertification is one of the most destructive climate-related issues in the Sudan–Sahel region of Africa. As the assessment of desertification is possible by satellite image analysis using vegetation indices (VIs), this study reports on the technical advantages and capabilities of scripting the ‘raster’ [...] Read more.
Desertification is one of the most destructive climate-related issues in the Sudan–Sahel region of Africa. As the assessment of desertification is possible by satellite image analysis using vegetation indices (VIs), this study reports on the technical advantages and capabilities of scripting the ‘raster’ and ‘terra’ R-language packages for computing the VIs. The test area which was considered includes the region of the confluence between the Blue and White Niles in Khartoum, southern Sudan, northeast Africa and the Landsat 8–9 OLI/TIRS images taken for the years 2013, 2018 and 2022, which were chosen as test datasets. The VIs used here are robust indicators of plant greenness, and combined with vegetation coverage, are essential parameters for environmental analytics. Five VIs were calculated to compare both the status and dynamics of vegetation through the differences between the images collected within the nine-year span. Using scripts for computing and visualising the VIs over Sudan demonstrates previously unreported patterns of vegetation to reveal climate–vegetation relationships. The ability of the R packages ‘raster’ and ‘terra’ to process spatial data was enhanced through scripting to automate image analysis and mapping, and choosing Sudan for the case study enables us to present new perspectives for image processing. Full article
(This article belongs to the Section Color, Multi-spectral, and Hyperspectral Imaging)
Show Figures

Figure 1

23 pages, 15156 KB  
Article
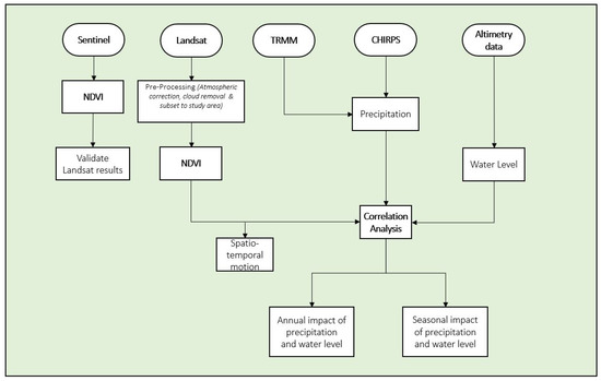
Understanding the Spatial–Temporal Patterns of Floating Islands Impacting the Major Dams of the White Nile
by Omweno Ondari, Joseph Awange, Yongze Song and Allan Kasedde
Remote Sens. 2023, 15(9), 2304; https://doi.org/10.3390/rs15092304 - 27 Apr 2023
Cited by 2 | Viewed by 3621
Abstract
Floating islands in Lake Victoria, the world’s second-largest fresh water lake, disrupt transportation, fisheries, irrigation, and water quality. Despite their impact, the dynamics of these islands remain unexplored. This study investigates island dynamics within the Nalubaale, Kiira, and Bujagali dams in Uganda, exploring [...] Read more.
Floating islands in Lake Victoria, the world’s second-largest fresh water lake, disrupt transportation, fisheries, irrigation, and water quality. Despite their impact, the dynamics of these islands remain unexplored. This study investigates island dynamics within the Nalubaale, Kiira, and Bujagali dams in Uganda, exploring the causes of their formation and the subsequent impact on hydropower production. The study collects data of Landsat imagery from 2000 to 2020, CHIRPS precipitation, and Lake Victoria’s water level datasets from 2004, 2010, 2013, 2017, and 2020. The results reveal a strong correlation between precipitation, fluctuating water levels, and floating island formation, with nutrient-rich runoff from municipal waste and agriculture promoting island growth. In addition, rising water levels lead to the dislodging of rocks and soil, contributing to floating island formation, which may manifest with a lag time of up to one month. The analysis shows higher correlations between precipitation, water levels, and floating islands during the long (March–May) and short (September–November) rainy seasons as opposed to drier periods (June–August, December–February). The findings indicate that southeast monsoon winds, which transport floating vegetation, also are essential in influencing island dynamics. Consequently, the major drivers of floating islands in Lake Victoria are identified as precipitation, water level fluctuations and wind variations. Finally, a negative correlation between floating island eutrophication and power production at Kiira and Nalubaale stations suggests that the increased eutrophication caused by the presence of floating islands leads to reduced power output at both Kiira and Nalubaale power stations. Full article
Show Figures

Graphical abstract

12 pages, 6591 KB  
Article
A Numerical Solution of Generalized Caputo Fractional Initial Value Problems
by Rania Saadeh, Mohamed A. Abdoon, Ahmad Qazza and Mohammed Berir
Fractal Fract. 2023, 7(4), 332; https://doi.org/10.3390/fractalfract7040332 - 17 Apr 2023
Cited by 47 | Viewed by 3409
Abstract
In this article, the numerical adaptive predictor corrector (Apc-ABM) method is presented to solve generalized Caputo fractional initial value problems. The Apc-ABM method was utilized to establish approximate series solutions. The presented technique is considered to be an extension to the original Adams–Bashforth–Moulton [...] Read more.
In this article, the numerical adaptive predictor corrector (Apc-ABM) method is presented to solve generalized Caputo fractional initial value problems. The Apc-ABM method was utilized to establish approximate series solutions. The presented technique is considered to be an extension to the original Adams–Bashforth–Moulton approach. Numerical simulations and figures are presented and discussed, in order to show the efficiency of the proposed method. In the future, we anticipate that the provided generalized Caputo fractional derivative and the suggested method will be utilized to create and simulate a wide variety of generalized Caputo-type fractional models. We have included examples to demonstrate the accuracy of the present method. Full article
Show Figures

Figure 1

16 pages, 1670 KB  
Article
Impact of Streptococcus agalactiae Challenge on Immune Response, Antioxidant Status and Hepatorenal Indices of Nile Tilapia: The Palliative Role of Chitosan White Poplar Nanocapsule
by Afaf N. Abdel Rahman, Sameh H. Ismail, Moustafa M. S. Fouda, Abdelwahab A. Abdelwarith, Elsayed M. Younis, Samah S. Khalil, Mahmoud M. El-Saber, Ahmed E. Abdelhamid, Simon J. Davies and Rowida E. Ibrahim
Fishes 2023, 8(4), 199; https://doi.org/10.3390/fishes8040199 - 12 Apr 2023
Cited by 15 | Viewed by 3491
Abstract
A new insight into the synthesis of the herbal plant (White poplar, Poplus alba) leave extract using chitosan nanocapsule was studied. The in vitro antibacterial activity of chitosan white poplar nanocapsule (CWPNC) against Streptococcus agalactiae (S. agalactiae) was [...] Read more.
A new insight into the synthesis of the herbal plant (White poplar, Poplus alba) leave extract using chitosan nanocapsule was studied. The in vitro antibacterial activity of chitosan white poplar nanocapsule (CWPNC) against Streptococcus agalactiae (S. agalactiae) was determined. About 120 fish were categorized for 7 days into four groups. The first and second (CWPNC) groups were treated with 0 mg/L and 3 mg/L CWPNC in the water, respectively, without being challenged; the first group was a control. The third (S. agalactiae) and fourth (CWPNC + S. agalactiae) groups were treated with 0 and 3 mg/L CWPNC, respectively, and challenged with S. agalactiae (0.5 × 107 CFU/mL). The obtained results revealed that CWPNC had an in vitro antibacterial activity against S. agalactiae. Moreover, S. agalactiae infection caused a significant elevation (p < 0.05) in the lipid peroxidation (malondialdehyde) and hepatorenal biomarkers, as well as the lowest significant (p < 0.05) survival rate (33.33%). Moreover, a significant depletion (p < 0.05) in the level of antioxidants (catalase and superoxide dismutase) and the immune indicators (immunoglobulin, lysozyme activity, and complement 3) were the consequences of S. agalactiae infection. Treatment of the infected fish with 3 mg/L CWPNC alleviated these bad circumstances. Full article
Show Figures

Figure 1

13 pages, 4072 KB  
Article
Human-Centric Lighting: Rare-Earth-Free Photoluminescent Materials for Correlated Color Temperature Tunable White LEDs
by Amador Menéndez-Velázquez, Ana Belén García-Delgado and Dolores Morales
Int. J. Mol. Sci. 2023, 24(4), 3602; https://doi.org/10.3390/ijms24043602 - 10 Feb 2023
Cited by 11 | Viewed by 3713
Abstract
Artificial lighting is ubiquitous in modern society, with detrimental effects on sleep and health. The reason for this is that light is responsible not only for vision but also for non-visual functions, such as the regulation of the circadian system. To avoid circadian [...] Read more.
Artificial lighting is ubiquitous in modern society, with detrimental effects on sleep and health. The reason for this is that light is responsible not only for vision but also for non-visual functions, such as the regulation of the circadian system. To avoid circadian disruption, artificial lighting should be dynamic, changing throughout the day in a manner comparable to natural light in terms of both light intensity and associated color temperature. This is one of the main goals of human-centric lighting. Regarding the type of materials, the majority of white light-emitting diodes (WLEDs) make use of rare-earth photoluminescent materials; therefore, WLED development is at serious risk due to the explosive growth in demand for these materials and a monopoly on sources of supply. Photoluminescent organic compounds are a considerable and promising alternative. In this article, we present several WLEDs that were manufactured using a blue LED chip as the excitation source and two photoluminescent organic dyes (Coumarin 6 and Nile Red) embedded in flexible layers, which function as spectral converters in a multilayer remote phosphor arrangement. The correlated color temperature (CCT) values range from 2975 K to 6261 K, while light quality is preserved with chromatic reproduction index (CRI) values superior to 80. Our findings illustrate for the first time the enormous potential of organic materials for supporting human-centric lighting. Full article
(This article belongs to the Special Issue State-of-the-Art Materials Science in Spain)
Show Figures

Figure 1

13 pages, 3690 KB  
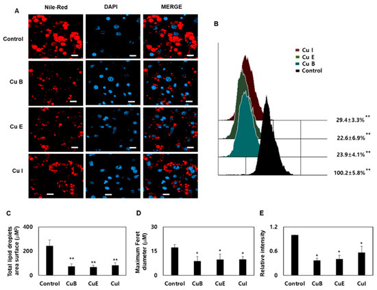
Article
Cucurbitacin B-, E-, and I-Induced Browning of White Adipocytes Is Promoted by the Inhibition of Phospholipase D2
by Sun Young Park, Hye Mi Kang, Jin-Woo Oh, Young-Whan Choi and Geuntae Park
Int. J. Mol. Sci. 2022, 23(23), 15362; https://doi.org/10.3390/ijms232315362 - 6 Dec 2022
Cited by 5 | Viewed by 2853
Abstract
The mechanism of white adipose tissue browning is not well understood; however, naturally occurring compounds are known to play a positive role. The effects of cucurbitacins B, E, and I on the browning of mature white adipocytes were investigated. First, the cell viability [...] Read more.
The mechanism of white adipose tissue browning is not well understood; however, naturally occurring compounds are known to play a positive role. The effects of cucurbitacins B, E, and I on the browning of mature white adipocytes were investigated. First, the cell viability exhibited by cucurbitacins B, E, and I in pre- and mature adipocytes was verified. Cucurbitacins B, E, and I had no effect on cell viability in pre- and mature adipocytes at concentrations up to 300 nM. To investigate the characteristics of representative beige adipocytes, the formation and morphology of cucurbitacin B, E, and I lipid droplets were verified. The total lipid droplet surface area, maximum Feret diameter, and total Nile red staining intensity of cucurbitacin B-, E-, and I-treated adipocytes were lower than those of mature white adipocytes. Furthermore, treatment of white mature adipocytes with cucurbitacin B, E, and I led to the formation of several small lipid droplets that are readily available for energy expenditure. We evaluated the effect of cucurbitacins B, E, and I on the expression of representative browning markers UCP1, PGC1a, and PRDM16, which participate in the browning of white adipose tissue. Cucurbitacins B, E, and I increased the mRNA and protein expression levels of UCP1, PGC1a, and PRDM16 in a concentration-dependent manner. To promote energy consumption by beige adipocytes, active mitochondrial biogenesis is essential. Next, we investigated the effects of cucurbitacin B, E, and I on mitochondrial biogenesis in mature adipocytes. Mitochondrial mass increased when mature adipocytes were treated with cucurbitacin B, E, and I. The degree of cucurbitacin B-, E- and I-induced transformation of white adipocytes into beige adipocytes was in the order of Cu E > Cu B > Cu I. To verify the effect of phospholipase D2 on the browning of white adipocytes, CAY10594—a PLD2 pharmacological inhibitor, and a knockdown system were used. PLD2 inhibition and knockdown improved the expression levels of UCP1, PGC1a, and PRDM16. In addition, PLD2 inhibition and knockdown in mature white adipocytes promoted mitochondrial biosynthesis. The effect of PLD2 inhibition and knockdown on promoting browning of white adipocytes significantly increased when Cu B, Cu E, and Cu I were co-treated. These data indicate that mature white adipocytes’ beige properties were induced by cucurbitacins B, E, and I. These effects became more potent by the inhibition of PLD2. These findings provide a model for determining anti-obesity agents that induce browning and increase energy expenditure in mature white adipocytes. Full article
(This article belongs to the Section Molecular Biology)
Show Figures

Figure 1

16 pages, 623 KB  
Article
Ameliorative Effect of Quercetin against Abamectin-Induced Hemato-Biochemical Alterations and Hepatorenal Oxidative Damage in Nile Tilapia, Oreochromis niloticus
by Abdallah Tageldein Mansour, Heba H. Mahboub, Rehab M. Amen, Marwa A. El-Beltagy, Amany Ramah, Abdelfattah M. Abdelfattah, Hossam S. El-Beltagi, Tarek A. Shalaby, Hesham S. Ghazzawy, Khaled M. A. Ramadan, Adnan H. M. Alhajji and Heba S. Hamed
Animals 2022, 12(23), 3429; https://doi.org/10.3390/ani12233429 - 5 Dec 2022
Cited by 30 | Viewed by 4239
Abstract
Abamectin (ABM) is a common agricultural pesticide and veterinary anthelmintic drug. It can discharge from the sites of application to aquatic systems via surface run-off or spray drift, causing harmful effects to aquatic organisms. The present study investigated the protective effect of dietary [...] Read more.
Abamectin (ABM) is a common agricultural pesticide and veterinary anthelmintic drug. It can discharge from the sites of application to aquatic systems via surface run-off or spray drift, causing harmful effects to aquatic organisms. The present study investigated the protective effect of dietary quercetin supplementation on hemato-biochemical parameters and hepato-renal oxidative stress biomarkers in Nile tilapia (Oreochromis niloticus) exposed to a sublethal dose of ABM. Fish were allocated into six equal groups. The first group was kept as a control group. The second and third groups (Q400, and Q800) were fed diets supplemented with two quercetin levels (400 and 800 mg/kg diet), respectively. The fourth group (ABM) was intoxicated with 20.73 µg/L of ABM. The fifth and sixth groups (ABM + Q400, and ABM + Q800) were fed diet supplemented with two quercetin levels (400 and 800 mg/kg diet) and simultaneously intoxicated with ABM for 60 days. The results showed that ABM significantly decreased RBCs, hemoglobin content, hematocrit, total protein, albumin levels, and acetylcholinesterase activity activities compared to the control. Meanwhile, ABM significantly increased white blood cells, glucose, total lipids, cholesterol, and alanine and aspartate aminotransferase activities. Liver and kidney levels of lipid peroxidation was significantly increased, while hepato-renal antioxidant biomarkers (reduced glutathione, super oxide dismutase, catalase, and total antioxidant capacity) were significantly decreased upon ABM exposure. On the other hand, quercetin dietary supplementation improved the hemato-biochemical alterations and alleviated oxidative stress induced by ABM exposure. Fish supplemented with quercetin at a level of 800 mg/kg diet showed better alleviating effects against ABM compared to 400 mg/kg diet. Based on these study findings, we suggest that quercetin dietary supplementation (800 mg/kg) offered direct protection against ABM-induced physiological disturbance and oxidative stress in Nile tilapia. Full article
(This article belongs to the Special Issue The Effects of Pollution and Other Stressors on Fish Health)
Show Figures

Figure 1

Back to TopTop