Sign in to use this feature.

Years

Between: -

Subjects

remove_circle_outline
remove_circle_outline
remove_circle_outline
remove_circle_outline
remove_circle_outline
remove_circle_outline
remove_circle_outline
remove_circle_outline
remove_circle_outline

Journals

Article Types

Countries / Regions

Search Results (42)

Search Parameters:
Keywords = Vaccinium angustifolium

Order results
Result details
Results per page
Select all
Export citation of selected articles as:
24 pages, 5186 KB  
Article
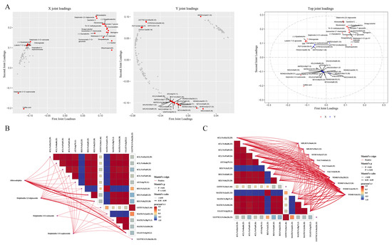
Shift of Microbiota and Modulation of Resistome in the Ceca of Broiler Chicken Fed Berry Pomace Alone or in Combination of a Multienzyme Mixture
by Munene Kithama, Yousef I. Hassan, Xianhua Yin, Joshua Tang, Lindsey Clairmont, Olimpia Sienkiewicz, Kelly Ross, Calvin Ho-Fung Lau, Dion Lepp, Xin Zhao, Elijah G. Kiarie and Moussa S. Diarra
Microorganisms 2025, 13(5), 1044; https://doi.org/10.3390/microorganisms13051044 - 30 Apr 2025
Viewed by 546
Abstract
Alternative feed additives are being investigated due to the restriction of antibiotics use to decrease antimicrobial resistance (AMR) in food-producing animals. This study investigated the effects of dietary American cranberry (Vaccinium macrocarpon) and wild blueberry (V. angustifolium) pomaces on [...] Read more.
Alternative feed additives are being investigated due to the restriction of antibiotics use to decrease antimicrobial resistance (AMR) in food-producing animals. This study investigated the effects of dietary American cranberry (Vaccinium macrocarpon) and wild blueberry (V. angustifolium) pomaces on the cecal microbiota and resistome profiles as well as the short-chain fatty acid levels. Male broiler chickens Cobb500 were fed a basal diet with either 55 ppm bacitracin methylene disalicylate (BMD); 0.5% (CRP0.5) and 1% (CRP1) cranberry pomace; and 0.5% (LBP0.5) and 1% (LBP1) lowbush blueberry pomace with or without a multienzyme mixture (ENZ). The results showed that at 21 days of age, the total coliform counts decreased in the CRP0.5-fed birds compared to BMD (p < 0.05). The use of pomace significantly increased the abundance of Lactobacillus and Bacteroides regardless of ENZ, while CRP decreased the Proteobacteria phylum abundance. In-feed ENZ tended to increase the relative abundance of genes conferring aminoglycoside resistance. Treatment with CRP0.5 decreased the abundance of cepA genes encoding for macrolide (MACROLIDE) and lincomycin (InuD) resistance while increasing those for tetracycline (tetO and tetX) resistance. These results showed, for the first time, the potential of the studied enzymes in influencing berry pomace’s effects on antimicrobial resistance gene profiles in broilers. Full article
Show Figures

Figure 1

16 pages, 5239 KB  
Article
Hyperhydricity-Induced Physiological Changes and Catechin Accumulation in Blueberry Hybrids (Vaccinium corymbosum × V. angustifolium)
by Rajesh Barua, Sayani Kundu, Abir U. Igamberdiev and Samir C. Debnath
Horticulturae 2025, 11(4), 418; https://doi.org/10.3390/horticulturae11040418 - 14 Apr 2025
Viewed by 784
Abstract
Hyperhydricity is a significant challenge in the tissue culture of blueberry plantlets, affecting their propagation, survival and quality, which results in economic losses for industrial blueberry micropropagation. The in vitro liquid propagation of two half-highbush blueberry hybrids, HB1 and HB2, [...] Read more.
Hyperhydricity is a significant challenge in the tissue culture of blueberry plantlets, affecting their propagation, survival and quality, which results in economic losses for industrial blueberry micropropagation. The in vitro liquid propagation of two half-highbush blueberry hybrids, HB1 and HB2, showed that a Growtek stationary bioreactor culture system containing a liquid medium exhibited a higher hyperhydricity percentage than a Sigma glass culture system with a semi-solid medium. The percentage of hyperhydricity (75.21 ± 1.89%) and water content (72%) of HB2 was more than that of HB1. A scanning electron microscopy study revealed that hyperhydric plantlets from both genotypes developed slowly, had closed stomata, and displayed enlarged intercellular spaces between the palisade and spongy parenchyma layers. Disrupted vascular bundles, underdeveloped sieve elements and a weak connection between phloem and xylem tissue were also observed in hyperhydric plantlets. An analysis of mesophyll and stem tissues highlighted a compressed adaxial epidermis, which led to compact palisade parenchyma, with irregularly shaped mesophyll cells. Hyperhydric plants showed strong nuclear magnetic resonance (NMR) signals in the aliphatic, aromatic, and sugar regions, specifically at peaks of 2.0, 2.5, 4.0, 4.5, 6.0, and 6.7 ppm. These signals were attributed to the presence of catechin (C15H14O6), a flavonoid compound, suggesting its significant role or accumulation in these plants under hyperhydric conditions. Despite the negative effects of hyperhydricity on commercial propagation, hyperhydric plants were found to contain higher levels of valuable untargeted metabolites, such as β-P-arbutin, chlorogenic acid, quercetin-3-O-glucoside, epicatechin, 2-O-caffeoyl arbutin, various fatty acids, β-glucose, linolenic acid, and acetyl than both in vitro and ex vitro conditions. The enrichment of bioactive compounds in blueberry enhances its antioxidant properties, nutritional profile, and potential health benefits, making them significant for plant defense mechanisms and stress adaptation. Full article
(This article belongs to the Special Issue Emerging Insights into Horticultural Crop Ecophysiology)
Show Figures

Figure 1

20 pages, 6209 KB  
Article
Monitoring and Prediction of Wild Blueberry Phenology Using a Multispectral Sensor
by Kenneth Anku, David Percival, Mathew Vankoughnett, Rajasekaran Lada and Brandon Heung
Remote Sens. 2025, 17(2), 334; https://doi.org/10.3390/rs17020334 - 19 Jan 2025
Cited by 1 | Viewed by 1464
Abstract
(1) Background: Research and development in remote sensing have been used to determine and monitor crop phenology. This approach assesses the internal and external changes of the plant. Therefore, the objective of this study was to determine the potential of using a multispectral [...] Read more.
(1) Background: Research and development in remote sensing have been used to determine and monitor crop phenology. This approach assesses the internal and external changes of the plant. Therefore, the objective of this study was to determine the potential of using a multispectral sensor to predict phenology in wild blueberry fields. (2) Method: A UAV equipped with a five-banded multispectral camera was used to collect aerial imagery. Sites consisted of two commercial fields, Lemmon Hill and Kemptown. An RCBD with six replications, four treatments, and a plot size of 6 × 8 m with a 2 m buffer between plots was used. Orthomosaic maps and vegetative indices were generated. (3) Results: There were significant correlations between VIs and growth parameters at different stages. The F4/F5 and F6/F7 stages showed significantly high correlation values among all growth stages. LAI, floral, and vegetative bud stages could be estimated at the tight cluster (F4/F5) and bloom (F6/F7) stages with R2/CCC = 0.90/0.84. Variable importance showed that NDVI, ENDVI, GLI, VARI, and GRVI contributed significantly to achieving these predicted values, with NDRE showing low effects. (4) Conclusion: This implies that the F4/F5 and F6/F7 stages are good stages for making phenological predictions and estimations about wild blueberry plants. Full article
Show Figures

Graphical abstract

12 pages, 2922 KB  
Article
Exploiting 2D Neural Network Frameworks for 3D Segmentation Through Depth Map Analytics of Harvested Wild Blueberries (Vaccinium angustifolium Ait.)
by Connor C. Mullins, Travis J. Esau, Qamar U. Zaman, Ahmad A. Al-Mallahi and Aitazaz A. Farooque
J. Imaging 2024, 10(12), 324; https://doi.org/10.3390/jimaging10120324 - 15 Dec 2024
Cited by 3 | Viewed by 1705
Abstract
This study introduced a novel approach to 3D image segmentation utilizing a neural network framework applied to 2D depth map imagery, with Z axis values visualized through color gradation. This research involved comprehensive data collection from mechanically harvested wild blueberries to populate 3D [...] Read more.
This study introduced a novel approach to 3D image segmentation utilizing a neural network framework applied to 2D depth map imagery, with Z axis values visualized through color gradation. This research involved comprehensive data collection from mechanically harvested wild blueberries to populate 3D and red–green–blue (RGB) images of filled totes through time-of-flight and RGB cameras, respectively. Advanced neural network models from the YOLOv8 and Detectron2 frameworks were assessed for their segmentation capabilities. Notably, the YOLOv8 models, particularly YOLOv8n-seg, demonstrated superior processing efficiency, with an average time of 18.10 ms, significantly faster than the Detectron2 models, which exceeded 57 ms, while maintaining high performance with a mean intersection over union (IoU) of 0.944 and a Matthew’s correlation coefficient (MCC) of 0.957. A qualitative comparison of segmentation masks indicated that the YOLO models produced smoother and more accurate object boundaries, whereas Detectron2 showed jagged edges and under-segmentation. Statistical analyses, including ANOVA and Tukey’s HSD test (α = 0.05), confirmed the superior segmentation performance of models on depth maps over RGB images (p < 0.001). This study concludes by recommending the YOLOv8n-seg model for real-time 3D segmentation in precision agriculture, providing insights that can enhance volume estimation, yield prediction, and resource management practices. Full article
(This article belongs to the Section Image and Video Processing)
Show Figures

Figure 1

14 pages, 2564 KB  
Article
Leveraging Zero-Shot Detection Mechanisms to Accelerate Image Annotation for Machine Learning in Wild Blueberry (Vaccinium angustifolium Ait.)
by Connor C. Mullins, Travis J. Esau, Qamar U. Zaman, Chloe L. Toombs and Patrick J. Hennessy
Agronomy 2024, 14(12), 2830; https://doi.org/10.3390/agronomy14122830 - 28 Nov 2024
Cited by 4 | Viewed by 2338
Abstract
This study conducted an analysis of zero-shot detection capabilities using two frameworks, YOLO-World and Grounding DINO, on a selection of images in the wild blueberry (Vaccinium angustifolium Ait.) cropping system. The datasets included ripe wild blueberries, hair fescue (Festuca filiformis Pourr.), [...] Read more.
This study conducted an analysis of zero-shot detection capabilities using two frameworks, YOLO-World and Grounding DINO, on a selection of images in the wild blueberry (Vaccinium angustifolium Ait.) cropping system. The datasets included ripe wild blueberries, hair fescue (Festuca filiformis Pourr.), blueberry buds, and red leaf disease (Exobasidium vaccinii). Key performance metrics such as Intersection over Union (IoU), precision, recall, and F1 score were utilized for model comparison. Grounding DINO consistently achieved superior performance across all metrics and datasets, achieving significantly higher mean IoUs on berries, red leaf, hair fescue, and buds (0.642, 0.921, 0.735, and 0.629, respectively) compared to YOLO-World (0.516, 0.567, 0.232, and 0.408, respectively). Evidenced by their high recall rates relative to precision, the models displayed a preference for identifying true positives at the cost of increasing false positives. Grounding DINO’s higher precision (overall mean of 0.672), despite the tendency to over-detect, indicated a better balance in minimizing false positives than YOLO-World (overall mean of 0.501). These findings contrast with the foundational study of YOLO-World where it demonstrated superior performance on standard datasets, highlighting the importance of dataset characteristics and optimization processes in model performance. The practical implications of this study include providing a solution for accelerated object detection image annotation in the wild blueberry cropping system. This work, representing a significant advancement in facilitating accurate and efficient annotation of wild blueberry datasets, guides future research in the application of zero-shot detection models to agricultural datasets. Full article
Show Figures

Figure 1

17 pages, 2631 KB  
Article
Prospects for Enhanced Growth and Yield of Blueberry (Vaccinium angustifolium Ait.) Using Organomineral Fertilizers for Reclamation of Disturbed Forest Lands in European Part of Russia
by Sergey S. Makarov, Vera S. Vinogradova, Olga E. Khanbabaeva, Tatyana A. Makarova, Anton I. Chudetsky and Anastasia I. Sokolkina
Agronomy 2024, 14(7), 1498; https://doi.org/10.3390/agronomy14071498 - 10 Jul 2024
Cited by 4 | Viewed by 1451
Abstract
This article presents the results of research on the use of a new granular organomineral fertilizer for growing plants of half-highbush cultivars of the lowbush blueberry (Vaccinium angustifolium Ait.). The purpose of the research is studying the effect of a new granular [...] Read more.
This article presents the results of research on the use of a new granular organomineral fertilizer for growing plants of half-highbush cultivars of the lowbush blueberry (Vaccinium angustifolium Ait.). The purpose of the research is studying the effect of a new granular organomineral fertilizer on the agrobiological characteristics of V. angustifolium plants on a peatland in the conditions of the north of the European part of Russia. The developed composition of organomineral fertilizer (NPK 8:8:8, Fe 0.5%, Zn 0.2%, Cu 0.4%) differs from existing fertilizers in a more balanced ratio of micro- and macroelements and the content of vermicompost containing spore forms of bacteria Bacillus subtilis H-13, B. mucilaginosus, and Azotobacter chroococcum. The use of a new organomineral fertilizer on high-moor peat (pH 2.9) contributed to the highest yield of V. angustifolium fruits (190.2 g/bush), which is 1.2 times more than other mineral fertilizers (NPK, etc.). The best morphophysiological indicators of V. angustifolium plants (leaf area, total and working surface of the roots, root weight) when using the developed organomineral fertilizer were noted in September. An increase of 1.2–1.3 times in the collection of dry matter and sugars in fruits was revealed, compared with other fertilizer options, while the vitamin C content practically did not change. New organomineral fertilizer contributes to the optimal supply of the necessary micro- and macroelements throughout the growing season and increases the productivity of V. angustifolium plants when growing depleted peat deposits in the natural and climatic conditions of the European part of Russia. Full article
(This article belongs to the Special Issue Advances in Application Effects and Mechanisms of Fertilizer Products)
Show Figures

Figure 1

24 pages, 2391 KB  
Article
Pesticide Contamination in Native North American Crops, Part I—Development of a Baseline and Comparison of Honey Bee Exposure to Residues in Lowbush Blueberry and Cranberry
by Anne L. Averill, Brian D. Eitzer and Francis A. Drummond
Insects 2024, 15(7), 489; https://doi.org/10.3390/insects15070489 - 29 Jun 2024
Cited by 3 | Viewed by 1799
Abstract
A pesticide exposure baseline for honey bees was compiled for two New England cropping systems, the native North American plant species consisting of lowbush blueberry (Vaccinium angustifolium Aiton) and cranberry (Vaccinium macrocarpon Aiton). More unique pesticide compounds were applied in blueberry [...] Read more.
A pesticide exposure baseline for honey bees was compiled for two New England cropping systems, the native North American plant species consisting of lowbush blueberry (Vaccinium angustifolium Aiton) and cranberry (Vaccinium macrocarpon Aiton). More unique pesticide compounds were applied in blueberry than cranberry, but the numbers of pesticides discovered in trapped honey bee pollen were similar between the two crop systems. Not all pesticides found in pollen were the result of the applications reported by growers of either crop. When comparing residues, number of pesticides detected, total concentration, and risk quotient varied between the two crops. Also, blueberry was dominated by fungicides and miticides (varroacides) and cranberry was dominated by insecticides and herbicides. When comparing reported grower applications that were matched with detection in residues, the proportion of pesticide numbers, concentrations, and risk quotients varied by crop system and pesticide class. In most cases, pesticide residue concentrations were of low risk (low risk quotient) to honey bees in these crops. Estimation of decay rates of some of the most common pesticide residues under field conditions could aid growers in selection of less persistent compounds, together with safe application dates, prior to bringing in honey bees for pollination. Full article
(This article belongs to the Section Insect Pest and Vector Management)
Show Figures

Figure 1

28 pages, 4107 KB  
Article
An Economic Cost/Benefit Tool to Assess Bee Pollinator Conservation, Pollination Strategies, and Sustainable Policies: A Lowbush Blueberry Case Study
by Francis A. Drummond and Aaron Kinyu Hoshide
Sustainability 2024, 16(8), 3242; https://doi.org/10.3390/su16083242 - 12 Apr 2024
Cited by 5 | Viewed by 3099
Abstract
Lowbush blueberry is a mass-flowering plant species complex that grows in both unmanaged wild landscapes and managed agricultural fields in northeastern regions of both the USA and Canada. During pollination, more than 120 native bee species are associated with lowbush blueberry ecosystems in [...] Read more.
Lowbush blueberry is a mass-flowering plant species complex that grows in both unmanaged wild landscapes and managed agricultural fields in northeastern regions of both the USA and Canada. During pollination, more than 120 native bee species are associated with lowbush blueberry ecosystems in Maine, USA, in addition to three commercially managed bees. Over a 29-year period, we sampled 209 lowbush blueberry fields using quadrat and transect sampling, recording both native bee and honey bee densities, honey bee hive stocking density, and native bees as a proportion of total bees. These data were used to simulate economic uncertainty in pollination. We developed a novel algorithm, the Economic Pollinator Level (EPL), to estimate bee densities that economically warrant pollination investments such as rented hives and planting bee pastures. Statistical modeling indicated both native bee and honey bee activity density predicted proportion fruit set in fields. Honey bee activity density was well predicted by hive stocking density. Proportion fruit set adequately predicted yield. EPL was most sensitive to fruit set/m2/bee and less dependent on berry weight, rented hive stocking density, hive rental cost, lowbush blueberry price, and the annual cost of planting/maintaining pollinator pastures. EPL can be used to sustainably balance economical pollination investments/decisions with bee conservation in lowbush blueberry crops and potentially other pollinator-dependent crops. Full article
Show Figures

Figure 1

22 pages, 7187 KB  
Article
Integrated Untargeted Metabolome, Full-Length Sequencing and Transcriptome Analyses Reveal the Mechanism of Flavonoid Biosynthesis in Blueberry (Vaccinium spp.) Fruit
by Youwen Tian, Xinlei Liu, Xuyang Chen, Bowei Wang, Mei Dong, Li Chen, Zhengsong Yang, Yadong Li and Haiyue Sun
Int. J. Mol. Sci. 2024, 25(8), 4137; https://doi.org/10.3390/ijms25084137 - 9 Apr 2024
Cited by 4 | Viewed by 3417
Abstract
As a highly economic berry fruit crop, blueberry is enjoyed by most people and has various potential health benefits, many of which are attributed to the relatively high concentrations of flavonoids. To obtain more accurate and comprehensive transcripts, the full-length transcriptome of half-highbush [...] Read more.
As a highly economic berry fruit crop, blueberry is enjoyed by most people and has various potential health benefits, many of which are attributed to the relatively high concentrations of flavonoids. To obtain more accurate and comprehensive transcripts, the full-length transcriptome of half-highbush blueberry (Vaccinium corymbosum/angustifolium cultivar Northland) obtained using single molecule real-time and next-generation sequencing technologies was reported for the first time. Overall, 147,569 consensus transcripts (average length, 2738 bp; N50, 3176 bp) were obtained. After quality control steps, 63,425 high-quality isoforms were obtained and 5030 novel genes, 3002 long non-coding RNAs, 3946 transcription factor genes (TFs), 30,540 alternative splicing events, and 2285 fusion gene pairs were identified. To better explore the molecular mechanism of flavonoid biosynthesis in mature blueberry fruit, an integrative analysis of the metabolome and transcriptome was performed on the exocarp, sarcocarp, and seed. A relatively complete biosynthesis pathway map of phenylpropanoids, flavonoids, and proanthocyanins in blueberry was constructed. The results of the joint analysis showed that the 228 functional genes and 42 TFs regulated 78 differentially expressed metabolites within the biosynthesis pathway of phenylpropanoids/flavonoids. O2PLS analysis results showed that the key metabolites differentially accumulated in blueberry fruit tissues were albireodelphin, delphinidin 3,5-diglucoside, delphinidin 3-O-rutinoside, and delphinidin 3-O-sophoroside, and 10 structural genes (4 Vc4CLs, 3 VcBZ1s, 1 VcUGT75C1, 1 VcAT, and 1 VcUGAT), 4 transporter genes (1 VcGSTF and 3 VcMATEs), and 10 TFs (1 VcMYB, 2 VcbHLHs, 4 VcWD40s, and 3 VcNACs) exhibited strong correlations with 4 delphinidin glycosides. These findings provide insights into the molecular mechanisms of flavonoid biosynthesis and accumulation in blueberry fruit. Full article
(This article belongs to the Section Molecular Plant Sciences)
Show Figures

Figure 1

18 pages, 5179 KB  
Article
Sea Cucumber and Blueberry Extracts Suppress Inflammation and Reduce Acute Lung Injury through the Regulation of NF-κB/MAPK/JNK Signaling Pathway in Lipopolysaccharide-Treated C57BL/6 Mice
by Oladapo F. Fagbohun, Wasitha P. D. W. Thilakarathna, Juan Zhou, Christian Lehmann, Guangling Jiao and H. P. Vasantha Rupasinghe
Molecules 2024, 29(7), 1511; https://doi.org/10.3390/molecules29071511 - 28 Mar 2024
Cited by 10 | Viewed by 3579
Abstract
Acute lung injury (ALI) represents a life-threatening condition with high morbidity and mortality despite modern mechanical ventilators and multiple pharmacological strategies. Therefore, there is a need to develop efficacious interventions with minimal side effects. The anti-inflammatory activities of sea cucumber (Cucumaria frondosa [...] Read more.
Acute lung injury (ALI) represents a life-threatening condition with high morbidity and mortality despite modern mechanical ventilators and multiple pharmacological strategies. Therefore, there is a need to develop efficacious interventions with minimal side effects. The anti-inflammatory activities of sea cucumber (Cucumaria frondosa) and wild blueberry (Vaccinium angustifolium) extracts have been reported recently. However, their anti-inflammatory activities and the mechanism of action against ALI are not fully elucidated. Thus, the present study aims to understand the mechanism of the anti-inflammatory activity of sea cucumber and wild blueberry extracts in the context of ALI. Experimental ALI was induced via intranasal lipopolysaccharide (LPS) instillation in C57BL/6 mice and the anti-inflammatory properties were determined by cytokine analysis, histological examination, western blot, and qRT-PCR. The results showed that oral supplementation of sea cucumber extracts repressed nuclear factor kappa B (NF-κB) and mitogen-activated protein kinase (MAPK) signaling pathways, thereby downregulating the expression of interleukin (IL)-1β, IL-6, and tumor necrosis factor (TNF) in the lung tissue and in the plasma. Wild blueberry extracts also suppressed the expression of IL-4. Furthermore, the combination of sea cucumber and wild blueberry extracts restrained MAPK signaling pathways by prominent attenuation of phosphorylation of NF-κB, c-Jun N-terminal kinase (JNK), and extracellular signal-regulated kinase (ERK) while the levels of pro-inflammatory cytokines were significantly suppressed. Moreover, there was a significant and synergistic reduction in varying degrees of ALI lesions such as distorted parenchyma, increased alveoli thickness, lymphocyte and neutrophil infiltrations, fibrin deposition, pulmonary emphysema, pneumonia, intra-alveolar hemorrhage, and edema. The anti-inflammatory effect of the combination of sea cucumber and wild blueberry extracts is associated with suppressing MAPK and NF-κB signaling pathways, thereby significantly reducing cytokine storm in LPS-induced experimental ALI. Full article
(This article belongs to the Special Issue Drug Candidates for Inflammatory Diseases)
Show Figures

Figure 1

12 pages, 2982 KB  
Article
Shade Effect on Phenology, Fruit Yield, and Phenolic Content of Two Wild Blueberry Species in Northwestern Ontario, Canada
by Viktoriya Dyukaryeva and Azim U. Mallik
Plants 2023, 12(24), 4099; https://doi.org/10.3390/plants12244099 - 7 Dec 2023
Cited by 2 | Viewed by 1931
Abstract
We studied the effect of shade on the phenology, growth, berry yield, and chemical content of two common blueberry species (Vaccinium myrtilloides and V. angustifolium) in Northwestern Ontario. We hypothesized that high shade would delay vegetative and reproductive phenology and decrease [...] Read more.
We studied the effect of shade on the phenology, growth, berry yield, and chemical content of two common blueberry species (Vaccinium myrtilloides and V. angustifolium) in Northwestern Ontario. We hypothesized that high shade would delay vegetative and reproductive phenology and decrease berry yield by increasing resource allocation to vegetative vs. reproductive growth, whereas moderate shade would increase berry phenolic content and antioxidant capacity. We subjected transplanted blueberry plants to a controlled shade treatment and evaluated plant phenological events, vegetative and reproductive growth, berry phenolics, and antioxidant capacity. High shade caused an earlier leaf maturation in V. myrtilloides, delayed flowering in V. angustifolium, and prolonged fruit maturation in both. The berry yield of both species decreased with increasing shade. High shade reduced the berry phenolic content and antioxidant capacity, especially in V. myrtilloides. We concluded that shade shifts species-specific vegetative and reproductive phenology, leading to a difference in resource acquisition, resulting in lower berry yield and antioxidant activity. Full article
(This article belongs to the Section Horticultural Science and Ornamental Plants)
Show Figures

Figure 1

16 pages, 4995 KB  
Article
Microhabitat Conditions Influencing Ground Vegetation Dominants in an Ecotone between a Spruce (Picea abies (L.) H.Karst.) Forest and Clear-Cut Site during Ten Post-Logging Years
by Nadezhda Genikova and Viktor Mamontov
Forests 2023, 14(11), 2125; https://doi.org/10.3390/f14112125 - 25 Oct 2023
Cited by 1 | Viewed by 1853
Abstract
The logging of mature tree stands, where part of the forest is clear-cut, results in the formation of an ecotone complex (EC) consisting of the forest (F), a transition from forest to a clear-cut site under canopy cover (forest edge—FE), a transition from [...] Read more.
The logging of mature tree stands, where part of the forest is clear-cut, results in the formation of an ecotone complex (EC) consisting of the forest (F), a transition from forest to a clear-cut site under canopy cover (forest edge—FE), a transition from forest to a clear-cut site outside of canopy cover (clear-cutting edge—CE), and the clear-cut site per se (C). Ground vegetation descriptions (percentage cover of dominants and height of subshrubs) were carried out on the sampling subplots along the transects running from spruce forest into the clear-cut site. We studied the effects of the time since logging and some microhabitat factors (aspect, coniferous and deciduous regeneration, downed deadwood, microrelief, and the abundance of subshrubs, grasses, and forbs) on the abundance of the main ground vegetation dominants of the bilberry-type spruce stands and the clear-cut sites: Vaccinium myrtillus, V. vitis-idaea, Deschampsia flexuosa, and Epilobium angustifolium, in different EC zones. The factor found to have the greatest modifying effect on the abundance of all the species in the CE and C zones was the time since clear-cutting. The clear-cutting pioneer species Deschampsia flexuosa and Epilobium angustifolium preferred open areas in the clear-cut site, whereas the abundance of V. myrtillus and V. vitis-idaea positively correlated with the amount of coniferous and deciduous regeneration. Some factors (downed deadwood, microrelief, coniferous regeneration) were found to act similarly on subshrubs both under the tree canopy (F and FE) and in clear-cut microhabitats (CE and C). The shoot height of subshrubs as well as its percentage cover varied depending on the time since clear-cutting and the microhabitat conditions. Full article
(This article belongs to the Special Issue Clear-Cutting in Modern Forestry: New Approaches and Latest Findings)
Show Figures

Figure 1

22 pages, 6893 KB  
Article
Microbiome of Ceca from Broiler Chicken Vaccinated or Not against Coccidiosis and Fed Berry Pomaces
by Chongwu Yang, Quail Das, Muhammad A. Rehman, Xianhua Yin, Julie Shay, Martin Gauthier, Calvin Ho-Fung Lau, Kelly Ross and Moussa S. Diarra
Microorganisms 2023, 11(5), 1184; https://doi.org/10.3390/microorganisms11051184 - 30 Apr 2023
Cited by 6 | Viewed by 4418
Abstract
American cranberry (Vaccinium macrocarpon) and lowbush/wild blueberry (V. angustifolium) pomace are polyphenol-rich products having potentially beneficial effects in broiler chickens. This study investigated the cecal microbiome of broiler-vaccinated or non-vaccinated birds against coccidiosis. Birds in each of the two [...] Read more.
American cranberry (Vaccinium macrocarpon) and lowbush/wild blueberry (V. angustifolium) pomace are polyphenol-rich products having potentially beneficial effects in broiler chickens. This study investigated the cecal microbiome of broiler-vaccinated or non-vaccinated birds against coccidiosis. Birds in each of the two groups (vaccinated or non-vaccinated) were fed a basal non-supplemented diet (NC), a basal diet supplemented with bacitracin (BAC), American cranberry (CP), and lowbush blueberry (BP) pomace alone or in combination (CP + BP). At 21 days of age, cecal DNA samples were extracted and analyzed using both whole-metagenome shotgun sequencing and targeted-resistome sequencing approaches. Ceca from vaccinated birds showed a lower abundance of Lactobacillus and a higher abundance of Escherichia coli than non-vaccinated birds (p < 0.05). The highest and lowest abundance of L. crispatus and E. coli, respectively, were observed in birds fed CP, BP, and CP + BP compared to those from NC or BAC treatments (p < 0.05). Coccidiosis vaccination affected the abundance of virulence genes (VGs) related to adherence, flagella, iron utilization, and secretion system. Toxin-related genes were observed in vaccinated birds (p < 0.05) in general, with less prevalence in birds fed CP, BP, and CP + BP than NC and BAC (p < 0.05). More than 75 antimicrobial resistance genes (ARGs) detected by the shotgun metagenomics sequencing were impacted by vaccination. Ceca from birds fed CP, BP, and CP + BP showed the lowest (p < 0.05) abundances of ARGs related to multi-drug efflux pumps, modifying/hydrolyzing enzyme and target-mediated mutation, when compared to ceca from birds fed BAC. Targeted metagenomics showed that resistome from BP treatment was distant to other groups for antimicrobials, such as aminoglycosides (p < 0.05). Significant differences in the richness were observed between the vaccinated and non-vaccinated groups for aminoglycosides, β-lactams, lincosamides, and trimethoprim resistance genes (p < 0.05). Overall, this study demonstrated that dietary berry pomaces and coccidiosis vaccination significantly impacted cecal microbiota, virulome, resistome, and metabolic pathways in broiler chickens. Full article
(This article belongs to the Special Issue Gut Microbiome of Farm Animals in Health and Disease 2.0)
Show Figures

Figure 1

14 pages, 5337 KB  
Article
MemophenolTM Prevents Amyloid-β Deposition and Attenuates Inflammation and Oxidative Stress in the Brain of an Alzheimer’s Disease Rat
by Daniela Impellizzeri, Mario Tomasello, Marika Cordaro, Ramona D’Amico, Roberta Fusco, Ali S. Abdelhameed, Uwe Wenzel, Rosalba Siracusa, Vittorio Calabrese, Salvatore Cuzzocrea and Rosanna Di Paola
Int. J. Mol. Sci. 2023, 24(8), 6938; https://doi.org/10.3390/ijms24086938 - 8 Apr 2023
Cited by 8 | Viewed by 3173
Abstract
Alzheimer’s disease (AD) is the most common cause of dementia, and its prevalence rises with age. Inflammation and altered antioxidant systems play essential roles in the genesis of neurodegenerative diseases. In this work, we looked at the effects of MemophenolTM, a [...] Read more.
Alzheimer’s disease (AD) is the most common cause of dementia, and its prevalence rises with age. Inflammation and altered antioxidant systems play essential roles in the genesis of neurodegenerative diseases. In this work, we looked at the effects of MemophenolTM, a compound rich in polyphenols derived from French grape (Vitis vinifera L.) and wild North American blueberry (Vaccinium angustifolium A.) extracts, in a rat model of AD. Methods: For 60 days, the animals were administered with AlCl3 (100 mg/kg, orally) and D-galactose (60 mg/kg, intraperitoneally), while from day 30, MemophenolTM (15 mg/kg) was supplied orally for 30 consecutive days. AlCl3 accumulates mainly in the hippocampus, the main part of the brain involved in memory and learning. Behavioral tests were performed the day before the sacrifice when brains were collected for analysis. Results: MemophenolTM decreased behavioral alterations and hippocampus neuronal degeneration. It also lowered phosphorylated Tau (p-Tau) levels, amyloid precursor protein (APP) overexpression, and β-amyloid (Aβ) buildup. Furthermore, MemophenolTM reduced the pro-oxidative and pro-inflammatory hippocampus changes caused by AD. Our finding, relevant to AD pathogenesis and therapeutics, suggests that MemophenolTM, by modulating oxidative and inflammatory pathways and by regulating cellular brain stress response mechanisms, protects against the behavioral and histopathological changes associated with AD. Full article
(This article belongs to the Special Issue The Influence of Natural Products in Neurodegenerative Disorders)
Show Figures

Figure 1

11 pages, 1336 KB  
Article
Changes to Soil Microbiome Resulting from Synergetic Effects of Fungistatic Compounds Pyrimethanil and Fluopyram in Lowbush Blueberry Agriculture, with Nine Fungicide Products Tested
by Austin W. Lloyd, David Percival, Morgan G. I. Langille and Svetlana N. Yurgel
Microorganisms 2023, 11(2), 410; https://doi.org/10.3390/microorganisms11020410 - 6 Feb 2023
Cited by 6 | Viewed by 2565
Abstract
Lowbush blueberries (Vaccinium spp.) are a crop of economic significance to Atlantic Canada, Quebec, and Maine. The fruit is produced by the management of naturally occurring plant populations. The plants have an intimate relationship with the soil microbiome and depend on it [...] Read more.
Lowbush blueberries (Vaccinium spp.) are a crop of economic significance to Atlantic Canada, Quebec, and Maine. The fruit is produced by the management of naturally occurring plant populations. The plants have an intimate relationship with the soil microbiome and depend on it for their health and productivity. Fungicides are an important tool in combatting disease pressure but pose a potential risk to soil health. In this study, amplicon sequencing was used to determine the effects of six fungistatic compounds both alone and in combination via nine commercially available fungicide products on the bacterial and fungal microbiomes associated with lowbush blueberries and to study whether these effects are reflected in crop outcomes and plant phenotypes. One fungicide, Luna Tranquility, a combination of fluopyram and pyrimethanil, was found to impart significant effects to fungal and bacterial community structure, fungal taxonomic abundances, and bacterial functions relative to control. The two fungicides which contained fluopyram and pyrimethanil as single ingredients (Velum Prime and Scala, respectively) did not induce significant changes in any of these regards. These results suggest the possibility that these microbiome changes are the result of the synergistic effect of fluopyram and pyrimethanil on soil microbiomes. While these results suggest a significant disruption to the soil microbiome, no corresponding changes to crop development and outcomes were noted. Ultimately, the majority of the fungicides analysed in this trial did not produce significant changes to the soil microbiome relative to the untreated group (UTG). However, one of the fungicide treatments, Luna Tranquility, did produce significant changes to the soil ecosystem that could have longer-term effects on soil health and its future use may merit additional investigation onto its ecotoxicological properties. Full article
(This article belongs to the Special Issue Advances in Soil Microbiome 2.0)
Show Figures

Figure 1

Back to TopTop