Sign in to use this feature.

Years

Between: -

Subjects

remove_circle_outline
remove_circle_outline
remove_circle_outline
remove_circle_outline
remove_circle_outline
remove_circle_outline
remove_circle_outline
remove_circle_outline
remove_circle_outline

Journals

remove_circle_outline
remove_circle_outline
remove_circle_outline
remove_circle_outline
remove_circle_outline

Article Types

Countries / Regions

remove_circle_outline
remove_circle_outline
remove_circle_outline
remove_circle_outline

Search Results (773)

Search Parameters:
Keywords = VP39 protein

Order results
Result details
Results per page
Select all
Export citation of selected articles as:
18 pages, 7065 KB  
Article
Apoptin-Armed Oncolytic Adenovirus Triggers Apoptosis and Inhibits Proliferation, Migration, Invasion, and Stemness of Hepatocellular Carcinoma Hep3B Cells
by Zhaoxing Sun and Wenjie Li
Viruses 2025, 17(12), 1636; https://doi.org/10.3390/v17121636 - 17 Dec 2025
Abstract
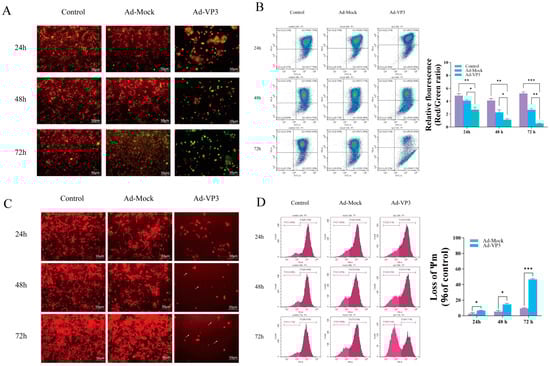
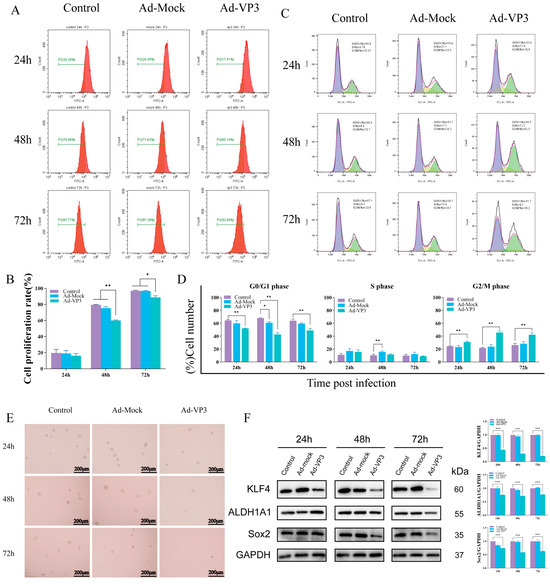
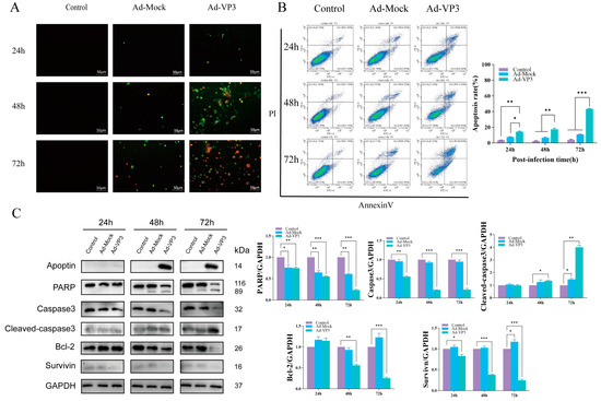
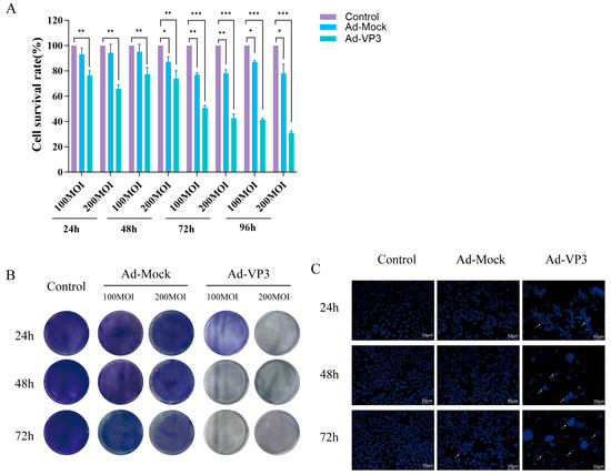
Hepatocellular carcinoma (HCC) is a major cause of cancer-related mortality, highlighting the urgent need for novel therapeutic strategies. Apoptin, encoded by the VP3 gene of the chicken anemia virus, selectively induces apoptosis in cancer cells while sparing normal cells. We previously engineered a [...] Read more.
Hepatocellular carcinoma (HCC) is a major cause of cancer-related mortality, highlighting the urgent need for novel therapeutic strategies. Apoptin, encoded by the VP3 gene of the chicken anemia virus, selectively induces apoptosis in cancer cells while sparing normal cells. We previously engineered a recombinant oncolytic adenovirus (Ad-VP3) capable of high-level Apoptin expression in tumor cells. In this study, we evaluated the antitumor activity of Ad-VP3 in the human HCC cell line Hep3B. CCK-8, crystal violet, Hoechst 33342 staining, flow cytometry, and tumor sphere formation assays revealed that Ad-VP3 inhibited cell viability, proliferation, and stemness. Annexin V staining, JC-1/TMRM probes, and Western blot analysis demonstrated induction of apoptosis and reduction of mitochondrial membrane potential. Wound-healing, Transwell, and BioCoat invasion assays, along with Western blotting, confirmed suppression of migration and invasion. Ad-VP3 significantly inhibited the viability, proliferation, migration, and invasion of Hep3B cells in a time- and dose-dependent manner. It induced mitochondrial membrane potential loss and apoptosis, downregulated stemness-related proteins (ALDH1A1, KLF4, and Sox2), and suppressed epithelial–mesenchymal transition markers (Snail, Twist1, Slug, Vimentin, and MMP-9), indicating strong antitumor activity. The recombinant oncolytic adenovirus Ad-VP3 exerts potent antitumor effects on hepatocellular carcinoma cells by inducing mitochondrial dysfunctionmediated apoptosis and impairing stemness and metastatic potential, suggesting its promise as a novel therapeutic strategy for HCC. Full article
(This article belongs to the Section Viral Immunology, Vaccines, and Antivirals)
Show Figures

Figure 1

22 pages, 1358 KB  
Review
Beyond Viral Assembly: The Emerging Role of HIV-1 p17 in Vascular Inflammation and Endothelial Dysfunction
by Ylenia Pastorello, Nicoleta Arnaut, Mihaela Straistă, Francesca Caccuri, Arnaldo Caruso and Mark Slevin
Int. J. Mol. Sci. 2025, 26(24), 11949; https://doi.org/10.3390/ijms262411949 - 11 Dec 2025
Viewed by 109
Abstract
p17, the human immunodeficiency virus type 1 (HIV-1) matrix protein traditionally associated with viral assembly, has been recently investigated for its extracellular functions linked to vascular damage. This review examines the molecular and pathogenic signatures by which p17 and its variants (vp17s) contribute [...] Read more.
p17, the human immunodeficiency virus type 1 (HIV-1) matrix protein traditionally associated with viral assembly, has been recently investigated for its extracellular functions linked to vascular damage. This review examines the molecular and pathogenic signatures by which p17 and its variants (vp17s) contribute to endothelial activation, aberrant angiogenesis, and vascular inflammation, highlighting their relevance even under effective antiretroviral therapy (ART). Specifically, p17 exerts chemokine-like activities by binding to chemokine (C-X-C motif) receptor-1 and 2 (CXCR-1/2) on endothelial cells (ECs). This interaction triggers key signaling cascades, including the protein kinase B (Akt)-dependent extracellular signal-regulated kinase (ERK) pathway and endothelin-1/endothelin receptor B axis, driving EC motility, capillary formation, and lymphangiogenesis. Variants such as S75X demonstrate enhanced lymphangiogenic potency, associating them with tumorigenic processes involved in non-Hodgkin lymphoma (NHL) pathogenesis. Importantly, p17 promotes endothelial von Willebrand factor (vWF) storage and secretion, implicating a pro-coagulant state that may trigger the increased thromboembolic risks observed in HIV-positive patients. Furthermore, p17 crosses the blood–brain barrier (BBB) via CXCR-2-mediated pathways, contributing to neuroinflammation by activating microglia and astrocytes and amplifying monocyte chemoattractant protein-1 (MCP-1) levels, therefore playing a critical role in the development of HIV-associated neurocognitive disorders. Hence, the elaboration of potential therapeutic strategies finalized at inhibiting p17/vp17s’ interaction with their receptors could complement ART by addressing HIV-related neurovascular morbidity. Full article
(This article belongs to the Special Issue Advances in HIV Research: Molecular Basis and Potential Therapies)
Show Figures

Figure 1

15 pages, 1274 KB  
Article
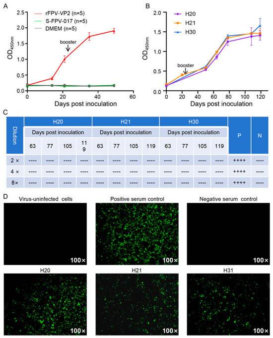
Construction and Immunogenicity Evaluation of a Recombinant Fowlpox Virus Expressing VP2 Gene of African Horse Sickness Virus Serotype 1
by Xiaohua Ma, Min Zhang, Xin Zhang, Ting Qi, Weiguo Zhang, Yang Zhao, Lei Na, Yingzhi Zhang, Xue-Feng Wang and Xiaojun Wang
Microorganisms 2025, 13(12), 2807; https://doi.org/10.3390/microorganisms13122807 - 9 Dec 2025
Viewed by 264
Abstract
African horse sickness (AHS) is a lethal vector-borne disease caused by African horse sickness virus (AHSV) and represents a major threat to equine health and the horse industry. In 2020, outbreaks of AHS caused by AHSV serotype 1 (AHSV-1) were reported in Thailand, [...] Read more.
African horse sickness (AHS) is a lethal vector-borne disease caused by African horse sickness virus (AHSV) and represents a major threat to equine health and the horse industry. In 2020, outbreaks of AHS caused by AHSV serotype 1 (AHSV-1) were reported in Thailand, increasing the risk of AHS introduction into China. Given the safety issues associated with currently available live attenuated AHS vaccines, the development of safer and more effective vaccination strategies is urgently needed. In this study, we constructed a recombinant fowlpox virus (rFPV) expressing the AHSV-1 VP2 protein as a candidate vaccine, designated rFPV-VP2. The recombinant virus was verified by PCR and Western blot analysis, which confirmed the successful expression of VP2. Preliminary immunization trials were conducted in both mice and horses, and immune responses were evaluated via an indirect enzyme-linked immunosorbent assay (iELISA) and immunofluorescence assay (IFA). The results revealed that VP2-specific antibodies were successfully induced in the serum of rFPV-VP2-immunized animals. Notably, serum from immunized horses showed specific reactivity with AHSV-1, confirming the induction of AHSV-1-specific immune responses. Therefore, these results demonstrate that rFPV-VP2 is a promising candidate vaccine for AHSV-1 and provide a scientific basis for the development of safer preventive strategies. Full article
(This article belongs to the Section Virology)
Show Figures

Figure 1

10 pages, 1760 KB  
Article
Enhanced Detection of SARS-CoV-2 Using Platinum-Decorated Poly(2-vinylpyridine) Nanoparticle-Based Lateral Flow Immunoassay
by Yayoi Kimura, Yasushi Enomoto, Yasufumi Matsumura, Kazuo Horikawa, Hideaki Kato, Atsushi Goto, Kei Miyakawa and Akihide Ryo
Biomedicines 2025, 13(12), 2993; https://doi.org/10.3390/biomedicines13122993 - 6 Dec 2025
Viewed by 255
Abstract
Background: Rapid and high-throughput diagnostic methods are essential for controlling the spread of infectious diseases, such as severe acute respiratory syndrome coronavirus 2 (SARS-CoV-2). Lateral flow immunoassay (LFIA) strips provide a cost-effective and user-friendly platform for point-of-care testing. However, the sensitivity of conventional [...] Read more.
Background: Rapid and high-throughput diagnostic methods are essential for controlling the spread of infectious diseases, such as severe acute respiratory syndrome coronavirus 2 (SARS-CoV-2). Lateral flow immunoassay (LFIA) strips provide a cost-effective and user-friendly platform for point-of-care testing. However, the sensitivity of conventional LFIA kits is often limited by the performance of their detection probes. This study reports a highly sensitive LFIA strip for detecting the SARS-CoV-2 nucleocapsid (NP) protein using platinum-decorated poly(2-vinylpyridine) nanoparticles (Pt-P2VPs) as probes. Methods: Monoclonal antibodies against SARS-CoV-2 NP were conjugated with Pt-P2VPs and incorporated into LFIA strips. The test line was coated with anti–SARS-CoV-2 NP monoclonal antibody, and the control line with goat anti-mouse IgG. Recombinant proteins, viral strains, and nasopharyngeal swab specimens from patients were used to evaluate assay performance, with reverse transcription polymerase chain reaction (RT-PCR) as the reference standard. Diagnostic accuracy was assessed using nonparametric statistical tests. Results: Pt-P2VP-based LFIA strips enabled sensitive detection of recombinant NP and inactivated SARS-CoV-2, with minimal cross-reactivity. In 200 clinical specimens (100 PCR-negative and 100 PCR-positive), the assay achieved 74% sensitivity and 100% specificity, with strong correlation to viral RNA load. Compared with conventional LFIA kits, Pt-P2VP strips demonstrated superior sensitivity at lower viral loads. Conclusions: Pt-P2VPs represent a promising probe material for enhancing LFIA performance and may facilitate the development of rapid, sensitive, and scalable immunoassays for infectious disease diagnostics in biomedical applications. Full article
(This article belongs to the Section Microbiology in Human Health and Disease)
Show Figures

Graphical abstract

17 pages, 1312 KB  
Article
Avian Immunoglobulin Y Antibodies Targeting the Protruding or Shell Domain of Norovirus Capsid Protein Neutralize Norovirus Replication in the Human Intestinal Enteroid System
by Ming Xia, Mohamed Ichou, Mathew Landivar, Peng Zhou, Sai Navya Vadlamudi, Alice Leruth, Charlotte Nyblade, Paul Cox, Lijuan Yuan, Julius Goepp and Ming Tan
Vaccines 2025, 13(12), 1228; https://doi.org/10.3390/vaccines13121228 - 5 Dec 2025
Viewed by 420
Abstract
Background: Norovirus is a leading cause of epidemic acute gastroenteritis worldwide, associated with significant morbidity, mortality, and economic loss. Despite its global impact, no licensed vaccine is currently available, and vaccine development remains challenging. Methods: We explored avian immunoglobulin Y (IgY) antibodies as [...] Read more.
Background: Norovirus is a leading cause of epidemic acute gastroenteritis worldwide, associated with significant morbidity, mortality, and economic loss. Despite its global impact, no licensed vaccine is currently available, and vaccine development remains challenging. Methods: We explored avian immunoglobulin Y (IgY) antibodies as a low-cost countermeasure against norovirus infection. We generated recombinant protruding (P) domain proteins from the capsid protein (VP1) of noroviruses, representing two GII.4 variants and the GII.6 genotype. These were combined into a single immunogen to immunize laying hens to produce norovirus VP1-specific IgY antibodies. Results: Immunization of laying hens with the P domain proteins elicited high-titer (>1:450,000) P domain-specific IgY antibodies. The yolk-derived IgY effectively inhibited binding of various norovirus P particles to their histo-blood group antigen ligands, with 50% blocking titers (BT50) up to 1:8533 against homotypic GII.4 and 1:667 against heterotypic G1.1 Norwalk virus P particles. Importantly, the IgY neutralized replication of GII.4 norovirus in the human intestinal enteroid (HIE) system at a high titer of over 1:2500, equivalent to 0.70 µg/mL of total IgY. We also produced norovirus shell (S) domain proteins and corresponding IgY antibodies, which neutralized GII.4 norovirus replication in the HIE model at a titer of ~1:800, equivalent to 2.98 µg/mL of total IgY. This provides the first evidence that the S domain contains neutralizing epitopes. Conclusions: Our findings support the potential of IgY targeting norovirus P or S domains as a scalable, cost-effective strategy for preventing norovirus infection and disease. Full article
(This article belongs to the Special Issue New Approaches to Vaccine Development and Delivery)
Show Figures

Figure 1

18 pages, 6544 KB  
Article
In Silico Characterization of the RCC1 Family and the UVR8 Gene in Chenopodium quinoa Willd.
by Jean Carlo Paredes Malca, Michell Maheba Fuentes Apaza, María Rosario Elsa Valderrama-Valencia, Roxana Bardales Álvarez, Eloy Condori Mamani and Sandro Jhonatan Condori-Pacsi
Int. J. Mol. Sci. 2025, 26(23), 11657; https://doi.org/10.3390/ijms262311657 - 1 Dec 2025
Viewed by 317
Abstract
Quinoa (Chenopodium quinoa Willd.), an Andean crop with exceptional nutritional value, thrives in ecosystems exposed to intense ultraviolet-B (UV-B) radiation; yet the molecular mechanisms underlying its photoreception remain largely unknown. The UV Resistance locus 8 (UVR8) protein, a member of the Regulator [...] Read more.
Quinoa (Chenopodium quinoa Willd.), an Andean crop with exceptional nutritional value, thrives in ecosystems exposed to intense ultraviolet-B (UV-B) radiation; yet the molecular mechanisms underlying its photoreception remain largely unknown. The UV Resistance locus 8 (UVR8) protein, a member of the Regulator of Chromosome Condensation 1 (RCC1) family, is the primary UV-B photoreceptor in plants. Here, we report the first in silico characterization of the RCC1 gene family in C. quinoa, aimed at identifying and structurally analyzing UVR8 homologs. Genomic analysis uncovered 40 CqRCC1 genes, exhibiting extensive structural diversity. Phylogenetic reconstruction identified two proteins, CqRCC1_20 and CqRCC1_23, as the closest homologs of AtUVR8 from Arabidopsis thaliana. Homology modeling revealed that CqRCC1_20 maintains the canonical seven-bladed β-propeller architecture of UVR8, whereas CqRCC1_23 carries a deletion leading to a six-bladed structure. Both isoforms retain the critical tryptophan residues (W233, W285, W337) and the C-terminal Valine-Proline (VP) motif required for photoperception and Constitutive Photomorphogenic 1 (COP1) interaction. Notably, the CqRCC1_23 model predicts fewer hydrogen bonds at the dimer interface and structural alterations at key regulatory interaction sites. Collectively, these results indicate that quinoa harbors functionally conserved UVR8 isoforms with structural divergence, such as CqRCC1_23, which may influence photoreceptor stability and enable a sustained UV-B response, potentially conferring an adaptive advantage in high-radiation environments. Full article
Show Figures

Figure 1

14 pages, 12425 KB  
Article
Molecular Epidemiological Investigation and Viral Isolation of Porcine Rotavirus in Southwest China During 2024–2025
by Sirun He, Jiqiang Shi, Huanyuan Hu, Xiaozhen Zhang, Mao Ning, Wensi Wu, Yiping Wen, Yiping Wang, Rui Wu, Qin Zhao, Senyan Du, Sanjie Cao, Xiaobo Huang, Shan Zhao, Yifei Lang, Nanfang Zeng and Qigui Yan
Vet. Sci. 2025, 12(12), 1137; https://doi.org/10.3390/vetsci12121137 - 29 Nov 2025
Viewed by 344
Abstract
In 2023, the detection rate of porcine rotavirus (PoRV) surpassed that of porcine epidemic diarrhea virus (PEDV) for the first time, establishing PoRV as the predominant pathogen responsible for viral diarrhea in pigs. To systematically investigate the epidemiology and molecular characteristics of PoRV [...] Read more.
In 2023, the detection rate of porcine rotavirus (PoRV) surpassed that of porcine epidemic diarrhea virus (PEDV) for the first time, establishing PoRV as the predominant pathogen responsible for viral diarrhea in pigs. To systematically investigate the epidemiology and molecular characteristics of PoRV in Southwest China, a total of 196 diarrheal clinical samples were collected from 29 large-scale pig farms across the region during 2024–2025. RT-qPCR results revealed a high PoRV positivity rate of 57.14% (112/196) with group A porcine rotavirus (PoRVA) being the most prevalent at 46.43%, representing the predominant group. Genotyping and phylogenetic analysis of the VP4 and VP7 genes indicated that the P genotype P[13] was most prevalent (77.78%, 21/27), while the major G genotypes were G4 (39.28%) and G9 (35.71%). The most common G/P combinations were G9P[13] and G4P[13]. Furthermore, a PoRV strain was successfully isolated and identified through whole-genome sequencing, indirect immunofluorescence assay (IFA), and transmission electron microscopy (TEM). The isolate was designated RVA/Pig-wt/SCLS-JW/2024/G1P[7], with a whole-genome constellation of G1-P[7]-I5-R1-C1-M1-A8-N1-T1-E1-H1. The structural proteins VP1-4 and VP6-7, along with nonstructural genes NSP1 and NSP5, shared high sequence identity with porcine strains, whereas the nonstructural genes NSP2–NSP4 clustered more closely with human rotaviruses. These findings indicate a higher prevalence of PoRV in southwestern China compared to other regions; the dominant circulating genotypes have shifted to G9 and G4; the isolated G1P[7] strain is relatively rare in China and might be a genetic recombinant of human and porcine rotaviruses. This study provides valuable data and theoretical support for understanding the current epidemiology of PoRV, and facilitates vaccine development and the formulation of prevention and control strategies. Full article
Show Figures

Figure 1

15 pages, 3484 KB  
Article
Genomic and Transcriptomic Characterization of Umatilla Virus Isolated and Identified from Mosquitoes in Ningxia, China
by Kun Han, Yuhong Yang, Long Wang, Liqin Yu, Ruichen Wang, Xiaoyu Gu, Fan Li, Qikai Yin, Shihong Fu, Kai Nie, Qianqian Cui, Songtao Xu and Huanyu Wang
Microorganisms 2025, 13(12), 2717; https://doi.org/10.3390/microorganisms13122717 - 28 Nov 2025
Viewed by 272
Abstract
During the 2023 surveillance of mosquito-borne viruses in Ningxia Hui Autonomous Region, a strain of Umatilla virus (UMAV) was isolated from a pool of Culex pipiens pallens (NX23166) collected in Xiji County and cultured in C6/36 cells. Electron microscopy revealed that NX23166-infected mosquito [...] Read more.
During the 2023 surveillance of mosquito-borne viruses in Ningxia Hui Autonomous Region, a strain of Umatilla virus (UMAV) was isolated from a pool of Culex pipiens pallens (NX23166) collected in Xiji County and cultured in C6/36 cells. Electron microscopy revealed that NX23166-infected mosquito cells showed approximately 70-nm virus particles, typical of the genus Orbivirus. Through next-generation sequencing, 10 double-stranded RNA (dsRNA) segments of the virus were obtained. Phylogenetic and homology analyses based on these sequences revealed that this strain was most closely related to the first Chinese isolate from Yunnan in 2013 (DH13M98) and an Australian isolate from 2015 (M4941_15). However, the VP3 protein of this strain showed the closest evolutionary relationship to a German isolate from 2019 (ED-I-205-19), with an amino acid sequence identity of 94.00%. In contrast, the identity of the VP3 protein to that of other strains ranged only from 47.38% to 51.49%, suggesting that these two strains may belong to the same serotype. Nevertheless, this hypothesis needs to be further verified by a serum neutralization test. Furthermore, transcriptome sequencing analysis showed that infection with the Ningxia isolate of UMAV induced significant temporal transcriptomic reprogramming in C6/36 cells. This reprogramming was characterized by early activation of innate immune responses such as the Toll signaling pathway and autophagy, followed by significant suppression of metabolic pathways, including oxidative phosphorylation in the mid to late stages of infection, demonstrating a molecular phenotype of coordinated immune activation and metabolic suppression. These results provide new insights into the genetic diversity and geographic distribution of the species UMAV. Full article
(This article belongs to the Special Issue Research on Arboviruses)
Show Figures

Figure 1

15 pages, 1290 KB  
Article
Polymorphism of the RNF165 Gene in American Mink (Neogale vison) as a Potential Factor Responsible for Resistance to Infection with the Aleutian Mink Disease Virus
by Ilona Mazurkiewicz, Andrzej Jakubczak and Marek Kowalczyk
Genes 2025, 16(12), 1417; https://doi.org/10.3390/genes16121417 - 28 Nov 2025
Viewed by 217
Abstract
Background: Advances in American mink (Neogale vison) genomics have identified candidate genes linked to disease resistance, including RNF165, which is involved in immune response and virus–host interactions. Objectives: This study aimed to characterize genetic variation within the RNF165 (Ring Finger [...] Read more.
Background: Advances in American mink (Neogale vison) genomics have identified candidate genes linked to disease resistance, including RNF165, which is involved in immune response and virus–host interactions. Objectives: This study aimed to characterize genetic variation within the RNF165 (Ring Finger Protein 165) gene in farmed and wild mink to identify polymorphisms potentially associated with resistance to Aleutian mink disease virus (AMDV). Methods: Two groups of mink were analyzed: farmed animals from Latvia (n = 50) and wild animals (n = 20) from Poland. The presence of viral DNA was verified by PCR amplification targeting the VP2 and NS1 viral protein genes. To assess polymorphism within RNF165, primers spanning eight exons were designed, optimized, and applied in PCR amplification. PCR products were sequenced and subjected to bioinformatic analysis. Results: Two single nucleotide polymorphisms were identified: a synonymous substitution at c.G141A and a missense mutation c.G596A (p.R199K). Both variants were present in farmed and wild populations; however, the G allele at position c.141 was nearly twice as frequent in farmed mink compared to wild mink (p < 0.05). In silico functional prediction (SNAP2) indicated that the p.R199K mutation may moderately affect RNF165 protein function. Conclusions: Owing to its high conservation and role in immune regulation, RNF165 may serve as a promising candidate gene for molecular selection in breeding programs aimed at enhancing resistance to Aleutian mink disease (AMD). Full article
(This article belongs to the Section Animal Genetics and Genomics)
Show Figures

Figure 1

11 pages, 1374 KB  
Case Report
A Novel VPS13A Deletion in VPS13A Disease (Chorea-Acanthocytosis): A Case Report with Brief Literature Summary
by Benedetta Perrone, Viviana Mosca, Martina Pecoraro, Paola Ruffo, Elda Del Giudice, Alberta Leon, Martina Maino, Vincenzo La Bella, Rossella Spataro and Francesca Luisa Conforti
Int. J. Mol. Sci. 2025, 26(23), 11521; https://doi.org/10.3390/ijms262311521 - 27 Nov 2025
Viewed by 318
Abstract
VPS13A disease is a rare, autosomal-recessive, neurodegenerative disorder characterized by involuntary movements, orofacial dystonia, seizures, psychiatric symptoms, and the presence of spiky, deformed red blood cells (acanthocytes). The disease is caused by mutations in the VPS13A gene, which encodes the VPS13A protein (previously [...] Read more.
VPS13A disease is a rare, autosomal-recessive, neurodegenerative disorder characterized by involuntary movements, orofacial dystonia, seizures, psychiatric symptoms, and the presence of spiky, deformed red blood cells (acanthocytes). The disease is caused by mutations in the VPS13A gene, which encodes the VPS13A protein (previously known as chorein). This protein is a member of the family of bridge-like lipid transport proteins, involved in bulk lipid transfer between membranes and intracellular vesicle trafficking. We describe the case of a 37-year-old woman with gait instability, semi-flexed legs, and involuntary distal muscle movements. Genetic testing was performed using next-generation sequencing (NGS), followed by molecular analysis. Fibroblasts from the patient, her mother, and a healthy control were analyzed by immunofluorescence and Western blotting. NGS identified a novel homozygous 2.8 kb deletion encompassing exons 69–70 (69–70del) of the VPS13A gene (NM_033305.3). The same variant was detected in the patient’s mother in a heterozygous state and her brother in a homozygous state. Although other deletions in the gene have been described, a comprehensive search of population variant databases and the existing literature did not reveal previous reports of this deletion. Fibroblasts from the patient, her mother and a healthy control were characterized. Functional assays showed a complete absence of the VPS13A protein in the patient’s fibroblasts. This study expands the mutational spectrum of VPS13A-linked VPS13A disease and underlines the importance of comprehensive genetic analysis in atypical cases. Full article
Show Figures

Figure 1

17 pages, 2377 KB  
Article
Transcriptome and Biochemical Analysis of the Mechanism of Low-Temperature Germination in Acer truncatum Bunge Seeds
by Huijing Meng, Linpo Zhou, Yiming Qin, Shuang Ji, Pengpeng Wang, Yufan Liu, Jiawen Liu, Jingyu Ma, Hexiang Sun, Xiuhong Zhu and Guangxin Ru
Int. J. Mol. Sci. 2025, 26(22), 11193; https://doi.org/10.3390/ijms262211193 - 19 Nov 2025
Viewed by 320
Abstract
Acer truncatum Bunge exhibits remarkable cold tolerance at the mature seedling stage, yet the mechanisms governing its seed germination under low-temperature conditions remain poorly understood. To elucidate the molecular and physiological mechanisms underlying low-temperature germination in A. truncatum seeds, we selected A. truncatum [...] Read more.
Acer truncatum Bunge exhibits remarkable cold tolerance at the mature seedling stage, yet the mechanisms governing its seed germination under low-temperature conditions remain poorly understood. To elucidate the molecular and physiological mechanisms underlying low-temperature germination in A. truncatum seeds, we selected A. truncatum seeds as the experimental material. The seeds were evenly divided into two groups and subjected to germination under 25 °C (control) and 4 °C (low-temperature stress) conditions, followed by transcriptome sequencing and physiological and biochemical analyses. Transcriptome sequencing analyzed differential genes and physiological indicators. Fourteen transcription factor families were identified (ARR-B, AP2-EREBP, bHLH, NAC, FAR1, MADS, WRKY, AB13VP1, bZIP, C3H, CROS, LOB, TCP, and SBP). These regulate seed germination under abiotic/biotic stress. GO term enrichment occurred in biological processes. KEGG enrichment involved carbon metabolism, the glutathione pathway, the citrate cycle, and glycolysis. Most genes were upregulated. Citrate cycle and glycolysis correlated with seed activity, promoting germination. The glutathione cycle greatly improves the stress resistance of seed germination. There were 1804 genes that were upregulated and 8075 genes that were downregulated during seed germination. Among differential genes, CBF 5 was significantly downregulated but most WRKY families and LEA14-A were upregulated to maintain cell homeostasis. Meanwhile, GSH, SOD, POD, and proline (Pro) levels increased with prolonged stress. MDA rose initially, then declined. Soluble protein content first increased, then decreased, but remained higher than controls. Seeds germinated under low temperature, but germination potential was slightly lower than at room temperature. We propose that LEA protein, antioxidant enzymes, and Pro accumulation enhance cold tolerance. This study elucidates the physiological and molecular mechanisms underlying seed germination, advancing the understanding of cold tolerance in A. truncatum. Full article
Show Figures

Figure 1

20 pages, 3706 KB  
Article
A Highly Immunogenic and Cross-Reactive Multi-Epitope Vaccine Candidate Against Duck Hepatitis A Virus: Immunoinformatics Design and Preliminary Experimental Validation
by Yuanhe Yang, Xiaodong Chen, Anguo Liu, Jinxin He, Yunhe Cao and Pingli He
Int. J. Mol. Sci. 2025, 26(22), 10958; https://doi.org/10.3390/ijms262210958 - 12 Nov 2025
Viewed by 553
Abstract
Duck viral hepatitis (DVH), a highly contagious disease, is caused primarily by duck hepatitis A virus (DHAV). The viral genotypes exhibit significant diversity, creating a challenge as monovalent vaccines fail to provide cross-genotype protection in ducklings. This study aimed to design a multi-epitope [...] Read more.
Duck viral hepatitis (DVH), a highly contagious disease, is caused primarily by duck hepatitis A virus (DHAV). The viral genotypes exhibit significant diversity, creating a challenge as monovalent vaccines fail to provide cross-genotype protection in ducklings. This study aimed to design a multi-epitope peptide vaccine targeting different genotypes of DHAV. Using immunoinformatics approaches, we systematically identified key antigenic determinants, including linear B-cell epitopes, cytotoxic T-cell epitopes (CTL), and helper T-cell epitopes (HTL). Based on these, a novel vaccine candidate was developed. The vaccine construct was subjected to rigorous computational validation: (1) Molecular docking with Toll-like receptors (TLRs) predicted immune interaction potential. (2) Molecular dynamics simulations assessed complex stability. (3) In silico cloning ensured prokaryotic expression feasibility. Then, we conducted preliminary experimental validation for the actual effect of the vaccine candidate, including recombinant protein expression in E. coli, enzyme-linked immunosorbent assay (ELISA) quantification of humoral responses, and Western blot analysis of cross-reactivity. ELISA results demonstrated that the vaccine candidate could induce high-titer antibodies in immunized animals, with potency reaching up to 1:128,000, and the immune serum showed strong reactivity with recombinant VP proteins. Western blot analysis using duck sera confirmed epitope conservancy across genotypes. Collectively, the multi-epitope vaccine candidate developed in this study represents a highly promising broad-spectrum strategy against DHAV. The robust humoral immunity it elicits, coupled with its demonstrated cross-reactivity, constitutes compelling proof-of-concept, laying a solid foundation for advancing to subsequent challenge trials and translational applications. Full article
(This article belongs to the Special Issue Advances in Vaccine Immunology)
Show Figures

Graphical abstract

33 pages, 7500 KB  
Article
In Silico Characterisation and Determination of Gene Expression Levels of the CPK Family Under Saline Stress Conditions in Chenopodium quinoa Willd
by Luz Lima-Huanca, Andrea Alvarez-Vasquez, María Valderrama-Valencia and Sandro Condori-Pacsi
Int. J. Mol. Sci. 2025, 26(21), 10658; https://doi.org/10.3390/ijms262110658 - 1 Nov 2025
Viewed by 557
Abstract
Quinoa (Chenopodium quinoa Willd.) is a highly nutritious crop known for its tolerance to salt stress; however, the molecular mechanisms underlying this trait remain poorly understood. This study aims to perform the in silico characterisation of calcium-dependent protein kinase (CPK) gene family [...] Read more.
Quinoa (Chenopodium quinoa Willd.) is a highly nutritious crop known for its tolerance to salt stress; however, the molecular mechanisms underlying this trait remain poorly understood. This study aims to perform the in silico characterisation of calcium-dependent protein kinase (CPK) gene family sequences and to evaluate their expression profiles under salt stress conditions. Using bioinformatics tools, CPK family gene sequences were identified and in silico-characterised, including conserved domains, cis-regulatory motifs, and physicochemical properties. Experimentally, two contrasting accessions were compared: a salt-tolerant one (UNSA_VP033) and a salt-sensitive one (UNSA_VP021). Salt tolerance indices were determined during germination, gene expression levels were quantified by RT-qPCR, and antioxidant enzyme activities, along with malondialdehyde (MDA) content, were evaluated under different NaCl concentrations. Sixteen sequences with characteristic CPK family domains were identified. Promoter analysis revealed cis-elements associated with hormonal and stress responses. Physicochemical parameters predicted proteins of 50–60 kDa with variable isoelectric points. Experimentally, UNSA_VP033 showed the significant overexpression of CqCPK12, CqCPK17, CqCPK20, and CqCPK32, correlated with the higher antioxidant activity of superoxide dismutase (SOD) and peroxidase (POD), and lower MDA levels at 200 mM NaCl. In contrast, the sensitive accession exhibited significant reductions in gene expression and antioxidant activity. In conclusion CPK genes play a key role in the salt stress response in quinoa, particularly CqCPK12, CqCPK17, CqCPK20, and CqCPK32 in the tolerant accession. These findings may contribute to the development of more salt-tolerant varieties, thereby enhancing agricultural sustainability in saline soils. Full article
Show Figures

Figure 1

45 pages, 3725 KB  
Review
Combating White Spot Syndrome Virus (WSSV) in Global Shrimp Farming: Unraveling Its Biology, Pathology, and Control Strategies
by Md. Iftehimul, Neaz A. Hasan, David Bass, Abul Bashar, Mohammad Mahfujul Haque and Morena Santi
Viruses 2025, 17(11), 1463; https://doi.org/10.3390/v17111463 - 31 Oct 2025
Viewed by 2805
Abstract
White Spot Syndrome Virus (WSSV) is one of the most devastating viral pathogens affecting shrimp, causing severe economic losses to the global farmed shrimp trade. The globalization of live shrimp trade and waterborne transmission have facilitated the rapid spread of WSSV across major [...] Read more.
White Spot Syndrome Virus (WSSV) is one of the most devastating viral pathogens affecting shrimp, causing severe economic losses to the global farmed shrimp trade. The globalization of live shrimp trade and waterborne transmission have facilitated the rapid spread of WSSV across major shrimp-producing countries since its initial emergence. The present review gives an updated account of WSSV biology, pathology, transmission dynamics, and recent developments in control measures. The virus, a double-stranded DNA virus of the Nimaviridae family, utilizes advanced immune evasion strategies, resulting in severe mortality. Shrimp lack adaptive immunity and hence rely predominantly on innate immunity, which is insufficient to mount an effective response against severe infections. Traditional disease control measures such as augmented biosecurity, selective breeding, and immunostimulants have, despite extensive research, achieved only limited success. New biotechnological tools such as RNA interference, CRISPR-Cas gene editing, and nanotechnology offer tremendous potential for disease mitigation. In parallel, the development of DNA and RNA vaccines targeting WSSV structural proteins, such as VP28, holds significant promise for stimulating the shrimp immune system. This review highlights the urgent need for a convergent approach to sustainable disease management in global shrimp aquaculture, with interdisciplinarity playing a pivotal role in shaping the future of WSSV control. Full article
(This article belongs to the Section Viral Immunology, Vaccines, and Antivirals)
Show Figures

Figure 1

20 pages, 4534 KB  
Article
Comparative Analysis of Two Autophagy-Enhancing Small Molecules (AUTEN-67 and -99) in a Drosophila Model of Spinocerebellar Ataxia Type 1
by Tímea Burján, Maryam Aslam, Fanni Keresztes, Tímea Sigmond, Viktor A. Billes, Norbert Bencsik, Katalin Schlett, Tibor Vellai and Tibor Kovács
Int. J. Mol. Sci. 2025, 26(21), 10443; https://doi.org/10.3390/ijms262110443 - 27 Oct 2025
Viewed by 556
Abstract
Autophagy is a lysosome-mediated self-degradation process of eukaryotic cells which is critical for the elimination of cellular damage. Its capacity progressively declines with age, and this change can lead to the development of various neurodegenerative pathologies including Spinocerebellar ataxia type 1 (SCA1). SCA1 [...] Read more.
Autophagy is a lysosome-mediated self-degradation process of eukaryotic cells which is critical for the elimination of cellular damage. Its capacity progressively declines with age, and this change can lead to the development of various neurodegenerative pathologies including Spinocerebellar ataxia type 1 (SCA1). SCA1 is mainly caused by mutations in the polyglutamine region of Ataxin 1 protein. In patients affected by the disease, Purkinje neurons of the cerebellum frequently undergo demise and eventually become lost. Here we tested whether two well-characterized autophagy-enhancing small molecules, AUTEN-67 and -99, which antagonize the autophagy complex Vps34 through blocking the myotubularin-related lipid phosphatase MTMR14/EDTP, have the capacity to ameliorate SCA1 symptoms. We found that in a Drosophila model of SCA1, only AUTEN-67 exerts positive effects including improvement in climbing ability and extending life span. Based on these results, we hypothesized that the two compounds influence autophagy in the brain in a neuron-specific manner. Indeed, according to data we obtained, AUTEN-67 and -99 exhibit shared and unique functional domains in the Drosophila brain. AUTENs enhance autophagy in GABAergic and dopaminergic neurons. In addition, AUTEN-67 also affect autophagy in cholinergic neurons, while AUTEN-99 trigger the process in glutaminergic neurons and motoneurons. We also observed varying efficiencies between the two AUTENs among different subtypes of cultured hippocampal neurons of mice. These data suggest that the two compounds display neuron-specific differences in exerting autophagy-enhancing effects, and may lead to a better understanding of which types of neurons autophagy could potentially be activated to treat SCA1 in human patients. Full article
Show Figures

Figure 1

Back to TopTop