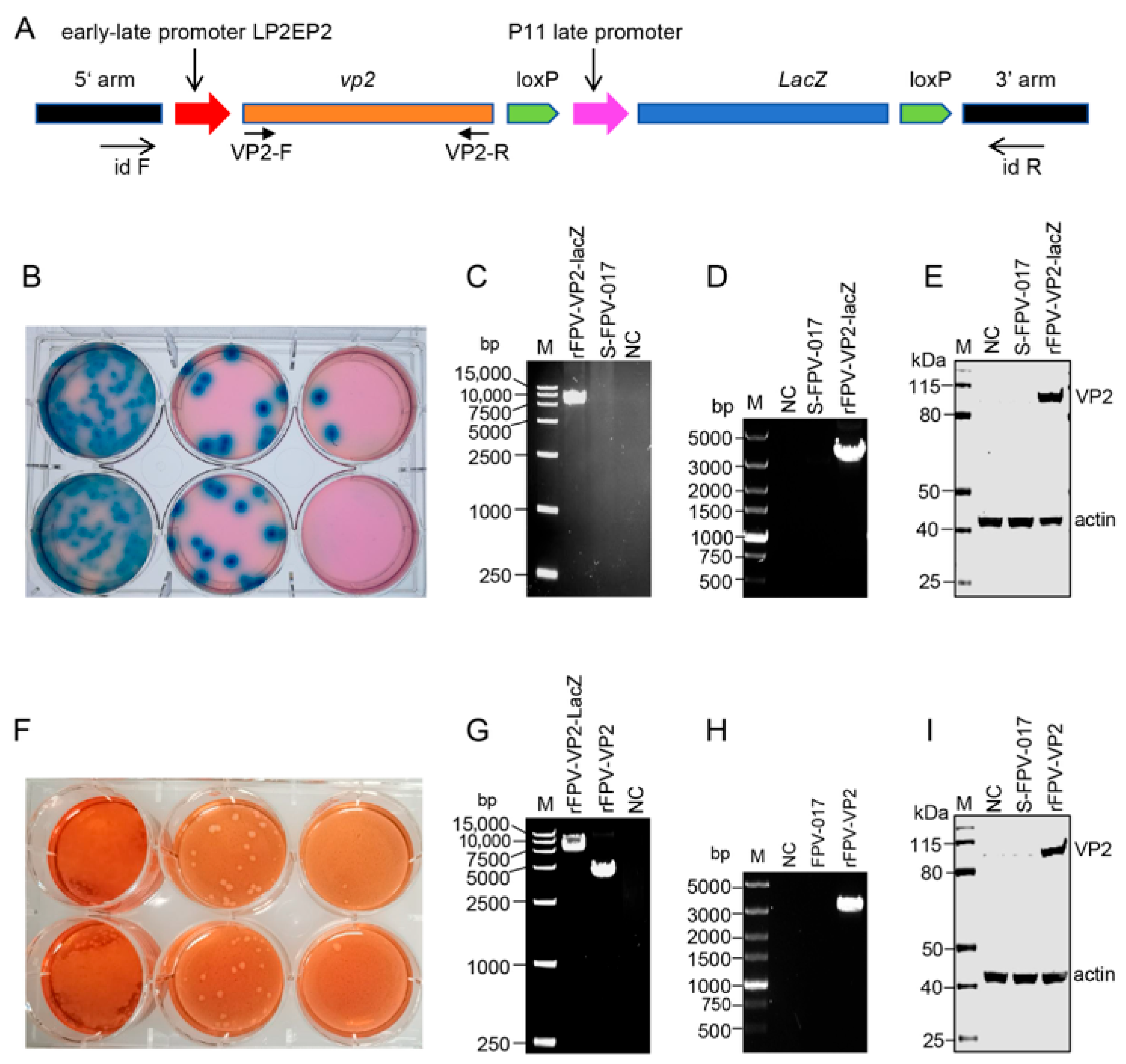
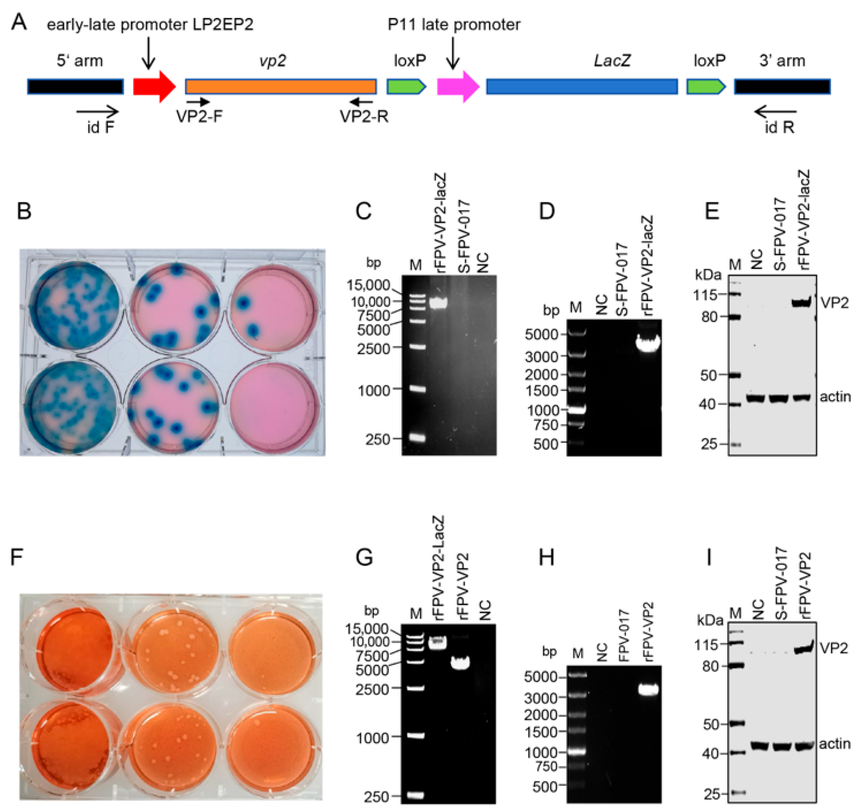
Construction and Immunogenicity Evaluation of a Recombinant Fowlpox Virus Expressing VP2 Gene of African Horse Sickness Virus Serotype 1
Abstract
Share and Cite
Ma, X.; Zhang, M.; Zhang, X.; Qi, T.; Zhang, W.; Zhao, Y.; Na, L.; Zhang, Y.; Wang, X.-F.; Wang, X. Construction and Immunogenicity Evaluation of a Recombinant Fowlpox Virus Expressing VP2 Gene of African Horse Sickness Virus Serotype 1. Microorganisms 2025, 13, 2807. https://doi.org/10.3390/microorganisms13122807
Ma X, Zhang M, Zhang X, Qi T, Zhang W, Zhao Y, Na L, Zhang Y, Wang X-F, Wang X. Construction and Immunogenicity Evaluation of a Recombinant Fowlpox Virus Expressing VP2 Gene of African Horse Sickness Virus Serotype 1. Microorganisms. 2025; 13(12):2807. https://doi.org/10.3390/microorganisms13122807
Chicago/Turabian StyleMa, Xiaohua, Min Zhang, Xin Zhang, Ting Qi, Weiguo Zhang, Yang Zhao, Lei Na, Yingzhi Zhang, Xue-Feng Wang, and Xiaojun Wang. 2025. "Construction and Immunogenicity Evaluation of a Recombinant Fowlpox Virus Expressing VP2 Gene of African Horse Sickness Virus Serotype 1" Microorganisms 13, no. 12: 2807. https://doi.org/10.3390/microorganisms13122807
APA StyleMa, X., Zhang, M., Zhang, X., Qi, T., Zhang, W., Zhao, Y., Na, L., Zhang, Y., Wang, X.-F., & Wang, X. (2025). Construction and Immunogenicity Evaluation of a Recombinant Fowlpox Virus Expressing VP2 Gene of African Horse Sickness Virus Serotype 1. Microorganisms, 13(12), 2807. https://doi.org/10.3390/microorganisms13122807

