Sign in to use this feature.

Years

Between: -

Subjects

remove_circle_outline
remove_circle_outline
remove_circle_outline
remove_circle_outline
remove_circle_outline
remove_circle_outline
remove_circle_outline
remove_circle_outline
remove_circle_outline

Journals

remove_circle_outline
remove_circle_outline

Article Types

Countries / Regions

remove_circle_outline
remove_circle_outline
remove_circle_outline
remove_circle_outline

Search Results (238)

Search Parameters:
Keywords = UPA

Order results
Result details
Results per page
Select all
Export citation of selected articles as:
29 pages, 1226 KB  
Review
Plasminogen Activator Inhibitor 1, Cell Senescence, and Aging-Related Diseases
by Rui-Ming Liu and Mary F. Nakamya
Cells 2026, 15(6), 551; https://doi.org/10.3390/cells15060551 - 19 Mar 2026
Abstract
Cellular senescence, including replicative senescence (RS) and stress-induced premature senescence (SIPS), is a state of the permanent arrest of cell growth, which can occur in proliferative cells and post-mitotic cells. Cellular senescence is believed to contribute importantly to aging and aging-related diseases. Although [...] Read more.
Cellular senescence, including replicative senescence (RS) and stress-induced premature senescence (SIPS), is a state of the permanent arrest of cell growth, which can occur in proliferative cells and post-mitotic cells. Cellular senescence is believed to contribute importantly to aging and aging-related diseases. Although several hypotheses, including telomere shortening, oncogene activation, oxidative stress, DNA damage, and mitochondrial dysfunction, have been proposed, the mechanisms underlying cellular senescence in either physiological or pathological conditions remain poorly understood. Plasminogen activator inhibitor 1 (PAI-1), a physiological inhibitor of tissue type and urokinase type of plasminogen activators (tPA and uPA), has multiple functions. PAI-1 expression increases with age and in many aging-related diseases. Importantly, increased PAI-1 expression is not only a marker but also a mediator of cell senescence induced by different stimuli in vitro and in vivo. This review focuses on the recent advance in the role of PAI-1 in cell senescence during aging and in aging-related diseases as well as the potential mechanisms by which PAI-1 promotes cell senescence. Full article
(This article belongs to the Special Issue The Role of Cellular Senescence in Health, Disease, and Aging)
Show Figures

Figure 1

29 pages, 2304 KB  
Article
A Mechanistic Digital Twin of uPAR-Driven Prostate Cancer Invasion Integrating ODE Signalling and Agent-Based Modelling
by Radosław Dzik, Joanna Chwał, Ewaryst J. Tkacz, Sudeep Roy and Agata Kabała-Dzik
Pharmaceuticals 2026, 19(3), 395; https://doi.org/10.3390/ph19030395 - 28 Feb 2026
Viewed by 204
Abstract
Background: Aberrant signalling through the urokinase-type plasminogen activator receptor (uPAR) is a key driver of tumour invasion and progression in prostate cancer, yet linking molecular-level perturbations to emergent spatial invasion phenotypes remains challenging. Methods: In this study, we developed a multiscale [...] Read more.
Background: Aberrant signalling through the urokinase-type plasminogen activator receptor (uPAR) is a key driver of tumour invasion and progression in prostate cancer, yet linking molecular-level perturbations to emergent spatial invasion phenotypes remains challenging. Methods: In this study, we developed a multiscale in silico framework combining molecular docking, mechanistic ordinary differential equation (ODE) modelling, and agent-based modelling (ABM) to investigate uPAR-driven invasion dynamics. Results: Molecular docking and MM-GBSA analyses were used to prioritise caffeic acid phenethyl ester (CAPE) as a candidate uPA/uPAR modulator, while uPAR inhibition was implemented mechanistically at the signalling level within the ODE model rather than through direct energetic parametrisation. Steady-state signalling outputs were mapped to effective proliferation and motility rates, which served as inputs to a spatial ABM of tumour invasion. The integrated simulations showed that uPAR inhibition results in statistically significant reductions in spatial invasion and tumour growth compared with baseline conditions, whereas enhanced uPA signalling produced only modest, non-significant trends. Conclusions: These findings demonstrate how subtle intracellular signalling perturbations can translate into pronounced population-level invasion phenotypes when embedded in a spatial context. Overall, the proposed digital-twin framework provides a coherent and extensible approach for connecting molecular prioritisation with quantitative predictions of tumour invasion behaviour in prostate cancer. Full article
Show Figures

Figure 1

12 pages, 885 KB  
Article
Short-Term Metabolic and Inflammatory Effects of Upadacitinib in Biologic-Refractory Spondyloarthritis: Real-World Evidence on Lipid Paradox and Safety
by Zeynel Abidin Akar, Dilan Yıldırım, Ömer Karakoyun and Mehmet Çağlayan
Pharmaceutics 2026, 18(2), 272; https://doi.org/10.3390/pharmaceutics18020272 - 22 Feb 2026
Viewed by 378
Abstract
Background: Upadacitinib (UPA), a selective Janus kinase 1 (JAK1) inhibitor, is an established therapeutic option for spondyloarthritis (SpA). Although its clinical efficacy has been demonstrated in randomized trials, real-world evidence regarding its early metabolic effects—particularly in the context of the inflammatory “lipid paradox”—remains [...] Read more.
Background: Upadacitinib (UPA), a selective Janus kinase 1 (JAK1) inhibitor, is an established therapeutic option for spondyloarthritis (SpA). Although its clinical efficacy has been demonstrated in randomized trials, real-world evidence regarding its early metabolic effects—particularly in the context of the inflammatory “lipid paradox”—remains limited. This study aimed to evaluate the short-term impact of UPA on inflammatory, hematologic, and metabolic parameters in a biologic-refractory SpA cohort. Methods: This retrospective cohort study included 61 patients (51 with ankylosing spondylitis and 10 with psoriatic arthritis) who had an inadequate response to tumor necrosis factor inhibitors (TNFi-IR). The study evaluated the short-term effects of UPA treatment on disease activity, inflammatory markers, and lipid-related atherogenic risk, as assessed using the LDL/HDL ratio, over a three-month period. Demographic characteristics, disease activity (BASDAI), inflammatory markers (CRP, ESR), safety parameters (creatine kinase [CK], ALT, AST), and lipid profiles were assessed at baseline, Month 1, and Month 3. Results: The mean age was 42.6 ± 10.8 years. By Month 3, UPA treatment resulted in significant reductions in BASDAI (5.8 ± 1.4 to 3.6 ± 1.2, p < 0.001), CRP (11.4 ± 10.2 to 6.9 ± 5.8 mg/L), and ESR (p < 0.01). Hemoglobin and albumin levels increased significantly (p < 0.05), while liver enzymes remained stable. CK levels demonstrated a modest but statistically significant increase without exceeding three times the upper limit of normal and without clinical evidence of myopathy. Total cholesterol, LDL-C, and HDL-C increased significantly (p ≤ 0.003); however, triglycerides and the LDL/HDL ratio remained unchanged (p > 0.05). No significant differences in inflammatory or metabolic responses were observed between ankylosing spondylitis and psoriatic arthritis subgroups (p > 0.05). Conclusions: In biologic-refractory SpA patients, upadacitinib provides rapid anti-inflammatory and clinical benefits. Although quantitative increases in lipid subfractions were observed, the stability of the LDL/HDL ratio suggests a balanced metabolic recalibration consistent with inflammation control rather than an immediate pro-atherogenic shift. These findings highlight the importance of early lipid monitoring and individualized cardiovascular risk assessment while maintaining the therapeutic advantages of JAK1 inhibition in complex SpA populations. Full article
(This article belongs to the Section Clinical Pharmaceutics)
Show Figures

Figure 1

25 pages, 3594 KB  
Article
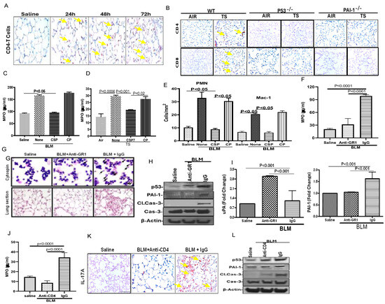
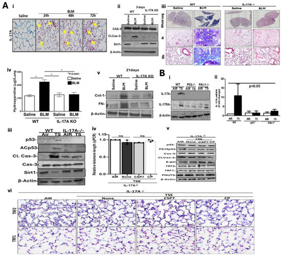
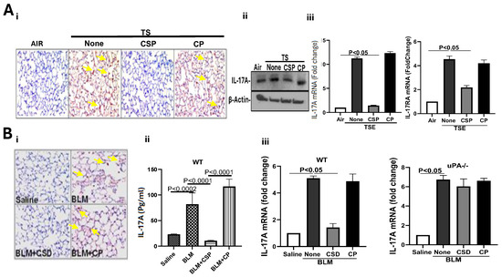
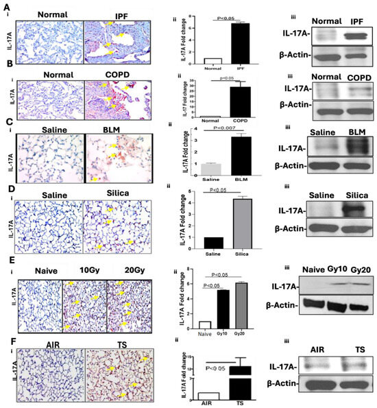
Interleukin-17A Orchestrates Lung Injury and Remodeling Through p53 and uPA System Crosstalk
by Durgesh Nandini Das, Akarsha Balnadupete, Rashmi Shetty, Venkadesa Perumal Gopu, Rushil Sajjan, Yashodhar P. Bhandary, Amarnath S. Marudamuthu, Christian Oliver, Aarav Patel, Aryan Patel, Buka Samten, Yoichiro Iwakura, Hua Tang, Deborah E. Citrin, Jay Peters and Sreerama Shetty
Int. J. Mol. Sci. 2026, 27(4), 1841; https://doi.org/10.3390/ijms27041841 - 14 Feb 2026
Viewed by 357
Abstract
Alveolar inflammation, elevated interleukin-17A (IL-17A), and fibrin deposition are common features in all forms of lung injury followed by fibrotic repair. Type II alveolar epithelial cell (AEC) viability, regulated by tumor suppressor protein p53 and changes in uPA-mediated fibrinolysis, has been linked to [...] Read more.
Alveolar inflammation, elevated interleukin-17A (IL-17A), and fibrin deposition are common features in all forms of lung injury followed by fibrotic repair. Type II alveolar epithelial cell (AEC) viability, regulated by tumor suppressor protein p53 and changes in uPA-mediated fibrinolysis, has been linked to lung injury and pulmonary fibrosis (PF). Nevertheless, mechanistic details linking increased IL-17A with p53 and PAI-1 to lung injury and remodeling remain unclear. We found that IL-17A and its receptor (IL-17RA) are induced during various lung injuries. IL-17A augments IL-17RA, p53 and downstream PAI-1 with a concurrent decrease in uPA and its receptor (uPAR) in AECs. These changes promote AEC apoptosis, alveolar injury and PF. In addition, IL-17A causes a dose-dependent increase in IL-17RA and profibrogenic markers in lung fibroblasts (LFs), suggesting myofibroblast differentiation. We further found that inhibition of IL-17A by caveolin-1 scaffolding domain peptide (CSP) or its 7-mer deletion fragment (CSP7) inhibits AEC apoptosis, lung inflammation, and profibrogenic markers in LFs and PF. Further, treatment of mice with bleomycin-induced lung injury using CSP7, an anti-IL-17A antibody, or an IL-17RA blocking antibody attenuates total lung hydroxyproline and soluble collagen content, as well as levels of profibrogenic markers. These observations support the role of IL-17A/IL-17RA signaling in lung injury and post-injury remodeling. Full article
(This article belongs to the Special Issue Fibrotic Disease: From Pathophysiology to Treatment)
Show Figures

Figure 1

18 pages, 1736 KB  
Article
Sustainable Pathways in Powder Reuse: A Comparative Study of Virgin, Reused, and Ultrasonic-Atomization-Recycled NiTi Powder for Additive Manufacturing
by Harsh K. Bajaj, Mahyar Sojoodi, Francis Y. Asare Baffour, Maedeh Hesami, Shiva Houshmand, Vidura R. De Silva Kanakaratne, Ahu Celebi and Mohammad Elahinia
Sustainability 2026, 18(4), 1843; https://doi.org/10.3390/su18041843 - 11 Feb 2026
Viewed by 358
Abstract
Nickel–titanium (NiTi) shape memory alloys offer transformative functionality for biomedical and aerospace systems, yet their adoption in additive manufacturing (AM) remains constrained by powder reactivity, compositional sensitivity, and the high energy of feedstock production. This work establishes a unified, data-driven evaluation of how [...] Read more.
Nickel–titanium (NiTi) shape memory alloys offer transformative functionality for biomedical and aerospace systems, yet their adoption in additive manufacturing (AM) remains constrained by powder reactivity, compositional sensitivity, and the high energy of feedstock production. This work establishes a unified, data-driven evaluation of how powder-state evolution during reuse and ultrasonic plasma atomization (UPA) affects both functional behavior and environmental performance. Virgin, reused, and UPA-recycled NiTi powders were systematically characterized based on particle-size distribution (PSD), SEM morphology, sphericity, oxygen content (ONH), and differential scanning calorimetry (DSC), and these results were coupled with a process-level life-cycle assessment (LCA) spanning cradle-to-gate feedstock generation. Reused powder showed finer but broadened PSD, surface oxidation, and elevated transformation temperatures; these degradation mechanisms limited its reuse despite reducing energy demand by ~30% relative to virgin powder. UPA provided a more effective regeneration pathway: UPA-recycled NiTi recovered high sphericity and smooth particle surfaces while lowering cradle-to-gate energy from 100 ± 10 to 50 ± 5 MJ·kg−1 (≈50%) and reducing CO2-equivalent emissions by ≈45%, with ~95% material recovery. Although the UPA condition exhibited a higher oxygen content in this study due to system-level atmosphere limitations, prior work indicates that optimized inert-gas control can suppress oxidation, suggesting clear avenues for improvement. Sustainability Index analysis confirmed UPA as the most favorable route, integrating reductions in energy demand and emissions with recovery of powder morphology and reconditioning of thermal transformation behavior. More broadly, the ability of UPA to promote compositional and microstructural redistribution highlights its potential to deliberately re-tune or “reprogram” transformation temperatures for application-specific requirements when alloying and processing atmospheres are carefully managed. Full article
(This article belongs to the Section Sustainable Engineering and Science)
Show Figures

Figure 1

24 pages, 997 KB  
Article
Agent-Based Modeling of Urban Agriculture: Decision-Making, Policy Incentives, and Sustainability in Food Systems
by Thiago Joel Angrizanes Rossi, Aline Martins de Carvalho and Flavia Mori Sarti
Complexities 2026, 2(1), 2; https://doi.org/10.3390/complexities2010002 - 6 Feb 2026
Viewed by 425
Abstract
Urban and peri-urban agriculture (UPA) has emerged as a critical strategy to address multidimensional urban challenges, including food insecurity, environmental degradation, and social inequality. Despite its potential benefits, UPA occupies a marginal position in municipal governance frameworks. Understanding how public policies and social [...] Read more.
Urban and peri-urban agriculture (UPA) has emerged as a critical strategy to address multidimensional urban challenges, including food insecurity, environmental degradation, and social inequality. Despite its potential benefits, UPA occupies a marginal position in municipal governance frameworks. Understanding how public policies and social influence mechanisms shape consumer behavior and producer viability requires a systems-thinking approach capable of capturing complex socio-economic-ecological interactions. Therefore, we developed an agent-based model (ABM) following the ODD + D protocol to simulate urban agriculture market dynamics, incorporating producer and consumer agents within a spatially explicit grid environment representing the urban landscape. We implemented three policy interventions and conducted six complementary experiments. Education campaigns achieved the highest local market share, demonstrating strict Pareto dominance over all subsidy-based strategies. Production subsidies yielded equivalent outcomes but at a fiscal cost, reducing producer income inequality (Gini). Stress tests revealed moderate resilience to production shocks. The findings demonstrate the power of agent-based modeling to uncover policy dynamics in complex urban food systems, providing actionable evidence for sustainable urban governance. Full article
Show Figures

Graphical abstract

20 pages, 339 KB  
Review
One Score Fits All? A Narrative Review on Early Warning Scores for Older Adults in the Emergency Department in the Era of Personalized Medicine
by Valeria Maccauro, Piergiacomo Maria Cacciamani Fanelli, Davide Antonio Della Polla, Nicola Bonadia, Giuseppe De Matteis, Andrea Piccioni, Antonio Gasbarrini, Claudio Sandroni, Francesco Franceschi and Marcello Covino
J. Pers. Med. 2026, 16(2), 98; https://doi.org/10.3390/jpm16020098 - 6 Feb 2026
Viewed by 502
Abstract
Background: The growing use of Emergency Departments (EDs) by older adults highlights the need for early and accurate identification of clinical deterioration. Early Warning Scores (EWSs) are widely implemented tools based on standardized vital sign thresholds; however, their performance in elderly patients is [...] Read more.
Background: The growing use of Emergency Departments (EDs) by older adults highlights the need for early and accurate identification of clinical deterioration. Early Warning Scores (EWSs) are widely implemented tools based on standardized vital sign thresholds; however, their performance in elderly patients is inconsistent, likely reflecting the biological heterogeneity, multimorbidity, and reduced physiological reserve typical of this population. Objectives: This narrative review aims to summarize current evidence on the use of EWSs in adults aged ≥ 65 years presenting to the ED, with a specific focus on mortality and intensive care unit (ICU) admission, and to discuss their role within the evolving framework of personalized medicine. Sources: A narrative review of 36 clinical studies published between 2014 and 2025 was conducted. Content: Traditional scores such as National Early Warning Score (NEWS), National Early Warning Score 2 (NEWS2), Modified Early Warning Score (MEWS), VitalPAC Early Warning Score (ViEWS), Rapid Acute Physiology Score (RAPS) and Rapid Emergency Medicine Score (REMS) show variable and often reduced prognostic accuracy in older and frail patients. Evidence consistently suggests that applying uniform cut-off values fails to capture individual vulnerability in elderly patients. The integration of age, frailty, comorbidities, and baseline physiological status improves risk stratification. Second-generation tools—including Copeptin-NEWS, NEWS-L, suPAR-NEWS, OPERA, and RISE UP—as well as artificial intelligence-based models, represent emerging personalized approaches to clinical deterioration prediction. Implications: No single score currently provides reliable early risk prediction for all elderly ED patients. Moving beyond “one-size-fits-all” EWSs toward adaptive, person-centered models may better reflect the complexity of geriatric emergency care and improve prognostic accuracy. Full article
(This article belongs to the Special Issue Emergency and Critical Care in the Context of Personalized Medicine)
18 pages, 2778 KB  
Article
High Frequency Loss of 17q11.2 and Downregulation of the Cancer Metastasis Suppression microRNA miR-193a-3p in Prostate Cancer Bone Metastasis
by Elzbieta Stankiewicz, Sarah C. McCarley, Xueying Mao, Sakunthala Kudahetti, Tim Oliver, Jonathan Shamash, Trevor Graham, Daniel M. Berney and Yong-Jie Lu
Cancers 2026, 18(3), 403; https://doi.org/10.3390/cancers18030403 - 27 Jan 2026
Viewed by 357
Abstract
Background/Objectives: Although 90% of prostate cancer (PCa) metastasis occurs in the bone, there are limited studies and rarely available genome-wide profiles at individual sample level for genomic copy number changes in the literature. Methods: We performed Affymetrix SNP 6.0 high-density microarray analysis to [...] Read more.
Background/Objectives: Although 90% of prostate cancer (PCa) metastasis occurs in the bone, there are limited studies and rarely available genome-wide profiles at individual sample level for genomic copy number changes in the literature. Methods: We performed Affymetrix SNP 6.0 high-density microarray analysis to generate the genome-wide copy number change profiles for six cases of PCa bone metastases. A common genomic loss was confirmed by fluorescence in situ hybridization (FISH) in paraffin-embedded PCa bone metastasis samples together with primary PCa and benign prostate hyperplasia samples. We overexpressed the candidate miRNA in PCa cell lines and knocked down its target genes by siRNA transfection and investigated the effect on protein expression and cell viability, migration, and invasion abilities, respectively. Protein expression in PCa tissues was analyzed by immunohistochemical staining. Results: We provided high-resolution PCa bone metastasis profiles of six cases and identified potential bone metastasis-specific common genomic alterations, including a 1.6 mb region on 17q11.2, as well as those shared by non-bone metastatic PCa. The common 17q11.2 loss was confirmed by FISH in further 14/21 PCa bone metastasis samples but was only found in 9/151 primary PCa samples. The well-established tumor-suppressing miRNA located within this small genomic region, miR-193a-3p, was downregulated in both bone metastasis and primary PCa cases, leading to overexpression of cyclin D1 and uPA to promote cancer cell migration and invasion. Cyclin D1 was highly expressed in both localized PCa and bone metastasis samples, and the expression was significantly higher in the latter group (p = 0.013). Conclusions: We generated high-resolution copy number change profiles for bone metastasis samples. This led to the identification of a common, small genomic loss and downregulation of miR-193a-3p, which suppresses PCa bone metastasis through inhibition of its target proteins, providing new insight into bone metastasis development. Full article
Show Figures

Figure 1

31 pages, 10959 KB  
Article
Pro-Apoptotic and Anti-EMT Activity of Wild Ginseng Adventitious Root Extract in MDA-MB-231 TNBC Cells: Association with GSK-3β/β-Catenin Signaling
by Chang-Eui Hong, Ducdat Le, Mina Lee and Su-Yun Lyu
Pharmaceuticals 2026, 19(2), 216; https://doi.org/10.3390/ph19020216 - 26 Jan 2026
Viewed by 496
Abstract
Background/Objectives: Triple-negative breast cancer (TNBC) lacks targeted therapies and has a poor prognosis. Wild ginseng (Panax ginseng) is traditionally valued for its medicinal properties, but its scarcity limits therapeutic application. Adventitious root culture technology provides a sustainable source of wild [...] Read more.
Background/Objectives: Triple-negative breast cancer (TNBC) lacks targeted therapies and has a poor prognosis. Wild ginseng (Panax ginseng) is traditionally valued for its medicinal properties, but its scarcity limits therapeutic application. Adventitious root culture technology provides a sustainable source of wild ginseng-derived bioactive compounds. This study investigated the anticancer effects of wild ginseng adventitious root extract (WGAR) on MDA-MB-231 TNBC cells and elucidated the underlying molecular mechanisms. Methods: WGAR was prepared from cultured adventitious roots of 100-year-old wild ginseng, and its chemical composition was analyzed by LC-MS/MS. Anticancer effects were evaluated using MTT assay, acridine orange/propidium iodide (AO/PI) staining, Matrigel invasion assay, Western blot analysis, and proteome profiler array. Molecular docking was performed to predict interactions between WGAR constituents and target proteins poly (ADP-ribose) polymerase (PARP)-1 and β-catenin. Results: LC-MS/MS analysis tentatively identified 17 compounds, including ginsenosides (Rg3, Rh1, Rf) and terpenoids (ursolic acid). WGAR reduced cell viability with an IC50 of 79 μg/mL at 48 h, inducing 51.2% cell death. WGAR activated the intrinsic apoptotic pathway through sequential caspase-9 and caspase-3 activation, followed by PARP cleavage, and was associated with changes in epithelial–mesenchymal transition (EMT)-related markers (reduced N-cadherin, Slug, and β-catenin) alongside decreased inhibitory Ser9 phosphorylation of GSK-3β. Proteome array analysis revealed suppression of ECM remodeling proteins (tenascin C, u-PA) and inflammatory mediators (IL-6, CXCL8). Molecular docking predicted that selected WGAR constituents, particularly terpenoid-type compounds, may potentially interact with PARP-1 and β-catenin; however, these in silico findings are hypothesis-generating and require experimental validation. Conclusions: WGAR exerts multi-target anticancer effects on TNBC cells through apoptosis induction and EMT suppression associated with modulation of GSK-3β/β-catenin signaling, suggesting its potential as a source of therapeutic agents for TNBC. Full article
Show Figures

Graphical abstract

43 pages, 2780 KB  
Review
Molecular and Immune Mechanisms Governing Cancer Metastasis, Including Dormancy, Microenvironmental Niches, and Tumor-Specific Programs
by Dae Joong Kim
Int. J. Mol. Sci. 2026, 27(2), 875; https://doi.org/10.3390/ijms27020875 - 15 Jan 2026
Cited by 1 | Viewed by 1199
Abstract
Metastasis is still the leading cause of cancer-related death. It happens when disseminated tumor cells (DTCs) successfully navigate a series of steps and adapt to the unique conditions of distant organs. In this review, key molecular and immune mechanisms that shape metastatic spread, [...] Read more.
Metastasis is still the leading cause of cancer-related death. It happens when disseminated tumor cells (DTCs) successfully navigate a series of steps and adapt to the unique conditions of distant organs. In this review, key molecular and immune mechanisms that shape metastatic spread, long-term survival, and eventual outgrowth are examined, with a focus on how tumor-intrinsic programs interact with extracellular matrix (ECM) remodeling, angiogenesis, and immune regulation. Gene networks that sustain tumor-cell plasticity and invasion are described, including EMT-linked transcription factors such as SNAIL and TWIST, as well as broader transcriptional regulators like SP1. Also, how epigenetic mechanisms, such as EZH2 activity, DNA methylation, chromatin remodeling, and noncoding RNAs, lock in pro-metastatic states and support adaptation under therapeutic pressure. Finally, proteases and matrix-modifying enzymes that physically and biochemically reshape tissues, including MMPs, uPA, cathepsins, LOX/LOXL2, and heparinase, are discussed for their roles in releasing stored growth signals and building permissive niches that enable seeding and colonization. In parallel, immune-evasion strategies that protect circulating and newly seeded tumor cells are discussed, including platelet-mediated shielding, suppressive myeloid populations, checkpoint signaling, and stromal barriers that exclude effector lymphocytes. A major focus is metastatic dormancy, cellular, angiogenic, and immune-mediated, framed as a reversible survival state regulated by stress signaling, adhesion cues, metabolic rewiring, and niche constraints, and as a key determinant of late relapse. Tumor-specific metastatic programs across mesenchymal malignancies (osteosarcoma, chondrosarcoma, and liposarcoma) and selected high-burden cancers (melanoma, hepatocellular carcinoma, glioblastoma, and breast cancer) are highlighted, emphasizing shared principles and divergent organotropisms. Emerging therapeutic strategies that target both the “seed” and the “soil” are also discussed, including immunotherapy combinations, stromal/ECM normalization, chemokine-axis inhibition, epigenetic reprogramming, and liquid-biopsy-enabled minimal residual disease monitoring, to prevent reactivation and improve durable control of metastatic disease. Full article
(This article belongs to the Special Issue Molecular Mechanism Involved in Cancer Metastasis)
Show Figures

Figure 1

22 pages, 11090 KB  
Article
Subcellular Localization Dictates Therapeutic Function: Spatially Targeted Delivery of Amuc_1100 by Engineered Lacticaseibacillus paracasei L9 Enhances Intestinal Barrier in Colitis
by Xinrui Dong, Li Lin, Weina Miao, Zhengyuan Zhai, Yanling Hao, Ming Zhang, Ran Wang, Shaoyang Ge, Hao Zhang, Lianzhong Ai and Liang Zhao
Nutrients 2026, 18(1), 123; https://doi.org/10.3390/nu18010123 - 30 Dec 2025
Cited by 1 | Viewed by 459
Abstract
Background/Objectives: Impaired intestinal barrier function is a hallmark of inflammatory bowel disease (IBD). Akkermansia muciniphila and its outer membrane protein Amuc_1100 can enhance this barrier, but the clinical application of Amuc_1100 is limited by the fastidious growth of its native host. This [...] Read more.
Background/Objectives: Impaired intestinal barrier function is a hallmark of inflammatory bowel disease (IBD). Akkermansia muciniphila and its outer membrane protein Amuc_1100 can enhance this barrier, but the clinical application of Amuc_1100 is limited by the fastidious growth of its native host. This study aimed to overcome this by utilizing the robust probiotic Lacticaseibacillus paracasei L9 for targeted Amuc_1100 delivery. Methods: We engineered Lc. paracasei L9 to express Amuc_1100 via intracellular (pA-L9), secretory (pUA-L9), and surface-display (pUPA-L9) strategies. Their efficacy was assessed in Lipopolysaccharide (LPS)-induced macrophages and a dextran sulfate sodium (DSS)-induced colitis mouse model, evaluating inflammation, barrier integrity, and mucosal repair. Results: The secretory (pUA-L9) and surface-display (pUPA-L9) strains most effectively suppressed pro-inflammatory cytokines (IL-6, IL-1β, and TNF-α) in macrophages. In mice, both strains alleviated colitis and outperformed native A. muciniphila in improving disease activity. Crucially, they exhibited distinct, specialized functions: pUA-L9 acted as a systemic immunomodulator, reducing pro-inflammatory cytokines (IL-6, IL-1β, and TNF-α), elevating anti-inflammatory mediators (IL-4 and IL-10), and promoting goblet cell differentiation; notably, the inhibitory effect of pUA-L9 on IL-6 expression was approximately 2-fold greater than that of pUPA-L9. In contrast, pUPA-L9 excelled in local barrier repair, uniquely restoring mucus layer integrity (Muc1, Muc2, and Tff3) and reinforcing tight junctions (ZO-1, Occludin, Claudin1, Claudin3, and Claudin4). In particular, pUPA-L9 increased Muc2 expression by approximately 3.6-fold compared with pUA-L9. Conclusions: We demonstrate that the subcellular localization of Amuc_1100 within an engineered probiotic dictates its therapeutic mode of action. The complementary effects of secretory and surface-displayed Amuc_1100 offer a novel, spatially targeted strategy for precision microbiome therapy in IBD. Full article
(This article belongs to the Section Prebiotics, Probiotics and Postbiotics)
Show Figures

Figure 1

29 pages, 944 KB  
Review
Climate Change, Nature-Based Tourism, and Aging: Assessing Vulnerability and Resilience in Urban and Natural Protected Areas—Semi-Systematic Review
by Izidora Marković Vukadin, Mira Zovko, Ante Mandić and Damjan Zovko
Urban Sci. 2025, 9(12), 543; https://doi.org/10.3390/urbansci9120543 - 17 Dec 2025
Viewed by 1631
Abstract
Climate change poses increasing risks to the ecological and social foundations of Nature-Based Tourism (NBT), particularly within urbanized and protected landscapes. This study examines how the existing literature conceptualizes climate vulnerability and resilience across Urban Protected Areas (UPAs) and Natural Protected Areas (NPAs), [...] Read more.
Climate change poses increasing risks to the ecological and social foundations of Nature-Based Tourism (NBT), particularly within urbanized and protected landscapes. This study examines how the existing literature conceptualizes climate vulnerability and resilience across Urban Protected Areas (UPAs) and Natural Protected Areas (NPAs), addressing an identified gap in comparative NBT scholarship. Using a semi-systematic literature review of 72 peer-reviewed studies published between 2010 and 2025, guided by PRISMA procedures, the analysis synthesizes conceptual framings, methodological orientations, and thematic trends across ecological, social, and demographic dimensions. Results reveal a persistent geographical bias toward the Global North and a strong emphasis on NPAs (67%), where resilience is primarily understood as an ecological or governance attribute. In contrast, UPA studies increasingly adopt participatory, health-adaptive, and accessibility-oriented approaches, though only about 10% explicitly consider aging populations. Comparative synthesis highlights distinct methodological preferences and a continued underrepresentation of health, well-being, and equity dimensions within current adaptation frameworks. The literature indicates that advancing climate-resilient tourism depends on hybrid models that link urban innovation, ecosystem restoration, and inclusive governance. Integrating regenerative tourism principles, traditional ecological knowledge, and health-adaptive infrastructure emerges as a promising direction for promoting socially equitable and ecologically robust adaptation strategies in protected areas affected by accelerating climate change. Full article
(This article belongs to the Special Issue City and Ageing: A Challenge for Urban Planning)
Show Figures

Figure 1

28 pages, 1699 KB  
Review
The Role of Extracellular Proteases and Extracellular Matrix Remodeling in the Pre-Metastatic Niche
by Gillian C. Okura, Alamelu G. Bharadwaj and David M. Waisman
Biomolecules 2025, 15(12), 1696; https://doi.org/10.3390/biom15121696 - 5 Dec 2025
Cited by 1 | Viewed by 1194
Abstract
The premetastatic niche (PMN) represents a specialized microenvironment established in distant organs before the arrival of metastatic cells. This concept has fundamentally altered our understanding of cancer progression, shifting it from a random event-driven process to an orchestrated one. This review examines the [...] Read more.
The premetastatic niche (PMN) represents a specialized microenvironment established in distant organs before the arrival of metastatic cells. This concept has fundamentally altered our understanding of cancer progression, shifting it from a random event-driven process to an orchestrated one. This review examines the critical role of extracellular proteases in PMN formation, focusing on matrix metalloproteinases (MMPs), serine proteases, and cysteine cathepsins that collectively orchestrate extracellular matrix remodeling, immune modulation, and vascular permeability changes essential for metastatic colonization. Key findings demonstrate that MMP9 and MMP2 facilitate basement membrane degradation and the recruitment of bone marrow-derived cells. At the same time, tissue inhibitor of metalloproteinase-1 (TIMP-1) promotes organ-specific hepatic PMN recruitment through neutrophil recruitment mechanisms. The plasminogen–plasmin system emerges as a master regulator through its broad-spectrum proteolytic activity and ability to activate downstream proteases, with S100A10-mediated plasmin generation providing mechanistic pathways for remote PMN conditioning. Neutrophil elastase and cathepsin G contribute to the degradation of anti-angiogenic proteins, thereby creating pro-metastatic microenvironments. These protease-mediated mechanisms represent the earliest interventional window in metastatic progression, offering therapeutic potential to prevent niche formation rather than treat established metastases. However, significant methodological challenges remain, including the need for organ-specific biomarkers, improved in vivo methods for measuring protease activity, and a better understanding of temporal PMN dynamics across different target organs. Full article
(This article belongs to the Section Biological Factors)
Show Figures

Figure 1

17 pages, 1127 KB  
Article
Green, Ultrasound-Assisted Extraction for Carvacrol-Rich Origanum dubium Extracts: A Multi-Response Optimization Toward High-Value Phenolic Recovery
by Magda Psichoudaki, Yiannis Sarigiannis and Evroula Hapeshi
Molecules 2025, 30(23), 4620; https://doi.org/10.3390/molecules30234620 - 1 Dec 2025
Viewed by 594
Abstract
Origanum dubium, mainly grown in the Mediterranean region, is one of the less extensively studied species among the oregano class. Oregano species are recognized for their significant pharmaceutical properties, primarily attributed to carvacrol and other phenolic compounds. The goal of this study was [...] Read more.
Origanum dubium, mainly grown in the Mediterranean region, is one of the less extensively studied species among the oregano class. Oregano species are recognized for their significant pharmaceutical properties, primarily attributed to carvacrol and other phenolic compounds. The goal of this study was to establish a sustainable method for the extraction of carvacrol, total phenolic, and total flavonoid compounds (TPC and TFC, respectively). Pulse-mode ultrasonic-assisted extraction (UPAE) was employed, using ethanol–water mixtures as green solvents, for the extraction of the bioactive compounds from the plant material. A Box–Behnken design (BBD) coupled with Response Surface Methodology (RSM) was applied to optimize the extraction process with respect to the extraction temperature, extraction time, ethanol-to-water ratio of the solvent and power amplitude of the ultrasonic processor. The responses of carvacrol (determined by HPLC-PDA), TPC, and TFC (determined by spectrometric methods) were evaluated by RSM. The statistical model identified the optimal extraction conditions, which were a combination of increased extraction temperature (70 °C) for 26 min with an intermediate ethanol–water ratio (60%) at the maximum processor’s power amplitude (100%). These conditions led to the optimal response of the three measured parameters. The optimized parameters represent a green and efficient approach to obtain bioactive-enriched extracts from Origanum dubium, suitable for potential applications in functional foods, preservatives, or other applications. Full article
Show Figures

Graphical abstract

17 pages, 6131 KB  
Article
Design and Characterization of Sustainable PLA-Based Systems Modified with a Rosin-Derived Resin: Structure–Property Relationships and Functional Performance
by Harrison de la Rosa-Ramírez, Miguel Aldas, Cristina Pavon, Franco Dominici, Marco Rallini, Debora Puglia, Luigi Torre, Juan López-Martínez and María Dolores Samper
Biomimetics 2025, 10(12), 801; https://doi.org/10.3390/biomimetics10120801 - 1 Dec 2025
Viewed by 612
Abstract
The design of sustainable polymer systems with tunable properties is essential for next-generation functional materials. This study examines the influence of a phenol-free modified rosin resin (Unik Print™ 3340, UP)—a maleic anhydride- and fumaric acid-modified gum rosin—on the structural, thermal, rheological, and mechanical [...] Read more.
The design of sustainable polymer systems with tunable properties is essential for next-generation functional materials. This study examines the influence of a phenol-free modified rosin resin (Unik Print™ 3340, UP)—a maleic anhydride- and fumaric acid-modified gum rosin—on the structural, thermal, rheological, and mechanical behavior of four poly(lactic acid) (PLA) grades with different molecular weights and crystallinity. Blends containing 3 phr of UP were prepared by melt compounding. Thermogravimetric analysis showed that the incorporation of UP did not alter the thermal degradation of PLA, confirming stability retention. In contrast, differential scanning calorimetry revealed that UP affected thermal transitions, suppressing crystallization and melting in amorphous PLA grades and shifting the crystallization temperature to lower values in semi-crystalline grades. The degree of crystallinity decreased for low-molecular-weight semi-crystalline PLA but slightly increased in higher-molecular-weight samples. Mechanical tests indicated that UP acted as a physical modifier, increasing toughness by over 25% for all PLA grades and up to 60% in the amorphous, low-molecular-weight grade. Rheological measurements revealed moderate viscosity variations, while FESEM analysis confirmed microstructural features consistent with improved ductility. Overall, UP resin enables fine tuning of the structure–property relationships of PLA without compromising stability, offering a sustainable route for developing bio-based polymer systems with enhanced mechanical performance and potential use in future biomimetic material designs. Full article
Show Figures

Graphical abstract

Back to TopTop