Interleukin-17A Orchestrates Lung Injury and Remodeling Through p53 and uPA System Crosstalk
Abstract
1. Introduction
2. Results
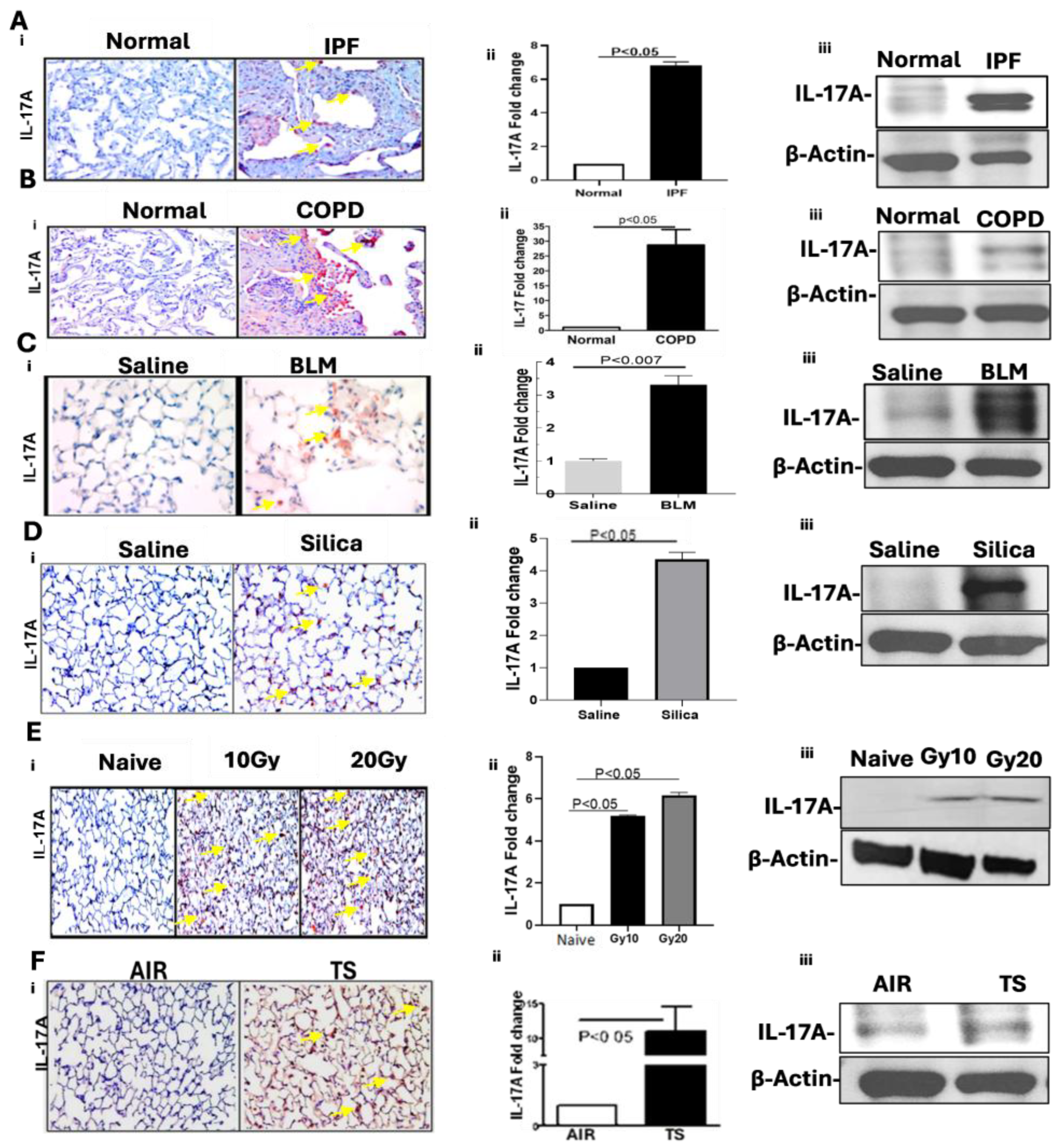
2.1. Increased IL-17A Levels in Lung Tissues of Patients with IPF and COPD and Mice with BLM-, TSE-, Silica- and TR-Induced Lung Injuries
2.2. Role of IL-17A in BLM-LI and TSE-LI
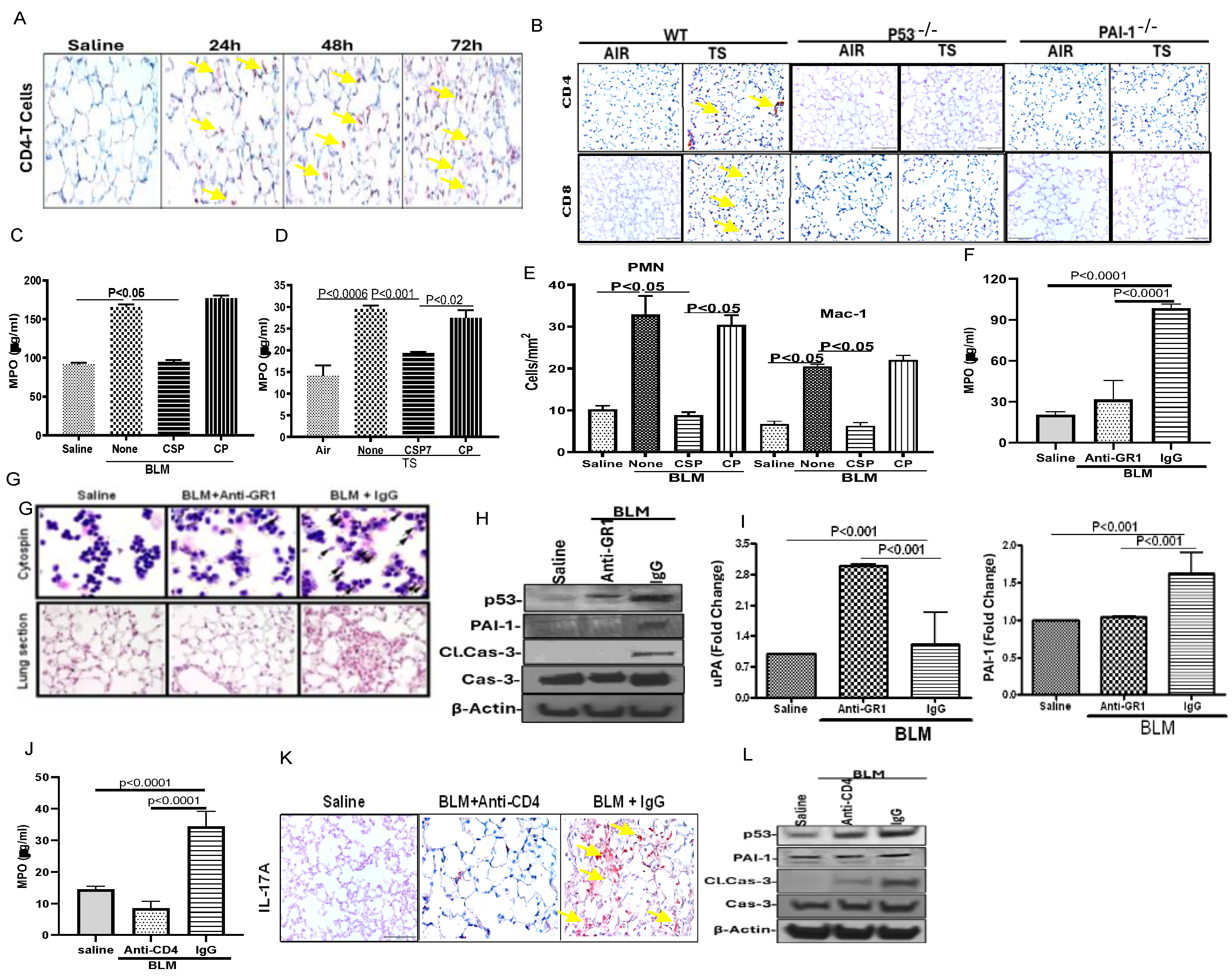
2.3. T Cell-Derived IL-17A: Roles of CD4+ and CD8+ Subsets
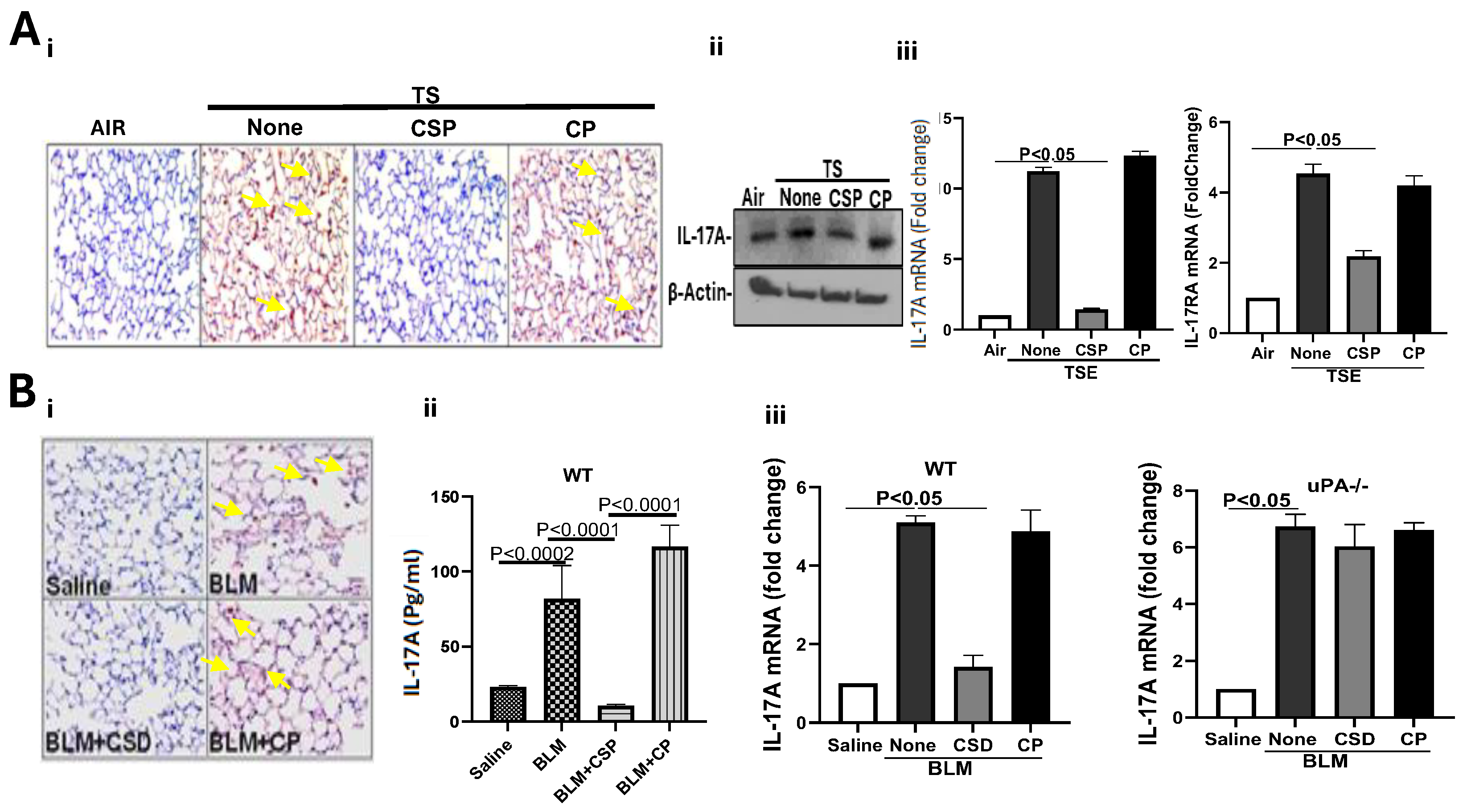
2.4. CSP Attenuates IL-17A Levels in Lungs of WT Mice with TSE-LI and BLM-LI
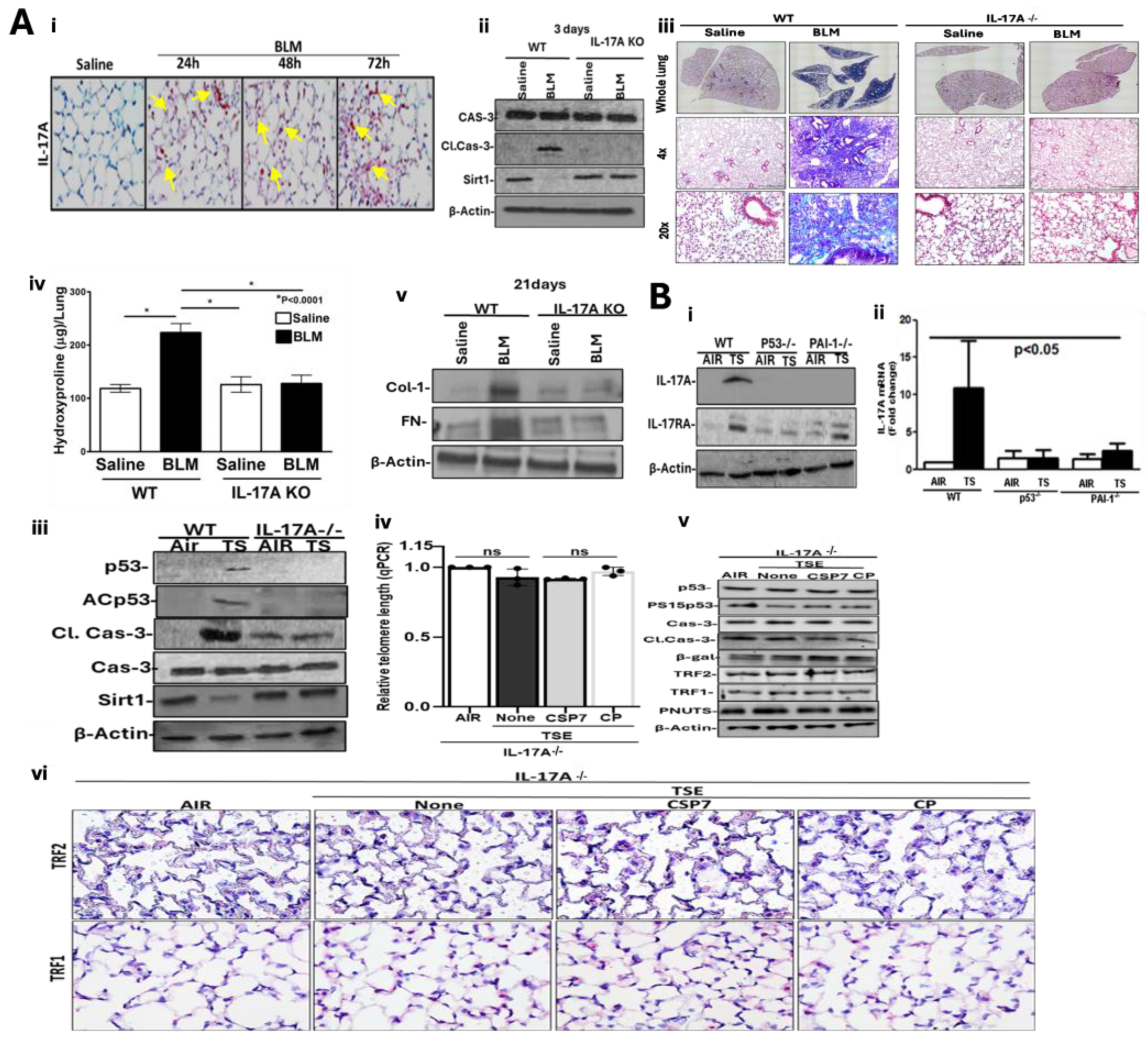
2.5. IL-17A Triggers Apoptotic Signaling via p53 and PAI-1 in AECs
2.6. The Axis of IL-17A/IL-17RA in Progressive PF
3. Discussion
4. Materials and Methods
4.1. IL-17A Expression in Human Lung Tissues of Patients with IPF and COPD
4.2. Mice
4.3. Development of Mouse Models of Chronic Tobacco Smoke Exposure (TSE) Induced Lung Injury (TSE-LI) and Testing Salutary Effects of CSP and CSP7
4.4. Development of Mouse Models of BLM-LI and BLM-PF and Testing the Beneficial Effect of CSP or CSP7
4.5. Development of Mouse Models of Silica-Induced Lung Injury and PF (Silicosis) and CSP or CSP7 Treatment
4.6. Development of Mouse Models of Thoracic Radiation (TR)-Induced Lung Injury (TR-LI) and TR-Induced PF (TR-PF)
4.7. Mouse Model of IL-17A-Induced Lung Injury (IL-17A-LI)
4.8. Isolation of AECs from Mouse Lungs
4.9. Treatment of AECs with IL-17A with or Without CSP or CSP7 In Vitro
4.10. Isolation, Culturing, and Treatment of LFs with IL-17A and CSP7
4.11. Protein Analysis by Western Blotting
4.12. Detection of Telomerase Activity
4.13. mRNA Quantitation by Real-Time qPCR
4.14. IHC Analysis of Lung Sections
4.15. Statistical Analysis
Author Contributions
Funding
Institutional Review Board Statement
Informed Consent Statement
Data Availability Statement
Conflicts of Interest
References
- Shetty, S.; Shetty, P.; Idell, S.; Velusamy, T.; Bhandary, Y.P.; Shetty, R.S. Regulation of plasminogen activator inhibitor-1 expression by tumor suppressor protein p53. J. Biol. Chem. 2008, 283, 19570–19580. [Google Scholar] [CrossRef]
- Shetty, S.K.; Tiwari, N.; Marudamuthu, A.S.; Puthusseri, B.; Bhandary, Y.P.; Fu, J.; Levin, J.; Idell, S.; Shetty, S. p53 and miR-34a Feedback Promotes Lung Epithelial Injury and Pulmonary Fibrosis. Am. J. Pathol. 2017, 187, 1016–1034. [Google Scholar] [CrossRef]
- Shetty, S.K.; Bhandary, Y.P.; Marudamuthu, A.S.; Abernathy, D.; Velusamy, T.; Starcher, B.; Shetty, S. Regulation of airway and alveolar epithelial cell apoptosis by p53-Induced plasminogen activator inhibitor-1 during cigarette smoke exposure injury. Am. J. Respir. Cell Mol. Biol. 2012, 47, 474–483. [Google Scholar] [CrossRef]
- Bhandary, Y.P.; Shetty, S.K.; Marudamuthu, A.S.; Ji, H.L.; Neuenschwander, P.F.; Boggaram, V.; Morris, G.F.; Fu, J.; Idell, S.; Shetty, S. Regulation of lung injury and fibrosis by p53-mediated changes in urokinase and plasminogen activator inhibitor-1. Am. J. Pathol. 2013, 183, 131–143. [Google Scholar] [CrossRef]
- Puthusseri, B.; Marudamuthu, A.; Tiwari, N.; Fu, J.; Idell, S.; Shetty, S. Regulation of p53-mediated changes in the uPA-fibrinolytic system and in lung injury by loss of surfactant protein C expression in alveolar epithelial cells. Am. J. Physiol. Lung Cell Mol. Physiol. 2017, 312, L783–L796. [Google Scholar] [CrossRef] [PubMed]
- Bhandary, Y.P.; Shetty, S.K.; Marudamuthu, A.S.; Gyetko, M.R.; Idell, S.; Gharaee-Kermani, M.; Shetty, R.S.; Starcher, B.C.; Shetty, S. Regulation of alveolar epithelial cell apoptosis and pulmonary fibrosis by coordinate expression of components of the fibrinolytic system. Am. J. Physiol. Lung Cell Mol. Physiol. 2012, 302, L463–L473. [Google Scholar] [CrossRef] [PubMed]
- Das, D.N.; Puthusseri, B.; Gopu, V.; Krishnan, V.; Bhagavath, A.K.; Bolla, S.; Saini, Y.; Criner, G.J.; Marchetti, N.; Tang, H.; et al. Caveolin-1-derived peptide attenuates cigarette smoke-induced airway and alveolar epithelial injury. Am. J. Physiol. Lung Cell Mol. Physiol. 2023, 325, L689–L708. [Google Scholar] [CrossRef] [PubMed]
- Rana, T.; Jiang, C.; Banerjee, S.; Yi, N.; Zmijewski, J.W.; Liu, G.; Liu, R.M. PAI-1 Regulation of p53 Expression and Senescence in Type II Alveolar Epithelial Cells. Cells 2023, 12, 2008. [Google Scholar] [CrossRef]
- Kortlever, R.M.; Higgins, P.J.; Bernards, R. Plasminogen activator inhibitor-1 is a critical downstream target of p53 in the induction of replicative senescence. Nat. Cell Biol. 2006, 8, 877–884. [Google Scholar] [CrossRef]
- Bhandary, Y.P.; Shetty, S.K.; Marudamuthu, A.S.; Fu, J.; Pinson, B.M.; Levin, J.; Shetty, S. Role of p53-fibrinolytic system cross-talk in the regulation of quartz-induced lung injury. Toxicol. Appl. Pharmacol. 2015, 283, 92–98. [Google Scholar] [CrossRef]
- Patil, S.; Reedy, J.L.; Scroggins, B.T.; White, A.O.; Kwon, S.; Shankavaram, U.; López-Coral, A.; Chung, E.J.; Citrin, D.E. Senescence-associated tumor growth is promoted by 12-Lipoxygenase. Aging 2022, 14, 1068. [Google Scholar] [CrossRef]
- Hogan, T.B.; Tiwari, N.; Nagaraja, M.R.; Shetty, S.K.; Fan, L.; Shetty, R.S.; Bhandary, Y.P.; Shetty, S. Caveolin-1 peptide regulates p53-microRNA-34a feedback in fibrotic lung fibroblasts. iScience 2022, 25, 104022. [Google Scholar] [CrossRef]
- Marudamuthu, A.S.; Bhandary, Y.P.; Fan, L.; Radhakrishnan, V.; MacKenzie, B.; Maier, E.; Shetty, S.K.; Nagaraja, M.R.; Gopu, V.; Tiwari, N. Caveolin-1-derived peptide limits development of pulmonary fibrosis. Sci. Transl. Med. 2019, 11, eaat2848. [Google Scholar] [CrossRef] [PubMed]
- Fan, L.; Shetty, R.S.; Dao, H.M.; Balnadupete, A.; Somasundram, B.; Bhagavath, A.K.; Kongara, A.; Tang, H.; Citrin, D.E.; Williams, R.O.; et al. p53-miR-34a feedback in lung fibroblasts regulates antifibrotic effects of CSP7, nintedanib, and pirfenidone. Am. J. Physiol. Lung Cell Mol. Physiol. 2025, 329, L480–L498. [Google Scholar] [CrossRef] [PubMed]
- Puthusseri, B.; Bhagavath, A.K.; Korir, D.; Shetty, R.; Johnson, G.A.; Stankowska, D.L.; Konduru, N.V.; Tang, H.; Bolla, S.; Criner, G.J.; et al. CSP7 Protects Alveolar Epithelial Cells by Targeting p53-Fibrinolytic Pathways During Lung Injuries. Am. J. Respir. Cell Mol. Biol. 2024, 72, 97–108. [Google Scholar] [CrossRef]
- Venkatesan, S.; Fan, L.; Tang, H.; Konduru, N.V.; Shetty, S. Caveolin-1 scaffolding domain peptide abrogates autophagy dysregulation in pulmonary fibrosis. Sci. Rep. 2022, 12, 11086. [Google Scholar] [CrossRef]
- Kang, J.; Kim, W.; Kwon, T.; Youn, H.; Kim, J.S.; Youn, B. Plasminogen activator inhibitor-1 enhances radioresistance and aggressiveness of non-small cell lung cancer cells. Oncotarget 2016, 7, 23961–23974. [Google Scholar] [CrossRef]
- Aubrey, B.J.; Kelly, G.L.; Janic, A.; Herold, M.J.; Strasser, A. How does p53 induce apoptosis and how does this relate to p53-mediated tumour suppression? Cell Death Differ. 2018, 25, 104–113. [Google Scholar] [CrossRef]
- Milliat, F.; Sabourin, J.C.; Tarlet, G.; Holler, V.; Deutsch, E.; Buard, V.; Tamarat, R.; Atfi, A.; Benderitter, M.; François, A. Essential role of plasminogen activator inhibitor type-1 in radiation enteropathy. Am. J. Pathol. 2008, 172, 691–701. [Google Scholar] [CrossRef] [PubMed]
- Zhang, X.; Angkasekwinai, P.; Dong, C.; Tang, H. Structure and function of interleukin-17 family cytokines. Protein Cell 2011, 2, 26–40. [Google Scholar] [CrossRef] [PubMed]
- Chung, S.H.; Ye, X.Q.; Iwakura, Y. Interleukin-17 family members in health and disease. Int. Immunol. 2021, 33, 723–729. [Google Scholar] [CrossRef]
- Gu, C.; Wu, L.; Li, X. IL-17 family: Cytokines, receptors and signaling. Cytokine 2013, 64, 477–485. [Google Scholar] [CrossRef]
- Saviano, A.; Manosour, A.A.; Raucci, F.; Merlino, F.; Marigliano, N.; Schettino, A.; Wahid, M.; Begum, J.; Filer, A.; Manning, J.E.; et al. New biologic (Ab-IPL-IL-17) for IL-17-mediated diseases: Identification of the bioactive sequence (nIL-17) for IL-17A/F function. Ann. Rheum. Dis. 2023, 82, 1415–1428. [Google Scholar] [CrossRef]
- Huangfu, L.; Li, R.; Huang, Y.; Wang, S. The IL-17 family in diseases: From bench to bedside. Signal Transduct. Target. Ther. 2023, 8, 402. [Google Scholar] [CrossRef]
- Zenobia, C.; Hajishengallis, G. Basic biology and role of interleukin-17 in immunity and inflammation. Periodontology 2000, 69, 142–159. [Google Scholar] [CrossRef]
- Pappu, R.; Ramirez-Carrozzi, V.; Sambandam, A. The interleukin-17 cytokine family: Critical players in host defence and inflammatory diseases. Immunology 2011, 134, 8–16. [Google Scholar] [CrossRef]
- McGeachy, M.J.; Cua, D.J.; Gaffen, S.L. The IL-17 Family of Cytokines in Health and Disease. Immunity 2019, 50, 892–906. [Google Scholar] [CrossRef] [PubMed]
- Iwakura, Y.; Ishigame, H.; Saijo, S.; Nakae, S. Functional specialization of interleukin-17 family members. Immunity 2011, 34, 149–162. [Google Scholar] [CrossRef] [PubMed]
- Jin, W.; Dong, C. IL-17 cytokines in immunity and inflammation. Emerg. Microbes Infect. 2013, 2, e60. [Google Scholar] [CrossRef]
- Nie, Y.J.; Wu, S.H.; Xuan, Y.H.; Yan, G. Role of IL-17 family cytokines in the progression of IPF from inflammation to fibrosis. Mil. Med. Res. 2022, 9, 21. [Google Scholar] [CrossRef] [PubMed]
- Saran, A.; Nishizaki, D.; Lippman, S.M.; Kato, S.; Kurzrock, R. Interleukin-17: A pleiotropic cytokine implicated in inflammatory, infectious, and malignant disorders. Cytokine Growth Factor Rev. 2025, 83, 35–44. [Google Scholar] [CrossRef]
- Curtis, M.M.; Way, S.S. Interleukin-17 in host defence against bacterial, mycobacterial and fungal pathogens. Immunology 2009, 126, 177–185. [Google Scholar] [CrossRef]
- Bar, E.; Whitney, P.G.; Moor, K.; Reis e Sousa, C.; LeibundGut-Landmann, S. IL-17 regulates systemic fungal immunity by controlling the functional competence of NK cells. Immunity 2014, 40, 117–127. [Google Scholar] [CrossRef]
- Monin, L.; Gaffen, S.L. Interleukin 17 Family Cytokines: Signaling Mechanisms, Biological Activities, and Therapeutic Implications. Cold Spring Harb. Perspect. Biol. 2018, 10, a028522. [Google Scholar] [CrossRef] [PubMed]
- Wang, Y.H.; Angkasekwinai, P.; Lu, N.; Voo, K.S.; Arima, K.; Hanabuchi, S.; Hippe, A.; Corrigan, C.J.; Dong, C.; Homey, B.; et al. IL-25 augments type 2 immune responses by enhancing the expansion and functions of TSLP-DC-activated Th2 memory cells. J. Exp. Med. 2007, 204, 1837–1847. [Google Scholar] [CrossRef]
- Gaffen, S.L. Structure and signalling in the IL-17 receptor family. Nat. Rev. Immunol. 2009, 9, 556–567, Erratum in Nat. Rev. Immunol. 2009, 9, 747. [Google Scholar] [CrossRef] [PubMed]
- Song, J.; Zhang, H.; Tong, Y.; Wang, Y.; Xiang, Q.; Dai, H.; Weng, C.; Wang, L.; Fan, J.; Shuai, Y.; et al. Molecular mechanism of interleukin-17A regulating airway epithelial cell ferroptosis based on allergic asthma airway inflammation. Redox Biol. 2023, 68, 102970. [Google Scholar] [CrossRef] [PubMed]
- Adamopoulos, I.E.; Kuchroo, V. IL-17A and IL-17F in tissue homeostasis, inflammation and regeneration. Nat. Rev. Rheumatol. 2023, 19, 535–536. [Google Scholar] [CrossRef]
- Chang, Y.; Nadigel, J.; Boulais, N.; Bourbeau, J.; Maltais, F.; Eidelman, D.H.; Hamid, Q. CD8 positive T cells express IL-17 in patients with chronic obstructive pulmonary disease. Respir. Res. 2011, 12, 43. [Google Scholar] [CrossRef]
- Roos, A.B.; Mori, M.; Gura, H.K.; Lorentz, A.; Bjermer, L.; Hoffmann, H.J.; Erjefält, J.S.; Stampfli, M.R. Increased IL-17RA and IL-17RC in End-Stage COPD and the Contribution to Mast Cell Secretion of FGF-2 and VEGF. Respir. Res. 2017, 18, 48. [Google Scholar] [CrossRef]
- Senoo, S.; Higo, H.; Taniguchi, A.; Kiura, K.; Maeda, Y.; Miyahara, N. Pulmonary fibrosis and type-17 immunity. Respir. Investig. 2023, 61, 553–562. [Google Scholar] [CrossRef]
- Yanagisawa, H.; Hashimoto, M.; Minagawa, S.; Takasaka, N.; Ma, R.; Moermans, C.; Ito, S.; Araya, J.; Budelsky, A.; Goodsell, A.; et al. Role of IL-17A in murine models of COPD airway disease. Am. J. Physiol. Lung Cell Mol. Physiol. 2017, 312, L122–L130. [Google Scholar] [CrossRef] [PubMed]
- Chen, K.; Pociask, D.A.; McAleer, J.P.; Chan, Y.R.; Alcorn, J.F.; Kreindler, J.L.; Keyser, M.R.; Shapiro, S.D.; Houghton, A.M.; Kolls, J.K.; et al. IL-17RA is required for CCL2 expression, macrophage recruitment, and emphysema in response to cigarette smoke. PLoS ONE 2011, 6, e20333. [Google Scholar] [CrossRef] [PubMed]
- Kurimoto, E.; Miyahara, N.; Kanehiro, A.; Waseda, K.; Taniguchi, A.; Ikeda, G.; Koga, H.; Nishimori, H.; Tanimoto, Y.; Kataoka, M.; et al. IL-17A is essential to the development of elastase-induced pulmonary inflammation and emphysema in mice. Respir. Res. 2013, 14, 5. [Google Scholar] [CrossRef] [PubMed]
- Mi, S.; Li, Z.; Yang, H.Z.; Liu, H.; Wang, J.P.; Ma, Y.G.; Wang, X.X.; Liu, H.Z.; Sun, W.; Hu, Z.W. Blocking IL-17A promotes the resolution of pulmonary inflammation and fibrosis via TGF-beta1-dependent and -independent mechanisms. J. Immunol. 2011, 187, 3003–3014. [Google Scholar] [CrossRef]
- Liu, L.; Yi, G.; Li, X.; Chen, C.; Chen, K.; He, H.; Li, J.; Cai, F.; Peng, Y.; Yang, Z.; et al. IL-17A’s role in exacerbating radiation-induced lung injury: Autophagy impairment via the PP2A-mTOR pathway. Biochim. Biophys. Acta Mol. Cell Res. 2025, 1872, 119864. [Google Scholar] [CrossRef]
- Chen, Y.; Li, C.; Weng, D.; Song, L.; Tang, W.; Dai, W.; Yu, Y.; Liu, F.; Zhao, M.; Lu, C.; et al. Neutralization of interleukin-17A delays progression of silica-induced lung inflammation and fibrosis in C57BL/6 mice. Toxicol. Appl. Pharmacol. 2014, 275, 62–72. [Google Scholar] [CrossRef]
- Onishi, R.M.; Gaffen, S.L. Interleukin-17 and its target genes: Mechanisms of interleukin-17 function in disease. Immunology 2010, 129, 311–321. [Google Scholar] [CrossRef]
- Xiao, H.; Peng, L.; Jiang, D.; Liu, Y.; Zhu, L.; Li, Z.; Geng, J.; Xie, B.; Huang, X.; Wang, J.; et al. IL-17A promotes lung fibrosis through impairing mitochondrial homeostasis in type II alveolar epithelial cells. J. Cell Mol. Med. 2022, 26, 5728–5741. [Google Scholar] [CrossRef]
- Boukhenouna, S.; Wilson, M.A.; Bahmed, K.; Kosmider, B. Reactive Oxygen Species in Chronic Obstructive Pulmonary Disease. Oxid. Med. Cell Longev. 2018, 2018, 5730395. [Google Scholar] [CrossRef]
- Kaur, M.; Chandel, J.; Malik, J.; Naura, A.S. Particulate matter in COPD pathogenesis: An overview. Inflamm. Res. 2022, 71, 797–815. [Google Scholar] [CrossRef]
- Ling, S.H.; van Eeden, S.F. Particulate matter air pollution exposure: Role in the development and exacerbation of chronic obstructive pulmonary disease. Int. J. Chron. Obstruct. Pulmon. Dis. 2009, 4, 233–243. [Google Scholar] [CrossRef]
- Xue, J.; Li, Z.; Li, X.; Hua, C.; Shang, P.; Zhao, J.; Liu, K.; Xie, F. Evaluation of cigarette smoke-induced oxidative stress and inflammation in BEAS-2B cells based on a lung microfluidic chip. Food Chem. Toxicol. 2023, 176, 113787. [Google Scholar] [CrossRef]
- Bezerra, F.S.; Lanzetti, M.; Nesi, R.T.; Nagato, A.C.; Silva, C.P.E.; Kennedy-Feitosa, E.; Melo, A.C.; Cattani-Cavalieri, I.; Porto, L.C.; Valenca, S.S. Oxidative Stress and Inflammation in Acute and Chronic Lung Injuries. Antioxidants 2023, 12, 548. [Google Scholar] [CrossRef]
- Quezada-Maldonado, E.M.; Sanchez-Perez, Y.; Chirino, Y.I.; Garcia-Cuellar, C.M. Airborne particulate matter induces oxidative damage, DNA adduct formation and alterations in DNA repair pathways. Environ. Pollut. 2021, 287, 117313. [Google Scholar] [CrossRef] [PubMed]
- Sun, X.; Zhang, X.; He, Y.; Du, X.; Cai, Q.; Liu, Z. CD4(+)T and CD8(+)T cells profile in lung inflammation and fibrosis: Targets and potential therapeutic drugs. Front. Immunol. 2025, 16, 1562892. [Google Scholar] [CrossRef] [PubMed]
- Al Heialy, S.; Gaudet, M.; Ramakrishnan, R.K.; Mogas, A.; Salameh, L.; Mahboub, B.; Hamid, Q. Contribution of IL-17 in Steroid Hyporesponsiveness in Obese Asthmatics Through Dysregulation of Glucocorticoid Receptors alpha and beta. Front. Immunol. 2020, 11, 1724. [Google Scholar] [CrossRef]
- Chen, X.; Chen, L.; Chen, G.; Lv, J.; Wang, J.; Yu, W.; Wang, H. Interleukin-17A Promotes Airway Remodeling in Chronic Obstructive Pulmonary Disease by Activating C-X-C Motif Chemokine Ligand 12 Secreted by Lung Fibroblasts. Chronic Obs. Pulm. Dis. 2024, 11, 482–495. [Google Scholar] [CrossRef] [PubMed]
- Di Stefano, A.; Caramori, G.; Gnemmi, I.; Contoli, M.; Vicari, C.; Capelli, A.; Magno, F.; D’Anna, S.E.; Zanini, A.; Brun, P.; et al. T helper type 17-related cytokine expression is increased in the bronchial mucosa of stable chronic obstructive pulmonary disease patients. Clin. Exp. Immunol. 2009, 157, 316–324. [Google Scholar] [CrossRef]
- Li, G.; Xu, Q.; Cheng, D.; Sun, W.; Liu, Y.; Ma, D.; Wang, Y.; Zhou, S.; Ni, C. Caveolin-1 and its functional peptide CSP7 affect silica-induced pulmonary fibrosis by regulating fibroblast glutaminolysis. Toxicol. Sci. 2022, 190, 41–53. [Google Scholar] [CrossRef]
- Lee, J.C.; Kinniry, P.A.; Arguiri, E.; Serota, M.; Kanterakis, S.; Chatterjee, S.; Solomides, C.C.; Javvadi, P.; Koumenis, C.; Cengel, K.A.; et al. Dietary curcumin increases antioxidant defenses in lung, ameliorates radiation-induced pulmonary fibrosis, and improves survival in mice. Radiat. Res. 2010, 173, 590–601. [Google Scholar] [CrossRef] [PubMed]
- Moog, M.T.; Baltes, M.; Röpke, T.; Aschenbrenner, F.; Maus, R.; Stolper, J.; Jonigk, D.; Prinz, I.; Kolb, M.; Maus, U.A. Innate T-cell-derived IL-17A/F protects from bleomycin-induced acute lung injury but not bleomycin or adenoviral TGF-beta1-induced lung fibrosis in mice. Eur. J. Immunol. 2024, 54, e2451323. [Google Scholar] [CrossRef] [PubMed]
- Corti, M.; Brody, A.R.; Harrison, J.H. Isolation and primary culture of murine alveolar type II cells. Am. J. Respir. Cell Mol. Biol. 1996, 14, 309–315. [Google Scholar] [CrossRef] [PubMed]








| Antibody | Source | Catalog No | Wb | IHC | |
|---|---|---|---|---|---|
| 1 | SP-C | Santa Cruz Biotechnology | 13979 | 1:1000 | |
| 2 | p53 | Santa Cruz Biotechnology | #sc126 | 1:200 | |
| 3 | P15Sp53 | Cell Signaling Technology | 9284 | 1:1000 | |
| 4 | ACp53 | Cell Signaling Technology | 2570 | 1:1000 | |
| 5 | Caspase-3 | Abcam | ab32351 | 1:1000 | |
| 6 | Cleaved (Cl.) caspase-3 | Cell Signaling Technology | 9661 | 1:1000 | |
| 7 | PAI-1 | Abcam | ab66705 | 1:1000 | |
| 8 | β-actin | Cell Signaling Technology | 3700 | 1:1000 | |
| 9 | IL-17A | Abcam | ab79056 | 1:1000 | 1:500 |
| 10 | IL-17RA | Abcam | ab180904 | 1:1000 | |
| 11 | TRF1 | Abcam | ab1423 | 1:1000 | 1:500 |
| 12 | TRF2 (D1Y5D) rabbit mAb | CST | 13136S | 1:1000 | 1:500 |
| 13 | β-Gal | CST | 27198s | 1:1000 | |
| 14 | Anti-Col-1 mAb | Southern Biotech | #1340-01 | 1:1000 | |
| 15 | Anti-FN Ab | Molecular Innovations | #ASMFBN | 1:1000 | |
| 16 | PNUTS | CST | 14171 | 1:1000 | |
| 17 | PP2Ac | CST | 2259S | 1:1000 | |
| 18 | pATM | Millipore | 05-740Sp | 1:1000 | |
| 19 | MDM2 | Abcam | ab226939 | 1:1000 | |
| 20 | ATM | Millipore | 05513 | 1:1000 | |
| 21 | Anti-αSMA mAb | Abcam | #ab5694 | 1:3000 | |
| 22 | Tenascin-C | CST | 33352 | 1:1000 |
| Primers | Forward | Reverse |
|---|---|---|
| IL-17A mice | ATCCCTCAAAGCTCAGCGTGTC | GGGTCTTCATTGCGGTGGAGAC |
| IL-17A human | ACTCCTGGGAAGACCTCATTGG | GGCCACATGGTGGACAATCG |
| IL-17RA mice | GTGGCGGTTTTCCCAGCCACTTTGTG | GATGCTGTGTGTCAGGTCTCCACAGT |
| IL-17RA human | AGACACTCCAGAACCAATTCC | TCTTAGAGTTGCTCTCCACCA |
| uPA | TACCGAGGAAAGGCCAACAC | TTCCCCAGGCCTAGGCTAAT |
| PAI-1 | TCAGTGGCCAATGGAAGACC | CTGGTAGGGCAGTTCCACG |
Disclaimer/Publisher’s Note: The statements, opinions and data contained in all publications are solely those of the individual author(s) and contributor(s) and not of MDPI and/or the editor(s). MDPI and/or the editor(s) disclaim responsibility for any injury to people or property resulting from any ideas, methods, instructions or products referred to in the content. |
© 2026 by the authors. Licensee MDPI, Basel, Switzerland. This article is an open access article distributed under the terms and conditions of the Creative Commons Attribution (CC BY) license.
Share and Cite
Das, D.N.; Balnadupete, A.; Shetty, R.; Gopu, V.P.; Sajjan, R.; Bhandary, Y.P.; Marudamuthu, A.S.; Oliver, C.; Patel, A.; Patel, A.; et al. Interleukin-17A Orchestrates Lung Injury and Remodeling Through p53 and uPA System Crosstalk. Int. J. Mol. Sci. 2026, 27, 1841. https://doi.org/10.3390/ijms27041841
Das DN, Balnadupete A, Shetty R, Gopu VP, Sajjan R, Bhandary YP, Marudamuthu AS, Oliver C, Patel A, Patel A, et al. Interleukin-17A Orchestrates Lung Injury and Remodeling Through p53 and uPA System Crosstalk. International Journal of Molecular Sciences. 2026; 27(4):1841. https://doi.org/10.3390/ijms27041841
Chicago/Turabian StyleDas, Durgesh Nandini, Akarsha Balnadupete, Rashmi Shetty, Venkadesa Perumal Gopu, Rushil Sajjan, Yashodhar P. Bhandary, Amarnath S. Marudamuthu, Christian Oliver, Aarav Patel, Aryan Patel, and et al. 2026. "Interleukin-17A Orchestrates Lung Injury and Remodeling Through p53 and uPA System Crosstalk" International Journal of Molecular Sciences 27, no. 4: 1841. https://doi.org/10.3390/ijms27041841
APA StyleDas, D. N., Balnadupete, A., Shetty, R., Gopu, V. P., Sajjan, R., Bhandary, Y. P., Marudamuthu, A. S., Oliver, C., Patel, A., Patel, A., Samten, B., Iwakura, Y., Tang, H., Citrin, D. E., Peters, J., & Shetty, S. (2026). Interleukin-17A Orchestrates Lung Injury and Remodeling Through p53 and uPA System Crosstalk. International Journal of Molecular Sciences, 27(4), 1841. https://doi.org/10.3390/ijms27041841

