Sign in to use this feature.

Years

Between: -

Subjects

remove_circle_outline
remove_circle_outline
remove_circle_outline
remove_circle_outline
remove_circle_outline
remove_circle_outline
remove_circle_outline
remove_circle_outline
remove_circle_outline

Journals

Article Types

Countries / Regions

Search Results (204)

Search Parameters:
Keywords = UHPLC/Orbitrap-MS

Order results
Result details
Results per page
Select all
Export citation of selected articles as:
18 pages, 5066 KB  
Article
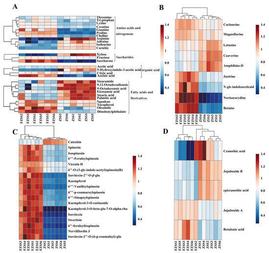
Analysis of Components in Ziziphi Spinosae Semen Before and After Processing Based on Targeted and Untargeted Metabolomics
by Ruiqi Yang, Ze Li, Lulu Dong, Yiran Heng, Lianglei Song, Lijun Guo, Xiangping Pei, Yan Yan and Chenhui Du
Foods 2025, 14(21), 3771; https://doi.org/10.3390/foods14213771 - 3 Nov 2025
Viewed by 344
Abstract
Ziziphi Spinosae Semen (ZSS), a medicinal and edible homologous herbal drug, is commercially available in both raw and fried (FZSS) forms and has been widely used to improve sleep quality. This study aimed to elucidate the differences in chemical composition between the two [...] Read more.
Ziziphi Spinosae Semen (ZSS), a medicinal and edible homologous herbal drug, is commercially available in both raw and fried (FZSS) forms and has been widely used to improve sleep quality. This study aimed to elucidate the differences in chemical composition between the two specifications. A comprehensive metabolomics approach utilizing 1H NMR, GC–MS, and UHPLC-Q-Orbitrap-HRMS identified a total of 66 potential biomarkers. The results demonstrated that after frying, the content of fatty acids decreased significantly, while the levels of most primary metabolites (e.g., sugars, amino acids) and secondary metabolites (e.g., alkaloids, flavonoids) increased markedly. Targeted quantification of 14 key components validated these trends: the contents of five fatty acids decreased (p < 0.001), whereas the levels of five secondary metabolites (coclaurine, magnoflorine, spinosin, 6‴-feruloylspinosin, and jujuboside A) increased. In contrast, the content of jujuboside B decreased significantly. This study systematically reveals the profound impact of frying on the chemical composition of ZSS, providing a scientific basis for its quality control and processing optimization. Full article
(This article belongs to the Section Nutraceuticals, Functional Foods, and Novel Foods)
Show Figures

Figure 1

25 pages, 7937 KB  
Article
The UHPLC-Orbitrap MS/MS and Network Pharmacology Strategies Reveal the Active Antioxidants of Bleeding Sap from Sponge Gourd in Treating Tuberculosis
by Di Zhang, Lu Jiang, Yujiang Dai, Xinxin Si, Huifang Li and Komal Anjum
Int. J. Mol. Sci. 2025, 26(20), 10231; https://doi.org/10.3390/ijms262010231 - 21 Oct 2025
Cited by 1 | Viewed by 353
Abstract
The bleeding sap of Luffa cylindrica (L.) Roem has been used for the treatment of tuberculosis since the record of Supplements to Compendium of Materia Medica. The active components and possible mechanism of it are yet ambiguous. Hence, this study is focused [...] Read more.
The bleeding sap of Luffa cylindrica (L.) Roem has been used for the treatment of tuberculosis since the record of Supplements to Compendium of Materia Medica. The active components and possible mechanism of it are yet ambiguous. Hence, this study is focused on investigating the possible mechanism underpinning this effect on the perspective of the antioxidant ingredients from the bleeding sap. Through organic solvents extraction, HPLC fractionation, DPPH trials evaluation, and UHPLC-Orbitrap tandem MS identification, a total of 37 compounds were identified from the bleeding sap with the strongest antioxidant ability. Network pharmacology, bioinformatics, and molecular docking as well as literature review revealed 13 compounds, including linoleic acid, abietic acid, and tretinoin, that might exert their anti-tuberculosis function via actions with PPARγ or MAPK pathway. These findings offer guidance for the potential applications of Luffa cylindrica (L.) Roem as a functional food. Full article
(This article belongs to the Special Issue Marine Natural Products as a Source of Therapeutics—Recent Trends)
Show Figures

Graphical abstract

20 pages, 1440 KB  
Article
Phenolic Compounds in Plant-Based Milk Alternatives from the Greek Market
by Velisaria-Eleni Gerogianni, Christiana Mantzourani, Maria A. Theodoropoulou, Antonia Chiou and Maroula G. Kokotou
Separations 2025, 12(10), 282; https://doi.org/10.3390/separations12100282 - 11 Oct 2025
Viewed by 1117
Abstract
Plant-based milk alternatives (PBMAs) are plant-based fluid products that are marketed as substitutes for regular milk. The nutrient composition of PBMA products can vary widely, depending on the plant source, processing methods, potential additives, etc., and in recent years, considerable research effort has [...] Read more.
Plant-based milk alternatives (PBMAs) are plant-based fluid products that are marketed as substitutes for regular milk. The nutrient composition of PBMA products can vary widely, depending on the plant source, processing methods, potential additives, etc., and in recent years, considerable research effort has been devoted to the exploration of the nutritional content of PBMAs, which are increasingly consumed worldwide. In the present study, an established UHPLC–Orbitrap MS method was employed for the extensive characterization of phenolic compounds in PBMAs available in the Greek market. Twenty-eight PBMAs were studied, including a variety of almond-, soy-, coconut-, oat-, walnut-, and rice-based products. In almond-based milk products, low total concentrations and a broad distribution across compound classes were observed, with trans-chlorogenic acid and neochlorogenic acid being the most abundant constituents, whereas coconut-based milk samples were generally not rich in phenolic compounds. In soy-based milk samples, the presence of isoflavones including daidzein, genistein, and glycitein was uniquely detected, while oat-based products were the samples richer in phenolic content, in particular for hydroxycinnamic acids, such as trans-chlorogenic acid and neochlorogenic acid. In addition, a suspect screening approach, using Exactive Plus Orbitrap, enabled the exploration and semi-quantification of three avenanthramides (A, B, C) in the studied oat-based milk samples and six isoflavonoids, namely daidzein and genistein derivatives, in soy-based milk. Such compounds are known for their antioxidant and anti-inflammatory properties, and their occurrence in PBMAs highlights the potential health-promoting effects of these dairy alternatives. Full article
Show Figures

Graphical abstract

12 pages, 1153 KB  
Article
In-Depth Exploration of Chemical Constituents from Justicia procumbens L. Through UHPLC-Q-Exactive Orbitrap Mass Spectrometry
by Liangjun Guan, Huibin Luo, Siqiong Liu, Xinrong Ming, Mengdie Hu, Lan Luo, Jingyi Tan and Shunli Xiao
Molecules 2025, 30(17), 3554; https://doi.org/10.3390/molecules30173554 - 30 Aug 2025
Viewed by 880
Abstract
Justicia procumbens L. (JP) has been traditionally used to treat colds with fever, swollen and sore throat, jaundice, malaria and eczema. Studies indicate that lignans constitute the primary bioactive components, yet systematic phytochemical investigations remain limited. Therefore, it is necessary to establish a [...] Read more.
Justicia procumbens L. (JP) has been traditionally used to treat colds with fever, swollen and sore throat, jaundice, malaria and eczema. Studies indicate that lignans constitute the primary bioactive components, yet systematic phytochemical investigations remain limited. Therefore, it is necessary to establish a rapid and effective method to identify the chemical components in JP. In this study, ultra-high-performance liquid chromatography-quadrupole-Exactive Orbitrap mass spectrometry (UHPLC-Q-Exactive Orbitrap MS) coupled with parallel reaction monitoring (PRM) was used for the first time to investigate JP. Based on chromatographic retention times, MS and MS² data, and bibliography data, a total of 132 compounds were tentatively identified, including 54 lignans, 19 flavonoids, 31 organic acids, 18 alkaloids, and 10 other types of constituents. Among these, 77 compounds are reported for the first time in JP, including 14 potential novel compounds. These results provide valuable reference and data support for the study of pharmacodynamic substances and quality control of this medicinal plant. Full article
Show Figures

Graphical abstract

11 pages, 1113 KB  
Article
Identification of Daphnane Diterpenoids from Flower Buds and Blooming Flowers of Daphne odora Using UHPLC-Q-Exactive-Orbitrap MS
by Kouharu Otsuki, Kousei Miyamoto, Mami Goto, Mi Zhang, Takashi Kikuchi and Wei Li
Plants 2025, 14(17), 2616; https://doi.org/10.3390/plants14172616 - 22 Aug 2025
Viewed by 668
Abstract
Daphne odora is an evergreen shrub belonging to the Thymelaeaceae family that is widely cultivated as an ornamental garden plant. Its roots, leaves, and flowers have traditionally been used in Chinese medicine to treat pain, skin diseases, and rheumatism. While previous phytochemical studies [...] Read more.
Daphne odora is an evergreen shrub belonging to the Thymelaeaceae family that is widely cultivated as an ornamental garden plant. Its roots, leaves, and flowers have traditionally been used in Chinese medicine to treat pain, skin diseases, and rheumatism. While previous phytochemical studies have reported the presence of phenols, coumarins, biflavonoids, lignans, and daphnane diterpenoids in D. odora, its flowers remain largely unexplored. In the present study, the first comprehensive investigation of daphnane diterpenoids contained in the flower buds and blooming flowers of D. odora was conducted using ultra-high-performance liquid chromatography coupled with Q-Exactive-Orbitrap high-resolution mass spectrometry (UHPLC-Q-Exactive-Orbitrap MS). A total of 30 daphnane diterpenoids were identified, including 12 previously unreported compounds, through detailed analysis of their retention times and MS/MS fragmentation patterns. Comparative profiling revealed that flower buds contained a higher abundance and greater diversity of daphnane diterpenoids than flowers. Furthermore, LC–MS-guided isolation enabled the purification of a novel compound, daphneodorin I (16), and its structure was elucidated through extensive physicochemical and spectroscopic analyses. Compound 16 represents the first daphnane diterpenoid with a Z-configured phenolic acyl moiety isolated from plants of the Thymelaeaceae family. Full article
(This article belongs to the Special Issue Mass Spectrometry-Based Approaches in Natural Products Research)
Show Figures

Figure 1

21 pages, 1395 KB  
Article
Unlocking the Anti-Breast Cancer Potential of Aralia chinensis L.
by Juan Xue, Lei Li, Yongjia Shu, Chengshi Xie, Tian Lu and Huifang Chai
Curr. Issues Mol. Biol. 2025, 47(8), 662; https://doi.org/10.3390/cimb47080662 - 16 Aug 2025
Viewed by 739
Abstract
Aralia chinensis L. has shown potential in breast cancer treatment, yet its pharmacodynamically active components and mechanisms remain undefined. To systematically identify the bioactive constituents absorbed into the bloodstream and elucidate their multi-target mechanisms against breast cancer, we employed ultra-high-performance liquid chromatography in [...] Read more.
Aralia chinensis L. has shown potential in breast cancer treatment, yet its pharmacodynamically active components and mechanisms remain undefined. To systematically identify the bioactive constituents absorbed into the bloodstream and elucidate their multi-target mechanisms against breast cancer, we employed ultra-high-performance liquid chromatography in conjunction with Q Exactive Orbitrap mass spectrometry (UHPLC-Q Exactive Orbitrap-MS) alongside serum pharmacochemistry to analyze the chemical constituents of total saponins derived from A. chinensis (TSAC) and to identify the blood-absorbed prototypes in a rat model. Network pharmacology predicted targets and pathways of serum prototypes, validated by molecular docking and in vitro experiments. We identified 38 triterpenoid saponins, 3 steroidal saponins, and 8 triterpenoids in TSAC, with 22 prototype compounds detected in serum. An integrative analysis encompassing 486 compound targets and 1747 genes associated with breast cancer elucidated critical pathways, notably the PI3K-Akt signaling pathway and resistance mechanisms to EGFR tyrosine kinase inhibitors. Molecular docking confirmed strong binding of araloside A and elatoside L to SRC, PIK3R1, PIK3CA, STAT3, and EGFR. In MCF-7 cells, TSAC suppressed proliferation and migration while downregulating Src, PI3K, and EGFR expression at the gene and protein levels. This study successfully identified TSAC’s serum-absorbed bioactive components and demonstrated their anti-breast cancer effects via multi-target mechanisms involving the Src/PI3K/EGFR axis, providing a crucial pharmacological foundation for developing A. chinensis-derived breast cancer therapies. Full article
(This article belongs to the Special Issue Natural Compounds: An Adjuvant Strategy in Cancer Management)
Show Figures

Figure 1

25 pages, 1560 KB  
Article
Phytochemical Screening and Biological Activities of Lippia multiflora Moldenke
by Dorcas Tlhapi, Ntsoaki Malebo, Idah Tichaidza Manduna, Monizi Mawunu and Ramakwala Christinah Chokwe
Molecules 2025, 30(13), 2882; https://doi.org/10.3390/molecules30132882 - 7 Jul 2025
Viewed by 1285
Abstract
Lippia multiflora Moldenke is widely used in Angola, on the African continent, and beyond for the treatment of many health conditions such as hypertension, enteritis, colds, gastrointestinal disturbances, stomachaches, jaundice, coughs, fevers, nausea, bronchial inflammation, conjunctivitis, malaria, and venereal diseases. However, there is [...] Read more.
Lippia multiflora Moldenke is widely used in Angola, on the African continent, and beyond for the treatment of many health conditions such as hypertension, enteritis, colds, gastrointestinal disturbances, stomachaches, jaundice, coughs, fevers, nausea, bronchial inflammation, conjunctivitis, malaria, and venereal diseases. However, there is limited literature about the active compounds linked with the reported biological activities. This study aims to assess the chemical profiles, antioxidant properties, and the cytotoxicity effects of the roots, stem bark, and leaves of L. multiflora. Chemical characterization of the crude extracts was assessed through quantification of total phenolic and flavonoid contents followed by Q exactive plus orbitrap™ ultra-high-performance liquid chromatography-mass spectrometer (UHPLC-MS) screening. The correlation between the extracts and the correlation between the compounds were studied using the multivariate analysis. Principal component analysis (PCA) loading scores and principal component analysis (PCA) biplots and correlation plots were used to connect specific compounds with observed biological activities. The antioxidant activities of the crude extracts were carried out in vitro using DPPH (2,2-diphenyl-1-picrylhydrazyl) free radical scavenging and reducing power assays, while the in vitro toxicology of the crude extracts was evaluated using the 3-(4,5-dimethylthiazol-2-yl)-2,5-diphenyltetrazolium bromide (MTT) assay. A total of twenty constituents were characterized and identified using the UHPLC–Q/Orbitrap/MS. The methanol leaf extract showed the highest antioxidant activity in the DPPH free radical scavenging activity (IC50 = 0.559 ± 0.269 μg/mL); however, the stem bark extract had the highest reducing power (IC0.5 = 0.029 ± 0.026 μg/mL). High phenolic and flavonoid content was found in the dichloromethane leaf extract (32.100 ± 1.780 mg GAE/g) and stem bark extract (624.153 ± 29.442 mg QE/g), respectively. The results show the stem bark, methanol leaf, and dichloromethane leaf extracts were well-tolerated by the Vero cell line at concentrations up to 50 µg/mL. However, at 100 µg/mL onward, some toxicity was observed in the root, methanol leaf, and dichloromethane leaf extracts. The UHPLC–Q/Orbitrap/MS profiles showed the presence of terpenoids (n = 5), flavonoids (n = 5), phenols (n = 4), alkaloids (n = 3), coumarins (n = 1), fatty acids (n = 1), and organic acids (n = 1). According to several studies, these secondary metabolites have been reported and proven to be the most abundant for antioxidant potential. The identified flavonoids (catechin, quercitrin, and (−)-epigallocatechin) and phenolic compound (6-gingerol) can significantly contribute to the antioxidant properties of different plant parts of L. multiflora. The research findings obtained in this study provide a complete phytochemical profile of various parts of L. multiflora that are responsible for the antioxidant activity using UHPLC–Q/Orbitrap/MS analysis. Furthermore, the results obtained in this study contribute to the scientific information or data on the therapeutic properties of Lippia multiflora and provide a basis for further assessment of its potential as a natural remedy. Full article
Show Figures

Graphical abstract

19 pages, 9845 KB  
Article
Extract of Allium Chinense G. Don, a Medicinal Plant, Ameliorates Myocardial Ischemia–Reperfusion Injury by Inhibiting Platelet Activation
by Siyuan Liu, Huaxiang Wang, Min Wang, Zhihui Wang, Na Li, Jianyong Si and Jingxue Ye
Curr. Issues Mol. Biol. 2025, 47(7), 503; https://doi.org/10.3390/cimb47070503 - 1 Jul 2025
Viewed by 797
Abstract
Allium chinense G. Don is valued for its edible and medicinal qualities. It has been reported that Allium chinense has the potential to inhibit platelet activation, but its mechanism of action is unknown, which needs to be further explored. This study investigates the [...] Read more.
Allium chinense G. Don is valued for its edible and medicinal qualities. It has been reported that Allium chinense has the potential to inhibit platelet activation, but its mechanism of action is unknown, which needs to be further explored. This study investigates the anti-myocardial ischemia–reperfusion (I/R) injury potential of Allium chinense from the perspective of platelet activation, focusing on its chemical composition and underlying mechanisms of action. A combination of transcriptome sequencing, molecular docking, and experimental validation was employed in our study. The antiplatelet active fraction MT-95ET of Allium chinense was screened by the ADP-induced platelet aggregation model in vitro. In vivo experiments demonstrated that MT-95ET can reduce the myocardial injury of I/R rats and inhibit I/R-induced platelet activation, adhesion, and aggregation. UHPLC-Q-Orbitrap-MS/MS was used to identify 13 compounds from MT-95ET. Transcriptome sequencing and molecular docking identified aerobic glycolysis key checkpoints PDK1 and PKM2 as key targets, with Sarsasapogenin and Hecogenin exhibiting strong binding affinities to these proteins. Western blot analysis further validated that MT-95ET downregulated PKM2 and PDK1, indicating a possible mechanism for its antiplatelet effects and anti-myocardial I/R injury. Full article
(This article belongs to the Special Issue Molecular Mechanisms and Treatment of Ischemia–Reperfusion Injury)
Show Figures

Figure 1

35 pages, 3501 KB  
Article
Systematic Characterization of In Vitro and In Vivo Metabolic Pathways and Identification of Novel Biomarkers of 26 Synthetic Cannabinoids
by Yudie Ning, Tao Wang, Xiao Yang, Fang Guo, Yingwen Xu, Yuan Zhang, Kaile Wang, Meng Hu, Zhe Chen, Zhiwen Wei and Keming Yun
Molecules 2025, 30(13), 2682; https://doi.org/10.3390/molecules30132682 - 21 Jun 2025
Viewed by 1080
Abstract
In recent years, the harms and abuse of synthetic cannabinoids (SCs) have attracted extensive attention in society. Their structures have been updated rapidly, which brings great challenges for continuous detection and drug identification. The aim of this study was to elucidate the metabolites [...] Read more.
In recent years, the harms and abuse of synthetic cannabinoids (SCs) have attracted extensive attention in society. Their structures have been updated rapidly, which brings great challenges for continuous detection and drug identification. The aim of this study was to elucidate the metabolites of 26 kinds of abused SCs produced in human liver microsomes (HLMs) and rats and to explore the metabolism of indole amides, indazole amides, azaindoles, naphthyl indoles, cyclopropylindoles, naphthyl benzimidazole, and naphthyl pyrrole SCs in vivo and in vitro. Human liver microsomes were incubated with SCs to simulate human metabolic processes, and the in vitro metabolic model of liver microsomes was established. After the SD rats were randomized into groups, 26 kinds of SCs and normal saline were injected respectively to establish the rat model after exposure. The metabolites were identified one by one using a UHPLC-Q-Exactive Orbitrap MS method to explore the metabolic law. A total of 609 metabolites were identified, involving 30 metabolic pathways. The metabolism of SCs was summarized from the parent nuclear group, the head group, the linking group, and the tail side chain, and the mass spectral fragmentation pattern of the metabolites was analyzed in order to provide reference for the examination and identification of SCs-related cases. Full article
(This article belongs to the Section Analytical Chemistry)
Show Figures

Graphical abstract

24 pages, 7431 KB  
Article
Phytochemical Characterization, Antioxidant Activity, and Anti-Melanoma Mechanism of Flower Buds of Magnolia biondii Pamp.
by Shanshan Li, Gege Jiao, Penghui Ou, Xiaona Zhang, Yang Yu, Yihui Wang, Qingping Yao and Wei Wang
Plants 2025, 14(11), 1725; https://doi.org/10.3390/plants14111725 - 5 Jun 2025
Cited by 1 | Viewed by 998
Abstract
The flower buds of Magnolia biondii Pamp. (MBP), one of the botanical sources of Xinyi (Flos Magnoliae), are widely used in traditional medicine; however, their potential role in melanoma treatment remains unexplored. In this study, the phytochemical composition, antioxidant activity, and [...] Read more.
The flower buds of Magnolia biondii Pamp. (MBP), one of the botanical sources of Xinyi (Flos Magnoliae), are widely used in traditional medicine; however, their potential role in melanoma treatment remains unexplored. In this study, the phytochemical composition, antioxidant activity, and anti-melanoma mechanisms of MBP extracts were systematically investigated. Phytochemical profiling using UHPLC-Q-Exactive Orbitrap MS identified 26 bioactive compounds. The ethanol extract exhibited high total flavonoid and polyphenol contents, correlating with enhanced antioxidant capacity as demonstrated by DPPH and ABTS assays. Network pharmacology analysis highlighted the JAK/STAT signaling pathway, identifying STAT3 and STAT1 as core targets. Western blot analysis confirmed MBP significantly inhibited the phosphorylation of JAK1 and STAT1 in melanoma cells. Connectivity Map (CMap) and network analyses further pinpointed naringenin as a primary active constituent. In vitro assays demonstrated that MBP and naringenin inhibited the proliferation and migration of A375 and B16F10 melanoma cells, while exhibiting relatively low cytotoxicity toward normal keratinocytes. Molecular docking and dynamics simulations revealed strong and stable binding interactions between naringenin and JAK1/STAT1 proteins. These findings collectively support MBP and naringenin as promising candidates for melanoma treatment, providing mechanistic evidence for their targeted activity and laying a foundation for future research and clinical applications. Full article
Show Figures

Figure 1

33 pages, 9180 KB  
Article
Comprehensive Evaluation of the Effects of Hot Air Drying Temperature on the Chemical Composition, Flavor Characteristics and Biological Activity of Houttuynia cordata Thunb.
by Ning Yin, Jing Luo, Chaoping Wang, Yaokun Xiong, Yong Sun, En Yuan and Hua Zhang
Foods 2025, 14(11), 1962; https://doi.org/10.3390/foods14111962 - 30 May 2025
Cited by 2 | Viewed by 2320
Abstract
This study systematically investigated the drying kinetics and quality characteristics of Houttuynia cordata Thunb. (HCT) under different processing conditions, evaluating how freeze-drying and hot-air drying (40 °C, 50 °C, 60 °C) affect bioactive compound preservation, antioxidant efficacy, and metabolic profiles to identify the optimal [...] Read more.
This study systematically investigated the drying kinetics and quality characteristics of Houttuynia cordata Thunb. (HCT) under different processing conditions, evaluating how freeze-drying and hot-air drying (40 °C, 50 °C, 60 °C) affect bioactive compound preservation, antioxidant efficacy, and metabolic profiles to identify the optimal drying method for maximizing its functional benefits. A thin-layer drying model was established to evaluate drying parameters such as effective diffusion coefficient and activation energy. Changes in chemical composition, sensory properties, and antioxidant activity were analyzed using UHPLC-LTQ-Orbitrap-MS, electronic nose/tongue, and HepG2 cell assays. Results showed that the Aghabashlo model was optimal for demonstrating the drying process with the best fit. The 50 °C heating temperature was shown to yield the highest diffusion coefficient. Hot-air drying at 50 °C balanced efficiency and sensory quality, whereas 60 °C significantly altered flavor and metabolite composition. Results of the metabolomic analysis indicated that freeze-drying enhanced the retention of phenolic acids and flavonoids, while hot-air drying led to increased fatty acid metabolites. Freeze-drying preserved the antioxidant activity and natural flavor of HCT. Nevertheless, the metabolic fate of rutin, quercetin, and chlorogenic acid was not significantly affected by the drying method (freeze-drying vs. 50 °C drying). These findings provide a theoretical foundation for improving HCT’s therapeutic and sensory qualities through optimized drying techniques. Full article
Show Figures

Figure 1

11 pages, 1217 KB  
Article
Molecular Characterization of Organic Aerosol in Summer Suburban Shanghai Under High Humidity
by Xiancheng Tang, Junfang Mao, Dongmei Cai, Zhiwei Zhang, Haixin Nong, Ling Li and Jianmin Chen
Atmosphere 2025, 16(6), 659; https://doi.org/10.3390/atmos16060659 - 30 May 2025
Viewed by 682
Abstract
In this study, the chemical compositions of PM2.5 (particulate matter < 2.5 μm) and the molecular compositions of methanol-soluble organic carbon (MSOC) in suburban Shanghai during summer were measured to investigate the molecular characteristics of organic aerosol (OA) under high humidity. Diurnal [...] Read more.
In this study, the chemical compositions of PM2.5 (particulate matter < 2.5 μm) and the molecular compositions of methanol-soluble organic carbon (MSOC) in suburban Shanghai during summer were measured to investigate the molecular characteristics of organic aerosol (OA) under high humidity. Diurnal variation analysis reveals the influence of relative humidity (RH) on secondary organic aerosol (SOA) components. Organosulfates (OSs), particularly nitrooxy-OSs, exhibit a positive correlation with increasing humidity rather than atmospheric oxidants in this high-humidity site. This suggests that high RH can promote the formation of OSs, possibly through enhancing particle surface area and volume, and creating a favorable environment for aqueous-phase or heterogeneous reactions in the particle phase. A considerable proportion of CHOS compounds may be derived from anthropogenic aliphatic hydrocarbon derivatives. These compounds exhibit slightly elevated daytime concentrations due to increased emissions of long-chain aliphatics from sources such as diesel combustion, as well as photochemically enhanced oxidation to OSs. In contrast, CHONS compounds increased at night, driven by high-humidity liquid-phase oxidation. Terpenoid derivatives accounted for 13.4% of MSOC and contributed over 40% to nighttime CHONS. These findings highlight humidity’s important role in driving daytime and nighttime processing of anthropogenic and biogenic precursors to form SOA, even under low SO2 and NOx conditions. Full article
(This article belongs to the Section Aerosols)
Show Figures

Figure 1

18 pages, 3010 KB  
Article
Assessment of Pesticide Contamination of Groundwater from Titu-Sarata Plain, Romania
by Crinela Dumitrescu, Claudia Stihi, Diana Costinel, Elisabeta Irina Geana, Corina Teodora Ciucure, Diana Ionela Popescu (Stegarus), Danut Tanislav and Petre Bretcan
Appl. Sci. 2025, 15(11), 5880; https://doi.org/10.3390/app15115880 - 23 May 2025
Cited by 1 | Viewed by 881
Abstract
In Romania, groundwater is an important source of drinking water, especially in rural areas. This study investigated the concentrations of organophosphorus, carbamate, and triazine pesticides (OPs) along with organochlorine pesticides (OCPs) in groundwater samples collected from the Titu-Sarata Plain. Sensitive analytical techniques were [...] Read more.
In Romania, groundwater is an important source of drinking water, especially in rural areas. This study investigated the concentrations of organophosphorus, carbamate, and triazine pesticides (OPs) along with organochlorine pesticides (OCPs) in groundwater samples collected from the Titu-Sarata Plain. Sensitive analytical techniques were employed, including Ultrahigh-Performance Liquid Chromatography coupled with Q Exactive™ HF Hybrid Quadrupole-Orbitrap™ Mass Spectrometry (UHPLC-Orbitrap-MS/MS) and Gas Chromatography coupled with an electron capture detector (GC-ECD). Environmental and human health risks were assessed in the case of pesticides that exceeded the maximum allowed concentration. The environmental risk assessment (ERA) revealed significant risks associated with Phosdrin, Phorate, and pp’DDE. Additionally, particular concerns arose from the presence of Aldrin and Dieldrin, which pose a high carcinogenic risk, especially through groundwater consumption in agricultural areas. The results of this research highlight the need for the implementation of a continuous quality monitoring program for groundwater in the agricultural regions that were studied. Full article
(This article belongs to the Special Issue Novel Approaches for Water Resources Assessment)
Show Figures

Figure 1

19 pages, 3465 KB  
Article
Metabolic Profiling and Pharmacokinetics Characterization of Yinhua Pinggan Granules with High-Performance Liquid Chromatography Combined with High-Resolution Mass Spectrometry
by Ningning Gu, Haofang Wan, Imranjan Yalkun, Yu He, Yihang Lu, Chang Li and Haitong Wan
Separations 2025, 12(5), 113; https://doi.org/10.3390/separations12050113 - 28 Apr 2025
Viewed by 1280
Abstract
Yinhua Pinggan Granules (YPG) is a patented traditional Chinese medicine (TCM) compound prescription, with wide clinical application against cold, cough, and relevant diseases. However, the chemical profiles of YPG in vivo are still unknown, hindering further pharmacological and quality control (QC) researches. This [...] Read more.
Yinhua Pinggan Granules (YPG) is a patented traditional Chinese medicine (TCM) compound prescription, with wide clinical application against cold, cough, and relevant diseases. However, the chemical profiles of YPG in vivo are still unknown, hindering further pharmacological and quality control (QC) researches. This study presents an ultra-high-performance liquid chromatography coupled with high-resolution orbitrap mass spectrometry (UHPLC-MS)-based method. Using the Compound Discoverer platform and a self-built ‘in-house’ compound database, the metabolic profiles and pharmacokinetics characters of YPG were investigated. Consequently, a total of 230 compounds (including 39 prototype components and 191 metabolites) were tentatively identified, in which the parent compounds were mainly flavonoids, alkaloids, and terpenoids, and the main metabolic pathways of metabolites include hydration, dehydration, and oxidation. The serum concentration of seven major representative compounds, including quinic acid, chlorogenic acid, amygdalin, 3′-methoxypuerarin, puerarin, glycyrrhizic acid, and polydatin, were also measured, to elucidate their pharmacokinetics behaviors in vivo. The pharmacokinetic study showed that the seven representative compounds were quantified in rat plasma within 5 min post-administration, with Tmax of less than 2 h, followed by a gradual decline in concentration over a 10 h period. The method demonstrated excellent linearity (R2 > 0.998), precision, and recovery (RSD < 15%). As the first systematic characterization of YPG’ s in vivo components and metabolites using UHPLC-MS, this study may contribute to comprehensively elucidate the metabolic profiles of the major components in YPG, and provide a critical foundation for further investigation on the QC and bioactivity research of YPG. Full article
Show Figures

Graphical abstract

22 pages, 12924 KB  
Article
In Vitro Biotransformation of Ziziphi Spinosae Semen Saponins by Gut Microbiota from Healthy and Insomniac Groups
by Xiaofang Cui, Shengmei Zhang, Ling He, Huizhu Duan, Yujun Xie, Xiangping Pei, Yan Yan and Chenhui Du
Int. J. Mol. Sci. 2025, 26(9), 4011; https://doi.org/10.3390/ijms26094011 - 24 Apr 2025
Cited by 1 | Viewed by 1085
Abstract
Ziziphi Spinosae Semen saponins (ZSSS) show sedative–hypnotic activity but have very low bioavailability, potentially due to their conversion into bioactive metabolites by gut microbiota. In this study, the biotransformation of ZSSS by gut microbiota from healthy humans and patients with insomnia in vitro [...] Read more.
Ziziphi Spinosae Semen saponins (ZSSS) show sedative–hypnotic activity but have very low bioavailability, potentially due to their conversion into bioactive metabolites by gut microbiota. In this study, the biotransformation of ZSSS by gut microbiota from healthy humans and patients with insomnia in vitro was analyzed. A total of 21 prototype compounds and 49 metabolites were identified using UHPLC-Q-Orbitrap-MS. Deglycosylation, deoxygenation, dehydration, and deacylation were detected in both healthy individuals and insomniacs. However, oxidation and hydrogenation were uniquely observed in insomniacs. ZSSS can enhance beneficial bacteria, such as Veillonella, Dialister, and Bacteroides. ZSSS can promote the synthesis of short-chain fatty acids (SCFAs), especially acetic acid, propionic acid, and butyric acid. Furthermore, it was found that the sedative–hypnotic activity of ZSSS was enhanced after biotransformation, as determined by a sodium pentobarbital-induced sleeping test (SPST), open-field behavior test (OFBT), and molecular docking experiment (MDE). These results collectively offer valuable insight into the mechanism of action of ZSSS. Full article
(This article belongs to the Section Molecular Microbiology)
Show Figures

Graphical abstract

Back to TopTop