Sign in to use this feature.

Years

Between: -

Subjects

remove_circle_outline
remove_circle_outline
remove_circle_outline
remove_circle_outline
remove_circle_outline
remove_circle_outline
remove_circle_outline
remove_circle_outline

Journals

Article Types

Countries / Regions

Search Results (205)

Search Parameters:
Keywords = TSLP

Order results
Result details
Results per page
Select all
Export citation of selected articles as:
25 pages, 1895 KB  
Review
Mucosal Remodeling in Chronic Rhinosinusitis with Nasal Polyps: The Role of Innate Lymphoid Cells and Reprogramming Under IL-4Rα Blockade
by Giovanna Lucia Piazzetta, Nadia Lobello, Silvia Di Agostino, Isabella Coscarella, Corrado Pelaia, Anna Di Vito, Jessica Bria, Andrea Filardo, Annamaria Aloisio, Chiara Lupia, Nicola Lombardo and Emanuela Chiarella
Int. J. Mol. Sci. 2026, 27(4), 1992; https://doi.org/10.3390/ijms27041992 - 19 Feb 2026
Viewed by 219
Abstract
The nasal mucosa functions as a highly specialized barrier that integrates epithelial, stromal, neuronal, and immune signals to maintain homeostasis and mount rapid responses to environmental challenges. Among its resident immune populations, innate lymphoid cells—particularly type 2 ILCs (ILC2s)—play a pivotal role in [...] Read more.
The nasal mucosa functions as a highly specialized barrier that integrates epithelial, stromal, neuronal, and immune signals to maintain homeostasis and mount rapid responses to environmental challenges. Among its resident immune populations, innate lymphoid cells—particularly type 2 ILCs (ILC2s)—play a pivotal role in orchestrating type 2 inflammation driven by epithelial-derived alarmins such as IL-25, IL-33, and TSLP. Upon activation, ILC2s release IL-5 and IL-13, promoting eosinophilic inflammation, goblet cell hyperplasia, mucus hypersecretion, and tissue remodeling, all central features of chronic rhinosinusitis with nasal polyps (CRSwNP) and severe allergic rhinitis. Recent advances have revealed substantial ILC plasticity, the presence of nasal-resident ILC progenitors, and the influence of metabolic and neuroimmune cues in shaping ILC activation and persistence. Dupilumab, a monoclonal antibody targeting IL-4Rα, has emerged as a highly effective therapy, providing unique mechanistic insight into the epithelial–ILC axis. By blocking IL-4/IL-13 signaling, dupilumab dampens ILC2 effector functions, reduces IL-5/IL-13 output, restores epithelial barrier integrity, interrupts alarmin-driven amplification loops, and rebalances innate and adaptive immune networks. Clinical and translational studies indicate that baseline ILC2 phenotypes—particularly inflammatory ILC2 subsets—may predict treatment responsiveness, positioning ILC profiling as a promising biomarker strategy. This review synthesizes current knowledge of ILC classification, plasticity, progenitor biology, and epithelial–ILC communication in the nasal mucosa, while integrating emerging evidence on dupilumab-mediated immunomodulation. Collectively, these insights highlight ILCs as central drivers of type 2 inflammation and key targets for precision immunomodulation, offering a framework for personalized treatment approaches in CRSwNP and allergic rhinitis. Full article
Show Figures

Figure 1

9 pages, 1486 KB  
Article
Effects of Canine-Derived Bifidobacterium animalis subsp. lactis DS008 Culture Supernatants on In Vitro Canine Keratinocytes
by Minji Kim, Hee Yeon Cho, Eunjin Park, Kyung-Eun Lee, Chunho Park and Ji-Seon Yoon
Animals 2026, 16(4), 547; https://doi.org/10.3390/ani16040547 - 10 Feb 2026
Viewed by 140
Abstract
Microorganisms residing on the skin play a crucial role in maintaining both the integrity of the skin barrier and immune function. This study examined the effects of culture supernatants from canine-derived Bifidobacterium animalis subsp. lactis DS008 on canine keratinocytes in vitro. To induce [...] Read more.
Microorganisms residing on the skin play a crucial role in maintaining both the integrity of the skin barrier and immune function. This study examined the effects of culture supernatants from canine-derived Bifidobacterium animalis subsp. lactis DS008 on canine keratinocytes in vitro. To induce cytokine production, canine progenitor epidermal keratinocytes (CPEK) were indirectly co-cultured with Malassezia pachydermatis using an insert well system to prevent direct cell-to-yeast contact, and CPEK were supplemented with 0.1%, 1%, and 10% of DS008 supernatants. mRNA expression levels of tumor necrosis factor-α (TNF-α), interleukin (IL)-13, thymic stromal lymphopoietin (TSLP), IL-31, and keratin 10 were analyzed by real-time PCR. The protein concentrations of TSLP and IL-31 were measured by ELISA. Additionally, DS008 supernatants were applied to reconstructed canine epidermis (RCE) models exposed to lipopolysaccharide to evaluate changes in epidermal architecture. Treatment with DS008 supernatants showed significant reductions in mRNA expression of TNF-α, IL-13, TSLP, and IL-31, as well as decreased protein levels of TSLP and IL-31. Furthermore, keratin 10 mRNA expression was significantly increased, and RCE analysis demonstrated that DS008 supernatants ameliorated stratum corneum deformation. These findings suggest that postbiotics derived from canine-derived Bifidobacterium animalis subsp. lactis DS008 is a potential candidate with anti-inflammatory properties. Full article
(This article belongs to the Section Companion Animals)
Show Figures

Figure 1

17 pages, 1235 KB  
Review
Severe Asthma Exacerbations: From Risk Factors to Precision Management Strategies
by Marina Paredes, Jeisson Osorio, Alberto García de la Fuente, Elena Rodríguez, César Picado, Iñigo Ojanguren and Ebymar Arismendi
J. Clin. Med. 2026, 15(2), 857; https://doi.org/10.3390/jcm15020857 - 21 Jan 2026
Viewed by 884
Abstract
Background: Severe asthma exacerbations (SAEs) significantly contribute to asthma-related morbidity, mortality, and healthcare burden. Despite therapeutic advances, a subset of patients remains exacerbation-prone. This review aims to summarize current evidence on risk factors, phenotypes, and biomarkers associated with SAEs, and explore personalized [...] Read more.
Background: Severe asthma exacerbations (SAEs) significantly contribute to asthma-related morbidity, mortality, and healthcare burden. Despite therapeutic advances, a subset of patients remains exacerbation-prone. This review aims to summarize current evidence on risk factors, phenotypes, and biomarkers associated with SAEs, and explore personalized strategies for their acute management. Methods: We conducted a comprehensive literature review focusing on clinical, inflammatory, and environmental drivers of SAE. Special attention was given to Type 2 (T2) biomarkers—blood eosinophil count (BEC) and fractional exhaled nitric oxide (FeNO)—as tools for phenotyping and treatment guidance. Emerging evidence on the use of biologics during exacerbations was also analyzed. Results: SAEs are heterogeneous in etiology and inflammatory profile. Respiratory infections, allergen exposure, obesity, and comorbidities increase exacerbation risk. T2-high SAEs respond well to corticosteroids and biologics, whereas T2-low SAEs show limited treatment benefit. BEC and FeNO reliably predict exacerbation risk and corticosteroid responsiveness. Recent case reports suggest potential roles for anti-IL-5 and anti-thymic stromal lymphopoietin (TSLP) biologics in acute care. Conclusions: Biomarker-guided management of SAEs may enhance therapeutic precision and avoid overtreatment. Integrating phenotypic (observable characteristics) and endotypic (biological markers) assessment into acute care could improve patient outcomes and optimize resource use. Prospective trials are needed to confirm these approaches. Full article
(This article belongs to the Special Issue Advances in the Management of Chronic Cough and Severe Asthma)
Show Figures

Figure 1

24 pages, 4088 KB  
Article
Enhanced Alarmin Secretion Exacerbates Neutrophil Extracellular Trap (NET) Formation in Active Psoriasis: Implication of IL-33 and TSLP in Driving NET Formation, Inflammation and Oxidative Stress in Psoriasis
by Vanshika Ojha, Manoj Kumar Tembhre and Vishal Gupta
Antioxidants 2026, 15(1), 71; https://doi.org/10.3390/antiox15010071 - 6 Jan 2026
Viewed by 593
Abstract
Psoriasis is a common inflammatory skin disease with chronic manifestation in which the role of neutrophil extracellular traps (NETs) and alarmins are increasingly recognized as contributors to systemic and cutaneous inflammation. However, the interaction between alarmins and NET-driven immune responses remains poorly defined. [...] Read more.
Psoriasis is a common inflammatory skin disease with chronic manifestation in which the role of neutrophil extracellular traps (NETs) and alarmins are increasingly recognized as contributors to systemic and cutaneous inflammation. However, the interaction between alarmins and NET-driven immune responses remains poorly defined. The main aim of this study is to define the role of target alarmins (i.e., IL-33 and TSLP) in NETs induction and its subsequent impact on oxidative stress and inflammation in the peripheral blood. In the present study, we recruited active psoriasis patients (n = 56) and control (n = 56) subjects. The frequency of circulating neutrophils, the levels of NET-associated markers (MPO (myeloperoxidase)–DNA complex, CitH3 (citrullinated histone H3), PAD4 (peptidyl arginine deiminase4), NADPH oxidase, and NE (neutrophil elastase)), and alarmin transcripts (IL (interleukin)-33, TSLP (thymic stromal lymphopoietin), S100A7, S100B, HSP (heat shock protein) 60/70 were quantified using flow cytometry, ELISA (Enzyme-linked immunosorbent assay), and qPCR (quantitative polymerase chain reaction), respectively, in each group. The NET formation potential of isolated neutrophils was assessed in the presence or absence of rhIL-33 and rhTSLP by immunocytofluorescence. The effect of rhIL-33- and rhTSLP-primed NETs in augmenting oxidative stress and inflammation was evaluated on peripheral blood mononuclear cells (PBMCs) by ELISA. Significantly higher circulating neutrophils (p < 0.001) and levels of NET-associated markers (i.e., MPO–DNA complex, CitH3, PAD4, NADPH oxidase, and NE) were observed in active psoriasis patients compared to controls. Lesional skin exhibited strong expression of MPO (p < 0.001) compared to normal skin. The alarmins, IL-33 and TSLP, were markedly upregulated in the blood and skin (p < 0.05). The rhIL-33 and rhTSLP treated neutrophils demonstrated enhanced NETosis in patients (p < 0.001). Increased expression of inflammatory cytokines and oxidative stress markers were reported in PBMCs when incubated with rhIL-33- and rhTSLP-primed NETs. Taken together, our investigation demonstrated the novel mechanism wherein the alarmins IL-33 and TSLP exacerbate NET formation that may drive enhanced inflammation and oxidative stress in psoriasis. Full article
(This article belongs to the Special Issue Antioxidants and Oxidative Stress in Skin Health and Diseases)
Show Figures

Graphical abstract

20 pages, 899 KB  
Review
Connecting the Airways: Current Trends in United Airway Diseases
by Benedetta Bondi, Martina Buscema, Federico Di Marco, Carlo Conti, Andrea Caviglia, Lorenzo Fucci, Anna Maria Riccio, Marcello Mincarini, Martina Ottoni, Fulvio Braido, Rikki Frank Canevari and Diego Bagnasco
J. Pers. Med. 2026, 16(1), 21; https://doi.org/10.3390/jpm16010021 - 4 Jan 2026
Viewed by 1045
Abstract
The concept of united airway disease (UAD) highlights the bidirectional relationship between inflammatory disorders of the upper airways—such as allergic rhinitis and chronic rhinosinusitis with or without nasal polyps (CRSwNP/CRSsNP)—and lower airway diseases, most notably asthma. This paradigm is supported by epidemiological, embryological, [...] Read more.
The concept of united airway disease (UAD) highlights the bidirectional relationship between inflammatory disorders of the upper airways—such as allergic rhinitis and chronic rhinosinusitis with or without nasal polyps (CRSwNP/CRSsNP)—and lower airway diseases, most notably asthma. This paradigm is supported by epidemiological, embryological, and immunological evidence demonstrating that airway inflammation represents a single, interconnected process rather than isolated compartmental pathology. Central to many UAD phenotypes is type 2 (T2) inflammation, driven by cytokines including IL-4, IL-5, and IL-13, and mediated by effector cells such as eosinophils and group 2 innate lymphoid cells (ILC2s). Epithelial barrier dysfunction often serves as the initiating trigger for this shared inflammatory cascade by production of TSLP, IL-25 and IL-33. Optimal diagnosis and management of UAD require an integrated, multidisciplinary framework. Clinical evaluation remains essential for patient characterization but must be complemented by pheno-endotypic assessment using imaging (CT), allergy testing, biomarker profiling (FeNO, blood eosinophils, IgE), and pulmonary function testing (spirometry, impulse oscillometry). Therapeutic strategies are layered, targeting both symptom control and inflammation across airway compartments. Standard approaches include intranasal and inhaled corticosteroids as well as saline irrigations, while severe T2-high disease increasingly benefits from biologic therapies (anti-IL-5/IL-5R, anti-IL-4R, anti-TSLP), which reduce dependence on systemic corticosteroids and surgical interventions such as endoscopic sinus surgery (ESS). Emerging precision-medicine models, particularly the “treatable traits” approach, further underscore the need to view the airway as a unified system. Collectively, these insights reinforce the clinical imperative of addressing upper and lower airway disease as a continuum, ensuring that inflammation in one district is neither overlooked nor treated in isolation. Full article
(This article belongs to the Special Issue United Airway Disease: Current Perspectives)
Show Figures

Graphical abstract

25 pages, 23264 KB  
Article
Influence of the Cholinergic System on the Pathogenesis of Glioblastoma: Impact of the Neutrophil Granulocytes
by Alejandra Infante Cruz, Paula María Saibene Vélez, Cynthia Arasanz, Micaela Rosato, Federico Remes Lenicov, Juan Iturrizaga, Martín Abelleyro, Marianela Candolfi, Eleonora Regueira, Gladys Hermida, Mónica Vermeulen, Silvia Berner, Francisco José Barrantes, Silvia de la Vega, Carolina Jancic, Marcela Solange Villaverde and Gabriela Verónica Salamone
Int. J. Mol. Sci. 2026, 27(1), 321; https://doi.org/10.3390/ijms27010321 - 27 Dec 2025
Viewed by 606
Abstract
Glioblastoma (GBM) is the most common malignant primary brain tumor in adults. Since numerous studies highlight the significance of cholinergic system components in tumor development, acetylcholine (ACh) and the differential activation of its receptors could play a crucial role in GBM progression. The [...] Read more.
Glioblastoma (GBM) is the most common malignant primary brain tumor in adults. Since numerous studies highlight the significance of cholinergic system components in tumor development, acetylcholine (ACh) and the differential activation of its receptors could play a crucial role in GBM progression. The aim of this study was to test this hypothesis by assessing the relevance of the cholinergic system in GBM cells and their microenvironment. We analyzed bulk RNA-seq expression data using the TIMER2.0 web server, focusing on the impact of patient survival in relation to muscarinic receptors (CHRM) and neutrophil infiltration in low-grade glioma (LGG) and GBM. Our analysis revealed a marked decrease in survival associated with all CHRMs, particularly in LGG. Moreover, GBM showed higher neutrophil infiltration and reduced survival, especially in relation to CHRM3. These findings were validated in the U251 cell line and in human GBM tumor biopsies (GBM-b), which also displayed CHRM3 expression. Additionally, we show that GBM cells exposed to cholinergic stimulation exhibited increased vascular endothelial growth factor (VEGF), IL-8 production, and PD-L1 expression, while the VEGF increase was blocked by tiotropium (Tio), a CHRM3 antagonist. Similarly, polymorphonuclear cells from GBM patients (PMN-p) displayed increased PD-L1 expression and IL-8 production upon cholinergic stimulation. Finally, as we previously reported on the relevance of thymic stromal lymphopoietin (TSLP) in GBM pathophysiology, here, we found that TSLP upregulated CHRM3 expression. Our findings highlight the importance of the cholinergic system in the tumor microenvironment, where it may act directly on tumor cells or influence neutrophil physiology, thereby modulating tumor progression. Full article
Show Figures

Figure 1

16 pages, 1428 KB  
Article
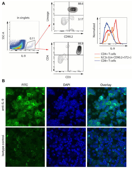
Activation of TSLP–IL-9 Axis Hinders the Antifibrotic Effect of ST2 Deficiency in Pulmonary Fibrosis
by Sergei P. Atamas, Virginia Lockatell, Zhongcheng Mei, Mohan E. Tulapurkar, Katerina N. Lugkey, Alexander Sasha Krupnick and Irina G. Luzina
Int. J. Mol. Sci. 2025, 26(24), 11787; https://doi.org/10.3390/ijms262411787 - 5 Dec 2025
Viewed by 612
Abstract
Previous studies have suggested that activation of the IL-33/ST2 axis as well as elevated expression of the full-length IL-33 precursor acting in an ST2-independent fashion both contribute to pulmonary fibrosis. The protective effect of genetic ST2 deficiency on pulmonary fibrosis is known to [...] Read more.
Previous studies have suggested that activation of the IL-33/ST2 axis as well as elevated expression of the full-length IL-33 precursor acting in an ST2-independent fashion both contribute to pulmonary fibrosis. The protective effect of genetic ST2 deficiency on pulmonary fibrosis is known to be partial, with unclear mechanisms preventing a more complete protection. Here, we report that ST2 deficiency failed to fully protect the lungs from excess collagen accumulation after the profibrotic bleomycin injury and simultaneously facilitated elevations in pulmonary levels of a previously suggested profibrotic mediator, IL-9, as well as a known activator of IL-9 expression, TSLP. Pulmonary CD4+ T cells were the main producers of IL-9. Neutralizing antibody-mediated in vivo blockade of TSLP potently attenuated pulmonary levels of both IL-9 and collagen in the bleomycin injury model in wild-type and particularly ST2-deficient mice. All these observations were markedly pronounced in mice with single deficiency of ST2 and the overall pattern of findings was also preserved in mice with dual deficiency of ST2 and IL-33. It was concluded that the antifibrotic effect of ST2 deficiency is hindered by the simultaneous activation of the TSLP–IL-9 axis in experimental bleomycin-induced pulmonary fibrosis. These findings inform further development of antifibrotic therapies. Full article
(This article belongs to the Section Molecular Immunology)
Show Figures

Figure 1

23 pages, 1693 KB  
Article
A Bispecific Antibody Blocking Both TSLP and IL-4Rα for the Treatment of Allergic Inflammatory Diseases
by Mingcan Yu, Peng Chen, Ying Jin, Sheng Huang, Hao Jiang, Fulai Zhou, Mark L. Chiu and Di Zhang
Cells 2025, 14(22), 1747; https://doi.org/10.3390/cells14221747 - 7 Nov 2025
Viewed by 3041
Abstract
Thymic stromal lymphopoietin (TSLP) works synergistically with Th2 cytokines to regulate infection, inflammation, and metabolic homeostasis. However, their aberrant activities lead to the onset and sustaining of many types of allergic inflammatory diseases. While biologics drug molecules blocking either TSLP or IL-4/IL-13 show [...] Read more.
Thymic stromal lymphopoietin (TSLP) works synergistically with Th2 cytokines to regulate infection, inflammation, and metabolic homeostasis. However, their aberrant activities lead to the onset and sustaining of many types of allergic inflammatory diseases. While biologics drug molecules blocking either TSLP or IL-4/IL-13 show clinical efficacies, the broader effect of simultaneously targeting these cytokines remains to be explored. We generated a bispecific antibody (BsAb) targeting both TSLP and IL-4Rα, which effectively blocked the signaling cascades driven by TSLP, IL-4, and IL-13. The BsAb also neutralized TSLP-driven CD4+ T cell proliferation as well as IL-4 and IL-13-driven TF-1 cell proliferation. The BsAb reduced CCL17 release from CD14+ monocytes activated by LPS, TSLP, and IL-4 and reduced allergen-induced CCL26 and IL-5 release from co-cultures of PBMC, MRC-5, and A549 cells. In a TSLP/OVA-induced asthma model with transgenic human TSLP, TSLP receptor, IL-4, and IL-4Rα mice, the BsAb reduced every single allergic/inflammatory hallmark, while the single target blockade antibody failed to have such comprehensive effects. Our data suggested that simultaneous blocking of TSLP, IL-4, and IL-13 could offer broader control of allergic inflammation, which could translate to a more effective treatment of related disorders. Full article
(This article belongs to the Section Cellular Immunology)
Show Figures

Figure 1

33 pages, 1907 KB  
Review
Topical β-Caryophyllene for Dermatologic Disorders: Mechanisms, Human Evidence, and Clinical Translation
by Amina M. Bagher
Pharmaceuticals 2025, 18(11), 1605; https://doi.org/10.3390/ph18111605 - 23 Oct 2025
Cited by 1 | Viewed by 2413
Abstract
Background: Chronic inflammatory skin disorders, including atopic dermatitis, psoriasis, acne, and chronic wounds, affect nearly two billion people worldwide, impose substantial morbidity and economic burden, and remain only partially controlled by existing therapies. The cutaneous endocannabinoid system (ECS), comprising cannabinoid receptors, endocannabinoids, and [...] Read more.
Background: Chronic inflammatory skin disorders, including atopic dermatitis, psoriasis, acne, and chronic wounds, affect nearly two billion people worldwide, impose substantial morbidity and economic burden, and remain only partially controlled by existing therapies. The cutaneous endocannabinoid system (ECS), comprising cannabinoid receptors, endocannabinoids, and their metabolic enzymes, regulates inflammation, pruritus, barrier integrity, and tissue repair; cannabinoid receptor type 2 (CB2) has emerged as a particularly relevant target. β-Caryophyllene (BCP), a dietary sesquiterpene and highly selective CB2 agonist with favorable safety and pharmacokinetic attributes, has attracted attention as a promising topical candidate. Methods: We systematically searched PubMed, Embase, and Web of Science (inception–30 July 2025) for studies on “β-caryophyllene” and dermatological outcomes, prioritizing purified BCP and analytically characterized BCP-rich fractions. Quantitative parameters, including tested concentration ranges (0.5 µM–10%) and principal mechanistic outcomes, were extracted to provide a translational context. Results: BCP penetrates the stratum corneum, suppresses NF-κB/MAPK and IL-4/TSLP pathways, enhances Nrf2-driven antioxidant defenses, and accelerates re-epithelialization and collagen remodeling. Across in vitro, in vivo, and formulation studies, BCP produced consistent anti-inflammatory and barrier-restorative effects within this concentration range. CB2 antagonism attenuated these responses, confirming receptor specificity. BCP’s volatility and autoxidation to β-caryophyllene oxide (BCPO) necessitate stability-by-design strategies using antioxidants, low-oxygen processing, and protective packaging. Human evidence, limited to BCP-rich botanicals such as Copaifera oleoresins, suggests benefits for scars, wounds, and acne but lacks compound-specific validation. Conclusions: BCP exhibits coherent CB2-mediated anti-inflammatory, antipruritic, antioxidant, and reparative actions with a favorable safety profile. Dose-defined, oxidation-controlled clinical trials of purified BCP are warranted to establish its potential as a steroid-sparing topical therapy. Full article
Show Figures

Graphical abstract

26 pages, 4528 KB  
Article
House Dust Mite Nebulization Drives Alarmin and Complement Activation in a Murine Tracheal Air–Liquid Interface Culture System
by Janti Haj Ahmad, Philip Einwohlt, Mareike Ohms, Doris Wilflingseder and Jörg Köhl
Cells 2025, 14(20), 1598; https://doi.org/10.3390/cells14201598 - 14 Oct 2025
Cited by 1 | Viewed by 1220
Abstract
Air–liquid interface (ALI) cultures offer a physiologically relevant in vitro model of the airway epithelium (AE), capable of recapitulating key structural and functional features observed in vivo. In this study, we established and validated a murine ALI culture system comprising pseudostratified epithelia with [...] Read more.
Air–liquid interface (ALI) cultures offer a physiologically relevant in vitro model of the airway epithelium (AE), capable of recapitulating key structural and functional features observed in vivo. In this study, we established and validated a murine ALI culture system comprising pseudostratified epithelia with functional tight junctions, ciliated cells and goblet cells. To assess their innate immune functions, we designed and 3D-printed an autoclavable aerosol deposition chamber, which allowed us to expose differentiated AE cultures to house dust mite (HDM) allergen. Upon HDM exposure, AE cells mounted a time-dependent innate immune response characterized by the secretion of complement component C3, the generation of its active cleavage products C3a and increased expression of C3aR and C5aR1. This was associated with increased intracellular TSLP and IL-25 production and TSLP release in AE cells. Progressive loss of tight junction integrity and reduced transepithelial electrical resistance (TEER) demonstrated epithelial susceptibility to allergen protease-induced cell damage. Together, we established a murine ALI system preserving airway epithelial architecture and a nebulization system to study innate immune activation of AE cells in response to HDM mimicking the initial phase of allergen sensitization. More generally, we described a powerful and accessible platform for studying epithelial-driven mechanisms in murine airway immune responses. Full article
(This article belongs to the Special Issue Novel Insights into Molecular Mechanisms and Therapy of Asthma)
Show Figures

Figure 1

30 pages, 1389 KB  
Review
Immunological Mechanisms Underlying Allergy Predisposition After SARS-CoV-2 Infection in Children
by Filippos Filippatos, Dimitra-Ifigeneia Matara, Athanasios Michos and Konstantinos Kakleas
Cells 2025, 14(19), 1511; https://doi.org/10.3390/cells14191511 - 28 Sep 2025
Cited by 1 | Viewed by 3607
Abstract
As the pediatric COVID-19 landscape evolves, it is essential to evaluate whether SARS-CoV-2 infection predisposes children to allergic disorders. This narrative review synthesizes current epidemiological and immunological evidence linking pediatric COVID-19 with new-onset atopy. Epidemiological data remain heterogeneous: large Korean and multinational cohorts [...] Read more.
As the pediatric COVID-19 landscape evolves, it is essential to evaluate whether SARS-CoV-2 infection predisposes children to allergic disorders. This narrative review synthesizes current epidemiological and immunological evidence linking pediatric COVID-19 with new-onset atopy. Epidemiological data remain heterogeneous: large Korean and multinational cohorts report increased risks of asthma and allergic rhinitis following COVID-19, whereas U.S. cohorts show neutral or protective associations, highlighting geographic and methodological variability. Mechanistic insights provide biological plausibility: epithelial injury and the release of alarmin cytokines (IL-33, IL-25, TSLP) promote Th2 polarization and ILC2 expansion, while epigenetic “scars” (e.g., LMAN2 methylation changes) and hematopoietic stem cell reprogramming may sustain long-term Th2 bias. Cytokine memory involving IL-7 and IL-15 contributes to altered T- and B-cell homeostasis, whereas disrupted regulatory T-cell function may reduce tolerance thresholds. Paradoxical trade-offs exist, such as ACE2 downregulation in allergic airways, which may lower viral entry but simultaneously amplify type-2 inflammation. Together, these processes suggest that SARS-CoV-2 infection could foster a pro-allergic milieu in susceptible children. Although current evidence is inconclusive, integrating epidemiological surveillance with mechanistic studies is crucial for predicting and alleviating post-COVID allergic outcomes. Longitudinal pediatric cohorts and interventions targeting epithelial alarmins or microbiome restoration may hold promise for prevention. Full article
Show Figures

Figure 1

29 pages, 7359 KB  
Article
Adaptive Optimization of Traffic Sensor Locations Under Uncertainty Using Flow-Constrained Inference
by Mahmoud Owais and Amira A. Allam
Appl. Sci. 2025, 15(18), 10257; https://doi.org/10.3390/app151810257 - 20 Sep 2025
Cited by 3 | Viewed by 931
Abstract
Monitoring traffic flow across large-scale transportation networks is essential for effective traffic management, yet comprehensive sensor deployment is often infeasible due to financial and practical constraints. The traffic sensor location problem (TSLP) aims to determine the minimal set of sensor placements needed to [...] Read more.
Monitoring traffic flow across large-scale transportation networks is essential for effective traffic management, yet comprehensive sensor deployment is often infeasible due to financial and practical constraints. The traffic sensor location problem (TSLP) aims to determine the minimal set of sensor placements needed to achieve full link flow observability. Existing solutions primarily rely on algebraic or optimization-based approaches, but often neglect the impact of sensor measurement errors and struggle with scalability in large, complex networks. This study proposes a new scalable and robust methodology for solving the TSLP under uncertainty, incorporating a formulation that explicitly models the propagation of measurement errors in sensor data. Two nonlinear integer optimization models, Min-Max and Min-Sum, are developed to minimize the inference error across the network. To solve these models efficiently, we introduce the BBA Algorithm (BBA) as an adaptive metaheuristic optimizer, not as a subject of comparative study, but as an enabler of scalability within the proposed framework. The methodology integrates LU decomposition for efficient matrix inversion and employs a node-based flow inference technique that ensures observability without requiring full path enumeration. Tested on benchmark and real-world networks (e.g., fishbone, Sioux Falls, Barcelona), the proposed framework demonstrates strong performance in minimizing error and maintaining scalability, highlighting its practical applicability for resilient traffic monitoring system design. Full article
(This article belongs to the Section Transportation and Future Mobility)
Show Figures

Figure 1

15 pages, 393 KB  
Article
Alarmin Levels and Gastroesophageal Reflux Disease in Children: Significant Elevation of Thymic Stromal Lymphopoietin
by Ola Sobieska-Poszwa, Szymon Suwała, Aneta Mańkowska-Cyl and Aneta Krogulska
Pediatr. Rep. 2025, 17(5), 93; https://doi.org/10.3390/pediatric17050093 - 15 Sep 2025
Viewed by 790
Abstract
Background/Objectives: In children, gastroesophageal reflux disease (GERD) may lead to epithelial barrier dysfunction and the release of thymic stromal lymphopoietin (TSLP), interleukin-25 (IL-25), interleukin-33 (IL-33) and periostin, known as alarmins. These cytokines are associated with type 2 inflammation and may contribute to [...] Read more.
Background/Objectives: In children, gastroesophageal reflux disease (GERD) may lead to epithelial barrier dysfunction and the release of thymic stromal lymphopoietin (TSLP), interleukin-25 (IL-25), interleukin-33 (IL-33) and periostin, known as alarmins. These cytokines are associated with type 2 inflammation and may contribute to respiratory and allergic conditions. The main purpose of this study is to evaluate serum concentrations of TSLP, IL-25, IL-33, and periostin in children with and without GERD and to assess their relationships with bronchial hyperresponsiveness (BHR) and sensitization to inhaled allergens. Methods: The study included 93 children aged 7–17 years. GERD was diagnosed based on 24-h esophageal pH impedance monitoring. Serum levels of TSLP, IL-25, IL-33, and periostin were measured using enzyme-linked immunosorbent assay (ELISA). It should be noted that the assay used does not distinguish between TSLP isoforms, which represents a limitation of the study. BHR was assessed via a methacholine challenge test, and allergen sensitization was determined using skin prick tests and allergen-specific immunoglobulin E (asIgE). Results: Serum TSLP levels were significantly higher in children with GERD compared to those without, whereas IL-25, IL-33 and periostin did not differ notably between groups. Periostin was associated with the degree of sensitization to inhalant allergens, but no significant links were found between cytokine levels and bronchial hyperresponsiveness. Conclusions: Significantly higher TSLP levels were noted in children with GERD than in those without. Hence, TSLP may have a potential role as a biomarker of epithelial immune activation in pediatric GERD. In addition, periostin was associated with sensitization to inhalant allergens, although it did not differentiate between children with and without GERD. Full article
Show Figures

Figure 1

14 pages, 1645 KB  
Article
Blockade of PAR2 Signaling by Punicalagin as a Therapeutic Strategy for Atopic Dermatitis
by Hyejin Jeon, Yohan Seo, Wook-Joo Lee, Yunkyung Heo, Won-Sik Shim and Wan Namkung
Int. J. Mol. Sci. 2025, 26(18), 8920; https://doi.org/10.3390/ijms26188920 - 13 Sep 2025
Viewed by 4468
Abstract
Atopic dermatitis is a chronic inflammatory skin disorder characterized by persistent inflammation and severe pruritus. Current anti-inflammatory agents carry risks of long-term adverse effects, while antihistamines provide limited relief of pruritus. Protease-activated receptor 2 (PAR2) has emerged as a critical mediator of both [...] Read more.
Atopic dermatitis is a chronic inflammatory skin disorder characterized by persistent inflammation and severe pruritus. Current anti-inflammatory agents carry risks of long-term adverse effects, while antihistamines provide limited relief of pruritus. Protease-activated receptor 2 (PAR2) has emerged as a critical mediator of both inflammation and pruritus, representing a promising therapeutic target. In this study, we investigated the therapeutic potential of punicalagin (PCG), a potent PAR2 antagonist, in atopic dermatitis. PCG fully and potently inhibited trypsin-induced PAR2 activation in HaCaT cells with an IC50 of 1.30 µM, exhibiting over 40-fold greater selectivity over PAR1. PCG significantly inhibited PAR2-induced phosphorylation of ERK1/2 and NF-κB in both HaCaT and human dermal fibroblast cells and reduced IL-8 secretion in HaCaT cells. In addition, PCG did not significantly affect other pruritus-related GPCRs including H1R, H4R, TGR5, 5HT2A, 5HT2B, and MRGPRX2 at 30 µM. Notably, PCG strongly blocked PAR2-AP-induced scratching in mice. In addition, PCG improved skin lesions, reduced dermatitis severity scores, and alleviated scratching behavior in a DNFB-induced atopic dermatitis model. These effects were associated with reduced epidermal thickness, decreased serum TSLP levels, and inhibition of PAR2-dependent calcium signaling in dorsal root ganglion neurons. These findings demonstrate that PCG is a selective PAR2 antagonist that effectively alleviates both inflammatory and pruritic symptoms of atopic dermatitis, suggesting its potential as a novel therapeutic agent. Full article
Show Figures

Figure 1

17 pages, 4113 KB  
Article
Protective Effect of Camellia japonica Extract on 2,4-Dinitrochlorobenzene (DNCB)-Induced Atopic Dermatitis in an SKH-1 Mouse Model
by Chaodeng Mo, Md. Habibur Rahman, Thu Thao Pham, Cheol-Su Kim, Johny Bajgai and Kyu-Jae Lee
Int. J. Mol. Sci. 2025, 26(15), 7286; https://doi.org/10.3390/ijms26157286 - 28 Jul 2025
Cited by 1 | Viewed by 1850
Abstract
Atopic dermatitis (AD) is a common chronic inflammatory skin disorder characterized by immune dysregulation and skin barrier impairment. This study evaluated the anti-inflammatory and immunomodulatory effects of Camellia japonica extract in a 2,4-dinitrochlorobenzene (DNCB)-induced AD mouse model using SKH-1 hairless mice. Topical application [...] Read more.
Atopic dermatitis (AD) is a common chronic inflammatory skin disorder characterized by immune dysregulation and skin barrier impairment. This study evaluated the anti-inflammatory and immunomodulatory effects of Camellia japonica extract in a 2,4-dinitrochlorobenzene (DNCB)-induced AD mouse model using SKH-1 hairless mice. Topical application of Camellia japonica extract for four weeks significantly alleviated AD-like symptoms by reducing epidermal thickness, mast cell infiltration, and overall skin inflammation. Hematological analysis revealed a marked decrease in total white blood cell (WBC) and neutrophil counts. Furthermore, the Camellia japonica extract significantly decreased oxidative stress, as evidenced by reduced serum reactive oxygen species (ROS) and nitric oxide (NO) levels, while enhancing the activity of antioxidant enzymes such as catalase. Importantly, allergic response markers including serum immunoglobulin E (IgE), histamine, and thymic stromal lymphopoietin (TSLP), were also downregulated. At the molecular level, Camellia japonica extract suppressed the expression of key pro-inflammatory cytokines, including tumor necrosis factor-alpha (TNF-α), interleukin (IL)-1β, and T helper 2 (Th2)-type cytokines such as IL-4 and IL-5, while slightly upregulating the anti-inflammatory cytokine IL-10. Collectively, these findings suggest that Camellia japonica extract effectively modulates immune responses, suppresses allergic responses, attenuates oxidative stress, and promotes skin barrier recovery. Therefore, application of Camellia japonica extract holds the promising effect as a natural therapeutic agent for the prevention and treatment of AD-like skin conditions. Full article
(This article belongs to the Section Bioactives and Nutraceuticals)
Show Figures

Figure 1

Back to TopTop