House Dust Mite Nebulization Drives Alarmin and Complement Activation in a Murine Tracheal Air–Liquid Interface Culture System
Abstract
1. Introduction
2. Materials and Methods
2.1. Mice
2.2. Media and Buffers
2.3. Murine Tracheal Isolation and Culture
2.4. Expansion of Murine Tracheal Cells
2.5. Harvesting Confluent Tracheal Cells and Propagation on TC Inserts
2.6. TEER Measurements and Logging Data
2.7. Differentiation of Confluent Tracheal Cells on TC Inserts
2.8. Nebulization Chamber Design and 3D Printing
2.9. Determination of Nebulization Chamber Deposition Efficiency and Stimulation of ALI Cultures with HDM in 24-Well Plates
2.10. Determination of Anaphylatoxin Receptor and Epithelial Cell Marker Expression
2.11. Assessment of C3, C3a, C5, C5a and Alarmin Expression
2.12. Assessment of C3 Cleavage to C3a by HDM
2.13. Statistical Analysis
3. Results
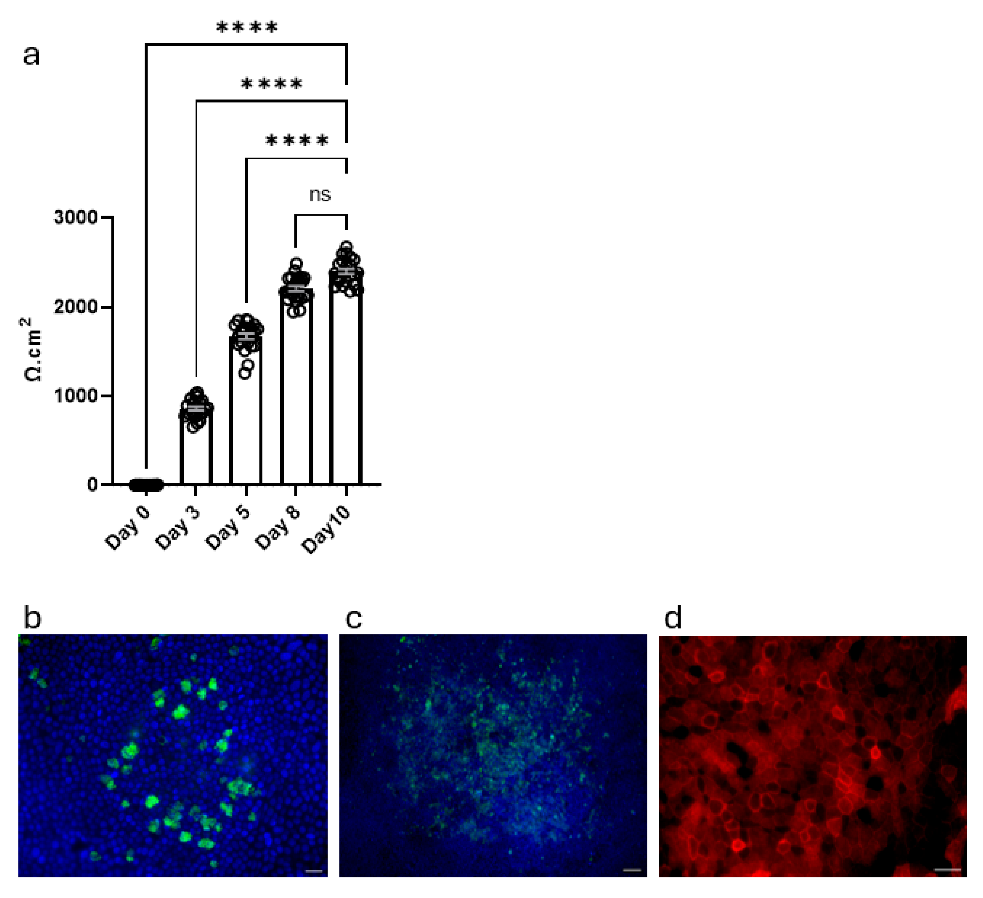
3.1. Basal Cell Expansion, Propagation and Functional Differentiation of ALI Cultures
3.2. Impact of Aerosol Concentration and Settling Time on Deposition Efficiency
3.3. Assessment of C3 and C5 Production, the Generation of Anaphylatoxins C3a and C5a and the Expression of Their Receptors in Response to HDM Nebulization in ALI Cultures
3.4. Repeated HDM Exposure Results in Impaired Tight Junction Organization
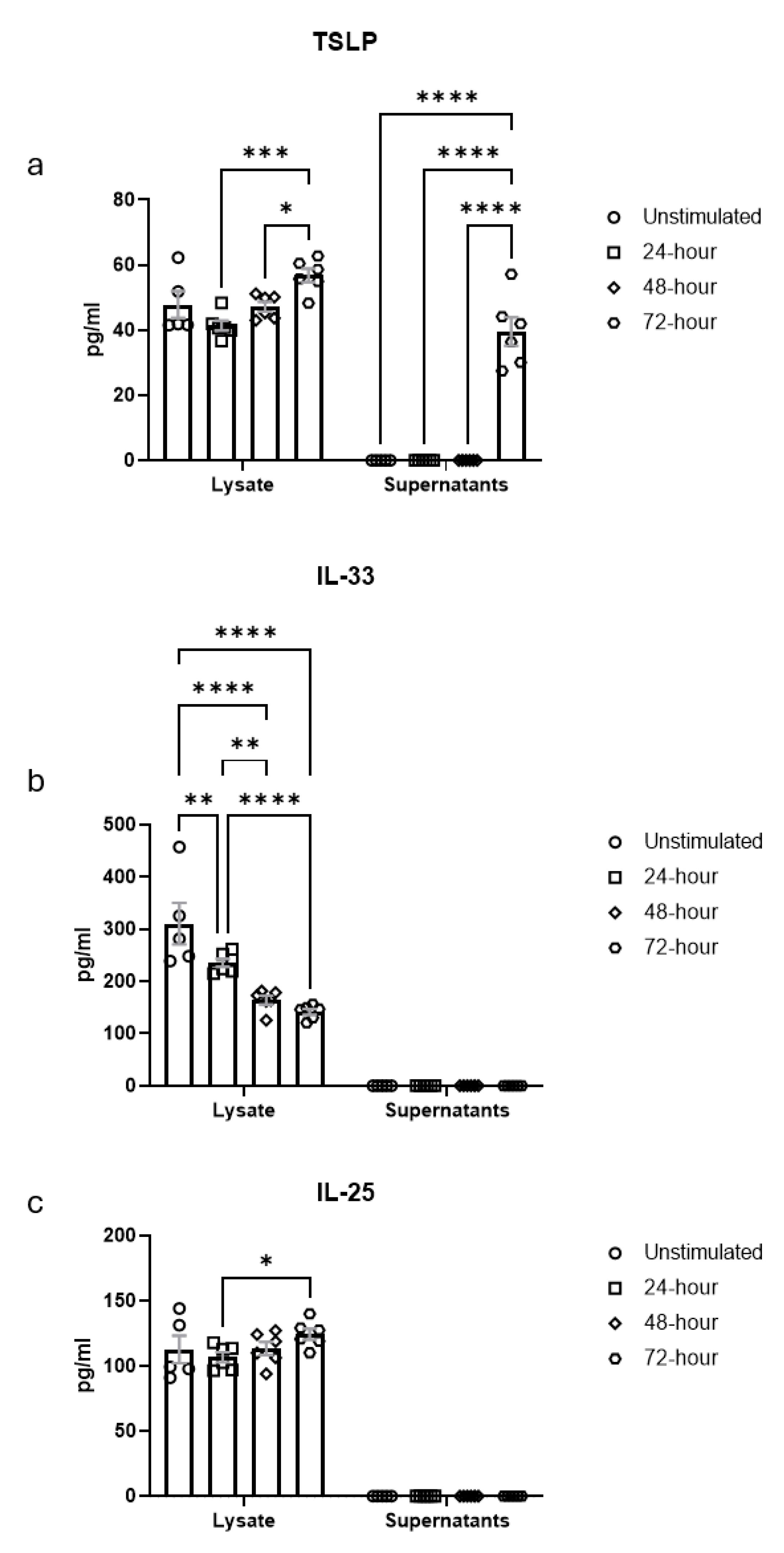
3.5. ALI Cultures Mimic In Vivo Airway Epithelium Activation in Response to HDM Exposure
4. Discussion
5. Conclusions
Supplementary Materials
Author Contributions
Funding
Institutional Review Board Statement
Informed Consent Statement
Data Availability Statement
Acknowledgments
Conflicts of Interest
Abbreviations
| AE | Airway epithelium |
| PAMPs | Pathogen-associated molecular patterns |
| ALI | Air–liquid interface |
| HDM | House dust mite |
| TEER | Transepithelial electrical resistance |
| BPE | Bovine pituitary extract |
| ITS-G | Insulin–transferrin–selenium |
| RA | Retinoic acid |
| TC | Tissue culture |
| RT | Room temperature |
| SEM | Standard error of the mean |
| ANOVA | Analysis of variance |
| MTECs | Murine tracheal epithelial cells |
| SN | Supernatant |
| TSLP | Thymic stromal lymphopoietin |
| POM | Polyoxymethylene |
| BAL | Bronchoalveolar lavage |
| AHR | Airway hyper-responsiveness |
| iEOS | Inflammatory eosinophils |
References
- Fahy, J.V.; Dickey, B.F. Airway Mucus Function and Dysfunction. N. Engl. J. Med. 2010, 363, 2233–2247. [Google Scholar] [CrossRef]
- Davis, J.D.; Wypych, T.P. Cellular and functional heterogeneity of the airway epithelium. Mucosal Immunol. 2021, 14, 978–990. [Google Scholar] [CrossRef]
- Yoshikawa, T.; Hill, T.E.; Yoshikawa, N.; Popov, V.L.; Galindo, C.L.; Garner, H.R.; Peters, C.J.; Tseng, C.T. Dynamic innate immune responses of human bronchial epithelial cells to severe acute respiratory syndrome-associated coronavirus infection. PLoS ONE 2010, 5, e8729. [Google Scholar] [CrossRef]
- Sha, Q.; Truong-Tran, A.Q.; Plitt, J.R.; Beck, L.A.; Schleimer, R.P. Activation of Airway Epithelial Cells by Toll-like Receptor Agonists. Am. J. Respir. Cell Mol. Biol. 2004, 31, 358–364. [Google Scholar] [CrossRef] [PubMed]
- Bhattacharya, K.; Andon, F.T.; El-Sayed, R.; Fadeel, B. Mechanisms of carbon nanotube-induced toxicity: Focus on pulmonary inflammation. Adv. Drug Deliv. Rev. 2013, 65, 2087–2097. [Google Scholar] [CrossRef] [PubMed]
- Gliga, A.R.; Skoglund, S.; Odnevall Wallinder, I.; Fadeel, B.; Karlsson, H.L. Size-dependent cytotoxicity of silver nanoparticles in human lung cells: The role of cellular uptake, agglomeration and Ag release. Part. Fibre Toxicol. 2014, 11, 11. [Google Scholar] [CrossRef]
- Nymark, P.; Catalan, J.; Suhonen, S.; Jarventaus, H.; Birkedal, R.; Clausen, P.A.; Jensen, K.A.; Vippola, M.; Savolainen, K.; Norppa, H. Genotoxicity of polyvinylpyrrolidone-coated silver nanoparticles in BEAS 2B cells. Toxicology 2013, 313, 38–48. [Google Scholar] [CrossRef] [PubMed]
- Lenz, A.-G.; Karg, E.; Brendel, E.; Hinze-Heyn, H.; Maier, K.L.; Eickelberg, O.; Stoeger, T.; Schmid, O. Inflammatory and Oxidative Stress Responses of an Alveolar Epithelial Cell Line to Airborne Zinc Oxide Nanoparticles at the Air-Liquid Interface: A Comparison with Conventional, Submerged Cell-Culture Conditions. BioMed Res. Int. 2013, 2013, 652632. [Google Scholar] [CrossRef]
- Muller, L.; Riediker, M.; Wick, P.; Mohr, M.; Gehr, P.; Rothen-Rutishauser, B. Oxidative stress and inflammation response after nanoparticle exposure: Differences between human lung cell monocultures and an advanced three-dimensional model of the human epithelial airways. J. R. Soc. Interface 2010, 7 (Suppl. S1), S27–S40. [Google Scholar] [CrossRef]
- Esposito, S.; Galeone, C.; Lelii, M.; Longhi, B.; Ascolese, B.; Senatore, L.; Prada, E.; Montinaro, V.; Malerba, S.; Patria, M.F.; et al. Impact of air pollution on respiratory diseases in children with recurrent wheezing or asthma. BMC Pulm. Med. 2014, 14, 130. [Google Scholar] [CrossRef]
- Hoek, G.; Krishnan, R.M.; Beelen, R.; Peters, A.; Ostro, B.; Brunekreef, B.; Kaufman, J.D. Long-term air pollution exposure and cardio- respiratory mortality: A review. Environ. Health 2013, 12, 43. [Google Scholar] [CrossRef]
- Pezzulo, A.A.; Starner, T.D.; Scheetz, T.E.; Traver, G.L.; Tilley, A.E.; Harvey, B.G.; Crystal, R.G.; McCray, P.B., Jr.; Zabner, J. The air-liquid interface and use of primary cell cultures are important to recapitulate the transcriptional profile of in vivo airway epithelia. Am. J. Physiol. Lung Cell Mol. Physiol. 2011, 300, L25–L31. [Google Scholar] [CrossRef]
- Abo, K.M.; Sainz de Aja, J.; Lindstrom-Vautrin, J.; Alysandratos, K.D.; Richards, A.; Garcia-de-Alba, C.; Huang, J.; Hix, O.T.; Werder, R.B.; Bullitt, E.; et al. Air-liquid interface culture promotes maturation and allows environmental exposure of pluripotent stem cell-derived alveolar epithelium. JCI Insight 2022, 7, e155589. [Google Scholar] [CrossRef]
- Baldassi, D.; Gabold, B.; Merkel, O. Air-liquid interface cultures of the healthy and diseased human respiratory tract: Promises, challenges and future directions. Adv. Nanobiomed Res. 2021, 1, 2000111. [Google Scholar] [CrossRef]
- Posch, W.; Vosper, J.; Noureen, A.; Zaderer, V.; Witting, C.; Bertacchi, G.; Gstir, R.; Filipek, P.A.; Bonn, G.K.; Huber, L.A.; et al. C5aR inhibition of nonimmune cells suppresses inflammation and maintains epithelial integrity in SARS-CoV-2-infected primary human airway epithelia. J. Allergy Clin. Immunol. 2021, 147, 2083–2097.e2086. [Google Scholar] [CrossRef]
- Zaderer, V.; Abd El Halim, H.; Wyremblewsky, A.L.; Lupoli, G.; Dachert, C.; Muenchhoff, M.; Graf, A.; Blum, H.; Lass-Florl, C.; Keppler, O.T.; et al. Omicron subvariants illustrate reduced respiratory tissue penetration, cell damage and inflammatory responses in human airway epithelia. Front. Immunol. 2023, 14, 1258268. [Google Scholar] [CrossRef] [PubMed]
- Weng, C.M.; Lee, M.J.; Chao, W.; Lin, Y.R.; Chou, C.J.; Chen, M.C.; Chou, C.L.; Tsai, I.L.; Lin, C.H.; Fan Chung, K.; et al. Airway epithelium IgE-FcepsilonRI cross-link induces epithelial barrier disruption in severe T2-high asthma. Mucosal Immunol. 2023, 16, 685–698. [Google Scholar] [CrossRef]
- Tan, H.T.; Hagner, S.; Ruchti, F.; Radzikowska, U.; Tan, G.; Altunbulakli, C.; Eljaszewicz, A.; Moniuszko, M.; Akdis, M.; Akdis, C.A.; et al. Tight junction, mucin, and inflammasome-related molecules are differentially expressed in eosinophilic, mixed, and neutrophilic experimental asthma in mice. Allergy 2019, 74, 294–307. [Google Scholar] [CrossRef] [PubMed]
- Humbles, A.A.; Lu, B.; Nilsson, C.A.; Lilly, C.; Israel, E.; Fujiwara, Y.; Gerard, N.P.; Gerard, C. A role for the C3a anaphylatoxin receptor in the effector phase of asthma. Nature 2000, 406, 998–1001. [Google Scholar] [CrossRef] [PubMed]
- Krug, N.; Tschernig, T.; Erpenbeck, V.J.; Hohlfeld, J.M.; Köhl, J. Complement factors C3a and C5a are increased in bronchoalveolar lavage fluid after segmental allergen provocation in subjects with asthma. Am. J. Respir. Crit. Care Med. 2001, 164, 1841–1843. [Google Scholar] [CrossRef]
- Wiese, A.V.; Duhn, J.; Korkmaz, R.U.; Quell, K.M.; Osman, I.; Ender, F.; Schröder, T.; Lewkowich, I.; Hogan, S.; Huber-Lang, M.; et al. C5aR1 activation in mice controls inflammatory eosinophil recruitment and functions in allergic asthma. Allergy 2023, 78, 1893–1908. [Google Scholar] [CrossRef]
- Köhl, J.; Baelder, R.; Lewkowich, I.P.; Pandey, M.K.; Hawlisch, H.; Wang, L.; Best, J.; Herman, N.S.; Sproles, A.A.; Zwirner, J.; et al. A regulatory role for the C5a anaphylatoxin in type 2 immunity in asthma. J. Clin. Investig. 2006, 116, 783–796. [Google Scholar] [CrossRef] [PubMed]
- Lajoie, S.; Lewkowich, I.P.; Suzuki, Y.; Clark, J.R.; Sproles, A.A.; Dienger, K.; Budelsky, A.L.; Wills-Karp, M. Complement-mediated regulation of the IL-17A axis is a central genetic determinant of the severity of experimental allergic asthma. Nat. Immunol. 2010, 11, 928–935. [Google Scholar] [CrossRef] [PubMed]
- Antoniou, K.; Ender, F.; Vollbrandt, T.; Laumonnier, Y.; Rathmann, F.; Pasare, C.; Singh, H.; Köhl, J. Allergen-Induced C5a/C5aR1 Axis Activation in Pulmonary CD11b(+) cDCs Promotes Pulmonary Tolerance through Downregulation of CD40. Cells 2020, 9, 300. [Google Scholar] [CrossRef] [PubMed]
- Gour, N.; Smole, U.; Yong, H.M.; Lewkowich, I.P.; Yao, N.; Singh, A.; Gabrielson, E.; Wills-Karp, M.; Lajoie, S. C3a is required for ILC2 function in allergic airway inflammation. Mucosal Immunol. 2018, 11, 1653–1662. [Google Scholar] [CrossRef]
- Kulkarni, H.S.; Liszewski, M.K.; Brody, S.L.; Atkinson, J.P. The complement system in the airway epithelium: An overlooked host defense mechanism and therapeutic target? J. Allergy Clin. Immunol. 2018, 141, 1582–1586.e1. [Google Scholar] [CrossRef]
- Kulkarni, H.S.; Elvington, M.L.; Perng, Y.C.; Liszewski, M.K.; Byers, D.E.; Farkouh, C.; Yusen, R.D.; Lenschow, D.J.; Brody, S.L.; Atkinson, J.P. Intracellular C3 Protects Human Airway Epithelial Cells from Stress-associated Cell Death. Am. J. Respir. Cell Mol. Biol. 2019, 60, 144–157. [Google Scholar] [CrossRef]
- Sahu, S.K.; Ozanturk, A.N.; Kulkarni, D.H.; Ma, L.; Barve, R.A.; Dannull, L.; Lu, A.; Starick, M.; McPhatter, J.; Garnica, L.; et al. Lung epithelial cell-derived C3 protects against pneumonia-induced lung injury. Sci. Immunol. 2023, 8, eabp9547. [Google Scholar] [CrossRef]
- Yan, B.; Freiwald, T.; Chauss, D.; Wang, L.; West, E.; Mirabelli, C.; Zhang, C.J.; Nichols, E.M.; Malik, N.; Gregory, R.; et al. SARS-CoV-2 drives JAK1/2-dependent local complement hyperactivation. Sci. Immunol. 2021, 6, eabg0833. [Google Scholar] [CrossRef]
- Mallek, N.M.; Martin, E.M.; Dailey, L.A.; McCullough, S.D. Liquid application dosing alters the physiology of air-liquid interface (ALI) primary human bronchial epithelial cell/lung fibroblast co-cultures and in vitro testing relevant endpoints. Front. Toxicol. 2023, 5, 1264331. [Google Scholar] [CrossRef] [PubMed]
- Latham, G.J.; Jardine, D.S. Oxymetazoline and hypertensive crisis in a child: Can we prevent it? Paediatr. Anaesth. 2013, 23, 952–956. [Google Scholar] [CrossRef] [PubMed]
- Horstmann, J.C.; Thorn, C.R.; Carius, P.; Graef, F.; Murgia, X.; de Souza Carvalho-Wodarz, C.; Lehr, C.M. A Custom-Made Device for Reproducibly Depositing Pre-metered Doses of Nebulized Drugs on Pulmonary Cells in vitro. Front. Bioeng. Biotechnol. 2021, 9, 643491. [Google Scholar] [CrossRef]
- Köhl, J. The anaphylatoxins. In Complement: A Practical Approach; Dodds, A.W., Sim, R.B., Eds.; Oxford University Press: Oxford, UK, 1997; pp. 135–164. [Google Scholar] [CrossRef]
- Hartmann, H.; Lübbers, B.; Casaretto, M.; Bautsch, W.; Klos, A.; Köhl, J. Rapid quantification of C3a and C5a using a combination of chromatographic and immunoassay procedures. J. Immunol. Methods 1993, 166, 35–44. [Google Scholar] [CrossRef] [PubMed]
- Rock, J.R.; Onaitis, M.W.; Rawlins, E.L.; Lu, Y.; Clark, C.P.; Xue, Y.; Randell, S.H.; Hogan, B.L. Basal cells as stem cells of the mouse trachea and human airway epithelium. Proc. Natl. Acad. Sci. USA 2009, 106, 12771–12775. [Google Scholar] [CrossRef]
- Davidson, D.J.; Gray, M.A.; Kilanowski, F.M.; Tarran, R.; Randell, S.H.; Sheppard, D.N.; Argent, B.E.; Dorin, J.R. Murine epithelial cells: Isolation and culture. J. Cyst. Fibros. 2004, 3 (Suppl. S2), 59–62. [Google Scholar] [CrossRef]
- You, Y.; Brody, S.L. Culture and differentiation of mouse tracheal epithelial cells. Methods Mol. Biol. 2013, 945, 123–143. [Google Scholar] [CrossRef]
- Johnson, J.A.; Watson, J.K.; Nikolic, M.Z.; Rawlins, E.L. Fank1 and Jazf1 promote multiciliated cell differentiation in the mouse airway epithelium. Biol. Open 2018, 7, bio033944. [Google Scholar] [CrossRef]
- Tata, A.; Kobayashi, Y.; Chow, R.D.; Tran, J.; Desai, A.; Massri, A.J.; McCord, T.J.; Gunn, M.D.; Tata, P.R. Myoepithelial Cells of Submucosal Glands Can Function as Reserve Stem Cells to Regenerate Airways after Injury. Cell Stem Cell 2018, 22, 668–683.E6. [Google Scholar] [CrossRef] [PubMed]
- Stevenson, C.; Jiang, D.; Schaefer, N.; Ito, Y.; Berman, R.; Sanchez, A.; Chu, H.W. MUC18 regulates IL-13-mediated airway inflammatory response. Inflamm. Res. 2017, 66, 691–700. [Google Scholar] [CrossRef]
- Lynch, T.J.; Anderson, P.J.; Rotti, P.G.; Tyler, S.R.; Crooke, A.K.; Choi, S.H.; Montoro, D.T.; Silverman, C.L.; Shahin, W.; Zhao, R.; et al. Submucosal Gland Myoepithelial Cells Are Reserve Stem Cells That Can Regenerate Mouse Tracheal Epithelium. Cell Stem Cell 2018, 22, 653–667.E5. [Google Scholar] [CrossRef]
- van Wetering, S.; van der Linden, A.C.; van Sterkenburg, M.A.; de Boer, W.I.; Kuijpers, A.L.; Schalkwijk, J.; Hiemstra, P.S. Regulation of SLPI and elafin release from bronchial epithelial cells by neutrophil defensins. Am. J. Physiol. Lung Cell Mol. Physiol. 2000, 278, L51–L58. [Google Scholar] [CrossRef]
- Mertens, T.C.; Hiemstra, P.S.; Taube, C. Azithromycin differentially affects the IL-13-induced expression profile in human bronchial epithelial cells. Pulm. Pharmacol. Ther. 2016, 39, 14–20. [Google Scholar] [CrossRef]
- Eenjes, E.; Mertens, T.C.J.; Buscop-van Kempen, M.J.; van Wijck, Y.; Taube, C.; Rottier, R.J.; Hiemstra, P.S. A novel method for expansion and differentiation of mouse tracheal epithelial cells in culture. Sci. Rep. 2018, 8, 7349. [Google Scholar] [CrossRef]
- Rock, J.R.; Gao, X.; Xue, Y.; Randell, S.H.; Kong, Y.Y.; Hogan, B.L. Notch-dependent differentiation of adult airway basal stem cells. Cell Stem Cell 2011, 8, 639–648. [Google Scholar] [CrossRef]
- Mori, M.; Mahoney, J.E.; Stupnikov, M.R.; Paez-Cortez, J.R.; Szymaniak, A.D.; Varelas, X.; Herrick, D.B.; Schwob, J.; Zhang, H.; Cardoso, W.V. Notch3-Jagged signaling controls the pool of undifferentiated airway progenitors. Development 2015, 142, 258–267. [Google Scholar] [CrossRef] [PubMed]
- Lafkas, D.; Shelton, A.; Chiu, C.; de Leon Boenig, G.; Chen, Y.; Stawicki, S.S.; Siltanen, C.; Reichelt, M.; Zhou, M.; Wu, X.; et al. Therapeutic antibodies reveal Notch control of transdifferentiation in the adult lung. Nature 2015, 528, 127–131. [Google Scholar] [CrossRef] [PubMed]
- Horani, A.; Nath, A.; Wasserman, M.G.; Huang, T.; Brody, S.L. Rho-associated protein kinase inhibition enhances airway epithelial Basal-cell proliferation and lentivirus transduction. Am. J. Respir. Cell Mol. Biol. 2013, 49, 341–347. [Google Scholar] [CrossRef]
- Pal, K.; Grover, P.L. A simple method for the removal of contaminating fibroblasts from cultures of rat mammary epithelial cells. Cell Biol. Int. Rep. 1983, 7, 779–783. [Google Scholar] [CrossRef] [PubMed]
- Oltean, A.; Schaffer, A.J.; Bayly, P.V.; Brody, S.L. Quantifying Ciliary Dynamics during Assembly Reveals Stepwise Waveform Maturation in Airway Cells. Am. J. Respir. Cell Mol. Biol. 2018, 59, 511–522. [Google Scholar] [CrossRef]
- Laumonnier, Y.; Korkmaz, R.U.; Nowacka, A.A.; Köhl, J. Complement-mediated immune mechanisms in allergy. Eur. J. Immunol. 2023, 53, e2249979. [Google Scholar] [CrossRef]
- Schmudde, I.; Laumonnier, Y.; Köhl, J. Anaphylatoxins coordinate innate and adaptive immune responses in allergic asthma. Semin. Immunol. 2013, 25, 2–11. [Google Scholar] [CrossRef]
- Antunes, M.B.; Woodworth, B.A.; Bhargave, G.; Xiong, G.; Aguilar, J.L.; Ratner, A.J.; Kreindler, J.L.; Rubenstein, R.C.; Cohen, N.A. Murine nasal septa for respiratory epithelial air-liquid interface cultures. Biotechniques 2007, 43, 195–200. [Google Scholar] [CrossRef]
- Brockman-Schneider, R.A.; Amineva, S.P.; Bulat, M.V.; Gern, J.E. Serial culture of murine primary airway epithelial cells and ex vivo replication of human rhinoviruses. J. Immunol. Methods 2008, 339, 264–269. [Google Scholar] [CrossRef]
- Dulbecco, R.; Elkington, J. Induction of growth in resting fibroblastic cell cultures by Ca++. Proc. Natl. Acad. Sci. USA 1975, 72, 1584–1588. [Google Scholar] [CrossRef] [PubMed]
- Gail, M.H.; Boone, C.W.; Thompson, C.S. A calcium requirement for fibroblast motility and prolifertion. Exp. Cell Res. 1973, 79, 386–390. [Google Scholar] [CrossRef]
- Van Patter, L.E.; Blattner, C. Advancing Ethical Principles for Non-Invasive, Respectful Research with Nonhuman Animal Participants. Soc. Anim. 2020, 28, 171–190. [Google Scholar] [CrossRef]
- Lameire, S.; Hammad, H. Lung epithelial cells: Upstream targets in type 2-high asthma. Eur. J. Immunol. 2023, 53, 2250106. [Google Scholar] [CrossRef]
- Sudduth, E.R.; Kolewe, E.L.; Graf, J.; Yu, Y.; Somma, J.; Fromen, C.A. Nebulization of Model Hydrogel Nanoparticles to Macrophages at the Air-Liquid Interface. Front. Chem. Eng. 2023, 4, 1086031. [Google Scholar] [CrossRef] [PubMed]
- Penick, K.J.; Solchaga, L.A.; Berilla, J.A.; Welter, J.F. Performance of polyoxymethylene plastic (POM) as a component of a tissue engineering bioreactor. J. Biomed. Mater. Res. A 2005, 75, 168–174. [Google Scholar] [CrossRef]
- Calderón, M.A.; Linneberg, A.; Kleine-Tebbe, J.; De Blay, F.; Hernandez Fernandez De Rojas, D.; Virchow, J.C.; Demoly, P. Respiratory allergy caused by house dust mites: What do we really know? J. Allergy Clin. Immunol. 2015, 136, 38–48. [Google Scholar] [CrossRef]
- Maruo, K.; Akaike, T.; Ono, T.; Okamoto, T.; Maeda, H. Generation of anaphylatoxins through proteolytic processing of C3 and C5 by house dust mite protease. J. Allergy Clin. Immunol. 1997, 100, 253–260. [Google Scholar] [CrossRef]
- Yang, J.; Ramirez Moral, I.; van’t Veer, C.; de Vos, A.F.; de Beer, R.; Roelofs, J.; Morgan, B.P.; van der Poll, T. Complement factor C5 inhibition reduces type 2 responses without affecting group 2 innate lymphoid cells in a house dust mite induced murine asthma model. Respir. Res. 2019, 20, 165. [Google Scholar] [CrossRef]
- Zhang, X.; Schmudde, I.; Laumonnier, Y.; Pandey, M.K.; Clark, J.R.; Konig, P.; Gerard, N.P.; Gerard, C.; Wills-Karp, M.; Köhl, J. A critical role for C5L2 in the pathogenesis of experimental allergic asthma. J. Immunol. 2010, 185, 6741–6752. [Google Scholar] [CrossRef]
- Kauffman, H.F.; van der Heide, S.; de Monchy, J.G.; de Vries, K. Plasma histamine concentrations and complement activation during house dust mite-provoked bronchial obstructive reactions. Clin. Allergy 1983, 13, 219–228. [Google Scholar] [CrossRef]
- Harada, M.; Hirota, T.; Jodo, A.I.; Hitomi, Y.; Sakashita, M.; Tsunoda, T.; Miyagawa, T.; Doi, S.; Kameda, M.; Fujita, K.; et al. Thymic stromal lymphopoietin gene promoter polymorphisms are associated with susceptibility to bronchial asthma. Am. J. Respir. Cell Mol. Biol. 2011, 44, 787–793. [Google Scholar] [CrossRef]
- Cohen, E.S.; Scott, I.C.; Majithiya, J.B.; Rapley, L.; Kemp, B.P.; England, E.; Rees, D.G.; Overed-Sayer, C.L.; Woods, J.; Bond, N.J.; et al. Oxidation of the alarmin IL-33 regulates ST2-dependent inflammation. Nat. Commun. 2015, 6, 8327. [Google Scholar] [CrossRef] [PubMed]
- Corrigan, C.J.; Wang, W.; Meng, Q.; Fang, C.; Wu, H.; Reay, V.; Lv, Z.; Fan, Y.; An, Y.; Wang, Y.-H.; et al. T-helper cell type 2 (Th2) memory T cell-potentiating cytokine IL-25 has the potential to promote angiogenesis in asthma. Proc. Natl. Acad. Sci. USA 2011, 108, 1579–1584. [Google Scholar] [CrossRef] [PubMed]
- Lajoie-Kadoch, S.; Joubert, P.; Letuve, S.; Halayko, A.J.; Martin, J.G.; Soussi-Gounni, A.; Hamid, Q. TNF-alpha and IFN-gamma inversely modulate expression of the IL-17E receptor in airway smooth muscle cells. Am. J. Physiol. Lung Cell Mol. Physiol. 2006, 290, L1238–L1246. [Google Scholar] [CrossRef] [PubMed][Green Version]










Disclaimer/Publisher’s Note: The statements, opinions and data contained in all publications are solely those of the individual author(s) and contributor(s) and not of MDPI and/or the editor(s). MDPI and/or the editor(s) disclaim responsibility for any injury to people or property resulting from any ideas, methods, instructions or products referred to in the content. |
© 2025 by the authors. Licensee MDPI, Basel, Switzerland. This article is an open access article distributed under the terms and conditions of the Creative Commons Attribution (CC BY) license (https://creativecommons.org/licenses/by/4.0/).
Share and Cite
Ahmad, J.H.; Einwohlt, P.; Ohms, M.; Wilflingseder, D.; Köhl, J. House Dust Mite Nebulization Drives Alarmin and Complement Activation in a Murine Tracheal Air–Liquid Interface Culture System. Cells 2025, 14, 1598. https://doi.org/10.3390/cells14201598
Ahmad JH, Einwohlt P, Ohms M, Wilflingseder D, Köhl J. House Dust Mite Nebulization Drives Alarmin and Complement Activation in a Murine Tracheal Air–Liquid Interface Culture System. Cells. 2025; 14(20):1598. https://doi.org/10.3390/cells14201598
Chicago/Turabian StyleAhmad, Janti Haj, Philip Einwohlt, Mareike Ohms, Doris Wilflingseder, and Jörg Köhl. 2025. "House Dust Mite Nebulization Drives Alarmin and Complement Activation in a Murine Tracheal Air–Liquid Interface Culture System" Cells 14, no. 20: 1598. https://doi.org/10.3390/cells14201598
APA StyleAhmad, J. H., Einwohlt, P., Ohms, M., Wilflingseder, D., & Köhl, J. (2025). House Dust Mite Nebulization Drives Alarmin and Complement Activation in a Murine Tracheal Air–Liquid Interface Culture System. Cells, 14(20), 1598. https://doi.org/10.3390/cells14201598

