Activation of TSLP–IL-9 Axis Hinders the Antifibrotic Effect of ST2 Deficiency in Pulmonary Fibrosis
Abstract
1. Introduction
2. Results
2.1. ST2 Deficiency Potentiates the Double-Hit Injury-Induced Elevation in Pulmonary IL-9 While Failing to Attenuate Pulmonary Fibrosis
2.2. Bleomycin Injury-Induced Elevation in Pulmonary IL-9 Persists and Is Enhanced Is ST2-Deficient Mice
2.3. TSLP Controls Elevations in Pulmonary IL-9 and Collagen, Including in ST2-Deficient Mice
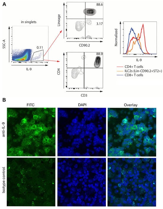
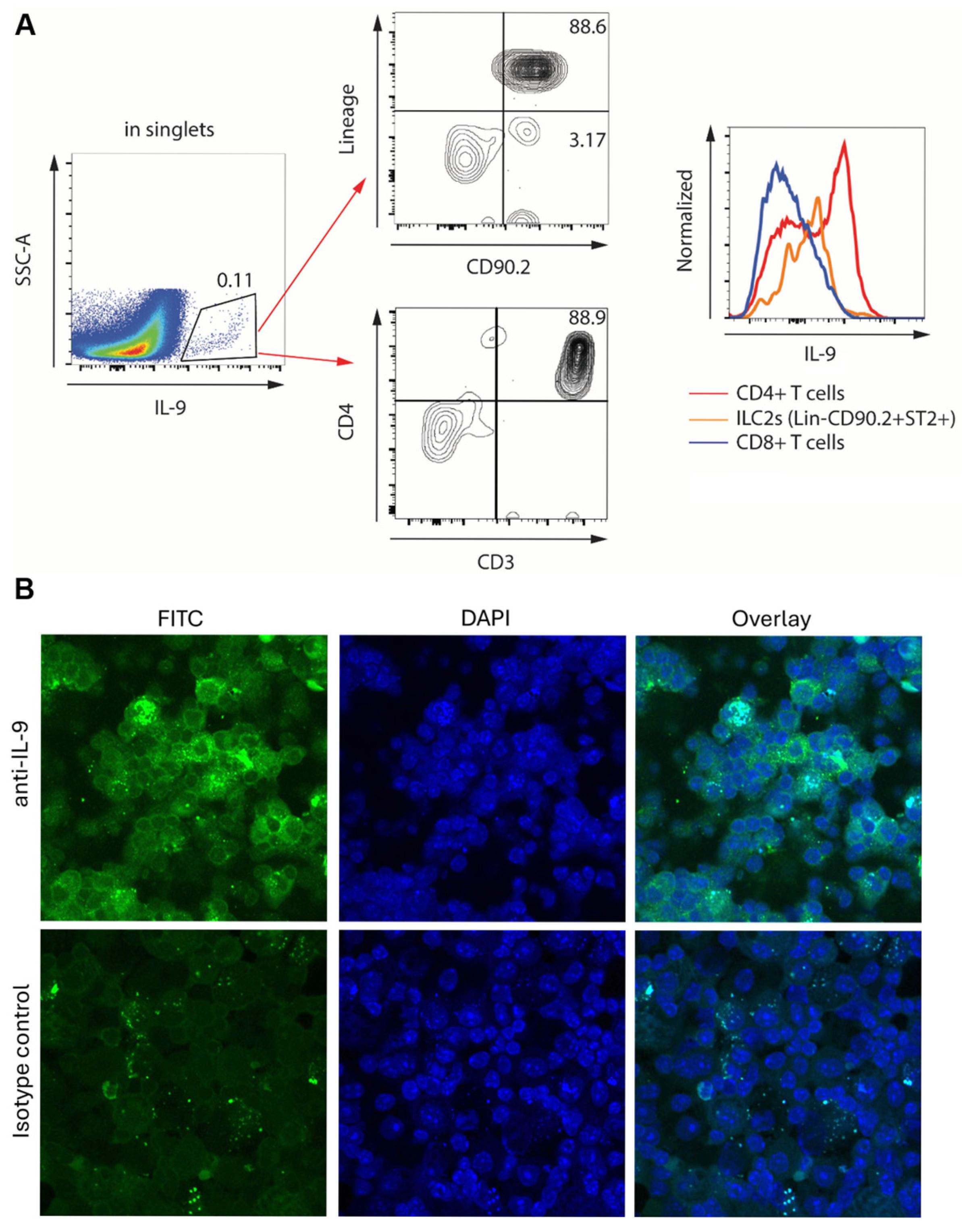
2.4. Pulmonary CD4+ T Cells Are the Main Producers of IL-9 in the Bleomycin Injury Model in Both WT and ST2KO Mice
3. Discussion
4. Materials and Methods
4.1. Experimental Animals
4.2. Bleomycin Injury Models and Experimental Treatments
4.3. Experimental Readouts
4.4. Statistical Analyses
Supplementary Materials
Author Contributions
Funding
Institutional Review Board Statement
Informed Consent Statement
Data Availability Statement
Acknowledgments
Conflicts of Interest
Abbreviations
| DKO | double knockout, in this case IL33KOST2KO |
| IL | interleukin |
| ILC | innate lymphoid cell |
| ILD | interstitial lung disease |
| IPF | idiopathic pulmonary fibrosis |
| KO | knockout (gene deletion) |
| SSc | systemic sclerosis |
| ST2 | serum stimulation-2, same as IL1RL1 or T1 or IL-33 receptor |
| TSLP | thymic stromal lymphopoietin |
References
- Kamiya, M.; Carter, H.; Espindola, M.S.; Doyle, T.J.; Lee, J.S.; Merriam, L.T.; Zhang, F.; Kawano-Dourado, L.; Sparks, J.A.; Hogaboam, C.M.; et al. Immune mechanisms in fibrotic interstitial lung disease. Cell 2024, 187, 3506–3530. [Google Scholar] [CrossRef] [PubMed]
- Moss, B.J.; Ryter, S.W.; Rosas, I.O. Pathogenic Mechanisms Underlying Idiopathic Pulmonary Fibrosis. Annu. Rev. Pathol. 2022, 17, 515–546. [Google Scholar] [CrossRef] [PubMed]
- Kolahian, S.; Fernandez, I.E.; Eickelberg, O.; Hartl, D. Immune Mechanisms in Pulmonary Fibrosis. Am. J. Respir. Cell Mol. Biol. 2016, 55, 309–322. [Google Scholar] [CrossRef]
- Luzina, I.G.; Todd, N.W.; Sundararajan, S.; Atamas, S.P. The cytokines of pulmonary fibrosis: Much learned, much more to learn. Cytokine 2015, 74, 88–100. [Google Scholar] [CrossRef]
- Lo Re, S.; Lison, D.; Huaux, F. CD4+ T lymphocytes in lung fibrosis: Diverse subsets, diverse functions. J. Leukoc. Biol. 2013, 93, 499–510. [Google Scholar] [CrossRef]
- Luzina, I.G.; Todd, N.W.; Iacono, A.T.; Atamas, S.P. Roles of T lymphocytes in pulmonary fibrosis. J. Leukoc. Biol. 2008, 83, 237–244. [Google Scholar] [CrossRef]
- Atamas, S.P.; Lockatell, V.; Todd, N.W.; Papadimitriou, J.C.; Rus, V.; Lugkey, K.N.; Vogel, S.N.; Toshchakov, V.Y.; Luzina, I.G. Therapeutic targeting of full-length interleukin-33 protein levels with cell-permeable decoy peptides attenuates fibrosis in the bleomycin model in vivo. J. Pharmacol. Exp. Ther. 2025, 392, 100008. [Google Scholar] [CrossRef]
- Atamas, S.P.; Lockatell, V.; Todd, N.W.; Luzina, I.G. The IL-33/ST2 Axis Is Not Required for the Profibrotic Effect of IL-33 in the Lungs. Am. J. Respir. Cell Mol. Biol. 2024, 71, 499–501. [Google Scholar] [CrossRef] [PubMed]
- Luzina, I.G.; Lockatell, V.; Courneya, J.P.; Mei, Z.; Fishelevich, R.; Kopach, P.; Pickering, E.M.; Kang, P.H.; Krupnick, A.S.; Todd, N.W.; et al. Full-length IL-33 augments pulmonary fibrosis in an ST2- and Th2-independent, non-transcriptomic fashion. Cell Immunol. 2023, 383, 104657. [Google Scholar] [CrossRef]
- Luzina, I.G.; Kopach, P.; Lockatell, V.; Kang, P.H.; Nagarsekar, A.; Burke, A.P.; Hasday, J.D.; Todd, N.W.; Atamas, S.P. Interleukin-33 potentiates bleomycin-induced lung injury. Am. J. Respir. Cell Mol. Biol. 2013, 49, 999–1008. [Google Scholar] [CrossRef]
- Luzina, I.G.; Pickering, E.M.; Kopach, P.; Kang, P.H.; Lockatell, V.; Todd, N.W.; Papadimitriou, J.C.; McKenzie, A.N.; Atamas, S.P. Full-length IL-33 promotes inflammation but not Th2 response in vivo in an ST2-independent fashion. J. Immunol. 2012, 189, 403–410. [Google Scholar] [CrossRef]
- Nakashima, T.; Liu, T.; Hu, B.; Wu, Z.; Ullenbruch, M.; Omori, K.; Ding, L.; Hattori, N.; Phan, S.H. Role of B7H3/IL-33 Signaling in Pulmonary Fibrosis-induced Profibrogenic Alterations in Bone Marrow. Am. J. Respir. Crit. Care Med. 2019, 200, 1032–1044. [Google Scholar] [CrossRef] [PubMed]
- Fanny, M.; Nascimento, M.; Baron, L.; Schricke, C.; Maillet, I.; Akbal, M.; Riteau, N.; Le Bert, M.; Quesniaux, V.; Ryffel, B.; et al. The IL-33 Receptor ST2 Regulates Pulmonary Inflammation and Fibrosis to Bleomycin. Front. Immunol. 2018, 9, 1476. [Google Scholar] [CrossRef]
- Li, D.; Guabiraba, R.; Besnard, A.G.; Komai-Koma, M.; Jabir, M.S.; Zhang, L.; Graham, G.J.; Kurowska-Stolarska, M.; Liew, F.Y.; McSharry, C.; et al. IL-33 promotes ST2-dependent lung fibrosis by the induction of alternatively activated macrophages and innate lymphoid cells in mice. J. Allergy Clin. Immunol. 2014, 134, 1422–1432.e11. [Google Scholar] [CrossRef]
- Yanaba, K.; Yoshizaki, A.; Asano, Y.; Kadono, T.; Sato, S. Serum IL-33 levels are raised in patients with systemic sclerosis: Association with extent of skin sclerosis and severity of pulmonary fibrosis. Clin. Rheumatol. 2011, 30, 825–830. [Google Scholar] [CrossRef]
- He, P.Y.; Wu, M.Y.; Zheng, L.Y.; Duan, Y.; Fan, Q.; Zhu, X.M.; Yao, Y.M. Interleukin-33/serum stimulation-2 pathway: Regulatory mechanisms and emerging implications in immune and inflammatory diseases. Cytokine Growth Factor. Rev. 2024, 76, 112–126. [Google Scholar] [CrossRef] [PubMed]
- Riccardi, M.; Myhre, P.L.; Zelniker, T.A.; Metra, M.; Januzzi, J.L.; Inciardi, R.M. Soluble ST2 in Heart Failure: A Clinical Role beyond B-Type Natriuretic Peptide. J. Cardiovasc. Dev. Dis. 2023, 10, 468. [Google Scholar] [CrossRef] [PubMed]
- Brunetti, G.; Barile, B.; Nicchia, G.P.; Onorati, F.; Luciani, G.B.; Galeone, A. The ST2/IL-33 Pathway in Adult and Paediatric Heart Disease and Transplantation. Biomedicines 2023, 11, 1676. [Google Scholar] [CrossRef]
- Griesenauer, B.; Paczesny, S. The ST2/IL-33 Axis in Immune Cells during Inflammatory Diseases. Front. Immunol. 2017, 8, 475. [Google Scholar] [CrossRef]
- Luzina, I.G.; Fishelevich, R.; Hampton, B.S.; Courneya, J.P.; Parisella, F.R.; Lugkey, K.N.; Baleno, F.X.; Choi, D.; Kopach, P.; Lockatell, V.; et al. Full-length IL-33 regulates Smad3 phosphorylation and gene transcription in a distinctive AP2-dependent manner. Cell Immunol. 2020, 357, 104203. [Google Scholar] [CrossRef]
- Bick, F.; Blanchetot, C.; Lambrecht, B.N.; Schuijs, M.J. A reappraisal of IL-9 in inflammation and cancer. Mucosal Immunol. 2024, 18, 1–15. [Google Scholar] [CrossRef] [PubMed]
- Cannon, A.; Pajulas, A.; Kaplan, M.H.; Zhang, J. The Dichotomy of Interleukin-9 Function in the Tumor Microenvironment. J. Interferon Cytokine Res. 2023, 43, 229–245. [Google Scholar] [CrossRef]
- Do-Thi, V.A.; Lee, J.O.; Lee, H.; Kim, Y.S. Crosstalk between the Producers and Immune Targets of IL-9. Immune Netw. 2020, 20, e45. [Google Scholar] [CrossRef]
- Angkasekwinai, P.; Dong, C. IL-9-producing T cells: Potential players in allergy and cancer. Nat. Rev. Immunol. 2021, 21, 37–48. [Google Scholar] [CrossRef]
- Micosse, C.; von Meyenn, L.; Steck, O.; Kipfer, E.; Adam, C.; Simillion, C.; Seyed Jafari, S.M.; Olah, P.; Yawlkar, N.; Simon, D.; et al. Human “T(H)9” cells are a subpopulation of PPAR-gamma(+) T(H)2 cells. Sci. Immunol. 2019, 4, eaat5943. [Google Scholar] [CrossRef]
- Munitz, A.; Foster, P.S. T(H)9 cells: In front and beyond T(H)2. J. Allergy Clin. Immunol. 2012, 129, 1011–1013. [Google Scholar] [CrossRef]
- Schmitt, P.; Duval, A.; Camus, M.; Lefrancais, E.; Roga, S.; Dedieu, C.; Ortega, N.; Bellard, E.; Mirey, E.; Mouton-Barbosa, E.; et al. TL1A is an epithelial alarmin that cooperates with IL-33 for initiation of allergic airway inflammation. J. Exp. Med. 2024, 221, e20231236. [Google Scholar] [CrossRef] [PubMed]
- Yuan, C.; Rayasam, A.; Moe, A.; Hayward, M.; Wells, C.; Szabo, A.; Mackenzie, A.; Salzman, N.; Drobyski, W.R. Interleukin-9 production by type 2 innate lymphoid cells induces Paneth cell metaplasia and small intestinal remodeling. Nat. Commun. 2023, 14, 7963. [Google Scholar] [CrossRef]
- Olguin-Martinez, E.; Munoz-Paleta, O.; Ruiz-Medina, B.E.; Ramos-Balderas, J.L.; Licona-Limon, I.; Licona-Limon, P. IL-33 and the PKA Pathway Regulate ILC2 Populations Expressing IL-9 and ST2. Front. Immunol. 2022, 13, 787713. [Google Scholar] [CrossRef] [PubMed]
- Lai, D.; Tang, J.; Chen, L.; Fan, E.K.; Scott, M.J.; Li, Y.; Billiar, T.R.; Wilson, M.A.; Fang, X.; Shu, Q.; et al. Group 2 innate lymphoid cells protect lung endothelial cells from pyroptosis in sepsis. Cell Death Dis. 2018, 9, 369. [Google Scholar] [CrossRef]
- Matsuki, A.; Takatori, H.; Makita, S.; Yokota, M.; Tamachi, T.; Suto, A.; Suzuki, K.; Hirose, K.; Nakajima, H. T-bet inhibits innate lymphoid cell-mediated eosinophilic airway inflammation by suppressing IL-9 production. J. Allergy Clin. Immunol. 2017, 139, 1355–1367.e6. [Google Scholar] [CrossRef] [PubMed]
- Ramadan, A.; Griesenauer, B.; Adom, D.; Kapur, R.; Hanenberg, H.; Liu, C.; Kaplan, M.H.; Paczesny, S. Specifically differentiated T cell subset promotes tumor immunity over fatal immunity. J. Exp. Med. 2017, 214, 3577–3596. [Google Scholar] [CrossRef]
- Chen, C.Y.; Lee, J.B.; Liu, B.; Ohta, S.; Wang, P.Y.; Kartashov, A.V.; Mugge, L.; Abonia, J.P.; Barski, A.; Izuhara, K.; et al. Induction of Interleukin-9-Producing Mucosal Mast Cells Promotes Susceptibility to IgE-Mediated Experimental Food Allergy. Immunity 2015, 43, 788–802. [Google Scholar] [CrossRef]
- Blom, L.; Poulsen, B.C.; Jensen, B.M.; Hansen, A.; Poulsen, L.K. IL-33 induces IL-9 production in human CD4+ T cells and basophils. PLoS ONE 2011, 6, e21695. [Google Scholar] [CrossRef]
- Yao, W.; Zhang, Y.; Jabeen, R.; Nguyen, E.T.; Wilkes, D.S.; Tepper, R.S.; Kaplan, M.H.; Zhou, B. Interleukin-9 is required for allergic airway inflammation mediated by the cytokine TSLP. Immunity 2013, 38, 360–372. [Google Scholar] [CrossRef]
- Verma, M.; Liu, S.; Michalec, L.; Sripada, A.; Gorska, M.M.; Alam, R. Experimental asthma persists in IL-33 receptor knockout mice because of the emergence of thymic stromal lymphopoietin-driven IL-9(+) and IL-13(+) type 2 innate lymphoid cell subpopulations. J. Allergy Clin. Immunol. 2018, 142, 793–803.e8. [Google Scholar] [CrossRef] [PubMed]
- Beriou, G.; Bradshaw, E.M.; Lozano, E.; Costantino, C.M.; Hastings, W.D.; Orban, T.; Elyaman, W.; Khoury, S.J.; Kuchroo, V.K.; Baecher-Allan, C.; et al. TGF-beta induces IL-9 production from human Th17 cells. J. Immunol. 2010, 185, 46–54. [Google Scholar] [CrossRef]
- Chuang, H.C.; Hsueh, C.H.; Hsu, P.M.; Tsai, C.Y.; Shih, Y.C.; Chiu, H.Y.; Chen, Y.M.; Yu, W.K.; Chen, M.H.; Tan, T.H. DUSP8 induces TGF-beta-stimulated IL-9 transcription and Th9-mediated allergic inflammation by promoting nuclear export of Pur-alpha. J. Clin. Investig. 2023, 133, e166269. [Google Scholar] [CrossRef]
- Son, A.; Baral, I.; Falduto, G.H.; Schwartz, D.M. Locus of (IL-9) control: IL9 epigenetic regulation in cellular function and human disease. Exp. Mol. Med. 2024, 56, 1331–1339. [Google Scholar] [CrossRef] [PubMed]
- Sugimoto, N.; Suzukawa, M.; Nagase, H.; Koizumi, Y.; Ro, S.; Kobayashi, K.; Yoshihara, H.; Kojima, Y.; Kamiyama-Hara, A.; Hebisawa, A.; et al. IL-9 Blockade Suppresses Silica-induced Lung Inflammation and Fibrosis in Mice. Am. J. Respir. Cell Mol. Biol. 2019, 60, 232–243. [Google Scholar] [CrossRef]
- Jehn, L.B.; Costabel, U.; Boerner, E.; Wessendorf, T.E.; Theegarten, D.; Taube, C.; Bonella, F. IL-9 and IL-9 receptor expression in lymphocytes from bronchoalveolar lavage fluid of patients with interstitial lung disease. Immunobiology 2022, 227, 152258. [Google Scholar] [CrossRef] [PubMed]
- Yanaba, K.; Yoshizaki, A.; Asano, Y.; Kadono, T.; Sato, S. Serum interleukin 9 levels are increased in patients with systemic sclerosis: Association with lower frequency and severity of pulmonary fibrosis. J. Rheumatol. 2011, 38, 2193–2197. [Google Scholar] [CrossRef] [PubMed]
- Jiang, S.; Wang, Z.; Ouyang, H.; Liu, Z.; Li, L.; Shi, Y. Aberrant expression of cytokine interleukin 9 along with interleukin 4 and interferon gamma in connective tissue disease-associated interstitial lung disease: Association with severity of pulmonary fibrosis. Arch. Med. Sci. 2016, 12, 101–106. [Google Scholar] [CrossRef] [PubMed]
- Lim, Y.J.; Park, S.A.; Wang, D.; Jin, W.; Ku, W.L.; Zhang, D.; Xu, J.; Patino, L.C.; Liu, N.; Chen, W.; et al. MicroRNA-19b exacerbates systemic sclerosis through promoting Th9 cells. Cell Rep. 2024, 43, 114565. [Google Scholar] [CrossRef]
- Arras, M.; Huaux, F.; Vink, A.; Delos, M.; Coutelier, J.P.; Many, M.C.; Barbarin, V.; Renauld, J.C.; Lison, D. Interleukin-9 reduces lung fibrosis and type 2 immune polarization induced by silica particles in a murine model. Am. J. Respir. Cell Mol. Biol. 2001, 24, 368–375. [Google Scholar] [CrossRef]
- Arras, M.; Louahed, J.; Heilier, J.F.; Delos, M.; Brombacher, F.; Renauld, J.C.; Lison, D.; Huaux, F. IL-9 protects against bleomycin-induced lung injury: Involvement of prostaglandins. Am. J. Pathol. 2005, 166, 107–115. [Google Scholar] [CrossRef]
- Arras, M.; Louahed, J.; Simoen, V.; Barbarin, V.; Misson, P.; van den Brule, S.; Delos, M.; Knoops, L.; Renauld, J.C.; Lison, D.; et al. B lymphocytes are critical for lung fibrosis control and prostaglandin E2 regulation in IL-9 transgenic mice. Am. J. Respir. Cell Mol. Biol. 2006, 34, 573–580. [Google Scholar] [CrossRef]
- van den Brule, S.; Heymans, J.; Havaux, X.; Renauld, J.C.; Lison, D.; Huaux, F.; Denis, O. Profibrotic effect of IL-9 overexpression in a model of airway remodeling. Am. J. Respir. Cell Mol. Biol. 2007, 37, 202–209. [Google Scholar] [CrossRef]
- Deng, K.M.; Yang, X.S.; Luo, Q.; She, Y.X.; Yu, Q.Y.; Tang, X.X. Deleterious Role of Th9 Cells in Pulmonary Fibrosis. Cells 2021, 10, 3209. [Google Scholar] [CrossRef]
- Guo, H.; Zhao, Y.; Zhang, Z.; Xu, Y.; Chen, Y.; Lei, T.; Zhao, Y. The Presence and Pathogenic Roles of M(IL-33 + IL-2) Macrophages in Allergic Airway Inflammation. Allergy 2025, 80, 1298–1308. [Google Scholar] [CrossRef]
- Mohapatra, A.; Van Dyken, S.J.; Schneider, C.; Nussbaum, J.C.; Liang, H.E.; Locksley, R.M. Group 2 innate lymphoid cells utilize the IRF4-IL-9 module to coordinate epithelial cell maintenance of lung homeostasis. Mucosal Immunol. 2016, 9, 275–286. [Google Scholar] [CrossRef] [PubMed]
- The Jamovi Project. Jamovi, Version 2.6; Computer Software, 2025. Available online: https://www.jamovi.org (accessed on 7 January 2025).




Disclaimer/Publisher’s Note: The statements, opinions and data contained in all publications are solely those of the individual author(s) and contributor(s) and not of MDPI and/or the editor(s). MDPI and/or the editor(s) disclaim responsibility for any injury to people or property resulting from any ideas, methods, instructions or products referred to in the content. |
© 2025 by the authors. Licensee MDPI, Basel, Switzerland. This article is an open access article distributed under the terms and conditions of the Creative Commons Attribution (CC BY) license (https://creativecommons.org/licenses/by/4.0/).
Share and Cite
Atamas, S.P.; Lockatell, V.; Mei, Z.; Tulapurkar, M.E.; Lugkey, K.N.; Krupnick, A.S.; Luzina, I.G. Activation of TSLP–IL-9 Axis Hinders the Antifibrotic Effect of ST2 Deficiency in Pulmonary Fibrosis. Int. J. Mol. Sci. 2025, 26, 11787. https://doi.org/10.3390/ijms262411787
Atamas SP, Lockatell V, Mei Z, Tulapurkar ME, Lugkey KN, Krupnick AS, Luzina IG. Activation of TSLP–IL-9 Axis Hinders the Antifibrotic Effect of ST2 Deficiency in Pulmonary Fibrosis. International Journal of Molecular Sciences. 2025; 26(24):11787. https://doi.org/10.3390/ijms262411787
Chicago/Turabian StyleAtamas, Sergei P., Virginia Lockatell, Zhongcheng Mei, Mohan E. Tulapurkar, Katerina N. Lugkey, Alexander Sasha Krupnick, and Irina G. Luzina. 2025. "Activation of TSLP–IL-9 Axis Hinders the Antifibrotic Effect of ST2 Deficiency in Pulmonary Fibrosis" International Journal of Molecular Sciences 26, no. 24: 11787. https://doi.org/10.3390/ijms262411787
APA StyleAtamas, S. P., Lockatell, V., Mei, Z., Tulapurkar, M. E., Lugkey, K. N., Krupnick, A. S., & Luzina, I. G. (2025). Activation of TSLP–IL-9 Axis Hinders the Antifibrotic Effect of ST2 Deficiency in Pulmonary Fibrosis. International Journal of Molecular Sciences, 26(24), 11787. https://doi.org/10.3390/ijms262411787

