Sign in to use this feature.

Years

Between: -

Subjects

remove_circle_outline
remove_circle_outline
remove_circle_outline
remove_circle_outline
remove_circle_outline
remove_circle_outline
remove_circle_outline
remove_circle_outline
remove_circle_outline

Journals

remove_circle_outline
remove_circle_outline

Article Types

Countries / Regions

remove_circle_outline
remove_circle_outline
remove_circle_outline
remove_circle_outline
remove_circle_outline

Search Results (334)

Search Parameters:
Keywords = TRAF6

Order results
Result details
Results per page
Select all
Export citation of selected articles as:
20 pages, 6462 KB  
Article
Mechanistic Modulation of Lipopolysaccharide-Induced Hepatic Injury by Chitosan-Coated Selenium Nanoparticles: Targeting the STEAP-3/TLR-4 and IL-17/TRAF-6/HSP-90 Axes
by Asmaa Ramadan, Eman Hamza, Eman Ali Elkordy, Eslam E. Abd El Fattah, Amr Yehia and Ahmed S.G. Srag El-Din
Pharmaceutics 2026, 18(3), 388; https://doi.org/10.3390/pharmaceutics18030388 - 20 Mar 2026
Viewed by 403
Abstract
Background/Objectives: The aim of the current study was to investigate the mechanistic hepatoprotective efficacy of selenium (SE) and chitosan-coated selenium nanoparticles (CS-SENPs) using a rat model induced by lipopolysaccharide (LPS). Methods: CS-SENP was prepared and characterized for particle size, polydispersity index [...] Read more.
Background/Objectives: The aim of the current study was to investigate the mechanistic hepatoprotective efficacy of selenium (SE) and chitosan-coated selenium nanoparticles (CS-SENPs) using a rat model induced by lipopolysaccharide (LPS). Methods: CS-SENP was prepared and characterized for particle size, polydispersity index (PDI), zeta potential, transmission electron microscope (TEM), and Fourier transform infrared spectroscopy (FTIR). Male albino rats (n = 40) were divided into four groups: control, LPS, SE, and CS-SENP. SE and CS-SENPs (5 mg/kg orally for 14 days) were given before LPS injection. Tissue architecture was assessed using histopathological analysis. HSP-47 and STEAP-3 protein expression levels were measured using ELISA, and oxidative stress markers were quantitatively evaluated. The expression of HO-1, TLR-4, STAT-3, TRAF-6, and IL-17A was measured using immunohistochemical analysis. Furthermore, HSP-90 expression was evaluated by immunofluorescence labeling. Results: CS-SENP characterization revealed uniform (PDI = 0.125 ± 0.04) nanoparticle size (108.54 ± 2.24 nm), with high zeta potential (+63.92 ± 6.287 mV), attributed to the CS layer, which was confirmed by FTIR and TEM as an electron-lucent halo enveloping the individual SENP cores. CS-SENPs significantly reduced lipid peroxidation (MDA) and restored glutathione (GSH) more effectively than SE. CS-SENPs improved redox (upregulated HO-1) and iron balance (downregulated STEAP-3), and also increased the anti-inflammatory effect (suppressed TLR-4, IL-17A, TRAF-6, and STAT-3). CS-SENPs showed superior antifibrotic efficacy (suppresses stress proteins, HSP-47 and HSP-90). Rats treated with CS-SENPs had nearly normal liver structure. Conclusions: The results concluded that CS-SENPs had superior and multi-targeted hepatoprotection against LPS-induced liver damage. Full article
(This article belongs to the Special Issue Advanced Nano-Formulations for Drug Delivery and Cancer Immunotherapy)
Show Figures

Graphical abstract

19 pages, 3983 KB  
Article
Transcriptome-Based Analysis of the Mechanism of Acute Manganese-Induced Immune Function Decline and Metabolic Disorders in Estuarine Tapertail Anchovy (Coilia nasus)
by Xiaolu Shen, Yongli Wang, Mingchun Ren, Dongyu Huang, Jiaze Gu, Leimin Zhang, Hualiang Liang and Xiaoru Chen
Animals 2026, 16(6), 974; https://doi.org/10.3390/ani16060974 - 20 Mar 2026
Viewed by 209
Abstract
To characterize the transcriptional and physiological alterations induced by manganese stress in Coilia nasus, juveniles (mean weight 5.0 ± 0.2 g) were subjected to either manganese exposure (5.50 ± 0.03 mg/L) or control (0 mg/L) for a 12 h period. Subsequently, gill [...] Read more.
To characterize the transcriptional and physiological alterations induced by manganese stress in Coilia nasus, juveniles (mean weight 5.0 ± 0.2 g) were subjected to either manganese exposure (5.50 ± 0.03 mg/L) or control (0 mg/L) for a 12 h period. Subsequently, gill tissues were excised for evaluation of antioxidant parameters and RNA-Seq analysis. A total of 753 DEGs were identified in the manganese exposure group compared to controls, comprising 287 up-regulated and 466 down-regulated genes. GO and KEGG enrichment analysis of DEGs showed that most of the DEGs were involved in immune and metabolic pathways, which disturbed the biological processes related to immunity and metabolism at the molecular level. The acute manganese stress initiated a multi-level antioxidant response to cope with oxidative stress in Coilia nasus. This finding was further supported by the significant increase in MDA content and significant decrease in GSH content and GSH-Px activity under manganese exposure, while SOD and CAT activities were significantly increased. Simultaneously, the acute manganese stress triggered profound metabolic reprogramming to cope with energy pressure in Coilia nasus, which showed that manganese exposure significantly down-regulated energy metabolism-related genes (pfkm, pgam2, eno3, pkm, aqp9, apoa1, tkt, sds); furthermore, the overall energy metabolism network was widely inhibited, while lipid metabolism-related genes (fabp3, cpt1a) were significantly up-regulated to compensatorily activate fatty acid transport and β-oxidation pathways. In addition, the acute manganese stress initiated a complex immune response pattern to cope with cell damage in Coilia nasus, which showed that manganese exposure significantly enhanced the expression of inflammatory signaling genes (mapk1, stat1, tgfb3); furthermore, certain inflammatory pathways were activated, while the expressions of immune regulatory genes (traf6, il-10) were significantly decreased. In summary, these results indicated that manganese exposure could impair immune function, disrupt metabolism, and induce oxidative stress in Coilia nasus. Full article
Show Figures

Figure 1

13 pages, 2998 KB  
Article
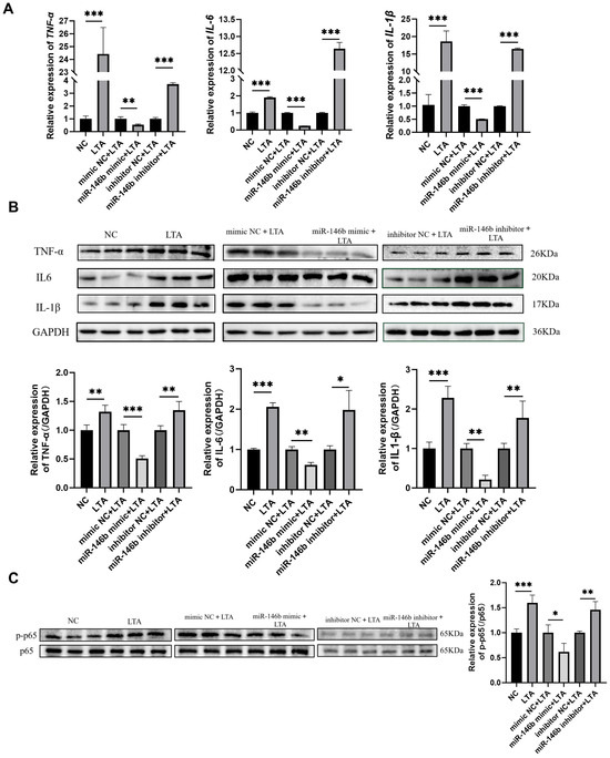
miRNA-146b Targets TRAF6 and Inhibits LTA-Induced Inflammation of Bovine Mammary Epithelial Cells
by Yangyang Song, Peng Liu, Mingxue Li, Xiaolin Li, Huaxue Song, Yutong Zhang, Fanzhi Kong, Changyuan Wang and Binglei Shen
Animals 2026, 16(6), 958; https://doi.org/10.3390/ani16060958 - 19 Mar 2026
Viewed by 175
Abstract
Mastitis is an inflammatory disease of mammary tissue that impairs milk production and quality, thereby seriously threatening the economic viability of dairy farms. miRNAs, such as miR-146b, are emerging as new candidates for anti-inflammatory therapy, and their activity modulation may provide a basis [...] Read more.
Mastitis is an inflammatory disease of mammary tissue that impairs milk production and quality, thereby seriously threatening the economic viability of dairy farms. miRNAs, such as miR-146b, are emerging as new candidates for anti-inflammatory therapy, and their activity modulation may provide a basis for controlling inflammation. However, the exact role and underlying mechanisms of miR-146b in bovine mastitis and associated inflammatory pathways in bovine mammary epithelial cells are still unclear. To clarify this, we established an in vitro model by stimulating MAC-T cells with Lipoteichoic acid and investigated the miR-146b-associated molecular pathways. The data from this study showed increased miR-146b expression after LTA stimulation. Then, the dual-luciferase reporter assay identified TRAF6 as a genuine target of miR-146b. Overexpression of miR-146b repressed the TRAF6 level and NF-κB pathway activation. Consequently, the production and secretion of major pro-inflammatory cytokines, including TNF-α, IL-1β, and IL-6, were significantly repressed, which could be indicative of inhibition of the inflammation in the cell model. Meanwhile, knockdown of miR-146b abolished such benefits. Based on these findings, it is reasonable to conclude that miR-146b mitigates LTA-induced inflammatory responses in bovine mammary epithelial cells by directly targeting TRAF6 and downstream NF-κB signaling. The present study identifies the functional role of miR-146b in the regulation of inflammation in MAC-T cells and highlights its potential as a target in mastitis intervention. Full article
(This article belongs to the Section Animal Physiology)
Show Figures

Figure 1

27 pages, 6747 KB  
Article
Multi-Omics Integrative Analysis Provided New Insights into the Salt Tolerance of Two “Zhongtian” Series Alfalfa (Medicago sativa L.)
by Yunxing Fu, Taotao Zhao, Xinqiang Zhu, Feifan Leng, Shaowei Li, Yonggang Wang, Zhonghua Cao, Xiaoli Wang, Hongshan Yang, Fang Wu, Qian Zhang and Huirong Duan
Agronomy 2026, 16(5), 520; https://doi.org/10.3390/agronomy16050520 - 27 Feb 2026
Viewed by 441
Abstract
Salinity is a major limiting factor for alfalfa production. This study analyzed the differential regulatory mechanisms of ZT1 and ZT2 under salt stress (100 and 200 mM) through physiological and biochemical responses, the photosynthetic system, and transcriptome and metabolome. The results show that [...] Read more.
Salinity is a major limiting factor for alfalfa production. This study analyzed the differential regulatory mechanisms of ZT1 and ZT2 under salt stress (100 and 200 mM) through physiological and biochemical responses, the photosynthetic system, and transcriptome and metabolome. The results show that ZT1 is more tolerant than ZT2. Under salt stress, root vitality (30.95–66.28%), shoot dry weight (13.23–53.01%), and chlorophyll a (20.00–50.00%) decreased significantly. However, Na+/K+ (0.93–3.62 times), MDA (0.19–2.52 times), and superoxide dismutase (28.94–79.56%) increased significantly. From a physiological perspective, ZT1 and ZT2 can endow plants with salt tolerance by regulating the Na+/K+ balance, inducing osmotic agents, enhancing antioxidant activity, and regulating the photosynthetic system. In omics analysis, there were significant differences in their regulation of the biosynthetic pathways of phenylpropanin and flavonoids. ZT1’s salt tolerance is strengthened by the positive regulation of transcription factors (GRAS) and genes (CHS, POD, CAD, F3H, and PAL), together with the accumulation of (-)-epicatechin, eriodictyol, and butein. In contrast, ZT2 responded positively to salt stress via the regulation of TFs (GRAS, TRAF, and bHLH) and genes (POD, C4H, CHS, and F3′5′H), as well as the accumulation of caffeic acid. The research results will provide new insights into alfalfa cultivation and new variety breeding in saline–alkali land. Full article
(This article belongs to the Section Agricultural Biosystem and Biological Engineering)
Show Figures

Figure 1

20 pages, 500 KB  
Article
TrafSched: Integrating Bayesian Adaptation with LLMs for Traffic Scheduling Optimization
by Wentian Fan, Li Xu, Yongcheng Zeng, Siyu Xia, Xinyu Cui, Junyan Shi, Shu Lin, Mengyao Zhang, Yiwei Guo, Xin Zhang and Haifeng Zhang
Electronics 2026, 15(3), 695; https://doi.org/10.3390/electronics15030695 - 5 Feb 2026
Viewed by 420
Abstract
Railway timetabling requires resolving complex scheduling conflicts arising from shared tracks, station capacity limits, and strict safety intervals. Existing optimization or learning-based approaches often struggle to scale or generalize across diverse operational scenarios. We present TrafSched, a novel hybrid decision framework that [...] Read more.
Railway timetabling requires resolving complex scheduling conflicts arising from shared tracks, station capacity limits, and strict safety intervals. Existing optimization or learning-based approaches often struggle to scale or generalize across diverse operational scenarios. We present TrafSched, a novel hybrid decision framework that combines a curated strategy library, multi-dimensional conflict prioritization, Bayesian strategy adaptation and an optional Large Language Models (LLMs) integration module. TrafSched iteratively detects and resolves conflicts through adaptive strategy selection and backtracking, enabling robust exploration of feasible timetables without costly model retraining. Experiments on real-world-scale datasets involving 50–120 trains show that TrafSched consistently outperforms heuristic and reinforcement learning baselines, achieving up to 85.05% conflict-resolution success in the most challenging cases. These results demonstrate TrafSched’s effectiveness and scalability for modern railway scheduling operations. Full article
Show Figures

Figure 1

11 pages, 709 KB  
Article
Complexity of Inheritance of Pathogenic Mutations Associated with Epilepsy in Consanguine Families from Pakistan
by Khajista Tahira, Anwar Ullah, Fazl Ullah, Jeena Aziz, Muhammad Ishaq Javed, Aasma Kiyani, Azra Khanum, Kerstin Hallmann, Tobias Baumgartner, Rainer Surges, Pakeeza Arzoo Shaiq and Wolfram S. Kunz
Genes 2026, 17(2), 157; https://doi.org/10.3390/genes17020157 - 29 Jan 2026
Viewed by 420
Abstract
Background/Objectives: Consanguine families are helpful to identify recessive candidate genes for inherited diseases, but can also show an unusual inheritance pattern of pathogenic mutations. In this case series, we demonstrate this in five consanguine families with epilepsy from Pakistan. Methods: We [...] Read more.
Background/Objectives: Consanguine families are helpful to identify recessive candidate genes for inherited diseases, but can also show an unusual inheritance pattern of pathogenic mutations. In this case series, we demonstrate this in five consanguine families with epilepsy from Pakistan. Methods: We performed whole exome sequencing of respective index patients, analyzed the data using two different models for inheritance of mutations and determined the segregation pattern of relevant mutations in the families by bi-directional Sanger sequencing. Results: Apart from mutations in classical dominant epilepsy genes (TSC2, DEPDC5, and CACNA1I), pathogenic mutations in rare recessive epilepsy-related genes (PGAP2, NOVA2, and CCDC88C) were also identified. Interestingly, we were able to provide evidence that GALR2 is potentially an additional gene associated with a recessive form of epilepsy. In one family, a homozygous ‘pathogenic’ TRAF3IP1 p. Gly387* nonsense mutation was identified, which, most probably due to stop-codon read-through, did not contribute to the phenotype. Conclusions: Our case series of consanguine families with epilepsy exemplifies the inheritance pattern of mutations in rare recessive epilepsy genes, and shows that mutations in classical epilepsy genes showing dominant or sporadic inheritance can also be relevant. That requires the analysis of whole exome data on the basis of different inheritance models. Full article
(This article belongs to the Special Issue Molecular Genetics of Neurodevelopmental Disorders: 2nd Edition)
Show Figures

Figure 1

22 pages, 10164 KB  
Article
Multi-Omics and Molecular Docking Reveal That Oats and Oat Bran Alleviate Chronic Colitis Via IL-17 Pathway Modulation
by Wen Duan, Tong Li, Yuyu Zhang, Baoguo Sun and Rui Hai Liu
Nutrients 2026, 18(3), 407; https://doi.org/10.3390/nu18030407 - 26 Jan 2026
Viewed by 478
Abstract
Background/Objectives: Diet plays a critical role in the development of inflammatory bowel disease (IBD). Our previous work demonstrated that oats and oat bran alleviate dextran sulfate sodium (DSS)-induced colitis in mice by modulating the gut microbiota. Methods: To further explore the underlying mechanisms, [...] Read more.
Background/Objectives: Diet plays a critical role in the development of inflammatory bowel disease (IBD). Our previous work demonstrated that oats and oat bran alleviate dextran sulfate sodium (DSS)-induced colitis in mice by modulating the gut microbiota. Methods: To further explore the underlying mechanisms, this study combined metabolomic and transcriptomic analyses to systematically compare the effects of whole oats and oat bran interventions on chronic colitis. Results: Untargeted metabolomics analysis identified three key metabolites, ursodeoxycholic acid, 3-(3-hydroxyphenyl)propionic acid, and avenanthramide C. The interactions between these metabolites and core proteins of the IL-17 signaling pathway (IL-17A, TRAF6, and ACT1) were evaluated via molecular docking. Transcriptomic and RT-qPCR analyses revealed that both oats and oat bran interventions modulated the IL-17, PI3K-Akt, and TNF signaling pathways. These treatments significantly upregulated the expression of tight junction proteins (claudin-1, claudin-5, occludin) while reducing levels of inflammatory cytokines and chemokines. Molecular docking results demonstrated stable binding between the three metabolites and target proteins primarily through hydrogen bonding and electrostatic interactions, with ursodeoxycholic acid exhibiting the highest binding affinity. Conclusions: Collectively, these findings suggest that oats and oat bran may alleviate chronic colitis by modulating the IL-17 signaling pathway and enhancing intestinal barrier function. Full article
(This article belongs to the Section Nutritional Immunology)
Show Figures

Figure 1

13 pages, 6691 KB  
Article
Echinacea Purpurea Polysaccharides Alleviate DSS-Induced Colitis in Rats by Regulating Gut Microbiota and Short-Chain Fatty Acid Metabolism
by Cui Liu, Yongshi Lin, Xiaoxiao Du, Jiahui Mei, Kailun Xi, Yun Gao, Yuqing Li and Zongtao Zuo
Foods 2026, 15(3), 420; https://doi.org/10.3390/foods15030420 - 23 Jan 2026
Viewed by 450
Abstract
To investigate whether Echinacea purpurea polysaccharides (EPP) alleviate inflammatory bowel disease (IBD) by modulating gut microbiota, we utilized a mixed antibiotic (ABX)-induced gut dysbiosis model and a co-housing model in rats. ABX treatment severely reduces microbial richness and functional diversity, decreasing SCFA-producing bacteria [...] Read more.
To investigate whether Echinacea purpurea polysaccharides (EPP) alleviate inflammatory bowel disease (IBD) by modulating gut microbiota, we utilized a mixed antibiotic (ABX)-induced gut dysbiosis model and a co-housing model in rats. ABX treatment severely reduces microbial richness and functional diversity, decreasing SCFA-producing bacteria and impairing the anti-inflammatory effect of SCFA-mediated EPP. Without ABX, EPP significantly ameliorates IBD symptoms and colonic pathology damage in rats, reduces the levels of pro-inflammatory cytokines (IL-1β, IL-6, TNF-α) (p < 0.05), inhibits the activation of the TRAF6/NF-κB signaling pathways, and reverses gut microbiota imbalance by partially restoring Bacteroidetes abundance and reducing Firmicutes levels. Among co-housed rats, the EPP-treated group exhibited significantly lower Disease Activity Index (DAI) scores, serum levels of pro-inflammatory factors, and colonic expression of pro-inflammatory pathway-related gene (TRAF6, STAT3) (p < 0.05) without ABX. 16S rRNA gene sequencing revealed a significant reduction in Firmicutes abundance (p < 0.05) alongside significant increases in Bacteroidetes and Actinobacteria abundances, accompanied by elevated levels of acetic acid and propionic acid (p < 0.05). These findings suggest recipient mice restored microbial function and acquired IBD-regulating ability post-microbial exchange. EPP alleviates IBD-related pathological injury by inhibiting the JAK2/STAT3 and TRAF6/NF-κB signaling pathways, with its therapeutic mechanism intricately linked to the microbiota–metabolite–host axis. Full article
(This article belongs to the Section Nutraceuticals, Functional Foods, and Novel Foods)
Show Figures

Figure 1

35 pages, 2832 KB  
Article
Dietary Methionine Supplementation Improves Rainbow Trout (Oncorhynchus mykiss) Immune Responses Against Viral Haemorrhagic Septicaemia Virus (VHSV)
by Mariana Vaz, Gonçalo Espregueira Themudo, Inês Carvalho, Felipe Bolgenhagen Schöninger, Carolina Tafalla, Patricia Díaz-Rosales, Benjamín Costas and Marina Machado
Biology 2026, 15(2), 163; https://doi.org/10.3390/biology15020163 - 16 Jan 2026
Viewed by 651
Abstract
Several studies have demonstrated that methionine supplementation in fish diets enhances immune status, inflammatory response, and resistance to bacterial infections by modulating for DNA methylation, aminopropylation, and transsulfuration pathways. However, the immunomodulatory effects of methionine in viral infections remain unexplored. This study aimed [...] Read more.
Several studies have demonstrated that methionine supplementation in fish diets enhances immune status, inflammatory response, and resistance to bacterial infections by modulating for DNA methylation, aminopropylation, and transsulfuration pathways. However, the immunomodulatory effects of methionine in viral infections remain unexplored. This study aimed to evaluate the effect of methionine supplementation on immune modulation and resistance to the viral haemorrhagic septicaemia virus (VHSV) in rainbow trout (Oncorhynchus mykiss). Two diets were formulated and fed to juvenile rainbow trout for four weeks: a control diet (CTRL) with all nutritional requirements, including the amino acid profile required for the species, and a methionine-supplemented diet (MET), containing twice the normal requirement of DL-methionine. After feeding, fish were bath-infected with VHSV, while control fish were exposed to a virus-free bath. Samples were collected at 0 (after feeding trial), 24, 72, and 120 h post-infection for the haematological profile, humoral immune response, oxidative stress, viral load, RNAseq, and gene expression analysis. In both diets, results showed a peak in viral activity at 72 h, followed by a reduction in viral load at 120 h, indicating immune recovery. During the peak of infection, leukocytes, thrombocytes, and monocytes migrated to the infection site, while oxidative stress biomarkers (superoxide dismutase glutathione S-transferase, and glutathione redox ratio) suggested a compromised ability to manage cellular imbalance due to intense viral activity. At 120 h, immune recovery and homeostasis were observed due to an increase in the amount of nitric oxide, GSH/GSSG levels, leukocyte replacement, monocyte influx, and a reduction in the viral load. When focusing on the infection peak, gene ontology (GO) analysis showed several exclusively enriched pathways in the skin and gills of MET-fed fish, driven by the upregulation of several key genes. Genes involved in recognition/signalling, inflammatory response, and other genes with direct antiviral activity, such as TLR3, MYD88, TRAF2, NF-κB, STING, IRF3, -7, VIG1, caspases, cathepsins, and TNF, were observed. Notably, VIG1 (viperin), a key antiviral protein, was significantly upregulated in gills, confirming the modulatory role of methionine in inducing its transcription. Viperin, which harbours an S-adenosyl-L-methionine (SAM) radical domain, is directly related to methionine biosynthesis and plays a critical role in the innate immune response to VHSV infection in rainbow trout. In summary, this study suggests that dietary methionine supplementation can enhance a more robust fish immune response to viral infections, with viperin as a crucial mediator. The improved antiviral readiness observed in MET-fed fish underscores the potential of targeted nutritional adjustments to sustain fish health and welfare in aquaculture. Full article
(This article belongs to the Section Immunology)
Show Figures

Figure 1

11 pages, 235 KB  
Article
Harnessing AACR Project GENIE to Define the Molecular Features of Desmoplastic Small Round Cell Tumor
by Sowmya Kolluru, Nicole Horio, Elijah Torbenson, Beau Hsia and Abubakar Tauseef
Curr. Issues Mol. Biol. 2026, 48(1), 85; https://doi.org/10.3390/cimb48010085 - 15 Jan 2026
Viewed by 440
Abstract
Desmoplastic small round cell tumor (DSRCT) is a rare but aggressive soft tissue sarcoma of the abdomen. With an asymptomatic course and rapid dissemination, DSRCT’s prognosis is poor at diagnosis. This study characterizes the demographic variation and genomic profile of DSRCT to guide [...] Read more.
Desmoplastic small round cell tumor (DSRCT) is a rare but aggressive soft tissue sarcoma of the abdomen. With an asymptomatic course and rapid dissemination, DSRCT’s prognosis is poor at diagnosis. This study characterizes the demographic variation and genomic profile of DSRCT to guide studies into diagnosis and treatment. The AACR GENIE database was utilized to identify genetic alterations in DSRCT. Data was queried to identify disease prevalence by different demographic variables. Information was collected on frequency of somatic mutations and copy number alterations, rates of mutation co-occurrence, and mutations seen in primary and metastatic samples. ARID1A, TP53, ATM, TERT, and FGFR4 were the most frequently identified somatic mutations. Copy number alterations seen in DSRCT were commonly homozygous deletions in tumor suppressor genes. Independent of sex, WT1 mutations were most common. Non-White patients saw single occurrences of many mutations but recurrent ones in ANKRD11 and KMT2C. Co-occurrence was found between FGFR4 and EP300. Moreover, primary tumor samples had exclusive mutations in AKAP9, KDM2B, MAGED1, MKI67, PCLO, and TRAF1. Metastatic samples had exclusive mutations in FIP1L1 and NRIP1. Our data highlights mutational variation across demographic cohorts. These patterns are vital to future studies into identifying diagnostic markers or therapeutic targets. Full article
(This article belongs to the Section Bioinformatics and Systems Biology)
23 pages, 7165 KB  
Article
The Influence of Acute Cold Stress on Intestinal Health of the Juvenile Chinese Soft-Shelled Turtle (Pelodiscus sinensis)
by Xiaona Ma, Qing Shi, Zhen Dong, Chen Chen, Junxian Zhu, Xiaoli Liu, Xiaoyou Hong, Chengqing Wei, Xinping Zhu, Weijia Song, Wei Li and Liqin Ji
Animals 2026, 16(2), 256; https://doi.org/10.3390/ani16020256 - 14 Jan 2026
Viewed by 536
Abstract
Sharp declines in temperature pose a significant risk for mass mortality events in the Chinese soft-shelled turtle (Pelodiscus sinensis). To assess the effects of acute cold stress on intestinal health, turtles were exposed to temperatures of 28 °C (control), 14 °C, [...] Read more.
Sharp declines in temperature pose a significant risk for mass mortality events in the Chinese soft-shelled turtle (Pelodiscus sinensis). To assess the effects of acute cold stress on intestinal health, turtles were exposed to temperatures of 28 °C (control), 14 °C, and 7 °C for 1, 2, 4, 8, and 16 days. The results showed that acute cold stress at 14 °C and 7 °C induced time-dependent alterations in intestinal morphology and histopathology. The damage was more severe at 7 °C, characterized by inflammatory cell infiltration, lymphoid hyperplasia, and extensive detachment and necrosis across the villi, muscle layer, and submucosa. 16S rDNA sequencing revealed significant shifts in intestinal microbiota composition in the 7 °C group, dominated by Helicobacter and Citrobacter. Transcriptomic analysis identified differentially expressed genes (DEGs) that respond to acute cold stress and are involved in the Toll-like receptor signaling pathway (Tlr2, Tlr4, Tlr5, Tlr7, and Tlr8), the NOD-like receptor signaling pathway (Traf6, Traf2, Casr, Rnasel, Pstpip1, Plcb2, Atg5, and Mfn2), apoptosis (Tuba1c, Ctsz, Ctsb, Kras, Hras, Pik3ca, Bcl2l11, Gadd45a, Pmaip1, Ddit3, and Fos), and the p53 signaling pathway (Serpine1, Sesn2, Ccng2, Igf1, Mdm2, Gadd45a, Pmaip1, and Cdkn1a). Metabolomic profiling highlighted differentially expressed metabolites (DEMs) that cope with acute cold stress, such as organic acids (oxoglutaric acid, L-aspartic acid, fumaric acid, DL-malic acid, and citric acid) and amino acids (including L-lysine, L-homoserine, and allysine). The integrated analysis of DEGs and DEMs underscored three key pathways modulated by acute cold stress: linoleic acid metabolism, neuroactive ligand–receptor interaction, and the FoxO signaling pathway. This study provides a comprehensive evaluation of intestinal health in Chinese soft-shelled turtles under acute cold stress and elucidates the underlying mechanisms. Full article
Show Figures

Figure 1

27 pages, 4953 KB  
Article
Integrative miRNA–mRNA Network and Molecular Dynamics-Based Identification of Therapeutic Candidates for Paroxysmal Nocturnal Hemoglobinuria
by Peng Zhao, Yujie Tang, Xin Sun, Yibo Xi, Haojun Zhang, Jia Xue, Wenqian Zhou, Hongyi Li and Xuechun Lu
Pharmaceuticals 2026, 19(1), 143; https://doi.org/10.3390/ph19010143 - 14 Jan 2026
Viewed by 454
Abstract
Background: Paroxysmal nocturnal hemoglobinuria (PNH) is a clonal hematopoietic stem cell disease characterized primarily by intravascular hemolysis, thrombosis, and bone marrow failure. Complement inhibitors are commonly used in clinical treatment and show limited efficacy, highlighting the urgent need to identify new therapeutic targets [...] Read more.
Background: Paroxysmal nocturnal hemoglobinuria (PNH) is a clonal hematopoietic stem cell disease characterized primarily by intravascular hemolysis, thrombosis, and bone marrow failure. Complement inhibitors are commonly used in clinical treatment and show limited efficacy, highlighting the urgent need to identify new therapeutic targets and explore alternative treatment strategies to provide theoretical guidance for clinical practice. Methods: We established a PNH cell model and constructed an miRNA–mRNA regulatory network to identify key miRNAs and core target genes. Single-cell sequencing data were analyzed to further clarify the critical genes. Finally, integrated drug database analysis identified potential therapeutic agents for PNH, which were validated by molecular docking and molecular dynamics simulations. Results: Using CRISPR/RNP technology, we successfully constructed a PIGA-knockout (PIGA-KO) THP-1 cell model. Differential expression analysis identified 1979 differentially expressed mRNAs (DEmRNAs) and 97 differentially expressed miRNAs (DEmiRNAs). The multiMiR package in R was used to predict the target genes of DEmiRNAs, from which those experimentally validated through dual-luciferase reporter assays were selected. After integration with the DEmRNAs, an miRNA–mRNA regulatory network was constructed, comprising 26 miRNAs and 38 mRNAs. Subsequent miRNA pathway enrichment analysis identified hsa-miR-23a-3p as a key miRNA, with CXCL12, CXCL8, HES1, and TRAF5 serving as core target genes. The integration of single-cell sequencing datasets (PRJNA1061334 and GSE157344) was performed, followed by cell communication and enrichment analysis. This approach, combined with clinical relevance, identified the neutrophil cluster as the key cluster. Intersection analysis of neutrophil cluster differential analysis results with key modules from hdWGCNA further clarified the critical genes. Drug prediction using EpiMed, CMap, and DGIdb identified Leflunomide, Dipyridamole, and Pentoxifylline as potential therapeutic agents. Molecular docking and molecular dynamics simulations showed stable binding of these potential drugs to the critical molecules, indicating a viable molecular interaction foundation. Conclusions: Leflunomide, Dipyridamole, and Pentoxifylline may serve as promising therapeutic agents for PNH, and the hsa-miR-23a-3p/CXCL8 regulatory axis could play a pivotal role in the pathogenesis and progression of PNH. Full article
Show Figures

Figure 1

20 pages, 12843 KB  
Article
Network Analysis to Identify MicroRNAs Involved in Alzheimer’s Disease and to Improve Drug Prioritization
by Aldo Reyna and Simona Panni
Biomedicines 2026, 14(1), 147; https://doi.org/10.3390/biomedicines14010147 - 11 Jan 2026
Cited by 1 | Viewed by 710
Abstract
Background: Advances in the understanding of molecular mechanisms of human diseases, along with the generation of large amounts of molecular datasets, have highlighted the variability between patients and the need to tailor therapies to individual characteristics. In particular, RNA-based therapies hold strong [...] Read more.
Background: Advances in the understanding of molecular mechanisms of human diseases, along with the generation of large amounts of molecular datasets, have highlighted the variability between patients and the need to tailor therapies to individual characteristics. In particular, RNA-based therapies hold strong promise for new drug development, as they can be easily designed to target specific molecules. Gene and protein functions, however, operate within a highly interconnected network, and inhibiting a single function or repressing a single gene may lead to unexpected secondary effects. In this study, we focused on genes associated with Alzheimer’s disease, a progressive neurodegenerative disorder characterized by complex pathological processes leading to cognitive decline and dementia. Its hallmark features include the accumulation of extracellular amyloid-β plaques and intracellular neurofibrillary tangles composed of hyperphosphorylated tau. Methods: We built a protein interaction network subgraph seeded on five Alzheimer’s-associated genes, including tau and amyloid-β precursor, and integrated it with microRNAs in order to select regulated nodes, study the effects of their depletion on signaling pathways, and prioritize targets for microRNA-based therapeutic approaches. Results: We identified nine protein nodes as potential candidates (Pik3R1, Bace1, Traf6, Gsk3b, Akt1, Cdk2, Adam10, Mapk3 and Apoe) and performed in silico node depletion to simulate the effects of microRNA regulation. Conclusions: Despite intrinsic limitations of the approach, such as the incompleteness of the available information or possible false associations, the present work shows clear potential for drug design and target prioritization and underscores the need for reliable and comprehensive maps of interactions and pathways. Full article
(This article belongs to the Special Issue Bioinformatics Analysis of RNA for Human Health and Disease)
Show Figures

Figure 1

18 pages, 853 KB  
Article
Safety in Smart Cities—Automatic Recognition of Dangerous Driving Styles
by Vincenzo Dentamaro, Lorenzo Di Maggio, Stefano Galantucci, Donato Impedovo and Giuseppe Pirlo
Information 2026, 17(1), 44; https://doi.org/10.3390/info17010044 - 4 Jan 2026
Viewed by 451
Abstract
Road safety ranks among the most apparent concerns in present-day urban existence, with risky driving the most prevalent cause of road crashes. In this paper, we present an external camera video-based automatic hazardous driving behavior detection model for use in smart cities. We [...] Read more.
Road safety ranks among the most apparent concerns in present-day urban existence, with risky driving the most prevalent cause of road crashes. In this paper, we present an external camera video-based automatic hazardous driving behavior detection model for use in smart cities. We addressed the problem with a holistic approach covering data collection to hazardous driving behavior classification including zig-zag driving, risky overtaking, and speeding over a pedestrian crossing. Our strategy employs a specially generated dataset with diverse driving situations under diverse traffic conditions and luminosities. We advocate for a Multi-Speed Transformer model with dual vehicle trajectory data timescale operation to capture near-future actions in the context of extended driving trends. A new contribution lies in our symbiotic system which, apart from the detection of unsafe driving, also assumes the responsibility of triggering countermeasures through a real-time continuous loop with vehicle systems. Empirical results demonstrate the Multi-Speed Transformer’s performance with 97.5% in accuracy and 93% in F1-score over our balanced corpus, surpassing comparison baselines including Temporal Convolutional Networks and Random Forest classifiers by significant amounts. The performance is boosted to 98.7% in accuracy as well as 95.5% in F1-score with the symbiotic framework. They confirm the promise of leading-edge neural architectures paired with symbiotic systems in enhancing road safety in smart cities. The ability of the system to provide real-time risky driving behavior detection with mitigation offers a real-world solution for the prevention of accidents while not restricting driver autonomy, a balance between automatic intervention, and passive monitoring. Empirical evidence on the TRAF-derived corpus, which includes 18 videos and 414 labelled trajectory segments, indicates that the Multi-Speed Transformer reaches an accuracy of 97.5% and an F1-score of 93% under the balanced-training protocol, and in this configuration it consistently surpasses the considered baselines when we use the same data splits and the same evaluation metrics. Full article
(This article belongs to the Special Issue AI and Data Analysis in Smart Cities)
Show Figures

Figure 1

13 pages, 769 KB  
Review
Enterovirus D68 Sequence Variations and Pathogenicity: A Review
by Yi Zhu, Liting Wang and Jun Shen
Viruses 2026, 18(1), 73; https://doi.org/10.3390/v18010073 - 4 Jan 2026
Cited by 1 | Viewed by 855
Abstract
Enterovirus D68 (EV-D68), a neurotropic respiratory pathogen, poses a considerable clinical threat through its link to pediatric acute flaccid myelitis (AFM) and severe respiratory illness. The possibility of recurrent epidemics, evidenced since the 2014 outbreak, remains a major concern. Genomic determinants of virulence [...] Read more.
Enterovirus D68 (EV-D68), a neurotropic respiratory pathogen, poses a considerable clinical threat through its link to pediatric acute flaccid myelitis (AFM) and severe respiratory illness. The possibility of recurrent epidemics, evidenced since the 2014 outbreak, remains a major concern. Genomic determinants of virulence are central to this threat. Sequence variations that affect host–receptor interactions, immune evasion, and replication efficiency serve as critical modifiers of pathogenicity. This article systematically reviews the evidence for specific genomic sites that enhance EV-D68 virulence, focusing on three critical regions: the VP1 receptor-binding site, the 2Apro/TRAF3 cleavage site, and the 3Cpro immunoregulatory region. Mutations in the VP1 receptor-binding site can alter affinity for host receptors such as sialic acid, heparan sulfate, and MFSD6, thereby shaping viral entry and tissue tropism. Alterations in the 2Apro/TRAF3 cleavage site may impair proteolytic cleavage of host TRAF3, attenuating immune evasion and reducing viral pathogenicity. Variations in the 3Cpro region affect its efficiency in cleaving host proteins involved in translation and autophagy, ultimately modulating viral replication and antiviral responses. Finally, we propose that monitoring for mutations in these key virulence determinants, particularly within the surface-exposed VP1, is essential for effective outbreak preparedness. Full article
(This article belongs to the Special Issue An Update on Enterovirus Research, 2nd Edition)
Show Figures

Figure 1

Back to TopTop