Sign in to use this feature.

Years

Between: -

Subjects

remove_circle_outline
remove_circle_outline
remove_circle_outline
remove_circle_outline
remove_circle_outline
remove_circle_outline
remove_circle_outline
remove_circle_outline

Journals

Article Types

Countries / Regions

Search Results (41)

Search Parameters:
Keywords = Standardized Photovoltaic Power Unit

Order results
Result details
Results per page
Select all
Export citation of selected articles as:
44 pages, 9238 KB  
Article
SZOA: An Improved Synergistic Zebra Optimization Algorithm for Microgrid Scheduling and Management
by Lihong Cao and Qi Wei
Biomimetics 2025, 10(10), 664; https://doi.org/10.3390/biomimetics10100664 - 1 Oct 2025
Abstract
To address the challenge of coordinating economic cost control and low-carbon objectives in microgrid scheduling, while overcoming the performance limitations of the traditional Zebra Optimization Algorithm (ZOA) in complex problems, this paper proposes a Synergistic Zebra Optimization Algorithm (SZOA) and integrates it with [...] Read more.
To address the challenge of coordinating economic cost control and low-carbon objectives in microgrid scheduling, while overcoming the performance limitations of the traditional Zebra Optimization Algorithm (ZOA) in complex problems, this paper proposes a Synergistic Zebra Optimization Algorithm (SZOA) and integrates it with innovative management concepts to enhance the microgrid scheduling process. The SZOA incorporates three core strategies: a multi-population cooperative search mechanism to strengthen global exploration, a vertical crossover–mutation strategy to meet high-dimensional scheduling requirements, and a leader-guided boundary control strategy to ensure variable feasibility. These strategies not only improve algorithmic performance but also provide technical support for innovative management in microgrid scheduling. Extensive experiments on the CEC2017 (d = 30) and CEC2022 (d = 10, 20) benchmark sets demonstrate that the SZOA achieves higher optimization accuracy and stability compared with those of nine state-of-the-art algorithms, including IAGWO and EWOA. Friedman tests further confirm its superiority, with the best average rankings of 1.20 for CEC2017 and 1.08/1.25 for CEC2022 (d = 10, 20). To validate practical applicability, the SZOA is applied to grid-connected microgrid scheduling, where the system model integrates renewable energy sources such as photovoltaic (PV) generation and wind turbines (WT); controllable sources including fuel cells (FC), microturbines (MT), and gas engines (GS); a battery (BT) storage unit; and the main grid. The optimization problem is formulated as a bi-objective model minimizing both economic costs—including fuel, operation, pollutant treatment, main-grid interactions, and imbalance penalties—and carbon emissions, subject to constraints on generation limits and storage state-of-charge safety ranges. Simulation results based on typical daily data from Guangdong, China, show that the optimized microgrid achieves a minimum operating cost of USD 5165.96, an average cost of USD 6853.07, and a standard deviation of only USD 448.53, consistently outperforming all comparison algorithms across economic indicators. Meanwhile, the SZOA dynamically coordinates power outputs: during the daytime, it maximizes PV utilization (with peak output near 35 kW) and WT contribution (30–40 kW), while reducing reliance on fossil-based units such as FC and MT; at night, BT discharges (−20 to −30 kW) to cover load deficits, thereby lowering fossil fuel consumption and pollutant emissions. Overall, the SZOA effectively realizes the synergy of “economic efficiency and low-carbon operation”, offering a reliable and practical technical solution for innovative management and sustainable operation of microgrid scheduling. Full article
Show Figures

Figure 1

28 pages, 3341 KB  
Article
Research on Dynamic Energy Management Optimization of Park Integrated Energy System Based on Deep Reinforcement Learning
by Xinjian Jiang, Lei Zhang, Fuwang Li, Zhiru Li, Zhijian Ling and Zhenghui Zhao
Energies 2025, 18(19), 5172; https://doi.org/10.3390/en18195172 - 29 Sep 2025
Abstract
Under the background of energy transition, the Integrated Energy System (IES) of the park has become a key carrier for enhancing the consumption capacity of renewable energy due to its multi-energy complementary characteristics. However, the high proportion of wind and solar resource access [...] Read more.
Under the background of energy transition, the Integrated Energy System (IES) of the park has become a key carrier for enhancing the consumption capacity of renewable energy due to its multi-energy complementary characteristics. However, the high proportion of wind and solar resource access and the fluctuation of diverse loads have led to the system facing dual uncertainty challenges, and traditional optimization methods are difficult to adapt to the dynamic and complex dispatching requirements. To this end, this paper proposes a new dynamic energy management method based on Deep Reinforcement Learning (DRL) and constructs an IES hybrid integer nonlinear programming model including wind power, photovoltaic, combined heat and power generation, and storage of electric heat energy, with the goal of minimizing the operating cost of the system. By expressing the dispatching process as a Markov decision process, a state space covering wind and solar output, multiple loads and energy storage states is defined, a continuous action space for unit output and energy storage control is constructed, and a reward function integrating economic cost and the penalty for renewable energy consumption is designed. The Deep Deterministic Policy Gradient (DDPG) and Deep Q-Network (DQN) algorithms were adopted to achieve policy optimization. This study is based on simulation rather than experimental validation, which aligns with the exploratory scope of this research. The simulation results show that the DDPG algorithm achieves an average weekly operating cost of 532,424 yuan in the continuous action space scheduling, which is 8.6% lower than that of the DQN algorithm, and the standard deviation of the cost is reduced by 19.5%, indicating better robustness. Under the fluctuation of 10% to 30% on the source-load side, the DQN algorithm still maintains a cost fluctuation of less than 4.5%, highlighting the strong adaptability of DRL to uncertain environments. Therefore, this method has significant theoretical and practical value for promoting the intelligent transformation of the energy system. Full article
Show Figures

Figure 1

14 pages, 1691 KB  
Article
Enhanced Swarm-Intelligence Optimization of Inverter Placement for Cable Cost Minimization in Standardized Photovoltaic Power Units
by Meng Zhang, Jixuan Wei, Rong Tang, Qin Hu, Yang Wang, Li Chang, Xingcheng Gan and Ji Pei
Energies 2025, 18(19), 5111; https://doi.org/10.3390/en18195111 - 25 Sep 2025
Abstract
This study addresses the problem of minimizing cable costs in Standardized Photovoltaic Power Units (SPPUs) by proposing an integrated inverter placement optimization framework. A high-precision economic model is first established to quantify the cost of both direct current (DC) and low-voltage alternating-current (LV-AC) [...] Read more.
This study addresses the problem of minimizing cable costs in Standardized Photovoltaic Power Units (SPPUs) by proposing an integrated inverter placement optimization framework. A high-precision economic model is first established to quantify the cost of both direct current (DC) and low-voltage alternating-current (LV-AC) cables as a function of inverter location. To improve solution accuracy and efficiency, an enhanced particle swarm optimization algorithm, termed the Adaptive Classification Method PSO (ACM-PSO), is developed, featuring population classification strategies as well as adaptive inertia weighting and neighborhood learning strategies. The optimization process incorporates hierarchical trench planning, dynamic combiner-unit partitioning, and multi-scheme layout generation, ensuring that both spatial and economic factors are systematically considered. A case study on Unit 19 of a 350 MW flat-ground PV plant in Xinjiang, China, demonstrates that the proposed method reduces total cable investment to CNY 292,945, achieving a cost saving of 2.3–3.8% compared with conventional layouts. These results confirm not only the methodological innovation of ACM-PSO for constrained nonlinear PV layout problems, but also its practical generalizability, offering a replicable and scalable design paradigm for large-scale PV plants. Full article
Show Figures

Figure 1

18 pages, 8267 KB  
Article
Discontinuous Multilevel Pulse Width Modulation Technique for Grid Voltage Quality Improvement and Inverter Loss Reduction in Photovoltaic Systems
by Juan-Ramon Heredia-Larrubia, Francisco M. Perez-Hidalgo, Antonio Ruiz-Gonzalez and Mario Jesus Meco-Gutierrez
Electronics 2025, 14(13), 2695; https://doi.org/10.3390/electronics14132695 - 3 Jul 2025
Cited by 1 | Viewed by 358
Abstract
In the last decade, countries have experienced increased solar radiation, leading to an increase in the use of solar photovoltaic (PV) systems to boost renewable energy generation. However, the high solar penetration into these systems can disrupt the normal operation of the distribution [...] Read more.
In the last decade, countries have experienced increased solar radiation, leading to an increase in the use of solar photovoltaic (PV) systems to boost renewable energy generation. However, the high solar penetration into these systems can disrupt the normal operation of the distribution grid. Thus, a major concern is the impact of these units on power quality indices. To improve these units, one approach is to design more efficient power inverters. This study introduces a pulse width modulation (PWM) technique for multilevel power inverters, employing a sine wave as the carrier wave and an amplitude over-modulated triangular wave as the modulator (PSTM-PWM). The proposed technique improves the waveform quality and increases the AC voltage output of the multilevel inverter compared with that from conventional PWM techniques. In addition, it ensures compliance with the EN50160 standard. These improvements are achieved with a lower modulation order than that used in traditional techniques, resulting in reduced losses in multilevel power inverters. The proposed approach is then implemented using a five-level cascaded H-bridge inverter. In addition, a comparative analysis of the efficiency of multilevel power inverters was performed, contrasting classical modulation techniques with the proposed approach for various modulation orders. The results demonstrate a significant improvement in both total harmonic distortion (THD) and power inverter efficiency. Full article
(This article belongs to the Special Issue Advances in Pulsed-Power and High-Power Electronics)
Show Figures

Figure 1

39 pages, 9183 KB  
Article
A Black Box Doubly Fed Wind Turbine Electromechanical Transient Structured Model Fault Ride-Through Control Identification Method Based on Measured Data
by Xu Zhang, Shenbing Ma, Jun Ye, Lintao Gao, Hui Huang, Qiman Xie, Liming Bo and Qun Wang
Appl. Sci. 2025, 15(13), 7257; https://doi.org/10.3390/app15137257 - 27 Jun 2025
Viewed by 417
Abstract
With the increasing proportion of grid-connected capacity of new energy units, such as wind power and photovoltaics, accurately constructing simulation models of these units is of great significance to the study of new power systems. However, the actual control strategies and parameters of [...] Read more.
With the increasing proportion of grid-connected capacity of new energy units, such as wind power and photovoltaics, accurately constructing simulation models of these units is of great significance to the study of new power systems. However, the actual control strategies and parameters of many new energy units are often unavailable due to factors like outdated equipment or commercial confidentiality. This unavailability creates modeling challenges that compromise accuracy, ultimately affecting grid-connected power generation performance. Aiming at the problem of accurate modeling of fault ride-through control of new energy turbine “black box” controllers, this paper proposes an accurate identification method of fault ride-through control characteristics of doubly fed wind turbines based on hardware-in-the-loop testing. Firstly, according to the domestic and international new energy turbine fault ride-through standards, the fault ride-through segmentation control characteristics are summarized, and a general structured model for fault ride-through segmentation control of doubly fed wind turbines is constructed; Secondly, based on the measured hardware-in-the-loop data of the doubly fed wind turbine black box controller, the method of data segmentation preprocessing and structured model identification of the doubly fed wind turbine is proposed by utilizing statistical modal features and genetic Newton’s algorithm, and a set of generalized software simulation platforms for parameter identification is developed by combining Matlab and BPA; lastly, using the measured data of the doubly fed wind turbine in the black box and the software platform, the validity and accuracy of the proposed parameter identification method and software are tested in the simulation. Finally, the effectiveness and accuracy of the proposed parameter identification method and software are simulated and tested by using the measured data of black box doubly fed wind turbine and the software platform. The results show that the method proposed in this paper has higher recognition accuracy and stronger robustness, and the recognition error is reduced by 2.89% compared with the traditional method, which is of high value for engineering applications. Full article
Show Figures

Figure 1

34 pages, 3449 KB  
Article
Impacts of Inertia and Photovoltaic Integration on Existing and Proposed Power System Transient Stability Parameters
by Ramkrishna Mishan, Xingang Fu, Chanakya Hingu and Mohammed Ben-Idris
Energies 2025, 18(11), 2915; https://doi.org/10.3390/en18112915 - 2 Jun 2025
Viewed by 614
Abstract
The integration of variable distributed energy sources (DERs) can reduce overall system inertia, potentially impacting the transient response of both conventional and renewable generators within electrical grids. Although transient stability indicators—for instance, the Critical Clearing Time (CCT), fault-induced short-circuit current ratios, and machine [...] Read more.
The integration of variable distributed energy sources (DERs) can reduce overall system inertia, potentially impacting the transient response of both conventional and renewable generators within electrical grids. Although transient stability indicators—for instance, the Critical Clearing Time (CCT), fault-induced short-circuit current ratios, and machine parameters, including subtransient–transient reactances and associated time constants—are influenced by total system inertia, their detailed evaluation remains insufficiently explored. These parameters provide standardized benchmarks for systematically assessing the transient stability performance of conventional and photovoltaic (PV) generators as the penetration level of distributed PV systems (PVD1) increases. This study explores the relationship between conventional stability parameters and system inertia across different levels of PV penetration. CCT, a key metric for transient stability assessment, incorporates multiple influencing factors and typically increases with higher system inertia, making it a reliable comparative indicator for evaluating the effects of PV integration on system stability. To investigate this, the IEEE New England 39-bus system is adapted by replacing selected synchronous machines with PVD1 PV units and adjusting the PV penetration levels. The resulting system behavior is then compared to that of the original configuration to evaluate changes in transient stability. The findings confirm that transient and subtransient reactances, along with their respective time constants under fault conditions, are shaped not only by the characteristics of the generator on the faulted line but also by the surrounding network structure and overall system inertia. The newly introduced sensitivity parameters offer insights by capturing trends specific to conventional versus PV-based generators under different inertia scenarios. Notably, transient parameters show similar responsiveness to inertia variations to subtransient ones. This paper demonstrates that in certain scenarios, the integration of low-inertia PV generators may generate insufficient energy, which is not above critical energy during major disturbances, resulting surviving fault and subsequently an infinite CCT. While the integration of PV generators can be beneficial for their own operational performance, it may adversely impact the dynamic behavior and fault response of conventional synchronous generators within the system. This highlights the need for effective planning and control of DER integration to ensure reliable power system operation through accurate selection and application of both conventional and proposed transient stability parameters. Full article
Show Figures

Figure 1

21 pages, 4447 KB  
Article
Fairness-Oriented Volt–Watt Control Methods of PV Units for Over-Voltage Suppression in PV-Enriched Smart Cities
by Tohid Rahimi, Shafait Ahmed, Julian L. Cardenas-Barrera and Chris Diduch
Smart Cities 2025, 8(3), 88; https://doi.org/10.3390/smartcities8030088 - 26 May 2025
Viewed by 2587
Abstract
The higher integration of photovoltaic (PV) units is an inevitable component of smart city development. Thanks to smart meter devices that can record the exchange of power between the grid and customers, it is expected that homeowners and businesses will tend to install [...] Read more.
The higher integration of photovoltaic (PV) units is an inevitable component of smart city development. Thanks to smart meter devices that can record the exchange of power between the grid and customers, it is expected that homeowners and businesses will tend to install PV arrays on their rooftops and parking lots to benefit from selling power back to the grid. However, the overvoltage issue resulting from high PV penetration is a major challenge that necessitates the active power curtailment of PV units to ensure power grid stability. Fairness-oriented methods aim to minimize the active power of PV units as much as possible, adopting a fairer approach, and then address the PV owner’s satisfaction with fair profit and loss. Maintaining voltage within a limited standard range under very low load conditions while prioritizing PV inverters’ participation in reactive power contribution and attempting to ensure fairer curtailment of active power presents challenges to existing control design approaches. This paper presents twelve new volt–watt curve design methods to achieve these goals and address the challenges. The methods yield polynomial curves, piecewise linear curves, and single linear curves. A unique voltage sensitivity value for each PV inverter is used to determine the control region area and the slope of the curve at the starting point in certain instances. The effectiveness of the proposed methods is discussed by evaluating their capabilities on the 37-bus IEEE system. Full article
Show Figures

Figure 1

16 pages, 4515 KB  
Article
Enhancing Voltage and Power Stability in Distribution System with Photovoltaic from the Benefits of Battery Energy Storage
by Narate Charlangsut and Nattachote Rugthaicharoencheep
Energies 2025, 18(3), 577; https://doi.org/10.3390/en18030577 - 25 Jan 2025
Cited by 5 | Viewed by 1192
Abstract
This paper presents a method of enhancing voltage and power stability in a distribution system with the photovoltaic benefits of battery energy storage. The objective is to use photovoltaic-distributed generation and a battery energy storage system in order to reduce power loss to [...] Read more.
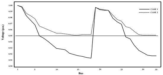
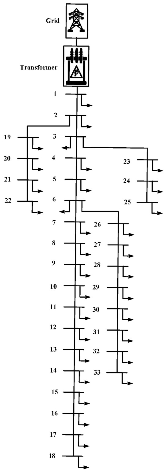
This paper presents a method of enhancing voltage and power stability in a distribution system with the photovoltaic benefits of battery energy storage. The objective is to use photovoltaic-distributed generation and a battery energy storage system in order to reduce power loss to a minimum and generate a voltage up to or above 0.95 p.u, which is the voltage standard in Thailand. This paper used MATLAB (Version R2024b-acdemic use) to conduct test experiments, and the system for the case studies is an IEEE 33-bus radial distribution system. There are five study cases in this paper. Case 1 is before the installation of the photovoltaic and battery energy storage system. Case 2 is the installation of the photovoltaic-distributed generator in four buses. Case 3 is the installation of the photovoltaic-distributed generator in only one bus. Case 4 is the installation of the photovoltaic distributed generator in two buses that have the most voltage drop. Case 5 is the installation of the photovoltaic-distributing generator in four buses and the battery energy storage system in two buses. The results show that Case 5 is the best because the voltage drop is never below 0.95 per unit or below the lowest power loss. Full article
(This article belongs to the Section F2: Distributed Energy System)
Show Figures

Figure 1

26 pages, 2184 KB  
Review
Floating Photovoltaic Plant Monitoring: A Review of Requirements and Feasible Technologies
by Silvia Bossi, Luciano Blasi, Giacomo Cupertino, Ramiro dell’Erba, Angelo Cipollini, Saverio De Vito, Marco Santoro, Girolamo Di Francia and Giuseppe Marco Tina
Sustainability 2024, 16(19), 8367; https://doi.org/10.3390/su16198367 - 26 Sep 2024
Cited by 5 | Viewed by 4374
Abstract
Photovoltaic energy (PV) is considered one of the pillars of the energy transition. However, this energy source is limited by a power density per unit surface lower than 200 W/m2, depending on the latitude of the installation site. Compared to fossil [...] Read more.
Photovoltaic energy (PV) is considered one of the pillars of the energy transition. However, this energy source is limited by a power density per unit surface lower than 200 W/m2, depending on the latitude of the installation site. Compared to fossil fuels, such low power density opens a sustainability issue for this type of renewable energy in terms of its competition with other land uses, and forces us to consider areas suitable for the installation of photovoltaic arrays other than farmlands. In this frame, floating PV plants, installed in internal water basins or even offshore, are receiving increasing interest. On the other hand, this kind of installation might significantly affect the water ecosystem environment in various ways, such as by the effects of solar shading or of anchorage installation. As a result, monitoring of floating PV (FPV) plants, both during the ex ante site evaluation phase and during the operation of the PV plant itself, is therefore necessary to keep such effects under control. This review aims to examine the technical and academic literature on FPV plant monitoring, focusing on the measurement and discussion of key physico-chemical parameters. This paper also aims to identify the additional monitoring features required for energy assessment of a floating PV system compared to a ground-based PV system. Moreover, due to the intrinsic difficulty in the maintenance operations of PV structures not installed on land, novel approaches have introduced autonomous solutions for monitoring the environmental impacts of FPV systems. Technologies for autonomous mapping and monitoring of water bodies are reviewed and discussed. The extensive technical literature analyzed in this review highlights the current lack of a cohesive framework for monitoring these impacts. This paper concludes that there is a need to establish general guidelines and criteria for standardized water quality monitoring (WQM) and management in relation to FPV systems. Full article
(This article belongs to the Special Issue Sustainable Energy Systems and Applications)
Show Figures

Figure 1

18 pages, 1264 KB  
Article
Chernobyl Disaster Optimizer-Based Optimal Integration of Hybrid Photovoltaic Systems and Network Reconfiguration for Reliable and Quality Power Supply to Nuclear Research Reactors
by Sobha Rani Penubarthi, Radha Rani Korrapati, Varaprasad Janamala, Chaitanya Nimmagadda, Arigela Satya Veerendra and Srividya Ravindrakumar
Modelling 2024, 5(3), 1268-1285; https://doi.org/10.3390/modelling5030065 - 13 Sep 2024
Cited by 3 | Viewed by 1769
Abstract
In view of the complexity and importance of nuclear research reactor (NRR) installations, it is imperative to uphold high standards of reliability and quality in the electricity being supplied to them. In this paper, the performance of low-voltage (LV) distribution feeders integrated with [...] Read more.
In view of the complexity and importance of nuclear research reactor (NRR) installations, it is imperative to uphold high standards of reliability and quality in the electricity being supplied to them. In this paper, the performance of low-voltage (LV) distribution feeders integrated with NRRs is improved in terms of reduced distribution loss, improved voltage profile, and reduced greenhouse gas (GHG) emissions by determining the optimal location and size of photovoltaic (PV) systems. In the second stage, the power quality of the feeder is optimized by reducing the total harmonic distortion (THD) by optimally allocating D-STATCOM units. In the third and fourth stages, the reliability and resilience aspects of the feeder are optimized using optimal network reconfiguration (ONR) and by integrating an energy storage system (ESS). To solve the non-linear complex optimization problems at all these stages, an efficient meta-heuristic Chernobyl disaster optimizer (CDO) is proposed. Simulations are performed on a modified IEEE 33-bus feeder considering the non-linear characteristics of NRRs, variability of the feeder loading profile, and PV variability. The study reveals that the proposed methodology can significantly improve the service requirements of NRRs for attaining sustainable research activities. Full article
Show Figures

Figure 1

54 pages, 5731 KB  
Article
Impact of Multi-Energy System and Different Control Strategies on a Generic Low-Voltage Distribution Grid
by Tanja M. Kneiske
Electronics 2024, 13(13), 2545; https://doi.org/10.3390/electronics13132545 - 28 Jun 2024
Cited by 1 | Viewed by 1236
Abstract
The rising electricity costs, cost of space heating, and domestic hot water end up driving consumers toward reducing expenses by generating their electricity through devices like photovoltaic systems and efficient combined heat and power plants. When coupled with thermal systems via an energy [...] Read more.
The rising electricity costs, cost of space heating, and domestic hot water end up driving consumers toward reducing expenses by generating their electricity through devices like photovoltaic systems and efficient combined heat and power plants. When coupled with thermal systems via an energy management system (EMS) in a Multi-Energy System (MES), this self-produced electricity can effectively lower electricity and heating bills. However, MESs with EMSs can serve various purposes beyond cost reduction via self-consumption, such as reacting to variable electricity prices, meeting special grid connection conditions, or minimizing CO2 emissions. These diverse strategies create unique prosumer profiles, deviating significantly from standard load profiles. The potential threat to the power grid arises as grid operators lack visibility into which consumers employ which control strategies. This paper investigates the impact of controlled MESs on the power grid compared to average households and answers whether new control strategies affect the planning strategies of low voltage grids. It proposes a comprehensive four-step toolchain for the detailed simulation of thermal–electrical load profiles, MES control strategies, and grid dynamics. It includes a new method for the grid impact analysis of extreme and average bulk values. As a result, this study identifies three primary factors influencing distribution power grids by MESs. Firstly, the presence and scale of photovoltaic (PV) systems significantly affect extreme values in the grid. Secondly, MESs incorporating combined heat and power (CHP) and heat pump (HP) units impact the overall grid performance, mainly reflected in bulk values. Thirdly, the placement of an MES with heating systems, especially when concentrated in one feeder, plays a crucial role in grid dynamics. Despite the three distinct factors identified as impactful on the power grid, this study reveals that the various control strategies, despite leading to vastly different grid profiles, do not exhibit divergent impacts on buses, lines, or transformers. Remarkably, the impact of MESs remains consistently similar across the range of control strategies studied. Therefore, different control strategies do not pose an additional challenge to the grid integration of MESs. Full article
Show Figures

Figure 1

20 pages, 3312 KB  
Article
Distributed Coordinated Operation of Active Distribution Networks with Electric Heating Loads Based on Dynamic Step Correction ADMM
by Shoudong Li, Guangqing Bao and Yanwen Hu
Energies 2024, 17(2), 533; https://doi.org/10.3390/en17020533 - 22 Jan 2024
Viewed by 1182
Abstract
In order to change the centralized operation framework of the active distribution network with electric heating loads (EHLs), a distributed optimization method is proposed for the coordinated operation of the active distribution network with EHLs. Firstly, considering the thermal delay effect and heat [...] Read more.
In order to change the centralized operation framework of the active distribution network with electric heating loads (EHLs), a distributed optimization method is proposed for the coordinated operation of the active distribution network with EHLs. Firstly, considering the thermal delay effect and heat loss of the thermal system, a centralized optimization operation model for active distribution networks with EHLs is established. Then, based on the centralized optimization operation model, it is rephrased as a standard sharing problem, and a distributed optimization operation model for the EHL active distribution network is established based on the alternating direction multiplier method (ADMM) solution. In the process of solving ADMM, dynamic step correction was further considered. By updating the steps during the iteration process, the number of iterations was reduced, and the convergence and computational efficiency of ADMM were improved. Finally, the effectiveness of the distributed coordinated operation method proposed in this paper was simulated and verified by constructing an IEEE33 distribution system. The results showed that the proposed distributed coordinated operation method has strong robustness to the randomness of the number of distributed units and parameters, and EHLs participating in coordinated operation can expand the consumption space of wind power and photovoltaic power, and improve the economic efficiency of system operation. Full article
Show Figures

Figure 1

23 pages, 2643 KB  
Article
A Low Cost Real-Time Transient Recorder for High Voltage Systems
by Selma Grebović, Nermin Oprašić, Ajdin Fejzić, Harun Kartal, Abdulah Akšamović and Samim Konjicija
Sensors 2023, 23(24), 9769; https://doi.org/10.3390/s23249769 - 12 Dec 2023
Cited by 3 | Viewed by 2655
Abstract
Large-scale incorporation of new energy generation units based on renewable sources, such as wind and photovoltaic power, drastically alters the structure of the power system. Because of the intermittent nature of these sources, switching in grids (connection and disconnection) occurs much more frequently [...] Read more.
Large-scale incorporation of new energy generation units based on renewable sources, such as wind and photovoltaic power, drastically alters the structure of the power system. Because of the intermittent nature of these sources, switching in grids (connection and disconnection) occurs much more frequently than with conventional sources. As a result, the power system will inevitably experience a large number of transients, which raises questions about the stability of the system and the quality of the electrical energy. Therefore, measuring various types of transients in power system is crucial for stability, power quality, fault analysis, protection design, and insulation design. Transient recorders that are currently used are generally expensive and only suitable for particular locations in power systems. The number of installed transient recorders is insufficient for a comprehensive analysis of problems that may occur. Hence, it is important to have inexpensive and efficient transient recorders that can be installed at multiple points in the power system on various types of objects. It is also essential to have a transient record database with open access, which can be used by researchers to develop new analysis techniques based on artificial intelligence. This paper proposes an inexpensive measurement and acquisition system designed to record transient phenomena on different objects within the power system. The system is designed to use autonomous power, a standardized data acquisition module, a low-budget system for transmitting recorded transient events to the server via mobile network, and a sensor system adapted to the object where transients are recorded. The proposed system is designed to be used for all types of objects in the power system where transients may occur, such as power lines, transmission towers, surge arresters, and transformers. All components of the system are described, and the system is tested under laboratory conditions. The modular nature of the system allows customization to the specifics of the location in power system by choosing appropriate components. The calibration method of the custom designed Rogowski coil is described. The cost analysis of the proposed system and power consumption analysis are performed. The results show that the system’s performance meets application requirements at a low cost. Full article
(This article belongs to the Topic Power System Protection)
Show Figures

Figure 1

17 pages, 533 KB  
Article
The Road to Sustainable Logistics: Using the Fuzzy Nonlinear Multi-Objective Optimization Model to Build Photovoltaic Stations in Taiwan’s Logistics Centers
by Huai-Tien Wang, Kang-Lin Chiang, Nang-Fei Pan and Yu-Feng Lin
Sustainability 2023, 15(23), 16449; https://doi.org/10.3390/su152316449 - 30 Nov 2023
Cited by 2 | Viewed by 1487
Abstract
In Taiwan, numerous company logistics centers have embraced installing solar photovoltaic power stations (SPPSs) on their rooftops. The primary objective of this study is to expedite the generation of green electricity for sale, bolstering the logistics center’s income and enhancing its environmental, social, [...] Read more.
In Taiwan, numerous company logistics centers have embraced installing solar photovoltaic power stations (SPPSs) on their rooftops. The primary objective of this study is to expedite the generation of green electricity for sale, bolstering the logistics center’s income and enhancing its environmental, social, and governance (ESG) profile. How can we secure solar photovoltaic power station (SPPS) projects with expedited construction timelines, reduced investment costs, and heightened quality aligned with the long-term ESG objectives? The study applies the critical path method (CPM) to determine the item’s path. Next, the mothed leverages Zimmermann’s mathematical models for nonlinear multi-objectives and Yager’s fuzzy sets to enhance project efficiency, minimizing completion time and cost while maximizing the quality ratio. Subsequently, the project uses Liou and Wang’s defuzzification values and incorporates Dong’s fuzzy to accelerate calculations. In this case, Project HP’s item J, the construction time is reduced from 24.3 to 3.2 days, ensuring that construction quality meets an 85% standard. Item J necessitates expanding the fuzzy cost interval (4549.90, 15,416.65, 26,283.41) (it refers to a scope of possible costs). It becomes evident that construction time plays a pivotal role in controlling costs. For Project HP’s item H, the unit time quality decision ranges from TWD 238,000 to 240,000, to turn into a cost interval of TWD 215,100, 239,000, and 262,900. Consequently, cost transformation transitions from an active to a more passive role, with quality and construction time becoming the driving components. This study uses a fuzzy nonlinear multi-objective model to guide the decision analysis of SPPSs within logistics centers. This strategy enables decision-makers to streamline logistics center operations, ensuring time, cost, and quality (TCQ) alignment during SPPS installation, thereby advancing ESG sustainability goals. Full article
Show Figures

Figure 1

25 pages, 13277 KB  
Article
Alleviation of Power Quality Issues in MVF-DEANF-PLL Based Solar PV Systems under Polluted Grid Conditions
by Balasubramanian Mohan, Saravanan Siddhan and Nagarajan Chinnadurai
Sustainability 2023, 15(21), 15487; https://doi.org/10.3390/su152115487 - 31 Oct 2023
Viewed by 1286
Abstract
Solar energy is a sustainable and environmentally safe power source due to its widespread availability and cleanliness. Nowadays, the grid-integrated solar photovoltaic system (SPVS) has to work with a polluted grid, an imbalanced load, and changing solar irradiation. When the grid is polluted, [...] Read more.
Solar energy is a sustainable and environmentally safe power source due to its widespread availability and cleanliness. Nowadays, the grid-integrated solar photovoltaic system (SPVS) has to work with a polluted grid, an imbalanced load, and changing solar irradiation. When the grid is polluted, it is also crucial to enhance power quality (PQ) at a common coupling point (CCP) while supplying significantly distorted and unreliable loads. For effective synchronization and the production of unit templates, it is necessary to retrieve positive sequence components (PSCs) from distorted/imbalanced grid voltages. In this study, a control algorithm for a grid-integrated SPVS is developed using a multi-variable filter dual-enhanced adaptive notch filter phase-locked loop (MVF-DEANF-PLL) which offers seamless grid synchronization and PQ issue alleviation. In a polluted grid environment, the proposed control approach aids in the reduction in current/voltage harmonics, DC offset, unity power factor (UPF) operation, and rapid estimation of sequence components. Even in unbalanced grid conditions, the proposed control approach efficiently extracts PSCs of both unbalanced load current and polluted CCP grid voltages. These PSCs are utilized to generate unit templates and reference source currents. By using a flexible step-size incremental conductance (FSSINC) maximum power point tracking (MPPT) technique, the highest available power of SPVS is gathered. MATLAB/Simulink is utilized for modelling a 7.22 kW SPV system, and results from simulations which depict that the proposed algorithm efficiently resolves PQ concerns in distribution networks with a polluted grid. Test observations of a 1 kW laboratory-developed SPVS prototype were recorded in compliance with the IEEE-519 standard. The suggested control technique complies with the aforementioned standards by providing a sinusoidal balanced source current that has a THD of 2.5%. Comparisons between the proposed control’s performance and that of a conventional SRF-PLL-based control technique were also performed. Full article
Show Figures

Figure 1

Back to TopTop