Alleviation of Power Quality Issues in MVF-DEANF-PLL Based Solar PV Systems under Polluted Grid Conditions
Abstract
:1. Introduction
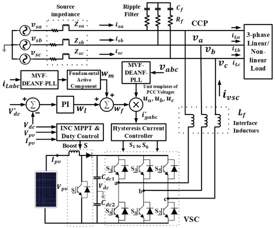
2. System Configuration
3. Control Approach
3.1. Maximum Power Extraction
3.2. Conventional SRF-PLL
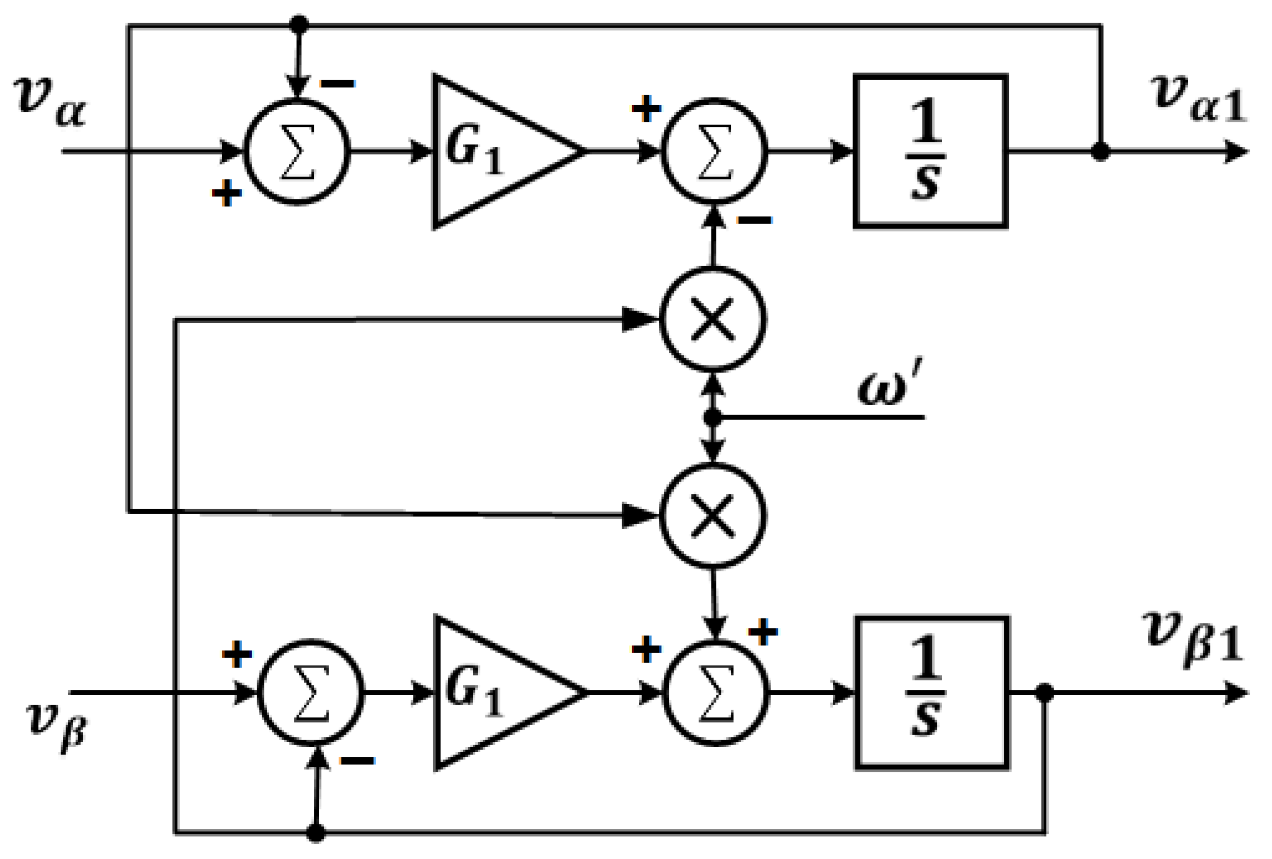
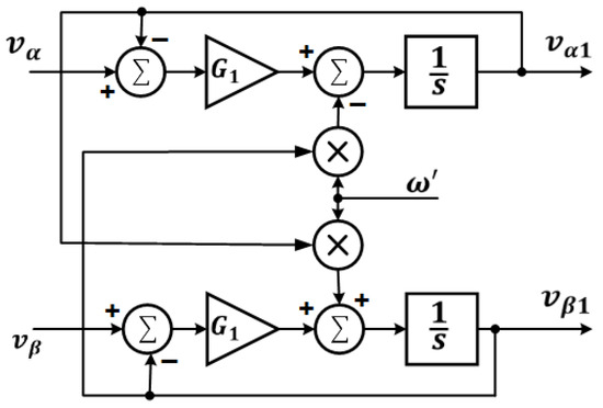
3.3. MVF Structure
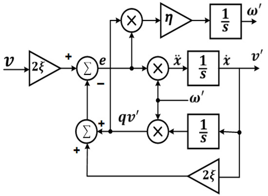
3.4. Dual Enhanced Adaptive Notch Filter
3.5. MVF–DEANF-PLL
3.6. Generation of VSC Gate Pulses
4. Simulation Studies
4.1. Response at Constant
4.2. System Response at Dynamic
4.3. System Response at Non-SPV Hours
4.4. System Dynamic Response at Non-SPV Hours
4.5. System under Purely Non-Linear Load
4.6. Conventional SRF-PLL System Responses
5. Experimental Studies
5.1. Response at SPV Hours
5.2. Response at Non-SPV Hours
5.3. Response with Conventional SRF-PLL
6. Conclusions
Author Contributions
Funding
Institutional Review Board Statement
Informed Consent Statement
Data Availability Statement
Conflicts of Interest
Nomenclature
| Symbols | Definition |
| Vpv | PV voltage (V) |
| Vpv* | Reference PV voltage (V) |
| Vmp | Voltage at the MPP point (V) |
| Vdc | DC link voltage (V) |
| α* | Duty ratio of boost converter |
| va, vb, vc | CCP voltages at Phase a, b, and c (V) |
| vα, vβ | αβ components of CCP voltages |
| vd, vq | dq components of CCP voltages |
| ω′ | Centre frequency (rad/sec) |
| vα1, vβ1 | MVF’s filtered output in αβ frame |
| vα+, vβ+ | FFPS voltage components in αβ frame |
| vd+, vq+ | FFPS voltage components in dq frame |
| va+, vb+, vc+ | PSCs of CCP voltages |
| ua, ub, uc | Unit templates |
Appendix A
| Parameters | Simulation Studies | Experimental Studies |
|---|---|---|
| Supply system | 3-phase, 400 V (L-L), 50 Hz | 3-phase, 400 V (L-L), 50 Hz |
| Unbalanced linear load | = 9 Ω + j6.28 Ω = 7 Ω + j9.42 Ω = 11 Ω + j12.6 Ω | = 96 Ω + j3.77 Ω = 51 Ω + j7.54 Ω = 51 Ω + j11.3 Ω |
| Ripple filter | = 5 Ω, = 47 μF | = 5 Ω, = 10 μF |
| Non-linear load | RL load with a diode bridge rectifier (3-phase) = 120 mH | RL load with a diode bridge rectifier (3-phase) = 24 mH |
| DC-link voltage reference | = 1100 V | = 130 V |
| DC link capacitor | = 1600 μF | = 3300 μF |
| Gain details for the PI controller | = 2.5 | = 1.4 |
| Solar PV system | = 7.22 kW | = 894.4 W |
| Hysteresis band | A | A |
| Interfacing inductor | = 10 mH | = 3 mH |
References
- Bharatee, A.; Ray, P.K.; Ghosh, A. A Power Management Scheme for Grid-connected PV Integrated with Hybrid Energy Storage System. J. Mod. Power Syst. Clean Energy 2022, 10, 954–963. [Google Scholar] [CrossRef]
- Yildirim, M.A.; Nowak-Oclon, M. Modified Maximum Power Point Tracking Algorithm under Time-Varying Solar Irradiation. Energies 2020, 13, 6722. [Google Scholar] [CrossRef]
- Murshid, S.; Singh, B. Double Stage Solar PV Array Fed Water Pump Driven by Permanent Magnet Synchronous Motor. IEEE Trans. Ind. Appl. 2021, 57, 1736–1745. [Google Scholar] [CrossRef]
- Viloria-Porto, J.; Robles-Algarín, C.; Restrepo-Leal, D. A Novel Approach for an MPPT Controller Based on the ADALINE Network Trained with the RTRL Algorithm. Energies 2018, 11, 3407. [Google Scholar] [CrossRef]
- Pandey, A.K.; Singh, V.; Jain, S. Maximum Power Point Tracking Algorithm Based on Fuzzy Logic Control Using P-V and I-V Characteristics for PV Array. IEEE Trans. Ind. Appl. 2023, 59, 4572–4583. [Google Scholar] [CrossRef]
- Rani, V.; Mahela, O.P.; Doraya, H. Power Quality Improvement in the Distribution Network with Solar Energy Penetration Using Distribution Static Compensator. In Proceedings of the 2018 International Conference on Computing, Power and Communication Technologies (GUCON), Greater Noida, India, 28–29 September 2018; pp. 148–154. [Google Scholar]
- Badoni, M.; Singh, A.; Pandey, S.; Singh, B. Fractional-Order Notch Filter for Grid-Connected Solar PV System with Power Quality Improvement. IEEE Trans. Ind. Electron. 2022, 69, 429–439. [Google Scholar] [CrossRef]
- Bighash, E.Z.; Sadeghzadeh, S.M.; Ebrahimzadeh, E.; Blaabjerg, F. Adaptive-Harmonic Compensation in Residential Distribution Grid by Roof-Top PV Systems. IEEE J. Emerg. Sel. Top. Power Electron. 2018, 6, 2098–2108. [Google Scholar] [CrossRef]
- Harirchi, F.; Simoes, M.G. Enhanced Instantaneous Power Theory Decomposition for Power Quality Smart Converter Applications. IEEE Trans. Power Electron. 2018, 33, 9344–9359. [Google Scholar] [CrossRef]
- Kumar, A.; Kumar, P. Power Quality Improvement for Grid-connected PV System Based on Distribution Static Compensator with Fuzzy Logic Controller and UVT/ADALINE-based Least Mean Square Controller. J. Mod. Power Syst. Clean Energy 2021, 9, 1289–1299. [Google Scholar] [CrossRef]
- Singh, A.K.; Hussain, I.; Singh, B. Double-Stage Three-Phase Grid-Integrated Solar PV System with Fast Zero Attracting Normalized Least Mean Fourth Based Adaptive Control. IEEE Trans. Ind. Electron. 2018, 65, 3921–3931. [Google Scholar] [CrossRef]
- Nazir, F.U.; Kumar, N.; Pal, B.C.; Singh, B.; Panigrahi, B.K. Enhanced SOGI Controller for Weak Grid Integrated Solar PV System. IEEE Trans. Energy Convers. 2020, 35, 1208–1217. [Google Scholar] [CrossRef]
- Pathak, G.; Mohanty, D.; Dwivedi, S.K.; Singh, B.; Panigrahi, B.K. Implementation of MVF-Based Control Technique for 3-Φ Distribution Static Compensator. J. Inst. Eng. (India) Ser. B 2019, 100, 589–597. [Google Scholar] [CrossRef]
- Rajkumar, K.; Parthiban, P. Grid voltage detection method based on a novel adaptive notch filter for control of transformerless dynamic voltage restorer. In Proceedings of the 2020 IEEE First International Conference on Smart Technologies for Power, Energy and Control (STPEC), Nagpur, India, 25–26 September 2020; pp. 1–6. [Google Scholar]
- Nguyen, A.T.; Lee, D.C. Advanced Grid Synchronization Scheme Based on Dual eSOGI-FLL for Grid-Feeding Converters. IEEE Trans. Power Electron. 2022, 37, 7218–7229. [Google Scholar] [CrossRef]
- Xin, Z.; Zhao, R.; Mattavelli, P.; Loh, P.C.; Blaabjerg, F. Re-Investigation of Generalized Integrator Based Filters From a First-Order-System Perspective. IEEE Access 2016, 4, 7131–7144. [Google Scholar] [CrossRef]
- Chaudhari, D.S.; Patil, K.R. DSOGI Based Performance Evaluation of D-STATCOM for Load Harmonic Compensation in Three-Phase Three-wire Polluted Utility System. In Proceedings of the 2020 IEEE International Conference for Innovation in Technology (INOCON), Bangluru, India, 6–8 November 2020; pp. 1–7. [Google Scholar]
- Chuang, M.T.; Liu, Y.H.; Ye, S.P. A Novel Variable Step Size Incremental Conductance Method with an Adaptive Scaling Factor. Appl. Sci. 2020, 10, 5214. [Google Scholar] [CrossRef]
- Venkatramanan, D.; John, V. Dynamic Phasor Modeling and Stability Analysis of SRF-PLL-Based Grid-Tie Inverter Under Islanded Conditions. IEEE Trans. Ind. Appl. 2020, 56, 1953–1965. [Google Scholar] [CrossRef]
- Singh, R.; Singh, A. Performance Evaluation of Three-Phase Unified Power Quality Conditioner controlled using SRF. In Proceedings of the 2021 4th International Conference on Recent Developments in Control, Automation & Power Engineering (RDCAPE), Noida, India, 7–8 October 2021; pp. 486–491. [Google Scholar]
- Choukri Benhabib, M.; Saadate, S. A new robust experimentally validated phase-looked loop for power electronic control. EPE J. 2005, 15, 36–48. [Google Scholar] [CrossRef]
- Daou, N.; Khatounian, F. A combined phase locked loop technique for grid synchronization of power converters under highly distorted grid conditions. In Proceedings of the 2016 IEEE International Multidisciplinary Conference on Engineering Technology (IMCET), Beirut, Lebanon, 2–4 November 2016; pp. 108–114. [Google Scholar]
- Hui, N.; Luo, Z.; Feng, Y.; Han, X. A Novel Grid Synchronization Method Based on Hybrid Filter Under Distorted Voltage Conditions. IEEE Access 2020, 8, 65636–65648. [Google Scholar] [CrossRef]
- Chittora, P.; Singh, A.; Singh, M. Simple and efficient control of DSTATCOM in three-phase four-wire polluted grid system using MCCF-SOGI based controller. IET Gener. Transm. Distrib. 2018, 12, 1213–1222. [Google Scholar] [CrossRef]
- IEEE Std 519-1992; IEEE Recommended Practices and Requirements for Harmonic Control in Electrical Power Systems. IEEE: New York, NY, USA. [CrossRef]
- Shukl, P.; Singh, B. Recursive Digital Filter Based Control for Power Quality Improvement of Grid Tied Solar PV System. IEEE Trans. Ind. Appl. 2020, 56, 3412–3421. [Google Scholar] [CrossRef]
- Badoni, M.; Singh, A.; Singh, V.P.; Tripathi, R.N. Grid interfaced solar photovoltaic system using ZA-LMS based control algorithm. Electr. Power Syst. Res. 2018, 160, 261–272. [Google Scholar] [CrossRef]
- Modi, G.; Kumar, S.; Singh, B. Improved Widrow–Hoff Based Adaptive Control of Multiobjective PV-DSTATCOM System. IEEE Trans. Ind. Appl. 2020, 56, 1930–1939. [Google Scholar] [CrossRef]
- Srinivas, M.; Hussain, I.; Singh, B. Combined LMS–LMF-Based Control Algorithm of DSTATCOM for Power Quality Enhancement in Distribution System. IEEE Trans. Ind. Electron. 2016, 63, 4160–4168. [Google Scholar] [CrossRef]
































| System Parameters | Conventional SRF-PLL Control (THD) | Proposed MVF-DEANF-PLL Control (THD) |
|---|---|---|
| 6.30% | 6.30% | |
| PSCs of VCCP | 6.29% | 0.34% |
| 15.15% | 15.15% | |
| Non-SPV hours—8.54% | Non-SPV hours—2.11% |
| System Parameters | Conventional SRF-PLL Control (THD) | Proposed MVF-DEANF-PLL Control (THD) |
|---|---|---|
| 6.4% | 6.4% | |
| 13.2% | 13.2% | |
| SPV hours—9.9% Non-SPV hours—8.3% | SPV hours—2.5% Non-SPV hours—2.2% |
Disclaimer/Publisher’s Note: The statements, opinions and data contained in all publications are solely those of the individual author(s) and contributor(s) and not of MDPI and/or the editor(s). MDPI and/or the editor(s) disclaim responsibility for any injury to people or property resulting from any ideas, methods, instructions or products referred to in the content. |
© 2023 by the authors. Licensee MDPI, Basel, Switzerland. This article is an open access article distributed under the terms and conditions of the Creative Commons Attribution (CC BY) license (https://creativecommons.org/licenses/by/4.0/).
Share and Cite
Mohan, B.; Siddhan, S.; Chinnadurai, N. Alleviation of Power Quality Issues in MVF-DEANF-PLL Based Solar PV Systems under Polluted Grid Conditions. Sustainability 2023, 15, 15487. https://doi.org/10.3390/su152115487
Mohan B, Siddhan S, Chinnadurai N. Alleviation of Power Quality Issues in MVF-DEANF-PLL Based Solar PV Systems under Polluted Grid Conditions. Sustainability. 2023; 15(21):15487. https://doi.org/10.3390/su152115487
Chicago/Turabian StyleMohan, Balasubramanian, Saravanan Siddhan, and Nagarajan Chinnadurai. 2023. "Alleviation of Power Quality Issues in MVF-DEANF-PLL Based Solar PV Systems under Polluted Grid Conditions" Sustainability 15, no. 21: 15487. https://doi.org/10.3390/su152115487
APA StyleMohan, B., Siddhan, S., & Chinnadurai, N. (2023). Alleviation of Power Quality Issues in MVF-DEANF-PLL Based Solar PV Systems under Polluted Grid Conditions. Sustainability, 15(21), 15487. https://doi.org/10.3390/su152115487

