Sign in to use this feature.

Years

Between: -

Subjects

remove_circle_outline
remove_circle_outline
remove_circle_outline
remove_circle_outline
remove_circle_outline
remove_circle_outline
remove_circle_outline

Journals

Article Types

Countries / Regions

Search Results (32)

Search Parameters:
Keywords = Shc signaling

Order results
Result details
Results per page
Select all
Export citation of selected articles as:
24 pages, 1431 KB  
Review
The Roles of SHCBP1 in Cancer Hallmarks: Molecular Mechanisms and Therapeutic Implications
by Hye-Youn Kim, Ye-Jin Park, Soyeon Ryu and Suntaek Hong
Int. J. Mol. Sci. 2025, 26(18), 8778; https://doi.org/10.3390/ijms26188778 - 9 Sep 2025
Viewed by 643
Abstract
The SHCBP1 (SHC SH2-domain-binding protein 1) is identified as an important regulator of cancer biology, participating in the modulation of multiple cancer hallmarks. Initially discovered as a component of the mitotic midbody essential for cytokinesis, SHCBP1 is now recognized for orchestrating a broad [...] Read more.
The SHCBP1 (SHC SH2-domain-binding protein 1) is identified as an important regulator of cancer biology, participating in the modulation of multiple cancer hallmarks. Initially discovered as a component of the mitotic midbody essential for cytokinesis, SHCBP1 is now recognized for orchestrating a broad spectrum of oncogenic processes such as persistent proliferation, apoptosis resistance, epithelial–mesenchymal transition, and immune system evasion. This review comprehensively explores the molecular features of SHCBP1, its regulatory networks, and its multifaceted roles in cancer progression. SHCBP1 is commonly overexpressed in diverse cancers, with elevated expression levels strongly associated with more aggressive tumors and unfavorable patient prognosis. Mechanistically, SHCBP1 serves as a potential mediator of oncogenic signaling pathways, thereby regulating mitotic processes, transcriptional alterations, and cytoskeletal reorganization. In addition to its biological functions, SHCBP1 offers translational promise as a prognostic marker and a prospective therapeutic target. Preclinical models indicate that genetic depletion or pharmacologic disruption of SHCBP1 limits tumor growth, increases sensitivity to chemotherapy, and reduces metastatic capacity. Despite significant progress, the development of selective SHCBP1 inhibitors remain challenging areas. This review summarizes SHCBP1’s diverse roles in tumor pathogenesis and outlines future research directions to develop SHCBP1-targeted strategies. Full article
(This article belongs to the Special Issue Biomarkers of Tumor Progression, Prognosis and Therapy: 2nd Edition)
Show Figures

Figure 1

24 pages, 8383 KB  
Article
Idebenone Mitigates Traumatic-Brain-Injury-Triggered Gene Expression Changes to Ephrin-A and Dopamine Signaling Pathways While Increasing Microglial Genes
by Hyehyun Hwang, Chinmoy Sarkar, Boris Piskoun, Naibo Zhang, Apurva Borcar, Courtney L. Robertson, Marta M. Lipinski, Nagendra Yadava, Molly J. Goodfellow and Brian M. Polster
Cells 2025, 14(11), 824; https://doi.org/10.3390/cells14110824 - 1 Jun 2025
Cited by 1 | Viewed by 1202
Abstract
Traumatic brain injury (TBI) leads to persistent pro-inflammatory microglial activation implicated in neurodegeneration. Idebenone, a coenzyme Q10 analogue that interacts with both mitochondria and the tyrosine kinase adaptor SHC1, inhibits aspects of microglial activation in vitro. We used the NanoString Neuropathology Panel to [...] Read more.
Traumatic brain injury (TBI) leads to persistent pro-inflammatory microglial activation implicated in neurodegeneration. Idebenone, a coenzyme Q10 analogue that interacts with both mitochondria and the tyrosine kinase adaptor SHC1, inhibits aspects of microglial activation in vitro. We used the NanoString Neuropathology Panel to test the hypothesis that idebenone post-treatment mitigates TBI-pathology-associated acute gene expression changes by moderating the pro-inflammatory microglial response to injury. Controlled cortical impact to adult male mice increased the microglial activation signature in the peri-lesional cortex at 24 h post-TBI. Unexpectedly, several microglial signature genes upregulated by TBI were further increased by post-injury idebenone administration. However, idebenone significantly attenuated TBI-mediated perturbations to gene expression associated with behavior, particularly in the gene ontology–biological process (GO:BP) pathways “ephrin receptor signaling” and “dopamine metabolic process”. Gene co-expression analysis correlated levels of microglial complement component 1q (C1q) and the neurotrophin receptor gene Ntrk1 to large (>3-fold) TBI-induced decreases in dopamine receptor genes Drd1 and Drd2 that were mitigated by idebenone treatment. Bioinformatics analysis identified SUZ12 as a candidate transcriptional regulator of idebenone-modified gene expression changes. Overall, the results suggest that idebenone may enhance TBI-induced microglial number within the first 24 h of TBI and identify ephrin-A and dopamine signaling as novel idebenone targets. Full article
Show Figures

Graphical abstract

18 pages, 2224 KB  
Communication
Distribution of the p66Shc Adaptor Protein Among Mitochondrial and Mitochondria—Associated Membranes Fractions in Normal and Oxidative Stress Conditions
by Magdalena Lebiedzinska-Arciszewska, Barbara Pakula, Massimo Bonora, Sonia Missiroli, Yaiza Potes, Patrycja Jakubek-Olszewska, Ines C. M. Simoes, Paolo Pinton and Mariusz R. Wieckowski
Int. J. Mol. Sci. 2024, 25(23), 12835; https://doi.org/10.3390/ijms252312835 - 29 Nov 2024
Cited by 2 | Viewed by 1782
Abstract
p66Shc is an adaptor protein and one of the cellular fate regulators since it modulates mitogenic signaling pathways, mitochondrial function, and reactive oxygen species (ROS) production. p66Shc is localized mostly in the cytosol and endoplasmic reticulum (ER); however, under oxidative stress, p66Shc is [...] Read more.
p66Shc is an adaptor protein and one of the cellular fate regulators since it modulates mitogenic signaling pathways, mitochondrial function, and reactive oxygen species (ROS) production. p66Shc is localized mostly in the cytosol and endoplasmic reticulum (ER); however, under oxidative stress, p66Shc is post-translationally modified and relocates to mitochondria. p66Shc was found in the intermembrane space, where it interacts with cytochrome c, contributing to the hydrogen peroxide generation by the mitochondrial respiratory chain. Our previous studies suggested that p66Shc is localized also in mitochondria-associated membranes (MAM). MAM fraction consists of mitochondria and mostly ER membranes. Contact sites between ER and mitochondria host proteins involved in multiple processes including calcium homeostasis, apoptosis, and autophagy regulation. Thus, p66Shc in MAM could participate in processes related to cell fate determination. Due to reports on various and conditional p66Shc intracellular localization, in the present paper, we describe the allocation of p66Shc pools in different subcellular compartments in mouse liver tissue and HepG2 cell culture. We provide additional evidence for p66Shc localization in MAM. In the present study, we use precisely purified subcellular fraction isolated by differential centrifugation-based protocol from control mouse liver tissue and HepG2 cells and from cells treated with hydrogen peroxide to promote mitochondrial p66Shc translocation. We performed controlled digestion of crude mitochondrial fraction, in which the degradation patterns of p66Shc and MAM fraction marker proteins were comparable. Moreover, we assessed the distribution of the individual ShcA isoforms (p46Shc, p52Shc, and p66Shc) in the subcellular fractions and their contribution to the total ShcA in control mice livers and HepG2 cells. In conclusion, we showed that a substantial pool of p66Shc protein resides in MAM in control conditions and after oxidative stress induction. Full article
(This article belongs to the Special Issue Mitochondrial Biology and Reactive Oxygen Species)
Show Figures

Figure 1

18 pages, 2874 KB  
Article
Effects of Complete and Partial Loss of the 24S-Hydroxycholesterol-Generating Enzyme Cyp46a1 on Behavior and Hippocampal Transcription in Mouse
by Hong-Jin Shu, Luke H. Ziolkowski, Sofia V. Salvatore, Ann M. Benz, David F. Wozniak, Carla M. Yuede, Steven M. Paul, Charles F. Zorumski and Steven Mennerick
Biomolecules 2024, 14(3), 254; https://doi.org/10.3390/biom14030254 - 21 Feb 2024
Cited by 2 | Viewed by 2319
Abstract
Brain cholesterol metabolic products include neurosteroids and oxysterols, which play important roles in cellular physiology. In neurons, the cholesterol oxidation product, 24S-hydroxycholesterol (24S-HC), is a regulator of signaling and transcription. Here, we examined the behavioral effects of 24S-HC loss, using global and cell-selective [...] Read more.
Brain cholesterol metabolic products include neurosteroids and oxysterols, which play important roles in cellular physiology. In neurons, the cholesterol oxidation product, 24S-hydroxycholesterol (24S-HC), is a regulator of signaling and transcription. Here, we examined the behavioral effects of 24S-HC loss, using global and cell-selective genetic deletion of the synthetic enzyme CYP46A1. Mice that are globally deficient in CYP46A1 exhibited hypoactivity at young ages and unexpected increases in conditioned fear memory. Despite strong reductions in hippocampal 24S-HC in mice with selective loss of CYP46A1 in VGLUT1-positive cells, behavioral effects were not recapitulated in these conditional knockout mice. Global knockout produced strong, developmentally dependent transcriptional effects on select cholesterol metabolism genes. These included paradoxical changes in Liver X Receptor targets. Again, conditional knockout was insufficient to recapitulate most changes. Overall, our results highlight the complex effects of 24S-HC in an in vivo setting that are not fully predicted by known mechanisms. The results also demonstrate that the complete inhibition of enzymatic activity may be needed for a detectable, therapeutically relevant impact on gene expression and behavior. Full article
(This article belongs to the Special Issue Role of Neuroactive Steroids in Health and Disease)
Show Figures

Figure 1

19 pages, 5415 KB  
Article
Control of Mitochondrial Electron Transport Chain Flux and Apoptosis by Retinoic Acid: Raman Imaging In Vitro Human Bronchial and Lung Cancerous Cells
by Halina Abramczyk and Jakub Maciej Surmacki
Cancers 2023, 15(18), 4535; https://doi.org/10.3390/cancers15184535 - 13 Sep 2023
Cited by 5 | Viewed by 2480
Abstract
The multiple functions of cytochrome c (cyt c) and their regulation in life and death decisions of the mammalian cell go beyond respiration, apoptosis, ROS scavenging, and oxidation of cardiolipine. It has become increasingly evident that cyt c is involved in the [...] Read more.
The multiple functions of cytochrome c (cyt c) and their regulation in life and death decisions of the mammalian cell go beyond respiration, apoptosis, ROS scavenging, and oxidation of cardiolipine. It has become increasingly evident that cyt c is involved in the propagation of mitogenic signals. It has been proposed that the mitogenic signals occur via the PKCδ-retinoic acid signal complex comprising the protein kinase Cδ, the adapter protein Src homologous collagen homolog (p66Shc), and cyt c. We showed the importance of retinoic acid in regulating cellular processes monitored by the Raman bands of cyt c. To understand the role of retinoids in regulating redox status of cyt c, we recorded the Raman spectra and images of cells receiving redox stimuli by retinoic acid at in vitro cell cultures. For these purposes, we incubated bronchial normal epithelial lung (BEpC) and lung cancer cells (A549) with retinoic acid at concentrations of 1, 10, and 50 µM for 24 and 48 h of incubations. The new role of retinoic acid in a change of the redox status of iron ion in the heme group of cyt c from oxidized Fe3+ to reduced Fe2+ form may have serious consequences on ATPase effectiveness and aborting the activation of the conventional mitochondrial signaling protein-dependent pathways, lack of triggering programmed cell death through apoptosis, and lack of cytokine induction. To explain the effect of retinoids on the redox status of cyt c in the electron transfer chain, we used the quantum chemistry models of retinoid biology. It has been proposed that retinol catalyzes resonance energy transfer (RET) reactions in cyt c. The paper suggests that RET is pivotally important for mitochondrial energy homeostasis by controlling oxidative phosphorylation by switching between activation and inactivation of glycolysis and regulation of electron flux in the electron transport chain. The key role in this process is played by protein kinase C δ (PKCδ), which triggers a signal to the pyruvate dehydrogenase complex. The PKCδ-retinoic acid complex reversibly (at normal physiological conditions) or irreversibly (cancer) responds to the redox potential of cyt c that changes with the electron transfer chain flux. Full article
(This article belongs to the Section Cancer Biomarkers)
Show Figures

Figure 1

14 pages, 2793 KB  
Article
Polarization Controller Based on Variable-Step Greedy Linear Descent for Self-Homodyne Coherent Transmission Systems
by Qianwen Fang, Xian Zhou, Rui Li, Yuyuan Gao, Shiyao Wang, Feiyu Li and Keping Long
Photonics 2023, 10(7), 770; https://doi.org/10.3390/photonics10070770 - 4 Jul 2023
Cited by 1 | Viewed by 2259
Abstract
A self-homodyne coherent (SHC) transmission system that has a good prospect in terms of short-reach interconnections can simplify digital signal processing (DSP) and reduce the power consumption of laser diodes. However, the polarization control of the carrier becomes a pivotal part of these [...] Read more.
A self-homodyne coherent (SHC) transmission system that has a good prospect in terms of short-reach interconnections can simplify digital signal processing (DSP) and reduce the power consumption of laser diodes. However, the polarization control of the carrier becomes a pivotal part of these systems, and different from the traditional polarization control on a certain state of polarization (SOP), it only needs to lock the two polarization lights after the polarization beam splitter (PBS) in a state of equal power. Half-wave plates or Mach–Zehnder interferometers can accomplish the above goals. In order to evaluate the performance of these polarization control structures in the SHC system, we modeled them on the basis of theoretical analysis. Furthermore, a variable-step greedy linear descent (GLD) algorithm is proposed to solve the power fluctuation problem caused by the accelerated change of SOP near the pole of the Poincaré sphere. The simulation results indicate that the variable-step GLD algorithm can effectively improve the tracking ability of the polarization control loop up to approximately 1.5 times of the GLD algorithm and the gradient descent (GD) algorithm. Full article
(This article belongs to the Special Issue Enabling Technologies for Optical Communications and Networking)
Show Figures

Figure 1

17 pages, 5229 KB  
Article
YES1 Kinase Mediates the Membrane Removal of Rescued F508del-CFTR in Airway Cells by Promoting MAPK Pathway Activation via SHC1
by Patrícia Barros, Ana M. Matos, Paulo Matos and Peter Jordan
Biomolecules 2023, 13(6), 949; https://doi.org/10.3390/biom13060949 - 6 Jun 2023
Cited by 2 | Viewed by 1930
Abstract
Recent developments in CFTR modulator drugs have had a significant transformational effect on the treatment of individuals with Cystic Fibrosis (CF) who carry the most frequent F508del-CFTR mutation in at least one allele. However, the clinical effects of these revolutionary drugs remain limited [...] Read more.
Recent developments in CFTR modulator drugs have had a significant transformational effect on the treatment of individuals with Cystic Fibrosis (CF) who carry the most frequent F508del-CFTR mutation in at least one allele. However, the clinical effects of these revolutionary drugs remain limited by their inability to fully restore the plasma membrane (PM) stability of the rescued mutant channels. Here, we shed new light on the molecular mechanisms behind the reduced half-life of rescued F508del-CFTR at the PM of airway cells. We describe that YES1 protein kinase is enriched in F508del-CFTR protein PM complexes, and that its interaction with rescued channels is mediated and dependent on the adaptor protein YAP1. Moreover, we show that interference with this complex, either by depletion of one of these components or inhibiting YES1 activity, is sufficient to significantly improve the abundance and stability of modulator-rescued F508del-CFTR at the surface of airway cells. In addition, we found that this effect was mediated by a decreased phosphorylation of the scaffold protein SHC1, a key regulator of MAPK pathway activity. In fact, we showed that depletion of SHC1 or inhibition of MAPK pathway signaling was sufficient to improve rescued F508del-CFTR surface levels, whereas an ectopic increase in pathway activation downstream of SHC1, through the use of a constitutively active H-RAS protein, abrogated the stabilizing effect of YES1 inhibition on rescued F508del-CFTR. Taken together, our findings not only provide new mechanistic insights into the regulation of modulator-rescued F508del-CFTR membrane stability, but also open exciting new avenues to be further explored in CF research and treatment. Full article
(This article belongs to the Section Molecular Biology)
Show Figures

Figure 1

19 pages, 23035 KB  
Article
A GRACE/GFO Empirical Low-Pass Filter to Extract the Mass Changes in Nicaragua
by Guangyu Jian, Nan Wang, Chuang Xu, Jiayi Lin and Meng Li
Remote Sens. 2023, 15(11), 2805; https://doi.org/10.3390/rs15112805 - 28 May 2023
Cited by 3 | Viewed by 2530
Abstract
Among the Gravity Recovery and Climate Experiment (GRACE) and GRACE Follow-on temporal gravity products, the north–south stripe noise in the spherical harmonic coefficient (SHC) products contaminates the inversion of the Earth’s mass field. In this study, GRACE SHC products are adopted to estimate [...] Read more.
Among the Gravity Recovery and Climate Experiment (GRACE) and GRACE Follow-on temporal gravity products, the north–south stripe noise in the spherical harmonic coefficient (SHC) products contaminates the inversion of the Earth’s mass field. In this study, GRACE SHC products are adopted to estimate the mass changes in Nicaragua. To improve this estimation, we propose an empirical low-pass filter to suppress stripe noise. After only using our filter, the Nicaragua regional uncertainty diminishes from 123.26 mm to 69.11 mm, and the mean signal-to-noise ratio of all available months (2002–2021) improves from 1.67 to 1.8. Subsequently, our filter is employed to estimate the basin terrestrial water storage (TWS) change in Nicaragua. In the end, TWS change estimations are compared with various observations such as mascon products, hydrological models, and in situ groundwater observation. The main conclusions are as follows: (1) After using the wavelet coherent analysis, there is a negative resonance between TWS and the climate factor (El Nino–Southern Oscillation) with a period of 2~4 years; (2) The significant ~3.8-year periodic signal in groundwater storage change estimation is contributed by GRACE aliasing error. Our work can provide new knowledge and references for mass change in small areas. Full article
Show Figures

Figure 1

18 pages, 23017 KB  
Article
A Single-Hydrophone Coherent-Processing Method for Line-Spectrum Enhancement
by Zhenxing Zhao, Qi Li, Zhi Xia and Dajing Shang
Remote Sens. 2023, 15(3), 659; https://doi.org/10.3390/rs15030659 - 22 Jan 2023
Cited by 7 | Viewed by 2477
Abstract
Improving the line-spectrum detection capability of a single hydrophone is of great significance for the passive detection of small underwater platforms. In this paper, we propose a single-hydrophone cross-power spectrum (SHCS) method based on time-domain coherence. This method uses the coherence of the [...] Read more.
Improving the line-spectrum detection capability of a single hydrophone is of great significance for the passive detection of small underwater platforms. In this paper, we propose a single-hydrophone cross-power spectrum (SHCS) method based on time-domain coherence. This method uses the coherence of the line spectrum and the non-coherence of the continuous spectrum noise to obtain coherent gain and improve the signal-to-noise ratio (SNR) of the line spectrum. The effects of the input SNR, number of averaging operations, and overlap ratio on the performance of the SHCS method under a background of Gaussian white noise are simulated and analyzed. The results show that when the overlap ratio is 0 and the number of averaging operations reaches saturation, the SHCS method can achieve the best performance and about 15 dB coherence gain is obtained. The performance of the SHCS method was verified by sea experiments. Under the extremely low input SNR, in which the line spectrum was almost completely submerged in the marine environmental noise, the SHCS method can obtain about 10 dB coherence gain. Under the conventional input SNR, in which the line spectrum could be observed, the SHCS method can obtain about 13 dB coherence gain. The results of processing the radiated noise from an actual cargo ship also demonstrate the effectiveness of the SHCS method. Full article
(This article belongs to the Special Issue Underwater Communication and Networking)
Show Figures

Figure 1

41 pages, 4505 KB  
Review
p66Shc in Cardiovascular Pathology
by Landon Haslem, Jennifer M. Hays and Franklin A. Hays
Cells 2022, 11(11), 1855; https://doi.org/10.3390/cells11111855 - 6 Jun 2022
Cited by 21 | Viewed by 5021
Abstract
p66Shc is a widely expressed protein that governs a variety of cardiovascular pathologies by generating, and exacerbating, pro-apoptotic ROS signals. Here, we review p66Shc’s connections to reactive oxygen species, expression, localization, and discuss p66Shc signaling and mitochondrial functions. Emphasis is placed on recent [...] Read more.
p66Shc is a widely expressed protein that governs a variety of cardiovascular pathologies by generating, and exacerbating, pro-apoptotic ROS signals. Here, we review p66Shc’s connections to reactive oxygen species, expression, localization, and discuss p66Shc signaling and mitochondrial functions. Emphasis is placed on recent p66Shc mitochondrial function discoveries including structure/function relationships, ROS identity and regulation, mechanistic insights, and how p66Shc-cyt c interactions can influence p66Shc mitochondrial function. Based on recent findings, a new p66Shc mitochondrial function model is also put forth wherein p66Shc acts as a rheostat that can promote or antagonize apoptosis. A discussion of how the revised p66Shc model fits previous findings in p66Shc-mediated cardiovascular pathology follows. Full article
(This article belongs to the Special Issue Redox Control of Cell Signaling in Cardiac and Skeletal Muscle)
Show Figures

Figure 1

24 pages, 1189 KB  
Article
A Data Science Approach for the Identification of Molecular Signatures of Aggressive Cancers
by Adriano Barbosa-Silva, Milena Magalhães, Gilberto Ferreira Da Silva, Fabricio Alves Barbosa Da Silva, Flávia Raquel Gonçalves Carneiro and Nicolas Carels
Cancers 2022, 14(9), 2325; https://doi.org/10.3390/cancers14092325 - 7 May 2022
Cited by 4 | Viewed by 5281
Abstract
The main hallmarks of cancer include sustaining proliferative signaling and resisting cell death. We analyzed the genes of the WNT pathway and seven cross-linked pathways that may explain the differences in aggressiveness among cancer types. We divided six cancer types (liver, lung, stomach, [...] Read more.
The main hallmarks of cancer include sustaining proliferative signaling and resisting cell death. We analyzed the genes of the WNT pathway and seven cross-linked pathways that may explain the differences in aggressiveness among cancer types. We divided six cancer types (liver, lung, stomach, kidney, prostate, and thyroid) into classes of high (H) and low (L) aggressiveness considering the TCGA data, and their correlations between Shannon entropy and 5-year overall survival (OS). Then, we used principal component analysis (PCA), a random forest classifier (RFC), and protein–protein interactions (PPI) to find the genes that correlated with aggressiveness. Using PCA, we found GRB2, CTNNB1, SKP1, CSNK2A1, PRKDC, HDAC1, YWHAZ, YWHAB, and PSMD2. Except for PSMD2, the RFC analysis showed a different list, which was CAD, PSMD14, APH1A, PSMD2, SHC1, TMEFF2, PSMD11, H2AFZ, PSMB5, and NOTCH1. Both methods use different algorithmic approaches and have different purposes, which explains the discrepancy between the two gene lists. The key genes of aggressiveness found by PCA were those that maximized the separation of H and L classes according to its third component, which represented 19% of the total variance. By contrast, RFC classified whether the RNA-seq of a tumor sample was of the H or L type. Interestingly, PPIs showed that the genes of PCA and RFC lists were connected neighbors in the PPI signaling network of WNT and cross-linked pathways. Full article
Show Figures

Figure 1

12 pages, 2088 KB  
Article
Oncostatin M Induces Lipolysis and Suppresses Insulin Response in 3T3-L1 Adipocytes
by Jennifer L. Bailey, Hardy Hang, Anik Boudreau and Carrie M. Elks
Int. J. Mol. Sci. 2022, 23(9), 4689; https://doi.org/10.3390/ijms23094689 - 23 Apr 2022
Cited by 6 | Viewed by 3542
Abstract
Oncostatin M (OSM) is an immune cell-derived cytokine that is upregulated in adipose tissue in obesity. Upon binding its receptor (OSMR), OSM induces the phosphorylation of the p66 subunit of Src homology 2 domain-containing transforming protein 1 (SHC1), called p66Shc, and activates the [...] Read more.
Oncostatin M (OSM) is an immune cell-derived cytokine that is upregulated in adipose tissue in obesity. Upon binding its receptor (OSMR), OSM induces the phosphorylation of the p66 subunit of Src homology 2 domain-containing transforming protein 1 (SHC1), called p66Shc, and activates the extracellular signal-related kinase (ERK) pathway. Mice with adipocyte-specific OSMR deletion (OsmrFKO) are insulin resistant and exhibit adipose tissue inflammation, suggesting that intact adipocyte OSM–OSMR signaling is necessary for maintaining adipose tissue health. How OSM affects specific adipocyte functions is still unclear. Here, we examined the effects of OSM on adipocyte lipolysis. We treated 3T3-L1 adipocytes with OSM, insulin, and/or inhibitors of SHC1 and ERK and measured glycerol release. We also measured phosphorylation of p66Shc, ERK, and insulin receptor substrate-1 (IRS1) and the expression of lipolysis-associated genes in OSM-exposed 3T3-L1 adipocytes and primary adipocytes from control and OsmrFKO mice. We found that OSM induces adipocyte lipolysis via a p66Shc-ERK pathway and inhibits the suppression of lipolysis by insulin. Further, OSM induces phosphorylation of inhibitory IRS1 residues. We conclude that OSM is a stimulator of lipolysis and inhibits adipocyte insulin response. Future studies will determine how these roles of OSM affect adipose tissue function in health and disease. Full article
Show Figures

Figure 1

22 pages, 2054 KB  
Review
Stimulation of Osteoclast Formation by Oncostatin M and the Role of WNT16 as a Negative Feedback Regulator
by Pedro P. C. de Souza, Petra Henning and Ulf H. Lerner
Int. J. Mol. Sci. 2022, 23(6), 3287; https://doi.org/10.3390/ijms23063287 - 18 Mar 2022
Cited by 11 | Viewed by 4100
Abstract
Oncostatin M (OSM), which belongs to the IL-6 family of cytokines, is the most potent and effective stimulator of osteoclast formation in this family, as assessed by different in vitro assays. Osteoclastogenesis induced by the IL-6 type of cytokines is mediated by the [...] Read more.
Oncostatin M (OSM), which belongs to the IL-6 family of cytokines, is the most potent and effective stimulator of osteoclast formation in this family, as assessed by different in vitro assays. Osteoclastogenesis induced by the IL-6 type of cytokines is mediated by the induction and paracrine stimulation of the osteoclastogenic cytokine receptor activator of nuclear factor κ-B ligand (RANKL), expressed on osteoblast cell membranes and targeting the receptor activator of nuclear factor κ-B (RANK) on osteoclast progenitor cells. The potent effect of OSM on osteoclastogenesis is due to an unusually robust induction of RANKL in osteoblasts through the OSM receptor (OSMR), mediated by a JAK–STAT/MAPK signaling pathway and by unique recruitment of the adapter protein Shc1 to the OSMR. Gene deletion of Osmr in mice results in decreased numbers of osteoclasts and enhanced trabecular bone caused by increased trabecular thickness, indicating that OSM may play a role in physiological regulation of bone remodeling. However, increased amounts of OSM, either through administration of recombinant protein or of adenoviral vectors expressing Osm, results in enhanced bone mass due to increased bone formation without any clear sign of increased osteoclast numbers, a finding which can be reconciled by cell culture experiments demonstrating that OSM can induce osteoblast differentiation and stimulate mineralization of bone nodules in such cultures. Thus, in vitro studies and gene deletion experiments show that OSM is a stimulator of osteoclast formation, whereas administration of OSM to mice shows that OSM is not a strong stimulator of osteoclastogenesis in vivo when administered to adult animals. These observations could be explained by our recent finding showing that OSM is a potent stimulator of the osteoclastogenesis inhibitor WNT16, acting in a negative feedback loop to reduce OSM-induced osteoclast formation. Full article
Show Figures

Figure 1

7 pages, 1178 KB  
Article
Systemic Efficacy of Sirolimus via the ERBB Signaling Pathway in Breast Cancer
by Shinuk Kim
Processes 2022, 10(3), 552; https://doi.org/10.3390/pr10030552 - 11 Mar 2022
Cited by 1 | Viewed by 2128
Abstract
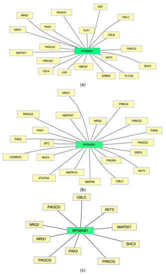
Rapamycin, also known as sirolimus, inhibits the mTOR pathway in complex diseases such as cancer, and its downstream targets are ribosomal S6 kinases (RPS6K). Sirolimus is involved in regulating cell growth and cell survival through roles such as the mediation of epidermal growth [...] Read more.
Rapamycin, also known as sirolimus, inhibits the mTOR pathway in complex diseases such as cancer, and its downstream targets are ribosomal S6 kinases (RPS6K). Sirolimus is involved in regulating cell growth and cell survival through roles such as the mediation of epidermal growth factor signaling. However, the systemic efficacy of sirolimus in pathway regulation is unclear. The purpose of this study is to determine systemic drug efficacy using computational methods and drug-induced datasets. We suggest a computational method using gene expression datasets induced by sirolimus and an inverse algorithm that simultaneously identifies parameters referring to gene–gene interactions. We downloaded two sirolimus-induced microarray gene expression datasets and used a computational method to obtain the most enriched pathway, then adopted an inverse algorithm to discover the gene–gene interactions of that pathway. In the results, RPS6KB1 was a target gene of sirolimus and was associated with genes in the pathway. The common gene interactions from two datasets were a hub gene, RPS6KB1, and 10 related genes (AKT3, CBLC, MAP2K7, NRG1/2, PAK3, PIK3CD/G, PRKCG, and SHC3) in the epidermal growth factor (ERBB) signaling pathway. Full article
Show Figures

Figure 1

18 pages, 2987 KB  
Article
Insulin Sensitivity Is Retained in Mice with Endothelial Loss of Carcinoembryonic Antigen Cell Adhesion Molecule 1
by Harrison T. Muturi, Saja S. Khuder, Hilda E. Ghadieh, Emily L. Esakov, Hyelim Noh, Heejoon Kang, Marcia F. McInerney, Jason K. Kim, Abraham D. Lee and Sonia M. Najjar
Cells 2021, 10(8), 2093; https://doi.org/10.3390/cells10082093 - 14 Aug 2021
Cited by 7 | Viewed by 3892
Abstract
CEACAM1 regulates endothelial barrier integrity. Because insulin signaling in extrahepatic target tissues is regulated by insulin transport through the endothelium, we aimed at investigating the metabolic role of endothelial CEACAM1. To this end, we generated endothelial cell-specific Ceacam1 null mice (VECadCre+Cc1fl/fl [...] Read more.
CEACAM1 regulates endothelial barrier integrity. Because insulin signaling in extrahepatic target tissues is regulated by insulin transport through the endothelium, we aimed at investigating the metabolic role of endothelial CEACAM1. To this end, we generated endothelial cell-specific Ceacam1 null mice (VECadCre+Cc1fl/fl) and carried out their metabolic phenotyping and mechanistic analysis by comparison to littermate controls. Hyperinsulinemic-euglycemic clamp analysis showed intact insulin sensitivity in VECadCre+Cc1fl/fl mice. This was associated with the absence of visceral obesity and lipolysis and normal levels of circulating non-esterified fatty acids, leptin, and adiponectin. Whereas the loss of endothelial Ceacam1 did not affect insulin-stimulated receptor phosphorylation, it reduced IRS-1/Akt/eNOS activation to lower nitric oxide production resulting from limited SHP2 sequestration. It also reduced Shc sequestration to activate NF-κB and increase the transcription of matrix metalloproteases, ultimately inducing plasma IL-6 and TNFα levels. Loss of endothelial Ceacam1 also induced the expression of the anti-inflammatory CEACAM1-4L variant in M2 macrophages in white adipose tissue. Together, this could cause endothelial barrier dysfunction and facilitate insulin transport, sustaining normal glucose homeostasis and retaining fat accumulation in adipocytes. The data assign a significant role for endothelial cell CEACAM1 in maintaining insulin sensitivity in peripheral extrahepatic target tissues. Full article
(This article belongs to the Special Issue The Insulin Signaling Network in Health and Disease)
Show Figures

Figure 1

Back to TopTop