Sign in to use this feature.

Years

Between: -

Subjects

remove_circle_outline
remove_circle_outline
remove_circle_outline
remove_circle_outline
remove_circle_outline
remove_circle_outline
remove_circle_outline
remove_circle_outline
remove_circle_outline

Journals

remove_circle_outline
remove_circle_outline
remove_circle_outline
remove_circle_outline
remove_circle_outline
remove_circle_outline
remove_circle_outline
remove_circle_outline
remove_circle_outline
remove_circle_outline
remove_circle_outline
remove_circle_outline
remove_circle_outline
remove_circle_outline
remove_circle_outline

Article Types

Countries / Regions

remove_circle_outline
remove_circle_outline
remove_circle_outline
remove_circle_outline
remove_circle_outline
remove_circle_outline

Search Results (1,298)

Search Parameters:
Keywords = Shapley additive explanations (SHAP)

Order results
Result details
Results per page
Select all
Export citation of selected articles as:
18 pages, 1761 KB  
Article
Fusing EEG Features Extracted by Microstate Analysis and Empirical Mode Decomposition for Diagnosis of Schizophrenia
by Shirui Song, Lingyan Du, Jie Yin and Shihai Ling
Sensors 2026, 26(2), 727; https://doi.org/10.3390/s26020727 - 21 Jan 2026
Abstract
Accurate early diagnosis and precise assessment of disease severity are imperative for the treatment and rehabilitation of schizophrenia patients. To achieve this, we propose a computer-aided diagnostic method for schizophrenia that utilizes fusion features derived from microstate analysis and empirical mode decomposition (EMD) [...] Read more.
Accurate early diagnosis and precise assessment of disease severity are imperative for the treatment and rehabilitation of schizophrenia patients. To achieve this, we propose a computer-aided diagnostic method for schizophrenia that utilizes fusion features derived from microstate analysis and empirical mode decomposition (EMD) based on Electroencephalography (EEG) signals. At the same time, the obtained fusion features from microstate analysis and EMD are input into the Least Absolute Shrinkage and Selection Operator (LASSO) feature selection algorithm to reduce the dimensionality of feature vectors. Finally, the reduced feature vector is fed to a Logistic Regression classifier to classify SCH and healthy EEG signals. In addition, the ability of the integrated features to distinguish the severity of schizophrenia symptoms was evaluated, and the Shapley Additive Explanations (SHAP) algorithm was used to analyze the importance of the classification features that differentiate schizophrenia symptoms. Experimental results from both public and private datasets demonstrate the efficacy of EMD features in identifying healthy controls, while microstate features excel in classifying the severity of symptoms among schizophrenia patients. The classification evaluation metrics of the fused features significantly outperform those obtained using EMD or microstate analysis features independently. The fusion feature method proposed in this study achieved accuracies of 100% and 90.7% for the classification of schizophrenia in public datasets and private datasets, respectively, and an accuracy of 93.6% for the classification of schizophrenia symptoms in private datasets. Full article
(This article belongs to the Section Biomedical Sensors)
22 pages, 2951 KB  
Article
Machine Learning-Guided Inverse Analysis for Optimal Catalytic Pyrolysis Parameters in Hydrogen Production from Biomass
by Vishal V. Persaud, Abderrachid Hamrani, Medeba Uzzi and Norman D. H. Munroe
Catalysts 2026, 16(1), 105; https://doi.org/10.3390/catal16010105 - 21 Jan 2026
Abstract
Catalytic pyrolysis (CP) of biomass is a promising method for producing sustainable hydrogen because lignocellulosic biomass is widely available, renewable, and approximately carbon-neutral. CP of biomass is influenced by complex, interdependent process parameters, making optimization challenging and time-consuming using traditional methods. This study [...] Read more.
Catalytic pyrolysis (CP) of biomass is a promising method for producing sustainable hydrogen because lignocellulosic biomass is widely available, renewable, and approximately carbon-neutral. CP of biomass is influenced by complex, interdependent process parameters, making optimization challenging and time-consuming using traditional methods. This study investigated a two-stage machine learning (ML) framework fortified with Bayesian optimization to enhance hydrogen production from CP. The ML models were used to classify and predict hydrogen yield using a dataset of 306 points with 14 input features. The classification stage identified conditions favorable for good hydrogen yield, while the regression model (second stage) quantitatively predicted hydrogen yield. The random forest classifier and regressor demonstrated superior capabilities, achieving R2 scores of 1.0 and 0.8, respectively. The model demonstrated strong agreement with experimental data and effectively captured the key factors driving hydrogen production. Shapley Additive exPlanation (SHAP) identified temperature and catalyst properties (nickel loading) as the most influential parameters. The inverse analysis framework validated the model’s ability to determine optimal conditions for predicting targeted hydrogen yields by comparing it to experimental data reported in the literature. This AI-driven approach provides a scalable and data-efficient tool for optimizing processes in sustainable hydrogen production. Full article
36 pages, 4575 KB  
Article
A PI-Dual-STGCN Fault Diagnosis Model Based on the SHAP-LLM Joint Explanation Framework
by Zheng Zhao, Shuxia Ye, Liang Qi, Hao Ni, Siyu Fei and Zhe Tong
Sensors 2026, 26(2), 723; https://doi.org/10.3390/s26020723 - 21 Jan 2026
Abstract
This paper proposes a PI-Dual-STGCN fault diagnosis model based on a SHAP-LLM joint explanation framework to address issues such as the lack of transparency in the diagnostic process of deep learning models and the weak interpretability of diagnostic results. PI-Dual-STGCN enhances the interpretability [...] Read more.
This paper proposes a PI-Dual-STGCN fault diagnosis model based on a SHAP-LLM joint explanation framework to address issues such as the lack of transparency in the diagnostic process of deep learning models and the weak interpretability of diagnostic results. PI-Dual-STGCN enhances the interpretability of graph data by introducing physical constraints and constructs a dual-graph architecture based on physical topology graphs and signal similarity graphs. The experimental results show that the dual-graph complementary architecture enhances diagnostic accuracy to 99.22%. Second, a general-purpose SHAP-LLM explanation framework is designed: Explainable AI (XAI) technology is used to analyze the decision logic of the diagnostic model and generate visual explanations, establishing a hierarchical knowledge base that includes performance metrics, explanation reliability, and fault experience. Retrieval-Augmented Generation (RAG) technology is innovatively combined to integrate model performance and Shapley Additive Explanations (SHAP) reliability assessment through the main report prompt, while the sub-report prompt enables detailed fault analysis and repair decision generation. Finally, experiments demonstrate that this approach avoids the uncertainty of directly using large models for fault diagnosis: we delegate all fault diagnosis tasks and core explainability tasks to more mature deep learning algorithms and XAI technology and only leverage the powerful textual reasoning capabilities of large models to process pre-quantified, fact-based textual information (e.g., model performance metrics, SHAP explanation results). This method enhances diagnostic transparency through XAI-generated visual and quantitative explanations of model decision logic while reducing the risk of large model hallucinations by restricting large models to reasoning over grounded, fact-based textual content rather than direct fault diagnosis, providing verifiable intelligent decision support for industrial fault diagnosis. Full article
(This article belongs to the Section Fault Diagnosis & Sensors)
Show Figures

Figure 1

26 pages, 1051 KB  
Article
Neural Signatures of Speed and Regular Reading: A Machine Learning and Explainable AI (XAI) Study of Sinhalese and Japanese
by Thishuli Walpola, Namal Rathnayake, Hoang Ngoc Thanh, Niluka Dilhani and Atsushi Senoo
Information 2026, 17(1), 108; https://doi.org/10.3390/info17010108 - 21 Jan 2026
Abstract
Reading speed is hypothesized to have distinct neural signatures across orthographically diverse languages, yet cross-linguistic evidence remains limited. We investigated this by classifying speed readers versus regular readers among Sinhalese and Japanese adults (n=142) using task-based fMRI and 35 [...] Read more.
Reading speed is hypothesized to have distinct neural signatures across orthographically diverse languages, yet cross-linguistic evidence remains limited. We investigated this by classifying speed readers versus regular readers among Sinhalese and Japanese adults (n=142) using task-based fMRI and 35 supervised machine learning classifiers. Functional activation was extracted from 12 reading-related cortical regions. We introduced Fuzzy C-Means (FCM) clustering for data augmentation and Shapley additive explanations (SHAP) for model interpretability, enabling evaluation of region-wise contributions to reading speed classification. The best model, an FT-TABPFN network with FCM augmentation, achieved 81.1% test accuracy in the Combined cohort. In the Japanese-only cohort, Quadratic SVM and Subspace KNN each reached 85.7% accuracy. SHAP analysis revealed that the angular gyrus (AG) and inferior frontal gyrus (triangularis) were the strongest contributors across cohorts. Additionally, the anterior supra marginal gyrus (ASMG) appeared as a higher contributor in the Japanese-only cohort, while the posterior superior temporal gyrus (PSTG) contributed strongly to both cohorts separately. However, the posterior middle temporal gyrus (PMTG) showed less or no contribution to the model classification in each cohort. These findings demonstrate the effectiveness of interpretable machine learning for decoding reading speed, highlighting both universal neural predictors and language-specific differences. Our study provides a novel, generalizable framework for cross-linguistic neuroimaging analysis of reading proficiency. Full article
Show Figures

Graphical abstract

22 pages, 1714 KB  
Article
Integrating Machine-Learning Methods with Importance–Performance Maps to Evaluate Drivers for the Acceptance of New Vaccines: Application to AstraZeneca COVID-19 Vaccine
by Jorge de Andrés-Sánchez, Mar Souto-Romero and Mario Arias-Oliva
AI 2026, 7(1), 34; https://doi.org/10.3390/ai7010034 - 21 Jan 2026
Abstract
Background: The acceptance of new vaccines under uncertainty—such as during the COVID-19 pandemic—poses a major public health challenge because efficacy and safety information is still evolving. Methods: We propose an integrative analytical framework that combines a theory-based model of vaccine acceptance—the cognitive–affective–normative (CAN) [...] Read more.
Background: The acceptance of new vaccines under uncertainty—such as during the COVID-19 pandemic—poses a major public health challenge because efficacy and safety information is still evolving. Methods: We propose an integrative analytical framework that combines a theory-based model of vaccine acceptance—the cognitive–affective–normative (CAN) model—with machine-learning techniques (decision tree regression, random forest, and Extreme Gradient Boosting) and SHapley Additive exPlanations (SHAP) integrated into an importance–performance map (IPM) to prioritize determinants of vaccination intention. Using survey data collected in Spain in September 2020 (N = 600), when the AstraZeneca vaccine had not yet been approved, we examine the roles of perceived efficacy (EF), fear of COVID-19 (FC), fear of the vaccine (FV), and social influence (SI). Results: EF and SI consistently emerged as the most influential determinants across modelling approaches. Ensemble learners (random forest and Extreme Gradient Boosting) achieved stronger out-of-sample predictive performance than the single decision tree, while decision tree regression provided an interpretable, rule-based representation of the main decision pathways. Exploiting the local nature of SHAP values, we also constructed SHAP-based IPMs for the full sample and for the low-acceptance segment, enhancing the policy relevance of the prioritization exercise. Conclusions: By combining theory-driven structural modelling with predictive and explainable machine learning, the proposed framework offers a transparent and replicable tool to support the design of vaccination communication strategies and can be transferred to other settings involving emerging health technologies. Full article
Show Figures

Figure 1

22 pages, 1523 KB  
Article
Short-Term Heavy Rainfall Potential Identification Driven by Physical Features: Model Development and SHAP-Based Mechanism Interpretation
by Jingjing An, Jie Liu, Dongyong Wang, Huimin Li, Chen Yao, Ruijiao Wu and Zhaoye Wu
Climate 2026, 14(1), 24; https://doi.org/10.3390/cli14010024 - 20 Jan 2026
Abstract
Accurate analysis and forecasting of short-term heavy rainfall (hourly rainfall ≥ 20 mm) are crucial for extending warning, enabling targeted preventive measures, and supporting efficient resource allocation. In recent years, machine learning techniques combined with atmospheric physical variables have offered promising new approaches [...] Read more.
Accurate analysis and forecasting of short-term heavy rainfall (hourly rainfall ≥ 20 mm) are crucial for extending warning, enabling targeted preventive measures, and supporting efficient resource allocation. In recent years, machine learning techniques combined with atmospheric physical variables have offered promising new approaches for analyzing and predicting and forecasting short-term heavy rainfall. However, these methods often lack transparency, which hinders the interpretation of key atmospheric physical variables that drive short-term heavy rainfall and their coupling mechanisms. To address this challenge, the present study integrates the interpretable SHAP (SHapley Additive exPlanations) framework with machine learning to examine potential relationships between widely used atmospheric physical variables and short-term heavy rainfall, thereby improving model interpretability. CatBoost models were constructed based on multiple feature-input strategies using 71 physical variables across five categories derived from ERA5 reanalysis data, and their performance was compared with two benchmark algorithms, XGBoost and LightGBM. The SHAP method was subsequently applied to quantify the contributions of individual features and their interaction effects on model predictions. The results indicate that (1) the CatBoost model, utilizing all 71 physical variables, outperforms other feature combinations, with an AUC of 0.933, and F1 score of 0.930, and a Recall of 0.954, significantly higher than the XGBoost and LightGBM models; (2) Shapley value analysis identified 500 hPa vertical velocity, the A-index, and precipitable water as the most influential features on model performance; (3) The predictive mechanism for short-term heavy rainfall is fundamentally bifurcated: negative instances are classified through the discrete main effects of individual features, whereas positive event detection necessitates a sophisticated coordination of intrinsic main effects and synergistic interactions. Among the feature categories, the horizontal and vertical wind fields, stability and energy indices, and humidity-related variables exhibited the highest contribution ratios, with wind field features demonstrating the strongest interaction effects. The results confirm that integrating atmospheric physical variables with the CatBoost ensemble learning approach significantly improves short-term heavy rainfall identification. Furthermore, incorporating the SHAP interpretability framework provides a theoretical foundation for elucidating the mechanisms of feature influence and optimizing model performance. Full article
Show Figures

Figure 1

29 pages, 15635 KB  
Article
Flood Susceptibility and Risk Assessment in Myanmar Using Multi-Source Remote Sensing and Interpretable Ensemble Machine Learning Model
by Zhixiang Lu, Zongshun Tian, Hanwei Zhang, Yuefeng Lu and Xiuchun Chen
ISPRS Int. J. Geo-Inf. 2026, 15(1), 45; https://doi.org/10.3390/ijgi15010045 - 19 Jan 2026
Viewed by 34
Abstract
This observation-based and explainable approach demonstrates the applicability of multi-source remote sensing for flood assessment in data-scarce regions, offering a robust scientific basis for flood management and spatial planning in monsoon-affected areas. Floods are among the most frequent and devastating natural hazards, particularly [...] Read more.
This observation-based and explainable approach demonstrates the applicability of multi-source remote sensing for flood assessment in data-scarce regions, offering a robust scientific basis for flood management and spatial planning in monsoon-affected areas. Floods are among the most frequent and devastating natural hazards, particularly in developing countries such as Myanmar, where monsoon-driven rainfall and inadequate flood-control infrastructure exacerbate disaster impacts. This study presents a satellite-driven and interpretable framework for high-resolution flood susceptibility and risk assessment by integrating multi-source remote sensing and geospatial data with ensemble machine-learning models—Extreme Gradient Boosting (XGBoost) and Light Gradient Boosting Machine (LightGBM)—implemented on the Google Earth Engine (GEE) platform. Eleven satellite- and GIS-derived predictors were used, including the Digital Elevation Model (DEM), slope, curvature, precipitation frequency, the Normalized Difference Vegetation Index (NDVI), land-use type, and distance to rivers, to develop flood susceptibility models. The Jenks natural breaks method was applied to classify flood susceptibility into five categories across Myanmar. Both models achieved excellent predictive performance, with area under the receiver operating characteristic curve (AUC) values of 0.943 for XGBoost and 0.936 for LightGBM, effectively distinguishing flood-prone from non-prone areas. XGBoost estimated that 26.1% of Myanmar’s territory falls within medium- to high-susceptibility zones, while LightGBM yielded a similar estimate of 25.3%. High-susceptibility regions were concentrated in the Ayeyarwady Delta, Rakhine coastal plains, and the Yangon region. SHapley Additive exPlanations (SHAP) analysis identified precipitation frequency, NDVI, and DEM as dominant factors, highlighting the ability of satellite-observed environmental indicators to capture flood-relevant surface processes. To incorporate exposure, population density and nighttime-light intensity were integrated with the susceptibility results to construct a natural–social flood risk framework. This observation-based and explainable approach demonstrates the applicability of multi-source remote sensing for flood assessment in data-scarce regions, offering a robust scientific basis for flood management and spatial planning in monsoon-affected areas. Full article
Show Figures

Figure 1

22 pages, 2561 KB  
Article
Deciphering the Crash Mechanisms in Autonomous Vehicle Systems via Explainable AI
by Zhe Zhang, Wentao Wu, Qi Cao, Jianhua Song, Jingfeng Ma, Gang Ren and Changjian Wu
Systems 2026, 14(1), 104; https://doi.org/10.3390/systems14010104 - 19 Jan 2026
Viewed by 47
Abstract
The rapid advancement of autonomous vehicle systems (AVS) has introduced complex challenges to road safety. While some studies have investigated the contribution of factors influencing AV-involved crashes, few have focused on the impact of vehicle-specific factors within AVS on crash outcomes, a focus [...] Read more.
The rapid advancement of autonomous vehicle systems (AVS) has introduced complex challenges to road safety. While some studies have investigated the contribution of factors influencing AV-involved crashes, few have focused on the impact of vehicle-specific factors within AVS on crash outcomes, a focus that gains importance due to the absence of a human driver. To address this gap, the advanced machine learning algorithm, LightGBM (v4.4.0), is employed to quantify the potential effects of vehicle factors on crash severity and collision types based on the Autonomous Vehicle Operation Incident Dataset (AVOID). The joint effects of different vehicle factors and the interactive effects of vehicle factors and environmental factors are studied. Compared with other frequently utilized machine learning techniques, LightGBM demonstrates superior performance. Furthermore, the SHapley Additive exPlanation (SHAP) approach is employed to interpret the results of LightGBM. The analysis of crash severity revealed the importance of investigating the vehicle characteristics of AVs. Operator type is the most predictive factor. For road types, highways and streets show a positive association with the model’s prediction of serious crashes. Crashes involving vulnerable road users can be attributed to different factors. The road type is the most significant factor, followed by precrash speed and mileage. This study identifies key predictive associations for the development of safer AV systems and provides data-driven insights to support regulatory strategies for autonomous driving technologies. Full article
(This article belongs to the Section Artificial Intelligence and Digital Systems Engineering)
Show Figures

Figure 1

20 pages, 5180 KB  
Article
Multi-Source Data Fusion and Heuristic-Optimized Machine Learning for Large-Scale River Water Quality Parameters Monitoring
by Kehang Fang, Feng Wu, Xing Gao and Zhihui Li
Remote Sens. 2026, 18(2), 320; https://doi.org/10.3390/rs18020320 - 18 Jan 2026
Viewed by 151
Abstract
Accurate and efficient surface water quality monitoring is essential for ecological protection and sustainable development. However, conventional monitoring methods, such as fixed-site observations, often suffer from spatial limitations and overlook crucial auxiliary variables. This study proposes an innovative modeling framework for large-scale river [...] Read more.
Accurate and efficient surface water quality monitoring is essential for ecological protection and sustainable development. However, conventional monitoring methods, such as fixed-site observations, often suffer from spatial limitations and overlook crucial auxiliary variables. This study proposes an innovative modeling framework for large-scale river water quality inversion that integrates multi-source data—including Sentinel-2 imagery, meteorological conditions, land use classification, and landscape pattern indices. To improve predictive accuracy, three tree-based machine learning models (Random Forest, XGBoost, and LightGBM) were constructed and further optimized using the Whale Optimization Algorithm (WOA), a nature-inspired metaheuristic technique. Additionally, model interpretability was enhanced using SHAP (Shapley Additive Explanations), enabling a transparent understanding of each variable’s contribution. The framework was applied to the Red River Basin (RRB) to predict six key water quality parameters: dissolved oxygen (DO), ammonia nitrogen (NH3-N), total phosphorus (TP), total nitrogen (TN), pH, and permanganate index (CODMn). Results demonstrate that integrating landscape and meteorological variables significantly improves model performance compared to remote sensing alone. The best-performing models achieved R2 values exceeding 0.45 for all parameters (DO: 0.70, NH3-N: 0.46, TP: 0.59, TN: 0.71, pH: 0.83, CODMn: 0.57). Among them, WOA-optimized LightGBM consistently delivered superior performance. The study also confirms the feasibility of applying the models across the entire basin, offering a transferable and interpretable approach to spatiotemporal water quality prediction in other large-scale or data-scarce regions. Full article
(This article belongs to the Topic Advances in Hydrological Remote Sensing)
Show Figures

Figure 1

23 pages, 3388 KB  
Article
Explainable Machine Learning for Hospital Heating Plants: Feature-Driven Modeling and Analysis
by Marjan Fatehijananloo and J. J. McArthur
Buildings 2026, 16(2), 397; https://doi.org/10.3390/buildings16020397 - 18 Jan 2026
Viewed by 99
Abstract
Hospitals are among the most energy-intensive buildings, yet their heating systems often operate below optimal efficiency due to outdated controls and limited sensing. Existing facilities often provide only a few accessible measurement points, many of which are locked within proprietary master controllers and [...] Read more.
Hospitals are among the most energy-intensive buildings, yet their heating systems often operate below optimal efficiency due to outdated controls and limited sensing. Existing facilities often provide only a few accessible measurement points, many of which are locked within proprietary master controllers and not integrated into the Building Automation System (BAS). To address these limitations, this study proposes a data-driven feature selection approach that supports the development of gray-box emulators for complex, real-world central heating plants. A year of operational and weather data from a large hospital was used to train multiple machine learning models to predict the heating demand and return water temperature of a hospital heating plant system. The model’s performance was evaluated under reduced-sensor conditions by intentionally removing unpredictable values such as the VFD speed and flow rate. XGBoost achieved the highest accuracy with full sensor data and maintained a strong performance when critical sensors were omitted. An explainability analysis using Shapley Additive Explanations (SHAP) is applied to interpret the models, revealing that outdoor temperature and time of day (as an occupancy proxy) are the dominant predictors of boiler load. The results demonstrate that, even under sparse instrumentation, an AI-driven digital twin of the heating plant can reliably capture system dynamics. Full article
Show Figures

Figure 1

24 pages, 1503 KB  
Article
Hallucination-Aware Interpretable Sentiment Analysis Model: A Grounded Approach to Reliable Social Media Content Classification
by Abdul Rahaman Wahab Sait and Yazeed Alkhurayyif
Electronics 2026, 15(2), 409; https://doi.org/10.3390/electronics15020409 - 16 Jan 2026
Viewed by 112
Abstract
Sentiment analysis (SA) has become an essential tool for analyzing social media content in order to monitor public opinion and support digital analytics. Although transformer-based SA models exhibit remarkable performance, they lack mechanisms to mitigate hallucinated sentiment, which refers to the generation of [...] Read more.
Sentiment analysis (SA) has become an essential tool for analyzing social media content in order to monitor public opinion and support digital analytics. Although transformer-based SA models exhibit remarkable performance, they lack mechanisms to mitigate hallucinated sentiment, which refers to the generation of unsupported or overconfident predictions without explicit linguistic evidence. To address this limitation, this study presents a hallucination-aware SA model by incorporating semantic grounding, interpretability-congruent supervision, and neuro-symbolic reasoning within a unified architecture. The proposed model is based on a fine-tuned Open Pre-trained Transformer (OPT) model, using three fundamental mechanisms: a Sentiment Integrity Filter (SIF), a SHapley Additive exPlanations (SHAP)-guided regularization technique, and a confidence-based lexicon-deep fusion module. The experimental analysis was conducted on two multi-class sentiment datasets that contain Twitter (now X) and Reddit posts. In Dataset 1, the suggested model achieved an average accuracy of 97.6% and a hallucination rate of 2.3%, outperforming the current transformer-based and hybrid sentiment models. With Dataset 2, the framework demonstrated strong external generalization with an accuracy of 95.8%, and a hallucination rate of 3.4%, which is significantly lower than state-of-the-art methods. These findings indicate that it is possible to include hallucination mitigation into transformer optimization without any performance degradation, offering a deployable, interpretable, and linguistically complex social media SA framework, which will enhance the reliability of neural systems of language understanding. Full article
Show Figures

Figure 1

28 pages, 9912 KB  
Article
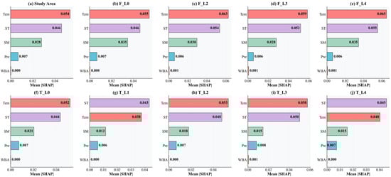
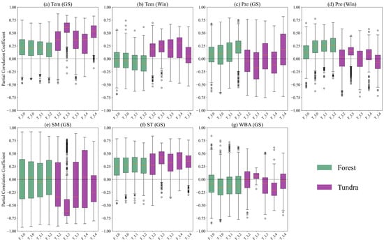
Localized Browning in Thermokarst-Dominated Landscapes Reverses Regional Greening Trends Under a Warming Climate in Northeastern Siberia
by Ruixin Wang, Ping Wang, Li Xu, Shiqi Liu and Qiwei Huang
Remote Sens. 2026, 18(2), 308; https://doi.org/10.3390/rs18020308 - 16 Jan 2026
Viewed by 97
Abstract
The response of Arctic vegetation to climate warming exhibits pronounced spatial heterogeneity, driven partly by widespread permafrost degradation. However, the role of thermokarst lake development in mediating vegetation-climate interactions remains poorly understood, particularly across heterogeneous landscapes of northeastern Siberia. This study integrated multi-source [...] Read more.
The response of Arctic vegetation to climate warming exhibits pronounced spatial heterogeneity, driven partly by widespread permafrost degradation. However, the role of thermokarst lake development in mediating vegetation-climate interactions remains poorly understood, particularly across heterogeneous landscapes of northeastern Siberia. This study integrated multi-source remote sensing data (2001–2021) with trend analysis, partial correlation, and a Shapley Additive Explanation (SHAP)-interpreted random forest model to examine the drivers of normalized difference vegetation index (NDVI) variability across five levels of thermokarst lake coverage (none, low, moderate, high, very high) and two vegetation types (forest, tundra). The results show that although greening dominates the region, browning is disproportionately observed in areas with high thermokarst lake coverage (>30%), highlighting the localized reversal of regional greening trends under intensified thermokarst activity. Air temperature was identified as the dominant driver of NDVI change, whereas soil temperature and soil moisture exerted secondary but critical influences, especially in tundra ecosystems with extensive thermokarst lake development. The relative importance of these factors shifted across thermokarst lake coverage gradients, underscoring the modulatory effect of thermokarst processes on vegetation-climate feedbacks. These findings emphasize the necessity of incorporating thermokarst dynamics and landscape heterogeneity into predictive models of Arctic vegetation change, with important implications for understanding cryospheric hydrology and ecosystem responses to ongoing climate warming. Full article
(This article belongs to the Section Environmental Remote Sensing)
Show Figures

Figure 1

19 pages, 6581 KB  
Article
Data-Driven Design of HPDC Aluminum Alloys Using Machine Learning and Inverse Design
by Seunghyeok Choi, Sungjin Kim, Junho Lee, Jeonghoo Choi, MiYoung Lee, JaeHwang Kim, Jae-Gil Jung and Seok-Jae Lee
Metals 2026, 16(1), 99; https://doi.org/10.3390/met16010099 - 16 Jan 2026
Viewed by 171
Abstract
This work proposes a data-driven design framework for high-pressure die-cast (HPDC) aluminum alloys that integrates robust data refinement, machine learning (ML) modeling, explainability, and inverse design. A total of 1237 tensile-test records from T5-aged HPDC alloys were aggregated into a curated dataset of [...] Read more.
This work proposes a data-driven design framework for high-pressure die-cast (HPDC) aluminum alloys that integrates robust data refinement, machine learning (ML) modeling, explainability, and inverse design. A total of 1237 tensile-test records from T5-aged HPDC alloys were aggregated into a curated dataset of 382 unique composition–heat-treatment combinations. Four regression models—Ridge regression, Random Forest (RF), XGBoost (XGB), and a multilayer perceptron (MLP)—were trained to predict yield strength (YS), ultimate tensile strength (UTS), and elongation (EL). Tree-based ensemble models (XGB and RF) achieved the highest accuracy and stability, capturing nonlinear interactions inherent to industrial HPDC data. In particular, the XGB model exhibited the best predictive performance, achieving test R2 values of 0.819 for UTS and 0.936 for EL, with corresponding RMSE values of 15.23 MPa and 1.112%, respectively. Feature-importance and SHapley Additive exPlanations (SHAP) analyses identified Mn, Si, Mg, Zn, and T5 aging temperature as the most influential variables, consistent with metallurgical considerations such as microstructural stabilization and precipitation strengthening. Finally, RF-based inverse design suggested new composition–process candidates satisfying UTS > 300 MPa and EL > 8%, a region scarcely represented in the experimental dataset. These results illustrate how interpretable ML can expand the feasible design space of HPDC aluminum alloys and support composition–process optimization in industrial applications. Full article
(This article belongs to the Special Issue Solidification and Casting of Light Alloys)
Show Figures

Figure 1

30 pages, 3292 KB  
Article
AI-Based Demand Forecasting and Load Balancing for Optimising Energy Use in Healthcare Systems: A Real Case Study
by Isha Patel and Iman Rahimi
Systems 2026, 14(1), 94; https://doi.org/10.3390/systems14010094 - 15 Jan 2026
Viewed by 179
Abstract
This paper addresses the critical need for efficient energy management in healthcare facilities, where fluctuating energy demands pose challenges to both operational reliability and sustainability objectives. Traditional energy management approaches often fall short in healthcare settings, resulting in inefficiencies and increased operational costs. [...] Read more.
This paper addresses the critical need for efficient energy management in healthcare facilities, where fluctuating energy demands pose challenges to both operational reliability and sustainability objectives. Traditional energy management approaches often fall short in healthcare settings, resulting in inefficiencies and increased operational costs. To address this gap, the paper explores AI-driven methods for demand forecasting and load balancing and proposes an integrated framework combining Long Short-Term Memory (LSTM) networks, a genetic algorithm (GA), and SHAP (Shapley Additive Explanations), specifically tailored for healthcare energy management. While LSTM has been widely applied in time-series forecasting, its use for healthcare energy demand prediction remains relatively underexplored. In this study, LSTM is shown to significantly outperform conventional forecasting models, including ARIMA and Prophet, in capturing complex and non-linear demand patterns. Experimental results demonstrate that the LSTM model achieved a Mean Absolute Error (MAE) of 21.69, a Root Mean Square Error (RMSE) of 29.96, and an R2 of approximately 0.98, compared to Prophet (MAE: 59.78, RMSE: 81.22, R2 ≈ 0.86) and ARIMA (MAE: 87.73, RMSE: 125.22, R2 ≈ 0.66), confirming its superior predictive performance. The genetic algorithm is employed both to support forecasting optimisation and to enhance load balancing strategies, enabling adaptive energy allocation under dynamic operating conditions. Furthermore, SHAP analysis is used to provide interpretable, within-model insights into feature contributions, improving transparency and trust in AI-driven energy decision-making. Overall, the proposed LSTM–GA–SHAP framework improves forecasting accuracy, supports efficient energy utilisation, and contributes to sustainability in healthcare environments. Future work will explore real-time deployment and further integration with reinforcement learning to enable continuous optimisation. Full article
(This article belongs to the Section Artificial Intelligence and Digital Systems Engineering)
Show Figures

Figure 1

25 pages, 5552 KB  
Article
Predicting Carbonation Depth of Recycled Aggregate Concrete Using Optuna-Optimized Explainable Machine Learning
by Yuxin Chen, Xiaoyuan Li, Enming Li and Jian Zhou
Buildings 2026, 16(2), 349; https://doi.org/10.3390/buildings16020349 - 14 Jan 2026
Viewed by 188
Abstract
Accurately predicting the carbonation depth of recycled aggregate (RA) concrete is essential for durability assessment. Based on a dataset of 682 experimental samples, this study employed seven machine learning algorithms to develop prediction models for the carbonation depth of RA concrete. The Optuna [...] Read more.
Accurately predicting the carbonation depth of recycled aggregate (RA) concrete is essential for durability assessment. Based on a dataset of 682 experimental samples, this study employed seven machine learning algorithms to develop prediction models for the carbonation depth of RA concrete. The Optuna framework was utilized to conduct 500 trials of hyperparameter optimization for these models, with the objective of minimizing the 5-fold cross-validated mean squared error. Results indicate that model performance improved significantly after optimization. Among them, the XGBoost model achieved the best performance, with a coefficient of determination (R2) of 0.9789, root mean squared error (RMSE) of 1.0811, mean absolute error (MAE) of 0.6972, mean absolute percentage error (MAPE) of 8.7932%, variance accounted for (VAF) of 97.8966%, and mean bias error (MBE) of 0.0641 on the test set. Explainability analysis using SHapley Additive exPlanations (SHAP) further revealed that exposure time is the most significant factor influencing the carbonation depth prediction. Additionally, considering that the database incorporates both natural and accelerated carbonation conditions, the samples were partitioned based on CO2 concentration and conducts a stratified performance evaluation. The results demonstrate that the model maintains high predictive accuracy under natural carbonation as well as across different accelerated carbonation intervals, indicating that, within the scope covered by the current dataset, the proposed approach provides a highly accurate and interpretable tool for predicting the carbonation depth of recycled aggregate concrete. Full article
Show Figures

Figure 1

Back to TopTop