Sign in to use this feature.

Years

Between: -

Subjects

remove_circle_outline
remove_circle_outline
remove_circle_outline
remove_circle_outline
remove_circle_outline
remove_circle_outline
remove_circle_outline
remove_circle_outline
remove_circle_outline

Journals

remove_circle_outline
remove_circle_outline
remove_circle_outline
remove_circle_outline
remove_circle_outline
remove_circle_outline
remove_circle_outline
remove_circle_outline
remove_circle_outline
remove_circle_outline
remove_circle_outline
remove_circle_outline
remove_circle_outline
remove_circle_outline
remove_circle_outline

Article Types

Countries / Regions

remove_circle_outline
remove_circle_outline
remove_circle_outline
remove_circle_outline
remove_circle_outline
remove_circle_outline

Search Results (604)

Search Parameters:
Keywords = SMR

Order results
Result details
Results per page
Select all
Export citation of selected articles as:
13 pages, 11610 KB  
Article
Single and Dual Mode SMR Sensors for Pest Detection in Plant Health Monitoring
by Usman Yaqoob, Barbara Urasinska-Wojcik, Siavash Esfahani, Marina Cole and Julian W. Gardner
Sensors 2026, 26(5), 1708; https://doi.org/10.3390/s26051708 - 8 Mar 2026
Viewed by 73
Abstract
This study presents the development and evaluation of surface functionalized solidly mounted resonators (SMRs), including custom developed at the University of Warwick (UWAR) devices and commercial Sorex sensors, for the detection and classification of plant-emitted volatile organic compounds (VOCs). The sensors were tested [...] Read more.
This study presents the development and evaluation of surface functionalized solidly mounted resonators (SMRs), including custom developed at the University of Warwick (UWAR) devices and commercial Sorex sensors, for the detection and classification of plant-emitted volatile organic compounds (VOCs). The sensors were tested against linalool, trans-2-hexenal (T2H), and D-limonene at different concentrations under both dry and humid conditions (30% ± 3% RH). A Python-based (v3.13.5) signal-processing workflow was established to filter frequency responses and extract key features, such as baseline, saturation point, and frequency shift (Δf). Adsorption behaviour was modelled using the Freundlich isotherm, showing good agreement with experimental data and suggesting heterogeneous, multilayer adsorption on CH3-terminated EC surfaces. A 2D polar classification framework combining vector-normalized Δf values from UWAR and Sorex sensors enabled a clear separation of the VOCs. The results highlight the complementary performance of the two types of SMR sensors and demonstrate that feature-engineered resonant devices, combined with computational classification, offer strong potential for future use in plant health monitoring systems. Full article
Show Figures

Figure 1

27 pages, 821 KB  
Systematic Review
The Role of Nuclear Energy in the Economic Transformation of Developing Countries: A Systematic Review of Evidence from Poland
by Marta Drosińska-Komor, Jerzy Głuch, Jędrzej Blaut, Aleksandra Szewieczek and Łukasz Breńkacz
Sustainability 2026, 18(5), 2604; https://doi.org/10.3390/su18052604 - 6 Mar 2026
Viewed by 102
Abstract
Growing electricity demand and decarbonisation requirements pose significant challenges for coal-dependent transition economies. This study examines whether nuclear deployment can support low-carbon economic transformation using Poland’s national nuclear programme as a case study. We conduct a structured document analysis that integrates a systematic [...] Read more.
Growing electricity demand and decarbonisation requirements pose significant challenges for coal-dependent transition economies. This study examines whether nuclear deployment can support low-carbon economic transformation using Poland’s national nuclear programme as a case study. We conduct a structured document analysis that integrates a systematic search and screening of peer-reviewed literature with an analysis of national policy and planning materials and a synthesis of publicly available project documentation for the Lubiatowo-Kopalino nuclear power plant, the Pątnów project, and the planned small modular reactor (SMR) deployments. Impacts on employment, infrastructure, technical education, technology transfer, and local supply chain participation are assessed and mapped to the sustainable development goals and the EU climate policy criteria. The analysis indicates that, if accompanied by early workforce development and supplier prequalification, nuclear investments can stimulate industrial upgrading, strengthen energy security, and deliver regional co-benefits beyond electricity generation. At the same time, scheduling slippage, governance uncertainty, and gaps in domestic capabilities in nuclear-specific components can limit these benefits. The article concludes with recommendations for national and local authorities on stakeholder engagement, local content strategy, and risk management that can be transferred to Central European economies with similar starting conditions. Full article
19 pages, 1532 KB  
Article
Agro-Industrial Kiwifruit and Apple Waste as a Renewable Feedstock for Biomethane Production—A Study of Feedstock Viability
by Enola Brecht and Peter Kovalsky
Resources 2026, 15(3), 41; https://doi.org/10.3390/resources15030041 - 4 Mar 2026
Viewed by 308
Abstract
New Zealand’s kiwifruit and apple industries generate substantial quantities of organic residues during thinning and harvest, much of which is composted or disposed of in landfills due to logistical constraints. This study evaluates the potential of these residues as feedstock for biomethane production [...] Read more.
New Zealand’s kiwifruit and apple industries generate substantial quantities of organic residues during thinning and harvest, much of which is composted or disposed of in landfills due to logistical constraints. This study evaluates the potential of these residues as feedstock for biomethane production via anaerobic digestion (AD), followed by hydrogen generation through steam methane reforming (SMR). Two feedstock mixtures were examined: a 50:50 kiwifruit–apple blend and a 40:40:20 kiwifruit–apple–potato mixture, designed to mitigate acidification. Cow manure served as a cost-effective inoculum. Physicochemical analysis confirmed high moisture and volatile solids content, indicating strong biodegradability, although low nitrogen content suggests the need for co-digestion in full scale systems. Biomethane potential (BMP) tests yielded up to 45 mL CH4/gVS at an ISR of 4, corresponding to 46.5% carbon conversion. Scaling to an annual waste volume of 476 t suggests a potential biomethane yield of approximately 18,000 m3. SMR simulations demonstrated technical feasibility, with methane conversion increasing from 46% under baseline conditions to >85% under optimized steam to carbon ratios and residence times. Hydrogen yields of ~7600 m3/year were estimated. This study provides a practical foundation for valorizing fruit waste into renewable biomethane and hydrogen, supporting New Zealand’s circular economy and decarbonization goals. Full article
Show Figures

Figure 1

41 pages, 19770 KB  
Article
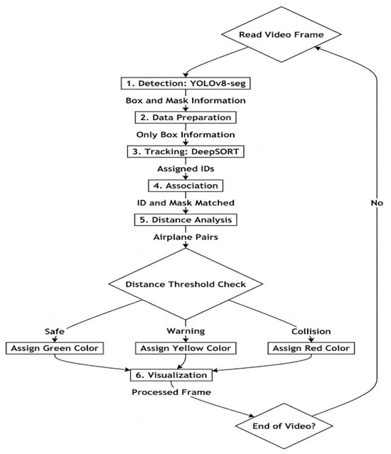
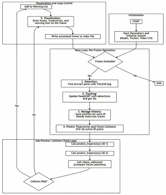
Vision-Based Dual-Mode Collision Risk-Warning for Aircraft Apron Monitoring
by Emre Can Bingol, Hamed Al-Raweshidy and Konstantinos Banitsas
Drones 2026, 10(3), 173; https://doi.org/10.3390/drones10030173 - 2 Mar 2026
Viewed by 181
Abstract
Ground incidents on airport aprons can cause substantial operational disruption and economic loss, while conventional surveillance (e.g., Surface Movement Radar (SMR), Closed-Circuit Television (CCTV)) often lacks the resolution and proactive decision support required for close-proximity operations. This study proposes a UAV-deployable, camera-agnostic Computer [...] Read more.
Ground incidents on airport aprons can cause substantial operational disruption and economic loss, while conventional surveillance (e.g., Surface Movement Radar (SMR), Closed-Circuit Television (CCTV)) often lacks the resolution and proactive decision support required for close-proximity operations. This study proposes a UAV-deployable, camera-agnostic Computer Vision (CV) framework for collision-risk warning from elevated viewpoints. An optimised YOLOv8-Seg backbone performs multi-class aircraft segmentation (airplane, wing, nose, tail, and fuselage) and is integrated with four MOT algorithms under identical evaluation settings. For quantitative tracker benchmarking, DeepSORT provides the strongest overall performance on the airplane-only MOTChallenge-format ground truth (MOTA 92.77%, recall 93.27%). To mitigate the scarcity of annotated apron-incident data, a labelled 997-frame MOT dataset is created via an MSFS simulation-based reenactment inspired by the 2018 Asiana–Turkish Airlines wing-to-tail event at Istanbul Ataturk Airport. The framework further introduces a dual-module warning mechanism that can operate independently: (i) a reactive module using image-plane proximity derived from segmentation masks, and (ii) a proactive module that predicts short-horizon conflicts via trajectory extrapolation and IoU-based future overlap analysis. The approach is evaluated on multiple simulated incident scenarios and assessed on a real apron video from Hong Kong International Airport; additionally, laboratory-scale UAV experiments using diecast aircraft models provide end-to-end feasibility evidence on unmanned-platform imagery. Overall, the results indicate timely warnings and practical feasibility for low-overhead UAV-enabled apron monitoring. Full article
Show Figures

Figure 1

20 pages, 2577 KB  
Article
MSR Fuel and Thermohydraulic: Modeling of Energy Well Experimental Loop in TRACE Code
by Giacomo Longhi, Guglielmo Lomonaco, Tomáš Melichar and Guido Mazzini
Energies 2026, 19(4), 1098; https://doi.org/10.3390/en19041098 - 21 Feb 2026
Viewed by 267
Abstract
The transition toward carbon-neutral energy systems has revived interest in nuclear technologies, particularly small and micro modular reactors (SMRs and MMRs) as flexible, safe and efficient alternatives to conventional large-scale power plans. In the Czech Republic, Centrum výzkumu Řez (CVŘ) is developing Energy [...] Read more.
The transition toward carbon-neutral energy systems has revived interest in nuclear technologies, particularly small and micro modular reactors (SMRs and MMRs) as flexible, safe and efficient alternatives to conventional large-scale power plans. In the Czech Republic, Centrum výzkumu Řez (CVŘ) is developing Energy Well (EW), a molten salt-cooled micro modular reactor concept employing FLiBe (Fluoride Lithium Beryllium) as primary and secondary coolant and a supercritical CO2 (sCO2) tertiary loop. A dedicated experimental facility was built to reproduce EW operating conditions and provide critical data on thermohydraulic behavior, fuel properties and heat-transfer mechanisms. This paper presents the development and assessment of a TRACE (TRAC/RELAP Advanced Computational Engine) model of the experimental facility, including specific methodologies for the main heater and the heat exchanger. Model accuracy was assessed through comparison with experimental commissioning data. The simulations demonstrated overall model consistency, especially regarding the heat exchanger and the main heater general performances, while some discrepancies were observed inside the main heater graphitic core. Other discrepancies were observed along the loop, mainly resulting from modeling simplifications and lack of information regarding certain experimental loop phenomena. In particular, the pressure calculation showed large inconsistencies mainly connected to the complexity of pressure measurements in molten salt circuits and the lack of specific head loss correlations. This study also helped identify broader issues in both the code (persistent error in generating CO2 property tables and instabilities resulting from FLiBe interactions with non-condensable gases) and the experimental loop (defect in the heat exchanger filling and uncertainties on sensors location), also contributing to resolving sensor-related inconsistencies in the facility. Results confirm TRACE as a reliable tool for modeling molten salt systems, regarding the temperature distribution and the heat transfer. However, depending on the specific experimental case, this paper introduces specific limitations, such as some inconsistencies in the pressure drops distribution, in order to support the future development of TRACE code. Beyond technical advances, this work provides unique experimental data and fosters international collaboration in advancing SMR and molten salt reactor technologies. Full article
(This article belongs to the Special Issue Nuclear Fuel and Fuel Cycle Technology)
Show Figures

Figure 1

38 pages, 3720 KB  
Article
Chronic Self-Myofascial Release in Road Cyclists: Effects on Cardiorespiratory Capacity, Metabolism, and Mechanical Power
by Doris Posch, Markus Antretter, Martin Burtscher and Martin Faulhaber
Sports 2026, 14(2), 82; https://doi.org/10.3390/sports14020082 - 13 Feb 2026
Viewed by 1285
Abstract
Background: Foam rolling is a popular self-myofascial release (SMR) technique, yet empirical evidence regarding its long-term impact on cycling endurance remains inconclusive. This study investigated the effects of chronic SMR on cardiorespiratory capacity, metabolic kinetics, and mechanical performance in road cyclists. Methods [...] Read more.
Background: Foam rolling is a popular self-myofascial release (SMR) technique, yet empirical evidence regarding its long-term impact on cycling endurance remains inconclusive. This study investigated the effects of chronic SMR on cardiorespiratory capacity, metabolic kinetics, and mechanical performance in road cyclists. Methods: We conducted a six-month randomized controlled trial (RCT) with 32 male recreational cyclists. Both an intervention group (IG) and a control group (CG) followed a standardized training protocol. The IG additionally applied a Blackroll® foam roller immediately after cycling training sessions. Outcomes included maximum oxygen uptake (VO2max), submaximal heart rate, lactate slope, and relative mechanical power (W/kg) at aerobic and anaerobic thresholds. Data were analyzed using linear mixed-effects models (LMM), with age included as a fixed-effect covariate to control for baseline imbalances between groups. Effect sizes were determined via marginal and conditional R2. Additionally, model robustness was verified through Shapiro–Wilk tests and Q–Q plots of conditional residuals. Results: No significant effects were observed for VO2max or submaximal heart rate. In contrast the IG demonstrated significant improvements in metabolic kinetics, evidenced by a reduced lactate slope (p = 0.004). Furthermore, foam rolling yielded a statistically significant positive effect on relative mechanical performance at both the aerobic (p = 0.031) and anaerobic (p = 0.007) lactate thresholds. Sensitivity analyses confirmed that these effects were independent of the age difference between groups. Conclusions: Foam rolling did not enhance all endurance-related variables but showed positive effects on metabolic kinetics and mechanical performance. While it did not shift systemic cardiorespiratory limits, SMR appeared to optimize performance through improved metabolic economy and mechanical efficiency, suggesting it is a valuable supplemental tool for recovery and long-term performance maintenance in cycling. Full article
(This article belongs to the Special Issue Muscle Metabolism, Fatigue and Recovery During Exercise Training)
Show Figures

Figure 1

17 pages, 5465 KB  
Article
Properties and Environmental Impact of Cement Mortar Using Spodumene Mining Residue as Mineral Admixture
by Cheng Li, Xiaoying Li, Weiping Yan, Zhenhua Feng, Binbin Tang, Wei Zhang and Ping Jiang
Materials 2026, 19(4), 729; https://doi.org/10.3390/ma19040729 - 13 Feb 2026
Viewed by 226
Abstract
The rapid development of the lithium battery industry resulted in a large accumulation of spodumene mining residue (SMR). This paper explored the feasibility of using SMR as mineral admixtures in cement mortar. The properties of cement mortar, including flexural strength, compressive strength, fluidity, [...] Read more.
The rapid development of the lithium battery industry resulted in a large accumulation of spodumene mining residue (SMR). This paper explored the feasibility of using SMR as mineral admixtures in cement mortar. The properties of cement mortar, including flexural strength, compressive strength, fluidity, hydration characteristics, and durability, were studied. The interaction mechanism between SMR and cement mortar had been explored using the Dinger–Funk model, isothermal calorimetry, X-Ray Diffraction (XRD), fourier Transform Infrared Spectroscopy (FTIR), and thermogravimetry (TG) methods. Additionally, the environmental impact of cement mortar was quantitatively evaluated by the life cycle assessment method. The results showed that, while the dosage of SMR was no more than 20 wt.% replaced cement, the flexural strength, compressive strength, and anti-carbonation and sulfate corrosion resistance properties of S2 and S3 cement mortar were similar to that of the blank group. After curing for 28 d, the compressive strength of S1, S2, and S3 were 44.2 MPa, 43.15 MPa, and 40.32 MPa, respectively. SMR powder could improve the workability and reduce the cumulative hydration heat of cement mortar, which confirmed its application potential in large-volume concrete projects. The appropriate content of SMR incorporation into cement mortar could improve the structure and properties of cement-based materials through particle filling, the induced nucleation effect, and the pozzolanic effect. In addition, the utilization of SMR reduced the environmental emissions and resource consumption of cement-based materials. Using 1 m3 cement mortar as an example, for every 10 wt.% increase in SMR powder replacing cement, the energy consumption, the emissions of CO2, CO, CxHy, NOx, SO2, dust, and resource consumption of cement mortar were decreased by approximately 342 MJ, 40 kg, 8.1 g, 5.55 g, 88.3 g, 5.24 g, 1.80 kg, and 74.3 kg, respectively. The research findings of this paper are expected to promote the resource utilization of SMR and reduce the carbon emissions of the building materials industry. Full article
(This article belongs to the Section Construction and Building Materials)
Show Figures

Figure 1

18 pages, 3144 KB  
Article
Integrative Multi-Omics Mendelian Randomization Reveals Oxidative Stress Mechanisms in Major Depressive Disorder, Bipolar Disorder, and Schizophrenia
by Nanxi Li, Juan Wang, Sihao Chen and Tao Li
Antioxidants 2026, 15(2), 233; https://doi.org/10.3390/antiox15020233 - 10 Feb 2026
Viewed by 535
Abstract
Background: Oxidative stress (OS) has been widely implicated in pathophysiology of major psychiatric disorder. However, establishing robust causal links and delineating the specific molecular mechanisms involved continue to pose significant research challenges. Methods: We performed a multi-omics analysis focusing on 817 oxidative stress-related [...] Read more.
Background: Oxidative stress (OS) has been widely implicated in pathophysiology of major psychiatric disorder. However, establishing robust causal links and delineating the specific molecular mechanisms involved continue to pose significant research challenges. Methods: We performed a multi-omics analysis focusing on 817 oxidative stress-related genes (OSGs) in major depressive disorder (MDD), bipolar disorder (BD), and schizophrenia (SCZ). We applied summary data-based Mendelian randomization (SMR), integrating large-scale genome-wide association studies for MDD, BD, and SCZ with quantitative trait loci datasets from both blood and brain tissues, including measures of DNA methylation, gene expression, and protein abundance. Results: Multi-omics integration yielded supportive evidence across blood and brain tissues implicating ACE and ACADVL in SCZ, where genetically predicted increases in their methylation, expression, and protein abundance were associated with reduced disease risk. IGF1R was associated with bipolar disorder (BD) risk in blood-specific analyses. Brain-specific analyses further nominated ENDOG as a candidate gene for SCZ. Single-cell SMR indicated that increased ENDOG expression was associated with higher SCZ risk in astrocytes, CD4+ naïve T cells, CD8+ effector T cells, and natural killer cells, suggesting a potential immune–brain interaction. Conclusions: This study provides multi-level genetic evidence supportive of a potential causal role for specific OSGs in major psychiatric disorders. We identify ACE, ACADVL, IGF1R, and ENDOG as candidate genes for further investigation, offering insights into epigenetic and transcriptional mechanisms that could inform future research on therapeutic targets. Full article
(This article belongs to the Section Health Outcomes of Antioxidants and Oxidative Stress)
Show Figures

Figure 1

14 pages, 1238 KB  
Article
Genetic Susceptibility to Helicobacter pylori Infection and Pancreatic Cancer Risk: A Two-Sample Mendelian Randomisation Study
by Nien-Yu Yang, Te-Min Ke, Yicong Huang, Artitaya Lophatananon and Kenneth R. Muir
Life 2026, 16(2), 284; https://doi.org/10.3390/life16020284 - 7 Feb 2026
Viewed by 352
Abstract
Background/Objectives: Pancreatic cancer is one of the most lethal malignancies, with poor survival and few established modifiable risk factors. While Helicobacter pylori (H. pylori) infection is a known cause of gastric cancer, its role in pancreatic cancer remains unclear, with [...] Read more.
Background/Objectives: Pancreatic cancer is one of the most lethal malignancies, with poor survival and few established modifiable risk factors. While Helicobacter pylori (H. pylori) infection is a known cause of gastric cancer, its role in pancreatic cancer remains unclear, with inconsistent observational evidence. Methods: We applied two-sample Mendelian randomisation (2SMR) to assess the causal effect of H. pylori infection on pancreatic cancer risk. Genetic instruments were derived from GWAS data on anti-H. pylori IgG levels in the ALSPAC cohort (n = 4638). Outcomes were pancreatic cancer cases from UK Biobank (936 cases, 400,294 controls) and a combined dataset including UK Biobank, FinnGen, and MVP (5979 cases, 1,234,860 controls). Inverse-variance weighted (IVW) MR was the primary method, supported by MR-Egger, weighted median/mode and MR-PRESSO, with sensitivity analyses for pleiotropy. Results: No significant causal association was observed. IVW ORs were 1.039 (95% CI: 0.846–1.440, p = 0.466) for UK Biobank and 1.077 (95% CI: 0.962–1.206, p = 0.197) for the combined dataset. All complementary methods yielded null results, with no strong evidence of pleiotropy. Conclusions: This 2SMR study found no evidence that H. pylori infection causally increases pancreatic cancer risk. Larger studies with refined exposure measures are warranted. Full article
(This article belongs to the Section Microbiology)
Show Figures

Figure 1

19 pages, 1973 KB  
Article
Comparison of the Atmospheric Burden Reductions Based on Alternative Fuel Infrastructure and Operations: Utilization and Vehicle Category
by Mahalakshmi Mannar, Hongbo Du and Raghava R. Kommalapati
Sustainability 2026, 18(3), 1664; https://doi.org/10.3390/su18031664 - 6 Feb 2026
Viewed by 275
Abstract
The extensive availability of electricity and hydrogen in Texas provides enormous potential for adopting alternative energy for transportation. The operational phase of alternative energy infrastructure is an essential element in its environmental impact assessment and has not been evaluated up to this point, [...] Read more.
The extensive availability of electricity and hydrogen in Texas provides enormous potential for adopting alternative energy for transportation. The operational phase of alternative energy infrastructure is an essential element in its environmental impact assessment and has not been evaluated up to this point, especially in terms of its utilization and vehicle mix. This study aims to evaluate the environmental impacts of alternative energy options, including fast/slow electric vehicle charging and hydrogen refueling at charging/refueling stations. The AFLEET Charging and Fueling Infrastructure (CFI) Emissions Tool was used to analyze the burden reductions in life cycle GHGs and air pollutants. The station operation considered infrastructure type, utilization, and vehicle mix (LDVs and HDVs). High utilization of the station yielded more burden reductions. Fast-charging supply equipment resulted in higher GHG burden reductions compared to the slow counterpart (367% in moderate utilization). Elevated burden reductions were observed in GHGs, VOC, and CO pollutants with more LDVs. There was an increase in NOx burden reductions of approximately 5200 lb. (moderate utilization), while transiting from 100% LDV to 75% LDV. Increased burden reductions were noted in particulate matter for 50% LDV. Also, enhanced burden reductions were observed in SOx with more HDVs for EVs and equal vehicle mix in hydrogen. Increased GHG burden reductions were identified in SMR than electrolysis. These results recommend policy makers focus on maximized utilization of the new or existing infrastructure to reduce environmental loads. Full article
(This article belongs to the Section Energy Sustainability)
Show Figures

Figure 1

16 pages, 10875 KB  
Article
RPS6KA1 Remodels Fatty Acid Metabolism and Suppresses Malignant Progression in Colorectal Cancer
by Qixin Liu and Ziheng Peng
Biomedicines 2026, 14(2), 374; https://doi.org/10.3390/biomedicines14020374 - 5 Feb 2026
Viewed by 520
Abstract
Background: Colorectal cancer (CRC), with high incidence but low rates of early diagnosis, poses significant challenges to public health worldwide. Lipid metabolic reprogramming has been closely associated with CRC occurrence and development. This study aimed to identify key fatty acid metabolism-related molecules [...] Read more.
Background: Colorectal cancer (CRC), with high incidence but low rates of early diagnosis, poses significant challenges to public health worldwide. Lipid metabolic reprogramming has been closely associated with CRC occurrence and development. This study aimed to identify key fatty acid metabolism-related molecules involved in the development of CRC and to explore potential prognostic biomarkers and therapeutic targets. Methods: Based on The Cancer Genome Atlas (TCGA) data from colon adenocarcinoma (COAD) patients, we applied weighted gene co-expression network analysis (WGCNA), Cox regression, and least absolute shrinkage and selection operator (LASSO) to identify fatty acid metabolism-related signature genes in CRC. Expression validation and prognostic analysis were conducted. Summary-data-based Mendelian randomization (SMR) was used to infer causal relationships between target genes and CRC. Single-cell transcriptomics and immune infiltration analysis elucidated underlying pathogenic mechanisms. Cellular and animal experiments validated tumor-suppressive effects and lipid metabolic regulatory mechanisms. Results: RPS6KA1 and CHGA were identified as fatty acid metabolism-related signature genes in COAD. Only RPS6KA1 was significantly downregulated in COAD and negatively correlated with poor prognosis (p = 0.0069). SMR confirmed its tumor-suppressive role, potentially associated with enhanced antitumor functions of CD8+T cells and follicular helper T cells. In vitro and in vivo experiments demonstrated that RPS6KA1 inhibits malignant progression of colon cancer and modulates fatty acid metabolism. Conclusions: Integrated multi-dimensional bioinformatic and experimental analyses reveal that RPS6KA1 remodels fatty acid metabolism and suppresses malignant progression, indicating its value as a prognostic biomarker in CRC and providing new insights for therapeutic strategies. Full article
(This article belongs to the Special Issue Advancements in the Treatment of Colorectal Cancer)
Show Figures

Figure 1

19 pages, 1334 KB  
Article
Simulation and Optimisation of Hydrogen Production from Biogas via Steam–Methane Reforming and Cryogenic Liquefaction Using DWSIM
by Chandra Sekhar, Atena S. Farahani, Mahmoud A. Khader, Christos Kalyvas and Mahmoud Chizari
Processes 2026, 14(3), 532; https://doi.org/10.3390/pr14030532 - 3 Feb 2026
Viewed by 427
Abstract
This study presents an integrated, open-source process simulation for converting agricultural biogas into high-purity liquid hydrogen using DWSIM (Distillation, Water, Separation and Inorganic Modules), an open-source sequential-modular simulator. The model simulates a farm-scale biogas feed and is optimised to enhance liquid hydrogen yield [...] Read more.
This study presents an integrated, open-source process simulation for converting agricultural biogas into high-purity liquid hydrogen using DWSIM (Distillation, Water, Separation and Inorganic Modules), an open-source sequential-modular simulator. The model simulates a farm-scale biogas feed and is optimised to enhance liquid hydrogen yield while reducing specific energy consumption under set operating conditions. The proposed model links biogas upgrading via dual pressure swing adsorption, steam–methane reforming, two-stage water–gas shift, hydrogen purification, and cryogenic liquefaction within a single optimisation framework. Using a representative farm-scale feed (103.7 kg h−1 biogas containing 60 mol% CH4), the optimised process produces 16.5 kg h−1 of liquid hydrogen with 99.2% para-hydrogen purity while simultaneously capturing 104 kg h−1 of CO2 at 98% purity and 16 bar. Optimal operating conditions include SMR at 909 °C and 16 bar with a steam-to-carbon ratio of 3.0, followed by high- and low-temperature water–gas shifts at 413 °C and 210 °C, respectively. The overall cold-gas efficiency (LHV basis, excluding liquefaction electricity) reaches 78%, and the specific electricity demand for liquefaction is 32.4 kWh per kg of liquid hydrogen, which is consistent with reported values for small-scale hydrogen liquefiers. Sensitivity analysis over a methane content range of 40–75% confirms near-linear scalability of hydrogen output (R2 = 0.998), demonstrating feedstock flexibility without re-parameterisation. The developed process in this work provides a transparent and extensible digital twin for early-stage design and optimisation of decentralised biogas-to-hydrogen systems. Using the open-source DWSIM platform ensures full transparency, reproducibility, and accessibility compared with proprietary simulators. Full article
(This article belongs to the Special Issue Insights into Hydrogen Production Using Solar Energy)
Show Figures

Figure 1

15 pages, 3603 KB  
Article
Atrial Fibrillation and Primary Cilia-Associated Genes: The Role of CEP68
by Zhenyu Dong, Rushd F. M. Al-Shama, Nicoline W. E. van den Berg, Makiri Kawasaki, Marc M. Terpstra, Nerea Arrarte Terreros, Elise L. Hulsman, Aldo Jongejan, Rishi A. Arora, Wim Jan P. van Boven, Antoine H. G. Driessen, Connie R. Bezzina, Sean J. Jurgens and Joris R. de Groot
Int. J. Mol. Sci. 2026, 27(3), 1498; https://doi.org/10.3390/ijms27031498 - 3 Feb 2026
Viewed by 391
Abstract
Recent studies have demonstrated that primary cilia not only play a role in cardiovascular development, but also in the progression of acquired heart disease. Their role in atrial fibrillation (AF) is incompletely understood. We hypothesize that there is a causal link between primary [...] Read more.
Recent studies have demonstrated that primary cilia not only play a role in cardiovascular development, but also in the progression of acquired heart disease. Their role in atrial fibrillation (AF) is incompletely understood. We hypothesize that there is a causal link between primary cilia genes and the occurrence of AF. We integrated AF GWAS data with various multi-omic datasets—including data on gene expression, DNA methylation, and protein expression quantitative trait loci (eQTL, mQTL, and pQTL)—from human left atrial appendage (LAA) tissues and blood. Genetic variants linked to primary cilia-related genes were used as instrumental variables to explore their causal links to AF, through summary-data-based Mendelian randomization (SMR) and Bayesian colocalization. Single-cell sequencing data were used to analyze the expression of the selected genes across different cell types. The mechanisms by which the selected genes exert their effects were explored using RNA sequencing data, clinical indicators, and immunohistochemical markers from 22 patients without AF from the PREDICT-AF cohort, and 21 patients with paroxysmal AF and 19 patients with persistent AF from the MARK-AF cohort. Through SMR analyses, we established significant associations between predicted CEP68 expression and AF in both blood (OR 1.25; 95% CI 1.18–1.33; false discovery rate (FDR) = 1.81 × 10−9) and LAA tissue (OR 1.12; 95% CI 1.08–1.16; FDR = 6.18 × 10−9). Moreover, predicted methylation of CEP68 showed an inverse relationship with AF risk (OR 0.87; 95% CI 0.84–0.90; FDR = 2.55 × 10−15). Colocalization results for CEP68 in both blood and the LAA indicated strong evidence of a shared causal variant. Within single-cell data, compared to the control group, AF patients had higher levels of CEP68 in fibroblasts (p = 0.046). In bulk RNA-seq data, CEP68 expression showed no significant differences among the no AF, paroxysmal AF, and persistent AF groups. CEP68 was positively correlated with the cardiac remodeling marker Thrombospondin-2 in 22 patients without AF from the PREDICT-AF cohort (r = 0.45, p = 0.03). In AF patients from the MARK-AF study, CEP68 was also positively associated with LAVI (r = 0.34, p = 0.03). Collectively, our results support a model in which genetically predicted CEP68 regulation is linked to AF liability and is consistent with fibroblast activation and remodeling-related pathways as potential mediators. Full article
Show Figures

Graphical abstract

19 pages, 1609 KB  
Article
Pancreatic Cancer in Relation to Food Expenditure: Difference Between Northern and Southern Italian Regions
by Claudio Casella and Umberto Cornelli
Green Health 2026, 2(1), 4; https://doi.org/10.3390/greenhealth2010004 - 2 Feb 2026
Viewed by 317
Abstract
Pancreatic cancer (PC) is among the deadliest cancers worldwide, with rising incidence and mortality. In Italy, marked regional differences in PC mortality suggest that diet may play a significant role. Data from 56 food categories across 20 regions were analyzed for PC standardized [...] Read more.
Pancreatic cancer (PC) is among the deadliest cancers worldwide, with rising incidence and mortality. In Italy, marked regional differences in PC mortality suggest that diet may play a significant role. Data from 56 food categories across 20 regions were analyzed for PC standardized mortality ratios (PC-SMRs) from 2003 to 2022. The results showed significantly higher PC mortality in northern Italy compared to the South. Spearman correlations identified specific dietary drivers: “positively correlated” foods more prevalent in the North, such as beef, processed meat, yogurt, and non-alcoholic beverages, were associated with higher PC-SMRs; conversely, “negatively correlated” foods, including veal, lamb, flour, legumes, tomatoes, were consumed more in southern regions with lower mortality. Regional disparities in antioxidant micronutrients like selenium and carcinogenic factors like alcohol also aligned with mortality gradients. In conclusion, regional food consumption patterns significantly correlate with PC mortality in Italy. The higher adherence to Mediterranean-style dietary components in the South appears to provide a protective effect, whereas Westernized patterns in the North are associated with increased risk. This study aimed to investigate the association between regional food consumption patterns and PC mortality across Italy, using PC-SMR and household food expenditure data. Full article
Show Figures

Figure 1

16 pages, 3177 KB  
Article
Towards the Development of Large-Scale, Technically Viable and Sustainable Hydrogen Production: Multicriteria Assessment for Technological Readiness
by Jorge Omar Gil Posada, Juan Carlos Quintero-Díaz and Andrés A. Amell
Energies 2026, 19(3), 729; https://doi.org/10.3390/en19030729 - 29 Jan 2026
Viewed by 325
Abstract
In addressing the increasing global energy demand, this manuscript compares four distinct processes for hydrogen production from natural gas (NG): steam methane reforming (SMR), dry methane reforming (DMR), autothermal reforming (ATR), and catalytic methane decomposition (CMD). The comparison emphasizes their respective efficiencies and [...] Read more.
In addressing the increasing global energy demand, this manuscript compares four distinct processes for hydrogen production from natural gas (NG): steam methane reforming (SMR), dry methane reforming (DMR), autothermal reforming (ATR), and catalytic methane decomposition (CMD). The comparison emphasizes their respective efficiencies and environmental impacts. Simulations were conducted using the Peng–Robinson model, implemented in the DWSIM 8.8.3 software package, considering commercially available Colombian natural gas. Technical and environmental impacts were taken into account for the evaluation of the most practical hydrogen production plant by employing, for the first time, the TOPSIS method of comparison. Reaching 0.36 kg H2 per kg of NG, ATR stands out as the top TOPSIS solution. However, SMR is not far behind, producing more hydrogen than any of its competing alternatives (0.56 kg H2 per kg of NG) but at a significantly larger environmental cost. DMR demonstrates promising potential for utilizing CO2. Finally, CMD proves to be advantageous in terms of cleanliness and reduced CO emissions but is limited by the high temperature requirements and the constant need for catalyst regeneration. This paper aims to raise awareness about Colombia’s abundant natural resources and its potential to play a significant role in the future hydrogen economy. Full article
(This article belongs to the Section A5: Hydrogen Energy)
Show Figures

Figure 1

Back to TopTop