Sign in to use this feature.

Years

Between: -

Subjects

remove_circle_outline
remove_circle_outline
remove_circle_outline
remove_circle_outline
remove_circle_outline
remove_circle_outline
remove_circle_outline
remove_circle_outline
remove_circle_outline

Journals

Article Types

Countries / Regions

Search Results (14)

Search Parameters:
Keywords = RRTMG

Order results
Result details
Results per page
Select all
Export citation of selected articles as:
36 pages, 5381 KB  
Review
Quantum-Inspired Neural Radiative Transfer (QINRT): A Multi-Scale Computational Framework for Next-Generation Climate Intelligence
by Muhammad Shoaib Akhtar
AppliedMath 2025, 5(4), 145; https://doi.org/10.3390/appliedmath5040145 - 23 Oct 2025
Cited by 1 | Viewed by 2276
Abstract
The increasing need for high-resolution, real-time radiative transfer (RT) modeling in climate science, remote sensing, and planetary exploration has exposed limitations of traditional solvers such as the Discrete Ordinate Radiative Transfer (DISORT) and Rapid Radiative Transfer Model for General Circulation Models (RRTMG), particularly [...] Read more.
The increasing need for high-resolution, real-time radiative transfer (RT) modeling in climate science, remote sensing, and planetary exploration has exposed limitations of traditional solvers such as the Discrete Ordinate Radiative Transfer (DISORT) and Rapid Radiative Transfer Model for General Circulation Models (RRTMG), particularly in handling spectral complexity, non-local thermodynamic equilibrium (non-LTE) conditions, and computational scalability. Quantum-Inspired Neural Radiative Transfer (QINRT) frameworks, combining tensor-network parameterizations and quantum neural operators (QNOs), offer efficient approximation of high-dimensional radiative fields while preserving key physical correlations. This review highlights the advances of QINRT in enhancing spectral fidelity and computational efficiency, enabling energy-efficient, real-time RT inference suitable for satellite constellations and unmanned aerial vehicle (UAV) platforms. By integrating physics-informed modeling with scalable neural architectures, QINRT represents a transformative approach for next-generation Earth-system digital twins and autonomous climate intelligence. Full article
(This article belongs to the Special Issue Feature Papers in AppliedMath)
Show Figures

Figure 1

17 pages, 6970 KB  
Article
An Evaluation of Radiation Parameterizations in a Meso-Scale Weather Prediction Model Using Satellite Flux Observations
by Jihee Choi, Soonyoung Roh, Hwan-Jin Song, Sunghye Baek, Minjin Choi and Won-Jun Choi
Remote Sens. 2025, 17(19), 3312; https://doi.org/10.3390/rs17193312 - 26 Sep 2025
Viewed by 915
Abstract
This study evaluates the forecast performance of four radiation parameterization schemes—the Rapid Radiative Transfer Model for General Circulation Models (RRTMG), its improved version RRTMG-K, the infrequently applied variant, RRTMG-K60x, and the neural network emulator, RRTMG-KNN, within a high-resolution numerical [...] Read more.
This study evaluates the forecast performance of four radiation parameterization schemes—the Rapid Radiative Transfer Model for General Circulation Models (RRTMG), its improved version RRTMG-K, the infrequently applied variant, RRTMG-K60x, and the neural network emulator, RRTMG-KNN, within a high-resolution numerical weather prediction (NWP) model. The evaluation uses satellite-derived observations of Outgoing Longwave Radiation (OLR) and Outgoing Shortwave Radiation (OSR) from the Clouds and the Earth’s Radiant Energy System (CERES) over the Korean Peninsula during 2020, including an extreme case study of Typhoon Haishen. Results show that RRTMG-K reduces RMSEs by 4.8% for OLR and 17.5% for OSR relative to RRTMG, primarily due to substantial bias reduction (42.3% for OLR, 60.4% for OSR). The RRTMG-KNN scheme achieves approximately 60-fold computational speedup while maintaining similar or slightly better accuracy than RRTMG-K; specifically, it reduces OLR errors by 1.2% and OSR errors by 1.6% compared to the infrequently applied RRTMG-K60x. In contrast, the infrequent application of RRTMG-K (RRTMG-K60x) slightly increases errors, underscoring the trade-off between computational efficiency and accuracy. These findings demonstrate the value of integrating advanced satellite flux observations and machine learning techniques into the evaluation and optimization of radiation schemes, providing a robust framework for improving cloud–radiation interaction representation in NWP models. Full article
Show Figures

Figure 1

17 pages, 10687 KB  
Article
Implications of Spaceborne High-Resolution Solar Spectral Irradiance Observation for the Assessment of Surface Solar Energy in China
by Chenxi Kong, Xianwen Jing, Xiaorui Niu and Jing Jing
Energies 2025, 18(5), 1221; https://doi.org/10.3390/en18051221 - 2 Mar 2025
Viewed by 1457
Abstract
Accurate solar spectral irradiance (SSI) input is key to modelling climate systems. Traditional SSI data used in the climate modelling community are based on solar model calculations joined by limited observations. Recent advances in spaceborne high-resolution solar spectrum observations, such as the National [...] Read more.
Accurate solar spectral irradiance (SSI) input is key to modelling climate systems. Traditional SSI data used in the climate modelling community are based on solar model calculations joined by limited observations. Recent advances in spaceborne high-resolution solar spectrum observations, such as the National Administration for Space and Aeronautics (NASA)’s Total and Spectral Solar Irradiance Sensor (TSIS), have provided more accurate and reliable SSI alternatives. Here, we investigate the differences between the observed and the model-based SSIs, and how these affect the modelled downward surface shortwave radiation (DSSR) over different regions of China. Special interest is dedicated to the implications for solar power estimation from solar farms. We conduct idealized calculations using the RRTMG_SW radiative transfer model, with the traditional China Meteorological Administration standard solar spectrum (CMA_STD) and the observed TSIS-1 Hybrid Solar Reference Spectrum (TSIS-1_HSRS). Results show that the CMA_STD SSI yields 4.45 Wm−2 less energy than the TSIS-1_HSRS, and systematically overestimate energy in the infrared bands and underestimate that in the visible bands. These discrepancies result in an annual regional mean DSSR underestimation of ~0.44 Wm−2, with localized underestimation for a particular month exceeding 2 Wm−2. The estimated solar power productions with the two SSIs differ by 0.25~0.32% and 0.36~0.52% of the total power production capacity for fixed-angle and solar tracking panels, respectively. These findings suggest that long-term and high-resolution spaceborne SSI observations are crucial to improve surface climate modelling, especially on local scales, and to service climate change mitigations. Full article
(This article belongs to the Special Issue Solar Energy, Governance and CO2 Emissions)
Show Figures

Figure 1

20 pages, 1401 KB  
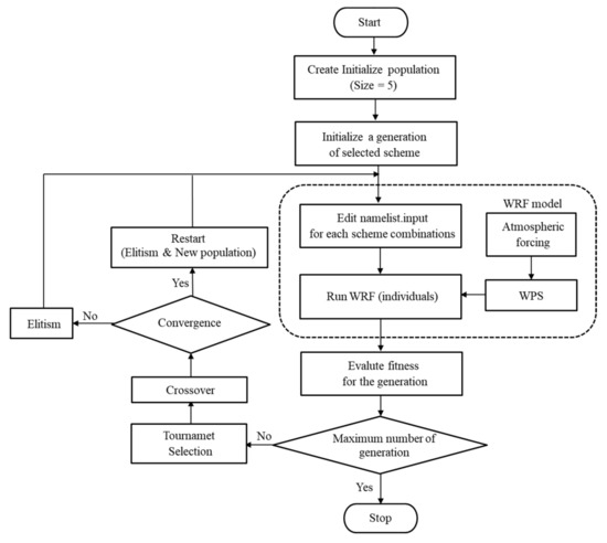
Article
Optimal Configuration of Physical Process Parameterization Scheme Combination for Simulating Meteorological Variables in Weather Research and Forecasting Model: Based on Orthogonal Experimental Design and Comprehensive Evaluation Method
by Zhengming Li, Hanqing Wang, Xinyu Liu and Da Yuan
Atmosphere 2024, 15(11), 1385; https://doi.org/10.3390/atmos15111385 - 17 Nov 2024
Cited by 1 | Viewed by 1774
Abstract
The weather research and forecasting (WRF) model is frequently used to investigate the meteorological field around nuclear installations. The configuration of physical process parameterization schemes in the WRF model has a significant impact on the accuracy of the simulation results. Consequently, carrying out [...] Read more.
The weather research and forecasting (WRF) model is frequently used to investigate the meteorological field around nuclear installations. The configuration of physical process parameterization schemes in the WRF model has a significant impact on the accuracy of the simulation results. Consequently, carrying out a pre-experiment to quickly obtain the optimal combination of parameterization schemes is essential before conducting meteorological parameter research. To obtain the optimal combination of physical process parameterization schemes from the planetary boundary layer (PBL), land surface (LSF), microphysical (MP), long-wave (LW), and short-wave (SW) radiation processes of the WRF model for simulating the near-surface meteorological variables near a nuclear power plant in Sanshan Town, Fuqing City, Fujian Province, China on 4 June 2019 were observed. Orthogonal experimental design (OED), a comprehensive evaluation method based on the CRiteria Import Through Intercriteria Correlation (CRITIC) weight analysis, and comprehensive balance method were employed for the first time to conduct the research. The sensitivity of meteorological variables to physical processes was first discussed. The findings revealed that the PBL scheme configuration had a profound impact on simulating wind fields. Furthermore, the LSF scheme configuration had a significant influence on simulating near-surface temperature and relative humidity, which was much greater than that of other physical processes. In addition, the choice of the radiation scheme had a significant impact on how the temperature was distributed close to the ground and how the wind field was simulated. Furthermore, the configuration of the MP scheme was found to exert a certain influence on the simulation of relative humidity; however, it demonstrated a weak influence on other meteorological variables. Secondly, The MYNN3 scheme for PBL process, the NoahMP scheme for LSF process, the WSM5 scheme for MP process, the RRTMG scheme for LW process, and the Dudhia scheme for SW process are found to be the comprehensive optimal physical process parameterization scheme combination for simulating meteorological variables in the research area selected in this study. As evident from the findings, the use of the OED method to obtain the combinations of the optimal physical process parameterization scheme could successfully reproduce the wind field, temperature, and relative humidity in the current study. Thus, this method appears to be highly reliable and effective for use in the WRF models to explore the optimal combinations of the physical process parameterization scheme, which could provide theoretical support to quickly analyzing accurate meteorological field data for longer periods and contribute to deeply investigating the migration and diffusion behavior of airborne pollutants in the atmosphere. Full article
(This article belongs to the Section Atmospheric Techniques, Instruments, and Modeling)
Show Figures

Figure 1

19 pages, 17981 KB  
Article
Evaluation of a High Resolution WRF Model for Southeast Brazilian Coast: The Importance of Physical Parameterization to Wind Representation
by Layrson de Jesus Menezes Gonçalves, Júlia Kaiser, Ronaldo Maia de Jesus Palmeira, Marcos Nicolás Gallo and Carlos Eduardo Parente
Atmosphere 2024, 15(5), 533; https://doi.org/10.3390/atmos15050533 - 26 Apr 2024
Cited by 3 | Viewed by 3145
Abstract
This study assesses the performance of the Weather Research and Forecasting (WRF) model using a high-resolution spatial grid (1 km) with various combinations of physical parameterization packages to simulate a severe event in August 2021 in the southeastern Brazilian coast. After determining the [...] Read more.
This study assesses the performance of the Weather Research and Forecasting (WRF) model using a high-resolution spatial grid (1 km) with various combinations of physical parameterization packages to simulate a severe event in August 2021 in the southeastern Brazilian coast. After determining the optimal set of physical parameterizations for representing wind patterns during this event, a year-long evaluation was conducted, covering forecast horizons of 24, 48, and 72 h. The simulation results were compared with observational wind data from four weather stations. The findings highlight variations in the efficacy of different physical parameterization sets, with certain sets encountering challenges in accurately depicting the peak of the severe event. The most favorable results were achieved using a combination of Tiedtke (cumulus), Thompson (microphysics), TKE (boundary layer), Monin-Obukhov (surface layer), Unified-NOAH (land surface), and RRTMG (shortwave and longwave radiation). Over the one-year forecasting period, the WRF model effectively represented the overall wind pattern, including forecasts up to three days in advance (72-h forecast horizon). Generally, the statistical metrics indicate robust model performance, even for the 72-h forecast horizon, with correlation coefficients consistently exceeding 0.60 at all analyzed points. While the model proficiently captured wind distribution, it tended to overestimate northeast wind speed and gust intensities. Notably, forecast accuracy decreased as stations approached the ocean, exemplified by the ATPM station. Full article
(This article belongs to the Topic Numerical Models and Weather Extreme Events)
Show Figures

Figure 1

18 pages, 9127 KB  
Article
Impact of a New Radiation Scheme on Simulated Climate in the Global–Regional Integrated SysTem Model under Varying Physical Parameterization Schemes
by Chang Yuan, Hua Zhang, Xianwen Jing, Shuyun Zhao and Xiaohan Li
Atmosphere 2024, 15(4), 501; https://doi.org/10.3390/atmos15040501 - 19 Apr 2024
Cited by 2 | Viewed by 2367
Abstract
In this study, the radiation scheme BCC-RAD (Beijing Climate Center RADiative transfer model) developed for global climate models is implemented into the Global–Regional Integrated SysTem (GRIST) model as an alternative to the default RRTMG (general circulation model (GCM) version of the Rapid Radiative [...] Read more.
In this study, the radiation scheme BCC-RAD (Beijing Climate Center RADiative transfer model) developed for global climate models is implemented into the Global–Regional Integrated SysTem (GRIST) model as an alternative to the default RRTMG (general circulation model (GCM) version of the Rapid Radiative Transfer Model) scheme. Its impact on the simulated climate is comprehensively evaluated under different physics parametrization packages, in comparison with both the CERES (partly from ERA5 reanalysis) observations and multi-model results from CMIP6. The results indicate that under the default physics parameterization package of GRIST (PhysC), BCC-RAD improved the simulated global mean cloud cover by ~3% and the clear-sky outgoing longwave radiation by ~5.6 W/m2. Upon the inclusion of the PhysCN parameterization package, BCC-RAD exhibited further improvement in simulated cloud cover and radiative forcing (particularly longwave radiative forcing, the bias of which decreases from −9.2 W/m2 to −1.8 W/m2), leading it to be closer to observations than RRTMG. Additionally, BCC-RAD improved the simulation of atmospheric temperature and hence notably diminished the apparent overestimation of atmospheric humidity seen in RRTMG. This study demonstrates the advantages of BCC-RAD over RRTMG in certain aspects of the GRIST-simulated climate, verifying its capability for the climate-oriented configuration of GRIST. Full article
(This article belongs to the Special Issue Ozone Pollution and Effects in China)
Show Figures

Figure 1

21 pages, 9733 KB  
Article
Impact of Horizontal Resolution on the Robustness of Radiation Emulators in a Numerical Weather Prediction Model
by Hwan-Jin Song and Soonyoung Roh
Remote Sens. 2023, 15(10), 2637; https://doi.org/10.3390/rs15102637 - 18 May 2023
Cited by 4 | Viewed by 2541
Abstract
Developing a machine-learning-based radiative transfer emulator in a weather forecasting model is valuable because it can significantly improve the computational speed of forecasting severe weather events. To replace the radiative transfer parameterization in the weather forecasting model, the universal applicability of the radiation [...] Read more.
Developing a machine-learning-based radiative transfer emulator in a weather forecasting model is valuable because it can significantly improve the computational speed of forecasting severe weather events. To replace the radiative transfer parameterization in the weather forecasting model, the universal applicability of the radiation emulator is essential, indicating a transition from the research to the operational level. This study investigates the degradation of the forecast accuracy of the radiation emulator for the Korea peninsula when it is tested at different horizontal resolutions (100–0.25 km) concerning the accuracy attained at the training resolution (5 km) for universal applications. In real-case simulations (100–5 km), the forecast errors of radiative fluxes and precipitation were reduced at coarse resolutions. Ideal-case simulations (5–0.25 km) showed larger errors in heating rates and fluxes at fine resolutions, implying the difficulty in predicting heating rates and fluxes at cloud-resolving scales. However, all simulations maintained an appropriate accuracy range compared with observations in real-case simulations or the infrequent use of radiative transfer parameterization in ideal-case simulations. These findings demonstrate the feasibility of a universal radiation emulator associated with different resolutions/models and emphasize the importance of emulating high-resolution modeling in the future. Full article
Show Figures

Figure 1

20 pages, 5502 KB  
Article
On Solar Radiation Prediction for the East–Central European Region
by Michał Mierzwiak, Krzysztof Kroszczyński and Andrzej Araszkiewicz
Energies 2022, 15(9), 3153; https://doi.org/10.3390/en15093153 - 26 Apr 2022
Cited by 6 | Viewed by 2938
Abstract
The aim of this paper is to present the results of the Weather Research and Forecasting (WRF) model of solar radiation for moderate climatic zones. This analysis covered the area of northeastern Germany. Due to very unfavorable solar energy conditions in this region [...] Read more.
The aim of this paper is to present the results of the Weather Research and Forecasting (WRF) model of solar radiation for moderate climatic zones. This analysis covered the area of northeastern Germany. Due to very unfavorable solar energy conditions in this region for at least 1/3 of the year, we decided to select the dates with the most representative conditions: passing warm fronts, cold fronts, and occluded fronts (two cases each). As the reference, two cloudless conditions during high-pressure situations were chosen. Two different shortwave radiation schemes—Rapid Radiative Transfer Model for general circulation model (RRTMG) and Dudhia—were tested. The obtained results were compared with in situ data measured at Deutscher Wetterdienst (DWD) stations and then with European Medium-Range Weather Forecast reanalysis (ERA5) data. The results showed that for high-pressure situations, the mean correlations with measured data were above 90%. The Dudhia scheme, in addition to the expected good results for the high-pressure situation, showed better results than RRTMG for the warm and cold fronts as well. The forecast using the RRTMG scheme gave the best results for the occluded front, which were also better than those of the ERA5 model. Full article
(This article belongs to the Special Issue Advances in Wind and Solar Farm Forecasting)
Show Figures

Figure 1

18 pages, 4153 KB  
Article
Combinational Optimization of the WRF Physical Parameterization Schemes to Improve Numerical Sea Breeze Prediction Using Micro-Genetic Algorithm
by Ji Won Yoon, Sujeong Lim and Seon Ki Park
Appl. Sci. 2021, 11(23), 11221; https://doi.org/10.3390/app112311221 - 26 Nov 2021
Cited by 20 | Viewed by 4206
Abstract
This study aims to improve the performance of the Weather Research and Forecasting (WRF) model in the sea breeze circulation using the micro-Genetic Algorithm (micro-GA). We found the optimal combination of four physical parameterization schemes related to the sea breeze system, including planetary [...] Read more.
This study aims to improve the performance of the Weather Research and Forecasting (WRF) model in the sea breeze circulation using the micro-Genetic Algorithm (micro-GA). We found the optimal combination of four physical parameterization schemes related to the sea breeze system, including planetary boundary layer (PBL), land surface, shortwave radiation, and longwave radiation, in the WRF model coupled with the micro-GA (WRF-μGA system). The optimization was performed with respect to surface meteorological variables (2 m temperature, 2 m relative humidity, 10 m wind speed and direction) and a vertical wind profile (wind speed and direction), simultaneously for three sea breeze cases over the northeastern coast of South Korea. The optimized set of parameterization schemes out of the WRF-μGA system includes the Mellor–Yamada–Nakanishi–Niino level-2.5 (MYNN2) for PBL, the Noah land surface model with multiple parameterization options (Noah-MP) for land surface, and the Rapid Radiative Transfer Model for GCMs (RRTMG) for both shortwave and longwave radiation. The optimized set compared with the various other sets of parameterization schemes for the sea breeze circulations showed up to 29 % for the improvement ratio in terms of the normalized RMSE considering all meteorological variables. Full article
(This article belongs to the Section Earth Sciences)
Show Figures

Figure 1

17 pages, 3318 KB  
Article
Simulation of Wind Speed Based on Different Driving Datasets and Parameterization Schemes Near Dunhuang Wind Farms in Northwest of China
by Tiejun Zhang, Cailing Zhao, Chongshui Gong and ZhaoXia Pu
Atmosphere 2020, 11(6), 647; https://doi.org/10.3390/atmos11060647 - 18 Jun 2020
Cited by 7 | Viewed by 5765
Abstract
In this study, we evaluate the impacts of different datasets (e.g., NCEP global forecast system (GFS) and ERA5) that are used to derive the initial and boundary conditions, various planetary parameterization boundary layer (PBL) schemes and radiation parameterization schemes on wind speed simulations [...] Read more.
In this study, we evaluate the impacts of different datasets (e.g., NCEP global forecast system (GFS) and ERA5) that are used to derive the initial and boundary conditions, various planetary parameterization boundary layer (PBL) schemes and radiation parameterization schemes on wind speed simulations over wind farms near Dunhuang in Northwest of China. The mesoscale community Weather Research and Forecasting (WRF) model is employed to simulate the wind speeds in March of 2014. The sensitivity of numerical simulations to different PBL schemes, including the Yonsei University (YSU), the Asymmetric Convective Model (ACM2) and the Mellor–Yamada–Janjic (MYJ) scheme are examined. Besides, simulations with different radiation parameterization schemes, including the Rapid Radiative Transfer Model for general circulation model (GCM) applications (RRTMG) and the Fu–Liou–Gu radiative transfer scheme (FLG), are compared. Based on hourly observation data from three national basic meteorological observing stations and an anemometer tower in Dunhuang, the simulation results are evaluated. Results show that, using the GFS data as the initial data, the simulation error of 10-m wind speed is rather smaller under the combination of the YSU and FLG. When using the ERA5 data as the initial data, the error of the 2-m temperature simulation is smaller, and it is also less than that of the 10-m wind speed simulation. The simulation results show significant differences at different altitudes. The relative error of wind speed is larger at higher altitude. In the vertical direction, the wind speed is smaller at a lower height and so is the simulation error. In terms of wind speed from the anemometer tower, the error of the wind speed is related to the magnitude of the observed wind speed. Therefore, according to specific conditions of the simulated area, selecting an appropriate combination of initial data and parameterization schemes can effectively reduce the errors of simulated wind speed. Full article
(This article belongs to the Section Meteorology)
Show Figures

Figure 1

20 pages, 1097 KB  
Article
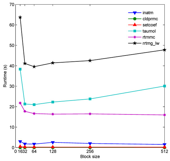
A Novel GPU-Based Acceleration Algorithm for a Longwave Radiative Transfer Model
by Yuzhu Wang, Yuan Zhao, Jinrong Jiang and He Zhang
Appl. Sci. 2020, 10(2), 649; https://doi.org/10.3390/app10020649 - 16 Jan 2020
Cited by 10 | Viewed by 3231
Abstract
Graphics processing unit (GPU)-based computing for climate system models is a longstanding research area of interest. The rapid radiative transfer model for general circulation models (RRTMG), a popular atmospheric radiative transfer model, can calculate atmospheric radiative fluxes and heating rates. However, the RRTMG [...] Read more.
Graphics processing unit (GPU)-based computing for climate system models is a longstanding research area of interest. The rapid radiative transfer model for general circulation models (RRTMG), a popular atmospheric radiative transfer model, can calculate atmospheric radiative fluxes and heating rates. However, the RRTMG has a high calculation time, so it is urgent to study its GPU-based efficient acceleration algorithm to enable large-scale and long-term climatic simulations. To improve the calculative efficiency of radiation transfer, this paper proposes a GPU-based acceleration algorithm for the RRTMG longwave radiation scheme (RRTMG_LW). The algorithm concept is accelerating the RRTMG_LW in the g- p o i n t dimension. After implementing the algorithm in CUDA Fortran, the G-RRTMG_LW was developed. The experimental results indicated that the algorithm was effective. In the case without I/O transfer, the G-RRTMG_LW on one K40 GPU obtained a speedup of 30.98× over the baseline performance on one single Intel Xeon E5-2680 CPU core. When compared to its counterpart running on 10 CPU cores of an Intel Xeon E5-2680 v2, the G-RRTMG_LW on one K20 GPU in the case without I/O transfer achieved a speedup of 2.35×. Full article
Show Figures

Figure 1

22 pages, 452 KB  
Article
Using a GPU to Accelerate a Longwave Radiative Transfer Model with Efficient CUDA-Based Methods
by Yuzhu Wang, Yuan Zhao, Wei Li, Jinrong Jiang, Xiaohui Ji and Albert Y. Zomaya
Appl. Sci. 2019, 9(19), 4039; https://doi.org/10.3390/app9194039 - 27 Sep 2019
Cited by 10 | Viewed by 3441
Abstract
Climatic simulations rely heavily on high-performance computing. As one of the atmospheric radiative transfer models, the rapid radiative transfer model for general circulation models (RRTMG) is used to calculate the radiative transfer of electromagnetic radiation through a planetary atmosphere. Radiation physics is one [...] Read more.
Climatic simulations rely heavily on high-performance computing. As one of the atmospheric radiative transfer models, the rapid radiative transfer model for general circulation models (RRTMG) is used to calculate the radiative transfer of electromagnetic radiation through a planetary atmosphere. Radiation physics is one of the most time-consuming physical processes, so the RRTMG presents large-scale and long-term simulation challenges to the development of efficient parallel algorithms that fit well into multicore clusters. This paper presents a method for improving the calculative efficiency of radiation physics, an RRTMG long-wave radiation scheme (RRTMG_LW) that is accelerated on a graphics processing unit (GPU). First, a GPU-based acceleration algorithm with one-dimensional domain decomposition is proposed. Then, a second acceleration algorithm with two-dimensional domain decomposition is presented. After the two algorithms were implemented in Compute Unified Device Architecture (CUDA) Fortran, a GPU version of the RRTMG_LW, namely G-RRTMG_LW, was developed. Results demonstrated that the proposed acceleration algorithms were effective and that the G-RRTMG_LW achieved a significant speedup. In the case without I/O transfer, the 2-D G-RRTMG_LW on one K40 GPU obtained a speed increase of 18.52× over the baseline performance on a single Intel Xeon E5-2680 CPU core. Full article
(This article belongs to the Collection Energy-efficient Internet of Things (IoT))
Show Figures

Figure 1

20 pages, 9466 KB  
Article
Cloud Longwave Scattering Effect and Its Impact on Climate Simulation
by Wenjie Zhao, Yiran Peng, Bin Wang and Jiangnan Li
Atmosphere 2018, 9(4), 153; https://doi.org/10.3390/atmos9040153 - 18 Apr 2018
Cited by 12 | Viewed by 5788
Abstract
The cloud longwave (LW) scattering effect has been ignored in most current climate models. To investigate its climate impact, we apply an eight-stream DIScrete Ordinates Radiative Transfer (DISORT) scheme to include the cloud LW scattering in the General circulation model version of the [...] Read more.
The cloud longwave (LW) scattering effect has been ignored in most current climate models. To investigate its climate impact, we apply an eight-stream DIScrete Ordinates Radiative Transfer (DISORT) scheme to include the cloud LW scattering in the General circulation model version of the LongWave Rapid Radiative Transfer Model (RRTMG_LW) and the Community Atmospheric Model Version 5 (CAM5). Results from the standalone RRTMG_LW and from diagnostic runs of CAM5 (no climate feedback) show that the cloud LW scattering reduces the upward flux at the top of the atmosphere and leads to an extra warming effect in the atmosphere. In the interactive runs with climate feedback included in CAM5, the cloud LW scattering effect is amplified by the water vapor-temperature feedback in a warmer atmosphere and has substantial influences on cloud fraction and specific humidity. The thermodynamic feedbacks are more significant in the northern hemisphere and the resulting meridional temperature gradient is different between the two hemispheres, which strengthens the southern branch of Hadley circulation, and modulates the westerly jet near 50° S and the upper part of Walker circulation. Our study concludes that the cloud LW scattering effect could have complex impacts on the global energy budget and shall be properly treated in future climate models. Full article
(This article belongs to the Special Issue Cloud Radiative Processes and Effect)
Show Figures

Figure 1

16 pages, 2348 KB  
Proceeding Paper
Sensitivity Assessment of WRF Parameterizations over Europe
by Ioannis Stergiou, Efthimios Tagaris and Rafaella-Eleni P. Sotiropoulou
Proceedings 2017, 1(5), 119; https://doi.org/10.3390/ecas2017-04138 - 17 Jul 2017
Cited by 19 | Viewed by 3890
Abstract
Evaluation of the performance of the parameterization schemes used in the WRF model is assessed for temperature and precipitation over Europe at 36 km by 36 km grid resolution using gridded data from the ECA & D 0.25° regular grid. Simulations are performed [...] Read more.
Evaluation of the performance of the parameterization schemes used in the WRF model is assessed for temperature and precipitation over Europe at 36 km by 36 km grid resolution using gridded data from the ECA & D 0.25° regular grid. Simulations are performed for a winter (i.e., January 2015) and a summer (i.e., July 2015) month using the two way nesting approach. A step-wise decision approach is followed, beginning with 18 simulations for the various microphysics schemes followed by 45 more, concerning all of the model’s PBL, Cumulus, Long-wave, Short-wave and Land Surface schemes. The best performing scheme at each step is chosen by integrating the entropy weighting method ‘Technique for Order Performance by Similarity to Ideal Solution’ (TOPSIS). The concluding scheme set consists of the Mansell-Ziegler-Bruning microphysics scheme, the Bougeault-Lacarrere PBL scheme, the Kain-Fritsch cumulus scheme, the RRTMG scheme for short-wave, the New Goddard for long-wave radiation and a seasonal-variable sensitive option for the Land Surface scheme. Full article
Show Figures

Figure 1

Back to TopTop