Sign in to use this feature.

Years

Between: -

Subjects

remove_circle_outline
remove_circle_outline
remove_circle_outline
remove_circle_outline
remove_circle_outline

Journals

Article Types

Countries / Regions

Search Results (104)

Search Parameters:
Keywords = ROS1 rearrangements

Order results
Result details
Results per page
Select all
Export citation of selected articles as:
18 pages, 586 KB  
Article
Genetic Alteration Profiling in North Macedonian Lung Cancer Patients
by Aleksandar Eftimov, Rubens Jovanovic, Slavica Kostadinova Kunovska, Magdalena Bogdanovska Todorovska, Boro Ilievski, Panche Zdravkovski, Selim Komina, Blagica Krstevska, Simonida Crvenkova, Marija Simonovska and Gordana Petrushevska
Genes 2025, 16(10), 1177; https://doi.org/10.3390/genes16101177 - 10 Oct 2025
Abstract
Background/Objectives: Late diagnosis and inefficient treatment regimens lead to poor prognosis, with a low 5-year survival rate for both non-small-cell lung cancer (NSCLC) and small-cell lung cancer (SCLC). New targeted therapeutic agents can be developed and introduced only by first discovering new [...] Read more.
Background/Objectives: Late diagnosis and inefficient treatment regimens lead to poor prognosis, with a low 5-year survival rate for both non-small-cell lung cancer (NSCLC) and small-cell lung cancer (SCLC). New targeted therapeutic agents can be developed and introduced only by first discovering new driver oncogenes and with a thorough investigation of the known driver genes. The aim of the current study is to investigate the prevalence of alterations in the eight most frequently altered genes in lung cancer—BRAF, EGFR, KRAS, ALK, ROS1, HER2, PD-L1 and PIK3CA. Methods: Real-time polymerase chain reaction (RT-PCR) was used to detect KRAS and EGFR mutations, multiplex PCR and microarray hybridization for KRAS/BRAF/PIK3CA mutations. Immunohistochemical analysis was performed for the detection of ALK, HER2/NEU, ROS-1 and PD-L1 alterations. Results: Overall, 221/603 patients (36.65%) had at least one genetic alteration, of which 22 patients (3.65%) had two genetic alterations and two patients had more than two genetic alterations. Additionally, 50 patients were identified with one or more KRAS mutations (8.29%), 45 patients with EGFR mutations (7.46%), and 1.82% with PIK3CA mutations and 0.66% with BRAF mutations. Furthermore, 50% of the co-occurring alterations were either on KRAS and PIK3CA genes (3/6), on KRAS and BRAF genes (2/6, 33.33%) or on EGFR and PIK3CA genes (1/6, 16.67%), and 10.45% of the patients exhibited PD-L1 overexpression, 5.31% ALK rearrangements, and 2.36% HER2/NEU expression, with no ROS-1 rearrangements detected. Conclusions: Comprehensive testing for somatic alterations in EGFR, BRAF, KRAS, and PIK3CA is significant in guiding therapeutic decisions in lung cancer management. Such testing should be routinely conducted to establish a thorough genetic profile of lung cancers in a manner that is both time-efficient and cost-effective. Full article
(This article belongs to the Section Human Genomics and Genetic Diseases)
Show Figures

Figure 1

23 pages, 6022 KB  
Article
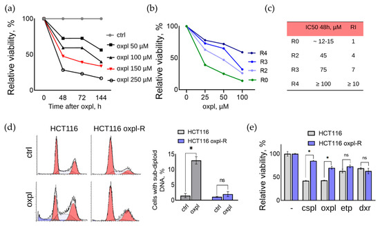
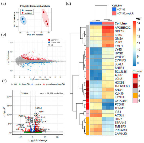
Transcriptomic and Cytogenetic Analysis of Oxaliplatin-Resistant Colorectal Adenocarcinoma HCT116 Cells to Identify Markers Associated with Platinum Resistance
by Alisa Morshneva, Olga Gnedina, Ksenia Fedotova, Natalija Yartseva, Nikolay Aksenov and Maria Igotti
Int. J. Mol. Sci. 2025, 26(18), 8869; https://doi.org/10.3390/ijms26188869 - 11 Sep 2025
Viewed by 561
Abstract
Platinum-based chemotherapy resistance remains a critical barrier in colorectal cancer (CRC) treatment. In this study, cytogenetic karyotyping was combined with transcriptomic profiling (RNA-seq) to elucidate resistance mechanisms by comparing two CRC cell lines: oxaliplatin-sensitive HCT116 and its resistant derivative HCT116 oxpl-R. Karyotyping unveiled [...] Read more.
Platinum-based chemotherapy resistance remains a critical barrier in colorectal cancer (CRC) treatment. In this study, cytogenetic karyotyping was combined with transcriptomic profiling (RNA-seq) to elucidate resistance mechanisms by comparing two CRC cell lines: oxaliplatin-sensitive HCT116 and its resistant derivative HCT116 oxpl-R. Karyotyping unveiled tetraploidization and extensive genomic rearrangements in resistant cells, accompanied by prominent transcriptomic changes: 1807 differentially expressed genes (1216 upregulated and 519 downregulated). Pathway enrichment highlighted altered redox homeostasis and metabolic adaptation. Specifically, HCT116 oxpl-R cells exhibited elevated reactive oxygen species (ROS) production and enhanced energy metabolism. These findings establish a direct association between structural genomic alterations, transcriptional rewiring, and functional phenotypes in platinum resistance, providing a framework for targeting metabolic vulnerabilities in refractory CRC. Full article
(This article belongs to the Section Molecular Oncology)
Show Figures

Figure 1

18 pages, 4263 KB  
Article
Clinical Characteristics, Diagnosis, and Management of Primary Malignant Lung Tumors in Children: A Single-Center Analysis
by Mihail Basa, Nemanja Mitrovic, Dragana Aleksic, Gordana Samardzija, Mila Stajevic, Ivan Dizdarevic, Marija Dencic Fekete, Tijana Grba and Aleksandar Sovtic
Biomedicines 2025, 13(8), 1824; https://doi.org/10.3390/biomedicines13081824 - 25 Jul 2025
Viewed by 706
Abstract
Background/Objectives: Primary malignant lung tumors in children are rare and diagnostically challenging. This study presents a single-center experience in the diagnosis and treatment of these tumors, emphasizing the role of histopathological and genetic profiling in informing individualized therapeutic strategies. Methods: We [...] Read more.
Background/Objectives: Primary malignant lung tumors in children are rare and diagnostically challenging. This study presents a single-center experience in the diagnosis and treatment of these tumors, emphasizing the role of histopathological and genetic profiling in informing individualized therapeutic strategies. Methods: We retrospectively reviewed records of seven pediatric patients (ages 2–18) treated from 2015 to 2025. Diagnostics included laboratory tests, chest CT, bronchoscopy, and histopathological/immunohistochemical analysis. Treatment primarily involved surgical resection, complemented by chemo-, radio-, or targeted therapies when indicated. Results: Inflammatory myofibroblastic tumor (IMT) represented the most commonly diagnosed entity (3/7 cases). The tumors presented with nonspecific symptoms, most frequently dry cough. Tumor type distribution was age-dependent, with aggressive forms such as pleuropulmonary blastoma predominantly affecting younger children, whereas IMT and carcinoid tumors were more common in older patients. Surgical resection remained the mainstay of treatment in the majority of cases. Bronchoscopy served as a valuable adjunct in the initial management of tumors exhibiting intraluminal growth, allowing for direct visualization, tissue sampling, and partial debulking to alleviate airway obstruction. In patients with an initially unresectable IMT harboring specific gene fusion rearrangement (e.g., TFG::ROS1), neoadjuvant targeted therapy with crizotinib enabled adequate tumor shrinkage to allow for subsequent surgical resection. Two patients in the study cohort died as a result of disease progression. Conclusions: A multidisciplinary diagnostic approach—integrating radiologic, bronchoscopic, histopathological, and genetic evaluations—ensures high diagnostic accuracy. While conventional treatments remain curative in many cases, targeted therapies directed at specific molecular alterations may offer essential therapeutic options for selected patients. Full article
(This article belongs to the Section Cancer Biology and Oncology)
Show Figures

Figure 1

16 pages, 1534 KB  
Article
Clinician-Based Functional Scoring and Genomic Insights for Prognostic Stratification in Wolf–Hirschhorn Syndrome
by Julián Nevado, Raquel Blanco-Lago, Cristina Bel-Fenellós, Adolfo Hernández, María A. Mori-Álvarez, Chantal Biencinto-López, Ignacio Málaga, Harry Pachajoa, Elena Mansilla, Fe A. García-Santiago, Pilar Barrúz, Jair A. Tenorio-Castaño, Yolanda Muñoz-GªPorrero, Isabel Vallcorba and Pablo Lapunzina
Genes 2025, 16(7), 820; https://doi.org/10.3390/genes16070820 - 12 Jul 2025
Viewed by 775
Abstract
Background/Objectives: Wolf–Hirschhorn syndrome (WHS; OMIM #194190) is a rare neurodevelopmental disorder, caused by deletions in the distal short arm of chromosome 4. It is characterized by developmental delay, epilepsy, intellectual disability, and distinctive facial dysmorphism. Clinical presentation varies widely, complicating prognosis and [...] Read more.
Background/Objectives: Wolf–Hirschhorn syndrome (WHS; OMIM #194190) is a rare neurodevelopmental disorder, caused by deletions in the distal short arm of chromosome 4. It is characterized by developmental delay, epilepsy, intellectual disability, and distinctive facial dysmorphism. Clinical presentation varies widely, complicating prognosis and individualized care. Methods: We assembled a cohort of 140 individuals with genetically confirmed WHS from Spain and Latin-America, and developed and validated a multidimensional, Clinician-Reported Outcome Assessment (ClinRO) based on the Global Functional Assessment of the Patient (GFAP), derived from standardized clinical questionnaires and weighted by HPO (Human Phenotype Ontology) term frequencies. The GFAP score quantitatively captures key functional domains in WHS, including neurodevelopment, epilepsy, comorbidities, and age-corrected developmental milestones (selected based on clinical experience and disease burden). Results: Higher GFAP scores are associated with worse clinical outcomes. GFAP showed strong correlations with deletion size, presence of additional genomic rearrangements, sex, and epilepsy severity. Ward’s clustering and discriminant analyses confirmed GFAP’s discriminative power, classifying over 90% of patients into clinically meaningful groups with different prognoses. Conclusions: Our findings support GFAP as a robust, WHS-specific ClinRO that may aid in stratification, prognosis, and clinical management. This tool may also serve future interventional studies as a standardized outcome measure. Beyond its clinical utility, GFAP also revealed substantial social implications. This underscores the broader socioeconomic burden of WHS and the potential value of GFAP in identifying high-support families that may benefit from targeted resources and services. Full article
(This article belongs to the Special Issue Molecular Basis of Rare Genetic Diseases)
Show Figures

Figure 1

16 pages, 2702 KB  
Review
Harnessing Azelaic Acid for Acute Myeloid Leukemia Treatment: A Novel Approach to Overcoming Chemoresistance and Improving Outcomes
by Silvia Di Agostino, Anna Di Vito, Annamaria Aloisio, Giovanna Lucia Piazzetta, Nadia Lobello, Jessica Bria and Emanuela Chiarella
Int. J. Mol. Sci. 2025, 26(9), 4362; https://doi.org/10.3390/ijms26094362 - 3 May 2025
Viewed by 1187
Abstract
Azelaic acid (AZA), an aliphatic dicarboxylic acid (HOOC-(CH2)7-COOH), is widely used in dermatology. It functions as an inhibitor of tyrosinase, mitochondrial respiratory chain enzymes, and DNA synthesis, while also scavenging free radicals and reducing reactive oxygen species (ROS) production by neutrophils. [...] Read more.
Azelaic acid (AZA), an aliphatic dicarboxylic acid (HOOC-(CH2)7-COOH), is widely used in dermatology. It functions as an inhibitor of tyrosinase, mitochondrial respiratory chain enzymes, and DNA synthesis, while also scavenging free radicals and reducing reactive oxygen species (ROS) production by neutrophils. AZA has demonstrated anti-proliferative and cytotoxic effects on various cancer cells. However, its therapeutic potential in acute myeloid leukemia (AML) remains largely unexplored. AML is a complex hematologic malignancy characterized by the clonal transformation of hematopoietic precursor cells, involving chromosomal rearrangements and multiple gene mutations. The disease is associated with poor prognosis and high relapse rates, primarily due to its propensity to develop resistance to treatment. Recent studies indicate that AZA suppresses AML cell proliferation by inducing apoptosis and arresting the cell cycle at the G1 phase, with minimal cytotoxic effects on healthy cells. Additionally, AZA exerts antileukemic activity by modulating the ROS signaling pathway, enhancing the total antioxidant capacity in both AML cell lines and patient-derived cells. AZA also sensitizes AML cells to Ara-C chemotherapy. In vivo, AZA has been shown to reduce leukemic spleen infiltration and extend survival. As our understanding of AML biology progresses, the development of new molecularly targeted agents, in combination with traditional chemotherapy, offers the potential for improved treatment outcomes. This review aims to provide a comprehensive synthesis of preclinical evidence on the therapeutic potential of AZA in AML, consolidating current knowledge and identifying future directions for its clinical application. Full article
(This article belongs to the Special Issue Molecular Mechanism of Acute Myeloid Leukemia)
Show Figures

Figure 1

18 pages, 295 KB  
Review
Oncogenic Fusions in NSCLC: From Mechanisms to Clinical Applications
by Nyein Wint Yee Theik, Suset Almuinas De Armas, Daniel Rosas, Amy Kiamos, Nyein Nyein Thaw Dar, Ahmed Shoreibah, Atif Hussein and Luis E. Raez
Int. J. Mol. Sci. 2025, 26(8), 3802; https://doi.org/10.3390/ijms26083802 - 17 Apr 2025
Cited by 1 | Viewed by 1528
Abstract
Non-small cell lung cancer (NSCLC) is operated commonly by diverse genetic alterations, and oncogenic fusions represent a significant therapeutic role. Common fusions include ALK, ROS1, RET, and NTRK, signaling pathways in tumorigenesis. Recent advances in investigating tumor molecular biology include underlying fusions, including [...] Read more.
Non-small cell lung cancer (NSCLC) is operated commonly by diverse genetic alterations, and oncogenic fusions represent a significant therapeutic role. Common fusions include ALK, ROS1, RET, and NTRK, signaling pathways in tumorigenesis. Recent advances in investigating tumor molecular biology include underlying fusions, including chromosomal rearrangements, highlighting their role as oncogenic drivers. The development of targeted therapies, such as tyrosine kinase inhibitors (TKIs), has impacted most patients’ NSCLC treatment. Despite the greater profiles, such as remarkable efficiency and tolerable side effects compared to traditional chemotherapy, challenges, such as acquired mutations, lead to more ongoing research-optimized future NSCLC therapies. Full article
18 pages, 1458 KB  
Article
Effectiveness of First-Line Treatment with Anaplastic Lymphoma Kinase and ROS1 Protoncogene Inhibitors in Non-Small Cell Lung Cancer Patients—Real-World Evidence of Two Polish Cancer Centers
by Michał Gil, Kinga Winiarczyk, Paweł Krawczyk, Kamila Wojas-Krawczyk, Aleksandra Łomża-Łaba, Adrian Obara, Łukasz Gajek, Katarzyna Reszka, Andrzej Tysarowski, Jarosław Buczkowski, Izabela Chmielewska, Tomasz Jankowski, Magdalena Szuba-Gil, Maciej Strzemski, Dariusz M. Kowalski, Janusz Milanowski and Maciej Krzakowski
Cancers 2025, 17(7), 1253; https://doi.org/10.3390/cancers17071253 - 7 Apr 2025
Viewed by 952
Abstract
Introduction: The use of ALK (anaplastic lymphoma kinase) and ROS1 (ROS1 protoncogene) inhibitors are the standard of care in advanced non-small-cell lung cancer (NSCLC) patients with ALK or ROS1 gene rearrangements (approximately 5.5% of patients). Three generations of inhibitors are available, but [...] Read more.
Introduction: The use of ALK (anaplastic lymphoma kinase) and ROS1 (ROS1 protoncogene) inhibitors are the standard of care in advanced non-small-cell lung cancer (NSCLC) patients with ALK or ROS1 gene rearrangements (approximately 5.5% of patients). Three generations of inhibitors are available, but there is no direct comparison of their efficacy in homogeneous Caucasian populations in real-world practice. In this retrospective study, we compare the efficacy of crizotinib, brigatinib, and alectinib in NSCLC patients with different clinical courses of the disease. Materials and Methods: One hundred four NSCLC patients with ALK or ROS1 gene rearrangement were enrolled for first-line therapy with ALK inhibitors (crizotinib in 25 patients, brigatinib in 22 patients, and alectinib in 41 patients) or the ROS1 inhibitor (crizotinib in 16 patients) as part of daily clinical practice in two Polish cancer centers. Overall response rate (ORR), progression-free survival (PFS), and overall survival (OS) were compared according to treatment methods and clinical data. Results: In ALK-rearranged patients, ORR was insignificantly higher in patients treated with second-generation ALK inhibitors than in patients receiving crizotinib (68.25% vs. 48% of patients, p = 0.0547). Median PFS in the crizotinib group was 8 months, and in the group that received second-generation ALK inhibitors this was not reached (HR = 5.2182, 95% CI: 2.6163–10.4079, p < 0.0001). Similarly, median OS was significantly lower in patients treated with crizotinib than in patients receiving second-generation ALK inhibitors (26 vs. not reached, HR = 3.529, 95% CI: 1.5559–7.2258, p = 0.002). The efficacy of crizotinib in patients with ROS1 and ALK gene rearrangement did not differ significantly (ORR—37.5 vs. 48%, median PFS—6 vs. 7 months, median OS—8 vs. 26 months, respectively). In ALK-rearranged patients, multivariate analysis showed that the only factor significantly increasing the risk of progression was liver metastases (HR = 2.1917, p = 0.0418). The risk of death was significantly higher in patients treated with crizotinib (HR = 2.4823, p = 0.0359) and in patients with liver metastases (HR = 3.1266, p = 0.0104). Conclusions: Second-generation ALK inhibitors are more effective than crizotinib in ALK-rearranged patients. Liver metastases, but not brain metastases, are the main clinical factors shortening PFS and OS in NSCLC patients treated with ALK inhibitors. Full article
(This article belongs to the Special Issue Pathology, Diagnosis and Treatment in Non-small Cell Lung Cancer)
Show Figures

Figure 1

19 pages, 4069 KB  
Article
Encapsulation Techniques to Enhance Astaxanthin Utilization as Functional Feed Ingredient
by Matteo Vitale, Joaquin Gomez-Estaca, Janete Chung, Seong-Chea Chua and Daniela Maria Pampanin
Mar. Drugs 2025, 23(4), 143; https://doi.org/10.3390/md23040143 - 26 Mar 2025
Cited by 4 | Viewed by 1249
Abstract
Herein, the effectiveness of astaxanthin (AX) as functional feed ingredient was assessed by enhancing its stability and bioavailability using encapsulation methods. Spray-drying and liposome entrapment were applied to a natural AX source from shrimp by-products, along with two commercially synthetic alternatives. Encapsulated AX [...] Read more.
Herein, the effectiveness of astaxanthin (AX) as functional feed ingredient was assessed by enhancing its stability and bioavailability using encapsulation methods. Spray-drying and liposome entrapment were applied to a natural AX source from shrimp by-products, along with two commercially synthetic alternatives. Encapsulated AX formulations were evaluated for their physico-chemical properties, thermal stability, and in vitro performance using RTL-W1, a rainbow trout (Oncorhynchus mykiss) liver-derived cell line. Both techniques achieved high encapsulation efficiency (73–89%) and provided remarkable protection to AX during thermal treatments, maintaining its stability at 80 °C for up to 2 h and at 100 °C for 30 min. Nevertheless, neither encapsulation methods significantly mitigated water absorption over time. Additionally, morphological characterization revealed spray-dried microcapsules with typical round, partially collapsed particles with a broad size distribution, while liposomes further stabilized into dry powders by spray-drying showed structural rearrangements and an increase in size upon rehydration, although maintaining a uniform and stable distribution. In vitro testing revealed enhanced RTL-W1 cell viability and reduced reactive oxygen species (ROS) production when encapsulation was employed. Overall, these findings demonstrate the potential of the selected encapsulation techniques to optimize the stability, bioavailability, and functionality of AX, providing valuable insights to improve its utilization as a functional ingredient in fish feed formulations. Full article
(This article belongs to the Special Issue Marine Carotenoids: Properties, Health Benefits, and Applications)
Show Figures

Graphical abstract

12 pages, 1230 KB  
Article
Efficacy and Clinical Outcomes of Crizotinib in Patients with ROS1-Rearranged NSCLC: A Multicenter Study
by Alper Topal, Goncagul Akdag, Sedat Yildirim, Oguzcan Kinikoglu, Deniz Isik, Gizem Yildirim, Salih Tunbekici, Fatih Kus, Aydın Acarbay, Murad Guliyev, Nargiz Majidova, Yasin Kutlu, Mustafa Erman, Hatice Odabas, Nedim Turan and Nuri Karadurmus
Medicina 2025, 61(3), 490; https://doi.org/10.3390/medicina61030490 - 12 Mar 2025
Viewed by 2293
Abstract
Background and Objectives: ROS1 rearrangement is a rare but targetable alteration in non-small-cell lung cancer (NSCLC), occurring in 1–2% of cases. Crizotinib, a tyrosine kinase inhibitor, has demonstrated efficacy in clinical trials, but real-world data remain limited. This study evaluates the safety and [...] Read more.
Background and Objectives: ROS1 rearrangement is a rare but targetable alteration in non-small-cell lung cancer (NSCLC), occurring in 1–2% of cases. Crizotinib, a tyrosine kinase inhibitor, has demonstrated efficacy in clinical trials, but real-world data remain limited. This study evaluates the safety and efficacy of crizotinib in ROS1-rearranged NSCLC patients in a real-world setting. Materials and Methods: This multicenter, retrospective research included 43 individuals with advanced/metastatic NSCLC and confirmed ROS1 rearrangements. Patients were treated with crizotinib in first- or second-line settings. Efficacy endpoints included progression-free survival (PFS), overall survival (OS), objective response rate (ORR), and disease control rate (DCR). Safety was assessed using Common Terminology Criteria for Adverse Events (CTCAE) version 5.0. Results: The median follow-up was 45.8 months. The ORR for first-line crizotinib was 72.1%, with a DCR of 79%. The median PFS was 20.9 months (95% CI: 6.02–35.69), and the median OS was 52.7 months (95% CI: 13.08–92.31). ECOG performance status was a significant prognostic factor for ORR (p = 0.02). The most common adverse events were fatigue (16.2%), elevated transaminases (13.9%), and vision disorders (11.6%). All reported adverse events were grade 1 or 2, with no grade ≥ 3 events observed. Conclusions:Crizotinib demonstrated significant efficacy and a favorable safety profile in real-world individuals with ROS1-rearranged NSCLC. These findings align with pivotal trials, underscoring crizotinib’s role as a standard treatment for this molecular subset. Further prospective studies are warranted to explore intracranial efficacy and long-term outcomes. Full article
(This article belongs to the Section Oncology)
Show Figures

Figure 1

24 pages, 5714 KB  
Article
Iron Overload-Related Oxidative Stress Leads to Hyperphosphorylation and Altered Anion Exchanger 1 (Band 3) Function in Erythrocytes from Subjects with β-Thalassemia Minor
by Sara Spinelli, Elisabetta Straface, Lucrezia Gambardella, Daniele Caruso, Silvia Dossena, Angela Marino, Rossana Morabito and Alessia Remigante
Int. J. Mol. Sci. 2025, 26(4), 1593; https://doi.org/10.3390/ijms26041593 - 13 Feb 2025
Cited by 3 | Viewed by 1539
Abstract
β-thalassemia, a hereditary hemoglobinopathy, is caused by reduced or absent synthesis of the β-globin chains of hemoglobin. Three clinical conditions are recognized: β-thalassemia major, β-thalassemia intermedia, and β-thalassemia minor (β-Thal+). This latter condition occurs when an individual inherits a mutated β-globin [...] Read more.
β-thalassemia, a hereditary hemoglobinopathy, is caused by reduced or absent synthesis of the β-globin chains of hemoglobin. Three clinical conditions are recognized: β-thalassemia major, β-thalassemia intermedia, and β-thalassemia minor (β-Thal+). This latter condition occurs when an individual inherits a mutated β-globin gene from one parent. In erythrocytes from β-Thal+ subjects, the excess α-globin chains produce unstable α-tetramers, which can induce substantial oxidative stress leading to plasma membrane and cytoskeleton damage, as well as deranged cellular function. In the present study, we hypothesized that increased oxidative stress might lead to structural rearrangements in erythrocytes from β-Thal+ volunteers and functional alterations of ion transport proteins, including band 3 protein. The data obtained showed significant modifications of the cellular shape in erythrocytes from β-Thal+ subjects. In particular, a significantly increased number of elliptocytes was observed. Interestingly, iron overload, detected in erythrocytes from β-Thal+ subjects, provoked a significant production of reactive oxygen species (ROS), overactivation of the endogenous antioxidant enzymes catalase and superoxide dismutase, and glutathione depletion, resulting in (a) increased lipid peroxidation, (b) protein sulfhydryl group (-SH) oxidation. Iron overload-related oxidative stress affected Na+/K+-ATPase activity, which in turn may have contributed to impaired β-Thal+ erythrocyte deformability. As a result, alterations in the distribution of cytoskeletal proteins, including α/β-spectrin, protein 4.1, and α-actin, in erythrocytes from β-Thal+ subjects have been detected. Significantly, oxidative stress was also associated with increased phosphorylation and altered band 3 ion transport activity, as well as increased oxidized hemoglobin, which led to abnormal clustering and redistribution of band 3 on the plasma membrane. Taken together, these findings contribute to elucidating potential oxidative stress-related perturbations of ion transporters and associated cytoskeletal proteins, which may affect erythrocyte and systemic homeostasis in β-Thal+ subjects. Full article
Show Figures

Figure 1

46 pages, 7528 KB  
Review
Molecular Mechanisms of Alzheimer’s Disease Induced by Amyloid-β and Tau Phosphorylation Along with RhoA Activity: Perspective of RhoA/Rho-Associated Protein Kinase Inhibitors for Neuronal Therapy
by Eun Hee Ahn and Jae-Bong Park
Cells 2025, 14(2), 89; https://doi.org/10.3390/cells14020089 - 10 Jan 2025
Cited by 8 | Viewed by 5016
Abstract
Amyloid-β peptide (Aβ) is a critical cause of Alzheimer’s disease (AD). It is generated from amyloid precursor protein (APP) through cleavages by β-secretase and γ-secretase. γ-Secretase, which includes presenilin, is regulated by several stimuli. Tau protein has also been identified as a significant [...] Read more.
Amyloid-β peptide (Aβ) is a critical cause of Alzheimer’s disease (AD). It is generated from amyloid precursor protein (APP) through cleavages by β-secretase and γ-secretase. γ-Secretase, which includes presenilin, is regulated by several stimuli. Tau protein has also been identified as a significant factor in AD. In particular, Tau phosphorylation is crucial for neuronal impairment, as phosphorylated Tau detaches from microtubules, leading to the formation of neurofibrillary tangles and the destabilization of the microtubule structure. This instability in microtubules damages axons and dendrites, resulting in neuronal impairment. Notably, Aβ is linked to Tau phosphorylation. Another crucial factor in AD is neuroinflammation, primarily occurring in the microglia. Microglia possess several receptors that bind with Aβ, triggering the expression and release of an inflammatory factor, although their main physiological function is to phagocytose debris and pathogens in the brain. NF-κB activation plays a major role in neuroinflammation. Additionally, the production of reactive oxygen species (ROS) in the microglia contributes to this neuroinflammation. In microglia, superoxide is produced through NADPH oxidase, specifically NOX2. Rho GTPases play an essential role in regulating various cellular processes, including cytoskeletal rearrangement, morphology changes, migration, and transcription. The typical function of Rho GTPases involves regulating actin filament formation. Neurons, with their complex processes and synapse connections, rely on cytoskeletal dynamics for structural support. Other brain cells, such as astrocytes, microglia, and oligodendrocytes, also depend on specific cytoskeletal structures to maintain their unique cellular architectures. Thus, the aberrant regulation of Rho GTPases activity can disrupt actin filaments, leading to altered cell morphology, including changes in neuronal processes and synapses, and potentially contributing to brain diseases such as AD. Full article
Show Figures

Figure 1

20 pages, 2631 KB  
Article
The Detailed Analysis of Polish Patients with Non-Small Cell Lung Cancer Through Insights from Molecular Testing (POL-MOL Study)
by Dariusz M. Kowalski, Magdalena Zaborowska-Szmit, Maciej Bryl, Agnieszka Byszek, Dariusz Adam Dziedzic, Piotr Jaśkiewicz, Renata Langfort, Maciej Krzakowski, Tadeusz Orłowski, Rodryg Ramlau and Sebastian Szmit
Int. J. Mol. Sci. 2024, 25(21), 11354; https://doi.org/10.3390/ijms252111354 - 22 Oct 2024
Cited by 3 | Viewed by 3078
Abstract
Molecular testing is recommended in patients with metastatic non-small cell lung cancer (NSCLC), but the extent of its use in Poland is unknown. The aim of the POL-MOL study was to investigate the frequency of using molecular testing in Polish patients with NSCLC. [...] Read more.
Molecular testing is recommended in patients with metastatic non-small cell lung cancer (NSCLC), but the extent of its use in Poland is unknown. The aim of the POL-MOL study was to investigate the frequency of using molecular testing in Polish patients with NSCLC. The invited Polish oncologists completed two questionnaires, and data for 1001 patients undergoing systemic treatment for NSCLC were collected. The use of molecular tests for the following genetic mutations was recorded: EGFR (del19, sub21), EGFR (other than del19/sub21), EGFR T790M, ALK (expression and rearrangement), RET, NTRK, ROS1, BRAF, HER2, and MET, as well as for immunochemical assessment of programmed cell death ligand 1 (PD-L1). Thanks to the weighting procedure, the results are representative of the population of Polish patients treated for NSCLC. Molecular tests were applied in 78% of patients with NSCL, 70% of patients with NSCLC not otherwise specified, and in 12% of patients with squamous cell carcinoma of the lung. The frequency of application increased with disease stage in all groups. In patients with squamous cell carcinoma, approximately 30% of tests for EGFR, ALK, and RET mutations were positive, which confirms the importance of testing at least a preselected subgroup of patients. Full article
(This article belongs to the Special Issue Advances in the Diagnosis and Treatment of Non-small Cell Lung Cancer)
Show Figures

Figure 1

24 pages, 4575 KB  
Article
The Role of Propionate-Induced Rearrangement of Membrane Proteins in the Formation of the Virulent Phenotype of Crohn’s Disease-Associated Adherent-Invasive Escherichia coli
by Olga V. Pobeguts, Maria A. Galyamina, Elena V. Mikhalchik, Sergey I. Kovalchuk, Igor P. Smirnov, Alena V. Lee, Lyubov Yu. Filatova, Kirill V. Sikamov, Oleg M. Panasenko and Alexey Yu. Gorbachev
Int. J. Mol. Sci. 2024, 25(18), 10118; https://doi.org/10.3390/ijms251810118 - 20 Sep 2024
Cited by 2 | Viewed by 1847
Abstract
Adhesive-invasive E. coli has been suggested to be associated with the development of Crohn’s disease (CD). It is assumed that they can provoke the onset of the inflammatory process as a result of the invasion of intestinal epithelial cells and then, due to [...] Read more.
Adhesive-invasive E. coli has been suggested to be associated with the development of Crohn’s disease (CD). It is assumed that they can provoke the onset of the inflammatory process as a result of the invasion of intestinal epithelial cells and then, due to survival inside macrophages and dendritic cells, stimulate chronic inflammation. In previous reports, we have shown that passage of the CD isolate ZvL2 on minimal medium M9 supplemented with sodium propionate (PA) as a carbon source stimulates and inhibits the adherent-invasive properties and the ability to survive in macrophages. This effect was reversible and not observed for the laboratory strain K12 MG1655. We were able to compare the isogenic strain AIEC in two phenotypes—virulent (ZvL2-PA) and non-virulent (ZvL2-GLU). Unlike ZvL2-GLU, ZvL2-PA activates the production of ROS and cytokines when interacting with neutrophils. The laboratory strain does not cause a similar effect. To activate neutrophils, bacterial opsonization is necessary. Differences in neutrophil NADH oxidase activation and ζ-potential for ZvL2-GLU and ZvL2-PA are associated with changes in membrane protein abundance, as demonstrated by differential 2D electrophoresis and LC-MS. The increase in ROS and cytokine production during the interaction of ZvL2-PA with neutrophils is associated with a rearrangement of the abundance of membrane proteins, which leads to the activation of Rcs and PhoP/Q signaling pathways and changes in the composition and/or modification of LPS. Certain isoforms of OmpA may play a role in the formation of the virulent phenotype of ZvL2-PA and participate in the activation of NADPH oxidase in neutrophils. Full article
(This article belongs to the Special Issue Advanced Research in Gut Inflammation and Gut-Mediated Disorders)
Show Figures

Graphical abstract

13 pages, 1421 KB  
Article
Co-Occurring Driver Genomic Alterations in Advanced Non-Small-Cell Lung Cancer (NSCLC): A Retrospective Analysis
by Ilaria Attili, Riccardo Asnaghi, Davide Vacirca, Riccardo Adorisio, Alessandra Rappa, Alberto Ranghiero, Mariano Lombardi, Carla Corvaja, Valeria Fuorivia, Ambra Carnevale Schianca, Pamela Trillo Aliaga, Gianluca Spitaleri, Ester Del Signore, Juliana Guarize, Lorenzo Spaggiari, Elena Guerini-Rocco, Nicola Fusco, Filippo de Marinis and Antonio Passaro
J. Clin. Med. 2024, 13(15), 4476; https://doi.org/10.3390/jcm13154476 - 31 Jul 2024
Cited by 7 | Viewed by 2854
Abstract
Background: Actionable driver mutations account for 40–50% of NSCLC cases, and their identification clearly affects treatment choices and outcomes. Conversely, non-actionable mutations are genetic alterations that do not currently have established treatment implications. Among co-occurring alterations, the identification of concurrent actionable genomic alterations [...] Read more.
Background: Actionable driver mutations account for 40–50% of NSCLC cases, and their identification clearly affects treatment choices and outcomes. Conversely, non-actionable mutations are genetic alterations that do not currently have established treatment implications. Among co-occurring alterations, the identification of concurrent actionable genomic alterations is a rare event, potentially impacting prognosis and treatment outcomes. Methods: We retrospectively evaluated the prevalence and patterns of concurrent driver genomic alterations in a large series of NSCLCs to investigate their association with clinicopathological characteristics, to assess the prognosis of patients whose tumor harbors concurrent alterations in the genes of interest and to explore their potential therapeutic implications. Results: Co-occurring driver alterations were identified in 26 out of 1520 patients with at least one gene alteration (1.7%). Within these cases, the incidence of concurrent actionable gene alterations was 39% (0.7% of the overall cohort). Among compound actionable gene mutations, EGFR was the most frequently involved gene (70%). The most frequent association was EGFR mutations with ROS1 rearrangement. Front-line targeted treatments were the preferred approach in patients with compound actionable mutations, with dismal median PFS observed (6 months). Conclusions: Advances in genomic profiling technologies are facilitating the identification of concurrent mutations. In patients with concurrent actionable gene alterations, integrated molecular and clinical data should be used to guide treatment decisions, always considering rebiopsy at the moment of disease progression. Full article
Show Figures

Figure 1

13 pages, 620 KB  
Article
Non-Small-Cell Lung Cancer Patients Harboring ROS1 Rearrangement: Real World Testing Practices, Characteristics and Treatment Patterns (ROS1REAL Study)
by Urska Janzic, Natalie Maimon Rabinovich, Walid Shalata, Waleed Kian, Katarzyna Szymczak, Rafal Dziadziuszko, Marko Jakopovic, Giannis Mountzios, Adam Pluzanski, Antonio Araujo, Andriani Charpidou, Sameh Daher and Abed Agbarya
Curr. Oncol. 2024, 31(8), 4369-4381; https://doi.org/10.3390/curroncol31080326 - 30 Jul 2024
Cited by 1 | Viewed by 3906
Abstract
ROS1 rearrangements are considered rare in non-small-cell lung cancer (NSCLC). This retrospective real-world study aimed to evaluate first-line treatment with crizotinib, a tyrosine kinase inhibitor (TKI) standard of care vs. new generation ROS1 anti-cancer agents. Forty-nine ROS1-expressing NSCLC patients, diagnosed with advanced metastatic [...] Read more.
ROS1 rearrangements are considered rare in non-small-cell lung cancer (NSCLC). This retrospective real-world study aimed to evaluate first-line treatment with crizotinib, a tyrosine kinase inhibitor (TKI) standard of care vs. new generation ROS1 anti-cancer agents. Forty-nine ROS1-expressing NSCLC patients, diagnosed with advanced metastatic disease, were included. Molecular profiling using either FISH/CISH or NGS was performed on tissue samples. Twenty-eight patients were treated with crizotinib, while fourteen patients were administered newer drugs (entrectinib, repotrectinib) and seven patients received platinum-doublet chemotherapy in a first-line setting. Overall response rate and disease control rate for the crizotinib and entrectinb/repotrectinib cohort were 68% and 82% vs. 86% and 93%, respectively. Median progression free survival was 1.6 years (95% CI 1.15–2.215) for the crizotinib treatment vs. 2.35 years for the entrectinib/repotrectinib cohort (95% CI 1.19–3.52). Central nervous system progression was noted in 20% and 25% of the crizotinib and entrectinib/repotrectinib cohorts, respectively. This multi-center study presents real-world treatment patterns of ROS1 NSCLC population, indicating that crizotinib exhibited comparable results to entrectinib/repotrectinib in a first-line setting, although both response rate and survival was numerically longer with treatment with newer agents. Full article
(This article belongs to the Section Thoracic Oncology)
Show Figures

Figure 1

Back to TopTop