Sign in to use this feature.

Years

Between: -

Subjects

remove_circle_outline
remove_circle_outline
remove_circle_outline
remove_circle_outline
remove_circle_outline
remove_circle_outline
remove_circle_outline
remove_circle_outline
remove_circle_outline

Journals

remove_circle_outline
remove_circle_outline
remove_circle_outline
remove_circle_outline
remove_circle_outline
remove_circle_outline

Article Types

Countries / Regions

remove_circle_outline
remove_circle_outline
remove_circle_outline
remove_circle_outline

Search Results (651)

Search Parameters:
Keywords = RAB11

Order results
Result details
Results per page
Select all
Export citation of selected articles as:
29 pages, 6159 KB  
Article
EhVps29 Has a Role in the Location of the Retromer Complex and the Function of Key Virulence Factors in Entamoeba histolytica
by Diana Martínez-Valencia, Guillermina García-Rivera, Anel Lagunes-Guillén, Daniel Talamás-Lara, Sarita Montaño, Esther Orozco and Cecilia Bañuelos
Microorganisms 2026, 14(5), 976; https://doi.org/10.3390/microorganisms14050976 (registering DOI) - 26 Apr 2026
Abstract
The retromer is a highly conserved complex that mediates the trafficking of cargo proteins to the plasma membrane or the trans-Golgi network. In pathogenic microorganisms, retromer-dependent transport contributes to the delivery of virulence factors and promotes infection. The retromer consists of a sorting [...] Read more.
The retromer is a highly conserved complex that mediates the trafficking of cargo proteins to the plasma membrane or the trans-Golgi network. In pathogenic microorganisms, retromer-dependent transport contributes to the delivery of virulence factors and promotes infection. The retromer consists of a sorting nexin dimer (SNX) and a cargo-selection complex (CSC), formed by Vps26, Vps35, and Vps29. In Entamoeba histolytica, the parasite that causes human amoebiasis, the retromer functions as a Rab7A GTPase effector and participates in phagocytosis and cytotoxicity. Although we previously characterized the roles of EhVps26 and EhVps35, the function of EhVps29 remained unclear. In this study, we analyzed the subcellular localization and functional role of EhVps29 in adhesion, phagocytosis, and cytopathic effect. EhVps29 localized to the plasma membrane, cytosol, vesicles, tubules, Golgi-like structures, MVBs and, for the first time, the nucleus. Immunofluorescence and Western blot assays demonstrated that EhVps29 modulates the localization of EhVps26, EhADH adhesin, and EhCP112 cysteine protease. Ehvps29 gene silencing and overexpression confirmed its involvement in virulence-associated processes. Immunoprecipitation and confocal microscopy results showed the interaction among EhVps29 and the ESCRT machinery members EhVps36 and EhADH. Our results indicate that EhVps29 is involved in parasite virulence and protein trafficking through recycling or degradation pathways. Full article
(This article belongs to the Special Issue Advances in Molecular Biology of Entamoeba histolytica)
Show Figures

Figure 1

17 pages, 827 KB  
Article
Kinematic Parameters of Normal Hand-to-Mouth Movement in Pediatric Populations: Adaptation of the “Rab Hand-to-Mouth Protocol”
by Álvaro Pérez-Somarriba Moreno, Rosa María Ortiz-Gutiérrez, Patricia Martín-Casas, Iñigo Monzón Tobalina, Paula Arias Martínez, Ignacio Martínez Caballero, Angélica Guerrero-Blázquez and María José Díaz-Arribas
Sensors 2026, 26(9), 2625; https://doi.org/10.3390/s26092625 - 23 Apr 2026
Viewed by 601
Abstract
Optoelectronic motion capture systems provide objective and high-resolution measurements of upper limb kinematics. The hand-to-mouth movement is closely related to motor development in children. The “Rab Hand-to-Mouth protocol” (BTS Bioengineering) is widely used; however, its seated configuration constrains elbow posture and may limit [...] Read more.
Optoelectronic motion capture systems provide objective and high-resolution measurements of upper limb kinematics. The hand-to-mouth movement is closely related to motor development in children. The “Rab Hand-to-Mouth protocol” (BTS Bioengineering) is widely used; however, its seated configuration constrains elbow posture and may limit the ecological validity of the movement. In this study, we propose a methodological adaptation of the protocol in a standing position to allow a more physiological elbow configuration and to increase the dynamic range of elbow and shoulder motion. The objective was to characterize kinematic patterns of the hand-to-mouth movement in typically developing children aged 4 to 9 years using this adapted setup. This study was designed as a descriptive analysis and does not aim to provide formal validation of the standing protocol against the original seated configuration. An observational study that included 40 children was conducted. Motion data were acquired using eight optoelectronic cameras (sampling frequency: 250 Hz) and 17 reflective markers placed on the trunk and upper limbs. Kinematic patterns and spatiotemporal parameters were computed using dedicated motion analysis software. No significant differences were observed between dominant and non-dominant limbs in spatiotemporal parameters, whereas kinematic differences were minimal and limited to trunk rotation, as identified by Statistical Parametric Mapping (SPM). Some isolated statistically significant associations with age were identified in specific spatiotemporal variables; however, these variables showed low coefficients of determination (R2), indicating limited explanatory power of age. Overall, kinematic parameters did not exhibit consistent age-related patterns. These findings provide preliminary descriptive data for hand-to-mouth kinematics in a standing condition, which may contribute to the future development of assessment protocols. However, the limited sample size and the absence of pathological populations restrict the direct generalization of these findings. Future studies should evaluate the applicability of this approach in clinical cohorts and explore its integration into sensor-based and data-driven models for movement analysis. Full article
42 pages, 3773 KB  
Article
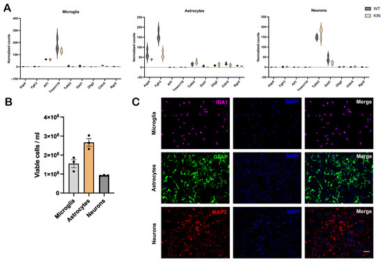
Astro-Versus Microglia-Enriched Transcriptomes from Aged Atxn2-CAG100-Knockin Mice Suggest Underlying Pathology of RNA Processing at Ribosomes, and Possibly at U-Bodies
by Georg Auburger, Arvind Reddy Kandi, Rajkumar Vutukuri, Luis-Enrique Almaguer-Mederos, Suzana Gispert, Nesli-Ece Sen and Jana Key
Cells 2026, 15(8), 699; https://doi.org/10.3390/cells15080699 (registering DOI) - 15 Apr 2026
Viewed by 220
Abstract
Spinocerebellar Ataxia type 2 (SCA2) and Amyotrophic Lateral Sclerosis type 13 (ALS13) are triggered by polyglutamine expansion in Ataxin-2 (ATXN2). To understand these neurodegenerative disorders at the molecular level, the brains of 10-month-old Atxn2-CAG100-knockin mice were analyzed as microglial, astroglial and neuronal [...] Read more.
Spinocerebellar Ataxia type 2 (SCA2) and Amyotrophic Lateral Sclerosis type 13 (ALS13) are triggered by polyglutamine expansion in Ataxin-2 (ATXN2). To understand these neurodegenerative disorders at the molecular level, the brains of 10-month-old Atxn2-CAG100-knockin mice were analyzed as microglial, astroglial and neuronal fractions via global RNA sequencing. Data were validated by comparison with the spinal cord oligonucleotide microarray profile or filtered by RNA-seq consistency. Here, we show that the mutation causes a massive inflammatory response in microglia and a reciprocal loss of neuronal transcripts in glial fractions, suggesting severe synapse loss. Beyond these general neurodegenerative signs, we identify pathognomonic changes in the machinery for protein translation and RNA splicing. Glial fractions showed upregulation of Gpnmb (to 2082%), Cst7, Clec7a, Axl, Csf1, Lgals3, Lgals3bp, Slc11a1, and Usp18 as an unspecific neuroinflammatory signature, versus downregulation of axonal Nefh (to <19%), and synaptic Scn4b, Camk2b, Rab15, and Grin1 mRNAs correlating with circuit disconnection. In all fractions, reductions in Kif5a, Rph3a, and Cplx1 were noted versus disease-specific inductions of ribosomal subunits, presumably mirroring the partial loss-of-function of ATXN2 as RNA translation modulator. Selective accumulations of embryonic factors Rnu1b2 and Eef1a1 versus downregulation of adult Eef1a2 specify the mutation impact on splicing and translation elongation. As a potential underpinning of toxic gain-of-function, the proteostasis transcript Rnf213 appeared increased in astroglial and microglial fractions. These transcriptome data suggest altered ribosomal and spliceosome machinery, with massive microgliosis versus mild astrogliosis, at the core of SCA2 and ALS13. Full article
Show Figures

Figure 1

16 pages, 1550 KB  
Review
Leucine-Rich Repeat Kinase 2 (LRRK2) in Glucose Metabolism and Metabolic–Neuroinflammatory Crosstalk
by Fumitaka Kawakami, Motoki Imai, Masanori Ogata, Toshiya Habata, Shun Tamaki, Rei Kawashima, Yoshifumi Kurosaki, Sayaka Miyai, Moragot Chatatikun, May Pyone Kyaw and Kenichi Ohba
Biomolecules 2026, 16(4), 588; https://doi.org/10.3390/biom16040588 - 15 Apr 2026
Viewed by 287
Abstract
Leucine-rich repeat kinase 2 (LRRK2) is a multidomain serine/threonine kinase and a major genetic contributor to Parkinson’s disease (PD). Although LRRK2 has been extensively studied in neurodegeneration, emerging evidence indicates that it also plays a critical role in systemic metabolism. LRRK2 regulates glucose [...] Read more.
Leucine-rich repeat kinase 2 (LRRK2) is a multidomain serine/threonine kinase and a major genetic contributor to Parkinson’s disease (PD). Although LRRK2 has been extensively studied in neurodegeneration, emerging evidence indicates that it also plays a critical role in systemic metabolism. LRRK2 regulates glucose homeostasis through modulation of insulin signaling, vesicle trafficking, mitochondrial function, and inflammatory responses. Studies using LRRK2 knockout and knock-in models, including the pathogenic G2019S mutation, have revealed abnormalities in insulin sensitivity, adipose tissue inflammation, hepatic glucose production, and skeletal muscle metabolism. Mechanistically, LRRK2 phosphorylates Rab GTPases, thereby controlling insulin receptor trafficking and GLUT4 translocation. In addition, LRRK2 influences mitochondrial dynamics and reactive oxygen species production, linking metabolic stress to inflammatory signaling. Importantly, LRRK2 also regulates innate immune pathways, including TLR4–NFκB signaling and inflammasome activation, thereby connecting peripheral metabolic dysfunction to neuroinflammation. Here, we propose an integrated metabolic–neuroinflammatory crosstalk model in which LRRK2 functions as a molecular coordinator linking peripheral metabolic dysfunction to central neurodegeneration. In this framework, systemic metabolic stress—characterized by insulin resistance, chronic inflammation, advanced glycation end product (AGE) accumulation, and blood–brain barrier disruption—drives microglial activation and neurodegenerative processes. Understanding this systemic axis may provide new therapeutic opportunities targeting both metabolic dysfunction and neurodegeneration in PD. Full article
(This article belongs to the Section Cellular Biochemistry)
Show Figures

Figure 1

24 pages, 8737 KB  
Article
Interference of Large Clostridial Glucosyltransferases with the Endolysosomal Pathway: Toxin-Induced Imbalance of Early Endosomes, Functional Lysosomes and Autophagosomes
by Anna Langejürgen, Gudula Schmidt, Leon Unsöld, Helma Tatge, Ethel Oyson and Ralf Gerhard
Toxins 2026, 18(4), 186; https://doi.org/10.3390/toxins18040186 - 15 Apr 2026
Viewed by 323
Abstract
Toxin A and B from Clostridioides difficile are the main pathogenicity factors for clinical symptoms of C. difficile infections. Receptor-mediated endocytosis and endosomal escape are required for targeting substrate proteins of the Rho-GTPase family. We previously reported that Toxin B (TcdB) affects endo-lysosomal [...] Read more.
Toxin A and B from Clostridioides difficile are the main pathogenicity factors for clinical symptoms of C. difficile infections. Receptor-mediated endocytosis and endosomal escape are required for targeting substrate proteins of the Rho-GTPase family. We previously reported that Toxin B (TcdB) affects endo-lysosomal transport and autophagic flux of target cells. These effects are independent from pathogenic Rho inhibition. Here, we aimed at further characterization of this event by immunofluorescent characterization of the vesicular structures that are affected. We found large aggregates of damaged endolysosomal structures positive for EEA1, LAMP1, CHMP4B and TcdB, as well as an increase in perinuclear concentration of non-mature autophagosomes (amphisomes) positive for SQSTM, Rab7, and LC3B. We investigated whether Rab7, a regulator of late endosome transport, is causative for decreased lysosome function. Although TcdB induced an increase in active Rab7, as tested by an RILP pull-down assay, inhibition of Rab7 did not prevent TcdB-induced decrease in cathepsin D as a surrogate for lysosome dysfunction. It also indicates that the observed increase in Rab7 positive amphisomes is secondary to lysosomal dysfunction. By applying an autoproteolytic deficient mutant of TcdB we proved that the release of the glucosyltransferase domain is mandatory for triggering all of these effects. This suggests that after membrane perforation the toxin remnants leave an open leak in endolysosomes affecting ion homeostasis. Investigation of all large clostridial glucosyltransferases and other toxins revealed lysosomal dysfunction as a general effect of many but not of all toxins that integrate into the endosome membrane. Full article
(This article belongs to the Special Issue Toxin–Host Interaction of Clostridium Toxins: 2nd Edition)
Show Figures

Figure 1

14 pages, 1375 KB  
Article
Remodeling of the circRNA Landscape in Myocardial Infarction Integrates Nuclear Regulation, DNA Damage Response, and Cardiomyocyte Structural Pathways
by Rudaynah Alali, Naif Khalid Alqannas, Alawi H. Habara, Mohammed Almansori, Ali Alsaeed, Chittibabu Vatte, Cyril Cyrus, Safi G. Alqatari, Hassan Albisher, Mustafa H. Al-ajwad, Faisal S. Alshahrani, Moyad M. Almuslim, Morten T. Venø, Brendan J. Keating and Amein K. Al-Ali
Biomolecules 2026, 16(4), 578; https://doi.org/10.3390/biom16040578 - 14 Apr 2026
Viewed by 488
Abstract
Plasma circular RNAs (circRNAs) are stable RNA molecules found in blood, which makes them potential noninvasive biomarkers for acute myocardial infarction (MI). The aim of this study was to describe the plasma circRNA profile in patients with acute MI and to identify circRNA [...] Read more.
Plasma circular RNAs (circRNAs) are stable RNA molecules found in blood, which makes them potential noninvasive biomarkers for acute myocardial infarction (MI). The aim of this study was to describe the plasma circRNA profile in patients with acute MI and to identify circRNA markers that may help detect heart injury and reflect the biological processes involved. We compared plasma samples from patients with acute MI and healthy controls using total RNA sequencing with unique molecular identifiers (UMIs). After sequencing, reads were processed through quality control, alignment, duplicate removal, and circRNA detection. Differential expression was analyzed after adjusting for age, sex, smoking, and technical factors. Several circRNAs were significantly different between MI cases and controls and were able to separate the two groups in principal component and receiver operating characteristic analyses. Among the most increased circRNAs were hsa-PASK_0004, hsa-STXBP3_0002, hsa-RCAN3_0002, and hsa-RANBP9_0044, while hsa-HIF1A_0002, hsa-SUZ12_0049, hsa-PNRC1_0001, and hsa-RAB2A_0002 were decreased. Several candidates showed AUC values above 0.7. Pathway analysis linked the host genes of these circRNAs to inflammation, platelet activation, coagulation, and cardiomyocyte stress responses. Overall, these findings suggest that circulating circRNAs may serve as useful blood-based markers of MI and provide insight into the molecular changes that accompany acute MI. Full article
Show Figures

Graphical abstract

12 pages, 1485 KB  
Article
Novel Perspectives on ATP8A2 Regulation: Evidence for Parental Imprinting and Chimeric Transcript Formation
by Abdelhamid Bouramtane, Badreddine Elmakhzen, Amal Ouskri, Mohamed Ahakoud, Laila Bouguenouch, Karim Ouldim and Omar Askander
Epigenomes 2026, 10(2), 26; https://doi.org/10.3390/epigenomes10020026 - 6 Apr 2026
Viewed by 256
Abstract
Background: Parental imprinting plays a crucial role in epigenetic regulation and is increasingly recognized for its involvement in neurodevelopmental disorders. Although ATP8A2 is considered a non-imprinted gene; However, the marked phenotypic variability observed across related disorders suggests that additional regulatory layers may [...] Read more.
Background: Parental imprinting plays a crucial role in epigenetic regulation and is increasingly recognized for its involvement in neurodevelopmental disorders. Although ATP8A2 is considered a non-imprinted gene; However, the marked phenotypic variability observed across related disorders suggests that additional regulatory layers may influence its expression. Methods: We investigated the imprinting-like status of ATP8A2 through functional analyses of a splicing variant (c.1580-3C>G) identified in a patient diagnosed with Cerebellar Ataxia, Mental Retardation, and Disequilibrium syndrome type 4 (CAMRQ4). Sanger sequencing was used to assess allelic expression and identify aberrant transcripts. Results: Our analyses revealed an allelic expression imbalance suggestive of parental imprinting of ATP8A2. Moreover, Sanger sequencing led to the identification of a novel ATP8A2RAB3GAP2 chimeric transcript, pointing to a previously unreported transcriptional event, the functional relevance of which remains to be determined. Conclusions: These findings indicate that ATP8A2 may be subject to imprinting-like regulation and involved in atypical splicing events with unknown significance. This highlights the need for further investigation into the epigenetic and transcriptional complexity of ATP8A2-related neurodevelopmental disorders. Full article
Show Figures

Figure 1

21 pages, 1826 KB  
Review
Disruption of Synaptic Vesicle Trafficking in Alzheimer’s and Parkinson’s Disease: Mechanisms and Therapeutic Implication
by Youyang Zhu, Lianna Zhao, Yingming Li, Miao Tian, Yingdi Liao, Jinqing Huang, Peixin Guo and Yuhuan Xie
Int. J. Mol. Sci. 2026, 27(7), 3089; https://doi.org/10.3390/ijms27073089 - 28 Mar 2026
Viewed by 696
Abstract
Alzheimer’s (AD) and Parkinson’s disease (PD) are prominent neurodegenerative disorders characterized by early synaptic loss, which correlates more closely with clinical symptoms than neuronal death. This synaptic impairment is primarily driven by disruptions in synaptic vesicle (SV) trafficking, a critical process for maintaining [...] Read more.
Alzheimer’s (AD) and Parkinson’s disease (PD) are prominent neurodegenerative disorders characterized by early synaptic loss, which correlates more closely with clinical symptoms than neuronal death. This synaptic impairment is primarily driven by disruptions in synaptic vesicle (SV) trafficking, a critical process for maintaining synaptic integrity through a tightly regulated cycle involving clustering, docking-priming, Ca2+-triggered fusion, and endocytosis. In AD, amyloid-β (Aβ) oligomers interfere with SNARE-mediated fusion and endocytosis, while hyperphosphorylated tau obstructs vesicle mobility and docking, resulting in cumulative toxicity that aggravates SV defects. Conversely, in PD, α-synuclein (α-syn) aggregation alters vesicle clustering, membrane fusion, and recycling, and these effects are further influenced by Leucine-rich repeat kinase 2 (LRRK2)-Rab-related trafficking defects and the selective vulnerability of dopaminergic terminals. Different from previous reviews that address synaptic dysfunction in a broader manner, the present review is specifically organized around the SV trafficking cycle and compares both shared presynaptic endpoints and disease-specific upstream mechanisms in AD and PD. In addition, recent mechanism-oriented therapeutic strategies are summarized. This vesicle-cycle-centered perspective may provide a clearer framework for understanding presynaptic pathology and for guiding the development of earlier and more targeted interventions. Full article
(This article belongs to the Section Molecular Biology)
Show Figures

Graphical abstract

21 pages, 5293 KB  
Article
Prenatal Edible Bird’s Nest Supplementation Attenuates Offspring Skin Pigmentation via Dual Inhibition of CREB and ERK Signaling to Downregulate MITF-TYR Axis
by Wenrui Zhang, Yijia Zhang, Xinyuan Wang, Yujuan Chen, Liqin Chen, Jie Gao, Yixuan Li, Dongliang Wang and Yanan Sun
Nutrients 2026, 18(7), 1083; https://doi.org/10.3390/nu18071083 - 28 Mar 2026
Viewed by 533
Abstract
Background/Objectives: Edible bird’s nest (EBN) benefits skin, but its transgenerational effects are unknown. This study investigated whether maternal EBN or its key component, sialic acid (SA), could program offspring skin pigmentation and antioxidant capacity. Methods: Pregnant Sprague-Dawley rats were supplemented with EBN or [...] Read more.
Background/Objectives: Edible bird’s nest (EBN) benefits skin, but its transgenerational effects are unknown. This study investigated whether maternal EBN or its key component, sialic acid (SA), could program offspring skin pigmentation and antioxidant capacity. Methods: Pregnant Sprague-Dawley rats were supplemented with EBN or equi-sialic acid SA. Offspring skin brightness (L*, ITA°), melanin content, and key molecular targets (e.g., MITF, TYR, TRP1/2, PMEL, RAB27A, p-CREB, p-ERK, CAT, GCS, MDA) were assessed at postnatal days 0–21. Results: Maternal EBN induced a dose-dependent skin-brightening effect in offspring. High-dose EBN increased skin L* by 10.46% and ITA° by 14.28%, while reducing total melanin by 26.77%. This was mediated by downregulation of the MITF-TYR/TRP axis and its upstream CREB/ERK signaling, suppression of melanosome transport proteins (PMEL, RAB27A), and enhancement of antioxidant defenses (increased CAT/GCS, decreased MDA). SA alone showed similar but weaker effects. Conclusions: This study demonstrates that maternal EBN intake programs offspring skin towards a lighter phenotype and enhanced antioxidant status through multi-faceted regulation of melanogenesis. The superior efficacy of whole EBN over pure SA highlights the value of the intact food matrix, suggesting EBN as a promising functional food for maternal nutrition. Full article
(This article belongs to the Section Nutrition and Metabolism)
Show Figures

Graphical abstract

20 pages, 633 KB  
Article
Autophagy-Mitophagy Pathway-Linked Genetic Variants Associate with Systemic Inflammation and Interact with Dietary Factors in Asian and European Cohorts
by Youngjin Choi and Sunmin Park
Int. J. Mol. Sci. 2026, 27(7), 3062; https://doi.org/10.3390/ijms27073062 - 27 Mar 2026
Viewed by 439
Abstract
Autophagy-mitophagy pathways are essential for regulating immune homeostasis. However, their contribution to population-level chronic low-grade systemic inflammation (SI) remains unclear. The objective was to investigate the association between variation in the genes related to the autophagy-mitophagy pathways and SI, and to examine whether [...] Read more.
Autophagy-mitophagy pathways are essential for regulating immune homeostasis. However, their contribution to population-level chronic low-grade systemic inflammation (SI) remains unclear. The objective was to investigate the association between variation in the genes related to the autophagy-mitophagy pathways and SI, and to examine whether lifestyle factors modify this relationship. We conducted genome-wide association studies and gene-set enrichment analyses using data from the Korean Genome and Epidemiology Study (KoGES, n = 28,102) and UK Biobank (UKBB, n = 343,892). SI was defined as an elevated white blood cell count or high-sensitivity C-reactive protein. Using Core Longevity State Vectors (CLSVs)—gene sets representing immune-longevity pathways derived from comparative transcriptomic analysis—we tested six pathways and constructed a weighted genetic risk score (GRS) from significant variants. Gene–lifestyle interactions were examined with respect to major dietary and lifestyle factors. Among six CLSVs, only CLSV-2 (mitophagy and autophagy) showed a significant association with SI (β = 0.425, p = 0.008). Six single nucleotide polymorphisms (SNPs) in autophagy-mitophagy genes (INPP5D, ATG16L1, ATG7, AP3S1, OPTN, and VPS33A) were associated with SI in KoGES (p < 5 × 10−5), and ten SNPs (genes selected in KoGES plus RAB7A, ATG12, VPS33A, BECN1) reached genome-wide significance in UKBB (p < 5 × 10−8). A higher GRS was associated with increased SI in both cohorts and was strongly associated with metabolic syndrome (MetS, OR = 1.91 in KoGES; OR = 1.62 in UKBB). SI was characterized by neutrophilia with relative lymphopenia. In UKBB, significant gene–lifestyle interactions were observed for diet, physical activity, smoking, and alcohol (p < 0.01). Favorable lifestyle factors reduced SI most effectively in individuals with protective genotypes. Among individuals with a high vegetable/fruit intake, SI prevalence was 35%, 36%, and 38% in the negative-, zero-, and positive-GRS groups, respectively, compared with 36%, 45%, and 48% in the low-intake groups. In conclusion, genetic variations in autophagy-mitophagy pathways specifically influence SI. Genetic predisposition substantially modifies the benefits of lifestyle, underscoring the importance of integrating genetic and lifestyle factors in understanding SI susceptibility. Full article
Show Figures

Figure 1

15 pages, 560 KB  
Article
The Genetic Landscape of Paediatric Cataract in Saudi Arabia: A Two-Decade Cohort with Novel Variants, Genotype–Phenotype Correlations, and Bioinformatic Analysis
by Mashael Alsugair, Fay Alsuhaym, Hitham Aldharee, Saif Alobaisi, Saeed Alsharani, Saud Alwatban, Muhannad A. Alnahdi and Mohammed Al Balwi
J. Clin. Med. 2026, 15(6), 2420; https://doi.org/10.3390/jcm15062420 - 21 Mar 2026
Viewed by 583
Abstract
Background/Objectives: Paediatric cataract is among the most common treatable causes of childhood blindness, caused by a genetically diverse disorder with variable clinical features. Although genetic factors significantly contribute to the development of paediatric cataracts, recent data on their genetic makeup and genotype–phenotype relationships [...] Read more.
Background/Objectives: Paediatric cataract is among the most common treatable causes of childhood blindness, caused by a genetically diverse disorder with variable clinical features. Although genetic factors significantly contribute to the development of paediatric cataracts, recent data on their genetic makeup and genotype–phenotype relationships in Saudi Arabia is limited. This study aims to investigate the genetic spectrum, inheritance patterns, and genotype–phenotype correlations of paediatric cataract in a Saudi population over twenty years. Methods: We conducted a retrospective cohort study of children diagnosed with congenital or juvenile cataracts between 2000 and 2019 at two major referral centres in Riyadh. Clinical, ocular, and systemic data were collected through multidisciplinary evaluations. Genetic analysis involved whole-exome and whole-genome sequencing performed at College of American Pathologists (CAP)-accredited laboratories. Variant interpretation was supported by bioinformatic and Artificial Intelligence (AI) prediction tools. Genotype–phenotype relationships were systematically analysed. Results: The study included 28 cases of genetically confirmed paediatric cataracts. Variants classified as pathogenic or likely pathogenic were identified in 13 genes. Autosomal recessive inheritance was predominant, with many patients exhibiting homozygous variants, often due to consanguinity. Two novel variants were identified in the Collagen Type XVIII Alpha 1 Chain (COL18A1) and the RAB3 GTPase-activating protein catalytic subunit 2 (RAB3GAP2) genes. Considerable phenotypic variability was observed, even among patients with the same mutation, particularly those with the recurrent CRYBB1 c.171del (p.Asn58fs) mutation. Syndromic cataracts were more frequently associated with loss-of-function variants and multisystem features. Conclusions: This study offers updated insights into the genetics and clinical presentation of paediatric cataract in Saudi Arabia. It highlights high genetic diversity, unique inheritance patterns, and notable genotype–phenotype variability, emphasising the importance of early genetic testing and multidisciplinary assessment for improved diagnosis, management, and counselling. Full article
(This article belongs to the Section Ophthalmology)
Show Figures

Figure 1

16 pages, 2002 KB  
Article
Genetic Variants and Molecular Components Associated with Metabolic Dysfunctional-Associated Steatotic Liver Disease and Depression: Shared Association of ADAMTS7 and THRAP3
by Eron G. Manusov, Vincent P. Diego, Marcio Almeida, Jacob A. Galan, Kathryn Herklotz, Edwardo Abrego III, Habiba Sultana, Luis Pena Marquez, Marco A. Arriaga, Marcelo Leandro, Juan Peralta, Ana C. Leandro, Tom E. Howard, Joanne E. Curran, Sandra Laston, John Blangero and Sarah Williams-Blangero
Genes 2026, 17(3), 343; https://doi.org/10.3390/genes17030343 - 19 Mar 2026
Viewed by 526
Abstract
Background: Metabolic dysfunction-associated steatotic liver disease (MASLD) and depression frequently occur together. Identifying the genes that influence both MASLD and depression may facilitate the discovery of biological pathways associated with disease risk. Methods: We recruited 525 participants from Mexican American families [...] Read more.
Background: Metabolic dysfunction-associated steatotic liver disease (MASLD) and depression frequently occur together. Identifying the genes that influence both MASLD and depression may facilitate the discovery of biological pathways associated with disease risk. Methods: We recruited 525 participants from Mexican American families living in the Rio Grande Valley of south Texas. We collected clinical data, biometric measurements, hepatic health assessments using Vibration-Controlled Transient Elastography (VCTE), and depression evaluations determined with the Beck Depression Inventory-II. We estimated the heritability (h2) of MASLD-related measures, depression status, aspartate aminotransferase (AST), alanine aminotransferase (ALT), the AST/ALT ratio, and Vibration-Controlled Transient Elastography measurements. For each gene, we derived a genetic endophenotype representing its expression level. We then performed functional network and gene ontology enrichment analyses to characterize the underlying protein pathways. Results: We observed significant associations between the expression of two genes, Thyroid Hormone Receptor-Associated Protein 3 (THRAP3) (h2 = 0.56 [0.45, 0.67]) and ADAM Metallopeptidase with Thrombospondin Type 1 Motif 7 (ADAMTS7) (h2 = 0.66 [0.55, 0.77]), with depression and multiple MASLD-related phenotypes. We identified 351 genes with expression levels significantly correlated with one or more MASLD phenotypes and depression. Among these, five genes—ADAMTS7, THRAP3, CHPM4A, RAB9A, and PDIA3—were jointly associated with three phenotypes: AST/ALT, ALT, and Controlled Attenuation Parameter (CAP kPa). Based on the Fisher Combined Test, only THRAP3 (p = 3.0 × 10−2) and ADAMTS7 (p = 2 × 10−2) were jointly significant for depression (BDI-II) and AST, ALT, AST/ALT ratio, FAST, and CAP (kPa). We present a protein–protein interaction network comprising nodes (proteins) and edges (interactions), and a gene ontology enrichment analysis of cellular components. Discussion: Our findings highlight pleiotropic genes underlying MASLD and depression. Two genes, ADAMTS7 and THRAP3, warrant further investigation as potential targets for therapeutic interventions to manage MASLD and depression among Mexican Americans. These results may improve our understanding of the pathways involved in these two diseases, advance current research, and contribute to improvements in personalized medicine. Conclusion: We identified possible shared gene expression phenotypes linking MASLD and depression, which may provide insight into a common molecular underpinning. Pathway enrichment and gene analysis were used to help refine networks and enhance our understanding of complex gene-environmental interactions and their implications for precision medicine. Full article
(This article belongs to the Section Human Genomics and Genetic Diseases)
Show Figures

Figure 1

13 pages, 246 KB  
Review
Innovations in Robotic-Assisted Bronchoscopy: Current Trends and Future Prospects
by Joshua M. Boster, S. Michael Goertzen, Brian D. Tran and Robert F. Browning
Diagnostics 2026, 16(6), 832; https://doi.org/10.3390/diagnostics16060832 - 11 Mar 2026
Viewed by 931
Abstract
Robotic-assisted bronchoscopy (RAB) represents a significant technological advance, providing superior precision, enhanced visualization, and increased maneuverability relative to conventional bronchoscopic methods. This review provides an overview of current research evaluating RAB’s diagnostic performance and exploring future prospects. Recent literature demonstrates advantages in navigating [...] Read more.
Robotic-assisted bronchoscopy (RAB) represents a significant technological advance, providing superior precision, enhanced visualization, and increased maneuverability relative to conventional bronchoscopic methods. This review provides an overview of current research evaluating RAB’s diagnostic performance and exploring future prospects. Recent literature demonstrates advantages in navigating difficult-to-reach lung lesions with improved safety profiles compared to transthoracic approaches. Incorporating advanced imaging technologies has enhanced real-time decision-making during procedures, and artificial intelligence applications are emerging. RAB has been rapidly adopted at many high-volume centers based on favorable navigational success and safety data. As the field matures, ongoing prospective studies will further define its role in improving patient outcomes, cost-effectiveness, and optimal integration with lung cancer screening programs. RAB faces ongoing challenges including substantial capital costs, training requirements, and need for standardized protocols. Therapeutic applications show promise and are under active investigation. Full article
(This article belongs to the Special Issue Advances in Interventional Pulmonology)
25 pages, 3996 KB  
Review
Genetic Architecture of Cognitive Resilience in Alzheimer’s Disease: Mechanisms, Pathways, and Therapeutic Implications
by Gabriel Burdman, Juliet Akkaoui, Natalia Colon, Andres Perez and Madepalli K. Lakshmana
Neurol. Int. 2026, 18(3), 50; https://doi.org/10.3390/neurolint18030050 - 3 Mar 2026
Viewed by 1110
Abstract
Background/Objectives: Alzheimer’s disease (AD) is defined by amyloid-β plaques and tau neurofibrillary tangles and is typically associated with progressive cognitive decline. However, a substantial subset of individuals remains cognitively intact despite intermediate-to-high AD pathology, a phenomenon termed cognitive resilience. This review aims [...] Read more.
Background/Objectives: Alzheimer’s disease (AD) is defined by amyloid-β plaques and tau neurofibrillary tangles and is typically associated with progressive cognitive decline. However, a substantial subset of individuals remains cognitively intact despite intermediate-to-high AD pathology, a phenomenon termed cognitive resilience. This review aims to synthesize genetic variants and biological pathways associated with preserved cognition in the presence of AD neuropathology. Methods: We performed a narrative thematic synthesis of human genetic studies (GWAS, sequencing, biomarker-informed cohorts) and extreme resilience case reports. Variants were prioritized by replication, mechanistic plausibility, and relevance to clinicopathologic dissociation, and were organized by shared biological pathways. When applicable, cognitive resilience was operationalized using residual-based approaches modeling cognitive performance after adjustment for neuropathological burden, age, sex, and education or cognitive reserve proxies reported by each cohort. Results: Recurrent resilience-associated variants include APOE ε2, APOE3-Christchurch, RELN-COLBOS, ATP8B1, RAB10, PLCG2, PICALM, CLU, FN1, and synapse-linked markers such as NPTX2. These variants converge on lipid metabolism, synaptic function and neuroplasticity, tau regulation and proteostasis, immune and inflammatory signaling, vascular/BBB resilience, and RNA regulation. Conclusions: Genetic determinants of cognitive resilience highlight mechanisms that preserve neural integrity independent of pathological load. Targeting resilience pathways may enable precision therapies designed to maintain cognitive function in AD. Full article
Show Figures

Graphical abstract

14 pages, 3845 KB  
Article
LncSMIM14 Hijacks Rab3a-Mediated Endocytosis to Promote Bovine Viral Diarrhea Virus Replication
by Zhiran Shao, Siqi Ma, FengSiyue Gao, Yang Lou, Xinyi Liu, Li Yang, Zhanhai Mai, Lixia Wang, Areayi Haiyilati, Huijun Shi and Qiang Fu
Int. J. Mol. Sci. 2026, 27(5), 2259; https://doi.org/10.3390/ijms27052259 - 27 Feb 2026
Viewed by 365
Abstract
Bovine Viral Diarrhea Virus (BVDV) poses a significant threat to the global cattle industry, causing substantial economic losses. Long non-coding RNAs (lncRNAs) play crucial regulatory roles in various biological processes, including viral infections. However, the specific lncRNAs influencing BVDV replication remain poorly characterized. [...] Read more.
Bovine Viral Diarrhea Virus (BVDV) poses a significant threat to the global cattle industry, causing substantial economic losses. Long non-coding RNAs (lncRNAs) play crucial regulatory roles in various biological processes, including viral infections. However, the specific lncRNAs influencing BVDV replication remain poorly characterized. This study identified lncSMIM14 as a key host factor upregulated during BVDV infection in MDBK cells. Functional analyses demonstrated that lncSMIM14 overexpression significantly enhanced BVDV replication, evidenced by increased viral mRNA levels, progeny virus titers, cytopathic effects, and dsRNA abundance, while its knockdown exerted the opposite effect. Mechanistically, we revealed that lncSMIM14 specifically targets and positively regulates the expression of the endocytosis-related GTPase Rab3a. Importantly, Rab3a itself was shown to be essential for efficient BVDV replication, as its overexpression promoted viral replication, and its knockdown inhibited it. Furthermore, Rab3a co-localized with key endocytic regulators Rab5a and Rab7a, and both lncSMIM14 overexpression and Rab3a overexpression promoted the formation of endocytic vesicles, particularly post-BVDV infection. Our findings unveil a novel mechanism wherein BVDV exploits the host lncRNA lncSMIM14 to hijack Rab3a-mediated endocytosis, facilitating its own replication. This study identifies the lncSMIM14-Rab3a axis as a critical host pathway subverted by BVDV, providing new potential targets for antiviral intervention. Full article
(This article belongs to the Section Molecular Microbiology)
Show Figures

Figure 1

Back to TopTop