Interference of Large Clostridial Glucosyltransferases with the Endolysosomal Pathway: Toxin-Induced Imbalance of Early Endosomes, Functional Lysosomes and Autophagosomes
Abstract
1. Introduction
2. Results
2.1. TcdB Reduces Cathepsin D in a Time- and Concentration-Dependent Manner
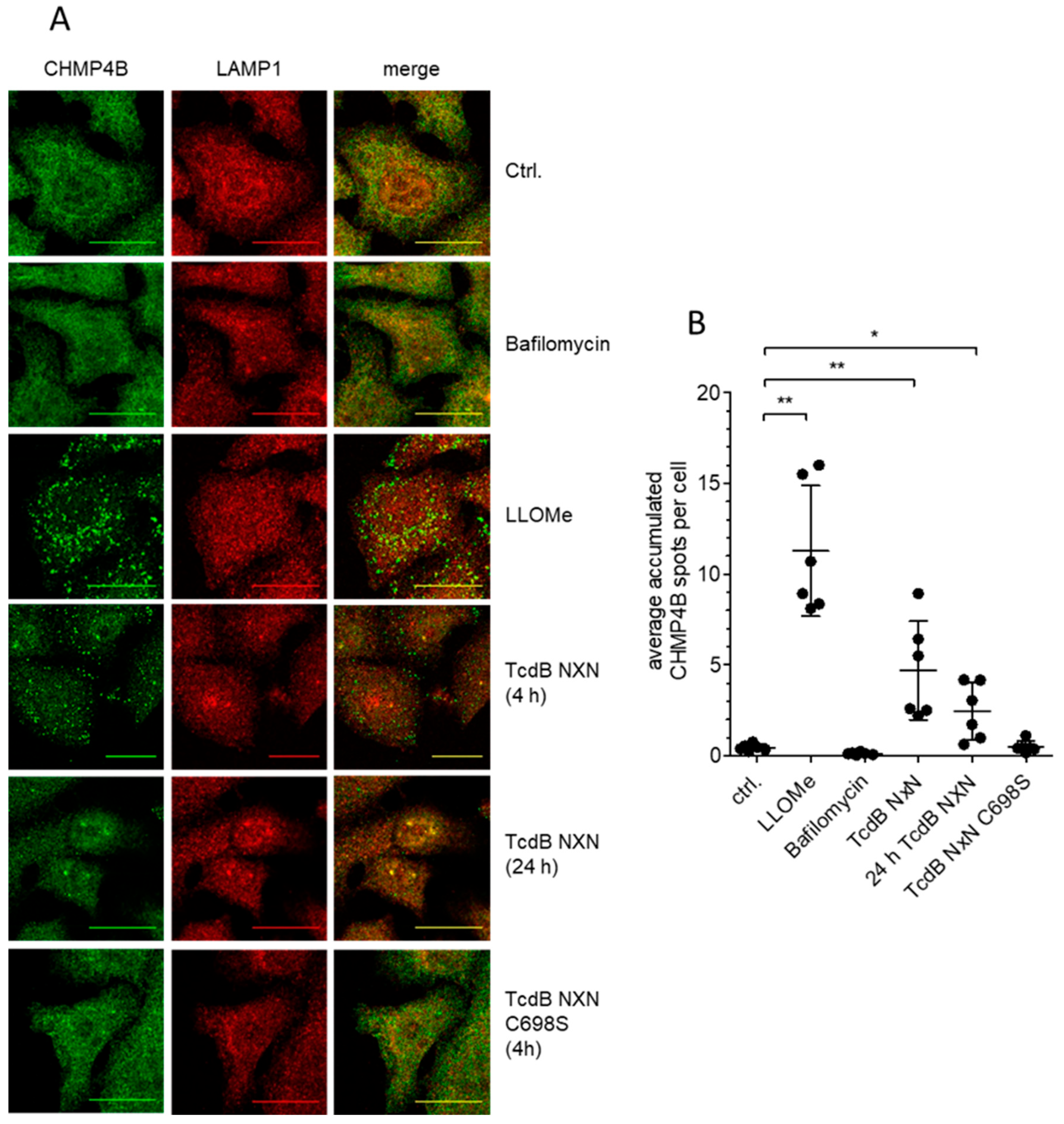
2.2. Alteration of Endosomal and Autophagic Vesicles in TcdB NXN-Treated Cells
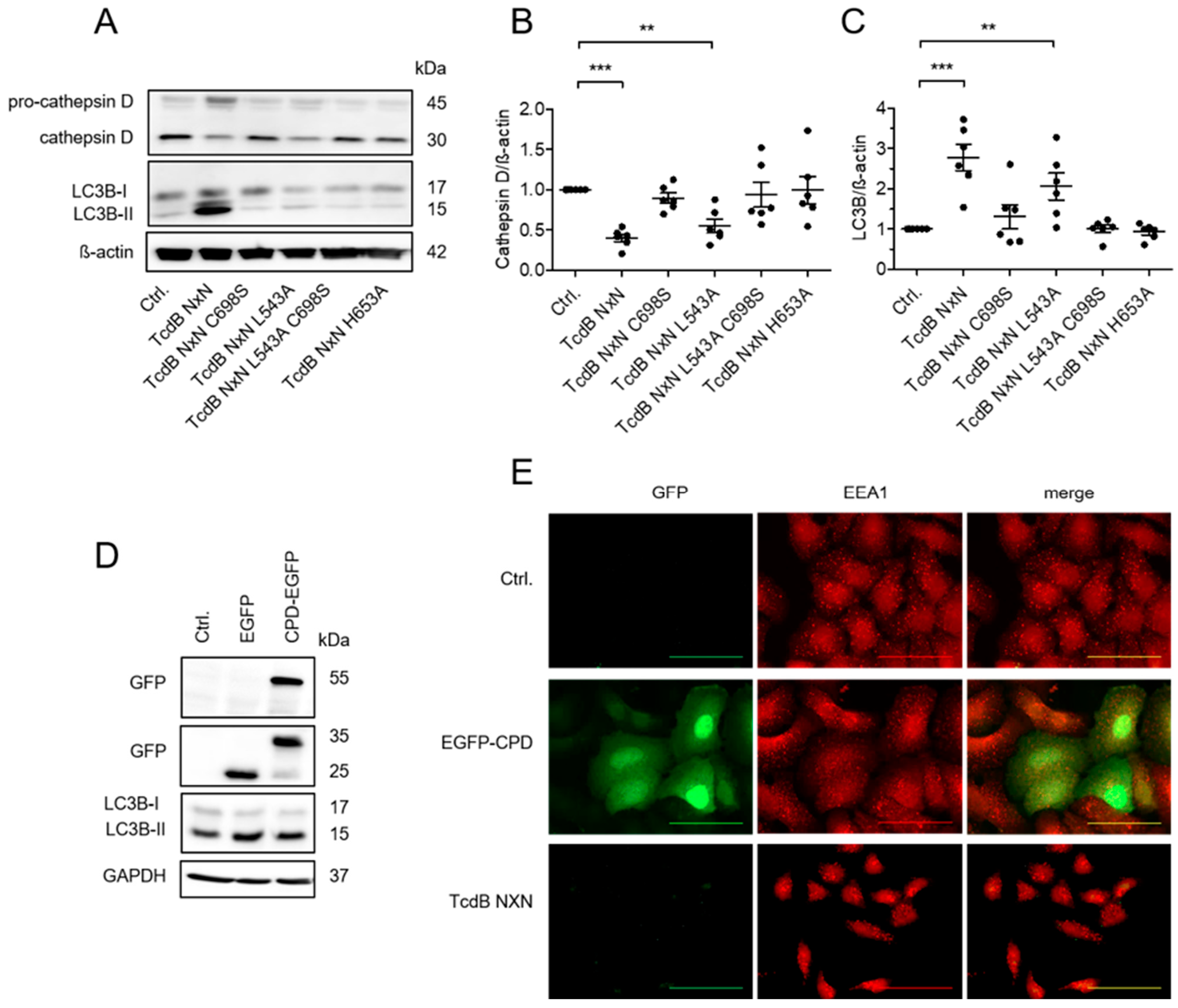
2.3. Autoproteolysis of TcdB Is Essential for Lysosomal Impairment and Endosomal Alterations in HEp-2 Cells
2.4. TcdB Perforates Endosomal Membrane to Deliver Its GTD to the Cytosol: Correlation with Impairment of Lysosomes
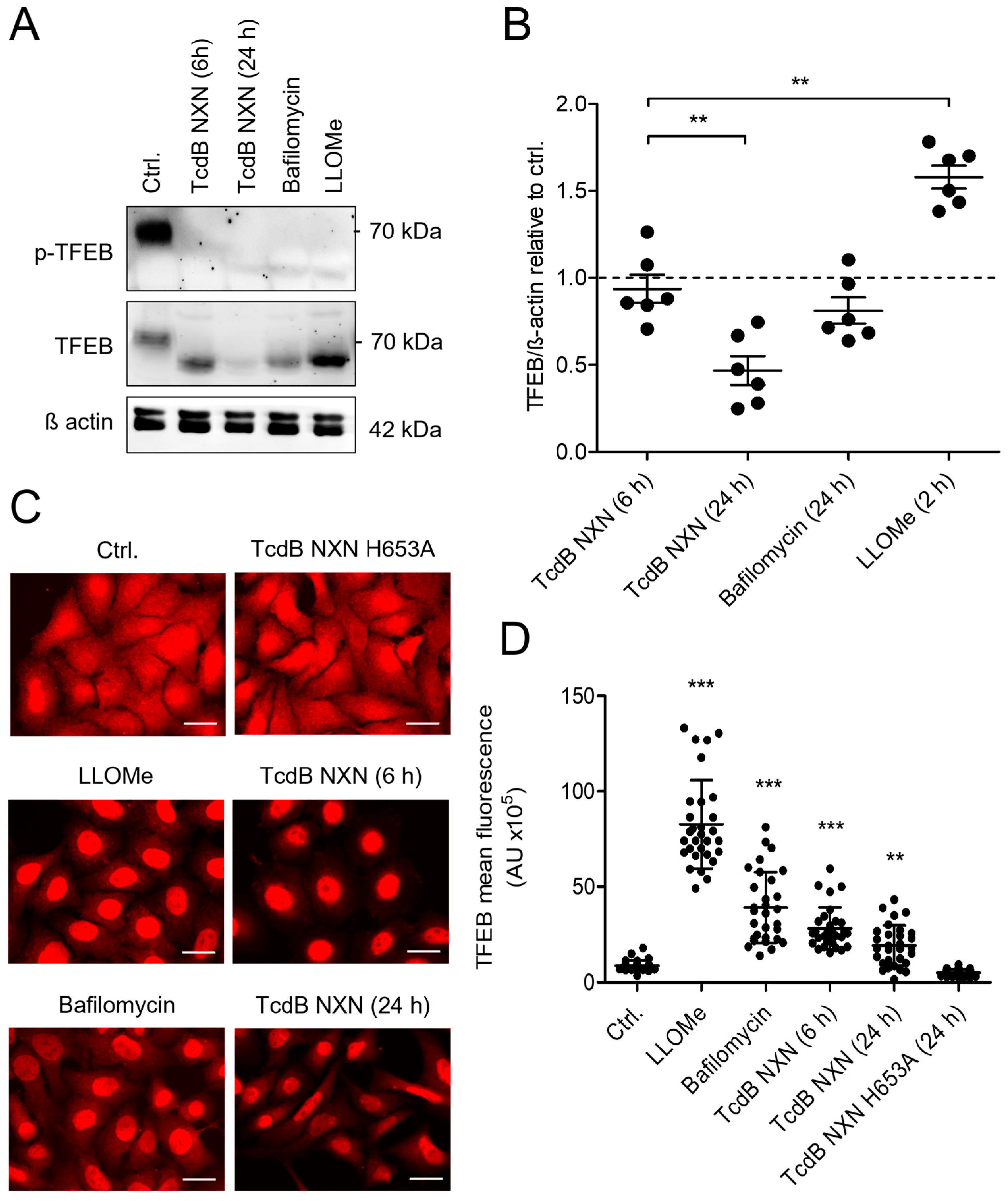
2.5. Disturbance of Endosomal Ion Homeostasis Affects TFEB Activity
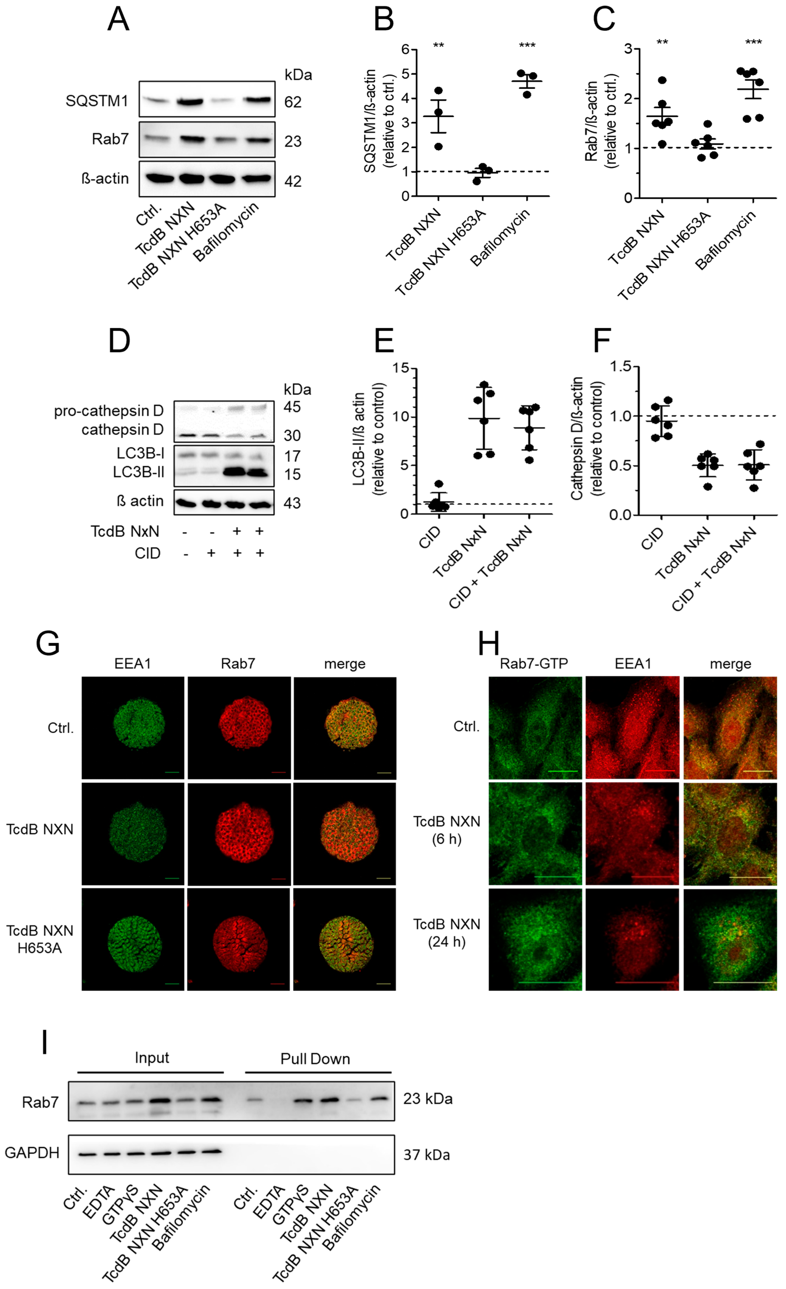
2.6. Lysosomal Dysfunction Is Associated with Rab7 Upregulation
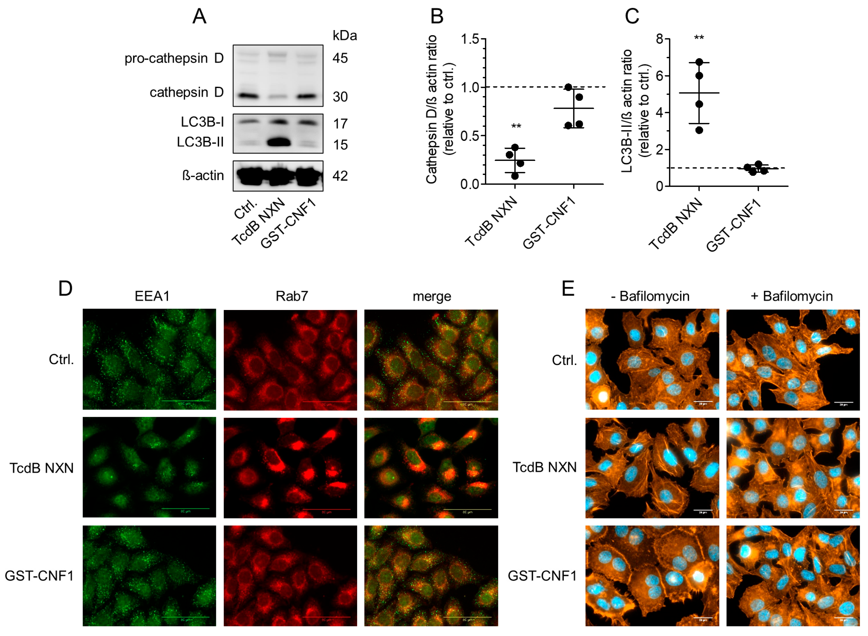
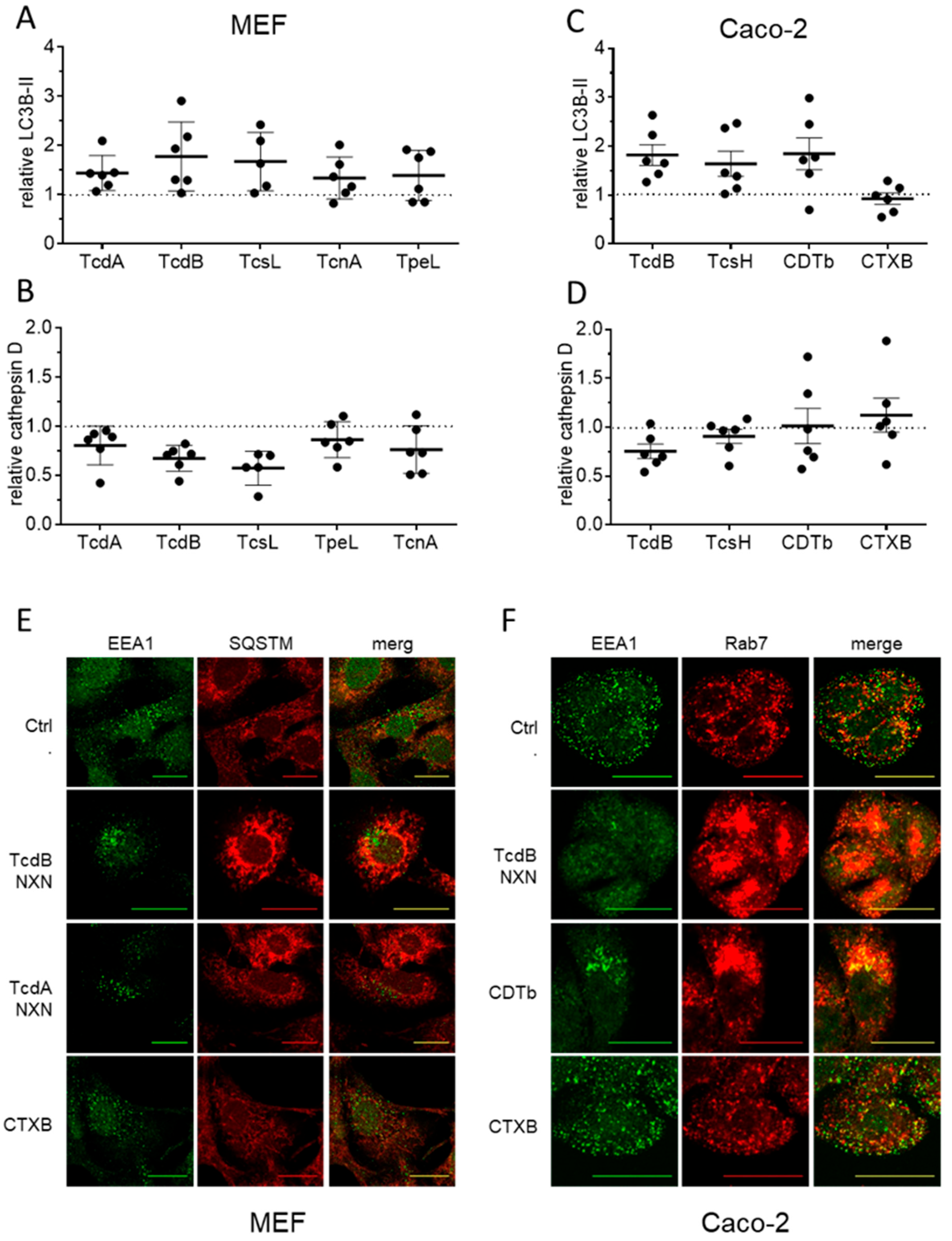
2.7. Lysosomal Dysfunction Is a Common Effect of Many AB Toxins That Escape Endosomes
2.8. Endosomal Escape Is Not Necessarily Connected with Change in Lysosome Function and Autophagic Flux
3. Discussion
4. Conclusions
5. Materials and Methods
5.1. Antibodies Used
5.2. Purification of Native Clostridial Glycosyltransferases
5.3. Expression of Recombinant Large Clostridial Glucosyltransferases
5.4. Expression of CDTb, GST-CNF1 and Other GST-Fusion Proteins
5.5. Cell Culture and Transfection of Hep-2 Cells
5.6. Rab7GTP Pull-Down Assay
5.7. Immunofluorescence
5.8. Western Blot Analyses
5.9. Transmission Electron Microscopy
5.10. Statistics
Supplementary Materials
Author Contributions
Funding
Institutional Review Board Statement
Informed Consent Statement
Data Availability Statement
Acknowledgments
Conflicts of Interest
Abbreviations
| TcdA | Clostridioides difficile Toxin A |
| TcdB | Clostridioides difficile Toxin B |
| TcdB NXN | Clostridioides difficile Toxin B D286/288N, Glucosyltransferase-deficient Mutant |
| CDTb | Clostridioides difficile Transferase, B-subunit |
| CTXB | Cholera-Toxin, B-Subunit |
| TcsH | Paeniclostridium sordellii Hemorrhagic Toxin |
| TcsL | Paeniclostridium sordellii Lethal Toxin |
| TcnA | Clostridium novyi alpha-Toxin |
| TpEL | Clostridium perfringens Large Enterotoxin |
| LCGTs | Large Clostridial Glucosyltransferases |
| CDTaN-YGT | Fusin Protein of the N-terminal Adapter Domain of Clostridioides difficile Transferase, A-subunit with the Glucosyltransferase Domain of Yersinia mollaretii YG |
References
- Chandrasekaran, R.; Lacy, D.B. The role of toxins in Clostridium difficile infection. FEMS Microbiol. Rev. 2017, 41, 723–750. [Google Scholar] [CrossRef]
- Jank, T.; Belyi, Y.; Aktories, K. Bacterial glycosyltransferase toxins. Cell. Microbiol. 2015, 17, 1752–1765. [Google Scholar] [CrossRef]
- Pruitt, R.N.; Chambers, M.G.; Ng, K.K.; Ohi, M.D.; Lacy, D.B. Structural organization of the functional domains of Clostridium difficile toxins A and B. Proc. Natl. Acad. Sci. USA 2010, 107, 13467–13472. [Google Scholar] [CrossRef]
- Gerhard, R. Receptors and Binding Structures for Clostridium difficile Toxins A and B. Curr. Top. Microbiol. Immunol. 2017, 406, 79–96. [Google Scholar] [CrossRef]
- Schottelndreier, D.; Seeger, K.; Grassl, G.A.; Winny, M.R.; Lindner, R.; Genth, H. Expression and (Lacking) Internalization of the Cell Surface Receptors of Clostridioides difficile Toxin B. Front. Microbiol. 2018, 9, 1483. [Google Scholar] [CrossRef] [PubMed]
- Zhang, Y.; Shi, L.; Li, S.; Yang, Z.; Standley, C.; Yang, Z.; ZhuGe, R.; Savidge, T.; Wang, X.; Feng, H. A segment of 97 amino acids within the translocation domain of Clostridium difficile toxin B is essential for toxicity. PLoS ONE 2013, 8, e58634. [Google Scholar] [CrossRef] [PubMed]
- Egerer, M.; Giesemann, T.; Jank, T.; Satchell, K.J.; Aktories, K. Auto-catalytic cleavage of Clostridium difficile toxins A and B depends on cysteine protease activity. J. Biol. Chem. 2007, 282, 25314–25321. [Google Scholar] [CrossRef]
- Farrow, M.A.; Chumbler, N.M.; Lapierre, L.A.; Franklin, J.L.; Rutherford, S.A.; Goldenring, J.R.; Lacy, D.B. Clostridium difficile toxin B-induced necrosis is mediated by the host epithelial cell NADPH oxidase complex. Proc. Natl. Acad. Sci. USA 2013, 110, 18674–18679. [Google Scholar] [CrossRef]
- Klepka, C.; Sandmann, M.; Tatge, H.; Mangan, M.; Arens, A.; Henkel, D.; Gerhard, R. Impairment of lysosomal function by Clostridioides difficile TcdB. Mol. Microbiol. 2022, 117, 493–507. [Google Scholar] [CrossRef]
- Fettucciari, K.; Dini, F.; Marconi, P.; Bassotti, G. Role of the Alteration in Calcium Homeostasis in Cell Death Induced by Clostridioides difficile Toxin A and Toxin B. Biology 2023, 12, 1117. [Google Scholar] [CrossRef]
- Vietri, M.; Radulovic, M.; Stenmark, H. The many functions of ESCRTs. Nat. Rev. Mol. Cell Biol. 2020, 21, 25–42. [Google Scholar] [CrossRef]
- Jia, J.; Claude-Taupin, A.; Gu, Y.; Choi, S.W.; Peters, R.; Bissa, B.; Mudd, M.H.; Allers, L.; Pallikkuth, S.; Lidke, K.A.; et al. Galectin-3 Coordinates a Cellular System for Lysosomal Repair and Removal. Dev. Cell 2020, 52, 69–87.e8. [Google Scholar] [CrossRef]
- Thurston, T.L.; Wandel, M.P.; von Muhlinen, N.; Foeglein, A.; Randow, F. Galectin 8 targets damaged vesicles for autophagy to defend cells against bacterial invasion. Nature 2012, 482, 414–418. [Google Scholar] [CrossRef] [PubMed]
- Galluzzi, L.; Baehrecke, E.H.; Ballabio, A.; Boya, P.; Bravo-San Pedro, J.M.; Cecconi, F.; Choi, A.M.; Chu, C.T.; Codogno, P.; Colombo, M.I.; et al. Molecular definitions of autophagy and related processes. EMBO J. 2017, 36, 1811–1836. [Google Scholar] [CrossRef] [PubMed]
- Skowyra, M.L.; Schlesinger, P.H.; Naismith, T.V.; Hanson, P.I. Triggered recruitment of ESCRT machinery promotes endolysosomal repair. Science 2018, 360, eaar5078. [Google Scholar] [CrossRef]
- Tao, L.; Tian, S.; Zhang, J.; Liu, Z.; Robinson-McCarthy, L.; Miyashita, S.I.; Breault, D.T.; Gerhard, R.; Oottamasathien, S.; Whelan, S.P.J.; et al. Sulfated glycosaminoglycans and low-density lipoprotein receptor contribute to Clostridium difficile toxin A entry into cells. Nat. Microbiol. 2019, 4, 1760–1769. [Google Scholar] [CrossRef]
- Mijanovic, O.; Petushkova, A.I.; Brankovic, A.; Turk, B.; Solovieva, A.B.; Nikitkina, A.I.; Bolevich, S.; Timashev, P.S.; Parodi, A.; Zamyatnin, A.A., Jr. Cathepsin D-Managing the Delicate Balance. Pharmaceutics 2021, 13, 837. [Google Scholar] [CrossRef] [PubMed]
- Kuchitsu, Y.; Fukuda, M. Revisiting Rab7 Functions in Mammalian Autophagy: Rab7 Knockout Studies. Cells 2018, 7, 215. [Google Scholar] [CrossRef]
- Chumbler, N.M.; Farrow, M.A.; Lapierre, L.A.; Franklin, J.L.; Haslam, D.B.; Goldenring, J.R.; Lacy, D.B. Clostridium difficile Toxin B causes epithelial cell necrosis through an autoprocessing-independent mechanism. PLoS Pathog. 2012, 8, e1003072. [Google Scholar] [CrossRef]
- Chan, H.; Zhao, S.; Zhang, L.; Ho, J.; Leung, C.C.H.; Wong, W.T.; Tian, Y.; Liu, X.; Kwong, T.N.Y.; Chan, R.C.Y.; et al. Clostridium difficile toxin B induces autophagic cell death in colonocytes. J. Cell Mol. Med. 2018, 22, 2469–2477. [Google Scholar] [CrossRef]
- He, R.; Peng, J.; Yuan, P.; Yang, J.; Wu, X.; Wang, Y.; Wei, W. Glucosyltransferase Activity of Clostridium difficile Toxin B Triggers Autophagy-mediated Cell Growth Arrest. Sci. Rep. 2017, 7, 10532. [Google Scholar] [CrossRef]
- Eriksson, I.; Vainikka, L.; Persson, H.L.; Ollinger, K. Real-Time Monitoring of Lysosomal Membrane Permeabilization Using Acridine Orange. Methods Protoc. 2023, 6, 72. [Google Scholar] [CrossRef]
- Klionsky, D.J.; Abdelmohsen, K.; Abe, A.; Abedin, M.J.; Abeliovich, H.; Acevedo Arozena, A.; Adachi, H.; Adams, C.M.; Adams, P.D.; Adeli, K.; et al. Guidelines for the use and interpretation of assays for monitoring autophagy (3rd edition). Autophagy 2016, 12, 1–222. [Google Scholar] [CrossRef]
- Wohlan, K.; Goy, S.; Olling, A.; Srivaratharajan, S.; Tatge, H.; Genth, H.; Gerhard, R. Pyknotic cell death induced by Clostridium difficile TcdB: Chromatin condensation and nuclear blister are induced independently of the glucosyltransferase activity. Cell. Microbiol. 2014, 16, 1678–1692. [Google Scholar] [CrossRef] [PubMed]
- Beer, L.A.; Tatge, H.; Reich, N.; Tenspolde, M.; Olling, A.; Goy, S.; Rottner, K.; Alekov, A.K.; Gerhard, R. Early cell death induced by Clostridium difficile TcdB: Uptake and Rac1-glucosylation kinetics are decisive for cell fate. Cell. Microbiol. 2018, 20, e12865. [Google Scholar] [CrossRef] [PubMed]
- Settembre, C.; Di Malta, C.; Polito, V.A.; Garcia Arencibia, M.; Vetrini, F.; Erdin, S.; Erdin, S.U.; Huynh, T.; Medina, D.; Colella, P.; et al. TFEB links autophagy to lysosomal biogenesis. Science 2011, 332, 1429–1433. [Google Scholar] [CrossRef]
- Relic, B.; Deroyer, C.; Malaise, O.; Plener, Z.; Gillet, P.; de Seny, D.; Malaise, M.G. TFEB phosphorylation on Serine 211 is induced by autophagy in human synovial fibroblasts and by p62/SQSTM1 overexpression in HEK293 cells. Biochem. J. 2021, 478, 3145–3155. [Google Scholar] [CrossRef]
- Marin Zapata, P.A.; Beese, C.J.; Junger, A.; Dalmasso, G.; Brady, N.R.; Hamacher-Brady, A. Time course decomposition of cell heterogeneity in TFEB signaling states reveals homeostatic mechanisms restricting the magnitude and duration of TFEB responses to mTOR activity modulation. BMC Cancer 2016, 16, 355. [Google Scholar] [CrossRef]
- Mulligan, R.J.; Magaj, M.M.; Digilio, L.; Redemann, S.; Yap, C.C.; Winckler, B. Collapse of late endosomal pH elicits a rapid Rab7 response via the V-ATPase and RILP. J. Cell Sci. 2024, 137. [Google Scholar] [CrossRef] [PubMed]
- Melkoumov, A.; St-Jean, I.; Banquy, X.; Leclair, G.; Leblond Chain, J. GM1-Binding Conjugates To Improve Intestinal Permeability. Mol. Pharm. 2019, 16, 60–70. [Google Scholar] [CrossRef]
- Blanco, L.P.; DiRita, V.J. Bacterial-associated cholera toxin and GM1 binding are required for transcytosis of classical biotype Vibrio cholerae through an in vitro M cell model system. Cell. Microbiol. 2006, 8, 982–998. [Google Scholar] [CrossRef]
- Vannini, E.; Mori, E.; Tantillo, E.; Schmidt, G.; Caleo, M.; Costa, M. CTX-CNF1 Recombinant Protein Selectively Targets Glioma Cells In Vivo. Toxins 2021, 13, 194. [Google Scholar] [CrossRef]
- Knust, Z.; Blumenthal, B.; Aktories, K.; Schmidt, G. Cleavage of Escherichia coli cytotoxic necrotizing factor 1 is required for full biologic activity. Infect. Immun. 2009, 77, 1835–1841. [Google Scholar] [CrossRef] [PubMed]
- Shen, Y.; Lin, S.; You, P.; Chen, Y.; Luo, Y.; Song, X.; Chen, Y.; Jin, D. Rapid discrimination between clinical Clostridioides difficile infection and colonization by quantitative detection of TcdB toxin using a real-time cell analysis system. Front. Microbiol. 2024, 15, 1348892. [Google Scholar] [CrossRef] [PubMed]
- Huotari, J.; Helenius, A. Endosome maturation. EMBO J. 2011, 30, 3481–3500. [Google Scholar] [CrossRef]
- Yang, C.; Wang, X. Lysosome biogenesis: Regulation and functions. J. Cell Biol. 2021, 220. [Google Scholar] [CrossRef]
- Barth, H.; Pfeifer, G.; Hofmann, F.; Maier, E.; Benz, R.; Aktories, K. Low pH-induced formation of ion channels by clostridium difficile toxin B in target cells. J. Biol. Chem. 2001, 276, 10670–10676. [Google Scholar] [CrossRef]
- Chan, H.; Li, Q.; Wang, X.; Liu, W.Y.; Hu, W.; Zeng, J.; Xie, C.; Kwong, T.N.Y.; Ho, I.H.T.; Liu, X.; et al. Vitamin D3 and carbamazepine protect against Clostridioides difficile infection in mice by restoring macrophage lysosome acidification. Autophagy 2022, 18, 2050–2067. [Google Scholar] [CrossRef] [PubMed]
- Hurbain, I.; Romao, M.; Bergam, P.; Heiligenstein, X.; Raposo, G. Analyzing Lysosome-Related Organelles by Electron Microscopy. Methods Mol. Biol. 2017, 1594, 43–71. [Google Scholar] [CrossRef] [PubMed]
- Jiang, P.; Nishimura, T.; Sakamaki, Y.; Itakura, E.; Hatta, T.; Natsume, T.; Mizushima, N. The HOPS complex mediates autophagosome-lysosome fusion through interaction with syntaxin 17. Mol. Biol. Cell 2014, 25, 1327–1337. [Google Scholar] [CrossRef]
- Medina, D.L.; Di Paola, S.; Peluso, I.; Armani, A.; De Stefani, D.; Venditti, R.; Montefusco, S.; Scotto-Rosato, A.; Prezioso, C.; Forrester, A.; et al. Lysosomal calcium signalling regulates autophagy through calcineurin and TFEB. Nat. Cell Biol. 2015, 17, 288–299. [Google Scholar] [CrossRef]
- Xu, J.; Zhang, X.Q.; Zhang, Z. Transcription factor EB agonists from natural products for treating human diseases with impaired autophagy-lysosome pathway. Chin. Med. 2020, 15, 123. [Google Scholar] [CrossRef] [PubMed]
- Riley, T.V.; Lyras, D.; Douce, G.R. Status of vaccine research and development for Clostridium difficile. Vaccine 2019, 37, 7300–7306. [Google Scholar] [CrossRef]
- Donskey, C.J.; Dubberke, E.R.; Klein, N.P.; Liles, E.G.; Szymkowiak, K.; Wilcox, M.H.; Lawrence, J.; Bouguermouh, S.; Zhang, H.; Koury, K.; et al. CLOVER (CLOstridium difficile Vaccine Efficacy tRial) Study: A Phase 3, Randomized Trial Investigating the Efficacy and Safety of a Detoxified Toxin A/B Vaccine in Adults 50 Years and Older at Increased Risk of Clostridioides difficile Infection. Clin. Infect. Dis. 2024, 79, 1503–1511. [Google Scholar] [CrossRef]
- Krivan, H.C.; Wilkins, T.D. Purification of Clostridium difficile toxin A by affinity chromatography on immobilized thyroglobulin. Infect. Immun. 1987, 55, 1873–1877. [Google Scholar] [CrossRef]
- Burger, S.; Tatge, H.; Hofmann, F.; Genth, H.; Just, I.; Gerhard, R. Expression of recombinant Clostridium difficile toxin A using the Bacillus megaterium system. Biochem. Biophys. Res. Commun. 2003, 307, 584–588. [Google Scholar] [CrossRef]
- Beer, L.A.; Tatge, H.; Schneider, C.; Ruschig, M.; Hust, M.; Barton, J.; Thiemann, S.; Fuhner, V.; Russo, G.; Gerhard, R. The Binary Toxin CDT of Clostridium difficile as a Tool for Intracellular Delivery of Bacterial Glucosyltransferase Domains. Toxins 2018, 10, 225. [Google Scholar] [CrossRef] [PubMed]
- Guan, K.L.; Dixon, J.E. Eukaryotic proteins expressed in Escherichia coli: An improved thrombin cleavage and purification procedure of fusion proteins with glutathione S-transferase. Anal. Biochem. 1991, 192, 262–267. [Google Scholar] [CrossRef] [PubMed]
- Harper, S.; Speicher, D.W. Purification of proteins fused to glutathione S-transferase. Methods Mol. Biol. 2011, 681, 259–280. [Google Scholar] [CrossRef]










Disclaimer/Publisher’s Note: The statements, opinions and data contained in all publications are solely those of the individual author(s) and contributor(s) and not of MDPI and/or the editor(s). MDPI and/or the editor(s) disclaim responsibility for any injury to people or property resulting from any ideas, methods, instructions or products referred to in the content. |
© 2026 by the authors. Licensee MDPI, Basel, Switzerland. This article is an open access article distributed under the terms and conditions of the Creative Commons Attribution (CC BY) license.
Share and Cite
Langejürgen, A.; Schmidt, G.; Unsöld, L.; Tatge, H.; Oyson, E.; Gerhard, R. Interference of Large Clostridial Glucosyltransferases with the Endolysosomal Pathway: Toxin-Induced Imbalance of Early Endosomes, Functional Lysosomes and Autophagosomes. Toxins 2026, 18, 186. https://doi.org/10.3390/toxins18040186
Langejürgen A, Schmidt G, Unsöld L, Tatge H, Oyson E, Gerhard R. Interference of Large Clostridial Glucosyltransferases with the Endolysosomal Pathway: Toxin-Induced Imbalance of Early Endosomes, Functional Lysosomes and Autophagosomes. Toxins. 2026; 18(4):186. https://doi.org/10.3390/toxins18040186
Chicago/Turabian StyleLangejürgen, Anna, Gudula Schmidt, Leon Unsöld, Helma Tatge, Ethel Oyson, and Ralf Gerhard. 2026. "Interference of Large Clostridial Glucosyltransferases with the Endolysosomal Pathway: Toxin-Induced Imbalance of Early Endosomes, Functional Lysosomes and Autophagosomes" Toxins 18, no. 4: 186. https://doi.org/10.3390/toxins18040186
APA StyleLangejürgen, A., Schmidt, G., Unsöld, L., Tatge, H., Oyson, E., & Gerhard, R. (2026). Interference of Large Clostridial Glucosyltransferases with the Endolysosomal Pathway: Toxin-Induced Imbalance of Early Endosomes, Functional Lysosomes and Autophagosomes. Toxins, 18(4), 186. https://doi.org/10.3390/toxins18040186

