Sign in to use this feature.

Years

Between: -

Subjects

remove_circle_outline
remove_circle_outline
remove_circle_outline
remove_circle_outline
remove_circle_outline
remove_circle_outline
remove_circle_outline

Journals

Article Types

Countries / Regions

Search Results (16)

Search Parameters:
Keywords = QUB

Order results
Result details
Results per page
Select all
Export citation of selected articles as:
29 pages, 5146 KB  
Article
Unveiling Racial Disparities in Localized Prostate Cancer: A Systems-Level Exploration of the lncRNA Landscape
by Rebecca A. Morgan, E. Starr Hazard, Stephen J. Savage, Chanita Hughes Halbert, Sebastiano Gattoni-Celli and Gary Hardiman
Genes 2025, 16(2), 229; https://doi.org/10.3390/genes16020229 - 17 Feb 2025
Viewed by 1823
Abstract
Background/Objectives: Prostate cancer (PC) is the most common non-cutaneous cancer in men globally, and one which displays significant racial disparities. Men of African descent (AF) are more likely to develop PC and face higher mortality compared to men of European descent (EU). The [...] Read more.
Background/Objectives: Prostate cancer (PC) is the most common non-cutaneous cancer in men globally, and one which displays significant racial disparities. Men of African descent (AF) are more likely to develop PC and face higher mortality compared to men of European descent (EU). The biological mechanisms underlying these differences remain unclear. Long non-coding RNAs (lncRNAs), recognized as key regulators of gene expression and immune processes, have emerged as potential contributors to these disparities. This study aimed to investigate the regulatory role of lncRNAs in localized PC in AF men relative to those of EU and assess their involvement in immune response and inflammation. Methods: A systems biology approach was employed to analyze differentially expressed (DE) lncRNAs and their roles in prostate cancer (PC). Immune-related pathways were investigated through over-representation analysis of lncRNA–mRNA networks. The study also examined the effects of vitamin D supplementation on lncRNA expression in African descent (AF) PC patients, highlighting their potential regulatory roles in immune response and inflammation. Results: Key lncRNAs specific to AF men were identified, with several being implicated for immune response and inflammatory processes. Notably, 10 out of the top 11 ranked lncRNAs demonstrated strong interactions with immune-related genes. Pathway analysis revealed their regulatory influence on antigen processing and presentation, chemokine signaling, and ribosome pathways, suggesting their critical roles in immune regulation. Conclusions: These findings highlight the pivotal role of lncRNAs in PC racial disparities, particularly through immune modulation. The identified lncRNAs may serve as potential biomarkers or therapeutic targets to address racial disparities in PC outcomes. Full article
(This article belongs to the Section Human Genomics and Genetic Diseases)
Show Figures

Figure 1

2 pages, 545 KB  
Correction
Correction: Sobhaniasl et al. Fatigue Life Assessment for Power Cables in Floating Offshore Wind Turbines. Energies 2020, 13, 3096
by Mohsen Sobhaniasl, Francesco Petrini, Madjid Karimirad and Franco Bontempi
Energies 2025, 18(3), 457; https://doi.org/10.3390/en18030457 - 21 Jan 2025
Viewed by 682
Abstract
There was an error in the original publication [...] Full article
(This article belongs to the Section A3: Wind, Wave and Tidal Energy)
Show Figures

Figure 1

19 pages, 2763 KB  
Article
Party Wall Behaviour and Impact in QUB and Coheating Tests
by Mark Collett, Adam Hardy, Johann Meulemans and David Glew
Buildings 2023, 13(11), 2877; https://doi.org/10.3390/buildings13112877 - 17 Nov 2023
Cited by 1 | Viewed by 1715
Abstract
In situ measurement can enable accurate evaluation of a building’s as-built performance. However, when measuring whole house performance, party walls introduce measurement uncertainty. Subsequently, it is common to “adjust” measurements to isolate heat transfer through party walls. This study explores the behaviour and [...] Read more.
In situ measurement can enable accurate evaluation of a building’s as-built performance. However, when measuring whole house performance, party walls introduce measurement uncertainty. Subsequently, it is common to “adjust” measurements to isolate heat transfer through party walls. This study explores the behaviour and impact of party walls in QUB and coheating measurements of a semi-detached house, presenting empirical evidence on the validity of these measurements where a party wall is present. Two different party wall heat transfer behaviours were observed through heat flux density measurements. Thermal charging is apparent in QUB tests and the initial stages of coheating. After 48 h of coheating, the party wall has become heat saturated and exhibits stable heat transfer. Consequently, using heat flux density measurements to isolate party wall heat transfer in QUB tests, where thermal saturation has not been achieved, can result in misleading inferences. The coheating and QUB measurements without party wall adjustment are in close agreement, irrespective of differing heating patterns in the neighbouring property. The generalisation of these findings is problematic since they describe the impact of the case study-specific built form and the test conditions. Future work to explore the impact of built form and test conditions is needed. Full article
(This article belongs to the Special Issue The Dynamic In Situ Characterisation of Buildings)
Show Figures

Figure 1

12 pages, 1350 KB  
Article
Molecular Characterisation of Mycobacterium bovis Isolates from Cattle Slaughtered in Adamawa and Gombe States, North-Eastern Nigeria
by Sadiq Mohammed Damina, David Atomanyi Barnes, Bitrus Inuwa, Gulak Hussaini Ularamu, Mohammed Bello, Olu Solomon Okaiyeto, Ayuba Caleb Kudi, Jeewan Thapa, Chie Nakajima and Yasuhiko Suzuki
Curr. Issues Mol. Biol. 2023, 45(7), 6055-6066; https://doi.org/10.3390/cimb45070382 - 19 Jul 2023
Cited by 2 | Viewed by 2305
Abstract
Bovine tuberculosis is endemic in Nigeria with control measures as provided by the laws of the country being minimally enforced mostly at the abattoirs only. This study focused on bovine tuberculosis in Adamawa and Gombe States. Tuberculosis lesions were observed in 183 of [...] Read more.
Bovine tuberculosis is endemic in Nigeria with control measures as provided by the laws of the country being minimally enforced mostly at the abattoirs only. This study focused on bovine tuberculosis in Adamawa and Gombe States. Tuberculosis lesions were observed in 183 of 13,688 slaughtered cattle in the regions between June and December 2020. Analysis of tissue samples resulted in 17 Mycobacterium bovis isolates, predominantly from Gombe State. Spoligotyping identified four spoligotypes, including SB0944, SB1025, SB1104, and one novel pattern. MIRU-VNTR analysis further differentiated these spoligotypes into eight profiles. All isolates belonged to the Af1 clonal complex. The study emphasises the need for broader coverage and more isolates to comprehensively understand the molecular epidemiology of bovine tuberculosis in Nigeria. To enhance research and surveillance, a cost-effective approach is proposed, utilising a discriminatory VNTR panel comprising five or nine loci. The five-locus panel consists of ETR-C, QUB26, QUB11b, MIRU04, and QUB323. Alternatively, the nine-locus panel includes ETR-A, ETR-B, QUB11a, and MIRU26. Implementing this approach would provide valuable insights into the genetic diversity of M. bovis strains in Nigeria. These findings are crucial for developing effective control measures and minimising the impact of bovine tuberculosis on both animal and human health. Full article
Show Figures

Figure 1

13 pages, 2425 KB  
Article
First Insight into Diversity of Minisatellite Loci in Mycobacterium bovis/M. caprae in Bulgaria
by Daria Terentieva, Tanya Savova-Lalkovska, Albena Dimitrova, Magdalena Bonovska, Igor Mokrousov and Violeta Valcheva
Diagnostics 2023, 13(4), 771; https://doi.org/10.3390/diagnostics13040771 - 17 Feb 2023
Viewed by 2351
Abstract
The aim of this study was to assess the diversity of minisatellite VNTR loci in Mycobacterium bovis/M. caprae isolates in Bulgaria and view their position within global M. bovis diversity. Forty-three M. bovis/M. caprae isolates from cattle in different [...] Read more.
The aim of this study was to assess the diversity of minisatellite VNTR loci in Mycobacterium bovis/M. caprae isolates in Bulgaria and view their position within global M. bovis diversity. Forty-three M. bovis/M. caprae isolates from cattle in different farms in Bulgaria were collected in 2015–2021 and typed in 13 VNTR loci. The M. bovis and M. caprae branches were clearly separated on the VNTR phylogenetic tree. The larger and more geographically dispersed M. caprae group was more diverse than M. bovis group was (HGI 0.67 vs. 0.60). Overall, six clusters were identified (from 2 to 19 isolates) and nine orphans (all loci-based HGI 0.79). Locus QUB3232 was the most discriminatory one (HGI 0.64). MIRU4 and MIRU40 were monomorphic, and MIRU26 was almost monomorphic. Four loci (ETRA, ETRB, Mtub21, and MIRU16) discriminated only between M. bovis and M. caprae. The comparison with published VNTR datasets from 11 countries showed both overall heterogeneity between the settings and predominantly local evolution of the clonal complexes. To conclude, six loci may be recommended for primary genotyping of M. bovis/M. caprae isolates in Bulgaria: ETRC, QUB11b, QUB11a, QUB26, QUB3232, and MIRU10 (HGI 0.77). VNTR typing based on a limited number of loci appears to be useful for primary bTB surveillance. Full article
(This article belongs to the Special Issue Detection and Surveillance of Tuberculosis)
Show Figures

Figure 1

20 pages, 3630 KB  
Article
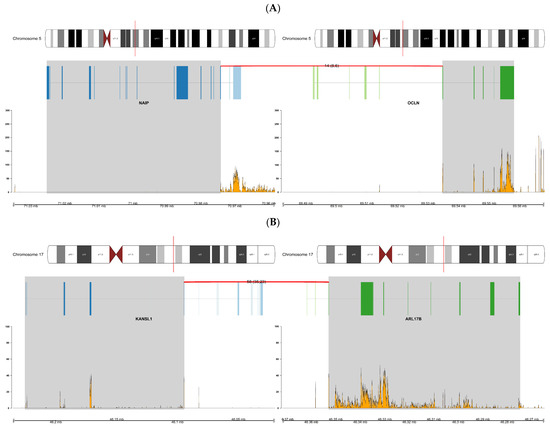
Fusion Genes in Prostate Cancer: A Comparison in Men of African and European Descent
by Rebecca Morgan, Dulcie Keeley, E. Starr Hazard, Emma H. Allott, Bethany Wolf, Stephen J. Savage, Chanita Hughes Halbert, Sebastiano Gattoni-Celli and Gary Hardiman
Biology 2022, 11(5), 625; https://doi.org/10.3390/biology11050625 - 20 Apr 2022
Cited by 2 | Viewed by 3772
Abstract
Prostate cancer is one of the most prevalent cancers worldwide, particularly affecting men living a western lifestyle and of African descent, suggesting risk factors that are genetic, environmental, and socioeconomic in nature. In the USA, African American (AA) men are disproportionately affected, on [...] Read more.
Prostate cancer is one of the most prevalent cancers worldwide, particularly affecting men living a western lifestyle and of African descent, suggesting risk factors that are genetic, environmental, and socioeconomic in nature. In the USA, African American (AA) men are disproportionately affected, on average suffering from a higher grade of the disease and at a younger age compared to men of European descent (EA). Fusion genes are chimeric products formed by the merging of two separate genes occurring as a result of chromosomal structural changes, for example, inversion or trans/cis-splicing of neighboring genes. They are known drivers of cancer and have been identified in 20% of cancers. Improvements in genomics technologies such as RNA-sequencing coupled with better algorithms for prediction of fusion genes has added to our knowledge of specific gene fusions in cancers. At present AA are underrepresented in genomic studies of prostate cancer. The primary goal of this study was to examine molecular differences in predicted fusion genes in a cohort of AA and EA men in the context of prostate cancer using computational approaches. RNA was purified from prostate tissue specimens obtained at surgery from subjects enrolled in the study. Fusion gene predictions were performed using four different fusion gene detection programs. This identified novel putative gene fusions unique to AA and suggested that the fusion gene burden was higher in AA compared to EA men. Full article
Show Figures

Figure 1

22 pages, 11478 KB  
Article
Kassporin-KS1: A Novel Pentadecapeptide from the Skin Secretion of Kassina senegalensis: Studies on the Structure-Activity Relationships of Site-Specific “Glycine-Lysine” Motif Insertions
by Yueyang Lu, Wanchen Zou, Lei Wang, Xinping Xi, Chengbang Ma, Xiaoling Chen, Tianbao Chen, Chris Shaw, Xu Zhang and Mei Zhou
Antibiotics 2022, 11(2), 243; https://doi.org/10.3390/antibiotics11020243 - 13 Feb 2022
Cited by 4 | Viewed by 2859
Abstract
Due to the abuse of traditional antibiotics and the continuous mutation of microbial resistance genes, microbial infections have become serious problems for human health. Therefore, novel antibacterial agents are urgently required, and amphibian antimicrobial peptides (AMP) are among the most interesting potential antibacterial [...] Read more.
Due to the abuse of traditional antibiotics and the continuous mutation of microbial resistance genes, microbial infections have become serious problems for human health. Therefore, novel antibacterial agents are urgently required, and amphibian antimicrobial peptides (AMP) are among the most interesting potential antibacterial leads. In this research, a novel peptide, named kassporin-KS1 (generically QUB-1641), with moderate antibacterial activity against Gram-positive bacteria, was discovered in the skin secretion of the Senegal running frog, Kassina senegalensis. Using site-specific sequence enrichment with a motif “glycine-lysine” that frequently occurs in ranid frog temporin peptides, a series of QUB-1641 analogues were synthesized, and effects on selected bioactivities were studied. The greatest activity enhancement was obtained when the “glycine-lysine” motif was located at the eighth and ninth position as in QUB-1570.QUB-1570 had a broader antibacterial spectrum than QUB-1641, and was eight-fold more potent. Moreover, QUB-1570 inhibited S. aureus biofilm most effectively, and significantly enhanced the viability of insect larvae infected with S. aureus. When the “glycine-lysine” motif of QUB-1570 was substituted to reduce the helix ratio and positive charge, the antibacterial activities of these synthetic analogues decreased. These data revealed that the “glycine-lysine” motif at positions 8 and 9 had the greatest enhancing effect on the antibacterial properties of QUB-1570 through increasing positive charge and helix content. This research may provide strategies for the site’s selective amino acid modification of some natural peptides to achieve the desired enhancement of activity. Full article
(This article belongs to the Special Issue Natural Peptides to Combat Conventional Antibiotic Resistance)
Show Figures

Figure 1

28 pages, 891 KB  
Review
Seaweed and Seaweed Bioactives for Mitigation of Enteric Methane: Challenges and Opportunities
by D. Wade Abbott, Inga Marie Aasen, Karen A. Beauchemin, Fredrik Grondahl, Robert Gruninger, Maria Hayes, Sharon Huws, David A. Kenny, Sophie J. Krizsan, Stuart F. Kirwan, Vibeke Lind, Ulrich Meyer, Mohammad Ramin, Katerina Theodoridou, Dirk von Soosten, Pamela J. Walsh, Sinéad Waters and Xiaohui Xing
Animals 2020, 10(12), 2432; https://doi.org/10.3390/ani10122432 - 18 Dec 2020
Cited by 150 | Viewed by 25057
Abstract
Seaweeds contain a myriad of nutrients and bioactives including proteins, carbohydrates and to a lesser extent lipids as well as small molecules including peptides, saponins, alkaloids and pigments. The bioactive bromoform found in the red seaweed Asparagopsis taxiformis has been identified as an [...] Read more.
Seaweeds contain a myriad of nutrients and bioactives including proteins, carbohydrates and to a lesser extent lipids as well as small molecules including peptides, saponins, alkaloids and pigments. The bioactive bromoform found in the red seaweed Asparagopsis taxiformis has been identified as an agent that can reduce enteric CH4 production from livestock significantly. However, sustainable supply of this seaweed is a problem and there are some concerns over its sustainable production and potential negative environmental impacts on the ozone layer and the health impacts of bromoform. This review collates information on seaweeds and seaweed bioactives and the documented impact on CH4 emissions in vitro and in vivo as well as associated environmental, economic and health impacts. Full article
Show Figures

Figure 1

13 pages, 334 KB  
Article
Usability and Acceptability of a Novel Secondary Prevention Initiative Targeting Physical Activity for Individuals after a Transient Ischaemic Attack or “Minor” Stroke: A Qualitative Study
by Neil Heron, Sean R. O’Connor, Frank Kee, Jonathan Mant, Margaret E. Cupples and Michael Donnelly
Int. J. Environ. Res. Public Health 2020, 17(23), 8788; https://doi.org/10.3390/ijerph17238788 - 26 Nov 2020
Cited by 4 | Viewed by 3243
Abstract
Behavioural interventions that address cardiovascular risk factors such as physical inactivity and hypertension help reduce recurrence risk following a transient ischaemic attack (TIA) or “minor” stroke, but an optimal approach for providing secondary prevention is unclear. After developing an initial draft of an [...] Read more.
Behavioural interventions that address cardiovascular risk factors such as physical inactivity and hypertension help reduce recurrence risk following a transient ischaemic attack (TIA) or “minor” stroke, but an optimal approach for providing secondary prevention is unclear. After developing an initial draft of an innovative manual for patients, aiming to promote secondary prevention following TIA or minor stroke, we aimed to explore views about its usability and acceptability amongst relevant stakeholders. We held three focus group discussions with 18 participants (people who had experienced a TIA or minor stroke (4), carers (1), health professionals (9), and researchers (4). Reflexive thematic analysis identified the following three inter-related themes: (1) relevant information and content, (2) accessibility of format and helpful structure, and (3) strategies to optimise use and implementation in practice. Information about stroke, medication, diet, physical activity, and fatigue symptoms was valued. Easily accessed advice and practical tips were considered to provide support and reassurance and promote self-evaluation of lifestyle behaviours. Suggested refinements of the manual’s design highlighted the importance of simplifying information and providing reassurance for patients early after a TIA or minor stroke. Information about fatigue, physical activity, and supporting goal setting was viewed as a key component of this novel secondary prevention initiative. Full article
(This article belongs to the Special Issue The Challenges and Opportunities for Promoting Active Healthy Ageing)
27 pages, 18625 KB  
Article
Efficient Deployment with Throughput Maximization for UAVs Communication Networks
by Mohd Abuzar Sayeed, Rajesh Kumar, Vishal Sharma and Mohd Asim Sayeed
Sensors 2020, 20(22), 6680; https://doi.org/10.3390/s20226680 - 22 Nov 2020
Cited by 15 | Viewed by 4705
Abstract
The article presents a throughput maximization approach for UAV assisted ground networks. Throughput maximization involves minimizing delay and packet loss through UAV trajectory optimization, reinforcing the congested nodes and transmission channels. The aggressive reinforcement policy is achieved by characterizing nodes, links, and overall [...] Read more.
The article presents a throughput maximization approach for UAV assisted ground networks. Throughput maximization involves minimizing delay and packet loss through UAV trajectory optimization, reinforcing the congested nodes and transmission channels. The aggressive reinforcement policy is achieved by characterizing nodes, links, and overall topology through delay, loss, throughput, and distance. A position-aware graph neural network (GNN) is used for characterization, prediction, and dynamic UAV trajectory enhancement. To establish correctness, the proposed approach is validated against optimized link state routing (OLSR) driven UAV assisted ground networks. The proposed approach considerably outperforms the classical approach by demonstrating significant gains in throughput and packet delivery ratio with notable decrements in delay and packet loss. The performance analysis of the proposed approach against software-defined UAVs (U-S) and UAVs as base stations (U-B) verifies the consistency and gains in average throughput while minimizing delay and packet loss. The scalability test of the proposed approach is performed by varying data rates and the number of UAVs. Full article
(This article belongs to the Section Sensor Networks)
Show Figures

Figure 1

17 pages, 4793 KB  
Article
Error Analysis of QUB Method in Non-Ideal Conditions during the Experiment
by Naveed Ahmad, Christian Ghiaus and Moomal Qureshi
Energies 2020, 13(13), 3398; https://doi.org/10.3390/en13133398 - 2 Jul 2020
Cited by 6 | Viewed by 2408
Abstract
Overall heat transfer coefficient, also known as the intrinsic performance measurement of the building, determines the amount of heat lost by a building due to temperature difference between indoor and outdoor. QUB (Quick U-value of Buildings) is a short-term method for measuring the [...] Read more.
Overall heat transfer coefficient, also known as the intrinsic performance measurement of the building, determines the amount of heat lost by a building due to temperature difference between indoor and outdoor. QUB (Quick U-value of Buildings) is a short-term method for measuring the overall heat transfer coefficient of buildings. The test involves heating and cooling the house with a power step and measuring the indoor temperature response in a single night. Ideally, the outdoor temperature during QUB experiment should remain constant. To compare the influence of variable outdoor temperature, the QUB experiments are simulated on a well-calibrated model with real weather conditions. The experiments at varying outdoor temperature and constant outdoor temperature during the night show that the results in both conditions are nearly similar. A ±2 °C increase or decrease in the outdoor temperature during the QUB experiment can change the results in the measured overall heat transfer coefficient by ±5%. QUB experiments simulated during the months of winter show that the majority of results are ±15% of the steady-state overall heat transfer coefficient. The QUB results during the months of summer show relatively large variation. The large errors coincide with the small temperature difference between indoor and outdoor temperatures before the start of QUB experiment. The median error of multiple QUB experiments during summer can be reduced by increasing the setpoint temperature before the start of QUB experiment. Full article
(This article belongs to the Special Issue Building Energy Performance Measurement and Analysis)
Show Figures

Figure 1

19 pages, 5436 KB  
Article
Fatigue Life Assessment for Power Cables in Floating Offshore Wind Turbines
by Mohsen Sobhaniasl, Francesco Petrini, Madjid Karimirad and Franco Bontempi
Energies 2020, 13(12), 3096; https://doi.org/10.3390/en13123096 - 15 Jun 2020
Cited by 42 | Viewed by 7431 | Correction
Abstract
In this paper, a procedure is proposed to determine the fatigue life of the electrical cable connected to a 5 MW floating offshore wind turbine, supported by a spar-buoy at a water depth of 320 m, by using a numerical approach that takes [...] Read more.
In this paper, a procedure is proposed to determine the fatigue life of the electrical cable connected to a 5 MW floating offshore wind turbine, supported by a spar-buoy at a water depth of 320 m, by using a numerical approach that takes into account site-specific wave and wind characteristics. The effect of the intensity and the simultaneous actions of waves and wind are investigated and the outcomes for specific cable configurations are shown. Finally, the fatigue life of the cable is evaluated. All analyses have been carried out using the Ansys AQWA computational code, which is a commercial code for the numerical investigation of the dynamic response of floating and fixed marine structures under the combined action of wind, waves and current. Furthermore, this paper applies the FAST NREL numerical code for comparison with the ANSYS AQWA results. Full article
Show Figures

Figure 1

18 pages, 1337 KB  
Article
Edge Computing Resource Allocation for Dynamic Networks: The DRUID-NET Vision and Perspective
by Dimitrios Dechouniotis, Nikolaos Athanasopoulos, Aris Leivadeas, Nathalie Mitton, Raphael Jungers and Symeon Papavassiliou
Sensors 2020, 20(8), 2191; https://doi.org/10.3390/s20082191 - 13 Apr 2020
Cited by 42 | Viewed by 7607
Abstract
The potential offered by the abundance of sensors, actuators, and communications in the Internet of Things (IoT) era is hindered by the limited computational capacity of local nodes. Several key challenges should be addressed to optimally and jointly exploit the network, computing, and [...] Read more.
The potential offered by the abundance of sensors, actuators, and communications in the Internet of Things (IoT) era is hindered by the limited computational capacity of local nodes. Several key challenges should be addressed to optimally and jointly exploit the network, computing, and storage resources, guaranteeing at the same time feasibility for time-critical and mission-critical tasks. We propose the DRUID-NET framework to take upon these challenges by dynamically distributing resources when the demand is rapidly varying. It includes analytic dynamical modeling of the resources, offered workload, and networking environment, incorporating phenomena typically met in wireless communications and mobile edge computing, together with new estimators of time-varying profiles. Building on this framework, we aim to develop novel resource allocation mechanisms that explicitly include service differentiation and context-awareness, being capable of guaranteeing well-defined Quality of Service (QoS) metrics. DRUID-NET goes beyond the state of the art in the design of control algorithms by incorporating resource allocation mechanisms to the decision strategy itself. To achieve these breakthroughs, we combine tools from Automata and Graph theory, Machine Learning, Modern Control Theory, and Network Theory. DRUID-NET constitutes the first truly holistic, multidisciplinary approach that extends recent, albeit fragmented results from all aforementioned fields, thus bridging the gap between efforts of different communities. Full article
(This article belongs to the Special Issue Optimization and Communication in UAV Networks)
Show Figures

Graphical abstract

24 pages, 5273 KB  
Article
Influence of Initial and Boundary Conditions on the Accuracy of the QUB Method to Determine the Overall Heat Loss Coefficient of a Building
by Naveed Ahmad, Christian Ghiaus and Thimothée Thiery
Energies 2020, 13(1), 284; https://doi.org/10.3390/en13010284 - 6 Jan 2020
Cited by 18 | Viewed by 4164
Abstract
The quick U-building (QUB) method is used to measure the overall heat loss coefficient of buildings during one to two nights by applying heating power and by measuring the indoor and the outdoor temperatures. In this paper, the numerical model of a real [...] Read more.
The quick U-building (QUB) method is used to measure the overall heat loss coefficient of buildings during one to two nights by applying heating power and by measuring the indoor and the outdoor temperatures. In this paper, the numerical model of a real house, previously validated on experimental data, is used to conduct several numerical QUB experiments. The results show that, to some extent, the accuracy of QUB method depends on the boundary conditions (solar radiation), initial conditions (initial power and temperature distribution in the walls) and on the design of QUB experiment (heating power and duration). QUB method shows robustness to variation in the value of the overall heat loss coefficient for which the experiment was designed and in the variation of optimum power for the QUB experiments. The variations in the QUB method results are smaller on cloudy than on sunny days, the error being reduced from about 10% to about 7%. A correction is proposed for the solar radiation absorbed by the wall that contributes to the evolution of air temperature during the heating phase. Full article
(This article belongs to the Special Issue Building Energy Performance Measurement and Analysis)
Show Figures

Figure 1

13 pages, 2377 KB  
Article
Hierarchically-Structured TiO2/MnO2 Hollow Spheres Exhibiting the Complete Mineralization of Phenol
by Caiguo Jiang, Yi Ge, Wenjing Chen, Li Hua, Huiquan Li, Ying Zhang and Shunsheng Cao
Catalysts 2019, 9(4), 390; https://doi.org/10.3390/catal9040390 - 25 Apr 2019
Cited by 7 | Viewed by 5066
Abstract
Although TiO2 or MnO2-based materials have been widely used for the degradation of phenolic compounds, complete mineralization is still a challenge, especially for TiO2-based materials. Here, we devise a hierarchically-structured TiO2/MnO2 (HTM) hollow sphere, in [...] Read more.
Although TiO2 or MnO2-based materials have been widely used for the degradation of phenolic compounds, complete mineralization is still a challenge, especially for TiO2-based materials. Here, we devise a hierarchically-structured TiO2/MnO2 (HTM) hollow sphere, in which hollow TiO2 acts as a skeleton for the deposition of MnO2 in order to prevent the aggregation of MnO2 nanoparticles and to maintain its hollow structure. During the oxidation reaction, the as-synthesized HTM can fully exert their respective advantages of the TiO2 and MnO2 species to realize the first stage of the rapid oxidation degradation of phenol and the second stage of the complete photo-mineralization of residual phenol and its intermediates, which efficiently overcomes the incomplete mineralization of phenolic compounds. The degradation mechanism and pathway of phenol are also proposed according to the analysis of Mass Spectrometry (MS). Therefore, this work provides a new insight for exploring hierarchically-structured materials with two or more species. Full article
(This article belongs to the Special Issue Nanostructured Materials for Photocatalysis)
Show Figures

Figure 1

Back to TopTop