Sign in to use this feature.

Years

Between: -

Subjects

remove_circle_outline
remove_circle_outline
remove_circle_outline
remove_circle_outline
remove_circle_outline
remove_circle_outline
remove_circle_outline
remove_circle_outline
remove_circle_outline

Journals

remove_circle_outline
remove_circle_outline
remove_circle_outline
remove_circle_outline
remove_circle_outline
remove_circle_outline
remove_circle_outline
remove_circle_outline
remove_circle_outline
remove_circle_outline
remove_circle_outline
remove_circle_outline
remove_circle_outline
remove_circle_outline
remove_circle_outline
remove_circle_outline
remove_circle_outline

Article Types

Countries / Regions

remove_circle_outline
remove_circle_outline
remove_circle_outline
remove_circle_outline

Search Results (1,077)

Search Parameters:
Keywords = Polish observational study

Order results
Result details
Results per page
Select all
Export citation of selected articles as:
33 pages, 11524 KB  
Article
Springs as Natural Sensors for Sustainable Groundwater Monitoring: Bridging Hydrodynamics, Telemetry and System Constraints
by Małgorzata Jarosz, Agnieszka Operacz and Karolina Migdał
Sustainability 2026, 18(9), 4293; https://doi.org/10.3390/su18094293 (registering DOI) - 26 Apr 2026
Abstract
Groundwater is a key strategic resource underpinning water security, and its effective management requires reliable, high-frequency monitoring data. In mountainous regions such as the flysch Carpathians in southern Poland, natural springs are particularly sensitive indicators of aquifer system dynamics. This study analyzes the [...] Read more.
Groundwater is a key strategic resource underpinning water security, and its effective management requires reliable, high-frequency monitoring data. In mountainous regions such as the flysch Carpathians in southern Poland, natural springs are particularly sensitive indicators of aquifer system dynamics. This study analyzes the role of springs in the national groundwater observation and research network and identifies barriers to the implementation of automated monitoring of spring discharge. The research covered 28 springs operating within the regional monitoring network of the Polish Geological Institute—National Research Institute in the Carpathian region. Classical hydrogeological spring classifications were applied and complemented with proprietary criteria addressing formal-legal, technical, and environmental conditions affecting the feasibility of automation. The results show that all of the analysed springs exhibited a Meinzer’s variability index (V) exceeding 100%, and numerous objects showed a coefficient of variation (CV) above 150%, providing quantitative evidence that standard weekly manual measurements statistically fail to capture rapid flow dynamics and peak discharge events. To bridge the gap between hydrodynamic observations and monitoring logistics, this study introduces a novel methodological contribution: the F-T-S-N screening framework. This proprietary, multi-criteria classification quantifies Formal-legal, Technical, Structural, and Nature-environmental barriers to telemetry implementation. The application of this framework demonstrates that the main obstacles to modernization are non-technological. The proposed classification serves as a practical, transferable tool that supports the rational planning of monitoring network automation in other mountainous regions with similar hydrogeological conditions. Full article
Show Figures

Figure 1

25 pages, 4226 KB  
Article
From Design to Acceptance: A Full-Scale Analysis of Prestressed Concrete Railway Sleepers According to EN 13230
by Łukasz Chudyba, Wit Derkowski, Tomasz Lisowicz, Łukasz Ślaga and Piotr Piech
Materials 2026, 19(9), 1753; https://doi.org/10.3390/ma19091753 (registering DOI) - 24 Apr 2026
Abstract
Prestressed concrete railway sleepers are key structural components that determine the safety, durability, and serviceability of modern railway infrastructure. This study presents a comprehensive investigation of the design, testing, and acceptance of prestressed concrete sleepers in accordance with EN 13230, with particular reference [...] Read more.
Prestressed concrete railway sleepers are key structural components that determine the safety, durability, and serviceability of modern railway infrastructure. This study presents a comprehensive investigation of the design, testing, and acceptance of prestressed concrete sleepers in accordance with EN 13230, with particular reference to the requirements applied on the Polish railway network. The analysis integrates normative provisions, analytical calculations, finite element modeling, and experimental verification, including static, dynamic, and fatigue load tests. Special attention is given to the kt coefficient, which accounts for prestress losses, fatigue degradation, and the development of concrete strength throughout the service life. This coefficient plays a critical role in the acceptance criteria for sleepers during mandatory product testing. The influence of concrete age on the variability of kt is examined, showing that the highest variability occurs within the first 180 days of curing. Full-scale laboratory tests performed on PS-94 sleepers confirm compliance with standard requirements regarding cracking loads, crack width limits, and ultimate load capacity under both exceptional and fatigue loading conditions. Numerical simulations provide additional insight into stress and displacement distributions in critical cross-sections, supporting the experimental findings. The results indicate that most of prestressing force losses occur during the early service period. This observation supports the application of age-dependent acceptance criteria, which may improve conformity assessment procedures for prestressed concrete railway sleepers in contemporary railway engineering practice. Full article
(This article belongs to the Section Construction and Building Materials)
16 pages, 1207 KB  
Article
The Effect of Inclination on Spatiotemporal Gait Parameters in Special Forces Operators Under Tactical Load
by Patryk Marszałek, Wojciech Paśko, Krzysztof Maćkała, Rafał Podgórski, Bartosz Dziadek, Natalia Jasińska, Élvio Rúbio Gouveia, Hugo Sarmento, Cintia França, Francisco Martins, Oliwia Król and Krzysztof Przednowek
J. Clin. Med. 2026, 15(9), 3252; https://doi.org/10.3390/jcm15093252 - 24 Apr 2026
Abstract
Background: Special Forces Operators often carry out missions in conditions where the use of motor vehicles is impossible. Additional external load across areas with variable inclination may reduce walking efficiency and consequently limit the combat capability of soldiers. The aim of the study [...] Read more.
Background: Special Forces Operators often carry out missions in conditions where the use of motor vehicles is impossible. Additional external load across areas with variable inclination may reduce walking efficiency and consequently limit the combat capability of soldiers. The aim of the study was to determine how ground inclination affects the spatiotemporal structure of gait in Special Forces Operators (SFO) with different military loads. Methods: The study included 50 operators from Polish special forces units. Measurements of walking were performed using the h/p/cosmos Gaitway 1D + 3D treadmill. Tests were conducted at four uphill inclination levels: 0%, 5%, 10%, and 15%. Each participant completed trials both without external load and with a 27 kg load (helmet, tactical vest, and backpack). Statistical analyses were performed using the Friedman test, the Durbin–Conover post hoc test, and linear mixed models (LMM) to assess interaction effects. The Robinson Symmetry Index (SI) was calculated to assess asymmetry between the dominant and non-dominant limbs. Results: Increasing inclination caused statistically significant changes in the spatiotemporal structure of gait. The greatest modifications were observed at 10–15% inclinations, particularly under the maximum load of 27 kg. A significant shortening of step length and gait cycle time was noted, while cadence showed a slight upward trend, especially at a 15% inclination with the highest load. Step width remained stable. Conclusions: Ground inclination, especially when combined with the additional mass of military equipment, significantly affects the locomotion of Special Forces Operators. The stable SI values and consistent step width indicate a high level of gait stability and effective adaptive mechanisms. However, the extent of spatiotemporal modifications observed at inclinations of 10–15% with a 27 kg load may increase the risk of overuse injuries among operators. Full article
(This article belongs to the Section Epidemiology & Public Health)
20 pages, 2268 KB  
Article
Development of Potential Resources from Mine Waters from Hard Coal Mining as an Environmental Challenge for Sustainable Development—A Case Study of Poland
by Andrzej Chmiela, Beata Barszczowska, Stefan Czerwiński, Olena Trokhymets, Małgorzata Magdziarczyk and Adam Smoliński
Resources 2026, 15(4), 55; https://doi.org/10.3390/resources15040055 - 15 Apr 2026
Viewed by 261
Abstract
Reducing and managing emissions of mine waters and the minerals dissolved in them, and above all, using these wastes as resources, is an important element of sustainable development in regions undergoing a gradual phase-out of fossil fuel extraction. This article examines selected aspects [...] Read more.
Reducing and managing emissions of mine waters and the minerals dissolved in them, and above all, using these wastes as resources, is an important element of sustainable development in regions undergoing a gradual phase-out of fossil fuel extraction. This article examines selected aspects of mine water management and the mineral substances contained therein, using the Polish hard coal mining industry as a case study, providing valuable insights for both Poland and other mining regions reducing raw material extraction regarding the sustainability of social water demand, mining sector restructuring, and Sustainable Development Goals (SDGs). In Poland, underground hard coal mining remains a significant source of mine water and mineral salt emissions. Mine waters, discharged into the catchments of major rivers (approximately 200 million m3 per year) along with their dissolved mineral compounds (approximately 1.5 million Mg per year), have repeatedly contributed to serious environmental disruptions, e.g., the phenomena of so-called “fish kill”. This study analyzes both the scale of emissions and the economic utilization of mineralized mine waters discharged to the surface by underground hard coal mining in Poland. Key processes and potential causes for the observed increase in environmental burdens are discussed. Furthermore, the paper presents a current statistical assessment of the trends and scale of emission changes, which can serve as a basis for environmental management decision-making amidst the decarbonization of the economy. Utilizing potential water resources and mineral compounds from mine waters for internal use or within circular economy applications can reduce environmental pressure, support compliance with sustainable development policies, and mitigate long-term impacts on post-mining regions. Full article
Show Figures

Figure 1

14 pages, 2536 KB  
Article
Effects of Adjunctive EDTA and Air-Polishing Powders on Periodontitis-Affected Root Surfaces: A SEM Study
by Ștefania Sorina Ifrim, Andreea Cândea, Andrada Soancă, Alexandra Roman, Ștefan Vesa, Silviu Albu, Petra Șurlin, Elena Dinte, Emoke Pall, Cosmin Ifrim and Lucian Barbu-Tudoran
Medicina 2026, 62(4), 753; https://doi.org/10.3390/medicina62040753 - 14 Apr 2026
Viewed by 351
Abstract
Background: Mechanical subgingival instrumentation remains the gold standard in periodontitis treatment; however, it may leave residual debris and induce surface alterations. Adjunctive strategies such as air polishing and ethylenediaminetetraacetic acid (EDTA) might optimize root surface conditions. Objective: To evaluate, by scanning [...] Read more.
Background: Mechanical subgingival instrumentation remains the gold standard in periodontitis treatment; however, it may leave residual debris and induce surface alterations. Adjunctive strategies such as air polishing and ethylenediaminetetraacetic acid (EDTA) might optimize root surface conditions. Objective: To evaluate, by scanning electron microscopy (SEM), the effects of scaling and root planing (SRP) combined with EDTA, with or without adjunctive erythritol- or glycine-based air polishing, on root surface alterations and smear layer formation. Materials and Methods: Ten extracted human teeth affected by periodontitis (yielding twenty samples) were included. Two teeth served as descriptive controls. The remaining teeth were allocated to four treatment groups. The first three groups included samples obtained from the middle portion of the roots: S (SRP + EDTA), Se (SRP + erythritol air polishing + EDTA), and Sg (SRP + glycine air polishing + EDTA). The fourth group, Js, consisted of samples from the cementoenamel junction (CEJ) treated with SRP + EDTA. SEM images were appreciated qualitatively and assessed using ordinal scores (0–3) for marks, cracks (×100), and smear layer (×1000). Non-parametric statistics were applied. Results: A significant difference in mark scores was found among S, Se, and Sg samples (H = 13.411, p = 0.001), with Se samples showing lower mark scores than S (p = 0.001). Crack scores also differed among groups (H = 12.038, p = 0.002), with higher values observed in Se compared to S (p = 0.001). Smear layer scores did not differ among groups (H = 0.102, p = 0.950). Compared with S samples, Js differed only in marks (p = 0.009), with no significant differences in cracks or smear layer. Conclusions: Within the limitations of this in vitro study, root surface alterations and smear layer formation showed variable responses across treatment protocols, with comparable smear layer scores. Similar effects were observed for CEJ and mid-root samples; however, these findings should be interpreted with caution. Further studies are needed to clarify the potential clinical relevance of these observations. Full article
(This article belongs to the Section Dentistry and Oral Health)
Show Figures

Figure 1

19 pages, 19846 KB  
Article
Influence of Microstructure Evolution on Tribological and Corrosion Performances of QPQ-Treated 40Cr Steel
by Jingtao Yang, Chengyuan Ni, Sen Feng, Chengdong Xia and Minghua Yin
Materials 2026, 19(8), 1557; https://doi.org/10.3390/ma19081557 - 13 Apr 2026
Viewed by 400
Abstract
Quench–polish–quench (QPQ) of 40Cr steel was performed to improve its tribological properties and corrosion resistance, thereby enhancing the service performance of components such as gears and bearings. The 40Cr steel was treated by QPQ at 580 °C and 620 °C for 90 or [...] Read more.
Quench–polish–quench (QPQ) of 40Cr steel was performed to improve its tribological properties and corrosion resistance, thereby enhancing the service performance of components such as gears and bearings. The 40Cr steel was treated by QPQ at 580 °C and 620 °C for 90 or 120 min. Optical microscopy (OM, Sunny Group, Ningbo, China), scanning electron microscopy (SEM, Hitachi, Tokyo, Japan), and X-ray diffraction (XRD Rigaku Corporation, Tokyo, Japan) were used to characterise the microstructure and phase constitution. Ball-on-disk tribometry, electrochemical tests, and salt spray tests in 3.5 wt.% NaCl evaluated surface performance. At 580 °C, a composite structure of Fe3O4 and ε-Fe2−3N formed on the surface. When the temperature rose to 620 °C, ε-Fe2–3N gradually transformed into γ′-Fe4N. Within the scope of this study, the diffusion layer depth exhibits an approximately linear relationship with increasing processing temperature and holding time, and the surface hardness is 67–112% higher than that of the untreated sample. After QPQ treatment, the wear mechanism changed from adhesive wear to abrasive wear. However, under the treatment conditions of 620 °C × 120 min, brittle surface spalling increased roughness, thereby increasing the coefficient of friction. As treatment time increases, nitrogen atoms continue to diffuse outward as Fe2N transforms to the γ′ phase. This increases the composite layer’s porosity and decreases its corrosion resistance. The best corrosion resistance was observed at 580 °C for 120 min, with a corrosion potential of −0.4325 V, corrosion current density of 1.80 × 10−6 A·cm−2, and polarisation resistance of 24,500 Ω. Corrosion performance depends on overall surface integrity. Porosity morphology strongly influences this property. For 40Cr steel, the results show that surface properties are primarily determined by the quality of the compound layer’s microstructure. Specifically, density, phase-composition stability, and defect control are more important than the commonly held view of layer thickness. Full article
Show Figures

Figure 1

20 pages, 3774 KB  
Article
Layer-Matched A2 Shade Compatibility Across 3Y/4Y/5Y Multilayer Zirconia: CIEDE2000 Color Differences Correlated with Y2O3 Content (EDS), Phase Constitution (XRD), and Grain Size (FE-SEM)
by Carlos Roberto Luna-Dominguez, Suria Sarahi Oliver-Parra, Omaika Victoria Criollo-Barrios, Gerardo Alberto Salvador Gomez-Lara, Ricardo de Jesús Figueroa-Lopez and Jorge Humberto Luna-Dominguez
Dent. J. 2026, 14(4), 226; https://doi.org/10.3390/dj14040226 - 10 Apr 2026
Viewed by 189
Abstract
Objective: This in vitro study aimed to compare the layer-matched color compatibility of three 3Y/4Y/5Y multilayer zirconia grades marketed in shade A2. Materials and Methods: Disc specimens (18 mm × 1.5 mm) were milled from pre-shaded multilayer zirconia blanks (Katana™ Multi-Layered Zirconia; Kuraray [...] Read more.
Objective: This in vitro study aimed to compare the layer-matched color compatibility of three 3Y/4Y/5Y multilayer zirconia grades marketed in shade A2. Materials and Methods: Disc specimens (18 mm × 1.5 mm) were milled from pre-shaded multilayer zirconia blanks (Katana™ Multi-Layered Zirconia; Kuraray Noritake Dental Inc., Tokyo, Japan) in three grades: UTML (5Y), STML (4Y), and HTML (3Y). Twelve discs per grade were polished and measured on a neutral-gray background (Munsell N7) using a dental spectrophotometer (VITA Easyshade Advance 4.0; VITA Zahnfabrik, Bad Säckingen, Germany) at the incisal, middle, and cervical thirds. Color differences were calculated using CIEDE2000 (ΔE00). Yttria content (wt%) was determined using EDS (JSM-7800F; JEOL Ltd., Tokyo, Japan), and phases were assessed using XRD (X’Pert PRO; Malvern Panalytical, Almelo, The Netherlands); microstructure and grain size were examined using FE-SEM after thermal etching. Statistics: A two-way mixed-design ANOVA with Bonferroni adjustment (α = 0.05) was conducted. Results: A significant incisal-to-cervical gradient was observed within each grade (p < 0.001), whereas layer-matched inter-material differences were small (all ΔE00 < 1.0), i.e., below the commonly accepted perceptibility threshold. EDS confirmed the expected stepwise decrease in Y2O3 from UTML to HTML, accompanied by corresponding changes in phase constitution and grain size. Conclusions: Despite compositional and microstructural differences, the three multilayer zirconia grades showed no clinically perceptible layer-matched color differences, supporting their combined use in extended rehabilitations while maintaining the natural-like color gradient across the multilayer blank. Full article
Show Figures

Figure 1

10 pages, 226 KB  
Article
Pedigree Investigation of Polish Sport Horses in Show Jumping: Insights for Global Breeding
by Tomasz Próchniak
Animals 2026, 16(8), 1152; https://doi.org/10.3390/ani16081152 - 10 Apr 2026
Viewed by 322
Abstract
The aim of this study was to characterise the pedigree and genetic structure of Polish Sport Horses competing in Grand Prix show jumping events and to assess the implications for international sport horse breeding. Pedigrees of 513 horses were analysed, encompassing a total [...] Read more.
The aim of this study was to characterise the pedigree and genetic structure of Polish Sport Horses competing in Grand Prix show jumping events and to assess the implications for international sport horse breeding. Pedigrees of 513 horses were analysed, encompassing a total of 18,836 individuals over a maximum of 16 generations. The completeness and depth of the pedigrees allowed for a reliable estimation of inbreeding coefficients and genetic diversity. The mean inbreeding coefficient was low (0.645%), yet 82% of the horses exhibited some degree of inbreeding. The greatest loss of genetic variability was observed in non-founder generations, most likely due to the intensive use of a limited number of high-value stallions with domestic mares—a bottleneck effect. The most significant founders contributing to the population were the Thoroughbred stallions Ladykiller and Rantzau, as well as the Anglo-Arab stallion Ramzes, highlighting the international influence on the contemporary population. These findings emphasise the need for systematic monitoring of genetic diversity and the strategic use of pedigree data to minimise inbreeding and preserve the genetic potential of Polish Sport Horses for international breeding programmes. Full article
(This article belongs to the Special Issue Advances in Genetic Variability and Selection of Equines)
14 pages, 1699 KB  
Article
Influence of Beverage Immersion and Repolishing on the Color Stability of CAD/CAM Restorative Materials: An In Vitro Study
by Umut Dağdeviren, Mine Betül Üçtaşlı and İrem Köklü Dağdeviren
Materials 2026, 19(8), 1519; https://doi.org/10.3390/ma19081519 - 10 Apr 2026
Viewed by 367
Abstract
Long-term aesthetic success in dentistry largely depends on the color stability of restorative materials. This study investigated the color changes (ΔE00) of resin nanoceramic and lithium disilicate ceramic restorative materials used in computer-aided design and computer-aided manufacturing (CAD/CAM) systems following beverage [...] Read more.
Long-term aesthetic success in dentistry largely depends on the color stability of restorative materials. This study investigated the color changes (ΔE00) of resin nanoceramic and lithium disilicate ceramic restorative materials used in computer-aided design and computer-aided manufacturing (CAD/CAM) systems following beverage immersion and after repolishing. One hundred specimens were prepared from lithium disilicate (Initial LiSi Block) and resin nanoceramic (Cerasmart), and polished. The specimens were divided into ten groups according to material and beverage type (n = 10) and immersed in distilled water, cola, tea, coffee, and turnip juice at 37 °C for 3 months. Color values were recorded at baseline, 1 week, 1 month, and 3 months, and after repolishing. ∆E00 values were calculated using the CIEDE2000 color difference formula. Data were analyzed using three-way repeated measures ANOVA and post hoc Tukey and Bonferroni tests (α = 0.05). Material type, beverage type, and immersion time significantly affected color stability (p < 0.05). The highest ∆E00 observed in the resin nanoceramic–tea group at 3 months (ΔE00 = 11.39 ± 1.76). Lithium disilicate demonstrated better color stability. After repolishing, all ΔE00 values were below the clinically acceptable limit (ΔE00 ≤ 1.8). Repolishing may help maintain the long-term aesthetic success of dental restorations in the oral environment. Full article
(This article belongs to the Special Issue Recent Research in Restorative Dental Materials (2nd Edition))
Show Figures

Figure 1

44 pages, 5310 KB  
Article
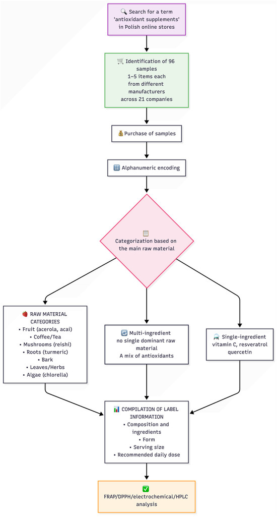
Multi-Method Screening of Commercial Antioxidant Supplements: Antioxidant Activity and Selected Antioxidant Compound Profiles
by Iwona Mirończuk-Chodakowska, Karolina Kujawowicz, Monika Cyuńczyk, Monika Sejbuk and Anna Maria Witkowska
Foods 2026, 15(8), 1303; https://doi.org/10.3390/foods15081303 - 9 Apr 2026
Viewed by 271
Abstract
Daily diets may not always provide adequate amounts of antioxidants for some individuals, prompting a growing interest in dietary antioxidant supplements. This study focuses on a diverse range of supplements marketed as “antioxidant supplements” in the Polish market, encompassing both single-ingredient and multi-component [...] Read more.
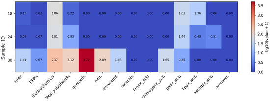
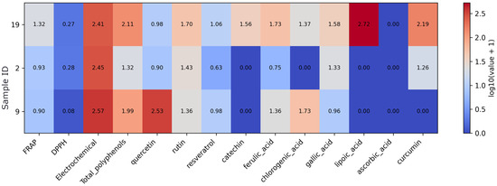
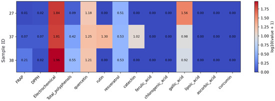
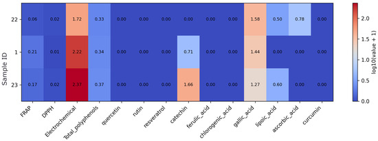
Daily diets may not always provide adequate amounts of antioxidants for some individuals, prompting a growing interest in dietary antioxidant supplements. This study focuses on a diverse range of supplements marketed as “antioxidant supplements” in the Polish market, encompassing both single-ingredient and multi-component formulations. The objective of this study was to assess the antioxidant activity and polyphenolic profiles of these supplements to provide comparative insights. A total of 96 supplements from various manufacturers were analyzed. Polyphenol content was determined using the Folin–Ciocalteu method, while antioxidant activity was evaluated using three approaches: FRAP, DPPH, and electrochemical assays, together with HPLC-based profiling of selected antioxidant compounds. Total polyphenol content ranged from 0.146 to 177.499 mg GAE/g. Antioxidant activity showed broad dispersion across products, with FRAP values from 0.027 to 64.734 mmol/g, DPPH from 0.013 to 22.499 mmol Trolox/g, and electrochemical response from 51.162 to 374 µC. FRAP and DPPH were strongly correlated with each other (Spearman ρ ≈ 0.68) and with total polyphenols (ρ ≈ 0.89 and 0.84, respectively). Electrochemical response showed moderate correlation with total polyphenols (ρ ≈ 0.63). Moderate positive correlations were observed between assay responses and rutin, quercetin, resveratrol, ferulic acid, and chlorogenic acid. Compound profiles differed between supplement source groups and were highly heterogeneous in multi-component formulations. The results indicate that antioxidant activity is associated with compound composition and distribution rather than total polyphenol content alone and support the use of multiple complementary assays for supplement evaluation. Full article
(This article belongs to the Section Food Physics and (Bio)Chemistry)
Show Figures

Figure 1

19 pages, 3109 KB  
Article
Sustainable Risk Management of Damage to Seaport Infrastructure Caused by Vessel Impacts
by Teresa Abramowicz-Gerigk
Sustainability 2026, 18(8), 3653; https://doi.org/10.3390/su18083653 - 8 Apr 2026
Viewed by 211
Abstract
This paper presents an analysis of the risk of failure of port structures in a modern seaport due to vessel impacts. The analysis addresses potential damage related to port maneuvers of self-maneuvering vessels and possible risk reduction options that can be applied to [...] Read more.
This paper presents an analysis of the risk of failure of port structures in a modern seaport due to vessel impacts. The analysis addresses potential damage related to port maneuvers of self-maneuvering vessels and possible risk reduction options that can be applied to enhance port resilience. The proposed system model—including ship, port infrastructure, and environment—enabled the observation of both implemented and anticipated future risk reduction measures. The analysis was carried out using the ferry terminal in the large Polish Port of Gdynia as a case study. A Bayesian influence diagram—including decisions related to the implementation of risk reduction options—was used to determine the total risk associated with Ro-Pax ferry port calls. Sustainable risk management led to the implementation of a cloud-based monitoring system and, subsequently, to the design of a new terminal in line with the green port concept. The main result of the study was a quantitative assessment of the risk of damage to port infrastructure caused by ferries, related to ship maneuvering operations. A comparative assessment of the two locations demonstrated improved safety and reduced environmental pollution in the new Public Ferry Terminal. This improvement was made possible mainly by reduced spatial risk and the implementation of cold-ironing technology. Full article
(This article belongs to the Special Issue Sustainable Risk Management and Resilient Infrastructure)
Show Figures

Figure 1

11 pages, 337 KB  
Article
Injury Characteristics and Associated Factors in Federated Artistic Skaters: A Cross-Sectional Survey
by Nerea Blanco-Martínez, Daniel González-Devesa, Isabel Domingo Díaz-Malaguilla and Carlos Ayán-Pérez
Healthcare 2026, 14(7), 951; https://doi.org/10.3390/healthcare14070951 - 5 Apr 2026
Viewed by 326
Abstract
Background: Artistic skating involves high mechanical demands (e.g., jumps and spins) that may increase injury frequency, yet discipline-specific evidence remains limited. Objective: The aim of this study is to describe injury characteristics in federated artistic skaters and to explore factors associated with [...] Read more.
Background: Artistic skating involves high mechanical demands (e.g., jumps and spins) that may increase injury frequency, yet discipline-specific evidence remains limited. Objective: The aim of this study is to describe injury characteristics in federated artistic skaters and to explore factors associated with injury frequency. Methods: A descriptive cross-sectional study was conducted using an online survey distributed to federated clubs. Eligible participants practiced show and/or free skating, were federated athletes, and had competed at least once in an official competition. Results: Fifty artistic skaters participated (90% women; age 18.37 ± 3.58 years), recruited from 13 clubs; 28% competed in show, 30% in free, and 42% in both disciplines. All participants reported at least one injury; 58% occurred on the right side, and injuries most frequently affected the lower limb. The most commonly reported injury types were muscle injuries (26%), sprains (20%), tendon injuries (18%), and single-bone fractures (12%). Jumping was the most frequent action at the time of injury (40%), followed by spins (20%). Injuries most often occurred on parquet (42%) and polished concrete (38%), and 54% of athletes required physiotherapy. Time-loss was ≤7 days in 44% of cases, while 28% reported >28 days. A significant association was found between time since first menstruation and having sustained >1 injury (p = 0.034). No significant differences were observed in other demographic variables, training/competition characteristics, or preventive practices between groups (p > 0.05). Conclusions: Injuries in federated Spanish artistic skaters were predominantly lower-limb and commonly occurred during jumping, frequently requiring physiotherapy and, in a substantial proportion, leading to prolonged time-loss. Injury frequency was associated with time since first menstruation, while training load indicators and preventive practices did not differ between skaters with one versus multiple injuries. Full article
Show Figures

Figure 1

20 pages, 6480 KB  
Article
Aging-Induced Changes in Optical Behavior and Surface Morphology of Additively and Subtractively Manufactured Dental Materials
by Georgiana Osiceanu, Roxana Diana Vasiliu, Flavia Roxana Bejan, Mihaela Ionela Gherban and Liliana Porojan
Dent. J. 2026, 14(4), 210; https://doi.org/10.3390/dj14040210 - 3 Apr 2026
Viewed by 304
Abstract
Background/Objectives: Modern dentistry focuses on the ongoing development of digital alternative technologies and the study of the properties of these innovative materials is deemed essential. Therefore, the objectives of this study were to evaluate the optical and surface characteristics of six computer-aided [...] Read more.
Background/Objectives: Modern dentistry focuses on the ongoing development of digital alternative technologies and the study of the properties of these innovative materials is deemed essential. Therefore, the objectives of this study were to evaluate the optical and surface characteristics of six computer-aided design/Computer-Aided Manufacturing (CAD-CAM) dental materials, both subtractive and additive, in relation to in vitro degradation. Methods: CAD-CAM dental materials, subtractively processed (Vita Enamic, Cerasmart, Brilliant and Tetric) and additively manufactured (Saremco Crowntec and Voco C&B), were prepared to standard dimensions of 14 × 10 × 1 mm, with baseline measurements taken prior to, and after, the degradation procedures, consisting of immersion in an ADA-recommended staining broth, artificial aging (thermocycling), and the combined effects of staining and in vitro aging. Additionally, two different surface treatments were investigated (polished and glazed). Results: The poorest color stability was observed for Tetric glazed specimens (mean value 25.585) subjected to staining, while the best performance was recorded for Brilliant polished Control (average value of 0.781). The staining procedure produced the most pronounced color changes. Surface treatment did not significantly affect color stability, and surface roughness was not influenced by either the degradation method or the surface treatment (p > 0.05). Atomic Force Microscopy (AFM) evaluation revealed superior performance of the glazed surfaces, characterized by lower nanoroughness values compared with polished surfaces and a smoother surface appearance. Conclusions: The staining potential of staining broth was demonstrated in this study, with the highest values recorded after the staining procedures. In addition, the influence of artificial aging alone and artificial aging combined with staining was investigated, providing relevant results for a better clinical approach. Moreover, surface treatment demonstrated reliability and therefore clinical applicability. Full article
Show Figures

Figure 1

15 pages, 979 KB  
Article
Effects of Surface Finishing Procedures on the Color Stability of Resin-Matrix Ceramics: An In Vitro Study
by İrem Köklü Dağdeviren, Umut Dağdeviren and Turan Korkmaz
Crystals 2026, 16(4), 233; https://doi.org/10.3390/cryst16040233 - 1 Apr 2026
Viewed by 465
Abstract
Resin-matrix ceramics are among the increasingly preferred dental biomaterials in restorative dentistry. However, these materials are continuously exposed to staining from beverages in the oral environment, and continue to present limitations in terms of long-term aesthetic performance. This study was designed to evaluate [...] Read more.
Resin-matrix ceramics are among the increasingly preferred dental biomaterials in restorative dentistry. However, these materials are continuously exposed to staining from beverages in the oral environment, and continue to present limitations in terms of long-term aesthetic performance. This study was designed to evaluate the effects of different surface finishing procedures and immersion in commonly consumed beverages on the color change (ΔE00) of four different resin-matrix ceramics (Cerasmart, Lava Ultimate, Shofu Block HC, and Vita Enamic). A total of 256 specimens were randomly assigned to mechanical polishing or glazing, then immersed in coffee, red wine, cola, or distilled water for 14 days. Data were analyzed using three-way repeated-measures analysis of variance (ANOVA), with Tukey and Bonferroni post hoc tests (α = 0.05). Surface finishing procedure, material type, beverage type and immersion time significantly affected ΔE00 values (p < 0.05). The highest ΔE00 values were observed at 14 days in the red wine-immersed glaze groups of Shofu Block HC (ΔE00 = 7.44 ± 0.45) and Lava Ultimate (ΔE00 = 7.24 ± 0.83). These findings suggest that surface finishing procedures and material selection play a critical role in preserving the aesthetic performance of resin-matrix ceramic restorations, and mechanical polishing may be considered a clinically favorable approach for computer-aided design and computer-aided manufacturing (CAD/CAM) restorations. Full article
Show Figures

Figure 1

12 pages, 2673 KB  
Article
Additive vs. Subtractive Manufacturing of Zirconia: Influence on Surface Properties, Cell Viability, and Streptococcus mutans Adhesion
by Ülkü Tuğba Kalyoncuoğlu, Nurten Baysal, Gulcin Akca, Simel Ayyıldız and Burak Yilmaz
J. Funct. Biomater. 2026, 17(4), 162; https://doi.org/10.3390/jfb17040162 - 1 Apr 2026
Viewed by 370
Abstract
The surface characteristics of zirconia may influence both soft tissue response and bacterial colonization. This study evaluated the surface roughness and water contact angle of zirconia fabricated by additive manufacturing (material jetting, NPJ) and subtractive manufacturing (milling), and investigated human gingival fibroblast (HGF-1) [...] Read more.
The surface characteristics of zirconia may influence both soft tissue response and bacterial colonization. This study evaluated the surface roughness and water contact angle of zirconia fabricated by additive manufacturing (material jetting, NPJ) and subtractive manufacturing (milling), and investigated human gingival fibroblast (HGF-1) viability and Streptococcus mutans (S. mutans) (ATCC 25175) adherence on these surfaces, as well as the possible correlation between roughness and bacterial adhesion. Sixty-four zirconia specimens (1 × 1 × 0.1 cm) were fabricated (n = 32 per group), sintered, and standardized by abrasive polishing. Surface roughness and contact angle were measured. Cell viability was assessed using an MTT assay at 24, 48, and 72 h. Bacterial adhesion was quantified after 24 and 48 h of incubation. Data were analyzed using two-way ANOVA, independent t-tests, and Pearson correlation (α = 0.05). No significant differences in HGF-1 viability were observed at 24 and 48 h; however, at 72 h, subtractively manufactured zirconia demonstrated higher cell viability than additively manufactured specimens (p < 0.001). S. mutans adhesion was significantly greater on additively manufactured zirconia at 24 h (p = 0.002), with no significant difference at 48 h. Manufacturing technique influenced surface properties and early bacterial adhesion. Both materials exhibited acceptable biocompatibility within the tested conditions. Full article
(This article belongs to the Special Issue Advanced Biomaterials and Oral Implantology—3rd Edition)
Show Figures

Figure 1

Back to TopTop