Sign in to use this feature.

Years

Between: -

Subjects

remove_circle_outline
remove_circle_outline
remove_circle_outline
remove_circle_outline
remove_circle_outline
remove_circle_outline
remove_circle_outline

Journals

Article Types

Countries / Regions

Search Results (38)

Search Parameters:
Keywords = PhoP-PhoQ

Order results
Result details
Results per page
Select all
Export citation of selected articles as:
28 pages, 2243 KB  
Review
Colistin Resistance in Gram-Negative Bacteria: Mechanisms, Transmission, and Novel Intervention Strategies
by Shah Zeb, Arzoo Nazir, Muhammad Fazal Hameed, Sadia Ikram, Syed Zeeshan Haider Naqvi, Muhammad Shoaib, Patrick Butaye, Zhiqiang Wang, Ruichao Li and Xiaoyu Lu
Microorganisms 2026, 14(1), 173; https://doi.org/10.3390/microorganisms14010173 - 13 Jan 2026
Viewed by 460
Abstract
Multidrug resistance (MDR) in Gram-negative bacteria is a global issue and needs to be addressed urgently. MDR can emerge through genetic mutations and horizontal gene transfer and deteriorate under antibiotic selective pressure. The emergence of resistance to last-resort antibiotics, which are used to [...] Read more.
Multidrug resistance (MDR) in Gram-negative bacteria is a global issue and needs to be addressed urgently. MDR can emerge through genetic mutations and horizontal gene transfer and deteriorate under antibiotic selective pressure. The emergence of resistance to last-resort antibiotics, which are used to treat MDR bacteria, is of particular concern. Colistin has been recognized as a last-line antibiotic for the treatment of MDR Gram-negative bacterial infections caused by Escherichia coli, Acinetobacter baumannii, Klebsiella pneumoniae, and Pseudomonas aeruginosa. Recently, the increasing reports of colistin resistance pose a significant threat to public health, caused by both acquired and intrinsic mechanisms. The review aimed to elucidate the trends in colistin resistance, the use of colistin in human and veterinary medicine, underlying resistance mechanisms and transmission pathways, and potential mitigation of this emerging threat through novel intervention strategies. Colistin resistance is mediated by plasmid-encoded phosphoethanolamine transferases (mcr-1 to mcr-10) and chromosomal lipid A remodeling pathways. In Escherichia coli, resistance involves mcr-1–10, acrB efflux mutations, pmrA/pmrB, arnBCADTEF, and mgrB inactivation. Klebsiella pneumoniae exhibits mcr-1, mcr-8, mcr-9, mgrB disruption and phoP/phoQ–pmrAB activation. Acinetobacter baumannii harbors mcr-1–4, while Salmonella enterica and Enterobacter spp. carry mcr variants with arnBCADTEF induction. Therapeutic options include adjunct strategies such as antimicrobial peptides, nanomaterials, therapeutic adjuvants, CRISPR-Cas9-based gene editing, probiotics, vaccines, and immune modulators to restore susceptibility. This review identified that specific and wide actions are required to handle the growing colistin resistance, including genomic surveillance, tracing novel resistance mechanisms, and the application of alternative management strategies. The One Health approach is considered a key strategy to address this growing issue. Full article
(This article belongs to the Special Issue Resistance of Gram-Negative Bacteria to Last-Resort Antibacterials)
Show Figures

Figure 1

21 pages, 4884 KB  
Article
Role of the PhoP/PhoQ Two-Component Regulatory System in Biofilm Formation in Acid-Adapted Salmonella typhimurium
by Huixuan Yang, Xueqing Jiang, George-John E. Nychas, Kehui Yang, Pengcheng Dong, Yimin Zhang, Lixian Zhu and Yunge Liu
Foods 2025, 14(24), 4344; https://doi.org/10.3390/foods14244344 - 17 Dec 2025
Viewed by 412
Abstract
Salmonella typhimurium is a global foodborne pathogen, and controlling its persistence is critical for public health. This study investigated the regulatory role of the PhoP/PhoQ two-component system (TCS) in biofilm formation under the acid adaptation condition. A phoP deletion strain (ΔphoP) [...] Read more.
Salmonella typhimurium is a global foodborne pathogen, and controlling its persistence is critical for public health. This study investigated the regulatory role of the PhoP/PhoQ two-component system (TCS) in biofilm formation under the acid adaptation condition. A phoP deletion strain (ΔphoP) was constructed and compared with the wild type (WT) after acid induction (pH 5.4). Without acid adaptation, ΔphoP and WT showed similar acid tolerance and biofilm formation. However, after acid induction, ΔphoP exhibited markedly reduced biofilm formation, swimming ability, metabolic activity, and extracellular polymer production. RNA-seq analysis further revealed defects in ΔphoP under acid-induced conditions: (i) first leads to downregulation of lipopolysaccharide biosynthesis, peptidoglycan synthesis, and cationic antimicrobial peptide resistance pathways, thereby weakening the bacteria’s envelope modification capacity and structural stability; (ii) it also disrupts signal regulations in acidic environments, further impairing energy metabolism, flagellar function, and chemotaxis, thereby affecting bacterial adhesion capacity and environmental adaptability. These results demonstrate that under acid adaptation, the PhoP/PhoQ TCS is critical for coordinating cell envelope remodelling, energy metabolism, and motility to support biofilm formation in S. typhimurium. Understanding the contribution of this system to biofilm formation is essential for addressing the stress resistance and persistence of Salmonella in the food industry. Full article
(This article belongs to the Special Issue Biofilm Formation and Control in the Food Industry)
Show Figures

Figure 1

24 pages, 3188 KB  
Article
Integrated Assessment of Benthic Bacterial Community Physiology, Structure, and Function Across C, N, P, and S Gradients in Lake Villarrica Sediments, Chile
by Tay Ruiz-Gil, Sebastián Elgueta, Giovanni Larama, Joaquín-Ignacio Rilling, Anthony Hollenback, Deb P. Jaisi, Diego Valdebenito, Bryan M. Spears and Marco A. Campos
Microorganisms 2025, 13(11), 2544; https://doi.org/10.3390/microorganisms13112544 - 7 Nov 2025
Viewed by 768
Abstract
Benthic bacterial communities play a critical role in nutrient cycling and are highly sensitive to environmental pollution. This study aimed to investigate the physiological, compositional and functional responses of bacterial communities across a range of carbon (C), nitrogen (N), phosphorus (P), and sulfur [...] Read more.
Benthic bacterial communities play a critical role in nutrient cycling and are highly sensitive to environmental pollution. This study aimed to investigate the physiological, compositional and functional responses of bacterial communities across a range of carbon (C), nitrogen (N), phosphorus (P), and sulfur (S) gradients in sediments from Lake Villarrica, Chile. Sediment samples were collected from 5 sites representing a gradient of nutrient pressure from the lake basin (NL < PuB < PoP < SL < VB). Nutrient forms (TC, TN, TP, TS, and OM) were chemically quantified. Community function was assessed via community-level physiological profiles (CLPPs) using Biolog® EcoPlates (C substrates), PM3B (N substrates), and PM4A (P and S substrates). Function and composition were assessed based on total bacterial and functional nutrient-cycling gene abundances (16Sr RNA, chiA, mcrA, nifH, amoA, nosZ, phoD, pqqC, soxB, dsrA) using qPCR and 16S rRNA metabarcoding, respectively. In general, the CLPPs were higher for C substrates, followed by P, S, and N substrates, with metabolism of organic forms of these nutrients preferential, and P-cycling genes were the most abundant in the lake. Spatially, the most nutrient-enriched site (VB) showed a significantly (p ≤ 0.05) higher nutrient content (e.g., 5.4% TC, 0.54% TN, 1302.8 mg kg−1 TP and 854.1 mg kg−1 TS) and total bacterial abundance (2.9 × 1011 gene copy g−1 dw sediment) but displayed lower CLPPs (from 0.63 to 1.02 AWCD) and nutrient-cycling gene abundances (e.g., 9.1 × 101, 2.7 × 103, 3.6 × 103 and 4.7 × 103 gene copy g−1 dw sediment for chiaA, nifH, phoD and dsrA, respectively) compared to the less nutrient-enriched sites (e.g., NL). The bacterial community composition shifted accordingly, with Bacillota enriched in VB and Planctomycetota occurring more frequently in less nutrient-exposed sites. Functional prediction analysis revealed enhanced methanotrophy and sulfate respiration in nutrient-rich sediments, whereas nitrification and organic P (Po) mineralization dominated in less impacted areas. The results demonstrate that nutrient enrichment constrains bacterial functional diversity in Lake Villarrica and, so, may be useful indicators of environmental stress to be considered in pollution monitoring programmes. Full article
Show Figures

Figure 1

23 pages, 2372 KB  
Article
Uropathogenic Escherichia coli Associated with Risk of Urosepsis—Genetic, Proteomic, and Metabolomic Studies
by Beata Krawczyk, Paweł Wityk, Magdalena Burzyńska, Tomasz Majchrzak and Michał Jan Markuszewski
Int. J. Mol. Sci. 2025, 26(12), 5681; https://doi.org/10.3390/ijms26125681 - 13 Jun 2025
Cited by 2 | Viewed by 3065
Abstract
In the absence of fully effective therapies and preventive strategies against the development of urosepsis, a deeper understanding of the virulence mechanisms of Uropathogenic Escherichia coli (UPEC) strains is needed. UPEC strains employ a wide range of virulence factors (VFs) to persist in [...] Read more.
In the absence of fully effective therapies and preventive strategies against the development of urosepsis, a deeper understanding of the virulence mechanisms of Uropathogenic Escherichia coli (UPEC) strains is needed. UPEC strains employ a wide range of virulence factors (VFs) to persist in the urinary tract and bloodstream. UPEC strains were isolated from patients with sepsis and a control group without sepsis. PCR was used to detect 36 genes encoding various groups of virulence and fitness factors. Profiling of both intracellular and extracellular bacterial proteins was also included in our approach. Bacterial metabolites were identified and quantified using GC-MS and LC-MS techniques. The UpaG autotransporter, a trimeric E. coli AT adhesin, was significantly more prevalent in urosepsis strains (p = 0.00001). Iron uptake via aerobactin and the Iha protein also appeared to be predictive of urosepsis (p = 0.03 and p = 0.002, respectively). While some studies suggest an association between S fimbriae and the risk of urosepsis, we observed no such correlation (p = 0.0001). Proteomic and metabolomic analyses indicated that elevated levels of bacterial citrate, malate, coenzyme Q10, pectinesterase (YbhC), and glutamate transport proteins, as well as the regulators PhoP two-component system, CpxR two-component system, Nitrate/nitrite response regulator protein NarL, and the Ferrienterobactin receptor FepA, may play a role in sepsis. These genetic biomarkers, proteins, and metabolites derived from UPEC could potentially serve as indicators for assessing the risk of developing sepsis. Full article
Show Figures

Graphical abstract

9 pages, 1395 KB  
Article
Association of the PhoQ/PhoP Stress Response System with the Internalization of Escherichia coli O157:H7 in Romaine Lettuce
by Fnu Chenggeer, Guolu Zheng and Azlin Mustapha
Microorganisms 2025, 13(2), 232; https://doi.org/10.3390/microorganisms13020232 - 22 Jan 2025
Viewed by 1302
Abstract
Foodborne illness associated with Escherichia coli O157:H7 (E. coli O157) and romaine lettuce is a serious and persistent food safety issue. This study investigated the ability and associated genetic traits of five E. coli O157 strains—namely 86-24, 93-111, C7927, MF1847, and 505B—to [...] Read more.
Foodborne illness associated with Escherichia coli O157:H7 (E. coli O157) and romaine lettuce is a serious and persistent food safety issue. This study investigated the ability and associated genetic traits of five E. coli O157 strains—namely 86-24, 93-111, C7927, MF1847, and 505B—to internalize in romaine lettuce grown in soil and hydroponic systems. The results showed significant variations in the strains’ ability to internalize, with soil cultivation being more susceptible to E. coli O157 internalization relative to hydroponics. Whole-genome comparisons and an analysis of the five E. coli O157 strains revealed insights into the potential genetic traits associated with internalization capacity. A single unique gene, ORF-4296, was found to be present in all four internalizing strains (86-24, 93-111, C7927, and MF1847), but absent in the non-internalizing strain 505B. Immediately downstream of OFR-4296 is the PhoQ/PhoP operon, which regulates the important stress responses of E. coli O157. Our data showed that this operon was identical in the four internalizing strains but different in strain 505B. Specifically, the C-terminal of PhoQ in strain 505B had a distinct amino acid sequence. The inability of 505B to internalize may be linked to its lack of ORF-4296 and its distinctive C-terminal sequence of PhoQ. Full article
Show Figures

Figure 1

24 pages, 4575 KB  
Article
The Role of Propionate-Induced Rearrangement of Membrane Proteins in the Formation of the Virulent Phenotype of Crohn’s Disease-Associated Adherent-Invasive Escherichia coli
by Olga V. Pobeguts, Maria A. Galyamina, Elena V. Mikhalchik, Sergey I. Kovalchuk, Igor P. Smirnov, Alena V. Lee, Lyubov Yu. Filatova, Kirill V. Sikamov, Oleg M. Panasenko and Alexey Yu. Gorbachev
Int. J. Mol. Sci. 2024, 25(18), 10118; https://doi.org/10.3390/ijms251810118 - 20 Sep 2024
Cited by 3 | Viewed by 2289
Abstract
Adhesive-invasive E. coli has been suggested to be associated with the development of Crohn’s disease (CD). It is assumed that they can provoke the onset of the inflammatory process as a result of the invasion of intestinal epithelial cells and then, due to [...] Read more.
Adhesive-invasive E. coli has been suggested to be associated with the development of Crohn’s disease (CD). It is assumed that they can provoke the onset of the inflammatory process as a result of the invasion of intestinal epithelial cells and then, due to survival inside macrophages and dendritic cells, stimulate chronic inflammation. In previous reports, we have shown that passage of the CD isolate ZvL2 on minimal medium M9 supplemented with sodium propionate (PA) as a carbon source stimulates and inhibits the adherent-invasive properties and the ability to survive in macrophages. This effect was reversible and not observed for the laboratory strain K12 MG1655. We were able to compare the isogenic strain AIEC in two phenotypes—virulent (ZvL2-PA) and non-virulent (ZvL2-GLU). Unlike ZvL2-GLU, ZvL2-PA activates the production of ROS and cytokines when interacting with neutrophils. The laboratory strain does not cause a similar effect. To activate neutrophils, bacterial opsonization is necessary. Differences in neutrophil NADH oxidase activation and ζ-potential for ZvL2-GLU and ZvL2-PA are associated with changes in membrane protein abundance, as demonstrated by differential 2D electrophoresis and LC-MS. The increase in ROS and cytokine production during the interaction of ZvL2-PA with neutrophils is associated with a rearrangement of the abundance of membrane proteins, which leads to the activation of Rcs and PhoP/Q signaling pathways and changes in the composition and/or modification of LPS. Certain isoforms of OmpA may play a role in the formation of the virulent phenotype of ZvL2-PA and participate in the activation of NADPH oxidase in neutrophils. Full article
(This article belongs to the Special Issue Advanced Research in Gut Inflammation and Gut-Mediated Disorders)
Show Figures

Graphical abstract

12 pages, 2827 KB  
Communication
Characterization of Antimicrobial Resistance Mechanisms and Virulence Determinants in Colistin- and Carbapenem-Resistant Pseudomonas aeruginosa
by Ellappan Kalaiarasan, Anoop Alex, Harish Belgode Narasimha and Rakesh Sehgal
Microbiol. Res. 2024, 15(3), 1814-1825; https://doi.org/10.3390/microbiolres15030121 - 6 Sep 2024
Cited by 2 | Viewed by 2447
Abstract
Antibiotics like colistin can save patients infected with carbapenem-resistant Pseudomonas aeruginosa. However, patients can succumb to such infections even if they undergo colistin therapy. This prompted us to investigate the probable antimicrobial resistance mechanisms and virulence determinants involved in colistin- and carbapenem-resistant [...] Read more.
Antibiotics like colistin can save patients infected with carbapenem-resistant Pseudomonas aeruginosa. However, patients can succumb to such infections even if they undergo colistin therapy. This prompted us to investigate the probable antimicrobial resistance mechanisms and virulence determinants involved in colistin- and carbapenem-resistant P. aeruginosa (CCRPA). Of the 448 P. aeruginosa clinical strains, 19 isolates were resistant to both colistin and carbapenem. Carbapenemases and efflux pump encoding genes were assessed by multiplex PCR and qPCR, respectively. blaVIM was detected among six CCRPA isolates and blaIMP in one strain. The expression levels of pmrA and phoP, as well as pmrB genes and their association with colistin resistance, were assessed by qPCR and semi-quantitate PCR, respectively. pmrA and phoP genes were significantly enhanced in three and nine CCRPA isolates, respectively. We also phenotypically evaluated biofilms, pyocyanin, and alginate production among CCRPA strains. Alginate production was observed in 15 isolates, followed by biofilm (n = 8) and pyocyanin (n = 5). Our results highlighted the coexistence of colistin and carbapenem resistance and biofilm formation among clinical isolates of CCRPA. Further studies are required to trace the source and the origin of colistin and carbapenem resistance in this specific environment. Full article
Show Figures

Figure 1

14 pages, 3460 KB  
Article
PhoP/PhoQ Two-Component System Contributes to Intestinal Inflammation Induced by Cronobacter sakazakii in Neonatal Mice
by Yan Ma, Yingying Zhang, Yuting Wang, Zhu Qiao, Yingying Liu and Xiaodong Xia
Foods 2024, 13(17), 2808; https://doi.org/10.3390/foods13172808 - 4 Sep 2024
Cited by 6 | Viewed by 1556
Abstract
Cronobacter sakazakii (C. sakazakii) is a foodborne pathogen capable of causing severe infections in newborns. The PhoP/PhoQ two-component system exerts a significant influence on bacterial virulence. This study aimed to investigate the impact of the PhoP/PhoQ system on intestinal inflammation in [...] Read more.
Cronobacter sakazakii (C. sakazakii) is a foodborne pathogen capable of causing severe infections in newborns. The PhoP/PhoQ two-component system exerts a significant influence on bacterial virulence. This study aimed to investigate the impact of the PhoP/PhoQ system on intestinal inflammation in neonatal mice induced by C. sakazakii. Neonatal mice were infected orally by C. sakazakii BAA-894 (WT), a phoPQ-gene-deletion strain (ΔphoPQ), and a complementation strain (ΔphoPQC), and the intestinal inflammation in the mice was monitored. Deletion of the phoPQ gene reduced the viable count of C. sakazakii in the ileum and alleviated intestinal tissue damage. Moreover, caspase-3 activity in the ileum of the WT- and ΔphoPQC-infected mice was significantly elevated compared to that of the ΔphoPQ and control groups. ELISA results showed elevated levels of TNF-α and IL-6 in the ileum of the mice infected with WT and ΔphoPQC. In addition, deletion of the phoPQ gene in C. sakazakii resulted in a down-regulation of inflammatory genes (IL-1β, TNF-α, IL-6, NF-κB p65, TLR4) within the ileum and decreased inflammation by modulating the TLR4/NF-κB pathway. It is suggested that targeting the PhoP/PhoQ two-component system could be a potential strategy for mitigating C. sakazakii-induced neonatal infections. Full article
(This article belongs to the Section Food Microbiology)
Show Figures

Figure 1

17 pages, 2601 KB  
Article
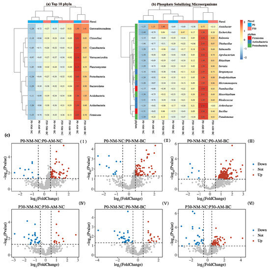
Arbuscular Mycorrhizal Fungal Interacted with Biochar and Enhanced Phosphate-Solubilizing Microorganism Abundance and Phosphorus Uptake in Maize
by Lingbo Meng, Zeyu Cheng, Yingning Wang, Shumin Li and Nicholas Clarke
Agronomy 2024, 14(8), 1678; https://doi.org/10.3390/agronomy14081678 - 30 Jul 2024
Cited by 8 | Viewed by 3232
Abstract
In agricultural production, it is crucial to increase the availability of phosphorus (P) in cultivated soil to solve the P limitation. Arbuscular mycorrhizal fungi (AMF) have been proven to promote crop nutrient absorption effectively, while biochar can lead to improvements in soil properties. [...] Read more.
In agricultural production, it is crucial to increase the availability of phosphorus (P) in cultivated soil to solve the P limitation. Arbuscular mycorrhizal fungi (AMF) have been proven to promote crop nutrient absorption effectively, while biochar can lead to improvements in soil properties. However, the possible synergistic effect of AMF and biochar on P uptake by crops as well as its underlying mechanisms are unclear. In this study, we conducted a pot experiment to explore the effects of biochar and AMF (Glomus etunicatum) on the community of rhizospheric phosphate-solubilizing microorganisms (PSMs) of maize (Zea mays L. Xianyu-335) using metagenomic methods. The experiment used 0 mg P2O5 g·kg−1 soil (P0) and 30 mg P2O5 g·kg−1 soil (P30) application rates. Each P application rate included 0 (NC), 20 g·kg−1 biochar (BC) addition, inoculation AMF, and without AMF treatments (NM) for a total of eight treatments. During the experiment, both the P uptake and the biomass of maize were measured. The study found that the combination of AMF and biochar significantly increased the mycorrhizal colonization rate of maize roots, regardless of P application level. It was observed that the P uptake by maize was significantly increased when exposed to a combination of AMF and biochar. The increase in P uptake in P0 treatments was 67% higher than the sum of the effects of biochar and AMF inoculation alone. The increase was only 35% higher in P30 treatments, demonstrating a substantially higher interactive effect under P0 than under P30 conditions. The AM-BC treatments significantly increased the abundance of Streptomyces, Bacillus, and Pseudomonas, genera that are known to contain PSMs. In addition, the abundance of genes related to P-cycling (gcd, phoD, and ugpQ) in PSMs increased significantly by 1.5–1.8 times in AM-BC treatments compared with NM-BC and AM-NC treatments under P0 conditions. This increase was significantly and positively correlated with the P uptake. Overall, the results suggest that biochar can help AMF colonize the roots, increasing the functional roles of PSMs in the rhizosphere, which in turn promotes P uptake and biomass in maize. This study provides a new way to improve P-use efficiency and reduce the need for P-fertilizer application in agricultural production. Full article
(This article belongs to the Section Soil and Plant Nutrition)
Show Figures

Figure 1

14 pages, 1614 KB  
Article
Genetic Alternatives for Experimental Adaptation to Colistin in Three Pseudomonas aeruginosa Lineages
by Igor Chebotar, Tatiana Savinova, Julia Bocharova, Dmitriy Korostin, Peter Evseev and Nikolay Mayanskiy
Antibiotics 2024, 13(5), 452; https://doi.org/10.3390/antibiotics13050452 - 15 May 2024
Cited by 6 | Viewed by 2453
Abstract
Pseudomonas aeruginosa is characterized by a high adaptive potential, developing resistance in response to antimicrobial pressure. We employed a spatiotemporal evolution model to disclose the pathways of adaptation to colistin, a last-resort polymyxin antimicrobial, among three unrelated P. aeruginosa lineages. The P. aeruginosa [...] Read more.
Pseudomonas aeruginosa is characterized by a high adaptive potential, developing resistance in response to antimicrobial pressure. We employed a spatiotemporal evolution model to disclose the pathways of adaptation to colistin, a last-resort polymyxin antimicrobial, among three unrelated P. aeruginosa lineages. The P. aeruginosa ATCC-27833 reference strain (Pa_ATCC), an environmental P. aeruginosa isolate (Pa_Environment), and a clinical isolate with multiple drug resistance (Pa_MDR) were grown over an increasing 5-step colistin concentration gradient from 0 to 400 mg/L. Pa_Environment demonstrated the highest growth pace, achieving the 400 mg/L band in 15 days, whereas it took 37 and 60 days for Pa_MDR and Pa_ATCC, respectively. To identify the genome changes that occurred during adaptation to colistin, the isolates selected during the growth of the bacteria (n = 185) were subjected to whole genome sequencing. In total, 17 mutation variants in eight lipopolysaccharide-synthesis-associated genes were detected. phoQ and lpxL/PA0011 were affected in all three lineages, whereas changes in pmrB were found in Pa_Environment and Pa_MDR but not in Pa_ATCC. In addition, mutations were detected in 34 general metabolism genes, and each lineage developed mutations in a unique set of such genes. Thus, the three examined distinct P. aeruginosa strains demonstrated different capabilities and genetic pathways of colistin adaptation. Full article
Show Figures

Figure 1

19 pages, 6076 KB  
Article
The Effect of the PhoP/PhoQ System on the Regulation of Multi-Stress Adaptation Induced by Acid Stress in Salmonella Typhimurium
by Xu Gao, Jina Han, Lixian Zhu, George-John E. Nychas, Yanwei Mao, Xiaoyin Yang, Yunge Liu, Xueqing Jiang, Yimin Zhang and Pengcheng Dong
Foods 2024, 13(10), 1533; https://doi.org/10.3390/foods13101533 - 15 May 2024
Cited by 12 | Viewed by 3171
Abstract
Acidic stress in beef cattle slaughtering abattoirs can induce the acid adaptation response of in-plant contaminated Salmonella. This may further lead to multiple resistance responses threatening public health. Therefore, the acid, heat, osmotic and antibiotic resistances of Salmonella typhimurium (ATCC14028) were evaluated after [...] Read more.
Acidic stress in beef cattle slaughtering abattoirs can induce the acid adaptation response of in-plant contaminated Salmonella. This may further lead to multiple resistance responses threatening public health. Therefore, the acid, heat, osmotic and antibiotic resistances of Salmonella typhimurium (ATCC14028) were evaluated after a 90 min adaption in a pH = 5.4 “mild acid” Luria–Bertani medium. Differences in such resistances were also determined between the ∆phoP mutant and wild-type Salmonella strains to confirm the contribution of the PhoP/PhoQ system. The transcriptomic differences between the acid-adapted and ∆phoP strain were compared to explore the role of the PhoP/Q two-component system in regulating multi-stress resistance. Acid adaptation was found to increase the viability of Salmonella to lethal acid, heat and hyperosmotic treatments. In particular, acid adaptation significantly increased the resistance of Salmonella typhimurium to Polymyxin B, and such resistance can last for 21 days when the adapted strain was stored in meat extract medium at 4 °C. Transcriptomics analysis revealed 178 up-regulated and 274 down-regulated genes in the ∆phoP strain. The Salmonella infection, cationic antimicrobial peptide (CAMP) resistance, quorum sensing and two-component system pathways were down-regulated, while the bacterial tricarboxylic acid cycle pathways were up-regulated. Transcriptomics and RT-qPCR analyses revealed that the deletion of the phoP gene resulted in the down-regulation of the expression of genes related to lipid A modification and efflux pumps. These changes in the gene expression result in the change in net negative charge and the mobility of the cell membrane, resulting in enhanced CAMP resistance. The confirmation of multiple stress resistance under acid adaptation and the transcriptomic study in the current study may provide valuable information for the control of multiple stress resistance and meat safety. Full article
(This article belongs to the Special Issue Foodborne Pathogenic Bacteria: Prevalence and Control—Volume II)
Show Figures

Graphical abstract

19 pages, 1850 KB  
Article
Reuse of Soils Fertilized with Ash as Recycling Derived Fertilizer Revealed Strong Stimulation of Microbial Communities Involved in P Mobilization in Lolium perenne Rhizospheres
by Lea Deinert and Achim Schmalenberger
Environments 2024, 11(3), 49; https://doi.org/10.3390/environments11030049 - 4 Mar 2024
Cited by 3 | Viewed by 2755
Abstract
Circular economy recycling-derived fertilizers (RDF) have the potential to replace linear economy fertilizers such as unsustainable superphosphates. Here, effects of ash RDF treatments in Irish grassland cultivation were investigated in a simulated second growing season. Soil fertilized in a preceding pot trial with [...] Read more.
Circular economy recycling-derived fertilizers (RDF) have the potential to replace linear economy fertilizers such as unsustainable superphosphates. Here, effects of ash RDF treatments in Irish grassland cultivation were investigated in a simulated second growing season. Soil fertilized in a preceding pot trial with superphosphate (SP), poultry-litter ash (PLA) and sewage-sludge ash (SSA) at P concentration of 60 kg P ha−1 and a P-free control (SP0) was reused in a microcosm trial. Lolium perenne was cultivated for 54 days in six replicates with a full complement of micro- and macro-nutrients other than P. PLA treatments provided higher dry weight shoot yields than SP0, while SSA and SP overlapped with SP0 and PLA. Most probable number (MPN) analysis showed that phosphonate- and phytate-utilizing bacterial abundance was significantly increased in PLA. Alkaline (phoD) phosphomonoesterase gene fragments were significantly more abundant (qPCR) in the ashes than the superphosphate or P-free control. Bacterial communities were significantly affected by the P application. Similarly, a significant separation of treatments was confirmed in a canonical correspondence analysis of the phoD-harboring community. The genera Streptomyces and Xanthomonas were significantly higher in abundance in the ash RDFs. These results demonstrated the potential benefits of ash RDF treatments as an alternative P source. Full article
Show Figures

Graphical abstract

18 pages, 9030 KB  
Article
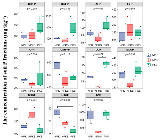
Metagenomics of the Effect of Long-Term Straw Return on the Phosphorus Cycle in Meadow Black Soil
by Chengyu Wang, Dong Wang, Yanan Li and Shuxia Liu
Agronomy 2023, 13(12), 3003; https://doi.org/10.3390/agronomy13123003 - 7 Dec 2023
Cited by 13 | Viewed by 2981
Abstract
Returning crop straw to the soil is an effective measure to increase soil fertility and maintain crop yield in agroecosystems. In this study, we conducted a 34-year field experiment (1984–2017) to investigate the relationships among the impacts of straw return on soil nutrients, [...] Read more.
Returning crop straw to the soil is an effective measure to increase soil fertility and maintain crop yield in agroecosystems. In this study, we conducted a 34-year field experiment (1984–2017) to investigate the relationships among the impacts of straw return on soil nutrients, phosphorus (P) fractions, phosphorus transformation-related functional microbial communities, and key genes in black soil. The results of the soil chemical properties showed that straw return could slow the decline in soil pH and increase soil nutrients, i.e., soil organic carbon (SOC), available K (AK), and available P (AP) concentrations, with the straw addition (PKS) treatment resulting in the highest soil AP and AK contents. Compared with conventional fertilizer (NPK) and conventional fertilizer with straw (NPKS), straw return alone (S) significantly increased the soil AP and AK contents by 1.1–42.8 and 38.3–114.3 mg/kg (p < 0.05), respectively. The results of the phosphorus fraction experiment indicated that long-term straw return promoted labile and moderately stable phosphorus content by altering the composition and increasing the relative abundances of functional genes regulating soil P activation (ugpQ, ppk, phoD, and gcd). The compositional changes in the phosphorus-cycling-related functional genes of the soil were affected mostly by soil total P (TP), AK, and NO3-N, whereas pH, SOC, and available N (AN) were the main environmental factors influencing the phosphorus-cycling-related microbial community composition. These direct measurements provide insight into the soil phosphorus fractions, phosphorus-cycling-related functional genes, and microbial communities associated with straw returning, which enhances our understanding of the chemical and biogeochemical behavior of soil phosphorus upon straw incorporation. Full article
(This article belongs to the Section Soil and Plant Nutrition)
Show Figures

Figure 1

21 pages, 4882 KB  
Review
A Review of Resistance to Polymyxins and Evolving Mobile Colistin Resistance Gene (mcr) among Pathogens of Clinical Significance
by Shakeel Shahzad, Mark D. P. Willcox and Binod Rayamajhee
Antibiotics 2023, 12(11), 1597; https://doi.org/10.3390/antibiotics12111597 - 6 Nov 2023
Cited by 21 | Viewed by 6451
Abstract
The global rise in antibiotic resistance in bacteria poses a major challenge in treating infectious diseases. Polymyxins (e.g., polymyxin B and colistin) are last-resort antibiotics against resistant Gram-negative bacteria, but the effectiveness of polymyxins is decreasing due to widespread resistance among clinical isolates. [...] Read more.
The global rise in antibiotic resistance in bacteria poses a major challenge in treating infectious diseases. Polymyxins (e.g., polymyxin B and colistin) are last-resort antibiotics against resistant Gram-negative bacteria, but the effectiveness of polymyxins is decreasing due to widespread resistance among clinical isolates. The aim of this literature review was to decipher the evolving mechanisms of resistance to polymyxins among pathogens of clinical significance. We deciphered the molecular determinants of polymyxin resistance, including distinct intrinsic molecular pathways of resistance as well as evolutionary characteristics of mobile colistin resistance. Among clinical isolates, Acinetobacter stains represent a diversified evolution of resistance, with distinct molecular mechanisms of intrinsic resistance including naxD, lpxACD, and stkR gene deletion. On the other hand, Escherichia coli, Klebsiella pneumoniae, and Pseudomonas aeruginosa are usually resistant via the PhoP-PhoQ and PmrA-PmrB pathways. Molecular evolutionary analysis of mcr genes was undertaken to show relative relatedness across the ten main lineages. Understanding the molecular determinants of resistance to polymyxins may help develop suitable and effective methods for detecting polymyxin resistance determinants and the development of novel antimicrobial molecules. Full article
Show Figures

Figure 1

17 pages, 7387 KB  
Article
Genome-Wide Detection of SPX Family and Profiling of CoSPX-MFS3 in Regulating Low-Phosphate Stress in Tea-Oil Camellia
by Juanjuan Chen, Xiaojiao Han, Linxiu Liu, Bingbing Yang, Renying Zhuo and Xiaohua Yao
Int. J. Mol. Sci. 2023, 24(14), 11552; https://doi.org/10.3390/ijms241411552 - 17 Jul 2023
Cited by 6 | Viewed by 2412
Abstract
Camellia oleifera a member of the family Theaceae, is a phosphorus (P) tolerator native to southern China. The SPX gene family critically regulates plant growth and development and maintains phosphate (Pi) homeostasis. However, the involvement of SPX genes in Pi signaling in Tea-Oil Camellia [...] Read more.
Camellia oleifera a member of the family Theaceae, is a phosphorus (P) tolerator native to southern China. The SPX gene family critically regulates plant growth and development and maintains phosphate (Pi) homeostasis. However, the involvement of SPX genes in Pi signaling in Tea-Oil Camellia remains unknown. In this work, 20 SPX genes were identified and categorized into four subgroups. Conserved domains, motifs, gene structure, chromosomal location and gene duplication events were also investigated in the SPX gene family. Defense and stress responsiveness cis-elements were identified in the SPX gene promoters, which participated in low-Pi stress responses. Based on transcriptome data and qRT-PCR results, nine CoSPX genes had similar expression patterns and eight genes (except CoPHO1H3) were up-regulated at 30 days after exposure to low-Pi stress. CoSPX-MFS3 was selected as a key candidate gene by WGCNA analysis. CoSPX-MFS3 was a tonoplast protein. Overexpression of CoSPX-MFS3 in Arabidopsis promoted the accumulation of total P content and decreased the anthocyanin content. Overexpression of CoSPX-MFS3 could enhance low-Pi tolerance by increased biomass and organic acid contents in transgenic Arabidopsis lines. Furthermore, the expression patterns of seven phosphate starvation genes were higher in transgenic Arabidopsis than those in the wild type. These results highlight novel physiological roles of the SPX family genes in C. oleifera under low-Pi stress, and lays the foundation for a deeper knowledge of the response mechanism of C. oleifera to low-Pi stress. Full article
(This article belongs to the Special Issue Genetic Regulation of Plant Growth and Protection)
Show Figures

Figure 1

Back to TopTop