Abstract
Returning crop straw to the soil is an effective measure to increase soil fertility and maintain crop yield in agroecosystems. In this study, we conducted a 34-year field experiment (1984–2017) to investigate the relationships among the impacts of straw return on soil nutrients, phosphorus (P) fractions, phosphorus transformation-related functional microbial communities, and key genes in black soil. The results of the soil chemical properties showed that straw return could slow the decline in soil pH and increase soil nutrients, i.e., soil organic carbon (SOC), available K (AK), and available P (AP) concentrations, with the straw addition (PKS) treatment resulting in the highest soil AP and AK contents. Compared with conventional fertilizer (NPK) and conventional fertilizer with straw (NPKS), straw return alone (S) significantly increased the soil AP and AK contents by 1.1–42.8 and 38.3–114.3 mg/kg (p < 0.05), respectively. The results of the phosphorus fraction experiment indicated that long-term straw return promoted labile and moderately stable phosphorus content by altering the composition and increasing the relative abundances of functional genes regulating soil P activation (ugpQ, ppk, phoD, and gcd). The compositional changes in the phosphorus-cycling-related functional genes of the soil were affected mostly by soil total P (TP), AK, and NO3−-N, whereas pH, SOC, and available N (AN) were the main environmental factors influencing the phosphorus-cycling-related microbial community composition. These direct measurements provide insight into the soil phosphorus fractions, phosphorus-cycling-related functional genes, and microbial communities associated with straw returning, which enhances our understanding of the chemical and biogeochemical behavior of soil phosphorus upon straw incorporation.
1. Introduction
Phosphorus is crucial for crop growth, but its deficiency is a significant issue due to low plant utilization rates [1,2]. Mineral phosphate fertilizer is used to address this issue, but its current absorption rate is only 10–15%. This results in a significant accumulation of P over time [3,4,5]. In addition, P fertilizer is derived from nonrenewable resources, and the globally exploitable phosphate ore is expected to be depleted within 60–100 years [6]. Therefore, utilizing the accumulated P resources in the soil is crucial to mitigate the depletion of phospho-mineral resources.
Microbes play a crucial role in soil P cycling and regulation of P availability through three microbial gene groups: insoluble P solubilization and mineralization, P uptake and transport, and P-deficient response regulation [7,8,9]. Studies have focused on the effects of P-cycling microorganisms and functional genes in soil but have mainly focused on microbial populations involved in a single gene or process [10,11,12,13,14,15,16]. As previously reported, soil microorganisms are the primary agents that control P-cycle processes, and the transformation processes of the soil P are interconnected with the processes through which microorganisms interact, and a single gene or microbe study cannot fully assess the function of crop straw in the soil P cycle [9,17,18]. However, not much was reported on the P content of soil, the response mechanisms of microorganisms, and the functional genes participating in soil P cycling [9,17,18]. To fully assess the potential mechanisms of microbes in various processes in the soil P cycle, it is essential to research the driving mechanisms of soil P-cycle microorganisms and functional genes during soil processes.
Straw is a nutrient-rich, recyclable biomass resource. China’s annual straw generation quantity is about 1 billion tons, including 2.56 million tons of total P (TP), which accounts for 20–24% of the country’s P fertilizer use [19,20]. However, the utilization of straw resources is still developing, as straw is often used as fuel or discarded in the soil, which seriously pollutes the environment and reduces the number of soil microorganisms, leading to a huge waste of straw resources. Straw carbonization (biochar) has been considered to be a potential method to improve soil P content and activate stable P [21,22], but due to high energy consumption in the preparation of straw biochar, straw return is the most economical and effective agricultural management method playing a major role in sustainable agriculture [23].
Straw returning increases soil nutrients through the biochemical effect of soil microorganisms, stimulating microbial proliferation and activity and ensuring the turnover of nutrients, as previous studies have shown [24,25,26,27,28]. Studies have shown that microorganisms are critical to soil P cycling, and their quantity and activity represent the ability of microorganisms to activate soil P accumulation [1,6,7,18]. Microorganisms participate in P cycling under straw returning through two mechanisms. First, soil enzyme activity is related to the number of soil microorganisms, which can be used as a useful index to measure soil quality and ecological stability. Therefore, soil enzymes are the key soil component catalyzing nutrient turnover [29,30,31]. Straw offers numerous substrates for soil enzymes, enhancing their activity and enhancing enzymes related to P transforming, such as acid and alkaline phosphatase. This improves the mineralization rate of organic P and increases the available P (AP) content of plants in soil [30,32]. Second, returning crop straw to the field increases soil carbon content, maintains microbial activity, stimulates proliferation, reduces root exudate assimilation, increases bacteria and fungi related to the P cycle, enhances soil microbial diversity, and improves soil phosphate dissolution rate, leading to a higher cumulative P turnover rate [33]. Straw returning over time can enhance soil AP and TP content, with varying effects on various P components [21,29,30,33,34,35,36,37]. In addition, different levels of straw returned to the field significantly affect soil P content, with a small amount being more effective in changing P dynamics than other treatments [38,39,40], and it significantly stimulates the activity of phosphatase, thereby increasing the mineralization rate of organic P and ultimately increasing the AP content for plants in the soil [29]. Therefore, straw return is crucial for improving soil P accumulation, reducing P fertilizer use, and enhancing agricultural management efficiency [22,30,35].
In conclusion, the utilization of straw as a soil amendment can play a crucial role in enhancing soil P levels. The process of straw returning is known to have a significant impact on microbial community diversity, thereby affecting the availability of accumulated P and the overall biogeochemical cycle transformation of soil P. Despite numerous studies investigating the influence of straw returning on microbial diversity and functional genes involved in soil P cycling, the exact mechanism through which microorganisms mediate this process remains unclear. Previous studies have focused on one or two functional genes associated with the P cycling process, but soil P cycling and transformation involve multiple functional genomes responsible for various processes, including organic P mineralization and inorganic P dissolution. Soil microorganisms play a crucial role in regulating the diverse activities involved in the P cycle. Therefore, a comprehensive investigation of the soil P cycle should consider a broader range of functional genes and the collective contributions of soil microorganisms. Therefore, it is essential to evaluate the potential impact of straw returning on soil P components and P-cycle processes by studying and clarifying the driving mechanism of soil P-cycling-related microbial communities and functional genes under straw returning.
This study aimed to explore two main areas: (1) the effects of long-term straw returning on soil properties, soil P forms, and the functional microbial diversity and functional genes related to P-cycling; and (2) the relationship between functional microbiota and functional genes related to P transformation and soil P components in an agroecosystem under the condition of long-term straw returning, as well as the controlling factors. The results of this study will deepen our comprehension of the effects of straw returning on soil phosphorus components, functional microbiota, and genes related to phosphorus cycling.
2. Materials and Methods
2.1. Study Site and Experimental Design
Soil samples were taken from the long-term positioning experiment site of Jilin Agricultural University, Jilin Province, in the northeast of China (43°47′42″ N, 123°20′45″ E). The study site, which was established in 1984, had continuously grown maize on meadow black soil (mollisol) without additional irrigation. The site had five treatments, including N fertilization alone (N), conventional fertilization (NPK), only maize straw return (S), maize straw replacing chemical nitrogen fertilizer (PKS), and the combination of compound chemical fertilizer with maize straw (NPKS). These field experiments had a randomized block method, with three replicates for each treatment. Each replicate plot had an area of 2 m2, and corn was planted in the plot. The fertilization amounts were 150 kg·hm−2 N, 32.75 kg·hm−2 P, and 62.24 kg·hm−2 K. The fertilization method was as follows: P and K fertilizer and corn stalk (5000 kg·hm−2) were applied as base fertilizer at one time, one-third of N fertilizer was applied as base fertilizer, and the remaining two-thirds was applied as topdressing. Weeding was performed by hand in April, and all maize residues were removed from the plot after harvesting in October.
Excluding the treatments in which only N fertilizer was added and only straw was added, the other experimental treatments were divided into two groups. One group included two treatments without N (−N) and with N added (+N). The other group included two treatments without straw returning (−S) and with straw returning (+S). Thus, four nutrient inputs were used: (1) −N, where N was not applied (PKS); (2) +N, where N was added (NPK and NPKS); (3) −S, where straw was not returned (NPK); and (4) +S, where straw was returned to the fields (PKS and NPKS).
After harvest and before straw return, the soil (0–20 cm) in each plot was collected using an S-shaped pattern in 2017. In each sample plot, a total of 6 samples from different sites were mixed together to form a composite sample. The fresh composite samples were divided into two parts. Part of each sample was stored at −80 °C for DNA extraction, while the other part was sent to the laboratory for the determination of soil properties.
Before the straw return experiment, the surface soil (0–20 cm) had the following physicochemical characteristics: pH 7.21, 10.89 g·kg−1 SOC, 0.98 g·kg−1 total N (TN), 0.43 g·kg−1 TP, and a bulk density of 1.06 g·cm−3.
2.2. Analysis of Soil Chemical Properties
The method used to measure soil properties, i.e., soil pH, TN, TP, total potassium (TK), NH4+-N, NO3−-N, AP, and available potassium (AK), was described in Wang et al. (2019) [41]. The measured results are listed in the Supplementary Materials Figure S1.
The soil P fractions, including Ca2-P, Ca8-P, Al-P, Fe-P, O-P (Olsen-P), and Ca10-P, were determined according to Hedley et al. (1982) [42]. The sum of the concentrations of the above P fractions was recorded as the total inorganic P content.
The soil organic P (Po) fractions were determined according to the procedures described by Bowman and Cole (1978) [43] and Darilek (2010) [44]. This process separates Po into labile Po (LOP), moderately labile Po (MLOP), moderately stable Po (MSOP), and highly stable Po (HSOP) fractions. LOP was extracted with 0.5 mol·L−1 NaHCO3 (Sinopharm Chemical Reagent Co. Ltd., Shanghai, China), MLOP was extracted with 1.0 mol·L−1 H2SO4 (Sinopharm Chemical Reagent Co. Ltd., Shanghai, China) and 1.0 mol·L−1 NaOH (Sinopharm Chemical Reagent Co. Ltd., Shanghai, China), MSOP was extracted with 0.5 mol·L−1 NaOH, and the dissolved composition represented HSOP [43]. The method adopted for the determination of the P content in all extracts was outlined by Murphy and Riley (1962) [45].
2.3. DNA Extraction and Metagenomics Analysis
Microbial DNA extraction, metagenomic sequencing, contig assembly, and functional annotation were carried out according to previous research [46,47,48,49]. Microbial compositional variation (beta diversity) was determined using Bray–Curtis distance metrics and then displayed using nonmetric multidimensional scaling (NMDS) hierarchical clustering [50]. For data processing, analysis, and visualization, the Quantitative Insights Into Microbial Ecology (QIIME, v1.8.0) pipeline and R (v3.6.1) were used throughout the investigation. The heatmap was created using the heatmap tools available on the Genescloud platform (https://www.genescloud.cn/chart/InteHeatMap (accessed on 14 November 2023)). The utility was created using the pheatmap package (v1.0.8) and was slightly tweaked to improve the layout style. Z-scores were used to normalize the data. The package employs well-known clustering distances and algorithms implemented in R’s dist and hclust functions. The complete (default), single, unweighted pair-group method with arithmetic means (UPGMA), Unequal weight centroid clustering “medium” (WPGMC), Unequal Weighted Arithmetic Average Clustering “McQuitty” (WPGMA), and Equal weight centroid clustering “centroid” (UPGMC) clustering methods were available. Least squares (partial) discriminant analysis (PLS-DA) was used to assess the strength and explanatory capacity of the impact of gene composition on sample categorization and discrimination. Marker soil P cycling genes were identified based on variable importance in projection (VIP) values of the analysis variable (typically with a VIP value > 1.0 as the screening condition), and subsequent analysis was performed on the marker genes.
2.4. Statistical Analyses
Canonical correspondence analysis (CCA) and redundancy analysis (RDA) were performed using Canoco5.0 software to analyze the contributions of environmental factors (soil properties and P fractions) and to evaluate the relationships of functional microbial communities involved in P activation with soil properties. Significant differences in the functional metagenome of the soil microbial community in different treatments were analyzed using analysis of variance (ANOVA) or Kruskal–Wallis tests. The relative abundances of taxa containing key genes involved in P activation under various treatments were illustrated in a heatmap using the “pheatmap” package. Analysis of similarities (ANOSIM), NMDS analysis, the Adonis test, Spearman correlation analysis, and the clustering heat map were analyzed and plotted using the “vegan (2.6-4)” and “pheatmap (1.0.12)” software packages in the R language. The gene network co-occurrence map was drawn using Cytoscape V3.9.1. Mantel’s test was applied for the correlations among P-cycling-related functional genes, soil nutrient properties, and soil P fractions. The structural equation model (SEM) was constructed according to the PLS-PM method using the plspm package in R, which was performed to integrate the complex associations among the soil biological and nutrient characteristics and the crop yield. The interactive network analysis of P-cycling-related genes was performed as described by Tripathi et al. (2019) [51]. A relatively high level of taxonomic and functional classification was selected to decrease the network complexity and allow a clearer interpretation of the networks.
3. Results
3.1. Changes in Soil Properties and P Fractions
After 34 years, the soil properties showed significant variations (p < 0.05) except for pH, NH4+-N, AP, and TK (Figure S1). The soil chemical properties after straw returning are shown in Figure S1. Long-term straw input increased soil pH, SOC, AP, and AK, with PKS treatments significantly increasing pH values by 0.07–0.24 units. Compared to NPK, PKS slowed the decline in soil pH by 0.38–0.65 units (p < 0.05). Most treatments increased SOC concentration by 3.87–8.85 g/kg (p > 0.1), except for the NPK treatment, which reduced it by 0.53 g/kg. The highest AP and AK contents were observed in the PKS treatment. Straw decomposition significantly increased soil AP content by 1.13–42.75 mg/kg (p < 0.05), AK content by 38.32–114.34 mg/kg (p < 0.05), and NO3−-N content by only the NPK treatment.
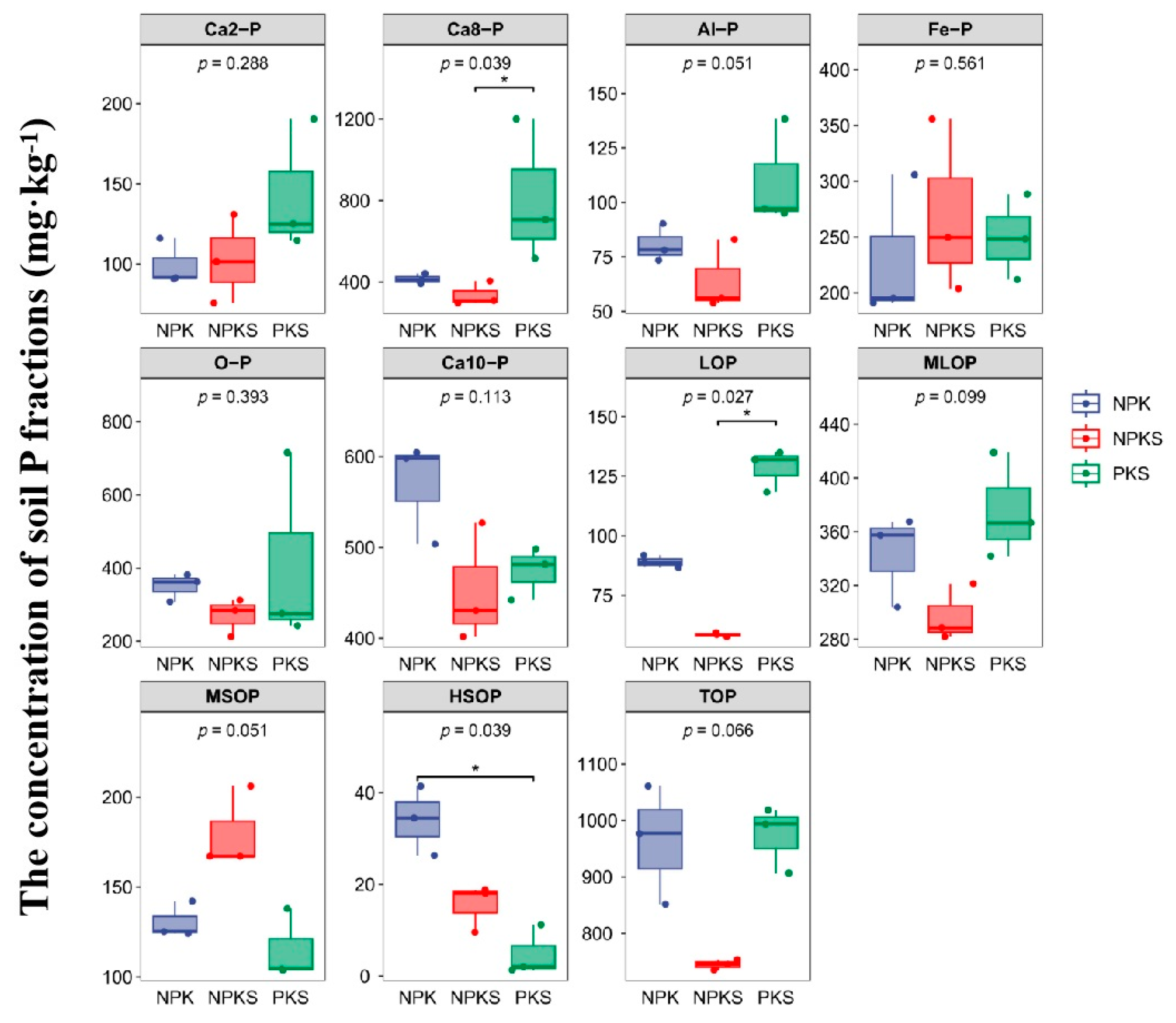
Soil inorganic and organic P factions after straw returning showed the highest Ca8-P and LOP content in the PKS treatment (p < 0.05) (Figure 1). The PKS treatment had the highest contents of Ca2-P, Al-P, and MLOP compared to the N input treatments. The NPK treatment significantly increased soil Ca10-P and HSOP (p < 0.05) contents compared to the straw input treatments. The highest MSOP content was observed in the NPKS treatment, which was significantly higher than those in the NPK and PKS treatments.
Figure 1.
Boxplots of soil phosphorus concentrations of different fractions between different experimental treatments (Kruskal–Wallis test). LOP: Available Organic Phosphorus, MLOP: Moderately Available Organic Phosphorus, MSOP:Moderately Stable Organic Phosphorus, HSOP: Highly Stable Organic Phosphorus, TOP: Total Organic Phosphorus.* represents p < 0.05.
3.2. Soil Microbial Functional Gene Composition for P Cycling
According to the KEGG database, a total of 67 genes participating in the P cycle (Table S1) were used to explore the changes in soil microbial P-cycling potential under the conditions of straw return and no straw return. As shown in Figure 2, long-term straw return and the N input changed the composition of genes participating in P transformation (Figure 2). ANOSIM revealed significant differences (p < 0.01) in the composition of genes involved in P cycling due to straw input and nitrogen input.
Figure 2.
NMDS plots of microbial gene composition for P transformation in soils with (+) and without (−) straw (S) or chemical nitrogen fertilizer (N) input. ** represents p < 0.01 and *** represents p < 0.005.
3.3. Relative Abundances of Soil P-Cycling Functional Genes
This study analyzed the relative abundances of the genes involved in key P-cycling pathways to assess soil microbial P-cycling potential (Figure 3 and Figure 4). Results showed that long-term straw input did not affect the total relative abundance of genes involved in phosphorus activation and phosphorus uptake and transport (p > 0.05) (Figure 3). However, N-fertilizer input significantly reduced the total relative abundance of P-activation genes by 4.50% and had no effect on P-uptake and transport genes (p > 0.05) (Figure 4).
Figure 3.
Relative abundance of the P-cycling-related functional genes in soil with and without straw input. The relative abundances of genes were calculated to the annotated reads. Group1, genes coding for P-starvation response regulation; Group2, genes coding for P-uptake and transport; and Group3, genes coding for organic P-mineralization and inorganic P-solubilization. * Represents p < 0.05 and *** represents p < 0.005. The red dashed line is used to clearly divide gene groups.
Figure 4.
Relative abundance of the P-cycling-related functional genes in soil with and without nitrogen fertilizer input. * Represents p < 0.05 and ** represents p < 0.01. The red dashed line is used to clearly divide gene groups.
This study found that long-term straw input significantly increased the relative abundance of genes regulating P uptake and transport (i.e., phnCDEFK) (p < 0.01), inorganic P solubilization and organic P mineralization (i.e., aphA, ppx, ugpQ, and phnGHIJLM) (Figure 3). However, it also decreased the relative abundance of the phnP gene by 21.16%. The main genes regulating these processes increased by 16.22% and 35.85%, respectively (Figure 3).
For genes participating in P uptake and transport and inorganic P solubilization and organic P mineralization, long-term N-fertilizer input significantly decreased the relative abundance of the phosphate transport system genes and the P-activation genes by 6.79% (p < 0.05), 6.36% (p < 0.05), 8.63% (p < 0.01), 11.28% (p < 0.01), and 37.59% (p < 0.05), respectively (Figure 4).
Long-term N-fertilizer input significantly decreased the abundance of phosphate transport system genes (i.e., pstABCS) and P-activation genes (i.e., the ppk, phoD, gcd, and phyA genes) in soil by 6.79%, 6.36%, 8.63%, 11.28%, and 37.59%, respectively, in genes involved in P uptake, transport, inorganic P solubilization, and organic P mineralization.
3.4. Linkages between Soil P-Cycling Functional Genes and Soil Properties
Canonical correspondence analysis (CCA) was used to explore the correlations between the P-transformation genes and soil properties (Figure 5a,b). The composition of the genes and microorganisms related to P transformation varied with straw input (NPK vs. NPKS) or chemical N fertilizer (NPKS vs. PKS) based on the axes shown in the graph (Figure 5a,b). The PKS and NPK treatments were grouped into clusters distinct from the NPKS treatments along the CCA1 axis, accounting for 49.14% or 26.9% of the total variation. The CCA2 axes accounted for 16.8% or 17.6% of the total variation and separated NPKS and NPK. Interestingly, the composition of the P-starvation-response regulation genes and P-activation genes showed an obviously directional change toward NPK and PKS, respectively. However, the composition of microbial genes used for P transformation was relatively balanced in the NPKS treatment. The soil Ca2-P, Ca8-P, LOP, and MLOP contents had the closest correlation with the PKS treatment, the Ca10-P and HSOP contents had the closest correlation with the NPK treatment, and the MSOP content had the closest correlation with the NPKS treatment.
Figure 5.
The results of CCA exploring the correlations between (a) the P-transformation genes and soil properties and (b) the microbial gene composition for P transformation and the phosphorus fractions.
As shown in Figure 5a, the results revealed that the soil TP, AK, and TN contents had the most direct correlation with genes such as phoD, ppk, gcd, and ugpQ. The CCA plots of functional genes indicated that TP, AK, and NO3−-N were the three main influencing factors. Genes involved in P mineralization and solubilization and P-starvation-response regulation were significantly correlated with the contents of TP, AK, and NO3−-N. As shown in Figure 5b, the soil Ca2-P, Ca8-P, LOP, and MLOP contents were mainly closely related to genes such as phoD, ppk, gcd, and ugpQ.
As shown in Figure 6, with the straw or/and N input, the co-occurrence network parameters of soil P-cycling genes increased in the NPKS treatment but showed no distinct tendency in the PKS treatment. In the treatment without straw addition (NPK), the nodes of genes related to soil P solubilization and mineralization (e.g., phnA, phnX, ppa, gcd, php, ugpQ, phnP, glpO, olpA, ppk, and phnO), P uptake and transport (e.g., pit, phnCDEFK, and SLC17A1S56789), and P-starvation response and regulation (phoB1) significantly increased. The keystone genes varied across the straw and N-fertilizer input treatments—that is, in NPKS, straw input significantly increased the node degree of the genes related to P solubilization and mineralization (e.g., phnA, glpO, ppa, phnP, pqqABCDE, phnX, phnGHIJLM, and gcd), P uptake and transport (e.g., SLC17A1S56789, PHO84, ugpABCE, and phnCDEFK), and P-starvation response and regulation (phnN), but straw input reduced the node number of genes, including phoD, phyA, glpR, glpT, and pit. The PKS treatment significantly decreased the node degree of the genes involved in P solubilization and mineralization (e.g., phyA, glpADBC, and ugpQ), P uptake and transport (pit and pstABCS), and P-starvation response and regulation (phoU).
Figure 6.
Co-occurrence patterns of the soil P-cycling genes as affected by straw or N-fertilizer input.
3.5. Straw Input Drives Shifts in the Soil P-Cycling-Related Microbial Community
Because ppk and gcd are involved in inorganic P solubilization, and ugpQ and phoD are involved in organic P mineralization, this study further investigated the bacterial communities carrying these genes. A total of 482 ppk-carrying, 205 gcd-carrying, 494 ugpQ-carrying, and 307 phoD-carrying microbial species were identified. Principal coordinate analysis (PCoA) revealed significant differences in the structure of ppk-, gcd-, ugpQ-, and phoD-carrying microbial communities among straw and N fertilizer treatments (PERMANOVA: R2 = 0.49, p < 0.01; R2 = 0.53, p < 0.01; R2 = 0.41, p < 0.01 and R2 = 0.51, p < 0.01) (Figure S2a–d).
At the species level, the composition of functional microorganisms was also characterized. The most common ppk-, gcd-, ugpQ-, and phoD-carrying microbes are shown in Figure 7. One dominant ppk-carrying Solirubrobacter sp. URHD0082, with a relative abundance higher than 10%, responded strongly to straw returning (Figure 7a). Two gcd-carrying species with relative abundances higher than 10% were Actinokineospora spheciospongiae and Pseudonocardia spinosispora. The dominant gcd-carrying A. spheciospongiae responded strongly to N-fertilizer application, whereas P. spinosispora responded strongly to straw returning (Figure 7b). One dominant ugpQ-carrying Betaproteobacteria bacterium SG8_41, with a relative abundance higher than 10%, responded strongly to the use of N fertilizer (Figure 7c). However, two phoD-carrying species with relative abundances higher than 10% were Limnochorda pilosa and Candidatus Koribacter versatilis. The dominant phoD-carrying L. pilosa responded strongly to straw returning, whereas Candidatus K. versatilis responded strongly to N fertilizer (Figure 7d).
Figure 7.
The abundance of the 20 most important (a) ppk-, (b) gcd-, (c) ugpQ-, and (d) phoD-carrying species under different treatments. The color of the square indicates the result of species number normalization by Z-score, with the colors at the top of legend indicating greater number.
The relationships of functional communities involved in inorganic P solubilization and organic P mineralization with soil properties were evaluated by RDA (Figure 8). Obvious ecological patterns were observed along RDA1 for the proportions of the explanatory variables of environmental factors on the ppk-, gcd-, ugpD-, and phoD-carrying microbial communities to the total changes, which were 77.95%, 69.48%, 75.71%, and 82.08%, respectively (Figure 8a,d). According to PERMANOVA, ppk-carrying microbial communities were significantly affected by the soil AP (R2 = 0.55, p < 0.01), TK (R2 = 0.49, p < 0.01), and AK (R2 = 0.38, p < 0.01), and also significantly affected the soil content of HSOP (R2 = 0.40, p < 0.01) and Ca2-P (R2 = 0.14, p < 0.01) (Figure 8a). The gcd-carrying microbial communities were significantly affected by the ratio of soil SOC:TN (R2 = 0.51, p < 0.01) and also significantly affected the soil content of Ca8-P (R2 = 0.23, p < 0.01) and Ca2-P (R2 = 0.19, p < 0.01) (Figure 8b). The ugpQ-carrying microbial communities were significantly affected by the soil AP (R2 = 0.64, p < 0.001), TK (R2 = 0.58, p < 0.01), and AK (R2 = 0.46, p < 0.01), and also significantly affected the soil content of HSOP (R2 = 0.40, p < 0.01) and Ca2-P (R2 = 0.19, p < 0.01) (Figure 8c). The phoD-carrying microbial communities were significantly affected by the soil TK (R2 = 0.76, p < 0.01), AP (R2 = 0.69, p < 0.01), and AK (R2 = 0.67, p < 0.01), and also significantly affected the soil content of HSOP (R2 = 0.55, p <0.01) (Figure 8d).
Figure 8.
Redundancy analysis (RDA) to investigate the correlations between the (a) ppk-, (b) gcd-, (c) ugpQ-, and (d) phoD-carrying species and soil properties under different treatment based on Bray–Curtis distances.
3.6. Linking Soil Properties, P-Cycling-Related Functional Genes, and Crop Yield
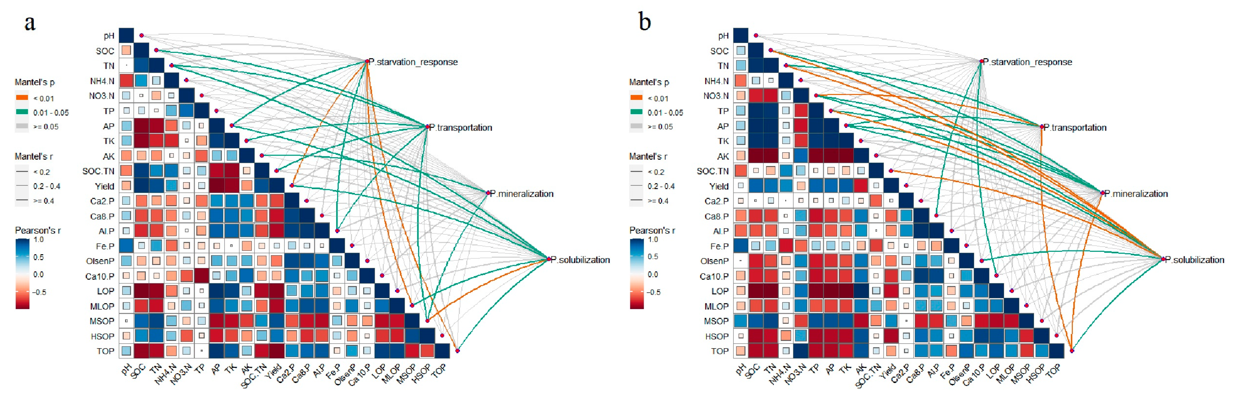
The partial Mantel test was applied to interpret the relationships between P-cycling-related functional genes and soil nutrient properties, P fractions, and yield (Figure 9a,b). As shown in Figure 9, long-term straw return and N-fertilizer application had significantly different effects on the abundance of soil P-cycling-related functional genes and soil P components. For processes such as NPKS and PKS, in which straw was returned to the field for a long time (Figure 9a), the soil contents of AK, TP, and the ratio of SOC:TN in the soil had significant effects on soil P transformation functions. As shown in Figure 9a, the soil contents of Al-P, MLOP, and TOP were significantly related to the P-starvation-response and -regulation function genes, whereas MSOP was greatly related to the other functional genes. The soil content of MLOP was also significantly related to the inorganic P solubilization functional genes. For processes such as NPK and NPKS, in which N fertilizer was used for a long time (Figure 9b), the soil P-cycling-related function (i.e., P mineralization, solubilization, and transportation) was more easily affected by soil nutrients related to the N-fertilizer input (i.e., NPK and NPKS). The contents of TN, NO3−-N, and AP in the soil relating to the N-fertilizer input had significant effects on functional genes involved in organic P mineralization, uptake, and transport, respectively. The ratio of SOC:TN in the soil had significant effects on inorganic P solubilization. The soil P-starvation-response and -regulation genes were significantly related to the contents of soil Ca8-P and Ca10-P, respectively. The contents of soil Olsen-P and TOP significantly affected the Soil P solubilization. Organic P mineralization and P transformation functional genes significantly affected the content of soil TOP. Note that the yield under straw return was significantly negatively correlated with the soil AP, TK, and AK, and the crop yield was significantly positively correlated with P-starvation-response and -regulation genes in the soil (Figure 9a). However, the yield with N-fertilizer application was significantly positively correlated with the soil TP, AP, and TK, but it was not significantly correlated with P transformation functional genes in the soil (Figure 9b).
Figure 9.
Relationships among P-cycling-related functional genes group, soil nutrient properties, and soil P fractions in soil with (a) long-term straw input (NPKS and PKS treatments) and (b) long-term N-fertilizer input (NPK and NPKS treatments).
PLS-PM was performed to further investigate the causality between the soil biological and nutrient characteristics and the crop yield (Figure 10). The PLS-PM analysis showed that the ratio of soil SOC:TN, the soil chemical properties, and the main fractions of organic P and inorganic P fractions collectively explained a large proportion of the effects of soil P activity genes on the crop yield (97.6%) under long-term straw return. The model also explained the variance in soil nutrient properties, organic P genes, and inorganic P genes by 75.30%, 54.30%, and 81.40%, respectively. The overall model goodness of fit was 0.73. The negative effect of the soil SOC:TN on crop yield was indirect (path coefficient = 0.44) rather than direct (0.367, total path coefficient = −0.81). Specifically, the SOC:TN had the largest direct effect on soil key organic P-mineralization genes (path coefficient = 1.30) and significant negative effects on soil key inorganic P solubilization genes (path coefficient = −0.80). Soil properties were directly affected by the SOC:TN, with a path coefficient of 0.90, and the total path coefficient for the direct and indirect effects of soil properties and related functional genes on crop yield was 0.48. The soil SOC:TN ratio also had indirect negative effects on the soil organic P fractions and inorganic P fractions (path coefficients = 0.57 and 0.78, respectively). The crop yield was affected by organic P mineralization and inorganic P solubilization functional genes (path coefficients = 0.09 and 0.25, respectively). Among the soil factors, the contents of NH4+-N, AK, and TP were very important predictors for soil P activation and crop yield in response to straw return. The crossloading value of soil NH4+-N and the SOC:TN ratio was negative (−0.70), whereas the crossloading value of the content of the effects of NH4+-N on the crop yield was positive (0.54). Other predictive factors of soil exhibited opposite interactive effects to SOC:TN and crop yield (AK: 0.92 and −0.78, respectively; TP: 0.99 and −0.88, respectively). Furthermore, SOC:TN indirectly drove the impact of soil P fractions on crop yield by altering soil P-activation genes, and the crossloading values of these key soil P-activation genes on yield were all negative (ugpQ: −0.38; phoD: −0.81; gcd: −0.51; and ppk: −0.94), except for phnp (0.49). Among soil organic and inorganic P fractions, the contents of Ca8-P, Ca10-P, LOP, MLOP, MSOP, and HSOP were the most important predictors of crop yield in response to straw return. Among these interaction factors with crop yield, Ca8-P (crossloading = −0.83), LOP (crossloading = −0.93), and MLOP (crossloading = −0.73) were negative, whereas Ca10-P (crossloading = 0.07), MSOP (crossloading = 0.70), and HSOP (crossloading = 0.55) were positive.
Figure 10.
SEM showing the relationship between soil nutrient properties and the abundance of functional genes related to P cycling under long-term straw returning. * represents p < 0.05, ** represents p < 0.01 and *** represents p < 0.001. Arrows represent influence.
4. Discussion
4.1. Long-Term Straw Returning Enhances Soil P Availability
The TP concentration, P fractions, and AP content in soil are important indicators for evaluating the capacity of the soil to supply P [52]. According to reports, long-term straw return can greatly enhance the total, inorganic, and organic P pools in soil [30,53,54,55]. In keeping with previous research findings, this study discovered that long-term straw input significantly increased the concentration of soil AP (Figure S1).
Because the multiple P fractions in the soil are in a condition of mutually limited dynamic equilibrium, the application of any fertilizer will alter the content and transformation of distinct forms of P in the soil [56]. Large amounts of organic matter are brought in through straw return, promoting the accumulation of SOM. According to Zhang’s study findings, SOM can increase the concentration of active P while decreasing the ratio of nonactive P to TP [32]. The findings of this study demonstrate that in the long term (34 years), the residual P components in the soil are mostly deposited in the forms of Ca2-P, Ca8-P, LOP, and MLOP (Figure 1). According to previous research, long-term straw return increases the fraction of active inorganic P, accelerates the transition of P into an effective state, and improves P usage efficiency [32,55,57,58]. This is because the increased SOC concentration promoted the increase in microbial biomass under crop residue application [59]. The type and quantity of soil microorganisms are changed as the SOM concentration increases, and the soil phosphatase activity and soil P concentration may also increase [57]. Furthermore, in contrast to straw return, this study revealed that stable inorganic P (Ca10-P) and organic P (HSOP) accounted for the majority of the residual P components in the soil caused by inorganic fertilizer application (the NPK treatment) (Figure 1).
4.2. Effects of Straw Return on Genes Involved in P Transformation
As shown in Figure 2, the results of this study indicated that straw returning altered the composition and abundance of soil P-cycling genes based on ANOSIM and NMDS analysis results. Crop straw application increased the abundance of the microbial genes involved in P transformation, which code for P activation and starvation response regulation genes (P uptake and transport), compared with the treatment without N fertilizer (Figure 2 and Figure 3). Interestingly, long-term N-fertilizer input significantly decreased the P-starvation-response regulation genes, and the P-activation genes showed an obviously directional change toward NPK and PKS, respectively (Figure 2 and Figure 4). However, the composition of microbial genes used for P transformation was relatively balanced in the NPKS treatment. These findings indicate that the combined application of straw and inorganic fertilizer is better at maintaining long-term phosphorus fertility by regulating soil biological activity than the individual application of inorganic fertilizer. This aligns with the findings of previous studies that have found that combined organic and inorganic fertilizer application is key to ensuring sustainable P management for crop production [32,60,61,62].
The P-absorption capacity of soil microorganisms is generally regulated by the phoR/phoB dual-component system, low-affinity inorganic phosphate transporter (pit), and high-affinity phosphate-specific transporters (pstSCAB). The ambient P supply mostly affects these genes [63]. The dual-component system phoR/phoB controls pst transporter system expression in low-P environments to efficiently use alternative P sources [61]. This study found that straw incorporation with N fertilizer lowered the relative abundances of phoB and phoR because the P in straw was mainly organic P, which increased the content of organic P in the soil (Figure 3). This result was consistent with the earlier finding that low-P conditions activated the phoR gene in Escherichia coli [63]. Although straw returning lowered the relative abundances of phoR and phoB compared with traditional fertilizer treatment (NPK), high-affinity pst transporters responded differently (Figure 3). When straw was returned to the field, the addition of N fertilizer resulted in a different trend in the relative abundance of phoR, and the N fertilizer reduced the abundance of high-affinity phosphate-specific transporters and low-affinity inorganic phosphate transporters (Figure 4). These results indicated that straw returning is beneficial for activating the effect on P activity controlled by the high-affinity phosphate-specific transporters (Figure 3 and Figure 4). Therefore, the research results suggest that straw return incorporated with chemical N-fertilizer application can increase the amount of moderately stable P in the soil through high-affinity PST transporters, which will have a greater influence on microbial mineral P assimilation than traditional fertilization methods.
The cofactor pyrroloquinoline quinone (also known as the pqq gene), which controls the solubilization of unavailable minerals, and the gcd gene, which codes for the membrane-bound quinoprotein glucose dehydrogenase (PQQGDH), were discovered to be the best predictors for bioavailable soil P with microbial inorganic P solubilization [9,61]. The functional microbes carrying exopolyphosphatase (PPX) and alkaline phosphatase (i.e., phoA and phoD) genes influence soil organic phosphate mineralization in agroecosystems [9]. The products of these gene expressions have garnered significant interest due to their high catalytic capacity and distinctive genetic properties [2,64,65,66]. They catalyze the hydrolysis of the two main organic P components in soils: phosphomonoesters and phosphodiesters [11,64,67]. The P content under traditional fertilization (the NPK treatment) was lower than that of the straw addition treatments (the PKS and NPKS treatments) (Figure 3 and Figure 4). This study revealed that straw incorporated with N fertilizer (the NPKS treatment) reduced the abundance of the gcd gene when compared to the NPK and PKS treatments (Figure 3 and Figure 4). Although straw input increased the pqq gene expression compared with the NPK treatment, this contrasted with the increased abundance of the pqq gene when phosphate levels were limited [2,68]. The functional potentials of genes encoding alkaline phosphatase (i.e., phoA and phoD genes) and other organic P-mineralizing enzymes (i.e., ppx, phn, and phyA genes) were similar to those of the pqq genes with traditional P fertilizer input (the NPK treatment) (Figure 3 and Figure 4). This defies the conventional wisdom that low-P conditions stimulate phosphatase synthesis [11,61]. The results of this investigation suggest that rather than modifying the phosphate-starvation response regulation gene (phoR), microorganisms under straw input need more energy to obtain P and increase the release of phosphatases to mineralize soil organic phosphate. Furthermore, this study discovered continuously higher abundances of the phoR gene in NPK soils than in soils with straw input, which contradicted the results of Hsieh and Wanner under low-P conditions [61]. According to Fraser’s research, alkaline phosphatase (i.e., phoD) potential rose in response to straw [69]; however, our research showed that no increases in the abundances of the phoD genes encoding for organic P-mineralizing enzymes (Figure 3 and Figure 4). Long-term traditional fertilization may also affect the microbial population, causing organic P-mineralizing bacteria to become inactive and dormant. These microorganisms can withstand the temporary stress of low P [70]. On the contrary, the results of our study revealed that the gene abundance of ugpQ in soil with straw return was significantly higher than that in traditionally fertilized soil, implying that straw can activate soil microorganisms to efficiently obtain soil AP resources with minimal energy through this phosphate transport protein [9].
The primary enzyme in many Gram-negative bacteria that synthesizes inorganic polyphosphate (poly P) from ATP is the polyphosphate kinase (PPK) [71]. This enzyme is crucial for microbial adaptation to harsh environments [72]. Soil microorganisms depend heavily on the conditions of their habitat, particularly in harsh situations in which preserving energy and P is essential. Polyphosphate is a versatile chemical that organisms can use as a short-term energy source produced during the hydrolysis process. According to the present research, if N fertilizer (the PKS treatment) is not used, soil microorganisms may respond to stress because of the lack of N sources by greatly increasing the abundance of the soil ppk gene. This gene promotes P immobilization, which is necessary to maintain P and energy. This discovery aligns with the findings of earlier research regarding the polyphosphate kinase (ppk) gene in microorganisms and ppk-expressing transgenic plants [5,71,72].
4.3. Factors Influencing Microbial Communities and Functional Genes Linked to Soil P Cycling under Straw Return
Structuring functioning microbial communities involves a multitude of biotic and abiotic factors. The CCA findings of this study indicated that long-term straw input regulates the phoD, pstC, phoB1, and ppk genes in PKS soil by increasing the soil TP and AK content, consequently enhancing soil P cycling and availability. However, NO3−-N is a key factor affecting the gcd, phnP, ppa, and phoR genes, and these genes have a large impact on the stable P level in NPK soil (Figure 5). These findings suggest that soil TP and AK are the main factors affecting soil P availability. Therefore, to enhance organic P mineralization in crop straw by microbes, the long-term input of straw incorporated with inorganic N fertilizer can enhance the microbial extraction of P from organic compounds and promote moderately labile P fractions, which will be beneficial for reducing P loss and help maintain the bioavailability of P in the soil. This discovery aligns with previous research [32].
Furthermore, the current investigation found that whereas soil pH plays a crucial role in controlling soil carbon and N cycling [36], its effects on soil P cycling were not consistent (Figure 5). Although the soil pH did not significantly affect the abundance of genes participating in soil P transformation, it was the main influencing factor for the key P transformation functional genes (i.e., ppk, gcd, ugpQ, and phoD) harbored by microbial communities in the soil (Figure 8). The pH was a positive correlation factor affecting ugpQ-carrying microbial communities in PKS soil (Figure 8c). This was consistent with the findings of Brzoska and Boos [73], who reported that the ugpQ (glycerolphosphoryl diester phosphodiesterase) gene encodes an alkaline phosphatase. The effects of soil NO3−-N and NH4+-N on the key genes harbored by microbial communities are always different from other factors (Figure 8). These discoveries could be attributed to the acidification action of inorganic N fertilizer inhibiting the activity of P-transformation functional microbial communities in the soil.
5. Conclusions
A 34-year study provided a better understanding of how straw returning affects the cycling of soil P in a meadow black soil maize agricultural ecosystem. The addition of straw significantly raised the content of labile P in soil, thereby enhancing the P supply potential in agro-habitats. In addition, straw return significantly readjusted the microbial community composition of microorganisms carrying key P-transformation functional genes. Furthermore, the SEM demonstrated that SOC:TN controls the association between crop yield and the primary physicochemical traits, P components, and P-transformation-related functional genes. Altogether, alterations in the structure of microbial communities carrying key genes involved in P transformation are more important than changes in P-transformation genes in regulating changes in soil P components, as the expression of P-transformation genes is a prerequisite for gene function. The fundamental cause of these changes was the addition of straw. The addition of straw altered the activity of soil microorganisms by altering soil physicochemical factors, and its activity was manifested through the expression of diverse genes. Straw returning is an essential approach to promote soil labile P accumulation and accomplish P fertilizer reduction and efficiency enhancement in agricultural management, particularly when combined with the simultaneous application of chemical fertilizers.
Supplementary Materials
The following supporting information can be downloaded at https://www.mdpi.com/article/10.3390/agronomy13123003/s1, Figure S1: Boxplot of soil physical–chemical properties among different experimental treatments (Kruskal–Wallis test). −S: NPK treatment; +S: PKS and NPKS treatment; and –N: PKS treatment. Note: SOC (g/kg), AP (mg/kg), AK (mg/kg), NH4-N (NH4+-N mg/kg), NO3_N (NO3−-N mg/kg), TP (g/kg), TK (g/kg), TN (g/kg), DOC_TN(DOC:TN ratio), ROC_TN(ROC:TN ratio), DOC_TP (DOC:TP ratio), ROC_TP(ROC:TP ratio), and TN_TP (TN:TP ratio). Figure S2: PCoA revealed significant differences in the members of ppk-, gcd-, ugpQ-, and phoD-carrying microbial communities among straw or nitrogen fertilizer treatments. Table S1: The KO number, function descriptions, gene name, and classification of the investigated genes based on the KEGG database; Table S1. The KO number, function descriptions, gene name and classification of the investigated genes referring to KEGG database.
Author Contributions
Funding acquisition, C.W.; conceptualization, S.L.; methodology, D.W.; software, resources, and project administration, C.W.; data curation, Y.L., C.W., and D.W.; writing, editing, and visualization, C.W. and D.W. All authors contributed to the article. All authors have read and agreed to the published version of the manuscript.
Funding
This research was financially supported by the Natural Science Foundation of Jilin Province of China (20200201210JC) and the Key R&D Projects of the Jilin Provincial Department of Science and Technology Special Project on Agriculture (20210202015NC).
Data Availability Statement
The data presented in this study are available within the article and Supplementary Materials.
Acknowledgments
We thank Junnan Wu for soil sample collecting and pretreatment.
Conflicts of Interest
All authors declare that this research was conducted in the absence of any commercial or financial relationships that could be construed as potential conflicts of interest.
References
- Alori, E.T.; Glick, B.R.; Babalola, O.O. Microbial Phosphorus Solubilization and Its Potential for Use in Sustainable Agriculture. Front. Microbiol. 2017, 8, 971–978. [Google Scholar] [CrossRef] [PubMed]
- Wang, K.; Ren, T.; Yan, J.; Zhu, D.; Liao, S.; Zhang, Y.; Lu, Z.; Cong, R.; Li, X.; Lu, J. Straw returning mediates soil microbial biomass carbon and phosphorus turnover to enhance soil phosphorus availability in a rice-oilseed rape rotation with different soil phosphorus levels. Agric. Ecosyst. Environ. 2022, 335, 107991–108001. [Google Scholar] [CrossRef]
- Sharma, S.B.; Sayyed, R.Z.; Trivedi, M.H.; Gobi, T.A. Phosphate solubilizing microbes: Sustainable approach for managing phosphorus deficiency in agricultural soils. SpringerPlus 2013, 2, 587–600. [Google Scholar] [CrossRef] [PubMed]
- Krishnaraj, P.U.; Dahale, S. Mineral Phosphate Solubilization: Concepts and Prospects in Sustainable Agriculture. Proc. Indian Natn. Sci. Acad. 2014, 80, 389–405. [Google Scholar] [CrossRef]
- Zhu, J.; Wei, R.; Wang, X.; Zheng, C.; Wang, M.; Yang, Y.; Yang, L. Polyphosphate Accelerates Transformation of Nonstructural Carbohydrates to Improve Growth of ppk-Expressing Transgenic Rice in Phosphorus Deficiency Culture. Rice Sci. 2023, 30, 235–246. [Google Scholar]
- Cordell, D.; Drangert, J.-O.; White, S. The story of phosphorus: Global food security and food for thought. Glob. Environ. Change 2009, 19, 292–305. [Google Scholar] [CrossRef]
- Ahmed, N.; Shahab, S. Phosphate solubilization: Their mechanism genetics and application. Internet J. Microbiol. 2009, 9, 1–19. [Google Scholar]
- Thakur, D.; Kaushal, R.; Shyam, V. Phosphate solubilising microorganisms: Role in phosphorus nutrition of crop plants—A review. Agric. Rev. 2014, 35, 159–173. [Google Scholar] [CrossRef]
- Wu, X.; Rensing, C.; Han, D.; Xiao, K.; Dai, Y.; Tang, Z.; Liesack, W.; Peng, J.; Cui, Z.; Zhang, F. Genome-Resolved Metagenomics Reveals Distinct Phosphorus Acquisition Strategies between Soil Microbiomes. mSystems 2022, 7, e01107-21. [Google Scholar] [CrossRef]
- Meyer, J.; Frapolli, M.; Keel, C.; Maurhofer, M. Pyrroloquinoline quinone biosynthesis gene pqqC, a novel molecular marker for studying the phylogeny and diversity of phosphate-solubilizing pseudomonads. Appl. Environ. Microbiol. 2011, 77, 7345–7354. [Google Scholar] [CrossRef]
- Tan, H.; Barret, M.; Mooij, M.; Rice, J.; Morrissey, O. Long-term phosphorus fertilisation increased the diversity of the total bacterial community and the phoD phosphorus mineraliser group in pasture soils. Biol. Fert. Soils 2013, 49, 661–672. [Google Scholar] [CrossRef]
- Zeng, Q.; Wu, X.; Wen, X. Effects of Soluble Phosphate on Phosphate-Solubilizing Characteristics and Expression of gcd Gene in Pseudomonas frederiksbergensis JW-SD2. Curr. Microbiol. 2016, 72, 198–206. [Google Scholar] [CrossRef] [PubMed]
- Hu, Y.; Xia, Y.; Sun, Q.; Liu, K.; Chen, X.; Ge, T.; Zhu, B.; Zhu, Z.; Zhang, Z.; Su, Y. Effects of long-term fertilization on phoD–harboring bacterial community in Karst soils. Sci. Total Environ. 2018, 628, 53–63. [Google Scholar] [CrossRef] [PubMed]
- Chen, X.; Jiang, N.; Condron, L.; Dunfield, K.; Chen, Z.; Wang, J.; Chen, L. Impact of long-term phosphorus fertilizer inputs on bacterial phoD gene community in a maize field, Northeast China. Sci. Total Environ. 2019, 669, 1011–1018. [Google Scholar] [CrossRef] [PubMed]
- Suleman, R.S.Y. Glucose dehydrogenase gene containing phosphobacteria for biofortification of Phosphorus with growth promotion of rice. Microbiol. Res. 2019, 223–225, 1–12. [Google Scholar]
- Tian, J.; Kuang, X.; Tang, M.; Chen, X.; Cai, K. Biochar application under low phosphorus input promotes soil organic phosphorus mineralization by shifting bacterial phoD gene community composition. Sci. Total Environ. 2021, 779, 146556. [Google Scholar] [CrossRef] [PubMed]
- Sun, H.; Wu, Y.; Zhou, J.; Yu, D.; Chen, Y. Microorganisms drive stabilization and accumulation of organic phosphorus: An incubation experiment. Soil Biol. Biochem. 2022, 172, 108750. [Google Scholar] [CrossRef]
- Cui, H.; Ou, Y.; Wang, L.; Yan, B.; Guan, F. Phosphorus functional microorganisms and genes: A novel perspective to ascertain phosphorus redistribution and bioavailability during copper and tetracycline-stressed composting. Bioresour. Technol. 2023, 371, 128610. [Google Scholar] [CrossRef]
- Li, H.; Dai, M.; Dai, S.; Dong, X. Current status and environment impact of direct straw return in China’s cropland—A review. Ecotoxicol. Environ. Saf. 2018, 159, 293–300. [Google Scholar] [CrossRef]
- Yin, H.; Zhao, W.; Li, T.; Cheng, X.; Liu, Q. Balancing straw returning and chemical fertilizers in China: Role of straw nutrient resources. Renew. Sustain. Energy Rev. 2018, 81, 2695–2702. [Google Scholar] [CrossRef]
- Wang, Z.; Chen, H.; Zhu, Z.; Xing, S.; Wang, S.; Chen, B. Low-temperature straw biochar: Sustainable approach for sustaining higher survival of B. megaterium and managing phosphorus deficiency in the soil. Sci. Total Environ. 2022, 830, 154790. [Google Scholar] [CrossRef]
- Fei, C.; Zhang, S.; Zhang, L.; Ding, X. Straw is more effective than biochar in mobilizing soil organic phosphorus mineralization in saline-alkali paddy soil. Appl. Soil Ecol. 2023, 186, 104848. [Google Scholar] [CrossRef]
- Miao, S.; Qiao, Y.; Wang, W.; Shi, Y. Priming effect of maize straw addition on soil organic matter in Yellow-brown Soil. Soils 2019, 51, 622–626. [Google Scholar]
- Li, Q.; Wang, Z.; Gu, Z.; Zhang, Y.; Pan, Y. Effect of straw return to soil by effective microorganisms on rice and wheat growth and their straw decay. Soil Environ. Sci. 2001, 10, 124–127. [Google Scholar]
- Cai, L.; Niu, Y.; Luo, Z.; Jun, W.; Yue, D.; Zhou, H.; Dong, B.; Zhang, R. Dynamic characteristics of soil nutrients and soil microbial biomass of field-returned straws at different decay accretion conditions. Chin. J. Eco-Agric. 2014, 22, 1047–1056. [Google Scholar]
- Ma, C.; Wang, X.; Wang, J.; Zhu, X.; Qin, C.; Zeng, Y.; Zhen, W.; Fang, Y.; Shangguan, Z. Interactions of soil nutrients and microbial communities during root decomposition of gramineous and leguminous forages. Land Degrad. Dev. 2023, 34, 3250–3261. [Google Scholar] [CrossRef]
- Song, K.; Zhou, C.; Li, H.; Zhou, Z.; Ni, G.; Yin, X. Effects of rumen microorganisms on straw returning to soil at different depths. Eur. J. Soil Biol. 2023, 114, 103454. [Google Scholar] [CrossRef]
- Chen, X.; Han, X.; Wang, X.; Guo, Z.; Yan, J.; Lu, X.; Zou, W. Inversion tillage with straw incorporation affects the patterns of soil microbial co-occurrence and multi-nutrient cycling in a Hapli-Udic Cambisol. J. Integr. Agric. 2023, 22, 1546–1559. [Google Scholar] [CrossRef]
- Cao, N.; Zhi, M.; Zhao, W.; Pang, J.; Hu, W.; Zhou, Z.; Meng, Y. Straw retention combined with phosphorus fertilizer promotes soil phosphorus availability by enhancing soil P–related enzymes and the abundance of phoC and phoD genes. Soil Till. Res. 2022, 220, 105390–105398. [Google Scholar] [CrossRef]
- Yang, C.; Lu, S. Straw and straw biochar differently affect phosphorus availability, enzyme activity and microbial functional genes in an Ultisol. Sci. Total Environ. 2022, 805, 150325–150333. [Google Scholar] [CrossRef] [PubMed]
- Wu, G.; Ling, J.; Zhao, D.; Liu, Z.; Xu, Y.; Kuzyakov, Y.; Marsden, K.; Wen, Y.; Zhou, S. Straw return counteracts the negative effects of warming on microbial community and soil multifunctionality. Agric. Ecosyst. Environ. 2023, 352, 108508. [Google Scholar] [CrossRef]
- Zhang, Y.; Gao, W.; Luan, H.; Tang, J.; Li, R.; Li, M.; Zhang, H.; Huang, S. Long-term straw addition promotes moderately labile phosphorus formation, decreasing phosphorus downward migration and loss in greenhouse vegetable soil. J. Integr. Agric. 2022, 21, 2734–2749. [Google Scholar] [CrossRef]
- Maarastawi, S.; Frindte, K.; Bodelier, P.; Knief, C. Rice straw serves as additional carbon source for rhizosphere microorganisms and reduces root exudate consumption. Soil Biol. Biochem. 2019, 135, 235–238. [Google Scholar] [CrossRef]
- Cao, N.; Wang, J.; Pang, J.; Hu, W.; Bai, H.; Zhou, Z.; Meng, Y.; Wang, Y. Straw retention coupled with mineral phosphorus fertilizer for reducing phosphorus fertilizer input and improving cotton yield in coastal saline soils. Field Crops Res. 2021, 274, 108309. [Google Scholar] [CrossRef]
- Zhang, D.; Zhang, Y.; Zhao, Z.; Xu, S.; Cai, S.; Zhu, H.; Rengel, Z.; Kuzyakov, Y. Carbon-Phosphorus Coupling Governs Microbial Effects on Nutrient Acquisition Strategies by Four Crops. Front. Plant Sci. 2022, 13, 924154. [Google Scholar] [CrossRef] [PubMed]
- Yang, X.; He, P.; Zhang, Z.; You, M.; Wu, X.; Li, L. Straw return, rather than warming, alleviates microbial phosphorus limitation in a cultivated Mollisol. Appl. Soil Ecol. 2023, 186, 104821. [Google Scholar] [CrossRef]
- Zhang, H.; Liu, Q.; Liu, S.; Li, J.; Geng, J.; Wang, L. Key soil properties influencing infiltration capacity after long-term straw incorporation in a wheat (Triticum aestivum L.)–maize (Zea mays L.) rotation system. Agric. Ecosyst. Environ. 2023, 344, 108301. [Google Scholar] [CrossRef]
- Li, S.; Chi, S.; Lin, C.; Cai, C.; Yang, L.; Peng, K.; Huang, X.; Liu, J. Combination of biochar and AMF promotes phosphorus utilization by stimulating rhizosphere microbial co-occurrence networks and lipid metabolites of Phragmites. Sci. Total Environ. 2022, 845, 157339. [Google Scholar] [CrossRef]
- Xie, J.; Evgenia, B.; Zhang, Y.; Wan, Y.; Hu, Q.; Zhang, C.; Wang, J.; Zhang, Y.; Shi, X. Substituting nitrogen and phosphorus fertilizer with optimal amount of crop straw improves rice grain yield, nutrient use efficiency and soil carbon sequestration. J. Integr. Agric. 2022, 21, 3345–3355. [Google Scholar] [CrossRef]
- Li, D.; Wang, Y.; Lu, D.; Chen, X.; Cui, Z.; Chen, X.; Lu, J.; Nie, J.; Wang, H.; Zhou, J. Bio-straw resource recycling systems: Agricultural productivity and green development. Resour. Conserv. Recycl. 2023, 190, 106844. [Google Scholar] [CrossRef]
- Wang, C.; Zhou, X.; Guo, D.; Zhao, J.; Yan, L.; Feng, G.; Gao, Q.; Yu, H.; Zhao, L. Soil pH is the primary factor driving the distribution and function of microorganisms in farmland soils in northeastern China. Ann. Microbiol. 2019, 69, 1461–1473. [Google Scholar] [CrossRef]
- Hedley, M.; Stewart, J.; Chauhan, B. Changes in Inorganic and Organic Soil Phosphorus Fractions Induced by Cultivation Practices and by Laboratory Incubations. Soil Sci. Soc. Am. J. 1982, 46, 970–976. [Google Scholar] [CrossRef]
- Bownan, R.; Cole, C. An exploratory method for fractionation of organic phosphorus from grassland soils. Soil Sci. 1978, 125, 95–101. [Google Scholar] [CrossRef]
- Darilek, J.L.; Huang, B.; Li, D.; Wang, Z.; Zhao, Y.; Sun, W.; Shi, X. Effect of Land Use Conversion from Rice Paddies to Vegetable Fields on Soil Phosphorus Fractions. Pedosphere 2010, 20, 137–145. [Google Scholar] [CrossRef]
- Murphy, J.; Riley, J. A modified single solution method for the determination of phosphate in natural waters. Anal. Chim. Acta 1962, 27, 678–681. [Google Scholar] [CrossRef]
- Li, Y.; Wang, C.; Wu, J.; Zhang, Y.; Li, Q.; Liu, S.; Gao, Y. The Effects of Localized Plant–Soil–Microbe Interactions on Soil Nitrogen Cycle in Maize Rhizosphere Soil under Long-Term Fertilizers. Agronomy 2023, 13, 2114. [Google Scholar] [CrossRef]
- Li, Y.; Wang, C.; Chang, H.; Zhang, Y.; Liu, S.; He, W. Metagenomics reveals the effect of long-term fertilization on carbon cycle in the maize rhizosphere. Front. Microbiol. 2023, 14, 1170214. [Google Scholar] [CrossRef]
- Martin, M. Cutadapt removes adapter sequences from high-throughput sequencing reads. EMBnet. J. 2011, 17, 10–12. [Google Scholar] [CrossRef]
- Lapidus, A.; Korobeynikov, A. Metagenomic data assembly-the way of decoding unknown microorganisms. Front. Microbiol. 2021, 12, 613791. [Google Scholar] [CrossRef]
- Elisa, B.; Marc, L.; Stefano, A.; Alessandra, C.; Elena, M. Non-metric multidimensional scaling. Psychometrika. 2014, 29, 115–129. [Google Scholar]
- Tripathi, L.; Chen, Y.; Mizuguchi, K.; Murakami, Y. Network-based analysis for biological discovery. Encycl. Bioinform. Comput. Biol. 2019, 283–291. [Google Scholar]
- Huang, X.; Liao, W.; Liu, J.; Jia, L.; Liu, M.; Yang, Y.; Yang, L. Response of long–term phosphorus fertilization and straw return to various fractions of phosphorus in typical soil of Hebei province. Soil Fert. Sci. 2017, 49, 30–36. (In Chinese) [Google Scholar]
- Reddy, D.; Rao, S.; Singh, M. Changes in P fractions and sorption in an Alfisol following crop residues application. J. Plant Nutr. Soil Sci. 2005, 168, 241–247. [Google Scholar] [CrossRef]
- Gupta, R.; Yadvinder-Singh; Ladha, J.; Bijay-Singh; Singh, J.; Singh, G.; Pathak, H. Yield and Phosphorus Transformations in a Rice-Wheat System with Crop Residue and Phosphorus Management. Soil Sci. Soc. Am. J. 2007, 71, 1500–1507. [Google Scholar] [CrossRef]
- Gichangi, E.; Mnkeni, P.; Brookes, P. Effects of goat manure and inorganic phosphate addition on soil inorganic and microbial biomass phosphorus fractions under laboratory incubation conditions. Soil Sci. Plant Nutrit. 2009, 55, 764–771. [Google Scholar] [CrossRef]
- Sun, G.; Jin, J.; Shi, Y. Research advance on soil phosphorous forms and their availability to crops in soil. Soil Fert. Sci. 2011, 2, 1–9. (In Chinese) [Google Scholar]
- Zhou, G.; Gao, S.; Lu, Y.; Liao, Y.; Nie, J.; Cao, W. Co–incorporation of green manure and rice straw improves rice production, soil chemical, biochemical and microbiological properties in a typical paddy field in southern China. Soil Till. Res. 2020, 197, 104499. [Google Scholar] [CrossRef]
- Wu, G.; Wei, K.; Chen, Z.; Jiang, D.; Xie, H.; Jiang, N.; Chen, L. Crop residue application at low rates could improve soil phosphorus cycling under long–term no–tillage management. Biol. Fert. Soils. 2021, 57, 499–511. [Google Scholar] [CrossRef]
- Luo, G.; Li, L.; Friman, V.; Guo, J.; Guo, S.; Shen, Q.; Ling, N. Organic amendments increase crop yields by improving microbe-mediated soil functioning of agroecosystems: A meta-analysis. Soil Biol. Biochem. 2018, 124, 105–115. [Google Scholar] [CrossRef]
- Li, Y.; Yang, R.; Gao, R.; Wei, H.; Chen, A.; Li, Y. Effects of long-term phosphorus fertilization and straw incorporation on phosphorus fractions in subtropical paddy soil. J. Integr. Agric. 2015, 14, 365–373. [Google Scholar] [CrossRef]
- Dai, Z.; Liu, G.; Chen, H.; Chen, C.; Wang, J.; Ai, S.; Wei, D.; Li, D.; Ma, B.; Tang, C.; et al. Long–term nutrient inputs shift soil microbial functional profiles of phosphorus cycling in diverse agroecosystems. ISME J. 2020, 14, 757–770. [Google Scholar] [CrossRef] [PubMed]
- Wang, Y.; Liang, B.; Bao, H.; Chen, Q.; Cao, Y.; He, Y.; Li, L. Potential of crop straw incorporation for replacing chemical fertilizer and reducing nutrient loss in Sichuan Province, China. Environ. Pollut. 2023, 230, 121034–121042. [Google Scholar] [CrossRef] [PubMed]
- Hsieh, Y.; Wanner, B. Global regulation by the seven–component Pi signaling system. Curr. Opin. Microbiol. 2010, 13, 198–203. [Google Scholar] [CrossRef] [PubMed]
- Ragot, S.; Kertesz, M.; Bunemann, E. phoD alkaline phosphatase gene diversity in soil. Appl. Environ. Microbiol. 2015, 81, 7281–7289. [Google Scholar] [CrossRef] [PubMed]
- Ragot, S.; Kertesz, M.; Meszaros, E.; Frossard, E.; Bunemann, E. Soil phoD and phoX alkaline phosphatase gene diversity responds to multiple environmental factors. FEMS Microbiol. Ecol. 2017, 97, 118–120. [Google Scholar]
- Sebastian, M.; Ammerman, J. Role of the phosphatase PhoX in the phosphorus metabolism of the marine bacterium Ruegeria pomeroyi DSS–3. Environ. Microbiol. Rep. 2011, 3, 535–542. [Google Scholar] [CrossRef] [PubMed]
- Liu, J.; Ma, Q.; Hui, X.; Ran, J.; Ma, Q.; Wang, X.; Wang, Z. Long-term high-P fertilizer input decreased the total bacterial diversity but not phoD-harboring bacteria in wheat rhizosphere soil with available–P deficiency. Soil Biol. Biochem. 2020, 149, 107918. [Google Scholar] [CrossRef]
- Luduena, L.; Anzuay, M.; Magallanes–Noguera, C.; Tonelli, M.; Ibanez, F.; Angelini, J.; Fabra, A.; McIntosh, M.; Taurian, T. Effects of P limitation and molecules from peanut root exudates on pqqE gene expression and pqq promoter activity in the phosphate–solubilizing strain Serratia sp. S119. Res. Microbiol. 2017, 168, 710–721. [Google Scholar] [CrossRef]
- Fraser, T.; Lynch, D.; Bent, E.; Entz, M.; Dunfield, K. Soil bacterial phoD gene abundance and expression in response to applied phosphorus and long-term management. Soil Biol. Biochem. 2015, 88, 137–147. [Google Scholar] [CrossRef]
- Jiang, Y.; Yang, X.; Ni, K.; Ma, L.; Shi, Y.; Wang, Y.; Cai, Y.; Ma, Q.; Ruan, J. Nitrogen addition reduces phosphorus availability and induces a shift in soil phosphorus cycling microbial community in a tea (Camellia sinensis L.) plantation. J. Environ. Manag. 2023, 342, 118207–118215. [Google Scholar] [CrossRef]
- Hossain, M.; Tani, C.; Suzuki, T.; Taguchi, F.; Ezawa, T.; Ichinose, Y. Polyphosphate kinase is essential for swarming motility, tolerance to environmental stresses, and virulence in Pseudomonas syringae pv. tabaci 6605. Physiol. Mol. Plant Pathol. 2008, 72, 122–127. [Google Scholar] [CrossRef]
- Seufferheld, M.; Alvarez, H.M.; Farias, M. Role of Polyphosphates in Microbial Adaptation to Extreme Environments. Appl. Environ. Microbiol. 2008, 74, 5867–5874. [Google Scholar] [CrossRef]
- Brzoska, P.; Boos, W. Characteristics of a ugp-encoded and phoB-dependent glycerophosphoryl diester phosphodiesterase which is physically dependent on the ugp transport system of Escherichia coli. J. Bacteriol. 1988, 170, 4125–4135. [Google Scholar] [CrossRef] [PubMed]
Disclaimer/Publisher’s Note: The statements, opinions and data contained in all publications are solely those of the individual author(s) and contributor(s) and not of MDPI and/or the editor(s). MDPI and/or the editor(s) disclaim responsibility for any injury to people or property resulting from any ideas, methods, instructions or products referred to in the content. |
© 2023 by the authors. Licensee MDPI, Basel, Switzerland. This article is an open access article distributed under the terms and conditions of the Creative Commons Attribution (CC BY) license (https://creativecommons.org/licenses/by/4.0/).









