Sign in to use this feature.

Years

Between: -

Subjects

remove_circle_outline
remove_circle_outline
remove_circle_outline
remove_circle_outline
remove_circle_outline
remove_circle_outline
remove_circle_outline
remove_circle_outline
remove_circle_outline

Journals

Article Types

Countries / Regions

Search Results (38)

Search Parameters:
Keywords = Pedobacter

Order results
Result details
Results per page
Select all
Export citation of selected articles as:
18 pages, 4174 KB  
Article
Exogenous Plant Growth-Promoting Rhizobacteria Enhance the Promoting Effect of Polyaspartic Acid on Potato Growth by Improving Rhizosphere Nutrient Availability and Reshaping Microbial Community
by Xin Zhou, Xia Zhu, Xiangquan Fan, Xueli Huang, Haiyan Ma, Hafsa Nazir Cheema, Kaiqin Zhang and Shunlin Zheng
Plants 2025, 14(22), 3530; https://doi.org/10.3390/plants14223530 - 19 Nov 2025
Viewed by 774
Abstract
Polyaspartic acid (PASP), a biodegradable and eco-friendly fertilizer synergist that shows potential to enhance nutrient use efficiency in agricultural systems, has its integrative role with rhizosphere microorganisms remain insufficiently explored. This study integrated outdoor pot experiments, soil biochemical analysis, and microbiome sequencing to [...] Read more.
Polyaspartic acid (PASP), a biodegradable and eco-friendly fertilizer synergist that shows potential to enhance nutrient use efficiency in agricultural systems, has its integrative role with rhizosphere microorganisms remain insufficiently explored. This study integrated outdoor pot experiments, soil biochemical analysis, and microbiome sequencing to investigate the effects of co-application of PASP and the plant growth-promoting rhizobacterium (PGPR) Enterobacter asburiae S13 on potato growth, with four treatments set up including blank control (CK), sole application of PASP (S0P1), sole inoculation of PGPR (S1P0), and co-application of PASP and PGPR (S1P1), and 25 pots per treatment as replicates. The results showed that, compared with the S0P1 treatment, the S1P1 treatment significantly increased plant height (9.59%), stem diameter (28.39%), root length (38.61%), as well as root and shoot biomass (21.26% and 25.17%, respectively) (ANOVA, Duncan’s test, p < 0.05). It also enhanced ammonium nitrogen (40.00%), nitrate nitrogen (57.70%), available potassium (47.56%), and urease activity in the rhizosphere soil (ANOVA, Duncan’s test, p < 0.05). 16S rRNA sequencing revealed that the S1P1 treatment enriched beneficial taxa such as Paucibacter and Massilia, while suppressing competitive genera such as Duganella and Pedobacter. Redundancy analysis (RDA) indicated that available potassium and ammonium nitrogen were the key factors shaping the microbial community structure. In conclusion, combining PASP with PGPR synergistically improves soil nutrient availability and reshapes the rhizosphere microbiome, resulting in enhanced potato growth, thus demonstrating its potential as a dual-function biostimulant for eco-efficient and sustainable potato production systems. Full article
(This article belongs to the Section Plant–Soil Interactions)
Show Figures

Graphical abstract

21 pages, 6047 KB  
Article
Metagenomics Insights into the Functional Profiles of Soil Carbon, Nitrogen Under Long-Term Chemical and Humic Acid Urea Application
by Tengfei Guo, Mengyuan Wang, Ke Yue, Peng Luo, Xiao Song, Shaomin Huang, Xinpeng Xu, Qian Zhang, Yulu Chen, Zekun Zhang, Sumiao Su, Shijie Ding, Shuiqing Zhang and Kun Zhou
Agronomy 2025, 15(11), 2535; https://doi.org/10.3390/agronomy15112535 - 30 Oct 2025
Viewed by 1150
Abstract
Long-term positioning tests can systematically reveal the evolution characteristics of soil fertility and crop productivity, and reflect the spatiotemporal changes in soil quality and their driving factors. While soil microorganisms mediating nutrient cycling are crucial for maintaining crop productivity and the long-term resilience [...] Read more.
Long-term positioning tests can systematically reveal the evolution characteristics of soil fertility and crop productivity, and reflect the spatiotemporal changes in soil quality and their driving factors. While soil microorganisms mediating nutrient cycling are crucial for maintaining crop productivity and the long-term resilience of agricultural ecosystems, how prolonged use of different fertilization strategies affects their functional capacity remains insufficiently understood. In this study, we applied metagenomic sequencing to investigate how three fertilization treatments, namely (i) N0 receiving only phosphorus (P) and potassium (K) fertilizers, (ii) N250 receiving conventional urea + P and K, and (iii) F250 receiving humic acid urea + P and K, influence soil microbial communities, functional genes related to C and N cycling, and associated soil properties in a long-term field experiment. The F250 treatment significantly increased average annual yields of wheat and maize to 7166.21 kg hm−2 and 8309.96 kg hm−2, respectively. These values were 148.66% and 73.47% higher than those under N0, and 8.22% and 11.64% higher than those under N250. Compared with N0, both N250 and F250 signally augmented soil nitrate, ammonium, total nitrogen (TN), and soil organic carbon (SOC), altered microbial community composition, and enhanced the relative abundance of genes engaged in C fixation and methane oxidation. Both treatments also promoted denitrification and dissimilatory nitrate reduction to ammonium (DNRA). Relative to N250, F250 specifically enriched the beneficial bacterial genus Pedobacter, further increased the abundance of the C fixation gene pccA, and markedly upregulated the DNRA gene nrfA. Soil TN and SOC were identified as the key environmental factors regulating microbial community structure and the functional potential of C and N cycling pathways. Collectively, our findings provide a mechanistic understanding of how long-term application of humic acid urea enhances crop productivity by modulating the genetic potential of soil microorganisms in biogeochemical cycles, offering a biological foundation for optimizing fertilization strategies in sustainable agriculture. Full article
(This article belongs to the Section Soil and Plant Nutrition)
Show Figures

Figure 1

21 pages, 4254 KB  
Article
Effects of Straw Return on Soil Physicochemical Properties and Microbial Communities in a Cold-Region Alkaline Farmland
by Wei Zhang, Jinghong Wang, Aman Khan, Guinan Shen, Dan Wei and Weidong Wang
Agronomy 2025, 15(10), 2433; https://doi.org/10.3390/agronomy15102433 - 21 Oct 2025
Cited by 2 | Viewed by 847
Abstract
Straw return is crucial for sustainable agriculture, but its efficiency is limited by low temperatures in cold regions, especially in saline-alkali soils. This study investigates the degradation process of maize straw and the response of soil properties and microbial communities during the winter [...] Read more.
Straw return is crucial for sustainable agriculture, but its efficiency is limited by low temperatures in cold regions, especially in saline-alkali soils. This study investigates the degradation process of maize straw and the response of soil properties and microbial communities during the winter low-temperature period in the alkaline farmland of Anda, China. A two-year field experiment with straw return (SR) and no return (NR) treatments was conducted. Straw degradation rates and structural changes (as observed via scanning electron microscope, SEM) were monitored. Soil physicochemical properties and enzyme activities were analyzed. Microbial community composition was characterized using 16S rRNA and ITS sequencing. The cumulative straw degradation rate over two years reached 94.81%, with 18.33% occurring in the first winter freeze–thaw period. Freeze–thaw cycles significantly damaged the straw structure, facilitating microbial colonization. Straw return significantly improved soil properties after winter, increasing field water capacity (3.45%), content of large aggregates (6.57%), available nutrients (P 38.17 mg/kg, K 191.93 mg/kg), and organic carbon fractions compared to NR. Microbial analysis revealed that low temperatures filtered the community, enriching cold-tolerant taxa like Pseudogymnoascus, Penicillium, and Pedobacter, which are crucial for lignocellulose decomposition under cold conditions. The winter period plays a significant role in initiating straw degradation in cold regions. Straw return mitigates the adverse effects of winter freezing on soil quality and promotes the development of a cold-adapted microbial consortium, thereby enhancing the sustainability of alkaline farmland ecosystems in Northeast China. Full article
(This article belongs to the Section Soil and Plant Nutrition)
Show Figures

Figure 1

22 pages, 4172 KB  
Article
Impact of Plasmodiophora brassicae on Canola Root and Rhizosphere Microbiomes and Its Implications for Clubroot Biocontrol
by Jorge Cordero-Elvia, Leonardo Galindo-González, Rudolph Fredua-Agyeman, Sheau-Fang Hwang and Stephen E. Strelkov
Pathogens 2025, 14(9), 904; https://doi.org/10.3390/pathogens14090904 - 9 Sep 2025
Viewed by 997
Abstract
Clubroot, caused by the obligate parasite Plasmodiophora brassicae, is a soilborne disease affecting canola (Brassica napus) and other crucifers. Although planting resistant cultivars remains the primary strategy for managing clubroot, the emergence of resistance-breaking P. brassicae pathotypes continues to threaten [...] Read more.
Clubroot, caused by the obligate parasite Plasmodiophora brassicae, is a soilborne disease affecting canola (Brassica napus) and other crucifers. Although planting resistant cultivars remains the primary strategy for managing clubroot, the emergence of resistance-breaking P. brassicae pathotypes continues to threaten canola production. In this context, soil and root microorganisms may play a role in suppressing the disease. This study investigated the impact of P. brassicae infection on the microbial communities of soil, seeds, roots, and the rhizosphere in susceptible and resistant canola lines, with the aim of analyzing host–pathogen–microbiome interactions and identifying microbial taxa potentially associated with disease resistance. Our findings showed that resistant canola lines inoculated with P. brassicae (pathotype 3A) exhibited reduced disease severity compared to their susceptible counterparts. Diversity analyses of microbial communities revealed that clubroot-resistant canola lines tended to maintain more stable and diverse fungal communities, with a higher Shannon index than susceptible lines. Inoculation with P. brassicae induced more pronounced changes in the root microbiome than in the rhizosphere. Additionally, the seed microbiomes of resistant and susceptible lines displayed distinct bacterial and fungal profiles, suggesting that clubroot susceptibility may influence seed-associated microbial community composition. Differential abundance analysis of root and rhizosphere microbiomes indicated that certain microbial taxa, including bacterial genera such as Acidovorax, Bacillus, Cupriavidus, Cytophaga, Duganella, Flavobacterium, Fluviicola, Luteimonas, Methylotenera, Pedobacter, and Peredibacter, as well as fungal genera such as Aspergillus, Candida, Fusicolla, Paecilomyces, and Rhizophlyctis, may be recruited or enriched in resistant canola lines following P. brassicae inoculation, potentially contributing to reduced clubroot severity. Full article
Show Figures

Figure 1

17 pages, 1568 KB  
Article
Analysis of the Microbiota of Milk from Holstein–Friesian Dairy Cows Fed a Microbial Supplement
by Bronwyn E. Campbell, Mohammad Mahmudul Hassan, Timothy Olchowy, Shahab Ranjbar, Martin Soust, Orlando Ramirez-Garzon, Rafat Al Jassim, Robert J. Moore and John I. Alawneh
Animals 2025, 15(14), 2124; https://doi.org/10.3390/ani15142124 - 18 Jul 2025
Viewed by 1377
Abstract
Previous studies of direct-fed microbial (DFM) supplements showed variable effects on the microbiota and physiology of dairy cows. The main aims of this study were to investigate the milk microbiota of cows supplemented with a lactobacilli-based DFM compared to untreated cows; describe the [...] Read more.
Previous studies of direct-fed microbial (DFM) supplements showed variable effects on the microbiota and physiology of dairy cows. The main aims of this study were to investigate the milk microbiota of cows supplemented with a lactobacilli-based DFM compared to untreated cows; describe the changes; and quantify the association between the taxa and cow productivity. The study followed seventy-five Holstein–Friesian dairy cows supplemented with a DFM over 16 months compared to seventy-five non-supplemented cows. Twenty-five cows from each group were sampled for microbiota analysis. The top taxa significantly associated with the variables were as follows: Age (Mammaliicoccus_319276, Turicibacter), milk production (Turicibacter, Bifidobacterium_388775), DIM (Stenotrophomonas_A_615274, Pedobacter_887417), milk fat percentage (Pseudomonas_E_647464, Lactobacillus), calendar month (Jeotgalicoccus_A_310962, Planococcus), milk protein percentage (Tistrella, Pseudomonas_E_650325), experimental group (Enterococcus_B, Aeromonas), SCC (Paenochrobactrum, Pseudochrobactrum), and trimester of pregnancy (Dyadobacter_906144, VFJN01 (Acidimicrobiales)). These were identified using multivariable analysis. Twenty-six genera were associated with the differences between experimental groups, including Pseudomonas, Lactococcus and Staphylococcus. Microbial taxa that changed in relative abundance over time included Atopostipes, Brevibacterium and Succinivibrio. Many of these genera were also part of the core microbiota. Supplementation with the DFM significantly altered the milk microbiota composition in the dairy cows, highlighting the impact of long-term DFM supplementation on microbial communities. Full article
(This article belongs to the Section Animal Nutrition)
Show Figures

Figure 1

16 pages, 2891 KB  
Article
Discovery of Novel Genes Encoding Antimicrobial Peptides from the Pedobacter silvilitoris Genome with Broad-Spectrum Antimicrobial Activity
by Woo Young Bang, Jin Hur and Sam Woong Kim
Int. J. Mol. Sci. 2025, 26(13), 6176; https://doi.org/10.3390/ijms26136176 - 26 Jun 2025
Viewed by 1114
Abstract
The rising prevalence of antibiotic-resistant bacteria demands exploration of alternative antimicrobials. Antimicrobial peptides (AMPs) are a promising group of compounds naturally produced by microorganisms and could serve as potent agents against resistant pathogens. In this study, we evaluated the antimicrobial potential of the [...] Read more.
The rising prevalence of antibiotic-resistant bacteria demands exploration of alternative antimicrobials. Antimicrobial peptides (AMPs) are a promising group of compounds naturally produced by microorganisms and could serve as potent agents against resistant pathogens. In this study, we evaluated the antimicrobial potential of the cell-free supernatant obtained from Pedobacter silvilitoris—a bacterium originally isolated from decomposing wood—and performed comprehensive genomic screening to uncover novel AMP-encoding genes. The supernatant showed strong inhibitory effects against a diverse selection of pathogens. Scanning electron microscopy (SEM) revealed extensive membrane damage, including pore formation in target bacterial cells, suggesting AMP-mediated activity. A genomic analysis identified 11 candidate AMP genes, named PS_AMP1 to PS_AMP11, based on the significant sequence similarity with known AMPs. Transcriptomic profiling further indicated that several candidates are expressed differentially between the logarithmic and stationary growth phases. Functional assays via gene cloning and peptide synthesis confirmed antimicrobial activity against both Gram-stain-negative and Gram-stain-positive bacteria, with PS_AMP11 emerging as the most effective candidate. Our findings demonstrate that AMPs derived from P. silvilitoris hold substantial promise as alternative antimicrobial agents. Nonetheless, additional structural optimizations may be necessary to fine-tune specificity and to reduce potential host toxicity before clinical deployment. Full article
Show Figures

Figure 1

35 pages, 17263 KB  
Article
The Influence of Bacterial Inoculants and a Biofertilizer on Maize Cultivation and the Associated Shift in Bacteriobiota During the Growing Season
by Katarina Kruščić, Aleksandra Jelušić, Matjaž Hladnik, Tamara Janakiev, Jovana Anđelković, Dunja Bandelj and Ivica Dimkić
Plants 2025, 14(12), 1753; https://doi.org/10.3390/plants14121753 - 7 Jun 2025
Cited by 1 | Viewed by 2228
Abstract
Maize (Zea mays L.) relies heavily on nitrogen and phosphorus inputs, typically supplied through organic and inorganic fertilizers. However, excessive agrochemical use threatens soil fertility and environmental health. Sustainable alternatives, such as poultry manure (PM) and plant growth-promoting rhizobacteria (PGPR), offer promising [...] Read more.
Maize (Zea mays L.) relies heavily on nitrogen and phosphorus inputs, typically supplied through organic and inorganic fertilizers. However, excessive agrochemical use threatens soil fertility and environmental health. Sustainable alternatives, such as poultry manure (PM) and plant growth-promoting rhizobacteria (PGPR), offer promising solutions. This study examines the effects of a phytobiotic bacterial formulation (PHY), composed of Bacillus subtilis and Microbacterium sp., applied alone and in combination with PM, on maize’s rhizosphere bacteriobiome across key growth stages. Field trials included four treatments: a control, PHY-coated seeds, PM, and combined PHY_PM. The results show that early in development, the PM-treated rhizospheres increased the abundance of beneficial genera such as Sphingomonas, Microvirga, and Streptomyces, though levels declined in later stages. The PHY_PM-treated roots in the seedling phase showed a reduced abundance of taxa like Chryseobacterium, Pedobacter, Phyllobacterium, Sphingobacterium, and Stenotrophomonas, but this effect did not persist. In the PM-treated roots, Flavisolibacter was significantly enriched at harvesting. Overall, beneficial bacteria improved microbial evenness, and the PHY_PM treatment promoted bacterial diversity and maize growth. A genome analysis of the PHY strains revealed plant-beneficial traits, including nutrient mobilization, stress resilience, and biocontrol potential. This study highlights the complementarity of PM and PGPR, showing how their integration reshapes bacteriobiome and correlates with plant parameters in sustainable agriculture. Full article
(This article belongs to the Special Issue Advances in Microbial Solutions for Sustainable Agriculture)
Show Figures

Figure 1

25 pages, 2841 KB  
Article
Assessing Microbial Activity and Rhizoremediation in Hydrocarbon and Heavy Metal-Impacted Soil
by Robert Conlon, David N. Dowling and Kieran J. Germaine
Microorganisms 2025, 13(4), 848; https://doi.org/10.3390/microorganisms13040848 - 8 Apr 2025
Cited by 4 | Viewed by 1685
Abstract
Rhizodegradation enhances pollutant degradation through plant–microbe interactions in the rhizosphere. Plant roots provide a colonisation surface and root exudates that promote microbial abundance and activity, facilitating organic pollutant breakdown via direct microbial degradation and co-metabolism. This study assessed the rhizodegradation of weathered petroleum [...] Read more.
Rhizodegradation enhances pollutant degradation through plant–microbe interactions in the rhizosphere. Plant roots provide a colonisation surface and root exudates that promote microbial abundance and activity, facilitating organic pollutant breakdown via direct microbial degradation and co-metabolism. This study assessed the rhizodegradation of weathered petroleum hydrocarbons (PHCs) in heavy metal co-contaminated soil in a microcosm-scale pot trial. Treatments included Sinapis alba, Lolium perenne, a L. perenne + Trifolium repens mix, and Cichorium intybus, alongside a non-planted control. After 14 weeks, PHC concentrations were analysed via gas chromatography, and rhizosphere microbial communities were characterised through sequencing. Sinapis alba achieved the highest PHC degradation (68%), significantly exceeding the non-planted control (p < 0.05, Kruskal–Wallis test). Hydrocarbon-degrading bacteria, including KCM-B-112, C1-B045, Hydrogenophaga, unclassified Saccharimonadales sp., and Pedobacter, were enriched in the rhizosphere, with the uncultured clade mle1-27 potentially contributing indirectly. Metals analysis of plant tissues showed that mustard could accumulate copper more than lead and zinc, despite higher concentrations of zinc and lead in the soil. These results highlight the potential of S. alba for rhizoremediation in PHC–heavy metal co-contaminated soils. Full article
(This article belongs to the Topic Environmental Bioengineering and Geomicrobiology)
Show Figures

Figure 1

22 pages, 4587 KB  
Article
The Effects of Fungal Pathogen Infestation on Soil Microbial Communities for Morchella sextelata Cultivation on the Qinghai–Xizang Plateau
by Ming-Chen Guo, Bo-Chun Wu, Cai-Yun Luo, Wei Sa, Le Wang, Zhong-Hu Li and Qian-Han Shang
J. Fungi 2025, 11(4), 264; https://doi.org/10.3390/jof11040264 - 28 Mar 2025
Cited by 1 | Viewed by 1014
Abstract
Fungi infestation as a disease has serious impacts on the cultivation of Morchella species. To investigate the effects of fungi infestation on the microbial diversity and community structure of soil when cultivating Morchella sextelata, we sampled soil samples of Morchella cultivars in [...] Read more.
Fungi infestation as a disease has serious impacts on the cultivation of Morchella species. To investigate the effects of fungi infestation on the microbial diversity and community structure of soil when cultivating Morchella sextelata, we sampled soil samples of Morchella cultivars in the Qinghai–Xizang Platea and used metagenome sequencing technology to identify the disease fungi and analyze the differences in microbial diversity and structure between disease-infested and healthy soils. The disease fungi identified were Tricharina gilva and Peziza lohjaoensis, and the microbial diversity of T. gilva-infected soil was higher than that of healthy soil, while the diversity of P. lohjaoensis-infected soil was lower. Interestingly, whether infected with T. gilva or P. lohjaoensis, the soil microbial community was changed, and the dominant phyla and genera were different in different soil samples. When infected with P. lohjaoensis, the dominant phyla with relatively high abundances included Proteobacteria, Bacteroidetes, and Ascomycota, with average relative abundances of 44%, 18%, and 15%, respectively, and the dominant genera with high relative abundances encompassed Pseudomonadaceae, Terfezia, and Pedobacter, with average relative abundances of 8%, 9%, and 5%, respectively. Following infection with T. gilva, the dominant phyla with higher relative abundances were Proteobacteria, Acidobacteria, and Bacteroidetes, with average relative abundances of 46%, 15%, and 12%, respectively, and the dominant genera with high relative abundances included Hydrogenophaga, Sphingomonas, and Polaromonas, with average relative abundances of 9%, 3%, and 2%, respectively. Additionally, we found that lipid-metabolism-related genes were less abundant in the soil infected with P. lohjaoensis than in the other soil samples, and glycoside hydrolase diversity was lower in the soil infected with T. gilva than in other healthy soils. The results showed that the effects of different disease fungi on soil microbial communities and functional genes were different, which provided a theoretical basis for the sustainable cultivation of Morchella. Full article
Show Figures

Figure 1

14 pages, 6029 KB  
Article
Investigation of the Impact of Soil Physicochemical Properties and Microbial Communities on the Successful Cultivation of Morchella in Greenhouses
by Xinhai Liu, Bo Yin, Liqiang Meng, Xiaoyu Zhao, Jialong Wang, Rui Liu, Lina Hu, Xiangxiang Wang, Yu Liu and Yinpeng Ma
Horticulturae 2025, 11(4), 356; https://doi.org/10.3390/horticulturae11040356 - 26 Mar 2025
Cited by 4 | Viewed by 1977
Abstract
Morels (Morchella spp.) are medicinal and edible mushrooms, renowned for their distinctive taste and appearance. Due to the low yields and difficulty of foraging wild morels, artificial cultivation has significant economic value. Outdoor cultivation yields are influenced by factors such as weather [...] Read more.
Morels (Morchella spp.) are medicinal and edible mushrooms, renowned for their distinctive taste and appearance. Due to the low yields and difficulty of foraging wild morels, artificial cultivation has significant economic value. Outdoor cultivation yields are influenced by factors such as weather and diseases, which can result in crop instability or failure, thereby causing losses to farmers. Previous studies have typically concentrated on either the fungal or bacterial communities. In this study, we investigated the ecological relationships between morel growth and both the fungi and bacteria in soil, analyzed over multiple trophic levels. We investigated three soil types: soil in which morel death was observed (DM), soil in which no morels emerged (UM), and soil that is suitable for normal fruiting (NM). We used high-throughput ITS and 16S rDNA amplicon sequencing, alongside assessment of soil physicochemical properties, to investigate factors contributing to morel emergence and death. The results indicated that the richness and diversity of both fungal and bacterial communities in the normal fruiting soil (NM) were significantly higher than those in the non-fruiting soils (DM and UM). The bacterial community was primarily composed of Proteobacteria and Bacteroidota, while the fungal community was dominated by Ascomycota and Mucoromycota. Furthermore, Morchella was significantly enriched in NM, indicating that it had successfully colonized and could develop into fruiting bodies. The morel mycelium in NM effectively utilized external nutrient bags, enhancing the soil nitrogen and organic matter content while reducing the consumption of available phosphorus and potassium. LEfSe and random forest analyses identified Pedobacter and Massilia as biomarkers of NM, potentially associated with the symbiosis of Morchella, which may promote its growth. Furthermore, the construction of the fungal-bacterial co-occurrence network revealed that the NM soil exhibited a higher number of nodes and greater network stability, suggesting that its complex microbial community structure may play a crucial role in the successful cultivation of Morchella. Our results indicate that the failures in morel production were due to inadequate management practices. Elevated greenhouse temperatures may have promoted pathogen proliferation, hindering the effective utilization of external nutrient bags by morel mycelium. Consequently, the mycelium was unable to accumulate nutrients efficiently, leading to the inability of Morchella to fruit or resulting in developmental failures. This study offers valuable insights into the interactions between morel mycelium and soil microorganisms, elucidating the reasons for morel cultivation failure and suggesting strategies for optimizing morel cultivation. Full article
Show Figures

Figure 1

16 pages, 2758 KB  
Article
De Novo Leaf Transcriptome Assembly and Metagenomic Studies of Coast Live Oak (Quercus agrifolia)
by Savanah Senn, Ray A. Enke, Steven J. Carrell, Bradley Nations, Meika Best, Mathew Kostoglou, Karu Smith, Jieyao Yan, Jillian M. Ford, Les Vion and Gerald Presley
Appl. Microbiol. 2025, 5(1), 24; https://doi.org/10.3390/applmicrobiol5010024 - 22 Feb 2025
Cited by 1 | Viewed by 1772
Abstract
Coast Live Oak (Quercus agrifolia) is a native keystone hardwood species of the California coastal and semi-arid forest environment. Q. agrifolia is threatened by pathogens such as the oomycete Phytophthora ramorum, which is known to cause Sudden Oak Death in [...] Read more.
Coast Live Oak (Quercus agrifolia) is a native keystone hardwood species of the California coastal and semi-arid forest environment. Q. agrifolia is threatened by pathogens such as the oomycete Phytophthora ramorum, which is known to cause Sudden Oak Death in environments from Southern California to Oregon. This study considers oaks and their rootzone microbes recovering from moderate and low-intensity fires in rapid succession, compared to high- and low-intensity fires with a large time gap between them. cDNA libraries from nine oak leaf tissue samples were sequenced on DNBseq. Soil samples were sent out for shotgun metagenomics and for 16S community profiling. The de novo Q. agrifolia assembly yielded 521,817 transcripts with an average length of 805.2 bp. Among identified DEGs (differentially expressed genes) between the trail areas, several candidate genes were identified including shikimate dehydrogenase and myrcene synthase. The MegaBLAST results showed a high degree of similarity to WGS sequences from Q. agrifolia that had been previously annotated in other closely related Quercus species. There was a differential abundance of microbial genera associated with the different burn areas, including Pedobacter, Filimonas, Cohnella, and Sorangium. The data embody the first Q. agrifolia transcriptome that with further development could be used to screen oak seedlings for resistance; beneficial microbial populations have been identified that are associated with fire recovery under varied conditions. Full article
Show Figures

Figure 1

17 pages, 7903 KB  
Article
Characterization of Endofungal Bacteria and Their Role in the Ectomycorrhizal Fungus Helvella bachu
by Caihong Wei, Mengqian Liu, Guoliang Meng, Miao Wang, Xin Zhou, Jianping Xu, Jianwei Hu, Lili Zhang and Caihong Dong
J. Fungi 2024, 10(12), 889; https://doi.org/10.3390/jof10120889 - 23 Dec 2024
Cited by 2 | Viewed by 1664
Abstract
Helvella bachu, an ectomycorrhizal fungus, forms a symbiotic relationship with Populus euphratica, a rare and endangered species crucial to desert riparian ecosystems. In this study, endofungal bacteria (EFBs) within the fruiting bodies of H. bachu were confirmed by a polyphasic approach, [...] Read more.
Helvella bachu, an ectomycorrhizal fungus, forms a symbiotic relationship with Populus euphratica, a rare and endangered species crucial to desert riparian ecosystems. In this study, endofungal bacteria (EFBs) within the fruiting bodies of H. bachu were confirmed by a polyphasic approach, including genomic sequencing, real-time quantitative PCR targeting the 16S rRNA gene, full-length and next-generation sequencing (NGS) of the 16S rRNA gene, and culture methods. The genera Stenotrophomonas, Variovorax, Acidovorax, and Pedobacter were abundant in the EFBs of fruiting bodies associated with three Populus hosts and were consistently present across different developmental stages. Notably, S. maltophilia and V. paradoxus were detected in high abundance, as revealed by full-length 16S rRNA sequencing, with S. maltophilia also isolated by culture methods. KO-pathway analysis indicated that pathways related to primary, secondary, and energy metabolism were predominantly enriched, suggesting these bacteria may promote H. bachu growth by producing essential compounds, including sugars, proteins, and vitamins, and secondary metabolites. This study confirmed the presence of EFBs in H. bachu and provided the first comprehensive overview of their structure, functional potential, and dynamic changes throughout fruiting body maturation, offering valuable insights for advancing the artificial domestication of this species. Full article
Show Figures

Figure 1

11 pages, 7907 KB  
Article
Determination of the Effects of Pear-Morchella Intercropping Mode on M. sextelata Quality, Yield, and Soil Microbial Community
by Xiao Liu, Jun-Zhe Liu, Jing Liu, Jing Zhang and Chun-Lei Wang
J. Fungi 2024, 10(11), 759; https://doi.org/10.3390/jof10110759 - 1 Nov 2024
Cited by 5 | Viewed by 1852
Abstract
The intercropping of Morchella in pear orchards has important production value in improving the utilization rate and economic benefits of the orchard; however, there is little research on the intercropping model of pear-Morchella. In this study, metabolomics analysis found that compared [...] Read more.
The intercropping of Morchella in pear orchards has important production value in improving the utilization rate and economic benefits of the orchard; however, there is little research on the intercropping model of pear-Morchella. In this study, metabolomics analysis found that compared with greenhouse cultivation, there were 104 and 142 metabolites significantly increased and decreased in the intercropping mode of M. sextelata, respectively. Among them, there was a significant accumulation of amino acids (phenylalanine, lysine, proline, citrulline, and ornithine), sugars (arabinitol and glucosamine), and organic acids (quinic acid, fumaric acid, and malic acid) related to the unique taste of Morchella in intercropping cultivation. In addition, research on the cultivation model using exogenous nutrient bags indicated that placing the density of six exogenous nutrient bags per square meter was most suitable for yield formation. Adding pear sawdust to the nutrient bags (PN) significantly increased the yield of morel per unit area. Moreover, soil microbial community analysis showed that fungal alpha diversity dramatically declined in PN-cultivated soil, which decreased the relative abundance of soil-borne fungal pathogens, including Fusarium and Aspergillus. Some beneficial soil bacteria abundance increased in the PN-used soil, such as Pedobacter, Pseudomonas, and Devosia. This study provides novel insights into the effects of intercropping on the internal quality of Morchella and enriches the theoretical knowledge on the consummation of the pear-Morchella model formation, further improving agricultural resource utilization efficiency and crop productivity. Full article
(This article belongs to the Section Fungi in Agriculture and Biotechnology)
Show Figures

Figure 1

15 pages, 5311 KB  
Article
Diversity of Endophytic Fungi and Bacteria Inhabiting the Roots of the Woodland Grass, Festuca gigantea (Poaceae)
by Izolda Pašakinskienė, Violeta Stakelienė, Saulė Matijošiūtė and Justas Martūnas
Diversity 2024, 16(8), 453; https://doi.org/10.3390/d16080453 - 1 Aug 2024
Cited by 5 | Viewed by 2772
Abstract
We studied the occurrence of endophytic fungi and bacteria in the roots of F. gigantea, a woodland perennial grass common throughout Europe and temperate Asia. The taxonomic assignment was carried out according to the isolate’s colony and cytological species morphotype characteristics and [...] Read more.
We studied the occurrence of endophytic fungi and bacteria in the roots of F. gigantea, a woodland perennial grass common throughout Europe and temperate Asia. The taxonomic assignment was carried out according to the isolate’s colony and cytological species morphotype characteristics and confirmed by the assessment of the standard DNA sequences, ITS, RPB2, SSU, and TEF1-a for fungi and 16S rDNA for bacteria. Our study has shown that F. gigantea roots are the habitat to a wide range of fungi and bacteria. The occurrence of fungal structures was determined in ~40% of the roots examined by Trypan Blue staining. In a surface-sterile root-cutting culture on PDA medium, we obtained isolates of six endophytic fungi species: four members of Ascomycota—Alternaria alternata, Cadophora fastigiata, Chaetomium funicola, and Microdochium bolleyi—and two of Basidiomycota—Coprinellus sp. and Sistotrema brinkmannii. In addition, we report bacteria co-occurring endophytically in the roots of this grass. The Firmicutes group was the most prevalent, consisting of four Gram-positive, endospore-forming bacteria taxa. The isolates were identified as Bacillus pumilus, Bacillus sp., Lysinibacillus sp., and Priestia aryabhattai. Moreover, two Gram-negative bacteria were detected—Kosakonia sp. (Proteobacteria) and Pedobacter sp. (Bacteroidetes). Thus, applying the isolate-culture approach, we identified a set of microorganisms in the roots of a typical grass native to the deciduous forest floor. The functional roles of these endophytes are diverse, and many of them, saprotrophs and decomposers of wood and plant debris, are linked to the decomposition of organic matter. This is the first detailed report on fungal and bacterial endophytes inhabiting the roots of F. gigantea. This study fills in a research gap on endophytes associated with the below-ground parts of Festuca spp., hitherto extensively studied for Epichloë/Neotyphodium associations in their foliar parts. Full article
(This article belongs to the Special Issue Microbial Diversity and Culture Collections Hotspots in 2024)
Show Figures

Figure 1

16 pages, 3245 KB  
Article
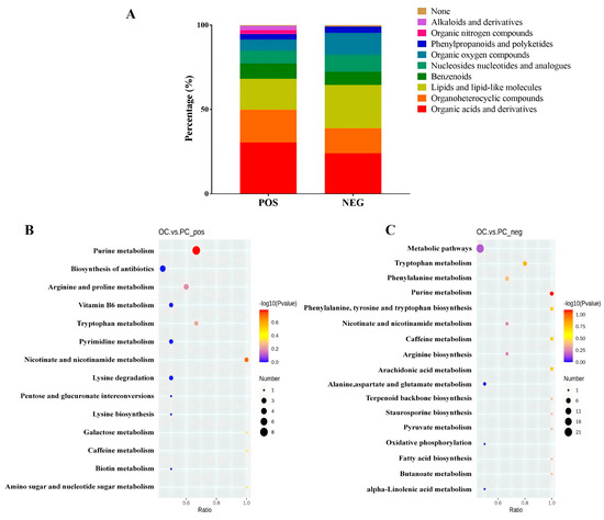
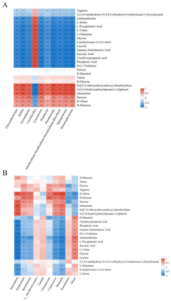
Effects of Various Flavors of Baijiu on the Microbial Communities, Metabolic Pathways, and Flavor Structures of Dongbei Suancai
by Xiao Li, Xingzhuang Wu, Yanqiu Han, Chen Wang, Lifeng Li and Xiaoli Zhang
Foods 2024, 13(13), 2015; https://doi.org/10.3390/foods13132015 - 26 Jun 2024
Cited by 2 | Viewed by 2156
Abstract
This study aimed to assess the effects of Chinese Baijiu with different flavors as supplementary material on microbial communities and flavor formation during inoculated fermentation of Chinese Dongbei Suancai. The results showed that the addition of Fen flavor Baijiu significantly increased the relative [...] Read more.
This study aimed to assess the effects of Chinese Baijiu with different flavors as supplementary material on microbial communities and flavor formation during inoculated fermentation of Chinese Dongbei Suancai. The results showed that the addition of Fen flavor Baijiu significantly increased the relative abundance of Candida, Luzhou flavor Baijiu increased the relative abundance of Pedobacter and Hannaella, while Maotai flavor Baijiu increased the Chryseobacterium and Kazachstania. A total of 226 volatile metabolites were detected in Suancai fermented when adding different flavors of Baijiu. Furthermore, the significantly upregulated metabolites (p < 0.01) of Suancai after adding Baijiu increased by 328.57%, whereas the significantly downregulated metabolites decreased by 74.60%. Simultaneously, the addition of Baijiu promoted the synthesis and decomposition of amino acids and short-chain fatty acids in the early and middle stages of fermentation. Further, Maotai flavor Baijiu improved the diversification of metabolic pathways in the late stage of Suancai fermentation. The E-nose response showed that sulfur-organic, broad-alcohol, sulfur-chlor was the principal differential flavor in Suancai caused by adding Baijiu with different flavors. Simultaneously, Fen flavor Baijiu and Luzhou flavor Baijiu accelerated the formation of the Suancai flavor. These results indicated that Baijiu with different flavors had significant effects on the flavor formation of inoculated fermented Suancai. Full article
(This article belongs to the Section Food Biotechnology)
Show Figures

Figure 1

Back to TopTop