Characterization of Endofungal Bacteria and Their Role in the Ectomycorrhizal Fungus Helvella bachu
Abstract
1. Introduction
2. Materials and Methods
2.1. Genome Sequencing and Discovery of EFBs in the Fruiting Body of Helvella bachu
2.2. Analysis of EFBs in Helvella bachu Fruiting Bodies Using Absolute Quantitative PCR
2.3. Full-Length 16S rRNA Gene Sequencing by PacBio
2.4. Next-Generation Sequencing (NGS) of 16S rRNA Gene Amplicons
2.5. Data Processing for Full-Length Sequencing and NGS of the16S rRNA Gene
2.6. Isolation and Identification EFBs from Helvella bachu Fruiting Bodies Using Culture Methods
3. Results
3.1. Discovery of EFBs in the Fruiting Body of Helvella bachu During Genome Sequencing Analysis
3.2. QPCR Analyses Confirmed the Presence of EFBs in the Fruiting Body of Helvella bachu
3.3. Bacterial Abundance and Community Composition of Helvella bachu EFBs Associated with Three Types of Host Revealed by Full-Length 16S rRNA Gene Sequencing
3.3.1. Bacterial Abundance and Community Composition
3.3.2. Biomarkers for EFBs Associated with Various Host Plants
3.3.3. Diversity for EFBs in Helvella bachu Fruiting Bodies Associated with Various Host Plants
3.3.4. Functional Prediction and Functional Diversity Analysis
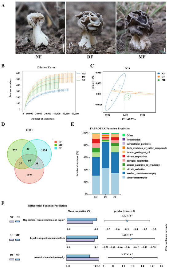
3.4. EFBs of Helvella bachu Fruiting Bodies at Different Developmental Stages
3.5. EFBs from Helvella bachu Fruiting Bodies Using Culture Methods
4. Discussion
4.1. EFBs Are Ubiquitously Present in Mushrooms, Especially in Ectomycorrhizal Mushrooms
4.2. Species Composition and Abundance of EFBs in Helvella bachu
4.3. Potential Functions of EFBs in Helvella bachu
5. Conclusions
Supplementary Materials
Author Contributions
Funding
Institutional Review Board Statement
Informed Consent Statement
Data Availability Statement
Acknowledgments
Conflicts of Interest
References
- Zhao, Q.; Sulayman, M.; Zhu, X.T.; Zhao, Y.C.; Yang, Z.L.; Hyde, K.D. Species clarification of the culinary Helvella bachu in western China. Mycologia 2016, 108, 828–836. [Google Scholar] [CrossRef] [PubMed]
- Badshah, H.; Ali, B.; Khan, S.M.; Chaudhari, M.I.; Nisa, S.U.; Badshah, L.; Mumtaz, A.S. The in vitro antibacterial and antioxidant potentials of Helvetia bachu (Ascomycetes): A newly recorded species from Pakistan. Int. J. Med. Mushrooms 2020, 22, 1011–1020. [Google Scholar] [CrossRef] [PubMed]
- Al-Rawi, J.M.; Abdul-Hadi, S.Y. First new record and molecular identification of H. bachu (Ascomycetes) isolated from Iraq/Mosul. Int. J. Res. Appl. Sci. Biotechnol. 2022, 9, 143–148. [Google Scholar]
- Xu, J.Y.; Hu, G.H.; Gao, X.H. Resources and research of wild Helvella leucopus in Xinjiang. Chin. Wild Pl. Resour. 2004, 22, 25–26. (In Chinese) [Google Scholar]
- Meng, Q.L.; Zhang, P.P.; Hu, J.W. Effects of immunoregulatory activity of polysaccharide from Bachu-mushroom. China Poult. 2005, 9, 118–120. (In Chinese) [Google Scholar]
- Zeng, D.; Zhu, S.M. Purification, characterization, antioxidant and anticancer activities of novel polysaccharides extracted from Helvella bachu. Int. J. Biol. Macromol. 2018, 107, 1086–1092. [Google Scholar] [CrossRef]
- Wei, C.H.; Liu, M.Q.; Hu, J.W.; Zhang, L.L.; Dong, C.H. Mycorrhizal associations between Helvella bachu and its host plants. Forests 2024, 15, 721. [Google Scholar] [CrossRef]
- Alabid, I.; Glaeser, S.P.; Kogel, K.H. Endofungal bacteria increase fitness of their host fungi and impact their association with crop plants. Curr. Issues Mol. Biol. 2019, 30, 59–74. [Google Scholar] [CrossRef]
- Mosse, B. Honey-coloured, sessile Endogone spores: II. Changes in fine structure during spore development. Archiv. Mikrobiol. 1970, 74, 129–145. [Google Scholar] [CrossRef]
- Giger, G.H.; Ernst, C.; Richter, I.; Gassler, T.; Field, C.M.; Sintsova, A.; Kiefer, P.; Gäbelein, C.G.; Guillaume-Gentil, O.; Scherlach, K.; et al. Inducing novel endosymbioses by implanting bacteria in fungi. Nature 2024, 635, 415–422. [Google Scholar] [CrossRef]
- Aslani, M.A.; Harighi, B.; Abdollahzadeh, J. Screening of endofungal bacteria isolated from wild growing mushrooms as potential biological control agents against brown blotch and internal stipe necrosis diseases of Agaricus bisporus. Biol. Control 2018, 119, 20–26. [Google Scholar] [CrossRef]
- Zhang, A.Y.; Zhang, M.L.; Zhu, J.L.; Yan, M.; Xu, F.J.; Bai, H.Y.; Sun, K.; Zhang, W.; Dai, C.C.; Jia, Y. Endofungal bacterial microbiota promotes the absorption of chelated inorganic phosphorus by host pine through the ectomycorrhizal system. Microbiol. Spectr. 2023, 11, e00162-23. [Google Scholar] [CrossRef] [PubMed]
- Liu, D.; Perez-Moreno, J.; Zhang, P.; Wang, R.; Chater, C.C.C.; Yu, F.Q. Distinct compartmentalization of microbial community and potential metabolic function in the fruiting body of Tricholoma matsutake. J. Fungi 2021, 7, 586. [Google Scholar] [CrossRef] [PubMed]
- Ge, W.; Zhang, Z.Y.; Dong, C.B.; Shao, Q.Y.; Liu, Y.X.; Han, Y.F.; Liang, Z.Q. Diversity and functional analysis of the culturable microbes isolated from the fruiting bodies of wild Cantharellus cibarius. Mycosystema 2021, 40, 1054–1073. [Google Scholar]
- Feng, Z.L.; Li, N.; Deng, Y.F.; Yu, Y.; Gao, Q.B.; Wang, J.L.; Chen, S.L.; Xing, R. Biogeography and assembly processes of abundant and rare soil microbial taxa in the southern part of the Qilian Mountain National Park, China. Ecol. Evol. 2024, 14, e11001. [Google Scholar] [CrossRef]
- Schüßler, A. 5 The Geosiphon-Nostoc endosymbiosis and its role as a model for arbuscular mycorrhiza research. In Fungal Associations, 2nd ed.; Hock, B., Ed.; The Mycota; Springer: Berlin, Germany, 2012; Volume 9, pp. 77–91. [Google Scholar]
- Salvioli, A.; Ghignone, S.; Novero, M.; Navazio, L.; Venice, F.; Bagnaresi, P.; Bonfante, P. Symbiosis with an endobacterium increases the fitness of a mycorrhizal fungus, raising its bioenergetic potential. ISME J. 2016, 10, 130–144. [Google Scholar] [CrossRef]
- Bonfante, P.; Desirò, A. Who lives in a fungus? The diversity, origins and functions of fungal endobacteria living in Mucoromycota. ISME J. 2017, 11, 1727–1735. [Google Scholar] [CrossRef]
- Bai, H.Y. Diversity and Ecological Function of Endophytic Bacteria in Boletus Fruiting Bodie. Master’s Thesis, Nanjing Normal University, Nanjing, China, 2021. [Google Scholar]
- Cruz, A.F.; Horii, S.; Ochiai, S.; Yasuda, A.; Ishii, T. Isolation and analysis of bacteria associated with spores of Gigaspora margarita. J. Appl. Microbiol. 2008, 104, 1711–1717. [Google Scholar] [CrossRef]
- Guo, H.; Glaeser, S.P.; Alabid, I.; Imani, J.; Haghighi, H.; Kämpfer, P.; Kogel, K.H. The abundance of endofungal bacterium Rhizobium radiobacter (syn. Agrobacterium tumefaciens) increases in its fungal host Piriformospora indica during the tripartite sebacinalean symbiosis with higher plants. Front. Microbiol. 2017, 8, 629. [Google Scholar] [CrossRef]
- Kumari, D.; Reddy, M.S.; Upadhyay, R.C. Diversity of cultivable bacteria associated with fruiting bodies of wild Himalayan Cantharellus spp. Ann. Microbiol. 2013, 63, 845–853. [Google Scholar] [CrossRef]
- Antony-Babu, S.; Deveau, A.; Van Nostrand, J.D.; Zhou, J.; Le Tacon, F.; Robin, C.; Frey-Klett, P.; Uroz, S. Black truffle-associated bacterial communities during the development and maturation of Tuber. melanosporum ascocarps and putative functional roles. Environ. Microbiol. 2014, 16, 2831–2847. [Google Scholar] [CrossRef] [PubMed]
- Ling, H.; Zhang, P.; Xu, H.; Zhao, X.F. How to regenerate and protect desert riparian Populus euphratica forest in arid areas. Sci. Rep. 2015, 5, 15418. [Google Scholar] [CrossRef] [PubMed]
- Chen, T.; Nomura, K.; Wang, X.; Sohrabi, R.; Xu, J.; Yao, L.; Paasch, B.C.; Ma, L.; Kremer, J.; Cheng, Y.; et al. A plant genetic network for preventing dysbiosis in the phyllosphere. Nature 2020, 580, 653–657. [Google Scholar] [CrossRef] [PubMed]
- Lu, J.; Salzberg, S.L. Ultrafast and accurate 16S rRNA microbial community analysis using Kraken 2. Microbiome 2020, 8, 124. [Google Scholar] [CrossRef] [PubMed]
- Camacho, C.; Coulouris, G.; Avagyan, V.; Ma, N.; Papadopoulos, J.; Bealer, K.; Madden, T.L. BLAST+: Architecture and applications. BMC Bioinform. 2009, 10, 421. [Google Scholar] [CrossRef]
- Ding, C.; Adrian, L.; Peng, Y.Z.; He, J. 16S rRNA gene-based primer pair showed high specificity and quantification accuracy in detecting freshwater Brocadiales anammox bacteria. FEMS Microb. Ecol. 2020, 96, fiaa013. [Google Scholar] [CrossRef]
- Al’Khafaji, A.M.; Smith, J.T.; Garimella, K.V.; Babadi, M.; Popic, V.; Sade-Feldman, M.; Gatzen, M.; Sarkizova, S.; Schwartz, M.A.; Blaum, E.M.; et al. High-throughput RNA isoform sequencing using programmed cDNA concatenation. Nat. Biotechnol. 2024, 42, 582–586. [Google Scholar] [CrossRef]
- Segata, N.; Izard, J.; Waldron, L.; Gevers, D.; Miropolsky, L.; Garrett, W.S.; Huttenhower, C. Metagenomic biomarker discovery and explanation. Genome Biol. 2011, 12, R60. [Google Scholar] [CrossRef]
- Douglas, G.M.; Maffei, V.J.; Zaneveld, J.R.; Yurgel, S.N.; Brown, J.R.; Taylor, C.M.; Huttenhower, C.; Langille, M.G.I. PICRUSt2 for prediction of metagenome functions. Nat. Biotechnol. 2020, 38, 685–688. [Google Scholar] [CrossRef]
- Pent, M.; Põldmaa, K.; Bahram, M. Bacterial communities in boreal forest mushrooms are shaped both by soil parameters and host identity. Front. Microbiol. 2017, 8, 836. [Google Scholar] [CrossRef]
- Zhang, J.L. Isolation and Identification of Mushroom Endophyte and the Preliminary of Their Metabolites. Master’s Thesis, Fujian Agriculture and Forestry University, Fujian, China, 2010. [Google Scholar]
- Ma, Y.J.; Gao, W.Q.; Zhu, X.T.; Kong, W.B.; Zhang, F.; Yang, H.Q. Identification and profiling of the community structure and potential function of bacteria from the fruiting bodies of Sanghuangporus vaninii. Arch. Microbiol. 2022, 204, 564. [Google Scholar] [CrossRef] [PubMed]
- Buscot, F. Ectomycorrhizal types and endobacteria associated with ectomycorrhizas of Morchella elata (Fr.) Boudier with Picea abies (L.) Karst. Mycorrhiza 1994, 4, 223–232. [Google Scholar] [CrossRef]
- Shen, H.; Chen, M.J.; Zhao, Y.C. PCR-DGGE identification of endophytes in Morels. Acta Agric. Shanghai 2008, 24, 58–60. [Google Scholar]
- Gazzanelli, G.; Malatesta, M.; Pianetti, A.; Baffone, W.; Stocchi, V.; Citterio, B. Bacteria associated to fruit bodies of the ecto-mycorrhizal fungus Tuber. borchii Vittad. Symbiosis 1999, 26, 211–222. [Google Scholar]
- Giorgio, M.; Niccolò, B.G.M.; Benedetta, T.; Luisa, M.; Leonardo, B.F.; Gregory, B.; Pietro, B.; Alberto, A.; Domizia, D.; Emidio, A. Fungal and bacterial diversity in the Tuber. magnatum ecosystem and microbiome. Microb. Ecol. 2023, 85, 508–521. [Google Scholar] [CrossRef]
- Martin, F.; Kohler, A.; Murat, C.; Balestrini, R.; Coutinho, P.M.; Jaillon, O.; Montanini, B.; Morin, E.; Noel, B.; Percudani, R.; et al. Pe’rigord black truffle genome uncovers evolutionary origins and mechanisms of symbiosis. Nature 2010, 464, 1033–1038. [Google Scholar] [CrossRef]
- Li, C.H.; Hou, D.; Li, Y.; Guo, T.; Ji, G.Y. Bacterial community structure in the fruiting–bodies of cultivated Phlebopus portentosus. J. Microbiol. 2024, 44, 68–76. [Google Scholar]
- Bertaux, J.; Schmid, M.; Prevost-Boure, N.C.; Churin, J.L.; Hartmann, A.; Garbaye, J.; Frey-Klett, P. In situ identification of intracellular bacteria related to Paenibacillus spp. in the mycelium of the ectomycorrhizal fungus Laccaria bicolor S238N. Appl. Environ. Microbiol. 2003, 69, 4243–4248. [Google Scholar] [CrossRef]
- Wu, X.X.; Liu, Y.C.; Wang, A.; Zhuo, L.J.; Hu, H.P. Isolation, identification and its antibacterial activity of an endophytic fungus of Russula griseocarnosa. Biotic Resources 2020, 42, 585–592. [Google Scholar]
- Liu, Y.P.; Sun, Q.B.; Li, J.; Lian, B. Bacterial diversity among the fruit bodies of ectomycorrhizal and saprophytic fungi and their corresponding hyphosphere soils. Sci. Rep. 2018, 8, 11672. [Google Scholar] [CrossRef]
- Gohar, D.; Pent, M.; Põldmaa, K.; Bahram, M. Bacterial community dynamics across developmental stages of fungal fruiting bodies. FEMS Microbiol. Ecol. 2020, 96, fiaa175. [Google Scholar] [CrossRef] [PubMed]
- Liu, Z.; Sun, X.; Liu, X.L.; Jia, B.S.; Liu, X.Y. Research progress on endofungal bacteria. Mycosystema 2019, 38, 1581–1599. [Google Scholar]
- Brabcová, V.; Nováková, M.; Davidová, A.; Baldrian, P. Dead fungal mycelium in forest soil represents a decomposition hotspot and a habitat for a specific microbial community. New Phytol. 2016, 210, 1369–1381. [Google Scholar] [CrossRef] [PubMed]
- Matsuo, Y.; Komiya, S.; Yasumizu, Y.; Yasuoka, Y.; Mizushima, K.; Takagi, T.; Kryukov, K.; Fukuda, A.; Morimoto, Y.; Naito, Y.; et al. Full-length 16S rRNA gene amplicon analysis of human gut microbiota using MinION™ nanopore sequencing confers species-level resolution. BMC Microbiol. 2021, 21, 35. [Google Scholar] [CrossRef] [PubMed]
- Matsuo, Y. Full-length 16S rRNA gene analysis using long-read Nanopore sequencing for rapid identification of bacteria from clinical specimens. Methods Mol. Biol. 2023, 2632, 193–213. [Google Scholar]
- Rangel-Castro, J.I.; Danell, E.; Pfeffer, P.E. A 13C-NMR study of exudation and storage of carbohydrates and amino acids in the ectomycorrhizal edible mushroom Cantharellus cibarius. Mycologia 2002, 94, 190–199. [Google Scholar]
- Lazzaroni, S.; Bassarello, C.; Bifulco, G.; Lo Cantore, P.; Evidente, A.; Iacobellis, N.S.; Riccio, R.; Gomezpaloma, L. Chemical and biological characterization of Tolaasins A–E: New lipodepsipeptides produced by Pseudomona stolaasii. In Pseudomonas Syringae and Related Pathogens, 1st ed.; Iacobellis, N.S., Steven, A.C., Hutcheson, J.W., Mansfield, J.W., Morris, C.E., Murillo, J., Schaad, N.W., Stead, D.E., Surico, G., Ullrich, M.S., Eds.; Springer: Potenza, Italy, 2003; pp. 245–254. [Google Scholar]
- Riedlinger, J.; Schrey, S.D.; Tarkka, M.T.; Hampp, R.; Kapur, M.; Fiedler, H.P. Auxofuran, a novel metabolite that stimulates the growth of fly agaric, is produced by the mycorrhiza helper bacterium Streptomyces strain AcH 505. Appl. Environ. Microbiol. 2006, 72, 3550–3557. [Google Scholar] [CrossRef]
- Yang, N.; Røder, H.L.; Wicaksono, W.A.; Wassermann, B.; Russel, J.; Li, X.; Nesme, J.; Berg, G.; Sørensen, S.J.; Burmølle, M. Interspecific interactions facilitate keystone species in a multispecies biofilm that promotes plant growth. ISME J. 2024, 18, wrae012. [Google Scholar] [CrossRef]
- Liu, H.; Li, J.; Carvalhais, L.C.; Percy, C.D.; Prakash Verma, J.; Schenk, P.M.; Singh, B.K. Evidence for the plant recruitment of beneficial microbes to suppress soil-borne pathogens. New Phytol. 2021, 229, 2873–2885. [Google Scholar] [CrossRef]
- Raio, A.; Brilli, F.; Neri, L.; Baraldi, R.; Orlando, F.; Pugliesi, C.; Chen, X.; Baccelli, I. Stenotrophomonas rhizophila Ep2.2 inhibits growth of Botrytis cinerea through the emission of volatile organic compounds, restricts leaf infection and primes defense genes. Front. Plant Sci. 2023, 14, 1235669. [Google Scholar] [CrossRef]
- Liu, Y.; Gao, J.; Wang, N.; Li, X.L.; Fang, N.; Zhuang, X.L. Diffusible signal factor enhances the saline-alkaline resistance and rhizosphere colonization of Stenotrophomonas rhizophila by coordinating optimal metabolism. Sci. Total Environ. 2022, 834, 155403. [Google Scholar] [CrossRef] [PubMed]
- Han, S.; Li, D.; Trost, E.; Mayer, K.F.; Vlot, A.C.; Heller, W.; Schmid, M.; Hartmann, A.; Rothballer, M. Systemic responses of barley to the 3-hydroxy-decanoyl-homoserine lactone producing plant beneficial endophyte Acidovorax radicis N35. Front. Plant Sci. 2016, 7, 1868. [Google Scholar] [CrossRef]
- Zytynska, S.E.; Eicher, M.; Rothballer, M.; Weisser, W.W. Microbial-mediated plant growth promotion and pest suppression varies underclimate change. Front. Plant Sci. 2020, 11, 573–578. [Google Scholar] [CrossRef] [PubMed]
- Wang, R.; Wang, Y.L.; Guerin-Laguette, A.; Zhang, P.; Colinas, C.; Yu, F.Q. Factors influencing successful establishment of exotic Pinus radiata seedlings with co-introduced Lactarius deliciosus or local ectomycorrhizal fungal communities. Front. Microbiol. 2022, 13, 973483. [Google Scholar] [CrossRef]
- Hwang, J.; Zhao, Q.; Yang, Z.L.; Wang, Z.; Townsend, J.P. Solving the ecological puzzle of mycorrhizal associations using data from annotated collections and environmental samples–an example of saddle fungi. Environ. Microbiol. Rep. 2015, 7, 658–667. [Google Scholar] [CrossRef]




| Samples | Host Species | Address | Latitude | Longitude |
|---|---|---|---|---|
| FPE | Populus euphratica | Tarim University, Alar City, Xinjiang | N: 40°32′33.20″ | E: 81°18′2.19″ |
| FPP | Populus pruinosa | 12 Regiment, Alar City, Xinjiang | N: 40°48′15.516″ | E: 81°89′14.533″ |
| FPA | Populus alba var. pyramidalis | 11 Regiment, Alar City, Xinjiang | N: 40°35′1.79″ | E: 81°41′26.49″ |
Disclaimer/Publisher’s Note: The statements, opinions and data contained in all publications are solely those of the individual author(s) and contributor(s) and not of MDPI and/or the editor(s). MDPI and/or the editor(s) disclaim responsibility for any injury to people or property resulting from any ideas, methods, instructions or products referred to in the content. |
© 2024 by the authors. Licensee MDPI, Basel, Switzerland. This article is an open access article distributed under the terms and conditions of the Creative Commons Attribution (CC BY) license (https://creativecommons.org/licenses/by/4.0/).
Share and Cite
Wei, C.; Liu, M.; Meng, G.; Wang, M.; Zhou, X.; Xu, J.; Hu, J.; Zhang, L.; Dong, C. Characterization of Endofungal Bacteria and Their Role in the Ectomycorrhizal Fungus Helvella bachu. J. Fungi 2024, 10, 889. https://doi.org/10.3390/jof10120889
Wei C, Liu M, Meng G, Wang M, Zhou X, Xu J, Hu J, Zhang L, Dong C. Characterization of Endofungal Bacteria and Their Role in the Ectomycorrhizal Fungus Helvella bachu. Journal of Fungi. 2024; 10(12):889. https://doi.org/10.3390/jof10120889
Chicago/Turabian StyleWei, Caihong, Mengqian Liu, Guoliang Meng, Miao Wang, Xin Zhou, Jianping Xu, Jianwei Hu, Lili Zhang, and Caihong Dong. 2024. "Characterization of Endofungal Bacteria and Their Role in the Ectomycorrhizal Fungus Helvella bachu" Journal of Fungi 10, no. 12: 889. https://doi.org/10.3390/jof10120889
APA StyleWei, C., Liu, M., Meng, G., Wang, M., Zhou, X., Xu, J., Hu, J., Zhang, L., & Dong, C. (2024). Characterization of Endofungal Bacteria and Their Role in the Ectomycorrhizal Fungus Helvella bachu. Journal of Fungi, 10(12), 889. https://doi.org/10.3390/jof10120889

