Sign in to use this feature.

Years

Between: -

Subjects

remove_circle_outline
remove_circle_outline
remove_circle_outline
remove_circle_outline
remove_circle_outline
remove_circle_outline
remove_circle_outline
remove_circle_outline
remove_circle_outline

Journals

remove_circle_outline
remove_circle_outline
remove_circle_outline
remove_circle_outline
remove_circle_outline

Article Types

Countries / Regions

remove_circle_outline
remove_circle_outline
remove_circle_outline
remove_circle_outline

Search Results (488)

Search Parameters:
Keywords = PVA fiber

Order results
Result details
Results per page
Select all
Export citation of selected articles as:
19 pages, 5644 KB  
Article
Enhancing High-Performance Mechanical Properties of Lignin/PVA-Based Fiber: How Purity, Morphology, and Spinnability Play a Role
by Silvia Mar’atus Shoimah, Yati Mardiyati, Arif Basuki, Valentinus Alphano Dabur, Husaini Ardy, Sigit Puji Santosa and Steven Steven
Textiles 2026, 6(2), 49; https://doi.org/10.3390/textiles6020049 - 17 Apr 2026
Viewed by 126
Abstract
Lignin is an abundant aromatic biopolymer, but its conversion into high-performance fibers remains challenging due to intrinsically poor spinnability, structural heterogeneity, and inefficient stress transfer in lignin-rich systems. In this study, a processing and structure strategy is demonstrated to overcome these limitations by [...] Read more.
Lignin is an abundant aromatic biopolymer, but its conversion into high-performance fibers remains challenging due to intrinsically poor spinnability, structural heterogeneity, and inefficient stress transfer in lignin-rich systems. In this study, a processing and structure strategy is demonstrated to overcome these limitations by transforming industrial black-liquor kraft lignin into a spinnable and load-bearing fiber component. Kraft lignin recovered from black-liquor waste was extracted and subsequently purified using a hot-water treatment to remove inorganic impurities and thermally unstable fractions, increasing lignin purity to 95.9% through extensive deionized water purification using a water-to-lignin ratio of 300:1. The purified lignin was then blended with poly(vinyl alcohol) (PVA), wet-spun into continuous filaments, and subjected to post-spinning hot drawing to induce molecular orientation. This sequential extraction, purification, blending, spinning, and drawing approach enables stable wet spinning and the continuous formation of lignin-rich lignin/PVA filaments without filament breakage, directly addressing the primary processing bottleneck of lignin-based fibers. Molecular-level miscibility between lignin and PVA is confirmed by the presence of a single glass transition temperature at 88.3 °C, indicating the formation of a homogeneous amorphous phase. SEM observations reveal composition-dependent surface roughness and non-circular cross-sectional morphologies arising from differential coagulation and shrinkage, demonstrating that lignin actively participates in the load-bearing fiber network rather than acting as a passive filler. As a result of purification-enabled spinnability, true blend miscibility, and post-spinning hot drawing, fibers with a lignin-to-PVA composition of 40:60 achieve a maximum tensile strength of 2.8 GPa, approaching the performance range of commercial high-strength polymer fibers. This work establishes a clear relationship between material structure, processing strategy, and resulting properties, highlighting the potential of industrial lignin waste as a sustainable precursor for advanced fiber applications. Full article
Show Figures

Graphical abstract

21 pages, 4418 KB  
Article
Experimental Study on the Mechanical Properties of Steel-PE Hybrid Fiber Reinforced Engineering Cementitious Composites Containing Geopolymer Aggregates
by Jin Zhang and Yuzhuo Zeng
Buildings 2026, 16(8), 1520; https://doi.org/10.3390/buildings16081520 - 13 Apr 2026
Viewed by 240
Abstract
In engineered cementitious composites (ECCs), the use of fine quartz sand is associated with high cost and is unfavorable for reducing ECC shrinkage. Moreover, the mining and processing of fine quartz sand impose negative environmental impacts. At the same time, the polyethylene (PE) [...] Read more.
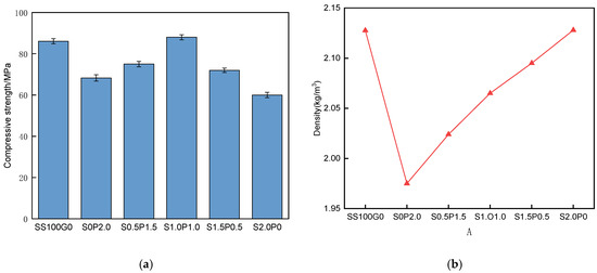
In engineered cementitious composites (ECCs), the use of fine quartz sand is associated with high cost and is unfavorable for reducing ECC shrinkage. Moreover, the mining and processing of fine quartz sand impose negative environmental impacts. At the same time, the polyethylene (PE) or polyvinyl alcohol (PVA) fibers added to ensure ECC ductility are expensive, which limits the widespread application of ECCs. With the aim of waste utilization and cost reduction while improving efficiency, this study employs geopolymer aggregate (GPA) as an alternative to fine quartz sand and partially replaces PE fibers with steel fibers to develop an economical and environmentally friendly geopolymer aggregate ECC. Six groups of ECC specimens with different mix proportions were designed and tested under uniaxial compression, flexural loading, and uniaxial tension. Different aggregate types (fine quartz sand and geopolymer aggregate) and volume fraction ratios of PE fibers to steel fibers (0:2.0, 0.5:1.5, 1.0:1.0, 1.5:0.5, and 2.0:0) were adopted to investigate their effects on mechanical properties, microstructural characteristics, and material sustainability. The experimental results reveal the failure process and deformation characteristics of the ECCs at different loading stages. The results indicate that geopolymer aggregate, owing to its lower stiffness and fracture energy, can promote multiple cracking behavior in ECCs. Although the complete replacement of quartz sand with porous GPA initially causes a slight reduction in the compressive and flexural strengths of the matrix, the hybridization strategy—partially replacing PE fibers with steel fibers—effectively compensates for this strength loss while maintaining excellent ductility. By comparing sustainability indicators with those of conventional ECCs, the results demonstrate that hybrid fiber geopolymer aggregate ECCs can effectively reduce material costs and carbon dioxide emissions. These findings verify the sustainability of producing green ECCs using industrial solid waste as an aggregate and provide guidance for the application of environmentally friendly geopolymer aggregate ECCs. Full article
(This article belongs to the Section Building Materials, and Repair & Renovation)
Show Figures

Figure 1

12 pages, 2345 KB  
Article
Preparation and Properties of Electro-Blown Spinning Erythritol-Based Coaxial Phase Change Fibers
by Jiaxi Yang, Bingnan Chen, Yanxiong Qiao, Zhiguo Ma, Chuanxi Qiao, Zehao Wang, Heqiang Zheng, Zhiqiang Bian, Na Huang, Chunguang Wei, Jun Liu and Ding Nan
Polymers 2026, 18(8), 923; https://doi.org/10.3390/polym18080923 - 9 Apr 2026
Viewed by 284
Abstract
Phase change thermal storage fibers with high latent heat have attracted significant attention in thermal management and heat storage. Through fiber encapsulation, shape-stable phase change materials can be prepared, thereby expanding their applications. In this study, electro-blown spinning was utilized to prepare phase [...] Read more.
Phase change thermal storage fibers with high latent heat have attracted significant attention in thermal management and heat storage. Through fiber encapsulation, shape-stable phase change materials can be prepared, thereby expanding their applications. In this study, electro-blown spinning was utilized to prepare phase change materials (PCM) using erythritol, with polyethylene oxide (PEO) as the carrier material. Coaxial thermal storage fibers encapsulating the phase change materials were prepared using polyvinyl alcohol (PVA) and polyvinylpyrrolidone (PVP). The results indicate that the composite fibers have a smooth surface, uniform and smooth morphology, a maximum latent heat of 223.01 J/g, as well as excellent thermal stability. The coaxial fibers exhibit a distinct core–shell structure, with the coaxial fibers encapsulated with PVA as the shell material, demonstrating a high latent heat of 118.62 J/g, a residual rate of 93.81% after heating, and excellent thermal performance. The encapsulation efficiency is 53%, effectively addressing the issue of erythritol leakage. The research results provide valuable guidance for the efficient preparation of erythritol coaxial thermal storage fibers. Full article
(This article belongs to the Section Polymer Fibers)
Show Figures

Figure 1

20 pages, 4966 KB  
Article
An Electrospun Fibrous Eye Mask with Antibacterial and Antioxidant Functions
by Xinhang Duan, Leting Wang, Chuxuan Cheng, Yili Zhang, Bingyue Guo, Hantong Wang, Jinghui Shi and Wenliang Song
Biomolecules 2026, 16(4), 554; https://doi.org/10.3390/biom16040554 - 9 Apr 2026
Viewed by 303
Abstract
Ocular infections and inflammation represent a clear risk to eye health, but standard eye masks often lack the necessary therapeutic features. Moreover, most existing studies employ a blended electrospinning approach, which leads to an inhomogeneous spatial distribution of the therapeutic agents. However, using [...] Read more.
Ocular infections and inflammation represent a clear risk to eye health, but standard eye masks often lack the necessary therapeutic features. Moreover, most existing studies employ a blended electrospinning approach, which leads to an inhomogeneous spatial distribution of the therapeutic agents. However, using the coaxial technique can address these limitations. This study develops a coaxial electrospun nanofibrous eye mask with dual antibacterial and antioxidant functions, aiming to provide an innovative ocular treatment tool for eye care. Generally, a core-shell structured bilayer polycaprolactone-polylysine/polyvinyl alcohol-resveratrol (PCL-PLs/PVA-RSV) membrane is successfully prepared by coaxial electrospinning, where the core is resveratrol-loaded PVA and the shell is PLs-loaded PCL. Results show uniform fiber morphology, favorable hydrophilicity, and potential for sustained release due to core-shell design. The membrane significantly inhibits the growth of Staphylococcus aureus (S. aureus) and Escherichia coli (E. coli); at the same time, it exhibits excellent free radical scavenging ability and good component biocompatibility, achieving slow release of the two drugs and long-term antioxidant effect. This multifunctional platform offers a synergistic approach to combating microbial infection and oxidative stress, showing great potential for eye care. Full article
(This article belongs to the Section Bio-Engineered Materials)
Show Figures

Figure 1

26 pages, 9176 KB  
Article
Experimental Investigation on Mechanical Properties and Microstructure of Fiber-Reinforced Solid Waste-Based Foamed Lightweight Soil
by Kun Dong, Xinxin Hu, Guoxi Fan, Shutong Liu and Zhuo Liu
Materials 2026, 19(7), 1436; https://doi.org/10.3390/ma19071436 - 3 Apr 2026
Viewed by 357
Abstract
Conventional cement-based foamed lightweight soil (FLS) faces cost and environmental challenges. This study develops a sustainable polyvinyl alcohol (PVA) fiber-reinforced solid waste-based FLS (PVA-SWFLS) by entirely replacing cement with a ternary system of red mud, granulated blast furnace slag, and fly ash. PVA [...] Read more.
Conventional cement-based foamed lightweight soil (FLS) faces cost and environmental challenges. This study develops a sustainable polyvinyl alcohol (PVA) fiber-reinforced solid waste-based FLS (PVA-SWFLS) by entirely replacing cement with a ternary system of red mud, granulated blast furnace slag, and fly ash. PVA fibers were incorporated to mitigate inherent brittleness and cracking. The effects of fiber content (0–0.9 vol%), length (3–15 mm), water–binder ratio (0.35–0.55), and wet density (550–950 kg/m3) on the fluidity and compressive strength were evaluated, along with analyses of microstructure and pore characteristics using scanning electron microscopy and mercury intrusion porosimetry. Findings reveal that fiber addition reduces flowability (up to 34.9%) but significantly bolsters compressive strength, depending on fiber content and length. For 0.3% and 0.5% contents, optimal fiber lengths of 12 mm and 9 mm were observed, respectively; the 28-day compressive strength reached a maximum of 2.97 MPa at the 0.3% content with 12 mm fibers. Beyond these optimal points, and particularly for higher contents (0.7–0.9%), strength decreased monotonically with increasing fiber length due to fiber agglomeration and reduced compactness. Furthermore, strength correlated positively with wet density and negatively with the water–binder ratio, while fluidity increased with both. The hierarchy of influence was identified as: fiber content > fiber length, and wet density > water–binder ratio, while all four parameters significantly governed fluidity. The stress–strain behavior under different parameter combinations was analyzed, and a parametric constitutive model was established to support practical applications. Full article
(This article belongs to the Special Issue The Reuse of Industrial Solid Waste and Construction Waste)
Show Figures

Graphical abstract

20 pages, 4258 KB  
Article
Study on the Influence Mechanism of Dynamic Properties in PVA-Fiber-Reinforced Rubber Concrete Under High-Temperature- and Erosion-Induced Damage
by Ziyao Zhang, Xiangyang Zhang, Qiaoqiao Chen and Zijian Wu
Buildings 2026, 16(7), 1334; https://doi.org/10.3390/buildings16071334 - 27 Mar 2026
Viewed by 303
Abstract
To investigate the deterioration law of the mechanical properties of PVA-fiber-reinforced rubber concrete under the combined action of high-temperature and salt erosion, physical index tests, dynamic mechanical property experiments, and microstructural morphology observations were carried out on specimens subjected to different temperatures (ambient [...] Read more.
To investigate the deterioration law of the mechanical properties of PVA-fiber-reinforced rubber concrete under the combined action of high-temperature and salt erosion, physical index tests, dynamic mechanical property experiments, and microstructural morphology observations were carried out on specimens subjected to different temperatures (ambient temperature, 100 °C, 300 °C) and various solution attacks (water, 5% NaCl, 5% Na2SO4, and 5% NaCl + 5% Na2SO4 mixture). The results show that, after exposure to 300 °C, the PVA fibers melt and the rubber pyrolyzes, since this temperature exceeds their melting points. A residual pore network is formed inside the matrix, and the damage degree of ultrasonic pulse velocity is about 2.3 times that of the 100 °C group. Although salt solution and its crystallization products can physically fill the pores and cause a partial recovery of pulse velocity, this change is mainly due to the alteration of the pore medium and does not represent a substantial restoration of the microstructure. The effects of different salt solutions on dynamic mechanical properties vary significantly: Sulfate erosion improves the dynamic performance significantly at ambient temperature by forming gypsum and ettringite to fill pores, but this strengthening effect disappears after 300 °C. Sodium chloride attack generates Friedel’s salt and consumes C3A, leading to general strength deterioration. In composite salt erosion, the competitive and synergistic effects of Cl and SO42− destabilize erosion products and weaken interfacial bonding, resulting in consistent decreases in dynamic compressive strength and elastic modulus under all temperatures and impact pressures. The strength reduction reaches 66.2% after 300 °C. Microscopic analysis confirms that composite salt erosion leads to the dissolution of ettringite and loose structure, which verifies the synergistic deterioration law of macroscopic properties. This study systematically reveals the damage evolution mechanism of PVA-fiber-reinforced rubber concrete under the coupled action of high-temperature and salt erosion, and provides a theoretical basis for the dynamic bearing capacity evaluation and durability design of concrete structures in such coupled environments. Full article
(This article belongs to the Section Building Materials, and Repair & Renovation)
Show Figures

Figure 1

21 pages, 4925 KB  
Article
Modeling and Prediction of Mechanical Properties of MFRC Based on Fiber Distribution Characteristics
by Kuan Lu, Jianjian Wu, Yajing Guan, Kaixing Liao, Deming Zeng and Mingli Cao
Buildings 2026, 16(6), 1247; https://doi.org/10.3390/buildings16061247 - 21 Mar 2026
Viewed by 208
Abstract
This study develops a multi-scale fiber-reinforced cementitious composite (MFRC) by hybridizing calcium carbonate whisker (CW), polyvinyl alcohol (PVA) fiber, and steel fiber. The interfacial micromechanical properties between steel fiber/matrix and PVA fiber/matrix under the influence of CW were systematically examined through single-fiber pull-out [...] Read more.
This study develops a multi-scale fiber-reinforced cementitious composite (MFRC) by hybridizing calcium carbonate whisker (CW), polyvinyl alcohol (PVA) fiber, and steel fiber. The interfacial micromechanical properties between steel fiber/matrix and PVA fiber/matrix under the influence of CW were systematically examined through single-fiber pull-out tests. The two-dimensional and three-dimensional distribution characteristics of fibers in the MFRC were analyzed using backscattered electron imaging (BSE) and X-ray computed tomography (X-CT), respectively. Based on the fiber distribution characteristics, flexural strength prediction models were developed with R2 values of 0.79 (2D) and 0.82 (3D). Experimental validation via splitting tensile tests and three-point bending tests confirmed the model’s effectiveness in simultaneously predicting splitting tensile strength (R2 = 0.89) and flexural strength (R2 = 0.93). These findings demonstrate the reliability and universality of the proposed model for predicting flexural–tensile strength in an MFRC. Full article
(This article belongs to the Section Building Materials, and Repair & Renovation)
Show Figures

Figure 1

11 pages, 3141 KB  
Communication
ZrGeTe4 Nanoparticles as a Saturable Absorber for Mode-Locked Operations at 1 and 1.55 µm
by Xinxin Shang, Nannan Xu, Mengyu Zong, Weiyi Yu, Linguang Guo, Guanguang Gao, Ziqi Zhang, Huanian Zhang and Lianzheng Su
Photonics 2026, 13(3), 305; https://doi.org/10.3390/photonics13030305 - 20 Mar 2026
Cited by 1 | Viewed by 335
Abstract
In the current paper, the nonlinear absorption characteristics and laser modulation performance of the ternary anisotropic semiconductor material ZrGeTe4 were successfully explored. The recovery time of the ZrGeTe4-PVA thin film was measured to be 5.74 ps by the pump–probe technology. [...] Read more.
In the current paper, the nonlinear absorption characteristics and laser modulation performance of the ternary anisotropic semiconductor material ZrGeTe4 were successfully explored. The recovery time of the ZrGeTe4-PVA thin film was measured to be 5.74 ps by the pump–probe technology. By employing ZrGeTe4 as a saturable absorber, a passive mode-locked Yb-doped fiber laser was demonstrated for the first time. In the 1 µm mode-locked operation, the central wavelength was 1031.29 nm, the pulse repetition rate was 24.85 MHz, and the pulse width was 786.3 ps. In an Er-doped fiber laser operating at a wavelength of 1561.10 nm, the pulse width was as short as 1.26 ps with a repetition rate of 4.38 MHz. The results show that ZrGeTe4 has excellent broadband nonlinear optical characteristics. Full article
(This article belongs to the Special Issue Advancements in Ultrafast Laser Science and Technology)
Show Figures

Figure 1

25 pages, 4781 KB  
Article
Dynamic Compressive Mechanical Properties of Polyvinyl Alcohol Fiber-Reinforced Geopolymer Composites
by Mingyang Li, Qi Liu, Yizhong Tan, Fanfei Dai and Shenghui Wang
Materials 2026, 19(6), 1128; https://doi.org/10.3390/ma19061128 - 13 Mar 2026
Viewed by 307
Abstract
Polyvinyl alcohol (PVA) fibers are commonly added to fiber-reinforced geopolymer composites (FRGC) to enhance their properties; however, systematic research on the dynamic mechanical properties of polyvinyl alcohol fiber-reinforced geopolymer composites (PVA-FRGC) is still required. In this study, an orthogonal experimental design was adopted [...] Read more.
Polyvinyl alcohol (PVA) fibers are commonly added to fiber-reinforced geopolymer composites (FRGC) to enhance their properties; however, systematic research on the dynamic mechanical properties of polyvinyl alcohol fiber-reinforced geopolymer composites (PVA-FRGC) is still required. In this study, an orthogonal experimental design was adopted to investigate the effects of the fly ash/slag ratio, fiber length, and fiber volume content on the dynamic mechanical properties (dynamic compressive strength, fragmentation degree, and energy absorption capacity) of PVA-FRGC. A split Hopkinson pressure bar (SHPB) was used to test the dynamic mechanical properties of the material. The results indicate that the fly ash/slag ratio, fiber length, and fiber volume content all exert significant effects on the dynamic compressive strength and energy absorption capacity of PVA-FRGC. The addition of PVA fibers significantly improves the dynamic compressive strength of PVA-FRGC, which reaches 157.52 MPa, 183.26 MPa, and 210.68 MPa under three different strain rates ranging from 75.4 s−1 to 179.6 s−1, respectively. Although the energy absorption capacity of PVA-FRGC is not significantly improved, the integrity of the specimens after fragmentation is remarkably enhanced. Specifically, under the three load levels, the average particle sizes of PVA-FRGC are 241.43%, 245.04%, and 127.80% higher than those of plain geopolymers, respectively. Considering the comprehensive dynamic mechanical properties, a fly ash/slag ratio of 5:5, a fiber length of 9 mm, and fiber volume content of 2.0% can be regarded as the local optimal mix proportion. Full article
(This article belongs to the Special Issue Advanced Geomaterials and Reinforced Structures (Second Edition))
Show Figures

Figure 1

18 pages, 4963 KB  
Article
Structural Characterization, Dielectric Properties and Energy Storage Performance of Co-Electrospun PVA and P(VDF-HFP) Nanofibers
by Kunlawan Hirunchulha, Suphita Chaipo, Ponkrit Itsaradamkoeng, Thanatat Rodprapai and Chatchai Putson
Int. J. Mol. Sci. 2026, 27(6), 2622; https://doi.org/10.3390/ijms27062622 - 13 Mar 2026
Viewed by 335
Abstract
In this work, biodegradable poly(vinyl alcohol) (PVA) and ferroelectric poly(vinylidene fluoride-co-hexafluoropropylene) (P(VDF-HFP)) nanofibers were successfully fabricated via co-electrospinning. The morphology and microstructure of co-electrospun PVA/P(VDF-HFP) nanofibers were analyzed, demonstrating that P(VDF-HFP) incorporation significantly affected fiber diameter and phase distribution. These structural features altered [...] Read more.
In this work, biodegradable poly(vinyl alcohol) (PVA) and ferroelectric poly(vinylidene fluoride-co-hexafluoropropylene) (P(VDF-HFP)) nanofibers were successfully fabricated via co-electrospinning. The morphology and microstructure of co-electrospun PVA/P(VDF-HFP) nanofibers were analyzed, demonstrating that P(VDF-HFP) incorporation significantly affected fiber diameter and phase distribution. These structural features altered the fiber diameter and surface area of the co-electrospun system, thereby affecting interfacial polarization and the resulting dielectric and energy storage performance. As a result, the dielectric constant of the PVA/P(VDF-HFP) nanofibers (M1) was enhanced by up to 1.8 times compared with pure PVA nanofibers (M0), owing to interfacial polarization arising from increased surface charge accumulation at the PVA/P(VDF-HFP) interfaces. Meanwhile, dielectric loss and electrical conductivity were effectively controlled, indicating improved electrical stability of the co-electrospun system. Furthermore, ferroelectric and energy storage analyses revealed that appropriate incorporation of P(VDF-HFP) and phase distribution significantly enhanced polarization and energy storage performance. The energy storage density increased from 0.83 to 3.21 mJ cm−3 at 20 MV m−1, corresponding to an improvement of 287% while maintaining a high energy efficiency of approximately 90%. Owing to their favorable dielectric properties, mechanical flexibility, and environmental compatibility, the co-electrospun PVA/P(VDF-HFP) nanofibers demonstrate great potential for low-field wearable and biomedical energy storage devices. Full article
Show Figures

Figure 1

18 pages, 3920 KB  
Article
Evaluation of Static Yield Stress and Buildability of PVA Fiber-Reinforced Mortars for 3D Printing Using a Vane Shear Test
by Shoma Uehara, Yusei Ohshiro, Kanako Shima, Kazuya Sakamoto and Kentaro Yasui
Materials 2026, 19(6), 1093; https://doi.org/10.3390/ma19061093 - 12 Mar 2026
Viewed by 259
Abstract
Three-dimensional printing (3DP) has gained increasing attention in construction as a means of addressing labor shortages and improving efficiency. Various studies have investigated fiber-reinforced mortars for 3DP. However, only a few studies have examined mixture design strategies aimed at controlling early structural build-up, [...] Read more.
Three-dimensional printing (3DP) has gained increasing attention in construction as a means of addressing labor shortages and improving efficiency. Various studies have investigated fiber-reinforced mortars for 3DP. However, only a few studies have examined mixture design strategies aimed at controlling early structural build-up, and the relationships between early structural build-up, printability, and interlayer stability remain largely unexplored. This study aimed to establish a practical method for evaluating the static yield stress and early buildability of 3DP mortars under construction-site conditions. Vane shear and 15-stroke flow tests were conducted to assess the static and dynamic behavior of mortars incorporating polyvinyl alcohol (PVA) fibers, and their compressive and flexural strengths were also evaluated. According to the results, the vane shear test sensitively captured the rheological changes associated with variations in fiber content and superplasticizer dosage. The addition of PVA fibers increased the maximum shear stress of the mortar, resulting in atypical static yield stress development compared to fiber-free mortars. While the 15-stroke flow test further elucidated flowability, the vane shear test revealed a stronger correlation between mechanical properties and overall buildability. Thus, vane shear testing can be reliably used to assess early-age structural build-up and interlayer stability in 3DP mortars for optimizing print performance. Full article
Show Figures

Graphical abstract

22 pages, 6193 KB  
Article
Temperature-Responsive Antimicrobial Nanofibrous Film Encapsulating Cinnamon Oil for Chinese Bayberry Preservation
by Mengjie Bian, Xinhui Zhang, Chong Shi, Yaqiong Wu, Yicheng Wang, Fuliang Cao, Donglu Fang and Weilin Li
Agronomy 2026, 16(5), 519; https://doi.org/10.3390/agronomy16050519 - 27 Feb 2026
Viewed by 457
Abstract
This research developed an active food packaging system featuring a tailored controlled-release mechanism. The system was fabricated using temperature-responsive poly(N-vinylcaprolactam) (PNVCL) nanofibers with a core-shell architecture. The resulting film incorporated cinnamon essential oil (CEO) as a natural preservative within a composite structure consisting [...] Read more.
This research developed an active food packaging system featuring a tailored controlled-release mechanism. The system was fabricated using temperature-responsive poly(N-vinylcaprolactam) (PNVCL) nanofibers with a core-shell architecture. The resulting film incorporated cinnamon essential oil (CEO) as a natural preservative within a composite structure consisting of PNVCL, polyvinyl alcohol (PVA), polylactic acid (PLA) and CEO. The nanofiber film obtained via coaxial electrospinning exhibited a sandwich-like structure; the obtained fiber membrane is abbreviated as PP/PC, and the number represents the essential oil content. The PP/PC-4 composite demonstrated exceptional physical barrier properties and mechanical strength, with a WVP as high as 5.74 ± 0.37 (g·mm)/(m2·h·kPa). It also achieved the highest maximum force, elastic modulus, and tensile strength, recorded at 3.08 ± 0.31 N, 228.86 ± 15.46 MPa, and 5.26 ± 0.72 MPa, respectively, along with superior thermal stability. FTIR spectroscopy confirmed molecular interactions, specifically through C–H bonding, between the PLA/CEO core and the PNVCL shell layers. After 5 d of storage at 40 °C, the PP/PC-4 film retained substantial antibacterial efficacy. The antifungal efficacy demonstrated the highest performance, exceeding the control group by 32%. The weight loss rate on day four was 28%, significantly lower than other groups, while the hardness retention rate was 73% higher than the control group and 44% higher than PLA/CEO (4%). Application of this material prolonged the shelf life of Chinese bayberry (Myrica rubra) by 4 d while enhancing key preservation metrics. Owing to its advanced barrier properties, mechanical performance and temperature-modulated release characteristics, this PNVCL-based nanofiber film demonstrated strong potential as an intelligent packaging material for prolonging the freshness of perishable food products. Full article
Show Figures

Figure 1

21 pages, 3586 KB  
Article
Electrospun Chitosan–Poly(vinyl alcohol) Nanofibers Functionalized with Natural Bioactive Compounds: Design, Physicochemical Characterization and Release Profiles
by Teodora Iurascu, Andreea-Teodora Iacob, Cristina Mariana Uritu, Narcisa Laura Marangoci, Adina Coroaba, Ana Maria Trofin, Bianca-Stefania Profire, Mihaela Baican, Alexandru Sava, Tudor Pinteala and Lenuta Profire
Polymers 2026, 18(5), 574; https://doi.org/10.3390/polym18050574 - 27 Feb 2026
Cited by 1 | Viewed by 483
Abstract
This study reports the development and characterization of chitosan–poly(vinyl alcohol) (CH/PVA) nanofibers (NFs), functionalized with bioactive compounds (ACs) relevant for wound healing and tissue regeneration. CH/PVA NFs loaded with L-arginine (ARG), allantoin (ALA), royal jelly (RJ) and curcumin (CUR), either as single or [...] Read more.
This study reports the development and characterization of chitosan–poly(vinyl alcohol) (CH/PVA) nanofibers (NFs), functionalized with bioactive compounds (ACs) relevant for wound healing and tissue regeneration. CH/PVA NFs loaded with L-arginine (ARG), allantoin (ALA), royal jelly (RJ) and curcumin (CUR), either as single or co-loaded systems, were prepared by electrospinning. The polymer solutions were characterized in terms of key physicochemical properties relevant to electrospinning. The CH/PVA@ACs NFs were characterized morphologically and structurally through scanning electron microscopy (SEM) and Fourier transform infrared spectroscopy (FTIR). Additionally, surface-related, physical, and functional properties such as wettability, swelling behavior, and in vitro release profiles were examined. The NFs were successfully produced in a uniform and continuous manner, with the fiber diameter and morphology being influenced by the type of ACs. FTIR analysis validated the characteristic functional groups linked to both the polymeric matrix and ACs. The nanofibrous systems demonstrated a high swelling capacity and a release behavior that is dependent on pH. Analyses of surface free energy and wettability revealed favorable interfacial interactions between solid and liquid, indicating compatibility with aqueous biological environments. In summary, the developed CH/PVA@ACs NFs exhibited appropriate morphological, structural, surface, and functional properties, underscoring their potential as effective materials for wound dressings. Full article
(This article belongs to the Collection Electrospun Nanofibers)
Show Figures

Figure 1

18 pages, 3942 KB  
Article
Preparation of Uniform PEG-PLLA Microspheres via Membrane Emulsification for Soft Tissue Filling Applications
by Siqi Zhang, Yuan Gao, Danyang Wang, Yongjie Chi, Fang Wu, Lianyan Wang and Hailan Jin
J. Funct. Biomater. 2026, 17(2), 71; https://doi.org/10.3390/jfb17020071 - 30 Jan 2026
Viewed by 932
Abstract
Skin aging could lead to dermal collagen loss and elastic fiber degradation, ultimately manifesting as skin laxity. We aimed to counteract this by using poly-L-lactic acid (PLLA) microsphere (MS)-based fillers to facilitate long-term volume restoration through collagen regeneration. However, conventional MSs exhibit limitations [...] Read more.
Skin aging could lead to dermal collagen loss and elastic fiber degradation, ultimately manifesting as skin laxity. We aimed to counteract this by using poly-L-lactic acid (PLLA) microsphere (MS)-based fillers to facilitate long-term volume restoration through collagen regeneration. However, conventional MSs exhibit limitations such as broad size distribution and surface irregularities, which are frequently associated with significant adverse reactions. This study employed shirasu porous glass (SPG) membrane emulsification to fabricate uniform and well-shaped polyethylene glycol-block-poly (L-lactic acid) (PEG-PLLA) MSs. A single-factor experiment was employed to optimize the parameters. The optimal preparation conditions for PEG-PLLA MSs were as follows: PEG-PLLA concentration of 40 mg/mL, polyvinyl alcohol (PVA) concentration of 0.5%, and magnetic stirring speed of 200 rpm. Under the optimal conditions, the average particle size of PEG-PLLA MSs was 58.982 μm, and the span value (SPAN) was 1.367. In addition, a cytotoxicity assay was performed, and the results revealed no significant toxicity of the MSs toward L929 mouse fibroblasts at concentrations below 500 μg/mL. Furthermore, PEG-PLLA MSs significantly enhanced the production of key extracellular matrix (ECM) components—type I collagen (Col-I), type III collagen (Col-III), and hyaluronic acid (HA)—while simultaneously alleviating cellular oxidative stress responses. This work offers a reliable and reproducible fabrication strategy for developing biocompatible MS fillers with controllable particle sizes. Full article
Show Figures

Figure 1

22 pages, 3970 KB  
Article
Electrospun Phage-Loaded Bilayer Nanofibrous Scaffolds for Wound Dressing Applications: A Comparative Study of Different Bacteriophages
by Siavash Aghili, Muhammed Awad, Md Hasib Adnan, George Bouras, Tran Thanh Tung, Sarah Vreugde and Dusan Losic
J. Funct. Biomater. 2026, 17(2), 60; https://doi.org/10.3390/jfb17020060 - 26 Jan 2026
Cited by 1 | Viewed by 999
Abstract
Antimicrobial resistance is a growing global health threat, necessitating alternatives to conventional antibiotics. Bacteriophages, viruses that specifically target bacteria, represent a promising option, and phage-loaded electrospun fibers have recently gained attention as wound dressings for localized phage therapy. However, the influence of phage [...] Read more.
Antimicrobial resistance is a growing global health threat, necessitating alternatives to conventional antibiotics. Bacteriophages, viruses that specifically target bacteria, represent a promising option, and phage-loaded electrospun fibers have recently gained attention as wound dressings for localized phage therapy. However, the influence of phage morphology and scaffold design has been largely overlooked. This study investigates how phage morphology and structure, in conjunction with scaffold design and processing conditions, may influence the biological performance of electrospun scaffolds. A bilayer scaffold was developed comprising a supportive polycaprolactone (PCL)/gelatin (70:30) layer and a polyvinyl alcohol (PVA) top layer loaded with bacteriophages. Two phage types, short-tailed podovirus APTC-SL.1 and long-tailed myovirus APTC-Efa.20, were incorporated into PVA fibers to evaluate their antibacterial activity against Staphylococcus lugdunensis and Enterococcus faecalis, respectively. The fibers were characterized using XRD, FTIR, TGA, optical microscopy, SEM, TEM, wettability analysis, and in vitro degradation tests. Biological assessments included antimicrobial testing, phage viability, and phage release. The bilayer scaffold containing short-tailed phages preserved phage viability and produced clear zones of lysis against S. lugdunensis, with ≈8.15% viability retained after electrospinning and relatively controlled release, whereas long-tailed phages showed no antibacterial activity. These results suggest that phage structure and morphology, together with electrospinning conditions and scaffold architecture, may play an important role in maintaining phage functionality in wound dressing applications, while acknowledging that host–phage interactions may also contribute to the observed differences. Full article
(This article belongs to the Section Antibacterial Biomaterials)
Show Figures

Figure 1

Back to TopTop