Study on the Influence Mechanism of Dynamic Properties in PVA-Fiber-Reinforced Rubber Concrete Under High-Temperature- and Erosion-Induced Damage
Abstract
1. Introduction
2. Materials and Methods
2.1. Sample Preparation and Processing
2.2. Test Method
3. Results
3.1. Physical Index Change
3.1.1. Apparent Damage Characteristics After High-Temperature Exposure
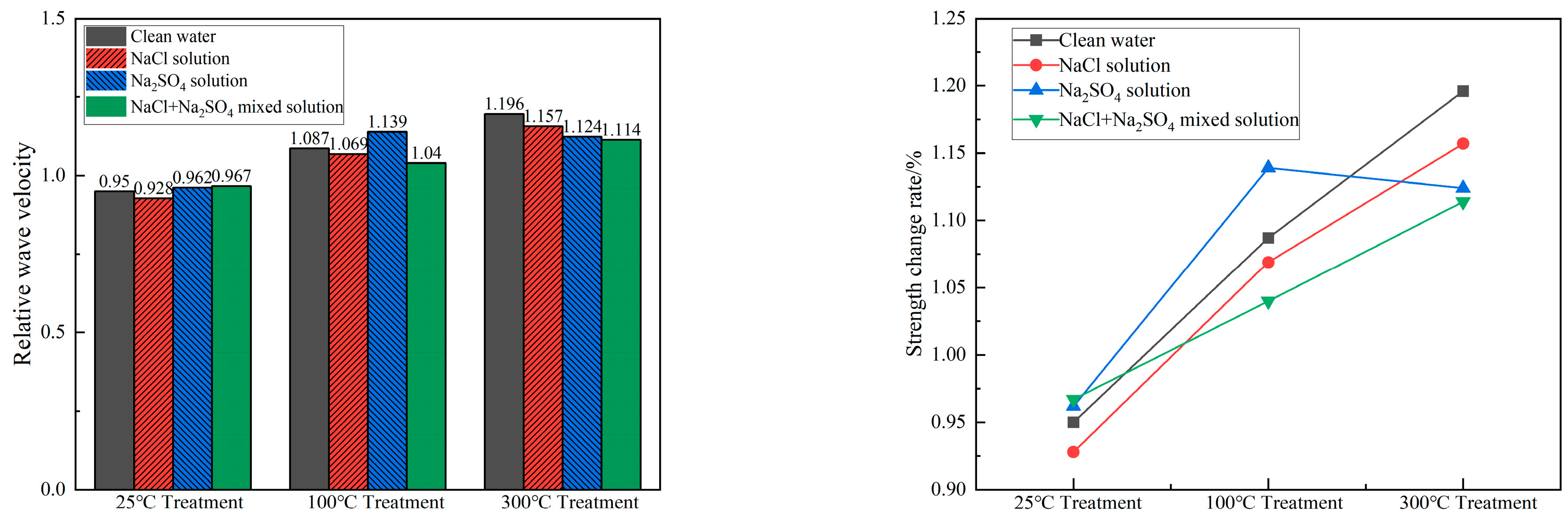
3.1.2. Variation of Longitudinal Wave Velocity of Specimen
3.1.3. Quality Change in Specimen
3.2. Influence of Dynamic Mechanical Property of Concrete
3.2.1. Dynamic Compressive Strength Change
3.2.2. Dynamic Elastic Modulus Change
3.3. Micro-Morphological Changes of Concrete
4. Conclusions
- High temperature significantly alters the physical properties and microstructure. After 300 °C exposure, fibers melt and rubber pyrolyzes, forming a dual pore network from fiber-derived channels and rubber-induced interfacial micropores. The damage degree of longitudinal wave velocity reaches 0.247, about 2.3 times that of the 100 °C group, while mass loss reaches 5.886%, approximately 1.8 times that of the 100 °C group. Wave velocity recovery after solution erosion primarily results from pore medium replacement by water or salt crystals rather than microstructural restoration.
- Different salt solutions exhibit distinct effects on dynamic mechanical properties. Sodium sulfate erosion generates calcium sulfate dihydrate, filling pores and densifying the matrix at ambient temperature: dynamic compressive strength increases by 49.05% and elastic modulus by 68.98% under 0.3 MPa impact. However, this strengthening disappears after 300 °C treatment. Sodium chloride erosion forms Friedel’s salt, consuming C3A and reducing matrix cementation—strength decreases by 63.36% after 100 °C, and elastic modulus declines by 70.34% after 300 °C. Composite salt erosion shows pronounced synergistic deterioration: Cl− accelerates ion migration and aggravates SO42− attack on ettringite, causing consistent strength and modulus reductions across all conditions, with maximum strength loss of 66.21% after 300 °C.
- The coupled damage mechanism involves high-temperature decomposition of organic components creating developed pore networks that facilitate corrosive media penetration. Salt solutions accumulate in these pores, with crystallization stress acting on weakened interfaces. The competitive interaction between Cl− and SO42− destabilizes erosion products and compromises matrix bonding. Under dynamic loading, pore water pressure and salt crystallization pressure synergistically accelerate crack propagation, forming a chain failure mechanism: “high-temperature damage → microstructural degradation → accelerated salt erosion → synergistic deterioration of dynamic performance”.
- SEM microanalysis reveals erosion-specific microstructural features: rubber particles are fully encapsulated by intact C-S-H gel under non-eroded conditions; water-filled micropores inducing microcracks and particle detachment; Friedel’s salt particles partially filling pores but with weakened cementation after chloride attack; acicular calcium sulfate dihydrate crystals filling cracks after sulfate erosion; and ettringite dissolution with loose interfacial structure after composite salt attack, directly confirming the macroscopic deterioration trends.
Author Contributions
Funding
Data Availability Statement
Conflicts of Interest
References
- Fattuhi, N.I.; Clark, L.A. Cement-based materials containing shredded scrap truck tyre Rubber. Constr. Build. Mater. 1996, 10, 229–236. [Google Scholar] [CrossRef]
- Khalil, E.; Abd-Elmohsen, M.; Anwar, M.A. Impact Resistance of Rubberized Self-Compacting Concrete. Water Sci. 2015, 29, 45–53. [Google Scholar] [CrossRef]
- Zhang, Z.; Feng, J.; Gou, K.; Ma, W.; Zhu, Z.; Pan, Y.; Sun, M. Experimental and numerical evaluation for tunnel structural stability of fiber concrete lining with different crack features under train Load. Eng. Fail. Anal. 2023, 153, 107530. [Google Scholar] [CrossRef]
- Lai, D.; Demartino, C.; Xiao, Y. High-strain rate compressive behavior of Fiber-Reinforced Rubberized Concrete. Constr. Build. Mater. 2022, 319, 125739. [Google Scholar] [CrossRef]
- Zhang, E.; Lu, G.; Yang, H.; Zhao, Z. Experimental study on work performance and mechanical properties of polypropylene fiber modified rubber concrete. Concrete 2021, 86–89. Available online: https://kns.cnki.net/kcms2/article/abstract?v=iMwhGHIyCLaa3zGP_szC4bhR9ci5ZMdLP3upKKWBe_nge5n51dYmPzk4b40PaAyrr1Ye6kyqT7Wjksok_bPG8ox3wrz60sS7mHQAmgKfSwZIpgwHnbrCbiDrUoXsL_c1bBs2uopzjialA2Jue2X_yYBTlaRJlPTSRjS6U5kqV2ChUY-U6Tv7lv9acTATG5UqI4z9cBWlXbc&uniplatform=NZKPT&captchaId=b3fe9d56-eca1-4bdf-bae3-6945c504a803 (accessed on 19 January 2026).
- Feng, Y.; Niu, Z.; Zhao, C.; Li, L. Compressive Test Investigation and Numerical Simulation of Polyvinyl-Alcohol (PVA)-Fiber-Reinforced Rubber Concrete. Buildings 2023, 13, 431. [Google Scholar] [CrossRef]
- Liu, W. Experimental Research on Fire Resistance Performance for R.C. Joints with Damages Caused by Marine Environment. Ph.D. Thesis, Qingdao Technological University, Qingdao, China, 2013. [Google Scholar]
- Wang, D.; Yang, Y.; Yu, Z.; Liu, R. Mechanical properties of PVA fiber reinforced cementitious composites (PVA-FRCC) after high Temperature. Case Stud. Constr. Mater. 2024, 21, e04020. [Google Scholar] [CrossRef]
- Liu, Z.; Chen, X.; Wang, X.; Diao, H. Investigation on the dynamic compressive behavior of waste tires Rubber-modified self-compacting concrete under multiple impacts Loading. J. Clean. Prod. 2022, 336, 130289. [Google Scholar] [CrossRef]
- Zhu, S. Study on the Interfacial Transition Zone Feature and Improving Mechanical Properties of Rubber Concrete with Waste Tires. Ph.D. Thesis, China University of Mining and Technology, Xuzhou, China, 2020. [Google Scholar]
- Jia, B.; Tao, J.; Li, Z.; Wang, R. SHPB test for dynamic mechanical performances of concrete at high temperatures. Acta Armamentarii 2009, 30, 208–212. [Google Scholar]
- Mo, J.; Zeng, L.; Guo, F.; Lui, Y.; Xiang, S. Effect of rubber powder on mechanical properties and microstructure of polypropylene fiber reinforced concrete. J. Build. Mater. 2020, 23, 1222–1229. [Google Scholar]
- Yang, S.; Liu, L.; Wang, Y.; Ba, H. SHPB experiment of steel fiber reactive powder concrete exposed to high temperature. J. Sichuan Univ. (Eng. Sci. Ed.) 2010, 42, 25–29. [Google Scholar]
- Fan, L. Study on Basic Mechanical Properties of Rubber Concrete and Its Damage Mechanism Under Salt Corrosion and Impact Load. Ph.D. Thesis, Inner Mongolia University of Technology, Hohhot, China, 2018. [Google Scholar]
- Chen, Q. Study on the Experiments of Micro and Dynamic Properties of Concrete Under the Seawater Erosion. Ph.D. Thesis, Ningbo University, Ningbo, China, 2012. [Google Scholar]
- Shahjalal, M.; Islam, K.; Rahman, J.; Ahmed, K.S.; Karim, M.R.; Billah, A.M. Flexural response of fiber reinforced concrete beams with waste tires rubber and recycled aggregate. J. Clean. Prod. 2021, 278, 123842. [Google Scholar] [CrossRef]
- Fu, T. Static and Dynamic Mechanical Properties of Concrete in the Pavement of the Airport Under Environmental Effects. Ph.D. Thesis, Nanjing University of Aeronautics and Astronautics, Nanjing, China, 2013. [Google Scholar]
- Guo, Y. Research on Meso-Scale Dynamic Constitutive Relation of Concrete Under Sulfate Attack. Ph.D. Thesis, Harbin Institute of Technology, Harbin, China, 2014. [Google Scholar]
- Luo, Q.; Wang, W.; Guo, Q.; Sun, Z.; Wang, B. Numerical analysis of mesoscopic properties of rubber concrete. Earthq. Eng. Eng. Dyn. 2020, 40, 74–83. [Google Scholar]
- Tang, Y.; Wang, Y.; Wu, D.; Chen, M.; Pang, L.; Sun, J.; Feng, W.; Wang, X. Exploring temperature-resilient recycled aggregate concrete with waste rubber: An experimental and multi-objective optimization analysis. Rev. Adv. Mater. Sci. 2023, 62, 20230347. [Google Scholar] [CrossRef]
- Yu, Y.; Jin, Z.; Shen, D.; An, J.; Sun, Y.; Li, N. Microstructure evolution and impact resistance of crumb rubber concrete after elevated temperatures. Constr. Build. Mater. 2023, 384, 131340. [Google Scholar] [CrossRef]
- Luo, Y.; Niu, D.; Su, L. Chloride Diffusion Property of Hybrid Basalt–Polypropylene Fibre-Reinforced Concrete in a Chloride–Sulphate Composite Environment under Drying–Wetting Cycles. Materials 2021, 14, 1138. [Google Scholar] [CrossRef]
- Mohammed, B.S.; Yen, L.Y.; Haruna, S.; Huat, M.L.S.; Abdulkadir, I.; Al-Fakih, A.; Zawawi, N.A.W.A. Effect of Elevated Temperature on the Compressive Strength and Durability Properties of Crumb Rubber Engineered Cementitious Composite. Materials 2020, 13, 3516. [Google Scholar] [CrossRef]
- Thirumurugan, S.; Anandan, S. Residual Strength Characteristics of Polymer Fibre Concrete Exposed to Elevated Temperature. Eng. J. 2015, 19, 117–131. [Google Scholar] [CrossRef]
- Behnood, A.; Ghandehari, M. Comparison of compressive and splitting tensile strength of high-strength concrete with and without polypropylene fibers heated to high temperatures. Fire Saf. J. 2009, 44, 1015–1022. [Google Scholar] [CrossRef]
- Ping, Q.; Su, H.; Ma, D.; Zhang, H.; Zhang, C. Experimental study on physical and dynamic mechanical properties of limestone after different high temperature treatments. Rock Soil Mech. 2021, 42, 932–942+953. [Google Scholar]
- Liu, J.; Zhao, L.; Song, S.; Ji, H. Ultrasonic velocity and acoustic emission properties of concrete eroded by sulfate and its damage mechanism. Chin. J. Eng. 2016, 38, 1075–1081. [Google Scholar]
- Ma, C. Mechanical Properties and Microscopic Evolution of Rubber Concrete at High Temperature and After High Temperature. Ph.D. Thesis, China University of Mining and Technology, Xuzhou, China, 2023. [Google Scholar]
- Lu, T.; Zhao, G.; Lin, Z.; Yue, Q. Microscopic analysis of long standing concrete after high temperature. J. Build. Mater. 2003, 6, 135–141. [Google Scholar]
- Handoo, S.K.; Agarwal, S.; Agarwal, S.K. Physicochemical, mineralogical, and morphological characteristics of concrete exposed to elevated temperatures. Cem. Concr. Res. 2002, 32, 1009–1018. [Google Scholar] [CrossRef]
- Tian, W.; Wang, Z.; Han, N. Study of meso-damage mechanism of concrete under sulfate attack. J. Disaster Prev. Mitig. Eng. 2019, 39, 16–22+60. [Google Scholar]
- Cai, Y.; Luo, R.; Wang, C. Microstructure analysis on Friedel’s salt in hydrate of cement and GGBS. Hydro-Sci. Eng. 2001, 45–49. [Google Scholar]
- Liu, J.; Xu, J.; Li, Z.; Bai, E.; Gao, Z. Experimental study on dynamic compressive mechanical properties of concrete after high temperature exposure. Concrete 2012, 11–14. Available online: https://kns.cnki.net/kcms2/article/abstract?v=iMwhGHIyCLa1_Fogls_lZrPi6QTmz_WEKB5-y2qDAGDVkIP92t7iBD9Zkg8CMr4Jf8LjluLglfEjEtk3d9Uhy-c4sFdJAPOL3EiaURJ_2pqISOAJ2FGr6Uy6IsHYfCE6bMxTglITL_nd3bA7DQnsIjHWYA_NE7la8qoXuMy7cgzlEvbwAT-KIq8aIdNCP8Ul&uniplatform=NZKPT&captchaId=7068c258-a38f-4718-a0d9-3b7c955b5a7d (accessed on 19 January 2026).
- Liu, C. Crumb Rubber Concrete Durability Research and Application Study as Bridge Deck Pavement. Ph.D. Thesis, Tianjin University, Tianjin, China, 2010. [Google Scholar]
- Fu, Q.; Niu, D.; Xie, Y.; Long, G. Sulfate erosion resistance of rubberized self-compacting concrete. J. Build. Mater. 2017, 20, 359–365. [Google Scholar]
- Liu, J.; Wang, X.; Huang, R.; Qiao, H.; Li, J.; Li, A. Damage and Deterioration of Fiber Reinforced Concrete in Chloride Corrosion Environment. J. Mater. Sci. Eng. 2022, 40, 848–853. [Google Scholar]
- Zhang, C.; Liu, Q. Coupling erosion of chlorides and sulfates in reinforced concrete: A review. Mater. Rep. 2022, 36, 69–77. [Google Scholar]










| Name | Al2O3 | SiO2 | CaO | SO3 | Cl | Moisture Content | Alkali Content | Iron Content |
|---|---|---|---|---|---|---|---|---|
| Content (%) | 24.2 | 45.1 | 5.6 | 2.1 | 0.015 | 0.85 | 1.2 | 0.85 |
| Sand (kg/m3) | Rubber Particle Size (A) | Rubber Particle Substitution Rate (%) (B) | PVA Fiber Length (mm) (C) | PVA Fiber Content (kg/m3) (D) |
|---|---|---|---|---|
| 833 | 3–6 mm | 5 | 18 | 1.2 |
| Group Number | Specimen Number | Treatment Temperature | Erosion Solution Category |
|---|---|---|---|
| 1 | C-0 | 25 °C | None |
| 2 | C-1 | Clean water | |
| 3 | C-2 | 5% NaCl solution | |
| 4 | C-3 | 5% Na2SO4 solution | |
| 5 | C-4 | 5% NaCl + 5% Na2SO4 solution | |
| 6 | G100-0 | 100 °C | None |
| 7 | G100-1 | Clean water | |
| 8 | G100-2 | 5% NaCl solution | |
| 9 | G100-3 | 5% Na2SO4 solution | |
| 10 | G100-4 | 5% NaCl + 5% Na2SO4 solution | |
| 11 | G300-0 | 300 °C | None |
| 12 | G300-1 | Clean water | |
| 13 | G300-2 | 5% NaCl solution | |
| 14 | G300-3 | 5% Na2SO4 solution | |
| 15 | G300-4 | 5% NaCl + 5% Na2SO4 solution |
| Specimen Classification | Wave Velocity km/s | Wave Velocity Loss (km/s) | Relative Wave Velocity VR | Damage Degree D | ||
|---|---|---|---|---|---|---|
| Specimen Number | Treatment Temperature | Initial Wave Velocity V0 | Post-Heating Wave Velocity VT | |||
| G100-0 | 100 °C | 2.231 | 2.004 | 0.227 | 0.898 | 0.102 |
| G100-1 | 2.209 | 1.965 | 0.245 | 0.889 | 0.111 | |
| G100-2 | 2.176 | 2.015 | 0.162 | 0.926 | 0.074 | |
| G100-3 | 2.143 | 1.866 | 0.277 | 0.871 | 0.129 | |
| G100-4 | 2.240 | 1.982 | 0.258 | 0.885 | 0.115 | |
| G300-0 | 300 °C | 2.213 | 1.591 | 0.622 | 0.719 | 0.281 |
| G300-1 | 2.128 | 1.613 | 0.515 | 0.758 | 0.242 | |
| G300-2 | 2.319 | 1.625 | 0.694 | 0.701 | 0.299 | |
| G300-3 | 2.165 | 1.757 | 0.407 | 0.812 | 0.188 | |
| G300-4 | 2.248 | 1.742 | 0.506 | 0.775 | 0.225 | |
| Specimen Number | Wave Velocity/km/s | After Erosion | ||||
|---|---|---|---|---|---|---|
| Initial | After High Temperature | After Erosion | Wave Velocity Loss (km/s) | Relative Wave Velocity | Damage Degree | |
| C-0 | 2.256 | — | — | — | — | — |
| C-1 | 2.267 | — | 2.154 | 0.113 | 0.950 | 0.050 |
| C-2 | 2.316 | — | 2.150 | 0.166 | 0.928 | 0.072 |
| C-3 | 2.212 | — | 2.129 | 0.083 | 0.962 | 0.038 |
| C-4 | 2.203 | — | 2.131 | 0.072 | 0.967 | 0.033 |
| G100-0 | 2.231 | 2.004 | — | — | — | — |
| G100-1 | 2.209 | 1.965 | 2.137 | −0.172 | 1.087 | −0.087 |
| G100-2 | 2.176 | 2.015 | 2.154 | −0.139 | 1.069 | −0.069 |
| G100-3 | 2.143 | 1.866 | 2.125 | −0.259 | 1.139 | −0.139 |
| G100-4 | 2.240 | 1.982 | 2.062 | −0.080 | 1.040 | −0.040 |
| G300-0 | 2.213 | 1.591 | — | — | — | — |
| G300-1 | 2.128 | 1.613 | 1.930 | −0.317 | 1.196 | −0.196 |
| G300-2 | 2.319 | 1.625 | 1.881 | −0.256 | 1.157 | −0.157 |
| G300-3 | 2.165 | 1.757 | 1.975 | −0.217 | 1.124 | −0.124 |
| G300-4 | 2.248 | 1.742 | 1.942 | −0.199 | 1.114 | −0.114 |
| Specimen Classification | Quality (g) | Mass Loss (g) | Mass Loss Rate (%) | ||
|---|---|---|---|---|---|
| Specimen Number | Treatment Temperature | Before High Temperature | After High Temperature | ||
| G100-0 | 100 °C | 113.028 | 109.1 | 3.928 | 3.48 |
| G100-1 | 111.647 | 107.842 | 3.805 | 3.41 | |
| G100-2 | 112.243 | 108.667 | 3.577 | 3.19 | |
| G100-3 | 114.555 | 111.112 | 3.443 | 3.01 | |
| G100-4 | 112.663 | 108.952 | 3.712 | 3.29 | |
| G300-0 | 300 °C | 111.840 | 105.302 | 6.538 | 5.85 |
| G300-1 | 112.322 | 105.360 | 6.962 | 6.20 | |
| G300-2 | 111.327 | 104.700 | 6.627 | 5.95 | |
| G300-3 | 110.663 | 103.928 | 6.735 | 6.09 | |
| G300-4 | 111.462 | 105.513 | 5.948 | 5.34 | |
| Specimen Classification | Mass (g) | After Erosion | |||
|---|---|---|---|---|---|
| Specimen Number | Initial | After High Temperature | After Corrosion | Mass Loss (g) | Mass Loss Rate (%) |
| C-0 | 113.715 | — | — | — | — |
| C-1 | 111.667 | — | 112.363 | −0.697 | −0.624% |
| C-2 | 113.117 | — | 113.922 | −0.805 | −0.712% |
| C-3 | 112.407 | — | 113.428 | −1.022 | −0.909% |
| C-4 | 113.062 | — | 114.280 | −1.218 | −1.078% |
| G100-0 | 113.028 | 109.1 | — | — | — |
| G100-1 | 111.647 | 107.842 | 111.750 | −3.908 | −3.624% |
| G100-2 | 112.243 | 108.667 | 112.750 | −4.083 | −3.758% |
| G100-3 | 114.555 | 111.112 | 115.670 | −4.558 | −4.102% |
| G100-4 | 112.663 | 108.952 | 113.917 | −4.965 | −4.557% |
| G300-0 | 111.840 | 105.302 | — | — | — |
| G300-1 | 112.322 | 105.360 | 111.378 | −6.018 | −5.712% |
| G300-2 | 111.327 | 104.700 | 111.248 | −6.548 | −6.254% |
| G300-3 | 110.663 | 103.928 | 111.548 | −7.620 | −7.332% |
| G300-4 | 111.462 | 105.513 | 112.748 | −7.235 | −6.857% |
Disclaimer/Publisher’s Note: The statements, opinions and data contained in all publications are solely those of the individual author(s) and contributor(s) and not of MDPI and/or the editor(s). MDPI and/or the editor(s) disclaim responsibility for any injury to people or property resulting from any ideas, methods, instructions or products referred to in the content. |
© 2026 by the authors. Licensee MDPI, Basel, Switzerland. This article is an open access article distributed under the terms and conditions of the Creative Commons Attribution (CC BY) license.
Share and Cite
Zhang, Z.; Zhang, X.; Chen, Q.; Wu, Z. Study on the Influence Mechanism of Dynamic Properties in PVA-Fiber-Reinforced Rubber Concrete Under High-Temperature- and Erosion-Induced Damage. Buildings 2026, 16, 1334. https://doi.org/10.3390/buildings16071334
Zhang Z, Zhang X, Chen Q, Wu Z. Study on the Influence Mechanism of Dynamic Properties in PVA-Fiber-Reinforced Rubber Concrete Under High-Temperature- and Erosion-Induced Damage. Buildings. 2026; 16(7):1334. https://doi.org/10.3390/buildings16071334
Chicago/Turabian StyleZhang, Ziyao, Xiangyang Zhang, Qiaoqiao Chen, and Zijian Wu. 2026. "Study on the Influence Mechanism of Dynamic Properties in PVA-Fiber-Reinforced Rubber Concrete Under High-Temperature- and Erosion-Induced Damage" Buildings 16, no. 7: 1334. https://doi.org/10.3390/buildings16071334
APA StyleZhang, Z., Zhang, X., Chen, Q., & Wu, Z. (2026). Study on the Influence Mechanism of Dynamic Properties in PVA-Fiber-Reinforced Rubber Concrete Under High-Temperature- and Erosion-Induced Damage. Buildings, 16(7), 1334. https://doi.org/10.3390/buildings16071334

