Sign in to use this feature.

Years

Between: -

Subjects

remove_circle_outline
remove_circle_outline
remove_circle_outline
remove_circle_outline
remove_circle_outline
remove_circle_outline
remove_circle_outline
remove_circle_outline
remove_circle_outline

Journals

remove_circle_outline
remove_circle_outline
remove_circle_outline
remove_circle_outline
remove_circle_outline
remove_circle_outline
remove_circle_outline
remove_circle_outline
remove_circle_outline
remove_circle_outline
remove_circle_outline
remove_circle_outline

Article Types

Countries / Regions

remove_circle_outline
remove_circle_outline
remove_circle_outline
remove_circle_outline
remove_circle_outline
remove_circle_outline

Search Results (1,309)

Search Parameters:
Keywords = PDL1 inhibitor

Order results
Result details
Results per page
Select all
Export citation of selected articles as:
16 pages, 296 KB  
Review
Novel Therapeutic Approaches for Cutaneous Angiosarcoma, Particularly Focusing on Immune Checkpoint Inhibitors
by Yasuhiro Fujisawa
Cancers 2025, 17(19), 3163; https://doi.org/10.3390/cancers17193163 - 29 Sep 2025
Abstract
Background/Objectives: Cutaneous angiosarcoma (CAS) is a rare and aggressive endothelial malignancy with a high rate of local recurrence and distant metastasis. In advanced cases, where surgical resection is not feasible, systemic therapy remains the cornerstone of treatment. This review aims to summarize [...] Read more.
Background/Objectives: Cutaneous angiosarcoma (CAS) is a rare and aggressive endothelial malignancy with a high rate of local recurrence and distant metastasis. In advanced cases, where surgical resection is not feasible, systemic therapy remains the cornerstone of treatment. This review aims to summarize the current landscape of systemic therapies for unresectable or metastatic CAS and discuss emerging strategies, particularly focusing on immune checkpoint inhibitors (ICIs). Methods: A comprehensive review of the literature was conducted, including clinical trials, retrospective studies, and case series focusing on systemic treatments for advanced CAS. Therapeutic approaches covered include cytotoxic chemotherapy, molecular targeted therapies, and ICIs, as well as combination strategies. Special attention was given to biomarker studies and ongoing clinical trials. Results: Taxane-based chemotherapy, particularly paclitaxel, has demonstrated clinical activity and remains a standard option. Molecular targeted agents such as pazopanib have yielded modest efficacy. Recent trials of ICIs, including the SWOG S1609 DART and AngioCheck studies, have shown encouraging results in select subgroups, especially tumors from sun-exposed regions associated with high tumor mutational burden (TMB). Although AngioCheck did not meet its predefined response criteria, a subset of patients achieved disease control. Biomarkers such as TMB, PD-L1 expression, and tumor-infiltrating lymphocytes are under investigation to guide patient selection. Combination therapies with ICIs and tyrosine kinase inhibitors (TKIs) are being actively explored. Conclusions: While systemic therapies for CAS remain limited in efficacy, ICIs—particularly in combination with TKIs—represent a promising avenue. Future trials should emphasize biomarker-driven, CAS-specific strategies to improve clinical outcomes in this challenging malignancy. Full article
14 pages, 283 KB  
Review
Immune Dysregulation in Sepsis. A Narrative Review for the Clinicians
by Asimina Valsamaki, Vasileios Vazgiourakis, Konstantinos Mantzarlis, Efstratios Manoulakas and Demosthenes Makris
Biomedicines 2025, 13(10), 2386; https://doi.org/10.3390/biomedicines13102386 - 29 Sep 2025
Abstract
Immune dysregulation presents a significant clinical challenge due to its rapid progression and complex interplay between hyperinflammatory and immunosuppressive responses. Different responses from the innate and adaptive immune systems can result in diseases such as immunoparalysis, cytokine storms, and secondary infections. Current diagnostic [...] Read more.
Immune dysregulation presents a significant clinical challenge due to its rapid progression and complex interplay between hyperinflammatory and immunosuppressive responses. Different responses from the innate and adaptive immune systems can result in diseases such as immunoparalysis, cytokine storms, and secondary infections. Current diagnostic methods remain non-specific and time-consuming, delaying targeted interventions. A compartmentalized approach to immune monitoring, distinguishing innate and acquired immune response functional differentiation, is essential for distinguishing between hyperactivation and suppression. Key biomarkers, including cytokines, Granulocyte-Macrophage Colony-Stimulating Factor (GM-CSF), and CD4/CD8 counts, as well as Programmed Death Ligand-1 (PDL-1) and V-type immunoglobulin domain-containing suppressor of T cell activation (VISTA) regulators, can guide personalized treatment strategies. Although they need more clinical validation, novel therapeutic methods such as cytokine inhibitors, immunological stimulants, and immunomodulators have demonstrated promise. Early diagnosis and precision medicine developments could lead to better patient outcomes. Advances in non-coding RNAs have led to specific diagnostic panels based on microRNA (MiRNA) levels. A deeper understanding of immune imbalance in sepsis is critical for optimizing treatment and reducing mortality rates. This review highlights emerging diagnostic and therapeutic strategies to address the multifaceted nature of sepsis-related immune dysregulation. Full article
(This article belongs to the Section Immunology and Immunotherapy)
11 pages, 501 KB  
Systematic Review
Pemphigoid Antibodies in Patients with Oral Lichen Planus: A Systematic Review
by Domenico De Falco, Dario Di Stasio, Alessandra Caggiula, Carlo Lajolo, Alberta Lucchese and Massimo Petruzzi
Pathophysiology 2025, 32(4), 51; https://doi.org/10.3390/pathophysiology32040051 - 28 Sep 2025
Abstract
Background/Objectives: Lichen Planus Pemphigoides (LPP) represents a rare variant of Oral Lichen Planus in which the typical pemphigoid-associated antibodies, BP180 and BP230, are present. The objectives of this Systematic Review are to analyze the data currently available in the literature on this [...] Read more.
Background/Objectives: Lichen Planus Pemphigoides (LPP) represents a rare variant of Oral Lichen Planus in which the typical pemphigoid-associated antibodies, BP180 and BP230, are present. The objectives of this Systematic Review are to analyze the data currently available in the literature on this rare condition, with the aim of laying the groundwork for future investigations and research. Methods: This Systematic Review was registered in the International Prospective Register of Systematic Reviews (PROSPERO) under the registration number CRD420251133018. Subsequently, a search was conducted on PubMed/Medline, Scopus, and Ovid using specific keywords combined with Boolean operators. Articles published up to 2025 were included. The following types of studies were considered eligible: case reports, clinical conferences, clinical studies, clinical trials, controlled clinical trials, letters, multicenter studies, observational studies, randomized controlled trials, and human-based studies. Book chapters, systematic reviews, narrative reviews, in vitro studies, and animal models were excluded. Results: A total of 67 articles were initially identified; following thorough review and exclusion, 20 articles were retained. The patient data extracted from these selected studies were used to construct a table in which patients were categorized according to both qualitative and quantitative variables. The results highlight that LPP is a condition requiring a complex diagnostic process involving both histological examination and serological testing (Immunofluorescence and Enzyme-Linked Immunosorbent Assay—ELISA). Conclusions: Furthermore, with the advent of immunotherapy, an increasingly well-documented new category of drug-induced LPP has emerged, associated with PD-1 and PD-L1 inhibitors. Full article
Show Figures

Figure 1

18 pages, 3182 KB  
Article
Real-World Outcomes and Biomarker Analysis Based on Routine Clinical, Laboratory, and Pathologic Parameters in Metastatic or Unresectable Esophageal Cancer Treated with First-Line Anti-PD-1 Plus Fluoropyrimidine and Platinum
by Jiyun Jeong, Seyoung Seo, Sung-Bae Kim, Joon Seon Song, Hye Ryun Kim, Byoung Chul Cho, Minkyu Jung, Chang Gon Kim, Moonki Hong, Min Hee Hong and Sook Ryun Park
Cancers 2025, 17(19), 3149; https://doi.org/10.3390/cancers17193149 - 28 Sep 2025
Abstract
Background/Objectives: The combination of anti-programmed death-1 (PD-1) inhibitors and chemotherapy is the standard first-line treatment for unresectable or metastatic esophageal squamous cell carcinoma (ESCC). However, real-world data remain limited, particularly regarding prognostic biomarkers. Methods: This multi-institutional retrospective study analyzed patients with metastatic or [...] Read more.
Background/Objectives: The combination of anti-programmed death-1 (PD-1) inhibitors and chemotherapy is the standard first-line treatment for unresectable or metastatic esophageal squamous cell carcinoma (ESCC). However, real-world data remain limited, particularly regarding prognostic biomarkers. Methods: This multi-institutional retrospective study analyzed patients with metastatic or unresectable ESCC who received first-line pembrolizumab or nivolumab plus fluoropyrimidine and platinum-based chemotherapy. Treatment regimens mirrored those in KEYNOTE-590 and CheckMate 648. Efficacy, safety, and prognostic factors were assessed. Prognostic factors were identified using multivariable Cox regression, and a point-based risk scoring system was developed. Results: Among 87 patients, the objective response rate was 48.3%, and the disease control rate was 77.0%. Median progression-free survival (PFS) was 5.6 months (95% CI, 4.5–8.7), and the median overall survival (OS) was 13.1 months (95% CI, 10.6–not reached). Grade 3–4 treatment-related adverse events occurred in 51.7% of patients. Eastern Cooperative Oncology Group (ECOG) performance status ≥ 2, elevated C-reactive protein, and lower programmed death-ligand 1 (PD-L1) combined positive score (CPS) were independently associated with worse PFS and OS. A prognostic risk score ranging from 0 to 5 based on these factors stratified patients into four prognostic groups with distinct survival outcomes. Median PFS ranged from not reached in the low-risk group to 2.1 months in the high-risk group. Stratifying PD-L1 CPS into three levels (<10, 10–49, ≥50) revealed a graded association between CPS and treatment outcomes, supporting the need for more nuanced PD-L1 evaluation beyond binary classification. Conclusions: First-line anti-PD-1 therapy combined with chemotherapy demonstrated favorable real-world outcomes in ESCC. The proposed prognostic scoring system may help personalize treatment strategies. Full article
(This article belongs to the Section Clinical Research of Cancer)
Show Figures

Figure 1

25 pages, 3440 KB  
Article
Preclinical Development of Costimulatory Switch Protein (CSP)-Armored NY-ESO-1/LAGE-1a-Specific TCR-T Cells for Therapy of Hard-to-Treat PD-L1-Positive Solid Tumors
by Maja Bürdek, Petra U. Prinz, Kathrin Mutze, Miriam Bosch, Stefanie Tippmer, Andrea Coluccio, Christiane Geiger, Snigdha Majumder, Giulia Longinotti and Dolores J. Schendel
Int. J. Transl. Med. 2025, 5(4), 45; https://doi.org/10.3390/ijtm5040045 - 26 Sep 2025
Abstract
Background/Objectives: Whilst adoptive cell therapy (ACT) using chimeric antigen receptor-engineered T (CAR-T) cells represents an efficient approach for the treatment of patients suffering from several hematological malignancies, solid tumors have been shown to be far more challenging to tackle, mainly due to the [...] Read more.
Background/Objectives: Whilst adoptive cell therapy (ACT) using chimeric antigen receptor-engineered T (CAR-T) cells represents an efficient approach for the treatment of patients suffering from several hematological malignancies, solid tumors have been shown to be far more challenging to tackle, mainly due to the hostile tumor microenvironment that inhibits optimal T cell functionality. As proven by the broad clinical success of immune checkpoint inhibitors, blocking the interaction of programmed cell death ligand 1 (PD-L1) expressed on tumor cells and the checkpoint receptor programmed cell death 1 (PD-1) expressed on activated T cells allows an intrinsic T cell-mediated anti-tumor response to be unleashed. We developed a cellular product (MDG1015) consisting of New York esophageal squamous cell carcinoma-1 (NY-ESO-1)/L antigen family member 1a (LAGE-1a)-specific CD8+ T cell receptor-transduced (TCR-)T cells co-expressing the costimulatory switch protein (CSP) PD1-41BB, which turns an inhibitory signal mediated by the PD-1:PD-L1 axis into positive T cell costimulation. Methods: In vitro co-cultures of MDG1015 and PD-L1-positive or -negative target cells were used to analyze TCR-T cell functionality, such as TCR-T (poly-)cytokine release, the killing of target cells, and TCR-T proliferation. The safety of MDG1015 was evaluated via different panels of antigen-negative cell lines or primary cells expressing or lacking PD-L1. Results: Preclinical analyses demonstrated TCR-gated activation of the CSP, leading to enhanced functionality of MDG1015 against antigen-expressing, PD-L1-positive tumor cells without any impact on antigen-negative target cells. Conclusions: The favorable, preclinical functionality and safety profile qualifies MDG1015 as a promising cellular therapy for explorative clinical testing in hard-to-treat solid tumor indications. Full article
Show Figures

Figure 1

10 pages, 922 KB  
Article
Development of a Novel IHC Assay for PD-L1 Detection in Non-Small Cell Lung Cancer
by Faye Willett, Marie MacLennan, Sihem Khelifa, Bharathi Vennapusa, Hannah Gautrey, Michael Parkin, Kate R Wilson, Kieran O’Toole, Shubham Dayal, Joseph Chiweshe, Robert Monroe and Fangru Lian
Biomedicines 2025, 13(10), 2359; https://doi.org/10.3390/biomedicines13102359 - 26 Sep 2025
Abstract
Background/Objectives: Programmed cell death-ligand 1 (PD-L1) is one of the key biomarkers for immune checkpoint inhibitors. We are developing a novel PD-L1 CAL10 immunohistochemistry (IHC) assay (Leica Biosystems) on BOND-III staining system and have analyzed its initial performance by comparing it to the [...] Read more.
Background/Objectives: Programmed cell death-ligand 1 (PD-L1) is one of the key biomarkers for immune checkpoint inhibitors. We are developing a novel PD-L1 CAL10 immunohistochemistry (IHC) assay (Leica Biosystems) on BOND-III staining system and have analyzed its initial performance by comparing it to the PD-L1 SP263 assay (Ventana) assay in a feasibility study. The study objective was to determine the concordance of the Leica Biosystems PD-L1 CAL10 assay with the comparator SP263 assay at the tumor proportion score (TPS) cutoff of ≥50% in non-small cell lung cancer (NSCLC) tissue samples. Additionally, the concordance between the two assays at the TPS cutoff of ≥1% was also evaluated. For informational purposes, we also evaluated the concordance between manual slide reads vs. digital reads (whole slide images generated using the Aperio GT 450) for the CAL10 assay. Methods: Two pathologists read and scored the glass slides. The CAL10 PD-L1 assay concordance with the PD-L1 SP263 assay was evaluated by assessing the agreement rates between the two assays. Results: The lower bound of the 95% confidence interval (CI) of the overall percent agreement (OPA) at ≥50% cutoff was 86.2%, while for ≥1% TPS cutoff, it was 94.0%, which met the predefined target of a minimum OPA lower bound of the 95% CI value of 85%. Conclusions: The Leica Biosystems CAL10 PD-L1 assay has demonstrated comparable performance to the SP263 assay. Additionally, the PD-L1 CAL10 stained glass slides and the corresponding whole side images generated by GT 450 showed comparable concordance rate. Full article
(This article belongs to the Section Immunology and Immunotherapy)
Show Figures

Figure 1

16 pages, 602 KB  
Article
KRAS G12C Mutation Predicts Improved Survival in NSCLC Patients Receiving Immunotherapy: Insights from a Real-World Cohort
by Aslı Geçgel, Buket Şahin Çelik, Pınar Peker, Zeynep Sıla Gökdere, Didem Koca, Burçak Karaca, Deniz Nart and Erdem Göker
J. Clin. Med. 2025, 14(19), 6826; https://doi.org/10.3390/jcm14196826 - 26 Sep 2025
Abstract
Background: KRAS mutations are among the most common oncogenic drivers in non-small cell lung cancer (NSCLC), with KRAS G12C emerging as a therapeutically targetable subtype. However, the prognostic relevance of KRAS G12C compared with non-G12C mutations in patients receiving immune checkpoint inhibitors (ICIs) [...] Read more.
Background: KRAS mutations are among the most common oncogenic drivers in non-small cell lung cancer (NSCLC), with KRAS G12C emerging as a therapeutically targetable subtype. However, the prognostic relevance of KRAS G12C compared with non-G12C mutations in patients receiving immune checkpoint inhibitors (ICIs) remains unclear. Methods: We retrospectively analyzed 80 NSCLC patients treated with ICIs between January 2020 and July 2024; data were censored on 3 July 2025. The cohort included 32 KRAS-mutant (20 G12C, 12 non-G12C) and 48 KRAS wild-type patients. Clinicopathological features, treatment details, and survival outcomes were collected. Overall survival (OS) and progression-free survival (PFS) were estimated using the Kaplan–Meier method, with group comparisons made using the log-rank test. Univariate and multivariate Cox regression analyses were conducted to identify independent prognostic factors. Results: Among 80 NSCLC patients treated with ICIs, the median OS and PFS were 14.3 and 8.2 months, respectively. Survival outcomes were comparable between KRAS-mutant and wild-type patients. Within the KRAS-mutant subgroup (n = 32), baseline characteristics were generally balanced between G12C (n = 20) and non-G12C (n = 12) cases, with non-significant trends toward higher metastatic burden and PD-L1 ≥ 50% in the G12C group. Median OS was significantly longer in G12C patients than in non-G12C patients (20.7 vs. 6.4 months; p = 0.021), whereas PFS did not differ significantly (10.2 vs. 3.7 months; p = 0.181). In multivariate analysis, non-G12C mutation independently predicted increased mortality risk (HR 3.35, 95% CI 1.26–8.89; p = 0.015). For PFS, recurrent disease status was associated with improved outcomes in univariate analysis (HR 0.30, 95% CI 0.09–0.94; p = 0.040), but no independent predictors were identified in multivariate modeling. Conclusions: In NSCLC patients treated with ICIs, the KRAS G12C mutation was associated with significantly improved OS compared with other KRAS subtypes, independent of clinicopathological characteristics. These findings suggest distinct biological behavior of KRAS variants in immunotherapy response and warrant further prospective validation. Full article
(This article belongs to the Section Oncology)
Show Figures

Figure 1

18 pages, 946 KB  
Review
TIGIT Expression and Its Implications in Non-Small-Cell Lung Cancer Progression and Therapy: A Systematic Review
by Julia Piekarz, Natalia Picheta, Katarzyna Szklener and Sławomir Mańdziuk
Int. J. Mol. Sci. 2025, 26(19), 9307; https://doi.org/10.3390/ijms26199307 - 23 Sep 2025
Viewed by 152
Abstract
Lung cancer (LC) is the leading cause of cancer-related mortality worldwide, with non-small-cell lung cancer (NSCLC) representing 85–90% of cases. Despite the efficacy of PD-1/PD-L1 immune checkpoint inhibitors, primary and acquired resistance highlight the need for novel immunotherapeutic strategies. A systematic review of [...] Read more.
Lung cancer (LC) is the leading cause of cancer-related mortality worldwide, with non-small-cell lung cancer (NSCLC) representing 85–90% of cases. Despite the efficacy of PD-1/PD-L1 immune checkpoint inhibitors, primary and acquired resistance highlight the need for novel immunotherapeutic strategies. A systematic review of the literature from 2020 to 2025 was conducted according to the PICO model. Six studies were included, encompassing phase I–III clinical trials. The analysis focused on efficacy, safety, and emerging therapeutic strategies targeting TIGIT in NSCLC. TIGIT blockade enhances cytotoxic T lymphocyte and natural killer (NK) cell activity, strengthening antitumor immunity. Clinical trials, particularly with the monoclonal antibody tiragolumab combined with PD-1/PD-L1 inhibitors, show promising synergistic effects. Emerging strategies, including bispecific antibodies (e.g., TIGIT/PD-1 and TIGIT/PD-L1) and experimental cell therapies, are under investigation to further improve the antitumor response. Anti-TIGIT therapies represent a highly promising approach in NSCLC. While phase III data remain limited, biomarker-driven, well-designed trials are essential. If validated, TIGIT blockade could become a key addition to immuno-oncology treatment strategies for NSCLC. Full article
(This article belongs to the Special Issue 25th Anniversary of IJMS: Updates and Advances in Molecular Oncology)
Show Figures

Figure 1

12 pages, 904 KB  
Article
Decline of PD-L1 Immunoreactivity with Storage Duration in Formalin-Fixed Paraffin-Embedded Breast Cancer Specimens: Implications for Diagnostic Accuracy and Immunotherapy Eligibility in Triple-Negative Breast Cancer
by Keiko Yanagihara, Koji Nagata, Tamami Yamakawa, Sena Kato, Miki Tamura and Masato Yoshida
Cancers 2025, 17(19), 3103; https://doi.org/10.3390/cancers17193103 - 23 Sep 2025
Viewed by 90
Abstract
Backgrounds: Programmed death-ligand 1 (PD-L1) immunohistochemistry (IHC) is a critical predictive biomarker for immune checkpoint inhibitor (ICI) therapy in triple-negative breast cancer (TNBC). However, prolonged storage of formalin-fixed paraffin-embedded (FFPE) tissue may reduce antigenicity, potentially leading to false-negative results. False-negative results may [...] Read more.
Backgrounds: Programmed death-ligand 1 (PD-L1) immunohistochemistry (IHC) is a critical predictive biomarker for immune checkpoint inhibitor (ICI) therapy in triple-negative breast cancer (TNBC). However, prolonged storage of formalin-fixed paraffin-embedded (FFPE) tissue may reduce antigenicity, potentially leading to false-negative results. False-negative results may lead to the inappropriate selection of ICI therapy. We investigated the effect of FFPE storage duration on PD-L1 immunoreactivity. Methods: We retrospectively analyzed 63 TNBC cases with PD-L1 testing using the 22C3 pharmDx assay at diagnosis and repeated IHC on the same FFPE blocks after varying storage durations (<1, 1–2, 2–3, ≥3 years). PD-L1 positivity was defined as Combined Positive Score (CPS) ≥ 10. Associations with clinicopathologic features, pathologic complete response (pCR) after neoadjuvant chemotherapy (NAC), and survival were evaluated. Results: At diagnosis, 41 patients (65.1%) were PD-L1–positive. In the PD-L1–positive group, decreased staining was observed in 0%, 11%, 13%, and 50% of cases for <1, 1–2, 2–3, and ≥3 years of storage, respectively (p = 0.015). PD-L1 positivity correlated with higher Ki67 and nuclear grade. pCR was achieved in 33% of PD-L1–positive vs. 0% of PD-L1–negative NAC patients (p = 0.0527). Survival analysis showed a non-significant trend toward shorter recurrence-free and overall survival in PD-L1–positive patients. Conclusions: Prolonged FFPE storage, particularly beyond three years, significantly reduces PD-L1 immunoreactivity. Testing on recent specimens is recommended to avoid false-negative results that may impact ICI eligibility. Full article
(This article belongs to the Special Issue Breast Cancer Biomarkers and Clinical Translation: 2nd Edition)
Show Figures

Figure 1

27 pages, 948 KB  
Review
Tumor–Immune Interactions in Pediatric Oral Rhabdomyosarcoma: A Narrative Review on Immuno-Oncology and Emerging Therapies
by Omar A. El Meligy, Noha M. Elemam, Wael A. Hassan and Iman M. Talaat
Children 2025, 12(9), 1249; https://doi.org/10.3390/children12091249 - 17 Sep 2025
Viewed by 416
Abstract
Pediatric oral rhabdomyosarcoma (RMS) is a rare and aggressive cancer of the head and neck, characterized by a complex and mostly immunosuppressive tumor–immune microenvironment. Unlike adult cancers, pediatric RMS typically exhibits a “cold” immune profile, characterized by minimal T-cell infiltration, a low mutational [...] Read more.
Pediatric oral rhabdomyosarcoma (RMS) is a rare and aggressive cancer of the head and neck, characterized by a complex and mostly immunosuppressive tumor–immune microenvironment. Unlike adult cancers, pediatric RMS typically exhibits a “cold” immune profile, characterized by minimal T-cell infiltration, a low mutational burden, and resistance to immune checkpoint blockade. The tumor’s location in the oral cavity adds difficulty to treatment because of anatomical and functional limitations. Additionally, the presence of fusion oncogenes, such as PAX3:FOXO1, hampers immunogenicity and treatment response by disrupting antigen presentation and reducing immune cell infiltration. Advances in immuno-oncology have introduced new strategies, including immune checkpoint inhibitors, chimeric antigen receptor (CAR) therapies, cancer vaccines, and oncolytic viruses. However, these approaches face specific challenges in the pediatric population due to developmental immune factors. This narrative review highlights recent findings on the immunobiology of pediatric oral RMS, focusing on tumor–immune interactions and their impact on disease progression and treatment resistance. We reviewed the cellular components of the TIME, the mechanisms of immune evasion, and the expression of immune checkpoints, including PD-L1 and B7-H3. Emerging immunotherapies, including CAR-T, CAR-NK, and CAR-CIK cell therapies; checkpoint inhibitors; oncolytic viruses; and cancer vaccines, are discussed, with an emphasis on their current limitations and potential to transform the pediatric RMS immune landscape. Full article
Show Figures

Figure 1

12 pages, 1020 KB  
Communication
Molecular Features and Actionable Gene Targets of Testicular Germ Cell Tumors in a Real-World Setting
by Rafael Morales-Grimany, Krinio Giannikou, Cesar Delgado, Kshitij Pandit, Fady Baky, Armon Amini, Kit Yuen, Thomas Gerald, Rohit Badia, Jacob Taylor, Luke Wang, Juan Javier-Desloges, Vitaly Margulis, Solomon Woldu, Amirali Salmasi, Fred Millard, Rana R. Mckay and Aditya Bagrodia
Int. J. Mol. Sci. 2025, 26(18), 8963; https://doi.org/10.3390/ijms26188963 - 15 Sep 2025
Viewed by 318
Abstract
Molecular profiling of testicular germ cell tumors (TGCTs) provides critical insights into personalized treatment approaches, particularly for patients with recurrent or treatment-resistant disease. In this study, we retrospectively analyzed clinicopathological and targeted genomic sequencing data from 27 TGCT patients, including 7 seminomas, 19 [...] Read more.
Molecular profiling of testicular germ cell tumors (TGCTs) provides critical insights into personalized treatment approaches, particularly for patients with recurrent or treatment-resistant disease. In this study, we retrospectively analyzed clinicopathological and targeted genomic sequencing data from 27 TGCT patients, including 7 seminomas, 19 non-seminomas, and 1 prepubertal type teratoma, across stage I (48%), stage II (41%), and stage III (11%). Tumor samples were obtained from 27 orchiectomies, with additional pathological specimens collected from 16 of these patients during retroperitoneal lymph node dissections (RPLNDs); these included 8 chemotherapy-naïve and 8 post-chemotherapy cases. The median tumor mutational burden (TMB) was 0.5 mutations/Mb, consistent with the low mutation rate typically observed in TGCTs. Somatic mutations and copy number gain alterations were detected in 56% (15/27) of patients, primarily in KRAS (25.9%), KIT (11.1%), and PIK3CB (7.4%). PD-L1 positive immunoreactivity by immunohistochemistry was observed in 75% of tumors (60% in stage I, 100% in stage III) analyzed (n = 8), suggesting potential immune checkpoint inhibitor applicability in advanced disease. Microsatellite instability (MSI) status was identified in 23 tumors; all were classified as MSI-low, supporting the rarity of MSI-driven tumorigenesis in TGCTs. Actionable gene alterations linked to FDA-approved therapies, interventional therapies, and clinical trials in TGCTs and other cancers (lung, skin, colon, liver, stomach, and breast) were present in 59.3% (16/27) of patients, indicating potential therapeutic repurposing. Additionally, germline variants of uncertain clinical significance in known cancer actionable genes, including MSH2, MSH6, RB1, and BRCA2, were found in 9 patients, warranting further investigation regarding their clinical relevance and susceptibility risk. Our findings highlight that a substantial proportion of TGCT patients harbor potentially actionable molecular alterations across all disease stages. Full article
(This article belongs to the Special Issue Molecular Biology of Testicular Germ Cell Tumours)
Show Figures

Figure 1

34 pages, 9647 KB  
Article
Phytochemicals from Euclea natalensis Modulate Th17 Differentiation, HIV Latency, and Comorbid Pathways: A Systems Pharmacology and Thermodynamic Profiling Approach
by Ernest Oduro-Kwateng, Nader E. Abo-Dya, Mahmoud E. Soliman and Nompumelelo P. Mkhwanazi
Microorganisms 2025, 13(9), 2150; https://doi.org/10.3390/microorganisms13092150 - 15 Sep 2025
Viewed by 363
Abstract
HIV/AIDS remains a major global health challenge, with immune dysfunction, chronic inflammation, and comorbidities sustained by latent viral reservoirs that evade antiretroviral therapy. Euclea natalensis, a medicinal plant widely used in Southern African ethnomedicine, remains underexplored for its potential against HIV. An [...] Read more.
HIV/AIDS remains a major global health challenge, with immune dysfunction, chronic inflammation, and comorbidities sustained by latent viral reservoirs that evade antiretroviral therapy. Euclea natalensis, a medicinal plant widely used in Southern African ethnomedicine, remains underexplored for its potential against HIV. An integrative systems pharmacology and molecular modeling framework was employed, including ADME profiling, target mapping, PPI network analysis, GO and KEGG pathway enrichment, BA-TAR-PATH analysis, molecular docking, MD simulations, and MM/GBSA calculations, to investigate the mechanistic roles of E. natalensis phytochemicals in HIV pathogenesis. Sixteen phytochemicals passed ADME screening and mapped to 313 intersecting host targets, yielding top ten hub genes with GO annotations in immune-metabolic, apoptotic, and nuclear signaling pathways. KEGG analysis revealed the enrichment of HIV-relevant pathways, including Th17 cell differentiation (hsa04659), PD-L1/PD-1 checkpoint (hsa05235), IL-17 signaling (hsa04657), HIF-1 signaling pathway (hsa04066), and PI3K-Akt (hsa04151). Lead phytochemicals, diospyrin and galpinone, strongly targeted key hub proteins (NFκβ1, STAT3, MTOR, HSP90AA1, and HSP90AB1), demonstrating favorable binding affinities, conformational stability, and binding free energetics compared to reference inhibitors. E. natalensis phytochemicals may modulate Th17 differentiation, HIV latency circuits, and comorbidity-linked signaling by targeting multiple host pathways, supporting their potential as multi-target therapeutic candidates for adjunct HIV/AIDS treatment and immunotherapy. Full article
(This article belongs to the Special Issue HIV Infections: Diagnosis and Drug Uses)
Show Figures

Figure 1

29 pages, 9003 KB  
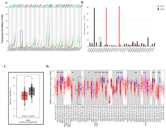
Article
An Integrative Bioinformatics Approach to Investigating TIMP3 and Immune Cell Infiltration: Prognostic and Clinicopathological Implications
by Neelam Bhola, Amit K. Jaiswal and Daman Saluja
Int. J. Mol. Sci. 2025, 26(18), 8867; https://doi.org/10.3390/ijms26188867 - 11 Sep 2025
Viewed by 624
Abstract
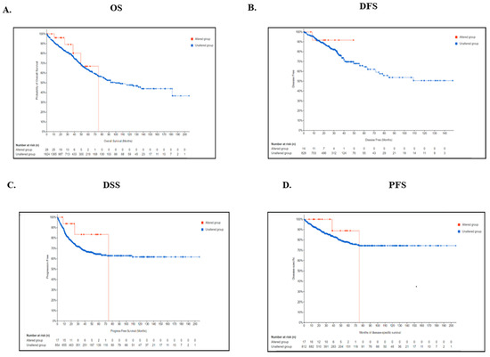
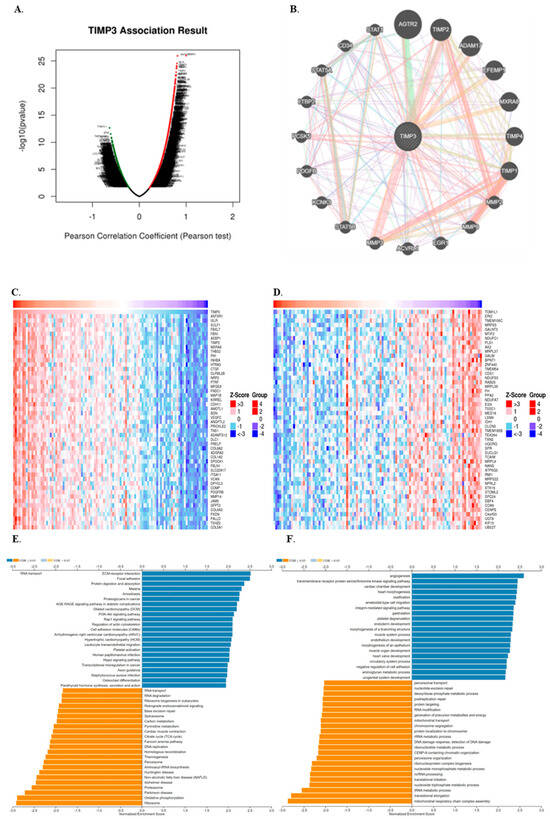
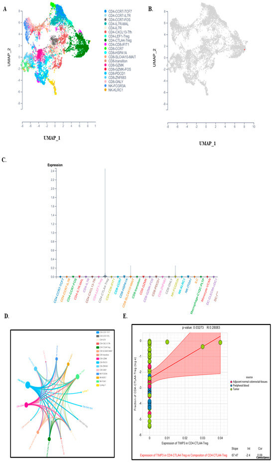
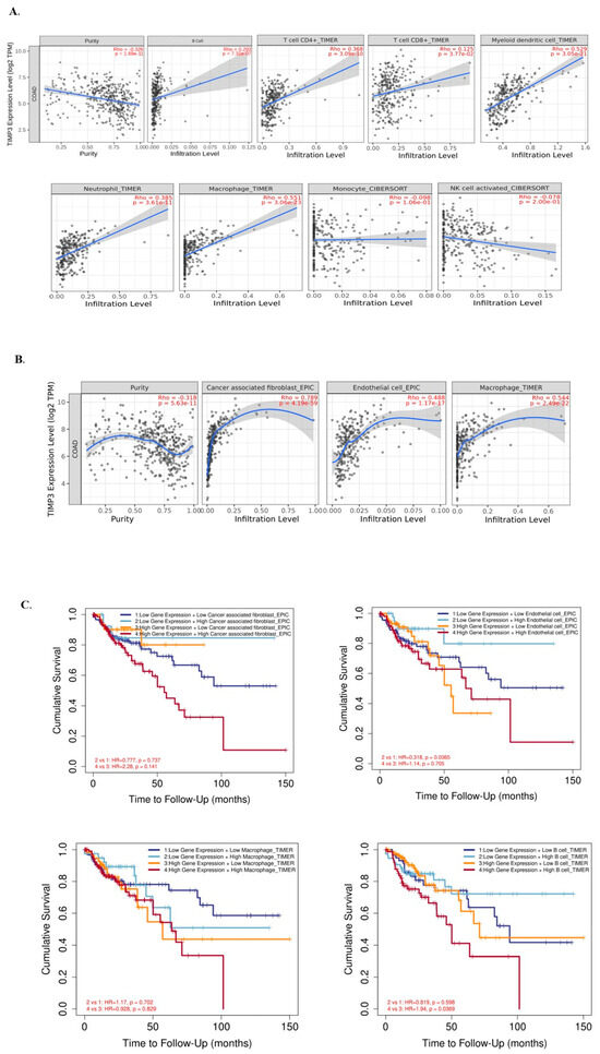
Tissue inhibitor of metalloproteinase 3 (TIMP3) serves as a prominent endogenous inhibitor of matrix metalloproteinases (MMPs), playing a crucial role in inhibiting metastasis, and angiogenesis. However, its exact contributions to colorectal cancer (CRC) remain largely unidentified. We aimed to ascertain the prognostic significance [...] Read more.
Tissue inhibitor of metalloproteinase 3 (TIMP3) serves as a prominent endogenous inhibitor of matrix metalloproteinases (MMPs), playing a crucial role in inhibiting metastasis, and angiogenesis. However, its exact contributions to colorectal cancer (CRC) remain largely unidentified. We aimed to ascertain the prognostic significance of TIMP3 in CRC patients through a bioinformatic approach. GEPIA, UALCAN, Kaplan–Meier plotter, LinkedOmics, cBioPortal, GeneMANIA, TIMER, TISIDB, the ScTIME database, TISMO, TIDE, CAMOIP, and TISCH2 were employed to comprehensively analyze the differential expression, prognostic value, genetic alterations, signaling pathways, immune cell infiltration, tumor microenvironment (TME) and associated genes of TIMP3 in CRC patients. Compared to adjacent normal tissues, we observed a significant downregulation of TIMP3 expression in CRC samples. Gene interaction networks elucidated that TIMP3 and its associated genes play a pivotal role in cancer progression, particularly in processes critical to colorectal cancer, such as extracellular matrix organization and angiogenesis. Analysis of the TME further indicates that TIMP3 expression was intricately associated with diverse immune cell types infiltration levels, chemokines, and immunomodulators. Most importantly, those with elevated TIMP3 expression had improved immunological scores. Moreover, TIMP3 exhibited strong correlations with major infiltration-related immune cells, including B cells, CD8+ T cells, CD4+ T cells, macrophages, neutrophils, dendritic cells, and fibroblasts. Furthermore, improved immunotherapeutic responses against PD-1/PD-L1 were linked to elevated TIMP3 levels. In TIMP3-high groups, there was a considerable increase in IL10, PDCD1, CD80, CXCL9, and CXCR3. This highlights the extensive influence of TIMP3 downregulation on the immune milieu within CRC. Our findings emphasize the multifaceted involvement of TIMP3 in CRC, not only influencing the molecular pathways associated with cancer progression, but also intricately shaping the immune microenvironment. As a result, TIMP3 appears promising as a potential CRC therapeutic target. Full article
(This article belongs to the Section Molecular Immunology)
Show Figures

Figure 1

42 pages, 1383 KB  
Review
Assessing Monoclonal and Polyclonal Antibodies in Sepsis and Septic Shock: A Systematic Review of Efficacy and Safety
by Kyriakos Goulas, Martin Müller and Aristomenis K. Exadaktylos
Int. J. Mol. Sci. 2025, 26(18), 8859; https://doi.org/10.3390/ijms26188859 - 11 Sep 2025
Viewed by 404
Abstract
This systematic review critically evaluates the efficacy and safety of monoclonal (mAb) and polyclonal (pAb) antibody therapies in adult sepsis and septic shock by synthesizing data from 29 randomized controlled trials (RCTs) encompassing over 10,000 patients. Sepsis and septic shock continue to be [...] Read more.
This systematic review critically evaluates the efficacy and safety of monoclonal (mAb) and polyclonal (pAb) antibody therapies in adult sepsis and septic shock by synthesizing data from 29 randomized controlled trials (RCTs) encompassing over 10,000 patients. Sepsis and septic shock continue to be major critical-care mortality causes worldwide because of simultaneous hyperinflammatory and immunosuppressive responses. The clinical results from using targeted antibody therapies to manage this dysregulated response have shown inconsistent results. We conducted a comprehensive search of MEDLINE, Embase, Cochrane CENTRAL, Web of Science, and Google Scholar (through February 2025) to identify RCTs that compared mAb and pAb treatments to placebo or standard care in adult patients with sepsis or septic shock. Monoclonal antibodies against single cytokines e.g., Tumor Necrosis Factor-alpha (TNF-α) and endotoxin, did not significantly reduce 28-day mortality in unselected cohorts, though subgroup analyses of patients with elevated Interleukin-6 (IL-6) or early septic shock showed trends toward benefit. Intravenous Immunoglobulin (IVIG) enriched for Immunoglobulin M (IgM) demonstrated the most consistent mortality reduction when administered early in hyperinflammatory phases. Emerging precision strategies—including checkpoint inhibitors targeting Programmed Cell Death Protein 1/Programmed Death-Ligand 1 inhibitors (anti–PD-1/PD-L1), complement component 5a inhibitors (anti–C5a), and anti–adrenomedullin—were safe and improved organ-support-free days and Sequential Organ Failure Assessment (SOFA) scores. According to the Grading of Recommendations, Assessment, Development, and Evaluation (GRADE) approach, evidence showed moderate confidence for mortality, high certainty for safety and low to moderate certainty for secondary outcomes. The use of broad single-target monoclonal treatments has failed to deliver significant improvements in sepsis patient outcomes. The most promising approaches for sepsis treatment involve biomarker-guided precision strategies and polyclonal IgM-enriched IVIG. Future sepsis trials need to implement rapid immune profiling and adaptive designs and combination regimens to achieve optimal efficacy and establish personalized guideline-based sepsis management. Full article
(This article belongs to the Special Issue Molecular Research on Endothelial Cell Injury and Repair)
Show Figures

Figure 1

29 pages, 3313 KB  
Systematic Review
Epigenetic Reprogramming by Decitabine in Triple-Negative Breast Cancer: Mechanisms, Immune Modulation, and Therapeutic Synergy
by Fathima Raahima Riyas Mohamed, Safiah Aldubaisi, Arshiya Akbar, Mohammad Imran Khan and Ahmed Yaqinuddin
Cancers 2025, 17(18), 2953; https://doi.org/10.3390/cancers17182953 - 9 Sep 2025
Viewed by 568
Abstract
Background/Objectives: Triple-negative breast cancer (TNBC) is an aggressive subtype lacking ER, PR, and HER2 expression, with limited targeted therapies and poor outcomes. Epigenetic dysregulation, particularly aberrant DNA methylation, is a key driver. Decitabine, a DNA methyltransferase inhibitor (DNMTi), shows promise by reactivating [...] Read more.
Background/Objectives: Triple-negative breast cancer (TNBC) is an aggressive subtype lacking ER, PR, and HER2 expression, with limited targeted therapies and poor outcomes. Epigenetic dysregulation, particularly aberrant DNA methylation, is a key driver. Decitabine, a DNA methyltransferase inhibitor (DNMTi), shows promise by reactivating silenced tumor suppressor genes and modulating immune responses. This systematic review evaluates preclinical and clinical evidence on decitabine’s efficacy, mechanisms, and translational potential in TNBC. Methods: A PRISMA-2020 compliant search of PubMed, EBSCO, Web of Science, and Semantic Scholar was conducted up to April 2025. Included studies assessed decitabine alone or in combination in TNBC preclinical or clinical settings. Risk of bias was assessed using QUIPS and RoB 2.0 tools. Results: Twenty-five studies were included. In vitro, decitabine-induced growth inhibition, apoptosis, and re-expression of silenced genes (such as BRCA1 and CDH1). In vivo, it reduced tumor burden and enhanced anti-tumor immunity through MHC-I, PD-L1, and STING pathway upregulation. Synergy was noted with anti-PD-1, HDAC inhibitors, and chemotherapy. Resistance mechanisms included persistent DNMT activity, low DCK, and miRNA-driven escape (miR-155–TSPAN5). Conclusions: Decitabine demonstrates strong preclinical and early clinical potential in TNBC via epigenetic reprogramming and immune activation. Future strategies should focus on biomarker-based selection and resistance mitigation. Full article
(This article belongs to the Special Issue Epigenetics in Cancer and Drug Therapeutics)
Show Figures

Figure 1

Back to TopTop