Sign in to use this feature.

Years

Between: -

Subjects

remove_circle_outline
remove_circle_outline
remove_circle_outline

Journals

Article Types

Countries / Regions

Search Results (12)

Search Parameters:
Keywords = PDGFD gene

Order results
Result details
Results per page
Select all
Export citation of selected articles as:
19 pages, 5232 KB  
Article
Whole Genome Resequencing Reveals the Genetic Basis of Desert Arid Climate Adaptation in Lop Sheep
by Chenchen Yang, Changhai Gong, Abliz Khamili, Xiaopeng Li, Qifeng Gao, Hong Chen, Xin Xiang, Jieru Wang, Chunmei Han and Qinghua Gao
Animals 2025, 15(18), 2747; https://doi.org/10.3390/ani15182747 - 19 Sep 2025
Viewed by 410
Abstract
The Lop sheep (LOP), a unique local breed from Xinjiang, exhibits remarkable resilience to the harsh conditions of a desert arid climate and frequent sandstorms, alongside notable fecundity characteristics. This study aims to investigate the adaptability of LOP within this challenging environment by [...] Read more.
The Lop sheep (LOP), a unique local breed from Xinjiang, exhibits remarkable resilience to the harsh conditions of a desert arid climate and frequent sandstorms, alongside notable fecundity characteristics. This study aims to investigate the adaptability of LOP within this challenging environment by collecting whole blood samples from 110 LOP individuals in the Lop Nur region of Xinjiang for genome resequencing. The resulting data will be compared with whole genome resequencing information from 22 local sheep breeds worldwide to analyze the origin and evolution of LOP. Additionally, comparisons will be made with HUS sheep from warm and humid regions to identify genomic differences through selection signal analysis, thereby assessing the impact of a desert arid climate on the extreme living conditions of LOP. Finally, qPCR was used to preliminarily analyse the impact of the desert arid climate on the genome of the Bactrian sheep. Genetic diversity results indicate that LOP exhibits a relatively stable genetic structure alongside high genetic diversity. The results of population structure analysis and gene flow indicate that we can tentatively posit that LOP is a breed that originated from the Middle East, subsequently mixing with MGS upon its arrival in Xinjiang. Chinese local sheep breeds trace their origins to AMS, with the gene flow evolving from west to east, progressing through mountainous hills (BSBS), basins (LOP, HTS, CLHS, DLS), plains (MGS, TANS), and coastal areas (HUS). LOP is associated with ALTS, BSBS, HTS, CLHS, and DLS, as well as with MGS, HUS, TANS, WDS, and SSSP, in a context of gene exchange, with the degree of exchange diminishing in that order. Selection signal analysis revealed that the candidate genes identified are closely related to adaptation to desert arid climates and disease resistance (PDGFD, NDUFS3, ATP1B2, ITGB8, and CD79A), using HUS as the reference group. qPCR results demonstrated that LOP was significantly upregulated in cardiac, splenic, and lung tissues compared to HUS, suggesting that LOP plays a crucial role in cardiac function, immune response, and respiratory capacity. Full article
(This article belongs to the Section Animal Genetics and Genomics)
Show Figures

Figure 1

15 pages, 5785 KB  
Article
Detection of the Candidate Genes of Economically Important Traits in Dorper Sheep Through Whole-Genome Resequencing
by Zhihua Wang, Zhengxi Liu, Hao Sun, Chunyan Bai, Te Pi, Huihai Ma, Zhongli Zhao and Shouqing Yan
Vet. Sci. 2025, 12(9), 887; https://doi.org/10.3390/vetsci12090887 - 14 Sep 2025
Viewed by 533
Abstract
Dorper sheep (DOR) are a commercially important mutton breed renowned for their high growth rate, favorable carcass composition, environmental adaptability, and natural wool shedding. In China, they are widely utilized as terminal sires to enhance growth and carcass yield in local breeds. To [...] Read more.
Dorper sheep (DOR) are a commercially important mutton breed renowned for their high growth rate, favorable carcass composition, environmental adaptability, and natural wool shedding. In China, they are widely utilized as terminal sires to enhance growth and carcass yield in local breeds. To elucidate the genetic basis of these traits, we sequenced the genomes of 20 DOR and integrated the data with whole-genome sequences from 73 individuals representing four Chinese indigenous breeds. Analyses of genetic diversity, inbreeding coefficients, and population structure revealed reduced genomic diversity, elevated inbreeding levels, and clear genetic separation for DOR from other indigenous breeds. Selective sweep scans using FST, pi, and XP-EHH identified candidate genes involved in five major trait categories: growth performance and development (COL2A1, DAB2IP, EPYC, TSPAN18, WNT1, CTPS1, FBXW7, INSR, S100A6, SOCS2), energy metabolism (ACSS3, ADGRE3, CPT2, GCGR, PRKAA1), fat deposition and adipocyte differentiation (EHBP1, FOXP1, KLF12, PDGFD, RALGAPA2), immune response (CXCR6, IL17RB, NFKBIZ, TMEM154), and wool traits (CERS4, MITF). These results will provide novel insights into the genomic architecture of economically important traits in DOR and support their genetic improvement through informed crossbreeding with Chinese local breeds. Full article
(This article belongs to the Section Veterinary Biomedical Sciences)
Show Figures

Figure 1

12 pages, 1613 KB  
Article
Genome-Wide Association Study for Body Conformation Traits in Kazakh Fat-Tailed Coarse-Wool Sheep
by Zhanerke Akhatayeva, Kairat Dossybayev, Altynay Kozhakhmet, Marina Yermekova, Tilek Kapassuly, Kanagat Yergali, Temirlan Kulboldin, Aibyn Torekhanov, Beibit Kulataev, Kairat Iskakov, Temirkhan Kenzhebaev and Xianyong Lan
Genes 2025, 16(9), 1023; https://doi.org/10.3390/genes16091023 - 29 Aug 2025
Viewed by 960
Abstract
Background: In Kazakhstan, there is a notable demand for fat-tail sheep breeds in both domestic and international markets, which has led to the prioritization of certain breeds for breeding purposes. Among the various sheep breeds raised in the desert and semi-desert regions of [...] Read more.
Background: In Kazakhstan, there is a notable demand for fat-tail sheep breeds in both domestic and international markets, which has led to the prioritization of certain breeds for breeding purposes. Among the various sheep breeds raised in the desert and semi-desert regions of Kazakhstan, the Kazakh fat-tailed coarse-wool sheep is particularly valued for its production of high-quality mutton. Objective: This study aimed to identify genomic regions and candidate genes associated with body conformation traits in this breed using a genome-wide association study (GWAS). Methods: A GWAS was performed on 295 Kazakh fat-tailed coarse-wool using OvineSNP50 Genotyping BeadChip (Illumina, San Diego, CA, USA). Results: After quality control, 41,912 single-nucleotide polymorphisms (SNPs) remained for analysis. Several loci showed suggestive associations (p < 1 × 10−5) with growth traits. These included s23127.1 and OAR6_56152225.1 for live weight; s08490.1 for chest width; s22731.1 for oblique length; OAR10_1168444.1 for cannon bone circumference; and s58409.1 for both rump height and withers height. Candidate genes near these loci encompassed VCAN, NEK1, NRG1, ADAM12, ERBB4, RUNX1T1, and PDGFD. Conclusion: Thus, these genetic variations have the potential to serve as candidate markers for MAS targeting body conformation traits in Kazakh fat-tailed coarse-wool sheep. Full article
(This article belongs to the Section Animal Genetics and Genomics)
Show Figures

Figure 1

15 pages, 4122 KB  
Article
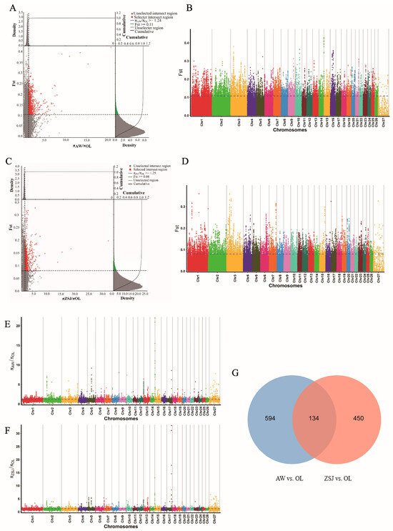
Genome-Wide Selection Signals Reveal Candidate Genes Associated with Plateau Adaptation in Tibetan Sheep
by Yufang Song, Chao Yuan, Xuejiao An, Tingting Guo, Wentao Zhang, Zengkui Lu and Jianbin Liu
Animals 2024, 14(22), 3212; https://doi.org/10.3390/ani14223212 - 8 Nov 2024
Cited by 4 | Viewed by 1237
Abstract
Tibetan sheep have developed unique adaptations for survival in the Qinghai–Tibet Plateau environment. However, the functional genes and molecular mechanisms that regulate hypoxia adaptation have not been fully characterized. In this study, based on the whole-genome resequencing data for Tibetan sheep at different [...] Read more.
Tibetan sheep have developed unique adaptations for survival in the Qinghai–Tibet Plateau environment. However, the functional genes and molecular mechanisms that regulate hypoxia adaptation have not been fully characterized. In this study, based on the whole-genome resequencing data for Tibetan sheep at different altitudes, the population differentiation index (FST) and nucleotide diversity ratio (θπ ratio) were evaluated in populations of 20 Oula sheep (3501 m altitude, OL), 20 Zashijia sheep (4369 m altitude, ZSJ), and 20 Awang sheep (4643 m altitude, AW) to reveal candidate loci related to high-altitude hypoxia. We screened 728 and 524 candidate genes in the AW vs. OL and ZSJ vs. OL groups, respectively, of which 134 genes were jointly screened. Candidate genes were mainly enriched in the Ras, melanoma, melanogenesis, VEGF, and PPAR signaling pathways. HIF1AN, PDGFA, PDGFD, ANXA2, SOCS2, NOXA1, WNT7B, MMP14, GNG2, ATF6, PGAM2, PPP3R1, GSTCD, and PPARA may play important roles in the high-altitude adaptation of Tibetan sheep. In conclusion, this study provides valuable insights into the genes and molecular mechanisms that underlie high-altitude hypoxia adaptation in Tibetan sheep. Full article
(This article belongs to the Section Small Ruminants)
Show Figures

Figure 1

14 pages, 3417 KB  
Article
The Effects of DDI1 on Inducing Differentiation in Ovine Preadipocytes via Oar-miR-432
by Meilin Jin, Zehu Yuan, Taotao Li, Huihua Wang and Caihong Wei
Int. J. Mol. Sci. 2023, 24(14), 11567; https://doi.org/10.3390/ijms241411567 - 17 Jul 2023
Cited by 3 | Viewed by 1757
Abstract
Reducing fat deposition in sheep (Ovis aries) tails is one of the most important ways to combat rising costs and control consumer preference. Our previous studies have shown that oar-miR-432 is differentially expressed in the tail adipose tissue of Hu (a fat-tailed [...] Read more.
Reducing fat deposition in sheep (Ovis aries) tails is one of the most important ways to combat rising costs and control consumer preference. Our previous studies have shown that oar-miR-432 is differentially expressed in the tail adipose tissue of Hu (a fat-tailed sheep breed) and Tibetan (a thin-tailed sheep breed) sheep and is a key factor in the negative regulation of fat deposition through BMP2 in ovine preadipocytes. This study investigated the effect of oar-miR-432 and its target genes in ovine preadipocytes. A dual luciferase assay revealed that DDI1 is a direct target gene of oar-miR-432. We transfected an oar-miR-432 mimic and inhibitor into preadipocytes to analyze the expression of target genes. Overexpression of oar-miR-432 inhibits DDI1 expression, whereas inhibition showed the opposite results. Compared with thin-tailed sheep, DDI1 was highly expressed in the fat-tailed sheep at the mRNA and protein levels. Furthermore, we transfected the overexpression and knockdown target genes into preadipocytes to analyze their influence after inducing differentiation. Knockdown of DDI1 induced ovine preadipocyte differentiation into adipocytes but suppressed oar-miR-432 expression. Conversely, the overexpression of DDI1 significantly inhibited differentiation but promoted oar-miR-432 expression. DDI1 overexpression also decreased the content of triglycerides. Additionally, DDI1 is a nested gene in intron 1 of PDGFD. When DDI1 was overexpressed, the PDGFD expression also increased, whereas DDI1 knockdown showed the opposite results. This is the first study to reveal the biological mechanisms by which oar-miR-432 inhibits preadipocytes through DDI1 and provides insight into the molecular regulatory mechanisms of DDI1 in ovine preadipocytes. These results have important applications in animal breeding and obesity-related human diseases. Full article
Show Figures

Figure 1

10 pages, 2717 KB  
Article
Insertion/Deletion (InDel) Variants within the Sheep Fat-Deposition-Related PDGFD Gene Strongly Affect Morphological Traits
by Yunyun Luo, Mengyang Zhang, Zhengang Guo, Dwi Wijayanti, Hongwei Xu, Fugui Jiang and Xianyong Lan
Animals 2023, 13(9), 1485; https://doi.org/10.3390/ani13091485 - 27 Apr 2023
Cited by 7 | Viewed by 2313
Abstract
Platelet-derived growth factor D (PDGFD) is a member of the PDGF gene family, and it plays an important role in the regulation of adipocyte development in mammals. Furthermore, genome-wide association studies (GWAS) have previously identified it as a candidate gene associated [...] Read more.
Platelet-derived growth factor D (PDGFD) is a member of the PDGF gene family, and it plays an important role in the regulation of adipocyte development in mammals. Furthermore, genome-wide association studies (GWAS) have previously identified it as a candidate gene associated with fleece fiber variation, body size, and the fat-tail phenotype in domestic Chinese sheep. In this study, a total of 1919 indigenous Chinese sheep were genotyped to examine the association between nucleotide sequence variations in PDGFD and body morphology. Our results detected both a 14 bp insertion in intron 2 and a 13 bp deletion in intron 4 of PDGFD. Moreover, these two InDel loci had low to moderate polymorphism. Notably, the 13 bp deletion mutation of PDGFD was found to significantly affect sheep body size. Yearling rams in the Luxi black-headed sheep (LXBH) containing a heterozygous genotype (insertion/deletion, ID) were found to have larger body length, chest depth, and body weight than those with wild genotypes. Furthermore, adult ewes in the Guiqian semi-fine wool sheep (GSFW) containing a homozygous mutation (deletion/deletion, DD) were found to have smaller chest width than their peers. Moreover, yearling ewes in this group with the same homozygous mutation were found to have lower body weight, chest width, and cannon circumference compared to those of other individuals. This study demonstrates that PDGFD InDel polymorphisms have the potential to be effective molecular markers to improve morphological traits in domestic Chinese sheep. Full article
(This article belongs to the Section Animal Genetics and Genomics)
Show Figures

Figure 1

16 pages, 1042 KB  
Article
New Insights on Nucleotide Sequence Variants and mRNA Levels of Candidate Genes Assessing Resistance/Susceptibility to Mastitis in Holstein and Montbéliarde Dairy Cows
by Bothaina Essa, Mona Al-Sharif, Mohamed Abdo, Liana Fericean and Ahmed Ateya
Vet. Sci. 2023, 10(1), 35; https://doi.org/10.3390/vetsci10010035 - 3 Jan 2023
Cited by 12 | Viewed by 3412
Abstract
A major factor in the propagation of an infectious disease is host genetics. In this study, 180 dairy cows (90 of each breed: Holstein and Montbéliarde) were used. Each breed’s tested dairy cows were divided into two groups of comparable size (45 cows [...] Read more.
A major factor in the propagation of an infectious disease is host genetics. In this study, 180 dairy cows (90 of each breed: Holstein and Montbéliarde) were used. Each breed’s tested dairy cows were divided into two groups of comparable size (45 cows each), mastitis-free and mastitis-affected groups. Each cow’s jugular vein was punctured to obtain blood samples for DNA and RNA extraction. In the examined Holstein and Montbéliarde dairy cows, single nucleotide polymorphisms (SNPs) related with mastitis resistance/susceptibility were found in the RASGRP1, NFkB, CHL1, MARCH3, PDGFD, MAST3, EPS15L1, C1QTNF3, CD46, COX18, NEURL1, PPIE, and PTX3 genes. Chi-square analysis of identified SNPs revealed a significant difference in gene frequency between mastitic and healthy cows. Except for CHL1, mastitic dairy cows of two breeds had considerably higher mRNA levels of the examined genes than did healthy ones. Marker-assisted selection and monitoring of dairy cows’ susceptibility to mastitis may be accomplished through the use of discovered SNPs and changes in the gene expression profile of the studied genes. These findings also point to a possible method for reducing mastitis in dairy cows through selective breeding of animals using genetic markers linked to an animal’s ability to resist infection. Full article
(This article belongs to the Special Issue Spotlight on Mastitis of Dairy Cows)
Show Figures

Figure 1

23 pages, 4336 KB  
Article
Bioinformatics Analysis of RNA-seq Data Reveals Genes Related to Cancer Stem Cells in Colorectal Cancerogenesis
by Kristian Urh, Nina Zidar and Emanuela Boštjančič
Int. J. Mol. Sci. 2022, 23(21), 13252; https://doi.org/10.3390/ijms232113252 - 31 Oct 2022
Cited by 8 | Viewed by 4638
Abstract
Cancer stem cells (CSC) play one of the crucial roles in the pathogenesis of various cancers, including colorectal cancer (CRC). Although great efforts have been made regarding our understanding of the cancerogenesis of CRC, CSC involvement in CRC development is still poorly understood. [...] Read more.
Cancer stem cells (CSC) play one of the crucial roles in the pathogenesis of various cancers, including colorectal cancer (CRC). Although great efforts have been made regarding our understanding of the cancerogenesis of CRC, CSC involvement in CRC development is still poorly understood. Using bioinformatics and RNA-seq data of normal mucosa, colorectal adenoma, and carcinoma (n = 106) from GEO and TCGA, we identified candidate CSC genes and analyzed pathway enrichment analysis (PEI) and protein–protein interaction analysis (PPI). Identified CSC-related genes were validated using qPCR and tissue samples from 47 patients with adenoma, adenoma with early carcinoma, and carcinoma without and with lymph node metastasis and were compared to normal mucosa. Six CSC-related genes were identified: ANLN, CDK1, ECT2, PDGFD, TNC, and TNXB. ANLN, CDK1, ECT2, and TNC were differentially expressed between adenoma and adenoma with early carcinoma. TNC was differentially expressed in CRC without lymph node metastases whereas ANLN, CDK1, and PDGFD were differentially expressed in CRC with lymph node metastases compared to normal mucosa. ANLN and PDGFD were differentially expressed between carcinoma without and with lymph node metastasis. Our study identified and validated CSC-related genes that might be involved in early stages of CRC development (ANLN, CDK1, ECT2, TNC) and in development of metastasis (ANLN, PDGFD). Full article
(This article belongs to the Special Issue Cellular and Molecular Biology of Cancer Stem Cells)
Show Figures

Figure 1

12 pages, 17302 KB  
Article
Metabolite Genome-Wide Association Study for Indoleamine 2,3-Dioxygenase Activity Associated with Chronic Kidney Disease
by Hye-Rim Kim, Hyun-Seok Jin and Yong-Bin Eom
Genes 2021, 12(12), 1905; https://doi.org/10.3390/genes12121905 - 27 Nov 2021
Cited by 5 | Viewed by 3227
Abstract
Chronic kidney disease (CKD) causes progressive damage to kidney function with increased inflammation. This process contributes to complex amino acid changes. Indoleamine 2,3-dioxygenase (IDO) has been proposed as a new biomarker of CKD in previous studies. In our research, we performed a metabolite [...] Read more.
Chronic kidney disease (CKD) causes progressive damage to kidney function with increased inflammation. This process contributes to complex amino acid changes. Indoleamine 2,3-dioxygenase (IDO) has been proposed as a new biomarker of CKD in previous studies. In our research, we performed a metabolite genome-wide association study (mGWAS) to identify common and rare variants associated with IDO activity in a Korean population. In addition, single-nucleotide polymorphisms (SNPs) selected through mGWAS were further analyzed for associations with the estimated glomerular filtration rate (eGFR) and CKD. A total of seven rare variants achieved the genome-wide significance threshold (p < 1 × 10−8). Among them, four genes (TNFRSF19, LOC105377444, LOC101928535, and FSTL5) associated with IDO activity showed statistically significant associations with eGFR and CKD. Most of these rare variants appeared specifically in an Asian geographic region. Furthermore, 15 common variants associated with IDO activity were detected in this study and five novel genes (RSU1, PDGFD, SNX25, LOC107984031, and UBASH3B) associated with CKD and eGFR were identified. This study discovered several loci for IDO activity via mGWAS and provided insight into the underlying mechanisms of CKD through association analysis with CKD. To the best of our knowledge, this is the first study to suggest a genetic link between IDO activity and CKD through comparative and integrated analysis. Full article
(This article belongs to the Section Human Genomics and Genetic Diseases)
Show Figures

Graphical abstract

12 pages, 966 KB  
Article
Whole Exome Sequence Analysis Provides Novel Insights into the Genetic Framework of Childhood-Onset Pulmonary Arterial Hypertension
by Simone M. Gelinas, Clare E. Benson, Mohammed A. Khan, Rolf M. F. Berger, Richard C. Trembath, Rajiv D. Machado and Laura Southgate
Genes 2020, 11(11), 1328; https://doi.org/10.3390/genes11111328 - 11 Nov 2020
Cited by 18 | Viewed by 4861
Abstract
Pulmonary arterial hypertension (PAH) describes a rare, progressive vascular disease caused by the obstruction of pulmonary arterioles, typically resulting in right heart failure. Whilst PAH most often manifests in adulthood, paediatric disease is considered to be a distinct entity with increased morbidity and [...] Read more.
Pulmonary arterial hypertension (PAH) describes a rare, progressive vascular disease caused by the obstruction of pulmonary arterioles, typically resulting in right heart failure. Whilst PAH most often manifests in adulthood, paediatric disease is considered to be a distinct entity with increased morbidity and often an unexplained resistance to current therapies. Recent genetic studies have substantially increased our understanding of PAH pathogenesis, providing opportunities for molecular diagnosis and presymptomatic genetic testing in families. However, the genetic architecture of childhood-onset PAH remains relatively poorly characterised. We sought to investigate a previously unsolved paediatric cohort (n = 18) using whole exome sequencing to improve the molecular diagnosis of childhood-onset PAH. Through a targeted investigation of 26 candidate genes, we applied a rigorous variant filtering methodology to enrich for rare, likely pathogenic variants. This analysis led to the detection of novel PAH risk alleles in five genes, including the first identification of a heterozygous ATP13A3 mutation in childhood-onset disease. In addition, we provide the first independent validation of BMP10 and PDGFD as genetic risk factors for PAH. These data provide a molecular diagnosis in 28% of paediatric cases, reflecting the increased genetic burden in childhood-onset disease and highlighting the importance of next-generation sequencing approaches to diagnostic surveillance. Full article
(This article belongs to the Special Issue Genetics and Genomics of Pulmonary Arterial Hypertension)
Show Figures

Figure 1

11 pages, 1610 KB  
Article
Genomic Scan for Selection Signature Reveals Fat Deposition in Chinese Indigenous Sheep with Extreme Tail Types
by Fuping Zhao, Tianyu Deng, Liangyu Shi, Wenwen Wang, Qin Zhang, Lixin Du and Lixian Wang
Animals 2020, 10(5), 773; https://doi.org/10.3390/ani10050773 - 29 Apr 2020
Cited by 47 | Viewed by 6429
Abstract
It is a unique feature that fat can be deposited in sheep tails and rumps. To elucidate the genetic mechanism underlying this trait, we collected 120 individuals from three Chinese indigenous sheep breeds with extreme tail types, namely large fat-tailed sheep (n [...] Read more.
It is a unique feature that fat can be deposited in sheep tails and rumps. To elucidate the genetic mechanism underlying this trait, we collected 120 individuals from three Chinese indigenous sheep breeds with extreme tail types, namely large fat-tailed sheep (n = 40), Altay sheep (n = 40), and Tibetan sheep (n = 40), and genotyped them using the Ovine Infinium HD SNP BeadChip. Then genomic scan for selection signatures was performed using the hapFLK. In total, we identified 25 genomic regions exhibiting evidence of having been under selection. Bioinformatic analysis of the genomic regions showed that selection signatures related to multiple candidate genes had a demonstrated role in phenotypic variation. Nine genes have documented association with sheep tail types, including WDR92, TBX12, WARS2, BMP2, VEGFA, PDGFD, HOXA10, ALX4, and ETAA1. Moreover, a number of genes were of particular interest, including RXFP2 associated with the presence/absence and morphology of horns; MITF involved in coat color; LIN52 and SYNDIG1L related to the number of teats; MSRB3 gene associated with ear sizes; LTBP2 considered as a positional candidate genes for number of ribs; JAZF1 regulating lipid metabolism; PGRMC2, SPAG17, TSHR, GTF2A1, and LARP1B implicated with reproductive traits. Our findings provide insights into fat tail formation and a reference for carrying out molecular breeding and conservation in sheep. Full article
Show Figures

Figure 1

11 pages, 1616 KB  
Article
Verification and Analysis of Sheep Tail Type-Associated PDGF-D Gene Polymorphisms
by Qing Li, Zengkui Lu, Meilin Jin, Xiaojuan Fei, Kai Quan, Yongbin Liu, Lin Ma, Mingxing Chu, Huihua Wang and Caihong Wei
Animals 2020, 10(1), 89; https://doi.org/10.3390/ani10010089 - 6 Jan 2020
Cited by 24 | Viewed by 3536
Abstract
The aim of this study was to examine the correlation between the platelet-derived growth factor-D (PDGF-D) gene and sheep tail type character and explore the potential underlying mechanism. A total of 533 sheep were included in this study. Polymorphic sites were [...] Read more.
The aim of this study was to examine the correlation between the platelet-derived growth factor-D (PDGF-D) gene and sheep tail type character and explore the potential underlying mechanism. A total of 533 sheep were included in this study. Polymorphic sites were examined by Pool-seq, and individual genotype identification and correlation analysis between tail type data were conducted using the matrix-assisted laser desorption/ionization time-of-flight mass spectrometer (MALDI-TOF-MS) method. JASPART website was used to predict transcription factor binding sites in the promoter region with and without PDGF-D gene mutation. The effect of PDGF-D on adipogenic differentiation of sheep preadipocytes was investigated. Two single nucleotide polymorphism sites were identified: g.4122606 C > G site was significantly correlated with tail length, and g.3852134 C > T site was significantly correlated with tail width. g.3852134 C > T was located in the promoter region. Six transcription factor binding sites were eliminated after promoter mutation, and three new transcription factor binding sites appeared. Expression levels of peroxisome proliferator-activated receptor gamma (PPARγ) and lipoproteinlipase (LPL) were significantly up-regulated upon PDGF-D overexpression. Oil red O staining showed increased small and large oil drops in the PDGF-D overexpression group. Together these results indicate the PDGF-D gene is an important gene controlling sheep tail shape and regulating sheep tail fat deposition to a certain degree. Full article
(This article belongs to the Section Small Ruminants)
Show Figures

Figure 1

Back to TopTop