Sign in to use this feature.

Years

Between: -

Subjects

remove_circle_outline
remove_circle_outline
remove_circle_outline
remove_circle_outline

Journals

Article Types

Countries / Regions

Search Results (15)

Search Parameters:
Keywords = NOD2-siRNA

Order results
Result details
Results per page
Select all
Export citation of selected articles as:
14 pages, 5518 KB  
Article
NOD2 Promotes Glioblastoma Progression Through Effects on Epithelial–Mesenchymal Transition and Cancer Stemness
by Eshrat Jahan, Shubhash Chandra Chaudhary, S M Abdus Salam, Eun-Jung Ahn, Nah Ihm Kim, Tae-Young Jung, Jong-Hwan Park, Sung Sun Kim, Ji Young Lee, Kyung-Hwa Lee and Kyung-Sub Moon
Biomedicines 2025, 13(8), 2041; https://doi.org/10.3390/biomedicines13082041 - 21 Aug 2025
Viewed by 2928
Abstract
Background: Glioblastoma multiforme (GBM) represents one of the most aggressive and lethal primary brain malignancies, characterized by rapid proliferation, extensive invasiveness, and a dismal prognosis. Emerging evidence implicates nucleotide-binding oligomerization domain-containing protein 2 (NOD2), an intracellular pattern recognition receptor, as [...] Read more.
Background: Glioblastoma multiforme (GBM) represents one of the most aggressive and lethal primary brain malignancies, characterized by rapid proliferation, extensive invasiveness, and a dismal prognosis. Emerging evidence implicates nucleotide-binding oligomerization domain-containing protein 2 (NOD2), an intracellular pattern recognition receptor, as a potential driver of GBM progression. This study investigates NOD2’s role in promoting glioblastoma through its effects on the epithelial–mesenchymal transition (EMT) and cancer stem cell (CSC) markers. Methods: NOD2 expression levels and survival outcomes were assessed using TCGA data from GBM tumor samples (n = 153) and normal brain tissues (n = 5). NOD2 protein expression was validated in glioma cell lines using Western blot and immunofluorescence analyses. Functional studies employed siRNA-mediated NOD2 knockdown to evaluate effects on cellular proliferation, migration, invasion, and colony formation, while correlations between NOD2 and EMT/CSC markers were assessed. Results: The analysis of TCGA data revealed a significantly elevated NOD2 expression in GBM tumors compared to normal brain tissue, with a high NOD2 expression correlating with a reduced disease-free survival in GBM patients. All tested glioma cell lines demonstrated robust NOD2 expression. Functional analyses demonstrated that NOD2 depletion substantially impaired cellular proliferation, migration, invasion, and the colony-forming capacity. Mechanistically, siRNA-mediated NOD2 knockdown significantly decreased the expression of EMT (Snail, SLUG, Vimentin) and CSC markers (CD44, CD133) at both protein and mRNA levels. Conclusions: Our results indicate that NOD2 contributes to GBM progression by influencing EMT and CSC pathways. These findings suggest NOD2’s potential as a therapeutic target in glioblastoma, highlighting the need for further mechanistic studies and therapeutic exploration. Full article
(This article belongs to the Special Issue Mechanisms and Novel Therapeutic Approaches for Gliomas)
Show Figures

Figure 1

22 pages, 5674 KB  
Article
Berberine Suppresses Influenza A Virus-Triggered Pyroptosis in Macrophages via Intervening in the mtROS-MAVS-NLRP3 Inflammasome Pathway
by Mengfan Zhao, Di Deng, Hui Liu, Rui Guo, Jun Wu, Yu Hao and Mingrui Yang
Viruses 2025, 17(4), 539; https://doi.org/10.3390/v17040539 - 7 Apr 2025
Cited by 2 | Viewed by 886
Abstract
Infection with influenza A virus (IAV) may trigger excessive inflammatory responses, leading to severe viral pneumonia and accelerating disease progression. Therefore, controlling these excessive inflammatory responses is crucial for the prevention and treatment of pneumonia caused by IAV. Berberine (BBR), an isoquinoline alkaloid [...] Read more.
Infection with influenza A virus (IAV) may trigger excessive inflammatory responses, leading to severe viral pneumonia and accelerating disease progression. Therefore, controlling these excessive inflammatory responses is crucial for the prevention and treatment of pneumonia caused by IAV. Berberine (BBR), an isoquinoline alkaloid extracted from traditional Chinese medicine, possesses extensive pharmacological activities. However, its immunoregulatory effects and molecular mechanisms in the context of IAV infection require further investigation. This study explored the impact of BBR on macrophage pyroptosis and inflammatory responses induced by IAV infection. Our findings revealed that BBR effectively inhibits the release of IL-1β and TNF-α induced by IAV infection and suppresses gasdermin D (GSDMD)-mediated pyroptosis in a dose-dependent manner. Further research indicates that BBR alleviates macrophage pyroptosis and inflammatory responses in IAV-infected cells by reducing the release of mitochondrial reactive oxygen species (mtROS), inhibiting mitochondrial antiviral signaling protein (MAVS) expression and blocking the activation of the NOD-like receptor family pyrin domain containing 3 (NLRP3) inflammasome. Experiments using siRNA to knockdown MAVS further confirmed the pivotal role of MAVS in BBR’s inhibition of IAV-induced macrophage pyroptosis. This study provides a scientific basis for the application of BBR as an anti-inflammatory drug in the treatment of inflammatory diseases caused by IAV infection and directs future research endeavors. Full article
(This article belongs to the Special Issue Roles of Macrophages in Viral Infections, 2nd Edition)
Show Figures

Figure 1

15 pages, 4078 KB  
Article
NLRC3 Attenuates Antiviral Innate Immune Response by Targeting IRF7 in Grass Carp (Ctenopharyngodon idelus)
by Lei Zhang, Haitai Chen, Xiang Zhao, Youcheng Chen, Shenpeng Li, Tiaoyi Xiao and Shuting Xiong
Int. J. Mol. Sci. 2025, 26(2), 840; https://doi.org/10.3390/ijms26020840 - 20 Jan 2025
Cited by 1 | Viewed by 1185
Abstract
NLRC3 belongs to the NOD-like receptor family and is recognized as a modulator of innate immune mechanisms. In this study, we firstly report that Ctenopharyngodon idelus NLRC3 (CiNLRC3) acts as a negative regulator in the antiviral immune response. Cinlrc3 is ubiquitously [...] Read more.
NLRC3 belongs to the NOD-like receptor family and is recognized as a modulator of innate immune mechanisms. In this study, we firstly report that Ctenopharyngodon idelus NLRC3 (CiNLRC3) acts as a negative regulator in the antiviral immune response. Cinlrc3 is ubiquitously expressed across tested tissues, displaying particularly high expression in the intestine, spleen, gill and kidney. Notably, Cinlrc3 expression is markedly upregulated following grass carp reovirus (GCRV) infection both in vivo and in vitro. Functional assays reveal that the overexpression of CiNLRC3 hampers cellular antiviral responses, thereby facilitating viral replication. Conversely, the silencing of CiNLRC3 through siRNA transfection enhances these antiviral activities. Additionally, CiNLRC3 substantially diminishes the retinoic acid-inducible gene I (RIG-I)-like receptor (RLR)-mediated interferon (IFN) response in fish. Subsequent molecular investigations indicates that CiNLRC3 interacts with the RLR molecule node, IRF7 but not IRF3, by degrading the IRF7 protein in a proteasome-dependent manner. Furthermore, CiNLRC3 co-localizes with CiIRF7 in the cytoplasm and impedes the IRF7-induced IFN response, resulting in impairing IRF7-mediated antiviral immunity. Summarily, these findings underscore the critical inhibitory role of teleost NLRC3 in innate immunity, offering new perspectives on its regulatory functions and potential as a target for resistant breeding in fish. Full article
(This article belongs to the Section Molecular Immunology)
Show Figures

Figure 1

19 pages, 2800 KB  
Article
Nucleotide-Binding Oligomerization Domain 1 (NOD1) Agonists Prevent SARS-CoV-2 Infection in Human Lung Epithelial Cells through Harnessing the Innate Immune Response
by Edurne Garcia-Vidal, Ignasi Calba, Eva Riveira-Muñoz, Elisabet García, Bonaventura Clotet, Pere Serra-Mitjà, Cecilia Cabrera, Ester Ballana and Roger Badia
Int. J. Mol. Sci. 2024, 25(10), 5318; https://doi.org/10.3390/ijms25105318 - 13 May 2024
Cited by 3 | Viewed by 2435
Abstract
The lung is prone to infections from respiratory viruses such as Severe Acute Respiratory Syndrome Coronavirus 2 (SARS-CoV-2). A challenge in combating these infections is the difficulty in targeting antiviral activity directly at the lung mucosal tract. Boosting the capability of the respiratory [...] Read more.
The lung is prone to infections from respiratory viruses such as Severe Acute Respiratory Syndrome Coronavirus 2 (SARS-CoV-2). A challenge in combating these infections is the difficulty in targeting antiviral activity directly at the lung mucosal tract. Boosting the capability of the respiratory mucosa to trigger a potent immune response at the onset of infection could serve as a potential strategy for managing respiratory infections. This study focused on screening immunomodulators to enhance innate immune response in lung epithelial and immune cell models. Through testing various subfamilies and pathways of pattern recognition receptors (PRRs), the nucleotide-binding and oligomerization domain (NOD)-like receptor (NLR) family was found to selectively activate innate immunity in lung epithelial cells. Activation of NOD1 and dual NOD1/2 by the agonists TriDAP and M-TriDAP, respectively, increased the number of IL-8+ cells by engaging the NF-κB and interferon response pathways. Lung epithelial cells showed a stronger response to NOD1 and dual NOD1/2 agonists compared to control. Interestingly, a less-pronounced response to NOD1 agonists was noted in PBMCs, indicating a tissue-specific effect of NOD1 in lung epithelial cells without inducing widespread systemic activation. The specificity of the NOD agonist pathway was confirmed through gene silencing of NOD1 (siRNA) and selective NOD1 and dual NOD1/2 inhibitors in lung epithelial cells. Ultimately, activation induced by NOD1 and dual NOD1/2 agonists created an antiviral environment that hindered SARS-CoV-2 replication in vitro in lung epithelial cells. Full article
(This article belongs to the Special Issue Viral and Host Targets to Fight RNA Viruses)
Show Figures

Figure 1

16 pages, 2222 KB  
Article
NOD2 Responds to Dengue Virus Type 2 Infection in Macrophage-like Cells Interacting with MAVS Adaptor and Affecting IFN-α Production and Virus Titers
by Diana Alhelí Domínguez-Martínez, Mayra Silvia Pérez-Flores, Daniel Núñez-Avellaneda, Jesús M. Torres-Flores, Gloria León-Avila, Blanca Estela García-Pérez and Ma Isabel Salazar
Pathogens 2024, 13(4), 306; https://doi.org/10.3390/pathogens13040306 - 10 Apr 2024
Cited by 2 | Viewed by 3343
Abstract
In pathogen recognition, the nucleotide-binding domain (NBD) and leucine rich repeat receptors (NLRs) have noteworthy functions in the activation of the innate immune response. These receptors respond to several viral infections, among them NOD2, a very dynamic NLR, whose role in dengue virus [...] Read more.
In pathogen recognition, the nucleotide-binding domain (NBD) and leucine rich repeat receptors (NLRs) have noteworthy functions in the activation of the innate immune response. These receptors respond to several viral infections, among them NOD2, a very dynamic NLR, whose role in dengue virus (DENV) infection remains unclear. This research aimed to determine the role of human NOD2 in THP-1 macrophage-like cells during DENV-2 infection. NOD2 levels in DENV-2 infected THP-1 macrophage-like cells was evaluated by RT-PCR and Western blot, and an increase was observed at both mRNA and protein levels. We observed using confocal microscopy and co-immunoprecipitation assays that NOD2 interacts with the effector protein MAVS (mitochondrial antiviral signaling protein), an adaptor protein promoting antiviral activity, this occurring mainly at 12 h into the infection. After silencing NOD2, we detected increased viral loads of DENV-2 and lower levels of IFN-α in supernatants from THP-1 macrophage-like cells with NOD2 knock-down and further infected with DENV-2, compared with mock-control or cells transfected with Scramble-siRNA. Thus, NOD2 is activated in response to DENV-2 in THP-1 macrophage-like cells and participates in IFN-α production, in addition to limiting virus replication at the examined time points. Full article
(This article belongs to the Special Issue Emerging Arboviruses: Epidemiology, Vector Dynamics, and Pathogenesis)
Show Figures

Graphical abstract

18 pages, 3556 KB  
Article
Dual Role of Mitogen-Activated Protein Kinase 8 Interacting Protein-1 in Inflammasome and Pancreatic β-Cell Function
by Rania Saeed, Abdul Khader Mohammed, Sarra E. Saleh, Mohammad M. Aboulwafa, Khaled M. Aboshanab and Jalal Taneera
Int. J. Mol. Sci. 2023, 24(5), 4990; https://doi.org/10.3390/ijms24054990 - 5 Mar 2023
Cited by 4 | Viewed by 2688
Abstract
Inflammasomes have been implicated in the pathogenesis of type 2 diabetes (T2D). However, their expression and functional importance in pancreatic β-cells remain largely unknown. Mitogen-activated protein kinase 8 interacting protein-1 (MAPK8IP1) is a scaffold protein that regulates JNK signaling and is involved in [...] Read more.
Inflammasomes have been implicated in the pathogenesis of type 2 diabetes (T2D). However, their expression and functional importance in pancreatic β-cells remain largely unknown. Mitogen-activated protein kinase 8 interacting protein-1 (MAPK8IP1) is a scaffold protein that regulates JNK signaling and is involved in various cellular processes. The precise role of MAPK8IP1 in inflammasome activation in β-cells has not been defined. To address this gap in knowledge, we performed a set of bioinformatics, molecular, and functional experiments in human islets and INS-1 (832/13) cells. Using RNA-seq expression data, we mapped the expression pattern of proinflammatory and inflammasome-related genes (IRGs) in human pancreatic islets. Expression of MAPK8IP1 in human islets was found to correlate positively with key IRGs, including the NOD-like receptor (NLR) family pyrin domain containing 3 (NLRP3), Gasdermin D (GSDMD) and Apoptosis-associated speck-like protein containing a CARD (ASC), but correlate inversely with Nuclear factor kappa β1 (NF-κβ1), Caspase-1 (CASP-1), Interleukin-18 (IL-18), Interleukin-1β (IL-1β) and Interleukin 6 (IL-6). Ablation of Mapk8ip1 by siRNA in INS-1 cells down-regulated the basal expression levels of Nlrp3, NLR family CARD domain containing 4 (Nlrc4), NLR family CARD domain containing 1 (Nlrp1), Casp1, Gsdmd, Il-1β, Il-18, Il-6, Asc, and Nf-κβ1 at the mRNA and/or protein level and decreased palmitic acid (PA)-induced inflammasome activation. Furthermore, Mapk8ip1-silened cells substantially reduced reactive oxygen species (ROS) generation and apoptosis in palmitic acid-stressed INS-1 cells. Nonetheless, silencing of Mapk8ip1 failed to preserve β-cell function against inflammasome response. Taken together, these findings suggest that MAPK8IP1 is involved in regulating β-cells by multiple pathways. Full article
(This article belongs to the Special Issue Role of Redox Homeostasis and Oxidative Stress in Human Health)
Show Figures

Figure 1

14 pages, 2800 KB  
Article
The Milk Active Ingredient, 2′-Fucosyllactose, Inhibits Inflammation and Promotes MUC2 Secretion in LS174T Goblet Cells In Vitro
by Qianqian Yao, Huiying Li, Yanan Gao, Nan Zheng, Véronique Delcenserie and Jiaqi Wang
Foods 2023, 12(1), 186; https://doi.org/10.3390/foods12010186 - 1 Jan 2023
Cited by 14 | Viewed by 4481
Abstract
In several mice inflammatory models, human milk oligosaccharides (HMOs) were shown to protect the intestinal barrier by promoting mucin secretion and suppressing inflammation. However, the functions of the individual HMOs in enhancing mucin expression in vivo have not been compared, and the related [...] Read more.
In several mice inflammatory models, human milk oligosaccharides (HMOs) were shown to protect the intestinal barrier by promoting mucin secretion and suppressing inflammation. However, the functions of the individual HMOs in enhancing mucin expression in vivo have not been compared, and the related mechanisms are not yet to be clarified. In this study, we investigated the modulatory effects of 2′-fucosyllactose (2′-FL), 3′-sialyllactose (3′-SL), galacto-oligosaccharide (GOS) and lactose (Lac) on goblet cells’ functions in vitro. The appropriate dosage of the four chemicals was assessed in LS174T cells using the CCK-8 method. Then they were supplemented into a homeostasis and inflammatory environment to further investigate their effects under different conditions. Mucin secretion-related genes, including mucin 2 (MUC2), trefoil factor family 3 (TFF3), resistin-like β (RETNLB), carbohydrate sulfotransferase 5 (CHST5) and galactose-3-O-sulfotransferase 2 (GAL3ST2), in LS174T cells were detected using quantitative RT-qPCR. The results showed that 2′-FL (2.5 mg/mL, 72 h) was unable to increase MUC2 secretion in a steady-state condition. Comparatively, it exhibited a greater ability to improve mucin secretion under an inflammatory condition compared with GOS, demonstrated by a significant increase in TFF3 and CHST5 mRNA expression levels (p > 0.05). However, 3′-SL and Lac exhibited no effects on mucin secretion. To further investigate the underlying mechanism via which 2′-FL enhanced goblet cells’ secretion function, the NOD-like receptor family pyrin domain containing 6 (NLRP6) gene, which is closely related to MUC2 secretion, was silenced using the siRNA method. After silencing the NLRP6 gene, the mRNA expression levels of MUC2, TFF3 and CHST5 in the (2′-FL + tumor necrosis factor α (TNF-α) + NLRP6 siRNA) group were significantly decreased compared with the (2′-FL + TNF-α) group (p > 0.05), indicating that NLRP6 was essential for MUC2 expression in goblet cells. We further found that 2′-FL could significantly decrease toll-like receptor 4 (TLR4, p < 0.05), myeloid differential protein-88 (MyD88, p < 0.05) and nuclear factor kappa-B (NF-κB, p < 0.05) levels in LS174T inflammatory cells, even when the NLRP6 was silenced. Altogether, these results indicated that in goblet cells, 2′-FL exerts its function via multiple processes, i.e., by promoting mucin secretion through NLRP6 and suppressing inflammation by inhibiting the TLR4/MyD88/NF-κB pathway. Full article
Show Figures

Graphical abstract

19 pages, 2738 KB  
Article
The Role of Bromodomain and Extraterminal (BET) Proteins in Controlling the Phagocytic Activity of Microglia In Vitro: Relevance to Alzheimer’s Disease
by Marta Matuszewska, Magdalena Cieślik, Anna Wilkaniec, Marcin Strawski and Grzegorz A. Czapski
Int. J. Mol. Sci. 2023, 24(1), 13; https://doi.org/10.3390/ijms24010013 - 20 Dec 2022
Cited by 8 | Viewed by 3356
Abstract
The correct phagocytic activity of microglia is a prerequisite for maintaining homeostasis in the brain. In the analysis of mechanisms regulating microglial phagocytosis, we focused on the bromodomain and extraterminal domain (BET) proteins: Brd2, Brd3, and Brd4, the acetylation code readers that control [...] Read more.
The correct phagocytic activity of microglia is a prerequisite for maintaining homeostasis in the brain. In the analysis of mechanisms regulating microglial phagocytosis, we focused on the bromodomain and extraterminal domain (BET) proteins: Brd2, Brd3, and Brd4, the acetylation code readers that control gene expression in cooperation with transcription factors. We used pharmacological (JQ1) and genetic (siRNA) inhibition of BET proteins in murine microglial cell line BV2. Inhibition of BET proteins reduced the phagocytic activity of BV2, as determined by using a fluorescent microspheres-based assay and fluorescently labelled amyloid-beta peptides. Gene silencing experiments demonstrated that all brain-existing BET isoforms control phagocytosis in microglia. From a set of 84 phagocytosis-related genes, we have found the attenuation of the expression of 14: Siglec1, Sirpb1a, Cd36, Clec7a, Itgam, Tlr3, Fcgr1, Cd14, Marco, Pld1, Fcgr2b, Anxa1, Tnf, Nod1, upon BET inhibition. Further analysis of the mRNA level of other phagocytosis-related genes which were involved in the pathomechanism of Alzheimer’s disease demonstrated that JQ1 significantly reduced the expression of Cd33, Trem2, and Zyx. Our results indicate the important role of BET proteins in controlling microglial phagocytosis; therefore, targeting BET may be the efficient method of modulating microglial activity. Full article
(This article belongs to the Special Issue Epigenetics in Neurodegenerative Diseases)
Show Figures

Figure 1

15 pages, 2902 KB  
Article
Trichostatin D as a Novel KLF2 Activator Attenuates TNFα-Induced Endothelial Inflammation
by Lijuan Lei, Minghua Chen, Chenyin Wang, Xinhai Jiang, Yinghong Li, Weizhi Wang, Shunwang Li, Liping Zhao, Ren Sheng, Jiangxue Han, Yuyan Zhang, Yuchuan Chen, Biying Yan, Yexiang Wu, Liyan Yu, Shuyi Si and Yanni Xu
Int. J. Mol. Sci. 2022, 23(21), 13477; https://doi.org/10.3390/ijms232113477 - 3 Nov 2022
Cited by 7 | Viewed by 3065
Abstract
Krüppel-like factor 2 (KLF2) is an atherosclerotic protective transcription factor that maintains endothelial cell homeostasis through its anti-inflammatory, anti-oxidant, and antithrombotic properties. The aim of this study was to discover KLF2 activators from microbial secondary metabolites and explore their potential molecular mechanisms. By [...] Read more.
Krüppel-like factor 2 (KLF2) is an atherosclerotic protective transcription factor that maintains endothelial cell homeostasis through its anti-inflammatory, anti-oxidant, and antithrombotic properties. The aim of this study was to discover KLF2 activators from microbial secondary metabolites and explore their potential molecular mechanisms. By using a high-throughput screening model based on a KLF2 promoter luciferase reporter assay, column chromatography, electrospray ionization mass spectrometry (ESI-MS), and nuclear magnetic resonance (NMR) spectra, trichostatin D (TSD) was isolated from the rice fermentation of Streptomyces sp. CPCC203909 and identified as a novel KLF2 activator. Real-time-quantitative polymerase chain reaction (RT-qPCR) results showed that TSD upregulated the mRNA level of KLF2 in endothelial cells. Functional assays showed that TSD attenuated monocyte adhesion to endothelial cells, decreased vascular cell adhesion protein 1 (VCAM-1) and intercellular adhesion molecule 1 (ICAM-1) expression, and exhibited an anti-inflammatory effect in tumor necrosis factor alpha (TNFα)-induced endothelial cells. We further demonstrated through siRNA and western blot assays that the effects of TSD on monocyte adhesion and inflammation in endothelial cells were partly dependent on upregulating KLF2 expression and then inhibiting the NOD-like receptor protein 3 (NLRP3)/Caspase-1/interleukin-1beta (IL-1β) signaling pathway. Furthermore, histone deacetylase (HDAC) overexpression and molecular docking analysis results showed that TSD upregulated KLF2 expression by inhibiting HDAC 4, 5, and 7 activities. Taken together, TSD was isolated from the fermentation of Streptomyces sp. CPCC203909 and first reported as a potential activator of KLF2 in this study. Furthermore, TSD upregulated KLF2 expression by inhibiting HDAC 4, 5, and 7 and attenuated endothelial inflammation via regulation of the KLF2/NLRP3/Caspase-1/IL-1β signaling pathway. Full article
Show Figures

Figure 1

14 pages, 2858 KB  
Article
Procyanidin B2 Attenuates Nicotine-Induced Hepatocyte Pyroptosis through a PPARγ-Dependent Mechanism
by Jia Liu, Qinyu Yao, Xinya Xie, Qi Cui, Tingting Jiang, Ziwei Zhao, Xiong Du, Baochang Lai, Lei Xiao and Nanping Wang
Nutrients 2022, 14(9), 1756; https://doi.org/10.3390/nu14091756 - 22 Apr 2022
Cited by 15 | Viewed by 3260
Abstract
Procyanidin B2 (PCB2), a natural flavonoid, has been demonstrated to exert anti-oxidation and anti-inflammatory effects on hepatic diseases. Increasing evidence shows the hepatoxicity of nicotine. However, whether PCB2 protects against nicotine-induced hepatoxicity and the underlying mechanisms remains uncharacterized. Here, we reported that nicotine [...] Read more.
Procyanidin B2 (PCB2), a natural flavonoid, has been demonstrated to exert anti-oxidation and anti-inflammatory effects on hepatic diseases. Increasing evidence shows the hepatoxicity of nicotine. However, whether PCB2 protects against nicotine-induced hepatoxicity and the underlying mechanisms remains uncharacterized. Here, we reported that nicotine promoted hepatocyte pyroptosis, as evidenced by the elevation of propidium iodide (PI)-positive cells, the activation of Caspase-1 and gasdermin D (GSDMD), the enhanced expression of NOD-like receptor containing pyrin domain 3 (NLRP3) and the increased release of lactate dehydrogenase (LDH), interleukin (IL)-1β and IL-18. The silencing of GSDMD by small interfering RNA (siRNA) efficiently inhibited the release of LDH and the secretion of IL-1β and IL-18. In addition, rosiglitazone (RGZ) prevented hepatocyte pyroptosis induced by nicotine. Furthermore, we showed that PCB2 attenuated nicotine-induced pyroptosis through the activation of peroxisome proliferator-activated receptor-γ (PPARγ) in hepatocytes. Moreover, administration of PCB2 ameliorated liver injury and hepatocyte pyroptosis in nicotine-treated mice. Hence, our findings demonstrated that PCB2 attenuated pyroptosis and liver damage in a PPARγ-dependent manner. Our results suggest a new mechanism by which PCB2 exerts its liver protective effects. Full article
(This article belongs to the Special Issue Functional Properties of Natural Products and Human Health)
Show Figures

Graphical abstract

16 pages, 71715 KB  
Article
Aspirin Inhibition of Group VI Phospholipase A2 Induces Synthetic Lethality in AAM Pathway Down-Regulated Gingivobuccal Squamous Carcinoma
by Kshama Pansare, Bhabani Mohanty, Ranjeeta Dhotre, Aafrin M. Pettiwala, Saili Parab, Neha Gupta, Poonam Gera, Nilesh Gardi, Rucha Dugge, Priyanka Sahu, Ruby Alhans, Pradnya Kowtal, Pradip Chaudhari and Rajiv Sarin
Cells 2022, 11(1), 123; https://doi.org/10.3390/cells11010123 - 30 Dec 2021
Cited by 2 | Viewed by 4301
Abstract
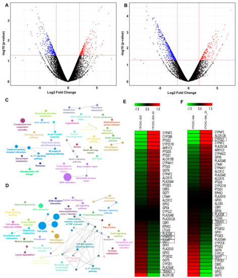
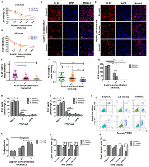
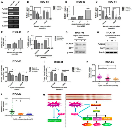
Background: To elucidate the role of iPLA2/PLA2G6 in gingivobuccal squamous cell carcinoma (GB-SCC) and to ascertain the synthetic lethality-based chemoprevention role of aspirin in arachidonic acid metabolism (AAM) pathway down-regulated GB-SCC. Methods: The in vitro efficacy of aspirin on GB-SCC cells (ITOC-03 and [...] Read more.
Background: To elucidate the role of iPLA2/PLA2G6 in gingivobuccal squamous cell carcinoma (GB-SCC) and to ascertain the synthetic lethality-based chemoprevention role of aspirin in arachidonic acid metabolism (AAM) pathway down-regulated GB-SCC. Methods: The in vitro efficacy of aspirin on GB-SCC cells (ITOC-03 and ITOC-04) was assessed by cell proliferation, colony formation, apoptosis, cell migration, cell cycle assay and RNA-seq, while inhibition of PLA2G6 and AAM pathway components was affirmed by qPCR, Western blot and immunofluorescence staining. The in vivo effect of aspirin was evaluated using NOD-SCID mice xenografts and immunohistochemical analysis. Results: We found that aspirin, which has been reported to act through the COX pathway, is inhibiting PLA2G6, and thereby the COX and LOX components of the AAM pathway. The findings were validated using PLA2G6 siRNA and immunohistochemical marker panel. Moreover, a pronounced effect in ITOC-04 cells and xenografts implied aspirin-induced synthetic lethality in the AAM pathway down-regulated GB-SCC. Conclusions: This study reveals that aspirin induces the anti-tumor effect by a previously unrecognized mechanism of PLA2G6 inhibition. In addition, the effect of aspirin is influenced by the baseline AAM pathway status and could guide precision prevention clinical trials of AAM pathway inhibitors. Full article
Show Figures

Figure 1

16 pages, 2979 KB  
Article
Fractionation-Dependent Radiosensitization by Molecular Targeting of Nek1
by Isabel Freund, Stephanie Hehlgans, Daniel Martin, Michael Ensminger, Emmanouil Fokas, Claus Rödel, Markus Löbrich and Franz Rödel
Cells 2020, 9(5), 1235; https://doi.org/10.3390/cells9051235 - 16 May 2020
Cited by 8 | Viewed by 4300
Abstract
NIMA (never-in-mitosis gene A)-related kinase 1 (Nek1) is shown to impact on different cellular pathways such as DNA repair, checkpoint activation, and apoptosis. Its role as a molecular target for radiation sensitization of malignant cells, however, remains elusive. Stably transduced doxycycline (Dox)-inducible Nek1 [...] Read more.
NIMA (never-in-mitosis gene A)-related kinase 1 (Nek1) is shown to impact on different cellular pathways such as DNA repair, checkpoint activation, and apoptosis. Its role as a molecular target for radiation sensitization of malignant cells, however, remains elusive. Stably transduced doxycycline (Dox)-inducible Nek1 shRNA HeLa cervix and siRNA-transfected HCT-15 colorectal carcinoma cells were irradiated in vitro and 3D clonogenic radiation survival, residual DNA damage, cell cycle distribution, and apoptosis were analyzed. Nek1 knockdown (KD) sensitized both cell lines to ionizing radiation following a single dose irradiation and more pronounced in combination with a 6 h fractionation (3 × 2 Gy) regime. For preclinical analyses we focused on cervical cancer. Nek1 shRNA HeLa cells were grafted into NOD/SCID/IL-2Rγc−/− (NSG) mice and Nek1 KD was induced by Dox-infused drinking water resulting in a significant cytostatic effect if combined with a 6 h fractionation (3 × 2 Gy) regime. In addition, we correlated Nek1 expression in biopsies of patients with cervical cancer with histopathological parameters and clinical follow-up. Our results indicate that elevated levels of Nek1 were associated with an increased rate of local or distant failure, as well as with impaired cancer-specific and overall survival in univariate analyses and for most endpoints in multivariable analyses. Finally, findings from The Cancer Genome Atlas (TCGA) validation cohort confirmed a significant association of high Nek1 expression with a reduced disease-free survival. In conclusion, we consider Nek1 to represent a novel biomarker and potential therapeutic target for drug development in the context of optimized fractionation intervals. Full article
(This article belongs to the Special Issue Double-Strand DNA Break Repair and Human Disease)
Show Figures

Graphical abstract

15 pages, 2614 KB  
Article
NLRC4, ASC and Caspase-1 Are Inflammasome Components That Are Mediated by P2Y2R Activation in Breast Cancer Cells
by Hana Jin and Hye Jung Kim
Int. J. Mol. Sci. 2020, 21(9), 3337; https://doi.org/10.3390/ijms21093337 - 8 May 2020
Cited by 36 | Viewed by 5404
Abstract
The inflammasomes are reported to be associated with tumor progression. In our previous study, we determined that extracellular ATP enhances invasion and tumor growth by inducing inflammasome activation in a P2Y purinergic receptor 2 (P2Y2R)-dependent manner. However, it is not clear [...] Read more.
The inflammasomes are reported to be associated with tumor progression. In our previous study, we determined that extracellular ATP enhances invasion and tumor growth by inducing inflammasome activation in a P2Y purinergic receptor 2 (P2Y2R)-dependent manner. However, it is not clear which inflammasome among the diverse complexes is associated with P2Y2R activation in breast cancer. Thus, in this study, we determined which inflammasome components are regulated by P2Y2R activation and are involved in tumor progression in breast cancer cells and radiotherapy-resistant (RT-R)-breast cancer cells. First, we found that NOD-, LRR-, and pyrin domain-containing protein 3 (NLRP3); NLR family caspase activation and recruitment domain (CARD) containing 4 (NLRC4); apoptosis-associated speck-like protein containing a CARD complex (ASC); and caspase-1 mRNA levels were upregulated in RT-R-MDA-MB-231 cells compared to MDA-MB-231 cells, whereas tumor necrosis factor-α (TNF-α) or ATP treatment induced NLRC4, ASC, and caspase-1 but not NLRP3 protein levels. Moreover, TNF-α or ATP increased protein levels of NLRC4, ASC, and caspase-1 in a P2Y2R-dependent manner in MDA-MB-231 and RT-R-MDA-MB-231 cells. In addition, P2Y2R activation by ATP induced the secretion of IL-1β and VEGF-A, as well as invasion, in MDA-MB-231 and RT-R-MDA-MB-231 cells, which was inhibited by NLRC4, ASC, and caspase-1 small interfering RNA (siRNA). Taken together, this report suggests that P2Y2R activation by ATP induces tumor invasion and angiogenesis through inflammasome activation, specifically by regulating the inflammasome components NLRC4, ASC, and caspase-1. Full article
(This article belongs to the Special Issue Inflammasome)
Show Figures

Figure 1

17 pages, 5540 KB  
Article
Parkin-Dependent Mitophagy Is Required for the Inhibition of ATF4 on NLRP3 Inflammasome Activation in Cerebral Ischemia-Reperfusion Injury in Rats
by Qi He, Zhenyu Li, Changchang Meng, Jingxian Wu, Yong Zhao and Jing Zhao
Cells 2019, 8(8), 897; https://doi.org/10.3390/cells8080897 - 14 Aug 2019
Cited by 98 | Viewed by 8348
Abstract
Background: Nod-like receptor protein 3 (NLRP3) inflammasome is a crucial contributor in the inflammatory process during cerebral ischemia/reperfusion (I/R) injury. ATF4 plays a pivotal role in the pathogenesis of cerebral I/R injury, however, its function and underlying mechanism are not fully characterized [...] Read more.
Background: Nod-like receptor protein 3 (NLRP3) inflammasome is a crucial contributor in the inflammatory process during cerebral ischemia/reperfusion (I/R) injury. ATF4 plays a pivotal role in the pathogenesis of cerebral I/R injury, however, its function and underlying mechanism are not fully characterized yet. In the current study, we examined whether ATF4 ameliorates cerebral I/R injury by inhibiting NLRP3 inflammasome activation and whether mitophagy is involved in this process. In addition, we explored the role of parkin in ATF4-mediated protective effects. Method: To address these issues, healthy male adult Sprague-Dawley rats were exposed to middle cerebral artery occlusion for 1 h followed by 24 h reperfusion. Adeno-associated virus (AAV) and siRNA were injected into rats to overexpress and knockdown ATF4 expression, respectively. After pretreatment with AAV, mdivi-1(mitochondrial division inhibitor-1) was injected into rats to block mitophagy activity. Parkin expression was knockdown using specific siRNA after AAV pretreatment. Result: Data showed that ATF4 overexpression induced by AAV was protective against cerebral I/R injury, as evidenced by reduced cerebral infraction volume, decreased neurological scores and improved outcomes of HE and Nissl staining. In addition, overexpression of ATF4 gene was able to up-regulate Parkin expression, enhance mitophagy activity and inhibit NLRP3 inflammasome-mediated inflammatory response. ATF4 knockdown induced by siRNA resulted in the opposite effects. Furthermore, ATF4-mediated inhibition of NLRP3 inflammasome activation was strongly affected by mitophagy blockage upon mdivi-1 injection. Besides, ATF4-mediated increase of mitophagy activity and inhibition of NLRP3 inflammasome activation were effectively reversed by Parkin knockdown using siRNA. Conclusion: Our study demonstrated that ATF4 is able to alleviate cerebral I/R injury by suppressing NLRP3 inflammasome activation through parkin-dependent mitophagy activity. These results may provide a new strategy to relieve cerebral I/R injury by modulating mitophagy-NLRP3 inflammasome axis. Full article
(This article belongs to the Special Issue Study around Neuroinflammation)
Show Figures

Graphical abstract

15 pages, 749 KB  
Article
The Critical Role of Membrane Cholesterol in Salmonella-Induced Autophagy in Intestinal Epithelial Cells
by Fu-Chen Huang
Int. J. Mol. Sci. 2014, 15(7), 12558-12572; https://doi.org/10.3390/ijms150712558 - 15 Jul 2014
Cited by 20 | Viewed by 7493
Abstract
It was previously observed that plasma membrane cholesterol plays a critical role in the Salmonella-induced phosphatidylinositol 3-kinase-dependent (PI3K)-dependent anti-inflammatory response in intestinal epithelial cells (IECs). The PI3K/Akt pathway is associated with autophagy which has emerged as a critical mechanism of host defense [...] Read more.
It was previously observed that plasma membrane cholesterol plays a critical role in the Salmonella-induced phosphatidylinositol 3-kinase-dependent (PI3K)-dependent anti-inflammatory response in intestinal epithelial cells (IECs). The PI3K/Akt pathway is associated with autophagy which has emerged as a critical mechanism of host defense against several intracellular bacterial pathogens. Plasma membrane contributes directly to the formation of early Atg16L1-positive autophagosome precursors. Therefore, this study aimed to investigate the role of plasma membrane cholesterol on the Salmonella-induced autophagy in IECs. By using methyl-beta-cyclodextrin (MBCD), it was demonstrated that disruption of membrane cholesterol by MBCD enhanced NOD2 and Atg16L1 proteins expression in membrane, and autophagic LC3II proteins expression and LC3 punctae in Salmonella-infected Caco-2 cells, which was counteracted by Atg16L1 siRNA. Nucleotide-binding oligomerization domain-containing protein 2 (NOD2) siRNA enhanced the Salmonella-induced activation of Akt in Caco-2 cells. However, inhibitors of Akt or extracellular signal-regulated kinases (ERK) had no significant effect on Salmonella-induced autophagy Beclin 1 or LC3 proteins expression. In conclusion, our study suggests that cholesterol accumulation in the plasma membrane at the entry site of Salmonella results in the formation of Salmonella-containing vacuole (SCV) and decreased autophagy. Our results offer mechanistic insights on the critical role of membrane cholesterol in the pathogenesis of Salmonella infection in intestinal epithelial cells and the therapeutic potential of its antagonists. Full article
Show Figures

Graphical abstract

Back to TopTop