NLRC3 Attenuates Antiviral Innate Immune Response by Targeting IRF7 in Grass Carp (Ctenopharyngodon idelus)
Abstract
1. Introduction
2. Results
2.1. Identification of NLRC3 in Grass Carp
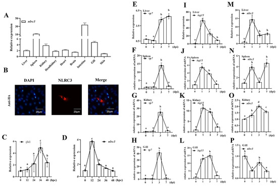
2.2. Cinlrc3 Is Induced by GCRV Infection
2.3. CiNLRC3 Dampens the Cellular Antiviral Response
2.4. CiNLRC3 Blocks the RLR-Mediated IFN Response
2.5. NLRC3 Interacts with IRF7 and Degrades IRF7in a Proteasome-Dependent Manner
2.6. CiNLRC3 Impairs IRF7-Mediated Cellular Antiviral Response
3. Discussion
4. Materials and Methods
4.1. Cell Lines, Viruses, and Fish
4.2. Sequence Analysis and Phylogenetic Analysis
4.3. RNA Extraction, cDNA Synthesis, and Real-Time qPCR
4.4. Plasmids and SiRNA
4.5. Transfection and Luciferase Activity Assays
4.6. Antiviral Activity Analysis
4.7. Immunofluorescence and Confocal Microscopy Assays
4.8. Co-Immunoprecipitation (Co-IP) and Western Blotting (WB)
4.9. Data Collection and Statistical Analysis
5. Conclusions
Supplementary Materials
Author Contributions
Funding
Institutional Review Board Statement
Informed Consent Statement
Data Availability Statement
Acknowledgments
Conflicts of Interest
Abbreviations
| NLRC3 | NLR family CARD containing 3 |
| RIG-I | retinoic acid-inducible gene I |
| MAVS | mitochondrial antiviral signaling protein |
| MITA | STING, Stimulator of interferon genes |
| MDA5 | melanoma differentiation related gene 5 |
| TBK1 | TANK binding kinase 1 |
| IRF3/7 | interferon regulatory Factor 3/7 |
| Poly (I:C) | polyinosinic–polycytidylic acid SVCV |
| SVCV | spring viraemia of carp virus |
References
- Stegelmeier, A.A.; Darzianiazizi, M.; Hanada, K.; Sharif, S.; Wootton, S.K.; Bridle, B.W.; Karimi, K. Type I Interferon-Mediated Regulation of Antiviral Capabilities of Neutrophils. Int. J. Mol. Sci. 2021, 22, 4726. [Google Scholar] [CrossRef]
- Ivashkiv, L.B.; Donlin, L.T. Regulation of type I interferon responses. Nat. Rev. Immunol. 2014, 14, 36–49. [Google Scholar] [CrossRef]
- Carty, M.; Guy, C.; Bowie, A.G. Detection of Viral Infections by Innate Immunity. Biochem. Pharmacol. 2021, 183, 114316. [Google Scholar] [CrossRef] [PubMed]
- Zhu, H.; Hou, P.; Chu, F.; Li, X.; Zhang, W.; Sun, X.; Liu, Y.; Zhao, G.; Gao, Y.; He, D.C.; et al. PBLD promotes IRF3 mediated the type I interferon (IFN-I) response and apoptosis to inhibit viral replication. Cell Death Dis. 2024, 15, 727. [Google Scholar] [CrossRef] [PubMed]
- Zitvogel, L.; Galluzzi, L.; Kepp, O.; Smyth, M.J.; Kroemer, G. Type I interferons in anticancer immunity. Nat. Rev. Immunol. 2015, 15, 405–414. [Google Scholar] [CrossRef] [PubMed]
- Veeranki, S.; Duan, X.; Panchanathan, R.; Liu, H.; Choubey, D. IFI16 protein mediates the anti-inflammatory actions of the type-I interferons through suppression of activation of caspase-1 by inflammasomes. PLoS ONE 2011, 6, e27040. [Google Scholar] [CrossRef]
- Kim, Y.K.; Shin, J.S.; Nahm, M.H. NOD-Like Receptors in Infection, Immunity, and Diseases. Yonsei Med. J. 2016, 57, 5–14. [Google Scholar] [CrossRef]
- Guo, Q.; Jin, Y.; Chen, X.; Ye, X.; Shen, X.; Lin, M.; Zeng, C.; Zhou, T.; Zhang, J. NF-κB in biology and targeted therapy: New insights and translational implications. Signal Transduct. Target. Ther. 2024, 9, 53. [Google Scholar] [CrossRef]
- Chen, L.; Cao, S.Q.; Lin, Z.M.; He, S.J.; Zuo, J.P. NOD-like receptors in autoimmune diseases. Acta Pharmacol. Sin. 2021, 42, 1742–1756. [Google Scholar] [CrossRef]
- Chia, K.S.; Carella, P. Taking the lead: NLR immune receptor N-terminal domains execute plant immune responses. New Phytol. 2023, 240, 496–501. [Google Scholar] [CrossRef]
- Marino, N.D.; Brodsky, I.E. Immunology: NACHT domain proteins get a prokaryotic origin story. Curr. Biol. 2023, 33, R875–R878. [Google Scholar] [CrossRef] [PubMed]
- Park, H.H. Caspase recruitment domains for protein interactions in cellular signaling (Review). Int. J. Mol. Med. 2019, 43, 1119–1127. [Google Scholar] [CrossRef] [PubMed]
- Xie, J.; Belosevic, M. Characterization and functional assessment of the NLRC3-like molecule of the goldfish (Carassius auratus L.). Dev. Comp. Immunol. 2018, 79, 1–10. [Google Scholar] [CrossRef] [PubMed]
- Karki, R.; Man, S.M.; Malireddi, R.K.S.; Kesavardhana, S.; Zhu, Q.; Burton, A.R.; Sharma, B.R.; Qi, X.; Pelletier, S.; Vogel, P.; et al. NLRC3 is an inhibitory sensor of PI3K-mTOR pathways in cancer. Nature 2016, 540, 583–587. [Google Scholar] [CrossRef] [PubMed]
- Sun, D.; Xu, J.; Zhang, W.; Song, C.; Gao, C.; He, Y.; Shang, Y. Negative regulator NLRC3: Its potential role and regulatory mechanism in immune response and immune-related diseases. Front. Immunol. 2022, 13, 1012459. [Google Scholar] [CrossRef]
- Li, X.; Deng, M.; Petrucelli, A.S.; Zhu, C.; Mo, J.; Zhang, L.; Tam, J.W.; Ariel, P.; Zhao, B.; Zhang, S.; et al. Viral DNA Binding to NLRC3, an Inhibitory Nucleic Acid Sensor, Unleashes STING, a Cyclic Dinucleotide Receptor that Activates Type I Interferon. Immunity 2019, 50, 591–599.e6. [Google Scholar] [CrossRef]
- Xu, J.; Gao, C.; He, Y.; Fang, X.; Sun, D.; Peng, Z.; Xiao, H.; Sun, M.; Zhang, P.; Zhou, T.; et al. NLRC3 expression in macrophage impairs glycolysis and host immune defense by modulating the NF-κB-NFAT5 complex during septic immunosuppression. Mol. Ther. 2023, 31, 154–173. [Google Scholar] [CrossRef]
- Krishnan, R.; Rajendran, R.; Jang, Y.S.; Kim, J.O.; Yoon, S.Y.; Oh, M.J. NLRC3 attenuates antiviral immunity and activates inflammasome responses in primary grouper brain cells following nervous necrosis virus infection. Fish. Shellfish. Immunol. 2022, 127, 219–227. [Google Scholar] [CrossRef]
- Xiong, S.T.; Ying, Y.R.; Long, Z.; Li, J.H.; Zhang, Y.B.; Xiao, T.Y.; Zhao, X. Zebrafish MARCH7 negatively regulates IFN antiviral response by degrading TBK1. Int. J. Biol. Macromol. 2023, 240, 124384. [Google Scholar] [CrossRef]
- Gao, F.X.; Lu, W.J.; Shi, Y.; Zhou, L.; Gui, J.F.; Zhao, Z. Identification and functional characterization of three irf7 transcript variants in obscure puffer (Takifugu obscurus). Dev. Comp. Immunol. 2021, 119, 104019. [Google Scholar] [CrossRef]
- Bourdon, M.; Manet, C.; Montagutelli, X. Host genetic susceptibility to viral infections: The role of type I interferon induction. Genes. Immun. 2020, 21, 365–379. [Google Scholar] [CrossRef] [PubMed]
- Gong, X.Y.; Zhang, Q.M.; Gui, J.F.; Zhang, Y.B. SVCV infection triggers fish IFN response through RLR signaling pathway. Fish. Shellfish. Immunol. 2019, 86, 1058–1063. [Google Scholar] [CrossRef] [PubMed]
- Onomoto, K.; Onoguchi, K.; Yoneyama, M. Regulation of RIG-I-like receptor-mediated signaling: Interaction between host and viral factors. Cell Mol. Immunol. 2021, 18, 539–555. [Google Scholar] [CrossRef] [PubMed]
- tenOever, B.R.; Servant, M.J.; Grandvaux, N.; Lin, R.; Hiscott, J. Recognition of the measles virus nucleocapsid as a mechanism of IRF-3 activation. J. Virol. 2002, 76, 3659–3669. [Google Scholar] [CrossRef]
- Ma, R.; Zhang, X.; Shu, J.; Liu, Z.; Sun, W.; Hou, S.; Lv, Y.; Ying, Q.; Wang, F.; Jin, X.; et al. Nlrc3 Knockout Mice Showed Renal Pathological Changes After HTNV Infection. Front. Immunol. 2021, 12, 692509. [Google Scholar] [CrossRef]
- Paria, A.; Deepika, A.; Sreedharan, K.; Makesh, M.; Chaudhari, A.; Purushothaman, C.S.; Thirunavukkarasu, A.R.; Rajendran, K.V. Identification of Nod like receptor C3 (NLRC3) in Asian seabass, Lates calcarifer: Characterisation, ontogeny and expression analysis after experimental infection and ligand stimulation. Fish. Shellfish. Immunol. 2016, 55, 602–612. [Google Scholar] [CrossRef]
- Shima, K.; Wanker, M.; Skilton, R.J.; Cutcliffe, L.T.; Schnee, C.; Kohl, T.A.; Niemann, S.; Geijo, J.; Klinger, M.; Timms, P.; et al. The Genetic Transformation of Chlamydia pneumoniae. Msphere 2018, 3, 10–1128. [Google Scholar] [CrossRef]
- Zhang, Q.-M.; Zhao, X.; Li, Z.; Wu, M.; Gui, J.-F.; Zhang, Y.-B. Alternative Splicing Transcripts of Zebrafish LGP2 Gene Differentially Contribute to IFN Antiviral Response. J. Immunol. 2018, 200, 688–703. [Google Scholar] [CrossRef]
- Ma, W.; Huang, G.; Wang, Z.; Wang, L.; Gao, Q. IRF7: Role and regulation in immunity and autoimmunity. Front. Immunol. 2023, 14, 1236923. [Google Scholar] [CrossRef]
- Honda, K.; Takaoka, A.; Taniguchi, T. Type I interferon [corrected] gene induction by the interferon regulatory factor family of transcription factors. Immunity 2006, 25, 349–360. [Google Scholar] [CrossRef]
- Zhang, L.; Mo, J.; Swanson, K.V.; Wen, H.; Petrucelli, A.; Gregory, S.M.; Zhang, Z.; Schneider, M.; Jiang, Y.; Fitzgerald, K.A.; et al. NLRC3, a member of the NLR family of proteins, is a negative regulator of innate immune signaling induced by the DNA sensor STING. Immunity 2014, 40, 329–341. [Google Scholar] [CrossRef] [PubMed]
- Sun, F.; Zhang, Y.B.; Liu, T.K.; Gan, L.; Yu, F.F.; Liu, Y.; Gui, J.F. Characterization of fish IRF3 as an IFN-inducible protein reveals evolving regulation of IFN response in vertebrates. J. Immunol. 2010, 185, 7573–7582. [Google Scholar] [CrossRef] [PubMed]
- Chang, M.X.; Xiong, F.; Wu, X.M.; Hu, Y.W. The expanding and function of NLRC3 or NLRC3-like in teleost fish: Recent advances and novel insights. Dev. Comp. Immunol. 2021, 114, 103859. [Google Scholar] [CrossRef] [PubMed]
- Ferrand, J.; Ferrero, R.L. Recognition of Extracellular Bacteria by NLRs and Its Role in the Development of Adaptive Immunity. Front. Immunol. 2013, 4, 344. [Google Scholar] [CrossRef]
- Hou, Z.; Ye, Z.; Zhang, D.; Gao, C.; Su, B.; Song, L.; Tan, F.; Song, H.; Wang, Y.; Li, C. Characterization and expression profiling of NOD-like receptor C3 (NLRC3) in mucosal tissues of turbot (Scophthalmus maximus L.) following bacterial challenge. Fish. Shellfish. Immunol. 2017, 66, 231–239. [Google Scholar] [CrossRef]
- Wang, T.; Yan, B.; Lou, L.; Lin, X.; Yu, T.; Wu, S.; Lu, Q.; Liu, W.; Huang, Z.; Zhang, M.; et al. Nlrc3-like is required for microglia maintenance in zebrafish. J. Genet. Genom. 2019, 46, 291–299. [Google Scholar] [CrossRef]
- Niu, L.; Luo, G.; Liang, R.; Qiu, C.; Yang, J.; Xie, L.; Zhang, K.; Tian, Y.; Wang, D.; Song, S.; et al. Negative Regulator Nlrc3-like Maintain the Balanced Innate Immune Response During Mycobacterial Infection in Zebrafish. Front. Immunol. 2022, 13, 893611. [Google Scholar] [CrossRef]
- Zhao, X.; Dan, C.; Gong, X.Y.; Li, Y.L.; Qu, Z.L.; Sun, H.Y.; An, L.L.; Guo, W.H.; Gui, J.F.; Zhang, Y.B. Zebrafish MARCH8 downregulates fish IFN response by targeting MITA and TBK1 for protein degradation. Dev. Comp. Immunol. 2022, 135, 104485. [Google Scholar] [CrossRef]
- Qu, Z.L.; Li, Y.L.; Gong, X.Y.; Zhao, X.; Sun, H.Y.; Dan, C.; Gui, J.F.; Zhang, Y.B. A finTRIM Family Protein Acquires RNA-Binding Activity and E3 Ligase Activity to Shape the IFN Response in Fish. J. Immunol. 2022, 209, 1335–1347. [Google Scholar] [CrossRef]







Disclaimer/Publisher’s Note: The statements, opinions and data contained in all publications are solely those of the individual author(s) and contributor(s) and not of MDPI and/or the editor(s). MDPI and/or the editor(s) disclaim responsibility for any injury to people or property resulting from any ideas, methods, instructions or products referred to in the content. |
© 2025 by the authors. Licensee MDPI, Basel, Switzerland. This article is an open access article distributed under the terms and conditions of the Creative Commons Attribution (CC BY) license (https://creativecommons.org/licenses/by/4.0/).
Share and Cite
Zhang, L.; Chen, H.; Zhao, X.; Chen, Y.; Li, S.; Xiao, T.; Xiong, S. NLRC3 Attenuates Antiviral Innate Immune Response by Targeting IRF7 in Grass Carp (Ctenopharyngodon idelus). Int. J. Mol. Sci. 2025, 26, 840. https://doi.org/10.3390/ijms26020840
Zhang L, Chen H, Zhao X, Chen Y, Li S, Xiao T, Xiong S. NLRC3 Attenuates Antiviral Innate Immune Response by Targeting IRF7 in Grass Carp (Ctenopharyngodon idelus). International Journal of Molecular Sciences. 2025; 26(2):840. https://doi.org/10.3390/ijms26020840
Chicago/Turabian StyleZhang, Lei, Haitai Chen, Xiang Zhao, Youcheng Chen, Shenpeng Li, Tiaoyi Xiao, and Shuting Xiong. 2025. "NLRC3 Attenuates Antiviral Innate Immune Response by Targeting IRF7 in Grass Carp (Ctenopharyngodon idelus)" International Journal of Molecular Sciences 26, no. 2: 840. https://doi.org/10.3390/ijms26020840
APA StyleZhang, L., Chen, H., Zhao, X., Chen, Y., Li, S., Xiao, T., & Xiong, S. (2025). NLRC3 Attenuates Antiviral Innate Immune Response by Targeting IRF7 in Grass Carp (Ctenopharyngodon idelus). International Journal of Molecular Sciences, 26(2), 840. https://doi.org/10.3390/ijms26020840
