Sign in to use this feature.

Years

Between: -

Subjects

remove_circle_outline
remove_circle_outline
remove_circle_outline
remove_circle_outline
remove_circle_outline
remove_circle_outline

Journals

Article Types

Countries / Regions

Search Results (88)

Search Parameters:
Keywords = NCOA4

Order results
Result details
Results per page
Select all
Export citation of selected articles as:
17 pages, 8188 KB  
Article
Leptin Drives Breast Cancer Aggressiveness Acting Through the Activation of the NCOA1/STAT3 Pathway
by Khouloud Ayed, Amal Gorrab, Hichem Bouguerra, Rym Akrout, Sami Zekri, Wassim Y. Almawi, Rahma Boughriba, Khalil Choukri, Dhouha Bacha, Alessandra Pagano, Jean-François Louet, Hervé Kovacic, Mounia Tannour-Louet and Asma Gati
Med. Sci. 2026, 14(1), 32; https://doi.org/10.3390/medsci14010032 - 8 Jan 2026
Viewed by 61
Abstract
Background/Objectives: Obesity-associated hyperleptinemia has been linked to breast cancer (BC) progression via mechanisms that remain incompletely understood. This study explores the role of leptin and its receptor (LEPR) in facilitating BC cell proliferation, migration, epithelial–mesenchymal transition (EMT), and STAT3 signaling pathway activation. [...] Read more.
Background/Objectives: Obesity-associated hyperleptinemia has been linked to breast cancer (BC) progression via mechanisms that remain incompletely understood. This study explores the role of leptin and its receptor (LEPR) in facilitating BC cell proliferation, migration, epithelial–mesenchymal transition (EMT), and STAT3 signaling pathway activation. Methods: We analyzed gene expression and survival data from TCGA BRCA dataset. MCF-7 and MDA-MB-231 BC cells were exposed to leptin at 10 ng/mL (lean-associated levels) and 100 ng/mL (elevated levels linked to obesity). MTT assays, colony formation tests, wound-healing and tumor spheroid dissemination experiments evaluated cell proliferation and migration. Immunofluorescence and Western blot analysis assessed changes in EMT markers and cytoskeletal alterations, while Western blotting and qPCR assessed STAT3 and NCOA1 expression and activation levels. Results: Elevated LEPR expression was linked with unfavorable prognosis in BC patients. Higher doses of leptin (100 ng/mL) significantly enhanced cellular proliferation rates and migratory capabilities, in both cell lines, and promoted EMT characteristics marked by downregulated E-cadherin and cytoskeleton structural changes. Whereas heightened JAK2/STAT3 signaling correlated with elevated leptin dosages, STAT3 inhibition using AG490 reversed leptin-induced migration while reinstating E-cadherin levels to baseline. Furthermore, leptin upregulated NCOA1, an essential STAT3 coactivator, facilitating increased expression of Cyclin D1 and VEGF target genes. Clinical positive relationships were seen between LEP/LEPR expressions and NCOA1 levels and between NCOA1 and various gene signatures related to STAT3/P-STAT3 within BC specimens. Conclusions: Obesity-associated hyperleptinemia enhances aggressiveness in BC through a mechanism involving LEPR-mediated activation pathways encompassing NCOA1/STAT3, which drive proliferation, migration, and EMT. This assigns a potential therapeutic utility for obesity-related advancements found within BC pathology. Full article
(This article belongs to the Special Issue Feature Papers in Section “Cancer and Cancer-Related Research”)
Show Figures

Graphical abstract

25 pages, 9757 KB  
Article
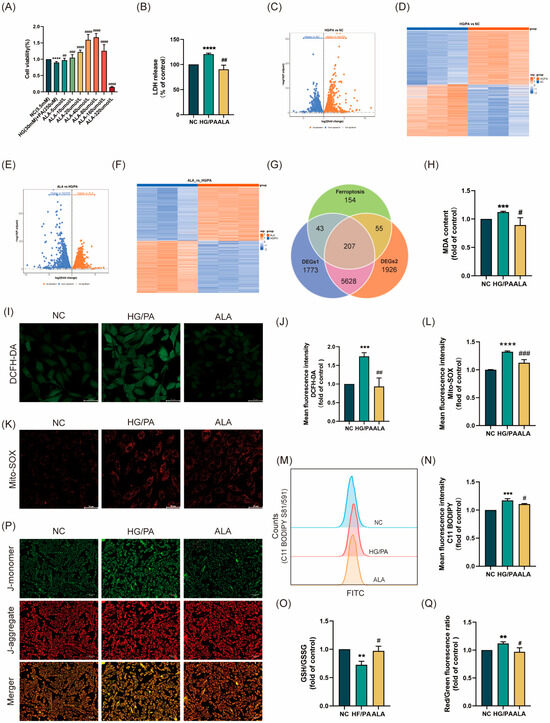
α-Linolenic Acid Alleviates Diabetic Cardiomyopathy by Activating AMPK-STAT3 Pathway to Inhibit Ferritinophagy and Enhance SLC7A11-GPX4 Antioxidant Axis
by Ziqian Zhang, Xue Bai, Qian Du and Jianhong Yang
Molecules 2026, 31(1), 79; https://doi.org/10.3390/molecules31010079 - 24 Dec 2025
Viewed by 239
Abstract
Diabetic cardiomyopathy (DCM) is a severe complication of diabetes, in which ferroptosis is a key pathogenic mechanism. This study examines how alpha-linolenic acid (ALA), a plant-derived omega-3 polyunsaturated fatty acid, protects against damage from ferroptosis in DCM. Using an in vitro model of [...] Read more.
Diabetic cardiomyopathy (DCM) is a severe complication of diabetes, in which ferroptosis is a key pathogenic mechanism. This study examines how alpha-linolenic acid (ALA), a plant-derived omega-3 polyunsaturated fatty acid, protects against damage from ferroptosis in DCM. Using an in vitro model of H9C2 cardiomyocytes treated with high glucose/palmitate, combined with a high-fat diet and mouse model of low-dose streptozotocin (STZ)-induced diabetes, this research demonstrates for the first time that ALA significantly alleviates cardiac dysfunction and prevents ferroptosis. Mechanistically, ALA inhibits STAT3 phosphorylation by activating the AMPK signaling pathway, thereby reducing NCOA4-mediated ferritinophagy and mitigating mitochondrial iron overload and reactive oxygen species accumulation. It also enhances the function of the SLC7A11/GSH/GPX4 axis, reducing lipid peroxidation (LPO)-induced ferroptosis. Collectively, these findings indicate that ALA protects against diabetic cardiomyopathy by coordinating the regulation of ferritinophagy and antioxidant defense through the AMPK-STAT3 pathway, offering a potential therapeutic strategy for disease management. Full article
Show Figures

Figure 1

15 pages, 1846 KB  
Article
Positive Selection in Aggression-Linked Genes and Their Protein Interaction Networks
by Asma Awadi, Zelalem Gebremariam Tolesa and Hichem Ben Slimen
Life 2026, 16(1), 15; https://doi.org/10.3390/life16010015 - 22 Dec 2025
Viewed by 301
Abstract
Aggressive behavior is a complex and multifactorial trait influenced by several genes and shaped by societal and cultural constraints. To trace adaptation signals and identify potential new genes related to aggressive behavior, we explored variations in nine genes previously linked to aggressive behavior, [...] Read more.
Aggressive behavior is a complex and multifactorial trait influenced by several genes and shaped by societal and cultural constraints. To trace adaptation signals and identify potential new genes related to aggressive behavior, we explored variations in nine genes previously linked to aggressive behavior, as well as their 74 interacting genes retrieved from the STRING database. We identified 15 SNPs under positive selection in four genes (SEC24B, NCOA2, CTNNA1, and ALDH3A2), with selection consistently confirmed by both iHS and xp-EHH analyses. Among these, 15 SNPs showed high pairwise FST values and pronounced allele frequency differences between populations, suggesting their potential role in the local adaptation of the studied populations. The functional importance of these SNPs was confirmed by ten acting as eQTLs and five located in transcription factor binding sequences. The observed selection signatures may reflect adaptation in diverse biological processes, including protein trafficking and signal transduction, cell proliferation and differentiation, endocrine regulation, and lipid and aldehyde detoxification. Although these processes are not directly linked to aggression, they may have downstream effects on neurodevelopmental and hormonal regulation that could indirectly influence behavioral phenotypes. Experimental validation is required to confirm these signals and to clarify their functional and biological significance. Full article
(This article belongs to the Section Evolutionary Biology)
Show Figures

Figure 1

16 pages, 2800 KB  
Article
Deferoxamine Inhibits Canine Parvovirus by Suppressing Ferroptosis and Viral Replication
by Kai Yu, Haoyuan Ma, Siqi Zhang, Jiawei Zhao, Jingrui Hao, Jialiang Xie, Hao Yu, Jianyou Jin, Xinpeng Ji, Shuoning Cao, Zheng Sun, Shujiang Xue, Shengwei Ji, Zhiqiang Xu, Chenghui Li, Rui Du and Xu Gao
Vet. Sci. 2025, 12(12), 1192; https://doi.org/10.3390/vetsci12121192 - 12 Dec 2025
Viewed by 401
Abstract
CPV is a highly pathogenic virus that enters host cells via the TFR, but its pathogenic mechanisms are not fully understood. In this study, we demonstrated that CPV infection induces ferroptosis in CRFK cells, characterized by elevated lipid peroxidation, increased intracellular ferrous iron, [...] Read more.
CPV is a highly pathogenic virus that enters host cells via the TFR, but its pathogenic mechanisms are not fully understood. In this study, we demonstrated that CPV infection induces ferroptosis in CRFK cells, characterized by elevated lipid peroxidation, increased intracellular ferrous iron, a reduced GSH/GSSG ratio, and mitochondrial damage. At the molecular level, CPV downregulated the ferroptosis-inhibiting proteins GPX4 and FTH1 while upregulating NCOA4 and Drp1. Notably, treatment with the iron chelator DFO both inhibited viral replication and attenuated CPV-induced ferroptosis. Collectively, our findings identify ferroptosis as a critical pathogenic mechanism of CPV infection and highlight the therapeutic potential of DFO in controlling CPV by restoring iron homeostasis. These insights provide a mechanistic basis for the development of ferroptosis-targeted antiviral strategies against CPV. Full article
Show Figures

Figure 1

26 pages, 27449 KB  
Article
Ferritin Mitochondrial (FTMT)-Driven Mitochondrial Ferroptosis in Vascular Smooth Muscle Cells: A Role of NCOA4 in Atherosclerosis Pathogenesis and Modulation by Gualou–Xiebai
by Li Zhu, Jun Gao, Zijian Liu, An Zhou and Hongfei Wu
Nutrients 2025, 17(23), 3713; https://doi.org/10.3390/nu17233713 - 26 Nov 2025
Viewed by 661
Abstract
Background/Objectives: Atherosclerosis (AS)-related cardiovascular diseases are a major global health threat, with vascular smooth muscle cells (VSMCs) phenotypic switching, abnormal proliferation, and migration as key progression drivers. Nuclear receptor coactivator 4 (NCOA4), a core ferritinophagy mediator overexpressed in AS plaques, may promote [...] Read more.
Background/Objectives: Atherosclerosis (AS)-related cardiovascular diseases are a major global health threat, with vascular smooth muscle cells (VSMCs) phenotypic switching, abnormal proliferation, and migration as key progression drivers. Nuclear receptor coactivator 4 (NCOA4), a core ferritinophagy mediator overexpressed in AS plaques, may promote VSMCs ferroptosis by perturbing mitochondrial iron metabolism and ROS homeostasis, but precise mechanisms remain unclear. The classic Chinese herbal combination “Gualou-Xiebai” (GLXB) has anti-AS effects, yet how it modulates NCOA4-mediated ferroptosis to inhibit VSMCs’ functions is unknown. This study addresses this gap to advance GLXB’s therapeutic potential and identify AS targets. Methods: An AS model was established in ApoE−/− mice by 12-week high-fat diet feeding, with model validation confirmed via ultrasound monitoring and H&E staining. NCOA4 was genetically modulated (knockdown and overexpression) to assess its role in plaque formation and lipid deposition using H&E staining, aortic imaging, immunofluorescence, and Western blotting. In vitro, VSMCs were stimulated with ox-LDL to induce proliferation and migration. NCOA4 was silenced using siRNA to examine associated ferroptosis levels and molecular mechanisms. Protein interactions between NCOA4 and the mitochondrial iron storage protein FTMT were evaluated by Co-IP and GST pull-down assays, while mitochondrial ROS (mitoROS) levels were measured to explore functional relationships. The extent of ferroptosis and the underlying regulatory mechanisms were assessed following treatment with GLXB-containing serum or transfection with small interfering RNA targeting LOX-1 (si-LOX-1). Results: NCOA4 knockdown reduced aortic lipid deposition, plaque burden, VSMC proliferation/migration, and mitochondrial ferroptosis. NCOA4 bound and suppressed FTMT, inducing mitochondrial iron overload, ROS accumulation, membrane depolarization, and ferroptosis. Combining NCOA4 silencing with FTMT inhibition elevated mitoROS, confirming the axis’s role in iron homeostasis. GLXB attenuated VSMCs dysregulation in vivo and in vitro, an effect abrogated by LOX-1 overexpression. Conclusions: NCOA4 promotes AS by binding FTMT, disrupting mitochondrial iron homeostasis, and triggering VSMCs ferroptosis. GLXB inhibits LOX-1-mediated NCOA4 expression, mitigating ferroptosis and VSMCs dysregulation, supporting its potential as a targeted anti-AS therapy. Full article
(This article belongs to the Section Nutrition and Metabolism)
Show Figures

Figure 1

15 pages, 1906 KB  
Review
Chemotherapy Strategies and Their Efficacy for Mesenchymal Chondrosarcoma
by Piotr Remiszewski, Julia Wąż, Sławomir Falkowski, Piotr Rutkowski and Anna M. Czarnecka
Curr. Oncol. 2025, 32(11), 615; https://doi.org/10.3390/curroncol32110615 - 3 Nov 2025
Viewed by 1122
Abstract
Mesenchymal chondrosarcoma (MCS) is characterised by small round cell biology, frequent HEY1-NCOA2 fusion, and high vascularity. These features plausibly lessen extracellular matrix barriers and confer relative chemosensitivity. We synthesised peri-operative (preoperative/neoadjuvant; postoperative/adjuvant) and palliative chemotherapy outcomes separately across multiple cohorts and case reports [...] Read more.
Mesenchymal chondrosarcoma (MCS) is characterised by small round cell biology, frequent HEY1-NCOA2 fusion, and high vascularity. These features plausibly lessen extracellular matrix barriers and confer relative chemosensitivity. We synthesised peri-operative (preoperative/neoadjuvant; postoperative/adjuvant) and palliative chemotherapy outcomes separately across multiple cohorts and case reports as well as the summarised the guidelines (ESMO/NCCN) In localised disease, integrating multi-agent Ewing-type chemotherapy with complete resection is associated with improved disease control. Contemporary 5-year overall survival (OS) typically spans ~55–73% across studies, while event-free survival (EFS) gains are demonstrated more consistently than OS gains in pooled analyses. In advanced MCS, first-line polychemotherapy yields modest, non-curative activity, with objective response rates (ORRs) of ~25–35% in adults, median progression-free survival (PFS) of ~4.7–6.7 months, and median OS of ~18 months. Activity may be higher in younger patients and for platinum–anthracycline combinations. We also discussed emerging therapies. Trabectedin demonstrates low disease control rate in translocation-related sarcomas, including few MCS cases. Anti-angiogenic tyrosine kinase inhibitors, such as apatinib and pazopanib, demonstrate activity in chondrosarcoma, but MCS-specific data are lacking. IDH1 inhibition benefits conventional subtypes rather than MCS. Early immunotherapy experience is limited, but pathway-directed strategies targeting BCL2 and PI3K-mTOR warrant evaluation. Full article
Show Figures

Graphical abstract

29 pages, 51386 KB  
Article
Aspirin Eugenol Ester Alleviates Vascular Endothelial Ferroptosis by Enhancing Antioxidant Ability and Inhibiting the JNK/c-Jun/NCOA4/FTH Signaling Pathway
by Ji Feng, Qi Tao, Zhi-Jie Zhang, Qin-Fang Yu, Ya-Jun Yang and Jian-Yong Li
Antioxidants 2025, 14(10), 1220; https://doi.org/10.3390/antiox14101220 - 10 Oct 2025
Viewed by 1025
Abstract
Oxidative stress occurs within bovine when exposed to harmful stimuli, accompanied by substantial accumulation of reactive oxygen species. Without timely clearance, these reactive oxygen species attack vascular endothelial cells, concurrently inducing extensive production of lipid peroxides within the vascular endothelium, and thereby triggering [...] Read more.
Oxidative stress occurs within bovine when exposed to harmful stimuli, accompanied by substantial accumulation of reactive oxygen species. Without timely clearance, these reactive oxygen species attack vascular endothelial cells, concurrently inducing extensive production of lipid peroxides within the vascular endothelium, and thereby triggering ferroptosis. Aspirin eugenol ester (AEE) showed pharmacological activity against oxidative stress-induced vascular endothelial damage. However, whether it could alleviate vascular endothelial damage by inhibiting ferroptosis remains unclear. This study aimed to evaluate the effects of AEE on vascular endothelial ferroptosis and elucidate its underlying molecular mechanisms. This study established vascular endothelial damage models in vitro and in vivo to explore the ability of AEE to inhibit ferroptosis and oxidative stress by measuring ferroptosis- and oxidative stress-related biomarkers. Transcriptomic and network pharmacology analyses were performed to identify AEE-regulated pathways and key targets. Validation of the pathways were conducted using molecular docking, cellular thermal shift assay, and specific protein agonists/inhibitors. AEE inhibited oxidative stress and ferroptosis in bovine aortic endothelial cells induced by hydrogen peroxide (H2O2) or RSL3 via suppressing the upregulation of ferroptosis-related genes and enhancing the expression of antioxidant genes. Transcriptomic and network pharmacology analyses identified JNK as a core target of AEE in regulating ferroptosis. JNK agonists enhanced H2O2-induced ferritinophagy; on the contrary, JNK inhibitors alleviated it. AEE suppressed H2O2-induced phosphorylation of JNK/c-Jun and ferritinophagy. In a carrageenan-induced rat aortic vascular endothelial damage model, AEE alleviated vascular endothelial damage and ferroptosis-related gene changes, promoted antioxidant gene expression, and inhibited JNK/c-Jun phosphorylation and ferritinophagy. AEE inhibited vascular endothelial ferroptosis by enhancing antioxidant ability, blocking downstream ferritinophagy, and reducing ferrous ion release. Full article
(This article belongs to the Section Aberrant Oxidation of Biomolecules)
Show Figures

Graphical abstract

34 pages, 2111 KB  
Article
In Silico Characterization of Pathogenic ESR2 Coding and UTR Variants as Oncogenic Potential Biomarkers in Hormone-Dependent Cancers
by Hakeemah Al-Nakhle, Zainab Almoerifi, Layan Alharbi, Mashael Alayoubi and Rawan Alharbi
Genes 2025, 16(10), 1144; https://doi.org/10.3390/genes16101144 - 26 Sep 2025
Viewed by 864
Abstract
Background: The ESR2 gene encodes Estrogen Receptor-β1 (ERβ1), a putative tumor suppressor in hormone-dependent malignancies. Although ERβ biology has been studied extensively at the expression level, the functional impact of nonsynonymous SNPs (nsSNPs) and untranslated-region (UTR) variants in ESR2 remains underexplored. Methods [...] Read more.
Background: The ESR2 gene encodes Estrogen Receptor-β1 (ERβ1), a putative tumor suppressor in hormone-dependent malignancies. Although ERβ biology has been studied extensively at the expression level, the functional impact of nonsynonymous SNPs (nsSNPs) and untranslated-region (UTR) variants in ESR2 remains underexplored. Methods: We retrieved variants from Ensembl and performed an integrative in silico assessment using PredictSNP, I-Mutant, MUpro, HOPE, MutPred2, and CScape for pathogenicity, oncogenicity and structural stability; STRING/KEGG/GO for pathway context; RegulomeDB and polymiRTS for regulatory effects; and cBioPortal for pan-cancer clinical outcomes (breast (BRCA), endometrial (UCEC), and ovarian (OV)). We evaluated effects of nsSNPs on ERβ1 stability, ligand-binding/DNA-binding domains, co-factor recruitment, and post-transcriptional regulation. Results: Across tools, 93 missense nsSNPs were consistently predicted to be deleterious. Notably, several variants were found to destabilize ERβ1, particularly within the ligand-binding domains (LBD) and DNA-binding domains (DBD). Putative oncogenic drivers R198P and D154N showed high CScape scores and very low population frequencies, consistent with pathogenicity. Several substitutions were predicted to impair coactivator binding and disrupt interactions with key transcriptional partners, including JUN, NCOA1, and SP1. At the post-transcriptional level, rs139004885 was predicted to disrupt miRNA binding, while 3′UTR rs4986938 showed strong regulatory potential and comparatively high population frequency; by contrast, most other identified SNPs were rare. Clinically, pan-cancer survival analyses indicated worse overall survival (OS) in BRCA for ESR2-Altered cases (HR ≈ 2.25; q < 0.001), but better OS in UCEC (HR ≈ 0.24; q ≈ 0.014) and OV (HR ≈ 0.29; q < 0.001), highlighting a tumor-type-specific association. Conclusions: This integrative analysis prioritizes high-impact ESR2 variants that likely impair ERβ1 structure and shows context-dependent clinical effects. Despite their generally low frequency (except for rs4986938), prospective validation linking variant class to ERβ expression and survival outcomes is needed to support biomarker development and therapeutic applications. Full article
(This article belongs to the Special Issue Genetic Biomarkers in Cancer: From Discovery to Clinical Application)
Show Figures

Figure 1

14 pages, 1358 KB  
Article
The Endocrine-Disrupting Chemical Benzophenone-3 in Concentrations Ranging from 0.001 to 10 µM Does Not Affect the Human Decidualization Process in an In Vitro Setting
by Kristin Krausser, Julia Howanski, Beate Fink, Mario Bauer, Florence Fischer, Federica Romanelli, Ana Claudia Zenclussen and Anne Schumacher
Int. J. Mol. Sci. 2025, 26(19), 9314; https://doi.org/10.3390/ijms26199314 - 24 Sep 2025
Cited by 1 | Viewed by 1512
Abstract
Endocrine-disrupting chemicals such as benzophenone-3 (BP-3) can have severe consequences for human reproduction by affecting critical processes during pregnancy. To shed further light on potential harmful BP-3 actions, our current study addressed the impact of BP-3 on decidualization and trophoblast invasion. Decidualization was [...] Read more.
Endocrine-disrupting chemicals such as benzophenone-3 (BP-3) can have severe consequences for human reproduction by affecting critical processes during pregnancy. To shed further light on potential harmful BP-3 actions, our current study addressed the impact of BP-3 on decidualization and trophoblast invasion. Decidualization was initiated in human endometrial stromal cells (THESC) upon treatment with a mixture of cAMP, progesterone, and estradiol. In parallel to hormonal treatment, the cells were exposed to different BP-3 concentrations ranging from 0.001 µM to 10 µM. The expression of decidualization and invasion markers was determined. Moreover, trophoblastic spheroids derived from JEG-3 cells were transferred to decidualized THESC after BP-3 exposure, and spheroid attachment and invasion were analyzed. Hormonal treatment successfully initiated decidualization in THESC, which was confirmed by increased prolactin levels and IGFBP1 and NCOA-3 mRNA expression. Notably, BP-3 exposure did not affect these markers. Furthermore, BP-3 changed neither THESC proliferation nor viability nor the frequency of cells expressing MMP2/9 or TIMP1/3. Trophoblastic spheroid attachment and outgrowth into THESC were not altered through any of the BP-3 concentrations applied. Our results do not provide evidence for an influence of BP-3 on the decidualization process and the capability of trophoblast cells to adhere and invade into endometrial stromal cells. Full article
(This article belongs to the Special Issue Reproductive Toxicity of Chemicals)
Show Figures

Figure 1

17 pages, 3078 KB  
Article
Ferrostatin-1 Prevents Salivary Gland Dysfunction in an Ovariectomized Rat Model by Suppressing Mitophagy-Driven Ferroptosis
by Gi Cheol Park, Soo-Young Bang, Ji Min Kim, Sung-Chan Shin, Yong-il Cheon, Hanaro Park, Sunghwan Suh, Jung Hwan Cho, Eui-Suk Sung, Minhyung Lee, Jin-Choon Lee and Byung-Joo Lee
Antioxidants 2025, 14(9), 1058; https://doi.org/10.3390/antiox14091058 - 28 Aug 2025
Viewed by 1309
Abstract
Salivary gland dysfunction is a common but underexplored complication of menopause that contributes to oral dryness, dysphagia, and increased risk of infection. Although ferroptosis, a form of regulated necrotic cell death driven by iron-dependent lipid peroxidation, has recently been implicated in postmenopausal tissue [...] Read more.
Salivary gland dysfunction is a common but underexplored complication of menopause that contributes to oral dryness, dysphagia, and increased risk of infection. Although ferroptosis, a form of regulated necrotic cell death driven by iron-dependent lipid peroxidation, has recently been implicated in postmenopausal tissue degeneration, its regulatory mechanisms in salivary glands remain unclear. In this study, we investigated the roles of mitochondrial dysfunction and mitophagy in driving ferroptosis-induced salivary gland injury in an ovariectomized (OVX) rat model of estrogen deficiency. OVX rats exhibited elevated markers of oxidative stress, lipid accumulation, and iron overload, and suppression of GPX4 activity in the salivary glands, consistent with ferroptotic activation. These changes were accompanied by impaired mitochondrial dynamics (MFN1 and OPA1), decreased expression of mitochondrial antioxidant regulators (PGC-1α, SOD, and catalase), and upregulation of mitophagy-related genes (PINK1, ULK1, Rab9, and LC3B), as well as LAMP, a lysosomal marker involved in autophagosome–lysosome fusion, while ferritinophagy (NCOA4) remained unchanged. Early administration of ferrostatin-1 effectively suppressed these pathological changes, preserving both glandular structure and function, as evidenced by the restored AQP5 and AMY2A expression. Collectively, our findings reveal that ferroptosis in estrogen-deficient salivary glands is regulated by mitochondrial instability and aberrant mitophagy, and ferrostatin-1 mitigates this cascade through multi-level mitochondrial protection. These results highlight ferrostatin-1 as a promising preventive agent against menopause-associated salivary gland dysfunction, with broader implications for organ-specific ferroptosis modulation. Full article
(This article belongs to the Section Health Outcomes of Antioxidants and Oxidative Stress)
Show Figures

Figure 1

24 pages, 9000 KB  
Article
Ultrasound-Optimized Extraction and Multi-Target Mechanistic Analysis of Antioxidant and Hypoglycemic Effects of Amomum villosum Essential Oil
by Wenxiang Wu, Yining Liao, Lixia Wei, Xuezhen Feng, Yan Dai, Qingrong Liu and Shuzhen Feng
Foods 2025, 14(16), 2772; https://doi.org/10.3390/foods14162772 - 9 Aug 2025
Viewed by 1384
Abstract
Amomum villosum, a medicinal and edible plant, has shown promise in improving digestive health; however, the mechanisms underlying its antioxidant and hypoglycemic effects remain unclear. This study aimed to optimize the extraction of A. villosum essential oil (AVEO) and elucidate its bioactive [...] Read more.
Amomum villosum, a medicinal and edible plant, has shown promise in improving digestive health; however, the mechanisms underlying its antioxidant and hypoglycemic effects remain unclear. This study aimed to optimize the extraction of A. villosum essential oil (AVEO) and elucidate its bioactive potential. Ultrasound-assisted extraction yielded 3.84% AVEO under optimal conditions. Gas chromatography–mass spectrometry combined with SwissADME analysis identified nine active components, including bornyl acetate, (−)-Spathulenol, and (−)-Pogostol. In vitro assays demonstrated potent α-glucosidase inhibition (IC50: 0.99 mg/mL) and strong free radical scavenging activities against 1,1-diphenyl-2-picrylhydrazyl (IC50: 0.87 mg/mL), hydroxyl (IC50: 0.18 mg/mL), and superoxide anion radicals (IC50: 0.01 mg/mL). A significant positive correlation was observed between its antioxidant and hypoglycemic activities. Network pharmacology identified 11 core targets involved in oxidative stress and glucose metabolism, with functional enrichment pointing to the PPAR and steroid hormone signaling pathways. Molecular docking confirmed stable binding affinities of bornyl acetate, (−)-spathulenol, and (−)-pogostol to JAK2, NCOA2, and PPARA via hydrogen bonding and hydrophobic interactions. These findings provide a mechanistic basis for the dual antioxidant–hypoglycemic effects of AVEO and support its potential application in the development of functional foods and natural therapeutics targeting metabolic disorders. Full article
Show Figures

Figure 1

22 pages, 13466 KB  
Article
FR-BINN: Biologically Informed Neural Networks for Enhanced Biomarker Discovery and Pathway Analysis
by Yangkun Cao, Chaoyi Yin, Xinsen Zhou and Yonghe Zhao
Int. J. Mol. Sci. 2025, 26(14), 6670; https://doi.org/10.3390/ijms26146670 - 11 Jul 2025
Viewed by 1506
Abstract
Chronic inflammation plays a pivotal role in human health, with certain inflammatory conditions significantly increasing the risk of cancer, while others do not. However, the molecular mechanisms underlying this divergent risk remain poorly understood. In this study, we propose FR-BINN, a biologically informed [...] Read more.
Chronic inflammation plays a pivotal role in human health, with certain inflammatory conditions significantly increasing the risk of cancer, while others do not. However, the molecular mechanisms underlying this divergent risk remain poorly understood. In this study, we propose FR-BINN, a biologically informed neural network framework for disease prediction and interpretability. Incorporating Fenton reaction (FR)-related biological priors and leveraging multiple interpretability methods, FR-BINN identifies key genes driving cancer-prone and non-cancer-prone chronic inflammatory diseases. The experimental results demonstrate that FR-BINN achieves superior classification performance while offering biologically interpretable insights. Moreover, attribution results derived from different explainable techniques show high consistency, and intra-method results exhibit distinct patterns across disease categories. We further combine large language models with feature attributions to identify candidate biomarkers, and independent datasets confirm the robustness of these findings. Notably, genes such as NCOA1 and SDHB are identified as being associated with cancer susceptibility. The framework further reveals distinct patterns in energy metabolism, oxidative stress, and pH regulation between cancer-prone and non-cancer-prone inflammatory diseases. These insights enhance our understanding of inflammation-associated tumorigenesis and contribute to the identification of potential biomarkers and therapeutic targets. Full article
Show Figures

Figure 1

17 pages, 1350 KB  
Review
Emerging Therapeutic Strategies Targeting GPX4-Mediated Ferroptosis in Head and Neck Cancer
by Jaewang Lee, Youngin Seo and Jong-Lyel Roh
Int. J. Mol. Sci. 2025, 26(13), 6452; https://doi.org/10.3390/ijms26136452 - 4 Jul 2025
Cited by 6 | Viewed by 6359
Abstract
Ferroptosis, a regulated form of iron-dependent lipid peroxidation-induced cell death, has emerged as a compelling therapeutic strategy to overcome treatment resistance in head and neck cancer (HNC). Glutathione peroxidase 4 (GPX4), a selenoenzyme responsible for detoxifying phospholipid hydroperoxides, plays a central role in [...] Read more.
Ferroptosis, a regulated form of iron-dependent lipid peroxidation-induced cell death, has emerged as a compelling therapeutic strategy to overcome treatment resistance in head and neck cancer (HNC). Glutathione peroxidase 4 (GPX4), a selenoenzyme responsible for detoxifying phospholipid hydroperoxides, plays a central role in blocking ferroptosis and is frequently upregulated in therapy-resistant HNC subtypes. In this review, we examine the multifaceted regulation of GPX4 expression and function, including transcriptional, post-transcriptional, epigenetic, and proteostatic mechanisms. We explore how GPX4 suppression through pharmacologic inhibitors (e.g., RSL3, withaferin A, statins), metabolic stress, or combined therapies (e.g., radiotherapy, EGFR inhibitors, immunotherapy) induces ferroptosis and resensitizes resistant tumors. We also summarize emerging biomarkers, including GPX4, ACSL4, SLC7A11, and NCOA4, that predict ferroptosis sensitivity and may guide patient selection for ferroptosis-targeted therapies. Single-cell and spatial transcriptomics reveal significant intratumoral heterogeneity in ferroptosis susceptibility, underscoring the need for precision approaches. Despite promising preclinical data, challenges such as drug delivery, toxicity, and resistance mechanisms remain. Nevertheless, the ferroptosis-GPX4 axis represents a unique vulnerability in HNC that can be therapeutically exploited. Integrating ferroptosis modulation into personalized oncology may transform outcomes for patients with refractory disease. Full article
(This article belongs to the Special Issue Pathogenesis and Treatments of Head and Neck Cancer)
Show Figures

Figure 1

22 pages, 4262 KB  
Article
Transcriptomic Changes of Telencephalon and Hypothalamus in Largemouth Bass (Micropterus salmoides) Under Crowding Stress
by Meijia Li, Leshan Yang and Ying Liu
Biology 2025, 14(7), 809; https://doi.org/10.3390/biology14070809 - 3 Jul 2025
Cited by 1 | Viewed by 1038
Abstract
Crowding stress is an inevitable stressor in intensive farming, yet its underlying mechanisms are still obscure, severely hindering the aquaculture industry’s healthy development. As the primary sensory and regulatory organ for stressors, the brain plays a crucial role in stress responses. In this [...] Read more.
Crowding stress is an inevitable stressor in intensive farming, yet its underlying mechanisms are still obscure, severely hindering the aquaculture industry’s healthy development. As the primary sensory and regulatory organ for stressors, the brain plays a crucial role in stress responses. In this study, the effect of crowding stress on the telencephalon (Tel) and hypothalamus (Hy) has been explored using RNA sequencing. After four weeks of crowding stress, neuroinflammation-related genes were significantly induced in both the Tel and Hy. Additionally, cell fate-related processes were markedly altered. Neurogenesis-related pathways, including the Wnt and Hedgehog signaling pathways, were significantly enriched in both regions. The apoptosis-related genes (caspase3, p53) were predominantly downregulated in the Tel (log2Fold Change: −1.27 and −0.71, respectively), while ferroptosis-related genes (ho1, ncoa4) were specifically activated in the Hy (log2Fold Change: 1.15 and 0.73, respectively). The synaptic plasticity-related genes (prkcg, cacna1d) were significantly downregulated in both the Tel (log2Fold Change: −1.78 and −0.88) and Hy (log2Fold Change: −1.99 and −1.52). Furthermore, neurotransmitter synthesis (γ-aminobutyric acid (GABA) and serotonin (5-HT)) was disrupted in the Tel, whereas growth-related hormone gene expression was markedly altered in the Hy. These findings provide novel insights into the neurobiological mechanisms of chronic crowding stress in fish, laying a foundation for developing brain-targeted strategies to enhance welfare and mitigate stress in intensive largemouth bass farming. Full article
(This article belongs to the Special Issue Metabolic and Stress Responses in Aquatic Animals)
Show Figures

Figure 1

19 pages, 3087 KB  
Article
Neurodevelopment Genes Encoding Olduvai Domains Link Myalgic Encephalomyelitis to Neuropsychiatric Disorders
by Mauricio Arcos-Burgos, Mauricio Arcos-Holzinger, Claudio Mastronardi, Mario A. Isaza-Ruget, Jorge I. Vélez, Donald P. Lewis, Hardip Patel and Brett A. Lidbury
Diagnostics 2025, 15(12), 1542; https://doi.org/10.3390/diagnostics15121542 - 17 Jun 2025
Cited by 1 | Viewed by 2874
Abstract
Background/Objectives: The aetiology of Myalgic Encephalomyelitis/Chronic Fatigue Syndrome (ME/CFS), a chronic and severe debilitating disease with a complex phenotype, remains elusive. Associations with infectious diseases and autoimmune and neuropsychiatric disorders have been observed, without the identification of mechanisms. Previous studies suggest that genetic [...] Read more.
Background/Objectives: The aetiology of Myalgic Encephalomyelitis/Chronic Fatigue Syndrome (ME/CFS), a chronic and severe debilitating disease with a complex phenotype, remains elusive. Associations with infectious diseases and autoimmune and neuropsychiatric disorders have been observed, without the identification of mechanisms. Previous studies suggest that genetic predisposition plays a role, but results are difficult to replicate, with Genome-Wide Association Studies of ME/CFS being challenging due to the relative rareness and heterogeneity of the disorder. Methods: We studied a well-defined Australian patient cohort diagnosed via the International Consensus Criteria, recruited by a specialist ME/CFS clinic. The whole-exome sequences of 77 patients were contrasted against genome variation in the 1000 Genome Project’s genome-matched population. Results: Significant associations with ME/CFS were harboured in genes that belong to the Neuroblastoma Breakpoint Family encoding Olduvai (DUF1220) domains, namely NBPF1 (rs3897177, p-value = 3.15 × 10−8), NBPF10 (rs1553120233, p-value = 9.262 × 10−13), and NBPF16 (rs200632836, p-value = 1.04 × 10−6). Other significantly associated variants were detected in the ATR, RSPH10B, ADGRE5-CD97, and NTRK2 genes, among others. Replication of these results was attempted via a GWAS on raw data from a US cohort, which confirmed shared significant associations with variation identified in the PTPRD, CSMD3, RAPGEF5, DCC, ALDH18A1, GALNT16, UNC79, and NCOA3 genes. Conclusions: These genes are involved in cortical neurogenesis, brain evolution, and neuroblastoma, and have been implicated by several studies in schizophrenia and autism. The sharing of these associations by the two cohorts supports their validity and grants the necessity of future studies to evaluate the implications for ME/CFS aetiology. Full article
(This article belongs to the Section Pathology and Molecular Diagnostics)
Show Figures

Figure 1

Back to TopTop