Next Article in Journal
Effect of Dietary PUFAs and Antioxidants on Antioxidant and Anti-Inflammatory Functions of HDL in a Cohort of Women
Previous Article in Journal
Comparative Analysis of the Tolerance of Young and Old Kidneys to Injury in a Rat Model of Reversible Ureteral Obstruction
 
 
Font Type:
Arial Georgia Verdana
Font Size:
Aa Aa Aa
Line Spacing:
Column Width:
Background:
This is an early access version, the complete PDF, HTML, and XML versions will be available soon.
Article

Aspirin Eugenol Ester Alleviates Vascular Endothelial Ferroptosis by Enhancing Antioxidant Ability and Inhibiting the JNK/c-Jun/NCOA4/FTH Signaling Pathway

Key Lab of New Animal Drug of Gansu Province, Key Lab of Veterinary Pharmaceutical Development of Ministry of Agriculture and Rural Affairs, Lanzhou Institute of Husbandry and Pharmaceutical Sciences of CAAS, Lanzhou 730050, China
*
Authors to whom correspondence should be addressed.
Antioxidants 2025, 14(10), 1220; https://doi.org/10.3390/antiox14101220
Submission received: 8 September 2025 / Revised: 4 October 2025 / Accepted: 7 October 2025 / Published: 10 October 2025
(This article belongs to the Section Aberrant Oxidation of Biomolecules)

Abstract

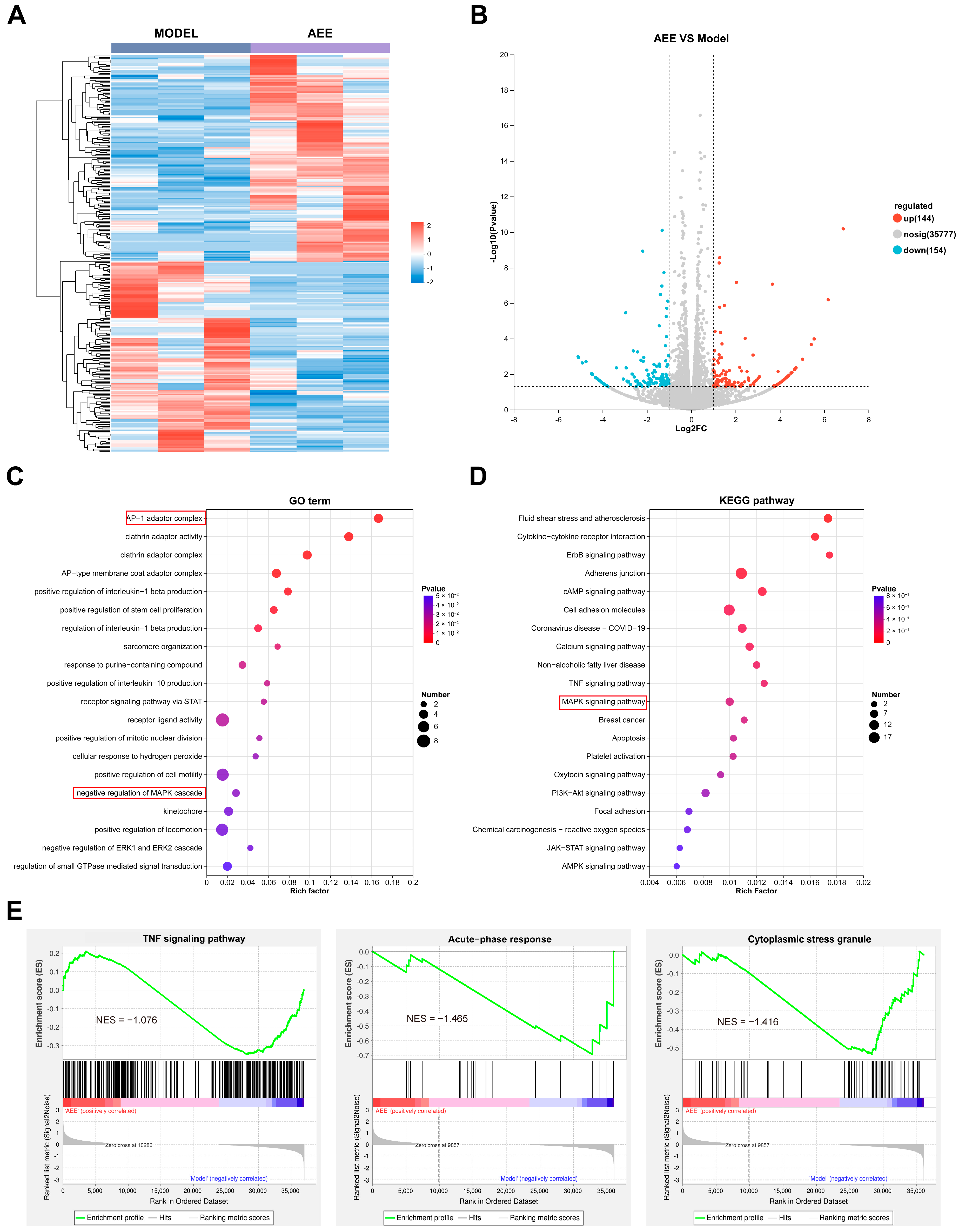
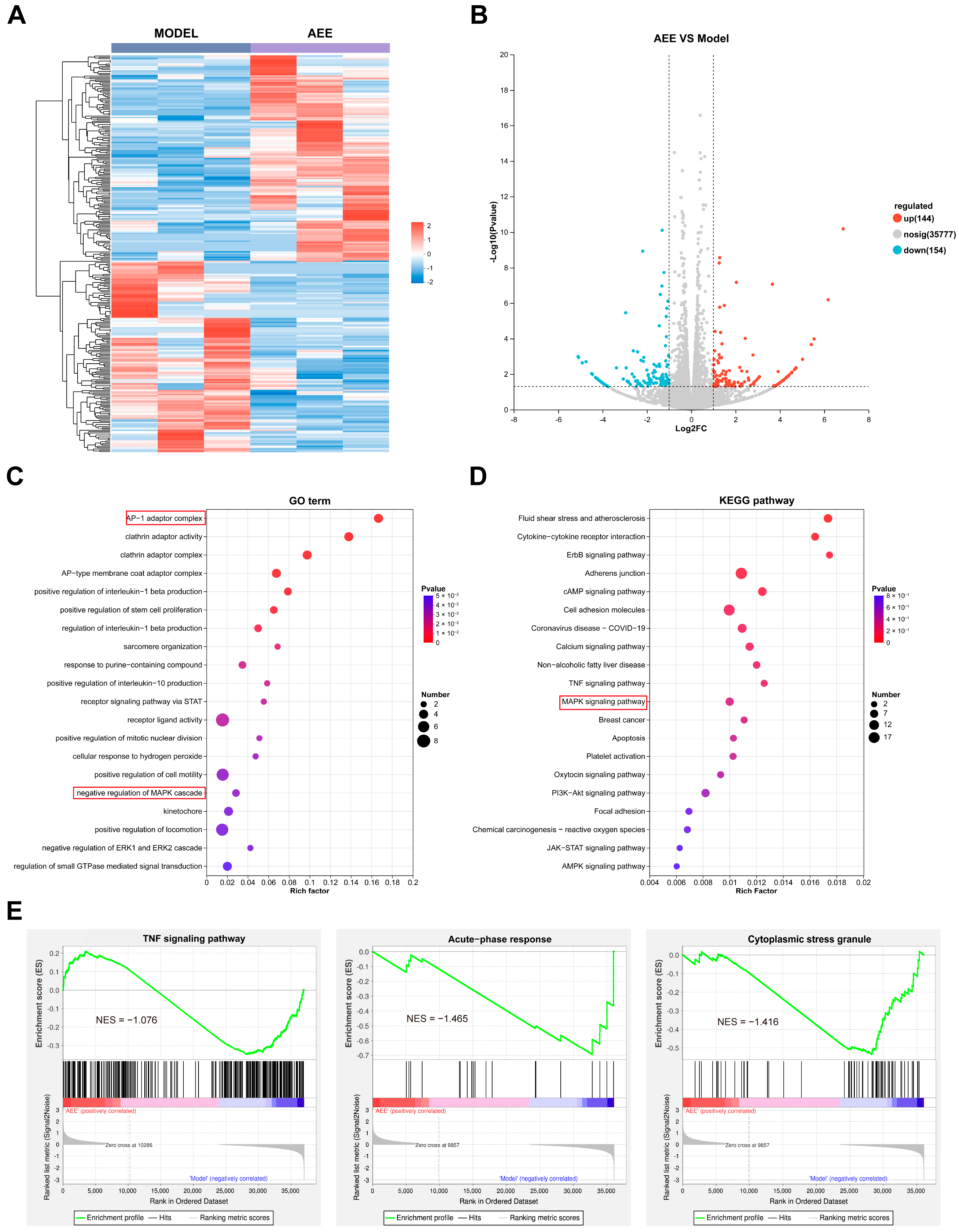
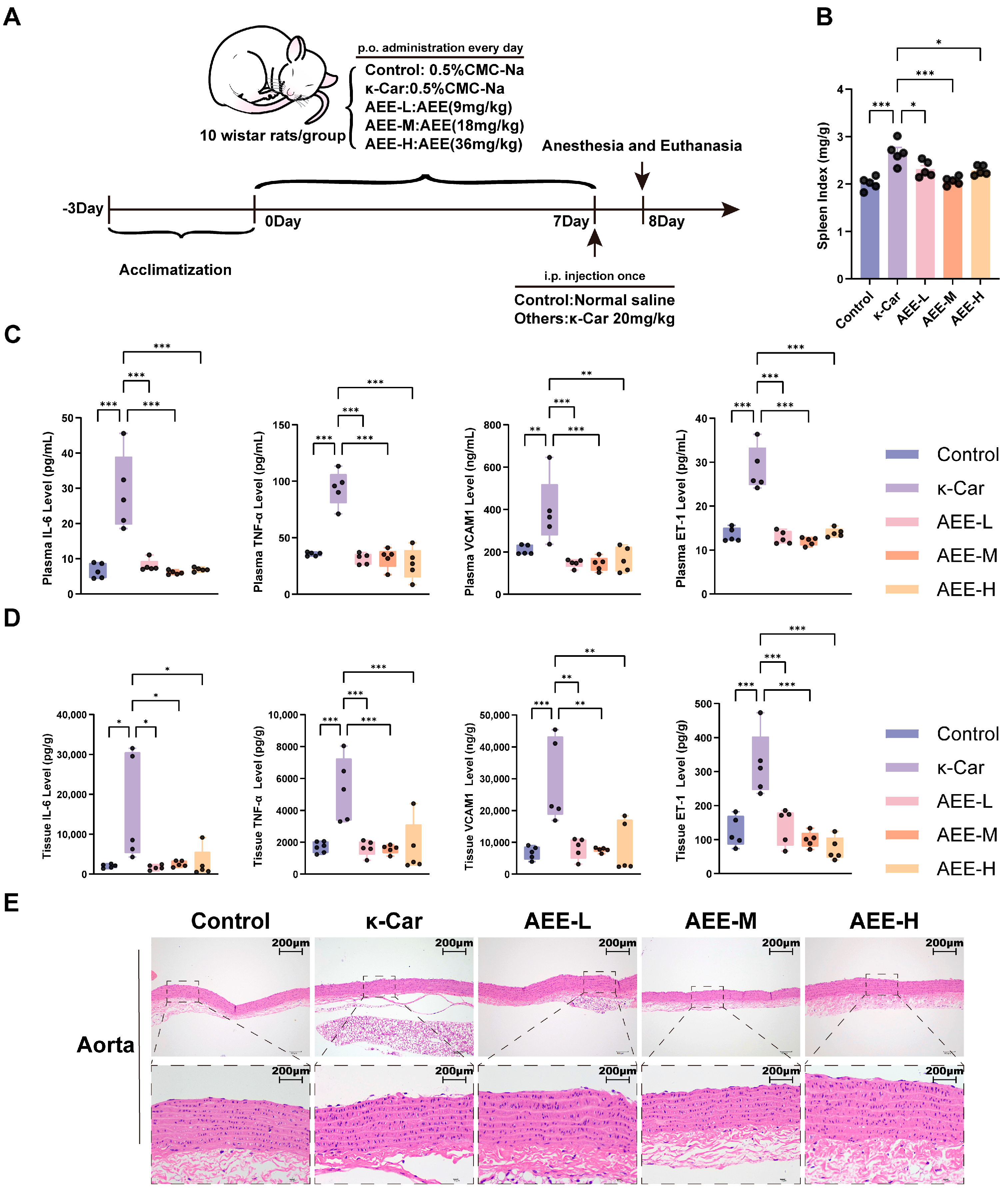
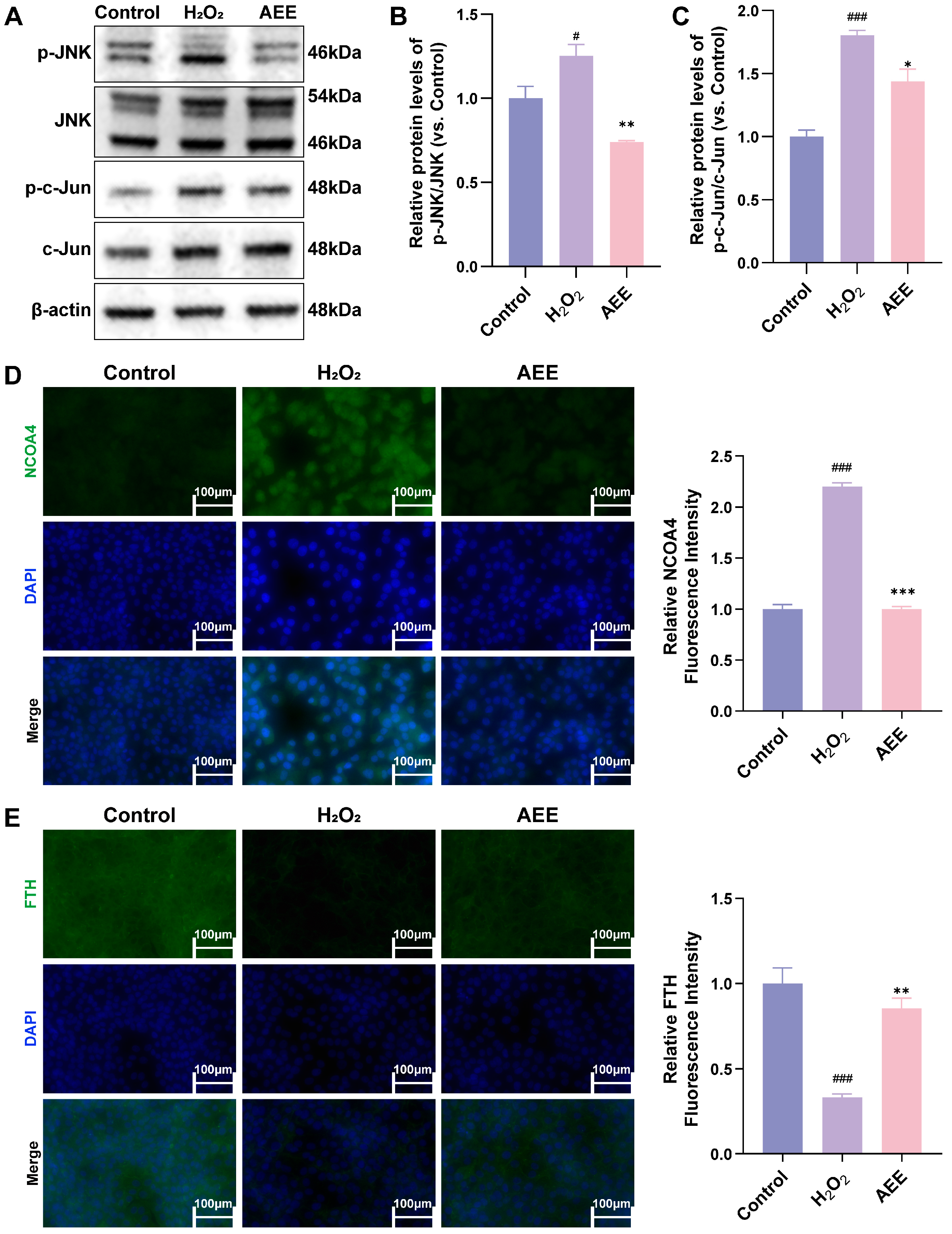
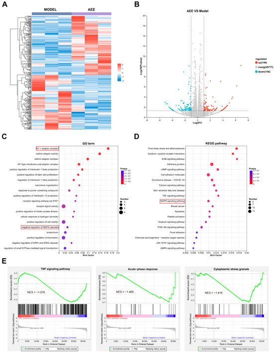
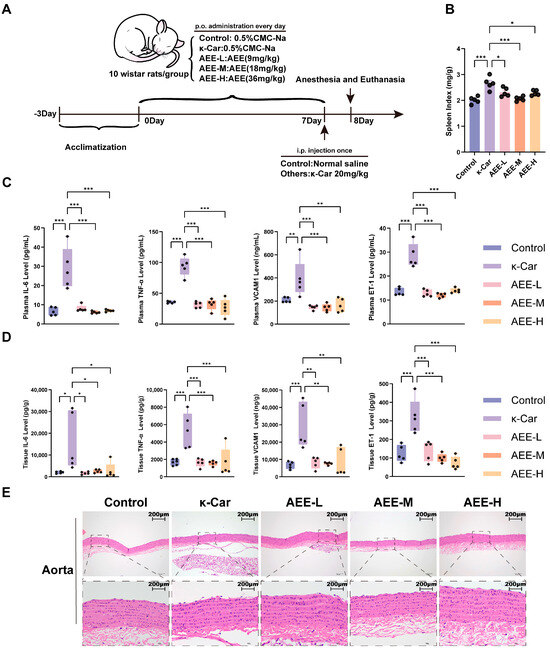
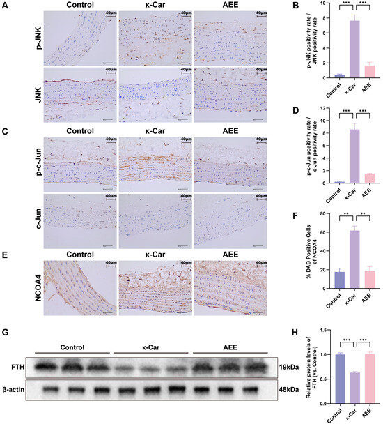
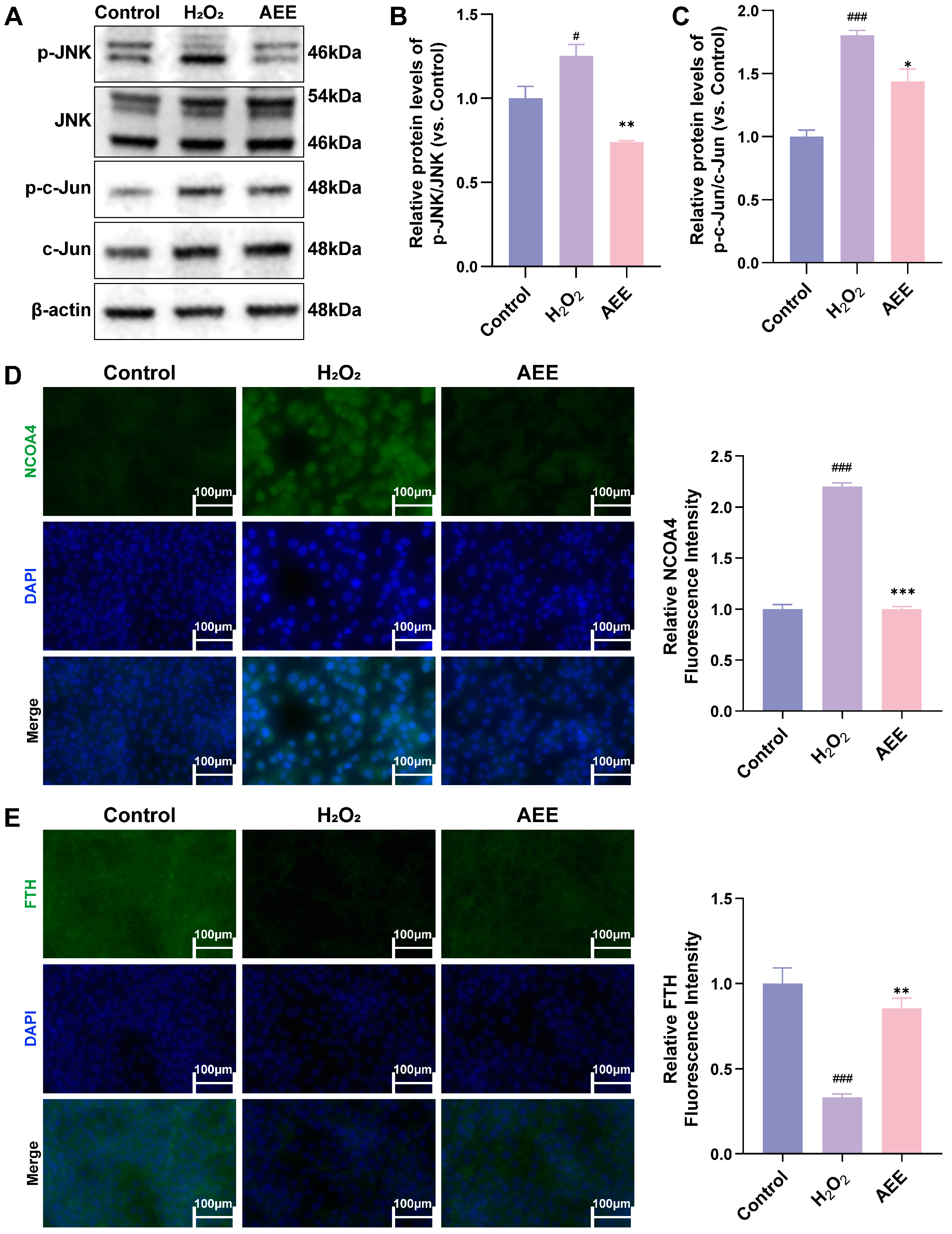
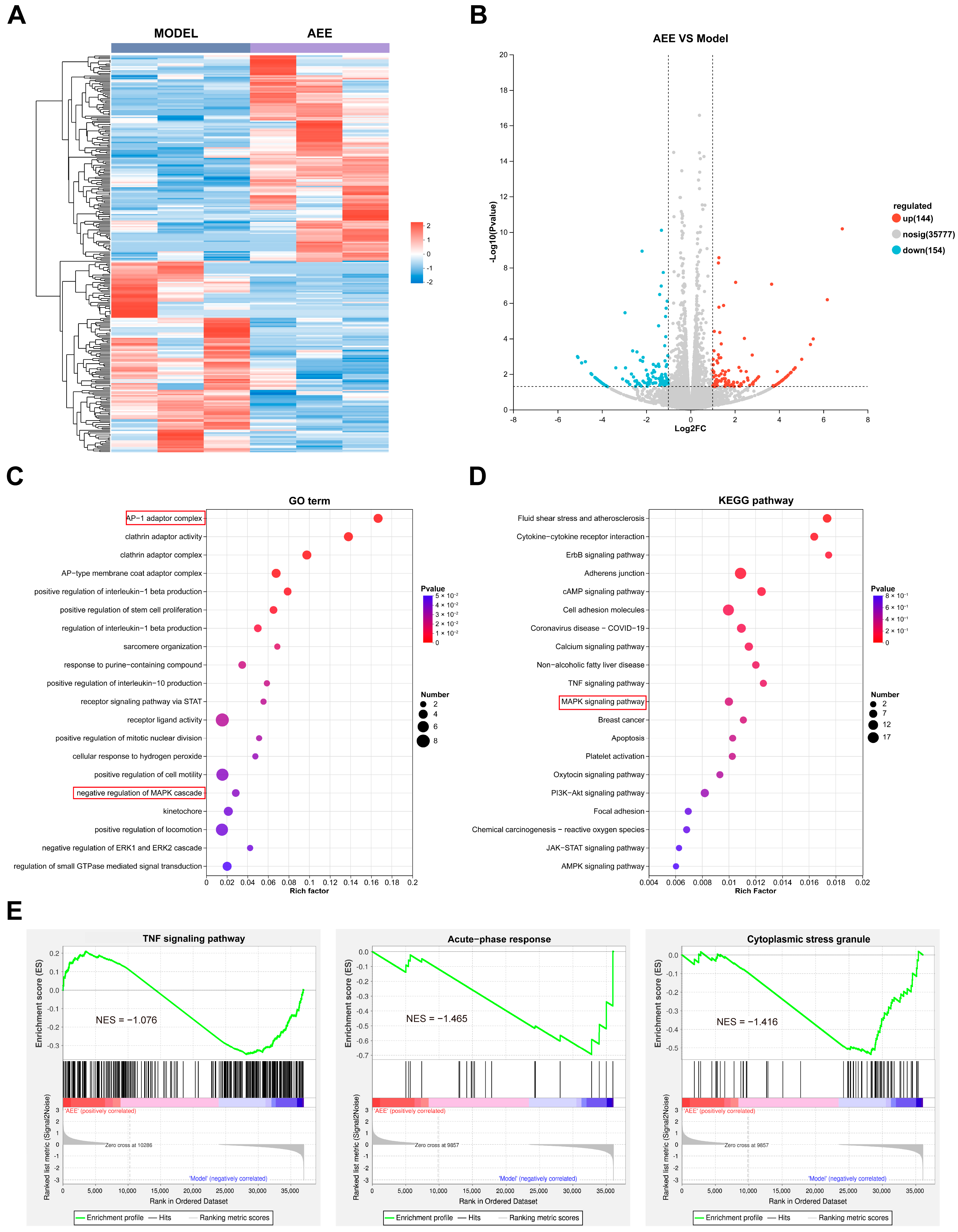
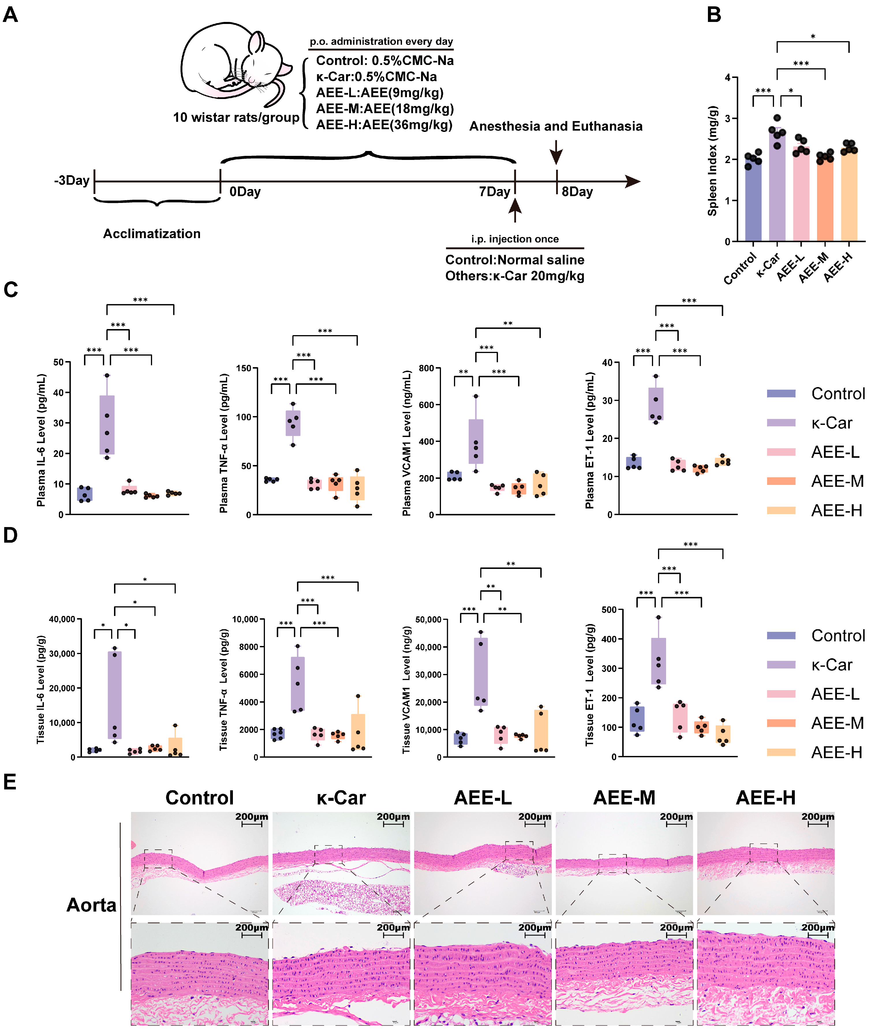
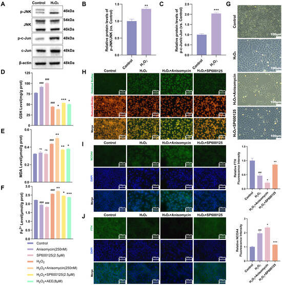
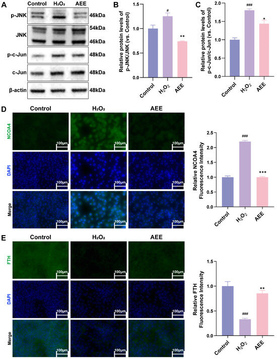
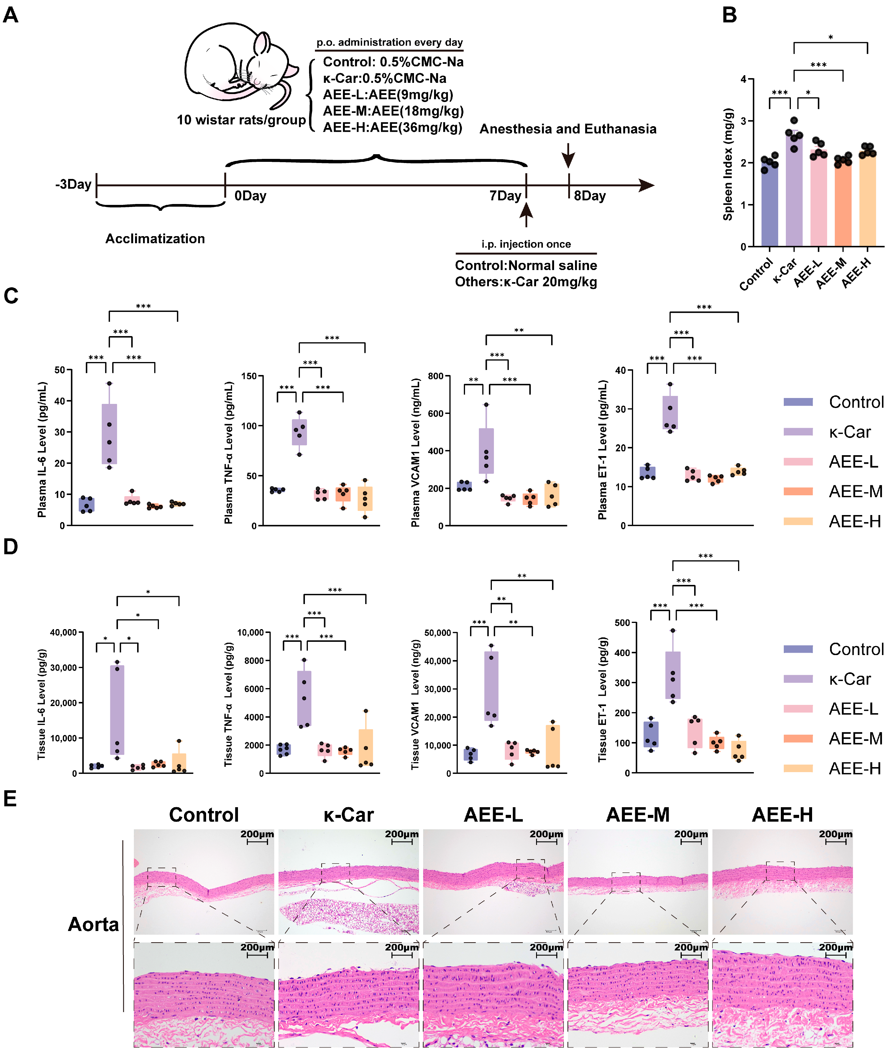
Oxidative stress occurs within bovine when exposed to harmful stimuli, accompanied by substantial accumulation of reactive oxygen species. Without timely clearance, these reactive oxygen species attack vascular endothelial cells, concurrently inducing extensive production of lipid peroxides within the vascular endothelium, and thereby triggering ferroptosis. Aspirin eugenol ester (AEE) showed pharmacological activity against oxidative stress-induced vascular endothelial damage. However, whether it could alleviate vascular endothelial damage by inhibiting ferroptosis remains unclear. This study aimed to evaluate the effects of AEE on vascular endothelial ferroptosis and elucidate its underlying molecular mechanisms. This study established vascular endothelial damage models in vitro and in vivo to explore the ability of AEE to inhibit ferroptosis and oxidative stress by measuring ferroptosis- and oxidative stress-related biomarkers. Transcriptomic and network pharmacology analyses were performed to identify AEE-regulated pathways and key targets. Validation of the pathways were conducted using molecular docking, cellular thermal shift assay, and specific protein agonists/inhibitors. AEE inhibited oxidative stress and ferroptosis in bovine aortic endothelial cells induced by hydrogen peroxide (H2O2) or RSL3 via suppressing the upregulation of ferroptosis-related genes and enhancing the expression of antioxidant genes. Transcriptomic and network pharmacology analyses identified JNK as a core target of AEE in regulating ferroptosis. JNK agonists enhanced H2O2-induced ferritinophagy; on the contrary, JNK inhibitors alleviated it. AEE suppressed H2O2-induced phosphorylation of JNK/c-Jun and ferritinophagy. In a carrageenan-induced rat aortic vascular endothelial damage model, AEE alleviated vascular endothelial damage and ferroptosis-related gene changes, promoted antioxidant gene expression, and inhibited JNK/c-Jun phosphorylation and ferritinophagy. AEE inhibited vascular endothelial ferroptosis by enhancing antioxidant ability, blocking downstream ferritinophagy, and reducing ferrous ion release.
Keywords: aspirin eugenol ester (AEE); transcriptomics; ferroptosis; oxidative stress; JNK/c-Jun aspirin eugenol ester (AEE); transcriptomics; ferroptosis; oxidative stress; JNK/c-Jun
Graphical Abstract

Share and Cite

MDPI and ACS Style

Feng, J.; Tao, Q.; Zhang, Z.-J.; Yu, Q.-F.; Yang, Y.-J.; Li, J.-Y. Aspirin Eugenol Ester Alleviates Vascular Endothelial Ferroptosis by Enhancing Antioxidant Ability and Inhibiting the JNK/c-Jun/NCOA4/FTH Signaling Pathway. Antioxidants 2025, 14, 1220. https://doi.org/10.3390/antiox14101220

AMA Style

Feng J, Tao Q, Zhang Z-J, Yu Q-F, Yang Y-J, Li J-Y. Aspirin Eugenol Ester Alleviates Vascular Endothelial Ferroptosis by Enhancing Antioxidant Ability and Inhibiting the JNK/c-Jun/NCOA4/FTH Signaling Pathway. Antioxidants. 2025; 14(10):1220. https://doi.org/10.3390/antiox14101220

Chicago/Turabian Style

Feng, Ji, Qi Tao, Zhi-Jie Zhang, Qin-Fang Yu, Ya-Jun Yang, and Jian-Yong Li. 2025. "Aspirin Eugenol Ester Alleviates Vascular Endothelial Ferroptosis by Enhancing Antioxidant Ability and Inhibiting the JNK/c-Jun/NCOA4/FTH Signaling Pathway" Antioxidants 14, no. 10: 1220. https://doi.org/10.3390/antiox14101220

APA Style

Feng, J., Tao, Q., Zhang, Z.-J., Yu, Q.-F., Yang, Y.-J., & Li, J.-Y. (2025). Aspirin Eugenol Ester Alleviates Vascular Endothelial Ferroptosis by Enhancing Antioxidant Ability and Inhibiting the JNK/c-Jun/NCOA4/FTH Signaling Pathway. Antioxidants, 14(10), 1220. https://doi.org/10.3390/antiox14101220

Note that from the first issue of 2016, this journal uses article numbers instead of page numbers. See further details here.

Article Metrics

Article metric data becomes available approximately 24 hours after publication online.
Back to TopTop