Transcriptomic Changes of Telencephalon and Hypothalamus in Largemouth Bass (Micropterus salmoides) Under Crowding Stress
Simple Summary
Abstract
1. Introduction
2. Materials and Methods
2.1. Animals and Care
2.2. Treatment and Sample Collection
2.3. RNA Extraction and Library Preparation
2.4. Differentially Expressed Genes Analysis and KEGG/GO Enrichment
2.5. qPCR Validation of Selected Differentially Expressed Genes
3. Results
3.1. The Overall Characterization of the Transcriptome Data
3.2. Functional Classification of DEGs in the Telencephalon of Largemouth Bass Under Crowding Stress
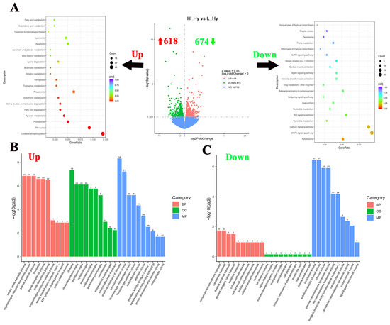
3.3. Functional Classification of DEGs in the Hypothalamus of Largemouth Bass Under Crowding Stress
3.4. Impact of Crowding Stress on Inflammation and Cell Fate in the Telencephalon and Hypothalamus of Largemouth Bass
3.5. Impact of Crowding Stress on Neurotransmitter Synthase and Synaptic Plasticity in the Telencephalon and Hypothalamus of Largemouth Bass
3.6. Validation of DEGs by qPCR
4. Discussion
5. Conclusions
- Neuroinflammatory induction;
- Region-specific alterations in cell death pathways:
- Apoptosis down-regulation in the telencephalon;
- Ferroptosis induction in the hypothalamus.
- Synaptic plasticity attenuation;
- Neurotransmitter/hormone dysregulation:
- γ-aminobutyric acid and serotonin synthesis changed in the telencephalon;
- Thyroid-stimulating hormone and somatostatin altered in the hypothalamus.

Author Contributions
Funding
Institutional Review Board Statement
Informed Consent Statement
Data Availability Statement
Acknowledgments
Conflicts of Interest
Abbreviations
| Tel | Telencephalon |
| Hy | Hypothalamus |
| FPKM | Fragments Per Kilobase per Million |
| GABA | γ-aminobutyric acid |
| 5-HT | Serotonin |
Appendix A
| Sample | Raw Reads (106) | Clean Reads (106) | Mapping Reads (106) | Mapping Rate (%) | Unique Mapping Reads (106) | Unique Mapping Rate (%) |
|---|---|---|---|---|---|---|
| L_Tel_1 | 46.56 | 44.60 | 42.62 | 95.57 | 40.54 | 90.91 |
| L_Tel_2 | 45.31 | 43.08 | 41.18 | 95.59 | 39.20 | 91.00 |
| L_Tel_3 | 45.63 | 43.36 | 41.54 | 95.80 | 39.31 | 90.64 |
| H_Tel_1 | 45.57 | 43.34 | 41.75 | 96.32 | 39.56 | 91.28 |
| H_Tel_2 | 45.55 | 43.17 | 41.45 | 96.01 | 39.22 | 90.83 |
| H_Tel_3 | 45.12 | 42.92 | 41.10 | 95.76 | 38.82 | 90.45 |
| L_Hy_1 | 44.58 | 42.63 | 40.90 | 95.94 | 38.95 | 91.37 |
| L_Hy_2 | 44.27 | 42.37 | 40.77 | 96.23 | 38.82 | 91.62 |
| L_Hy_3 | 43.21 | 41.43 | 39.99 | 96.53 | 37.92 | 91.52 |
| H_Hy_1 | 46.67 | 43.60 | 41.99 | 96.33 | 39.77 | 91.21 |
| H_Hy_2 | 45.23 | 42.75 | 40.61 | 95.00 | 38.62 | 90.34 |
| H_Hy_3 | 46.49 | 44.43 | 42.94 | 96.64 | 40.69 | 91.59 |
| Gene Name | Forward Primer | Reverse Primer |
|---|---|---|
| ptges | GCTGAGACACGGAGGTTTAC | ACAGGCAGTGAAGGTCCAATC |
| caspase3 | GAAGAGCAAACAGAGAGGATT | TTGGAGGCAGATTCAAAGTG |
| ryr3 | AACTGATGACGAGGTGGTGC | GGTCTGGAGGAACATACTTAGC |
| grin2d | GGTATTTCGGCAACATCACA | TCCCACCAACCTACATCTTC |
| rbp4a | TAGCAAAGAAGGACCCAGAG | GCGTAGTTGTCGTAGTCAGTG |
| sst1 | CTCACTCACAGCCTCCATCAGC | CCCAGAGCCTCGTTCTCCACC |
| β-actin | AAAGGGAAATCGTGCGTGAC | AAGGAAGGCTGGAAGAGGG |
References
- Seo, J.; Park, J. Does stocking density affect growth performance and hematological parameters of juvenile olive flounder Paralichthys olivaceus in a recirculating aquaculture system? Animals 2023, 13, 44. [Google Scholar] [CrossRef] [PubMed]
- Li, W.H.; Li, D.P.; Yang, Q.S.; Liu, L.; Liu, J.Y.; Lu, J.M.; Wang, Y.; Tang, R.; Li, L.; Zhang, X. Long-term crowding stress induces chronic inflammatory response and declines the immunity of grass carp (Ctenopharyngodon idella). Aquaculture 2023, 577, 739976. [Google Scholar] [CrossRef]
- Champneys, T.; Castaldo, G.; Consuegra, S.; de Leaniz, C.G. Density-dependent changes in neophobia and stress-coping styles in the world’s oldest farmed fish. R. Soc. Open Sci. 2018, 5, 181473. [Google Scholar] [CrossRef] [PubMed]
- Eissa, N.; Wang, H.P. Transcriptional stress responses to environmental and husbandry stressors in aquaculture species. Rev. Aquacult. 2014, 8, 61–88. [Google Scholar] [CrossRef]
- Zhang, Z.H.; Lin, W.H.; Li, Y.Q.; Yuan, X.Y.; He, X.Q.; Zhao, H.C.; Mo, J.Z.; Lin, J.Q.; Yang, L.L.; Liang, B.; et al. Physical enrichment for improving welfare in fish aquaculture and fitness of stocking fish: A review of fundamentals, mechanisms and applications. Aquaculture 2023, 574, 739651. [Google Scholar] [CrossRef]
- Li, W.Y.; Li, A.; Zhang, X.H.; Fei, F.; Gao, X.Q.; Fang, Y.Y.; Cao, S.Q.; Yang, H.J.; Li, W.S.; Liu, B.L. Transcriptomics reveals crowding stress inhibit the immune defense of the head kidney of the pearl gentian grouper juvenile through NF-κB signal pathway. Dev. Comp. Immunol. 2025, 162, 105299. [Google Scholar] [CrossRef]
- Zhang, J.; Chen, J.; Liang, H.; Li, M.; Zhou, W.H.; Yang, Y.L.; Zhang, Z.; Ding, Q.W.; Ran, C.; Zhou, Z.G. Effect of crowding stress on liver health, gut permeability and gut microbiota of genetically improved farmed tilapia (GIFT, Oreochromis niloticus). Aquaculture 2025, 594, 741448. [Google Scholar] [CrossRef]
- Aravena-Canales, D.; Valenzuela-Muñoz, V.; Gallardo-Escarate, C.; Molina, A.; Valdés, J.A. Molecular and epigenetic responses to crowding stress in rainbow trout (Oncorhynchus mykiss) skeletal muscle. Front. Endocrinol. 2025, 16, 1571111. [Google Scholar] [CrossRef]
- Pietsch, C.; Pawlak, P.; Konrad, J. Acute stress effects over time on the gene expression and neurotransmitter patterns in the carp (Cyprinus carpio) brain. Animals 2024, 14, 3413. [Google Scholar] [CrossRef]
- Lu, Y.; Shi, C.; Jin, X.; He, J.Y.; Yin, Z. Domestication of farmed fish via the attenuation of stress responses mediated by the hypothalamus-pituitary-inter-renal endocrine axis. Front. Endocrinol. 2022, 13, 923475. [Google Scholar] [CrossRef]
- Amano, M.; Amiya, N.; Fukushima, K.; Hagio, H.; Yamamoto, N.; Sakakura, Y. Effects of crowding stress on the hypothalamo-pituitary-interrenal axis of the self-fertilizing fish, Kryptolebias marmoratus. Comp. Biochem. Phys. A 2022, 264, 111110. [Google Scholar] [CrossRef] [PubMed]
- Rodriguez-Barreto, D.; Rey, O.; Uren-Webster, T.M.; Castaldo, G.; Consuegra, S.; de Leaniz, C.G. Transcriptomic response to aquaculture intensification in Nile tilapia. Evol. Appl. 2019, 12, 1757–1771. [Google Scholar] [CrossRef] [PubMed]
- Medeiros, L.R.; Cartolano, M.C.; McDonald, M.D. Crowding stress inhibits serotonin 1A receptor-mediated increases in corticotropin-releasing factor mRNA expression and adrenocorticotropin hormone secretion in the Gulf toadfish. J. Comp. Physiol. B 2014, 184, 259–271. [Google Scholar] [CrossRef] [PubMed]
- Huo, Z.S.; Wen, H.S.; Li, J.F.; He, F.; Li, Y.; Qi, X. Effects of long-term crowding stress on neuro-endocrine-immune network of rainbow trout (Oncorhynchus mykiss). Fish Shellfish. Immunol. 2019, 95, 180–189. [Google Scholar]
- de Magalhães, C.R.; Schrama, D.; Farinha, A.P.; Revets, D.; Kuehn, A.; Planchon, S.; Rodrigues, P.M.; Cerqueira, M. Protein changes as robust signatures of fish chronic stress: A proteomics approach to fish welfare research. BMC Genom. 2020, 21, 309. [Google Scholar]
- Moltesen, M.; Laursen, D.C.; Thörnqvist, P.O.; Andersson, M.Å.; Winberg, S.; Höglund, E. Effects of acute and chronic stress on telencephalic neurochemistry and gene expression in rainbow trout (Oncorhynchus mykiss). J. Exp. Biol. 2016, 219, 3907–3914. [Google Scholar] [CrossRef]
- Montalbano, G.; Bertolucci, C.; Lucon-Xiccato, T. Cognitive phenotypic plasticity: Environmental enrichment affects learning but not executive functions in a Teleost fish, Poecilia reticulata. Biology 2022, 11, 64. [Google Scholar] [CrossRef]
- Mes, D.; Palstra, A.P.; Henkel, C.V.; Mayer, I.; Vindas, M.A. Swimming exercise enhances brain plasticity in fish. R. Soc. Open Sci. 2020, 7, 191640. [Google Scholar] [CrossRef]
- Tang, P.A.; Stefansson, S.O.; Nilsen, T.O.; Gharbi, N.; Lai, F.; Tronci, V.; Balseiro, P.; Gorissen, M.; Ebbesson, L.O.E. Exposure to cold temperatures differentially modulates neural plasticity and stress responses in post-smolt Atlantic salmon (Salmo salar). Aquaculture 2022, 560, 738458. [Google Scholar] [CrossRef]
- Li, M.J.; Yang, L.S.; Liu, Y.; Ma, H. Long-term crowding stress disrupts intestinal homeostasis in largemouth bass (Micropterus salmoides). Aquaculture 2025, 599, 742171. [Google Scholar] [CrossRef]
- Yan, D.D.; Wei, T.; Dong, X.H.; Luo, C.; Tie, H.M.; Lu, Z.Y.; Wang, Z.L.; Jiang, H.B.; Chen, J.F.; Gan, L.; et al. Comprehensive analyses of gene expression and alternative splicing to partially reveal the mechanism of crowding stress-inhibited intestinal development of largemouth bass (Micropterus salmoides). Aquaculture 2025, 594, 741446. [Google Scholar] [CrossRef]
- Ni, M.; Liu, M.; Lou, J.F.; Mi, G.Q.; Yuan, J.L.; Gu, Z.M. Stocking density alters growth performance, serum biochemistry, digestive enzymes, immune response, and muscle quality of largemouth bass (Micropterus salmoides) in in-pond raceway system. Fish Physiol. Biochem. 2021, 47, 1243–1255. [Google Scholar] [CrossRef] [PubMed]
- Jia, E.T.; Jiang, W.B.; Liu, W.B.; Jiang, G.Z.; Li, X.F.; Chi, C.; Zhang, D.D. Crowding stress-related protein markers: New candidates for assessing welfare of largemouth bass reared in an in-pond raceway system. Aquaculture 2022, 550, 737821. [Google Scholar] [CrossRef]
- Zheng, J.L.; Zhang, H.T.; Gao, L.; Chen, X.; Zhu, Q.L.; Han, T. Combined effects of crowding stress and low salinity on GH/IGF axis, antioxidant response, and HPI axis in largemouth bass (Micropterus salmoides) larvae. Aquaculture 2024, 578, 740036. [Google Scholar] [CrossRef]
- Oomen, R.A.; Hutchings, J.A. Transcriptomic responses to environmental change in fishes: Insights from RNA sequencing. Facets 2017, 2, 610–641. [Google Scholar] [CrossRef]
- Li, M.J.; Yang, L.S.; Zhang, L.; Zhang, Q. Specific biomarkers and neurons distribution of different brain regions in largemouth bass (Micropterus salmoides). Front. Endocrinol. 2024, 15, 1385575. [Google Scholar] [CrossRef]
- Yousefi, M.; Hoseini, S.M.; Kulikov, E.V.; Babichev, N.V.; Bolshakova, M.V.; Shopinskaya, M.I.; Rogov, R.V.; Zharov, A.N. Effects of dietary pomegranate peel supplementation on growth performance and biochemical responses of common carp, Cyprinus carpio, to chronic crowding stress. Aquacult. Rep. 2023, 30, 101532. [Google Scholar] [CrossRef]
- Matthews, M.; Varga, Z.M. Anesthesia and euthanasia in zebrafish. ILAR J. 2012, 53, 192–204. [Google Scholar] [CrossRef]
- Yang, T.Y.; Zhang, Y.; Meng, W.; Zhong, X.; Shan, Y.; Gao, T.X. Comparative transcriptomic analysis brings new insights into the response to acute temperature acclimation in burbot (Lota lota lota). Aquacult. Rep. 2021, 20, 100657. [Google Scholar] [CrossRef]
- Yang, L.S.; Li, M.J.; Zhang, J.; Liu, Y. Role of brain-gut axis in modulating stress responses via neurotransmitters and cytokines in largemouth bass (Micropterus salmoides) under acute crowding stress. Aquaculture 2025, 604, 742502. [Google Scholar] [CrossRef]
- Zhao, L.; Huang, J.Q.; Wu, S.J.; Li, Y.J.; Pan, Y.C. Integrative analysis of miRNA and mRNA expression associated with the immune response in the intestine of rainbow trout (Oncorhynchus mykiss) infected with infectious hematopoietic necrosis virus. Fish Shellfish Immun. 2022, 131, 54–66. [Google Scholar] [CrossRef] [PubMed]
- Dai, Y.F.; Shen, Y.B.; Wang, S.T.; Zhang, J.H.; Su, Y.H.; Bao, S.C.; Xu, X.Y.; Li, J.L. RNA-Seq transcriptome analysis of the liver and brain of the black carp (Mylopharyngodon piceus) during fasting. Mar. Biotechnol. 2021, 23, 389–401. [Google Scholar]
- Jia, R.; Du, J.L.; Cao, L.P.; Feng, W.R.; He, Q.; Xu, P.; Yin, G.J. Application of transcriptome analysis to understand the adverse effects of hydrogen peroxide exposure on brain function in common carp (Cyprinus carpio). Environ. Pollut. 2021, 286, 117240. [Google Scholar] [PubMed]
- Borchers, A.; Pieler, T. Programming pluripotent precursor cells derived from xenopus embryos to generate specific tissues and organs. Genes 2010, 1, 413–426. [Google Scholar] [CrossRef]
- Ji, N.J.; Wang, J.Y.; Huang, W.C.; Huang, J.W.; Cai, Y.F.; Sun, S.; Shen, X.; Liang, Y. Transcriptome analysis of the harmful alga Heterosigma akashiwo under a 24-hour light-dark cycle. Harmful Algae 2024, 133, 102601. [Google Scholar] [CrossRef]
- Yu, H.; Ge, X.P.; Zhang, L.; Chen, X.R.; Ren, M.C.; Liang, H.L. Transcriptome analysis reveals the feeding response and oxidative stress in juvenile Micropterus salmoides fed a low-fish-meal diet with enzyme-hydrolysed intestinal mucosa protein substitution. Aquaculture 2023, 570, 739441. [Google Scholar] [CrossRef]
- Kotova, M.M.; Amikishiev, S.V.; Apukhtin, K.V.; Galstyan, D.S.; de Abreu, M.S.; Stewart, A.M.; Yang, L.E.; Kalueff, A.V. Prolonged 5-week and 12-week chronic stress differentially modulates CNS expression of pro- and anti-neuroinflammatory biomarkers, brain monoamines and affective behavior in adult zebrafish. J. Comp. Physiol. B 2025. [Google Scholar] [CrossRef]
- Tripathi, A.; Whitehead, C.; Surrao, K.; Pillai, A.; Madeshiya, A.; Li, Y.; Khodadadi, H.; Ahmed, A.O.; Turecki, G.; Baban, B.; et al. Type 1 interferon mediates chronic stress-induced neuroinflammation and behavioral deficits via complement component 3-dependent pathway. Mol. Psychiatr. 2021, 26, 3043–3059. [Google Scholar] [CrossRef]
- Sun, Y.J.; Koyama, Y.; Shimada, S. Inflammation from peripheral organs to the brain: How does systemic inflammation cause neuroinflammation? Front. Aging Neurosci. 2022, 14, 903455. [Google Scholar] [CrossRef]
- Guo, Y.L.; Wei, C.; Ding, H.; Li, P.Y.; Gao, Y.R.; Zhong, K.N.; Bao, Z.M.; Qu, Z.; Wang, B.; Hu, J.J. Effect of cold stress on the blood-brain barrier in Plectropomus leopardus. BMC Genom. 2024, 25, 1031. [Google Scholar] [CrossRef]
- Lochhead, J.J.; Yang, J.Z.; Ronaldson, P.T.; Davis, T.P. Structure, function, and regulation of the blood-brain barrier tight junction in central nervous system disorders. Front. Physiol. 2020, 11, 914. [Google Scholar] [CrossRef] [PubMed]
- Zupanc, G.K.H. Neurogenesis and neuronal regeneration in the adult fish brain. J. Comp. Physiol. A 2006, 192, 649–670. [Google Scholar] [CrossRef] [PubMed]
- Dunlap, K.D.; Tran, A.; Ragazzi, M.A.; Krahe, R.; Salazar, V.L. Predators inhibit brain cell proliferation in natural populations of electric fish, Brachyhypopomus occidentalis. Proc. R. Soc. B Biol. Sci. 2016, 283, 1824. [Google Scholar] [CrossRef]
- Sørensen, C.; Johansen, I.B.; Øverli, Ø. Neural plasticity and stress coping in teleost fishes. Gen. Comp. Endocrinol. 2013, 181, 25–34. [Google Scholar] [CrossRef]
- Reddy, B.R.; Babu, N.S.; Das, T.; Bhattacharya, D.; Murthy, C.L.N.; Kumar, A.; Idris, M.M.; Chakravarty, S. Proteome profile of telencephalon associates attenuated neurogenesis with chronic stress induced mood disorder phenotypes in zebrafish model. Pharmacol. Biochem. Behav. 2021, 204, 173170. [Google Scholar] [CrossRef]
- Futatsugi, A.; Kato, K.; Ogura, H.; Li, S.T.; Nagata, E.; Kuwajima, G.; Tanaka, K.; Itohara, S.; Mikoshiba, K. Facilitation of NMDAR-independent LTP and spatial learning in mutant mice lacking ryanodine receptor type 3. Neuron 1999, 24, 701–713. [Google Scholar] [CrossRef]
- Song, l.; Huganir, R.L. Regulation of AMPA receptors during synaptic plasticity. Trends Neurosci. 2002, 25, 578–588. [Google Scholar] [CrossRef]
- Sulistomo, H.W.; Nemoto, T.; Kage, Y.; Fujii, H.; Uchida, T.; Takamiya, K.; Sumimoto, H.; Kataoka, H.; Bito, H.; Takeya, R. Fhod3 controls the dendritic spine morphology of specific subpopulations of pyramidal neurons in the mouse cerebral cortex. Cereb. Cortex 2021, 31, 2205–2219. [Google Scholar] [CrossRef]
- Lane, M.A.; Bailey, S.J. Role of retinoid signalling in the adult brain. Prog. Neurobiol. 2005, 75, 275–293. [Google Scholar] [CrossRef]
- Tran, A.P.; Silver, J. Cathepsins in neuronal plasticity. Neural. Regen. Res. 2021, 16, 26–35. [Google Scholar]
- Johansen, I.B.; Sørensen, C.; Sandvik, G.K.; Nilsson, G.E.; Höglund, E.; Bakken, M.; Øverli, Ø. Neural plasticity is affected by stress and heritable variation in stress coping style. Comp. Biochem. Phys. D 2012, 7, 161–171. [Google Scholar]
- Zhang, Z.H.; Xu, X.W.; Wang, Y.H.; Zhang, X.M. Effects of environmental enrichment on growth performance, aggressive behavior and stress-induced changes in cortisol release and neurogenesis of black rockfish Sebastes schlegelii. Aquaculture 2020, 528, 735483. [Google Scholar] [CrossRef]
- Marcon, M.; Mocelin, R.; Benvenutti, R.; Costa, T.; Herrmann, A.P.; de Oliveira, D.L.; Koakoski, G.; Barcellos, L.J.G.; Piato, A. Environmental enrichment modulates the response to chronic stress in zebrafish. J. Exp. Biol. 2018, 221, jeb176735. [Google Scholar]
- Salvanes, A.G.V.; Moberg, O.; Ebbesson, L.O.E.; Nilsen, T.O.; Jensen, K.H.; Braithwaite, V.A. Environmental enrichment promotes neural plasticity and cognitive ability in fish. Proc. R. Soc. B Biol. Sci. 2013, 280, 20131331. [Google Scholar]
- Lucassen, P.J.; Heine, V.M.; Muller, M.B.; van der Beek, E.M.; Wiegant, V.M.; De Kloet, E.R.; Joels, M.; Fuchs, E.; Swaab, D.F.; Czeh, B. Stress, depression and hippocampal apoptosis. CNS Neurol. Disord. 2006, 5, 531–546. [Google Scholar] [CrossRef]
- Bachis, A.; Cruz, M.I.; Nosheny, R.L.; Mocchetti, I. Chronic unpredictable stress promotes neuronal apoptosis in the cerebral cortex. Neurosci. Lett. 2008, 442, 104–108. [Google Scholar] [CrossRef]
- Weiland, A.; Wang, Y.M.; Wu, W.H.; Lan, X.; Han, X.N.; Li, Q.; Wang, J. Ferroptosis and its role in diverse brain diseases. Mol. Neurobiol. 2019, 56, 4880–4893. [Google Scholar] [CrossRef]
- Cao, H.; Zuo, C.C.; Huang, Y.Q.; Zhu, L.D.; Zhao, J.L.; Yang, Y.Y.; Jiang, Y.S.; Wang, F.R. Hippocampal proteomic analysis reveals activation of necroptosis and ferroptosis in a mouse model of chronic unpredictable mild stress-induced depression. Behav. Brain Res. 2021, 407, 113261. [Google Scholar]
- Zhang, Y.; Zhang, P.J.; Li, Y.H. Gut microbiota-mediated ferroptosis contributes to mercury exposure-induced brain injury in common carp. Metallomics 2022, 14, mfab072. [Google Scholar]
- Phrompanya, P.; Panase, P.; Saenphet, S.; Saenphet, K. Histopathology and oxidative stress responses of Nile tilapia Oreochromis niloticus exposed to temperature shocks. Fish. Sci. 2021, 87, 491–502. [Google Scholar]
- Zhang, S.; Sun, Z.Y.; Jiang, X.; Lu, Z.M.; Ding, L.; Li, C.Z.; Tian, X.W.; Wang, Q.L. Ferroptosis increases obesity: Crosstalk between adipocytes and the neuroimmune system. Front. Immunol. 2022, 13, 1049936. [Google Scholar]
- Huang, F.; Wu, X.J. Brain neurotransmitter modulation by gut microbiota in anxiety and depression. Front. Cell Dev. Biol. 2021, 9, 649103. [Google Scholar] [CrossRef] [PubMed]
- Ghosal, S.; Hare, B.D.; Duman, R.S. Prefrontal cortex GABAergic deficits and circuit dysfunction in the pathophysiology and treatment of chronic stress and depression. Curr. Opin. Behav. Sci. 2017, 14, 1–8. [Google Scholar]
- Mahar, I.; Bambico, F.R.; Mechawar, N.; Nobrega, J.N. Stress, serotonin, and hippocampal neurogenesis in relation to depression and antidepressant effects. Neurosci. Biobehav. Rev. 2014, 38, 173–192. [Google Scholar]
- Sibbe, M.; Kulik, A. GABAergic regulation of adult hippocampal neurogenesis. Mol. Neurobiol. 2017, 54, 5497–5510. [Google Scholar]
- Canosa, L.F.; Chang, J.P.; Peter, R.E. Neuroendocrine control of growth hormone in fish. Gen. Comp. Endocrinol. 2007, 151, 1–26. [Google Scholar]
- Canosa, L.F.; Bertucci, J.I. The effect of environmental stressors on growth in fish and its endocrine control. Front. Endocrinol. 2023, 14, 1109461. [Google Scholar]
- Blanco, A.M. Hypothalamic- and pituitary-derived growth and reproductive hormones and the control of energy balance in fish. Gen. Comp. Endocrinol. 2020, 287, 113322. [Google Scholar]
- Valenzuela, C.A.; Zuloaga, R.; Mercado, L.; Einarsdottir, I.E.; Björnsson, B.T.; Valdés, J.A.; Molina, A. Chronic stress inhibits growth and induces proteolytic mechanisms through two different nonoverlapping pathways in the skeletal muscle of a teleost fish. Am. J. Physiol. Regul. Integr. Comp. Physiol. 2018, 314, R102–R113. [Google Scholar] [CrossRef]
- Ren, Y.Y.; Wen, H.S.; Li, Y.; Li, J.F. Stocking density affects the growth performance and metabolism of Amur sturgeon by regulating expression of genes in the GH/IGF axis. J. Oceanol. Limnol. 2018, 36, 956–972. [Google Scholar]







| Gene Name | Description | Brief Function | H_Tel_FPKM | L_Tel_FPKM | p Value | Log2Fold Change |
|---|---|---|---|---|---|---|
| cndp2 | cytosolic non-specific dipeptidase | Protease, Neuroprotection, Inflammation, Oxidative stress | 52.65 | 2.00 | 0.0064 | 4.68 |
| actr1b | actin-related protein 1B | Neural development, axonal growth, synaptic plasticity | 19.03 | 2.74 | 2.85 × 10−11 | 2.77 |
| rbp4a | retinol-binding protein 4A | Transport of vitamin A, neurogenesis, synaptic plasticity, inflammation | 23.21 | 3.45 | 3.46 × 10−6 | 2.72 |
| hagh | hydroxyacylglutathione hydrolase | Cellular detoxification, antioxidant defense, glucose metabolic homeostasis | 5.57 | 1.32 | 0.0055 | 2.06 |
| cbln1 | cerebellin-1 | Synaptogenesis, neurotransmitter transmission, synaptic plasticity | 15.28 | 3.70 | 0.00013 | 2.03 |
| dgkh | diacylglycerol kinase | Lipid metabolism, synaptic plasticity | 11.71 | 2.84 | 0.00062 | 2.02 |
| tm9sf2 | transmembrane 9 superfamily member 2 | Endosomes and lysosomes activities, antiviral responses | 6.15 | 1.53 | 6.44 × 10−5 | 1.98 |
| ctsd | cathepsin D | Protein degradation, apoptosis, inflammation, neurogenesis, synaptic plasticity | 25.51 | 6.83 | 2.67 × 10−5 | 1.86 |
| praf2 | PRA1 domain family member 2 | Vesicular transport, neurotransmitter transport, apoptosis | 13.21 | 3.59 | 0.016 | 1.86 |
| rtn4rl2 | reticulon-4 receptor-like 2 | Synaptic growth and plasticity, apoptosis, endoplasmic reticulum stress | 27.51 | 7.73 | 1.67 × 10−7 | 1.81 |
| taf9 | TAF9 RNA polymerase II | Transcription initiation process, apoptosis, neuronal proliferation and differentiation, lipid metabolism | 13.02 | 33.37 | 4.55 × 10−6 | −1.39 |
| dedd2 | DNA-binding death effector domain-containing protein 2 | Apoptosis | 14.06 | 37.58 | 0.0030 | −1.46 |
| p4htm | prolyl 4-hydroxylase transmembrane | Hypoxia response, inflammation, blood–brain barrier permeability, calcium signaling | 8.31 | 22.57 | 0.00090 | −1.48 |
| rpl7a | ribosomal protein L7a | Protein translation, axonal regeneration, synaptic plasticity | 5.14 | 14.27 | 0.011 | −1.51 |
| rab7 | Ras-related protein 7 | Membrane transport, autophagy | 5.98 | 16.66 | 0.00014 | −1.52 |
| cfi | complement factor I | Immune defense, neuroinflammation, neuroprotective | 6.40 | 18.48 | 0.0025 | −1.57 |
| oc90 | otoconin 90 | Vestibular balance | 10.14 | 32.56 | 1.85 × 10−5 | −1.72 |
| styk1 | tyrosine-protein kinase | Cell proliferation and differentiation, neurogenesis | 6.78 | 21.88 | 0.00019 | −1.73 |
| prkcg | protein kinase C gamma | Synaptic plasticity, neuroprotective | 8.89 | 29.59 | 0.016 | −1.78 |
| trappc1 | trafficking protein particle complex subunit 1 | Vesicular transport | 6.00 | 20.95 | 0.0027 | −1.84 |
| Gene Name | Description | Brief Function | H_Hy_FPKM | L_Hy_FPKM | p Value | Log2Fold Change |
|---|---|---|---|---|---|---|
| ddta | D-dopachrome decarboxylase-A-like | Melanin biosynthesis, immune function | 5.97 | 0.07 | 4.15 × 10−8 | 6.36 |
| chchd10 | coiled-coil-helix-coiled-coil-helix domain-containing protein 10 | Energy metabolism, oxidative stress, neurodegeneration processes | 20.04 | 0.45 | 0.00028 | 5.54 |
| iaip27 | interferon alpha-inducible protein 27 | Antiviral responses, apoptosis, inflammation | 27.60 | 1.94 | 0.00035 | 3.88 |
| mdh1 | malate dehydrogenase | Energy metabolism | 44.18 | 3.38 | 2.42 × 10−9 | 3.71 |
| atp5 | ATP synthase subunit | ATP biosynthesis, oxidative stress, neurodegeneration | 13.15 | 1.05 | 0.0013 | 3.64 |
| pnrc2 | proline-rich nuclear receptor coactivator 2 | Hormone synthesis, fat metabolism | 24.89 | 2.30 | 0.0008 | 3.48 |
| sst1 | somatostatin 1 | Growth hormone release, neuronal activity, synaptic plasticity, memory formation | 22.42 | 2.66 | 0.0029 | 3.11 |
| ccmc5 | C-C motif chemokine 5 | Inflammation | 9.28 | 1.23 | 0.011 | 2.95 |
| icl | ictacalcin-like | Calcium homeostasis | 17.36 | 2.41 | 0.00048 | 2.87 |
| iaip27-1 | interferon alpha-inducible protein 27 | Antiviral responses, apoptosis, inflammation | 32.27 | 5.32 | 0.0011 | 2.64 |
| neub1 | neurabin-1 | Synaptic plasticity, synaptic formation | 2.43 | 9.80 | 0.002 | −2.00 |
| gucy1b2 | guanylate cyclase soluble subunit beta-2 | NO receptor, synaptic plasticity | 2.18 | 9.15 | 0.00012 | −2.06 |
| mycbpap | MYCBP-associated protein | Cell proliferation, synaptic remodeling | 3.31 | 14.48 | 0.0015 | −2.12 |
| kbtbd3 | kelch repeat and BTB (POZ) domain containing 3 | Ubiquitination | 4.01 | 18.03 | 0.00081 | −2.16 |
| tshb | Thyroid-stimulating hormone subunit beta | Growth, reproduction | 2.02 | 9.67 | 0.034 | −2.23 |
| alox15b | polyunsaturated fatty acid lipoxygenase ALOX15B | Inflammation | 1.46 | 7.33 | 0.0017 | −2.32 |
| trio | Triple-functional domain protein | Neurogenesis, neuronal migration, synaptic plasticity | 0.73 | 5.55 | 0.0011 | −2.92 |
| pgrs16 | PE-PGRS family protein | Mycobacterium tuberculosis surface antigens | 0.70 | 8.52 | 3.96 × 10−9 | −3.59 |
| gtf2a2 | transcription initiation factor IIA subunit 2 | Transcription initiation process | 0.32 | 8.63 | 2.29 × 10−9 | −4.77 |
| slc8a1 | NAC1_CANLF sodium/calcium exchanger 1 | Calcium homeostasis | 0.08 | 6.30 | 5.75 × 10−12 | −6.28 |
| Gene Name | Description | Tel | Hy |
|---|---|---|---|
| Log2Fold Change (p Value) | Log2Fold Change (p Value) | ||
| prkcg | protein kinase C | −1.78 (0.016) | −1.99 (0.0025) |
| cacna1d | voltage-gated calcium channel subunit alpha | −0.88 (0.019) | −1.52 (0.075) |
| adcy2 | adenylate cyclase type 2 | −1.03 (0.025) | −1.08 (0.031) |
| ryr1 | ryanodine receptor 1 | −0.66 (0.038) | −0.94 (0.032) |
| ryr3 | ryanodine receptor 3 | −0.75 (0.012) | −1.04 (0.027) |
| ryr3-1 | ryanodine receptor 3-1 | −0.89 (0.0099) | −1.45 (0.0040) |
| grm4 | metabotropic glutamate receptor 4 | 1.38 (0.028) | - |
| grin2a | glutamate receptor ionotropic, NMDA 2A | 0.72 (0.021) | - |
| grik3 | glutamate receptor ionotropic, kainate 3 | 0.67 (0.0037) | - |
| grm5 | metabotropic glutamate receptor 5 | 0.31 (0.017) | - |
| gria3 | glutamate receptor ionotropic, AMPA 3 | −0.74 (0.046) | - |
| gria4 | glutamate receptor ionotropic, AMPA 4 | −0.87 (0.010) | −1.16 (0.017) |
| grik2 | glutamate receptor ionotropic, kainate 2 | −0.93 (0.011) | −1.64 (0.034) |
| grin2d | glutamate receptor ionotropic, NMDA 2D | −0.94 (0.0065) | −1.16 (0.019) |
| gria4-1 | glutamate receptor ionotropic, AMPA 4-1 | −1.01 (0.0056) | −1.25 (0.026) |
| grm7 | metabotropic glutamate receptor 7 | −1.16 (0.027) | - |
| grin2b | glutamate receptor ionotropic, NMDA 2B | - | −0.80 (0.037) |
| lrrtm4 | leucine-rich repeat transmembrane neuronal 4 | 1.10 (0.015) | - |
| nrxn3b | neurexin 3b | −0.63 (0.047) | −0.94 (0.033) |
| fhod1 | formin homology 2 domain containing 1 | −1.03 (0.00097) | −1.55 (0.000032) |
| bmp6 | bone morphogenetic protein 6-like | −1.49 (0.0062) | - |
Disclaimer/Publisher’s Note: The statements, opinions and data contained in all publications are solely those of the individual author(s) and contributor(s) and not of MDPI and/or the editor(s). MDPI and/or the editor(s) disclaim responsibility for any injury to people or property resulting from any ideas, methods, instructions or products referred to in the content. |
© 2025 by the authors. Licensee MDPI, Basel, Switzerland. This article is an open access article distributed under the terms and conditions of the Creative Commons Attribution (CC BY) license (https://creativecommons.org/licenses/by/4.0/).
Share and Cite
Li, M.; Yang, L.; Liu, Y. Transcriptomic Changes of Telencephalon and Hypothalamus in Largemouth Bass (Micropterus salmoides) Under Crowding Stress. Biology 2025, 14, 809. https://doi.org/10.3390/biology14070809
Li M, Yang L, Liu Y. Transcriptomic Changes of Telencephalon and Hypothalamus in Largemouth Bass (Micropterus salmoides) Under Crowding Stress. Biology. 2025; 14(7):809. https://doi.org/10.3390/biology14070809
Chicago/Turabian StyleLi, Meijia, Leshan Yang, and Ying Liu. 2025. "Transcriptomic Changes of Telencephalon and Hypothalamus in Largemouth Bass (Micropterus salmoides) Under Crowding Stress" Biology 14, no. 7: 809. https://doi.org/10.3390/biology14070809
APA StyleLi, M., Yang, L., & Liu, Y. (2025). Transcriptomic Changes of Telencephalon and Hypothalamus in Largemouth Bass (Micropterus salmoides) Under Crowding Stress. Biology, 14(7), 809. https://doi.org/10.3390/biology14070809

