Sign in to use this feature.

Years

Between: -

Subjects

remove_circle_outline
remove_circle_outline
remove_circle_outline
remove_circle_outline
remove_circle_outline

Journals

Article Types

Countries / Regions

Search Results (76)

Search Parameters:
Keywords = NAD+-dependent protein deacetylase

Order results
Result details
Results per page
Select all
Export citation of selected articles as:
17 pages, 4917 KB  
Article
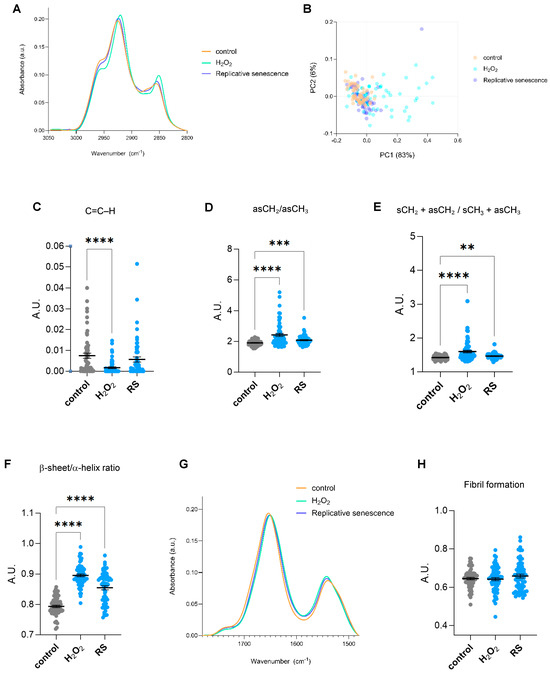
Biomolecular Fingerprints of Sirtuin Activity in Senescent Fibroblasts Identified via Synchrotron-Based FTIR
by Irene Fernández-Duran, Tanja Dučić and Alejandro Vaquero
Int. J. Mol. Sci. 2025, 26(21), 10495; https://doi.org/10.3390/ijms262110495 - 29 Oct 2025
Viewed by 208
Abstract
Sirtuins are NAD+-dependent enzymes widely implicated in organismal ageing. In particular, nuclear-located sirtuins are histone deacetylases and/or monoADPrybosiltransferases that exert key roles in maintaining genomic stability. Although sirtuins have been reported to play an inhibitory role in cellular senescence, their specific [...] Read more.
Sirtuins are NAD+-dependent enzymes widely implicated in organismal ageing. In particular, nuclear-located sirtuins are histone deacetylases and/or monoADPrybosiltransferases that exert key roles in maintaining genomic stability. Although sirtuins have been reported to play an inhibitory role in cellular senescence, their specific targets and underlying mechanisms remain poorly understood. In this study, we use single-cell Synchrotron radiation-based Fourier-transform infrared spectroscopy (FTIR) to identify changes in biomolecular composition associated with cellular senescence induced by oxidative stress and replicative passaging in human primary fibroblasts. We also use the sirtuin activator resveratrol to determine which of these changes may be related to sirtuin activity. Resveratrol induced changes related to nuclear architecture, such as DNA conformation and nucleic acid–protein abundance ratios. Individual targeting of nuclear sirtuins was used to validate impaired DNA/protein ratios experimentally and provided a specific structural footprint associated with sirtuins in the context of cellular senescence. Altogether, this study reveals for the first time a sirtuin-dependent structural and biomolecular signature of senescence through single-cell FTIR, offering new insights into the cellular events underlying cellular senescence. Full article
Show Figures

Figure 1

30 pages, 446 KB  
Review
The Roles of Sirt1 in Breast and Gynecologic Malignancies
by Jianmin Ding, Matthew T. Ye and Songlin Zhang
Biology 2025, 14(11), 1510; https://doi.org/10.3390/biology14111510 - 28 Oct 2025
Viewed by 343
Abstract
Sirtuin 1 (SIRT1), an NAD+-dependent histone deacetylase, exerts complex and context-dependent effects in breast and gynecological cancers. By deacetylating histone and non-histone proteins such as p53, FOXO, and NF-κB, SIRT1 regulates essential processes including DNA repair, apoptosis, metabolism, and stress response. [...] Read more.
Sirtuin 1 (SIRT1), an NAD+-dependent histone deacetylase, exerts complex and context-dependent effects in breast and gynecological cancers. By deacetylating histone and non-histone proteins such as p53, FOXO, and NF-κB, SIRT1 regulates essential processes including DNA repair, apoptosis, metabolism, and stress response. In breast cancer, SIRT1 may act as a tumor suppressor in early stages by maintaining genomic stability but promotes epithelial–mesenchymal transition, metastasis, and chemoresistance in aggressive subtypes such as triple-negative breast cancer. Similarly, in gynecological cancers, SIRT1 displays dual roles: promoting proliferation via estrogen signaling and p53/FOXO1 inhibition in Type I endometrial cancer yet potentially supporting DNA repair in high-grade Type II tumors. Its overexpression in ovarian and cervical cancers is linked to enhanced survival and drug resistance. Preclinical studies show that pharmacological inhibition of SIRT1 (e.g., with EX-527 or cambinol) restores chemosensitivity and reduces tumor cell viability, suggesting potential for SIRT1 inhibitors as adjuncts in cancer therapy. However, clinical trials specifically targeting SIRT1 in these cancers remain limited. Further investigation is needed to define therapeutic windows, molecular contexts, and combination strategies that could optimize SIRT1-targeted therapies. This review summarizes the current understanding of SIRT1’s roles in breast and gynecologic malignancies. Full article
(This article belongs to the Special Issue Signalling Pathways in Cancer and Disease)
17 pages, 800 KB  
Review
Sirtuin Family in Acute Kidney Injury: Insights into Cellular Mechanisms and Potential Targets for Treatment
by Songyuan Yang, Wu Chen, Siqi Li, Sheng Zhao and Fan Cheng
Biomolecules 2025, 15(10), 1445; https://doi.org/10.3390/biom15101445 - 13 Oct 2025
Viewed by 631
Abstract
Acute kidney injury (AKI) is a frequent clinical and pathological condition, often resulting from factors like ischemia, toxins, or infections, which cause a sudden and severe decline in renal function. This, in turn, significantly affects patients’ overall health and quality of life. The [...] Read more.
Acute kidney injury (AKI) is a frequent clinical and pathological condition, often resulting from factors like ischemia, toxins, or infections, which cause a sudden and severe decline in renal function. This, in turn, significantly affects patients’ overall health and quality of life. The Sirtuin family (SIRTs), a group of Nicotinamide Adenine Dinucleotide (NAD+)-dependent deacetylases, is critically involved in key biological processes such as cellular metabolism, stress responses, aging, and DNA repair. Recent research has highlighted the vital role of SIRTs, such as SIRT1, SIRT3, and SIRT6, in the development and progression of AKI. These proteins help mitigate renal injury and facilitate kidney repair through mechanisms like antioxidant activity, anti-inflammatory responses, cellular repair, and energy metabolism. Additionally, the deacetylase activity of the SIRTs confers protection against AKI by modulating mitochondrial function, decreasing oxidative stress, and regulating autophagy. Although the precise mechanisms underlying the role of Sirtuins in AKI are still being explored, their potential as therapeutic targets is increasingly being recognized. This paper will discuss the mechanisms by which the SIRTs influence AKI and examine their potential in a future therapeutic strategy. Full article
Show Figures

Figure 1

14 pages, 304 KB  
Article
SIRT1/3/6 Landscape of Human Longevity: A Sex- and Health-Stratified Pilot Study
by Ulduz Hashimova, Igor Kvetnoy, Aliya Gaisina, Khatira Safikhanova, Ekaterina Mironova, Irana Galandarli and Lala Hasanli
Biology 2025, 14(10), 1353; https://doi.org/10.3390/biology14101353 - 2 Oct 2025
Viewed by 1125
Abstract
Sirtuins (SIRT1–SIRT7) are NAD+-dependent deacetylases that link cellular energy status to chromatin maintenance, mitochondrial function and inflammatory signaling. While modulation of SIRT1, SIRT3 and SIRT6 extends lifespan in model organisms, evidence in extreme-age humans is scarce. We quantified protein and mRNA [...] Read more.
Sirtuins (SIRT1–SIRT7) are NAD+-dependent deacetylases that link cellular energy status to chromatin maintenance, mitochondrial function and inflammatory signaling. While modulation of SIRT1, SIRT3 and SIRT6 extends lifespan in model organisms, evidence in extreme-age humans is scarce. We quantified protein and mRNA levels, and protein-to-mRNA ratios for SIRT1, SIRT3 and SIRT6 in buccal epithelial cells obtained from healthy young adults, middle/late-aged individuals and nonagenarians/centenarians residing in a longevity-enriched region of south-eastern Azerbaijan. The cohort comprised 23 participants, stratified by sex and cardiovascular disease (CVD) status (5 per sex/CVD subgroup). This design allows us to: (1) define a baseline “sirtuin profile” of healthy longevity, (2) evaluate the impact of CVD as a prevalent age-related pathology, and (3) explore potential sex-specific modulation. These findings establish an initial human framework linking sirtuin translational control to healthy ageing and cardiovascular health. Full article
(This article belongs to the Special Issue Genetic and Epigenetic Mechanisms of Longevity and Aging, Volume II)
13 pages, 2264 KB  
Article
Effect of Estrogen on Sirt1 Signaling in Human Macrophages
by Maria Luisa Barcena, Anne Breiter, Julia Temp, Yury Ladilov and Vera Regitz-Zagrosek
Int. J. Mol. Sci. 2025, 26(17), 8670; https://doi.org/10.3390/ijms26178670 - 5 Sep 2025
Viewed by 1242
Abstract
Cardiovascular diseases are the leading cause of human death worldwide. The role of the female hormone estrogen (E2) in this context is subject of debate. E2 might counteract inflammation by acting on macrophages; however, the underlying cellular mechanisms remain poorly understood. In the [...] Read more.
Cardiovascular diseases are the leading cause of human death worldwide. The role of the female hormone estrogen (E2) in this context is subject of debate. E2 might counteract inflammation by acting on macrophages; however, the underlying cellular mechanisms remain poorly understood. In the current study, we used primary human macrophages to investigate the effects of E2 on the NAD+-dependent deacetylase Sirt1, protein acetylation, and pro-inflammatory phenotype. Male and female primary monocytes from healthy adult individuals were polarized into pro-inflammatory M1 macrophages via treatment with LPS and IFN-γ followed by treatment with E2 for 24 h. While E2 treatment had no effect on the Sirt1 protein expression, it significantly increased the acetylation state of nuclear proteins p53 and Ku70. In addition, E2 increased NFκB-p65 expression exclusively in male M1 macrophages, while TNF-α was reduced in female M1 macrophages following E2 treatment. In male monocyte-like cells, E2 significantly reduced nuclear Sirt1 expression and increased Ku70 acetylation. The current study demonstrated that E2 treatment of human M1 macrophages leads to downregulation of nuclear Sirt1 and hyperacetylation of corresponding nuclear proteins. These molecular changes are associated with an enhancement of the pro-inflammatory phenotype in male primary macrophages, while an attenuation of inflammation was observed in female cells. Full article
(This article belongs to the Special Issue Steroids in Human Disease and Health)
Show Figures

Figure 1

10 pages, 226 KB  
Article
Association of SIRT1 Promoter Polymorphisms with Type 2 Diabetes Mellitus and Pregnancy-Related Complications in the Greek Population
by Sophia Letsiou, Eirini Prountzou, Despina Vougiouklaki, Maria Trapali, Michail Papapanou, Zoe Siateli, Konstantinos Ladias, Dimitra Houhoula and Panagiotis Halvatsiotis
Genes 2025, 16(8), 886; https://doi.org/10.3390/genes16080886 - 27 Jul 2025
Viewed by 800
Abstract
Background/Objectives: SIRT1 is a NAD+-dependent protein deacetylase regulating metabolic and stress response pathways. Genetic variations in the SIRT1 gene may contribute to the pathogenesis of type 2 diabetes mellitus (T2DM). This case–control study investigates the associations of two SIRT1 promoter polymorphisms, [...] Read more.
Background/Objectives: SIRT1 is a NAD+-dependent protein deacetylase regulating metabolic and stress response pathways. Genetic variations in the SIRT1 gene may contribute to the pathogenesis of type 2 diabetes mellitus (T2DM). This case–control study investigates the associations of two SIRT1 promoter polymorphisms, rs12778366 and rs3758391, in patients with type 2 diabetes mellitus (T2DM), gestational diabetes mellitus (GDM), preeclampsia, and healthy controls. Methods: This case–control study compared the genotypes between T2DM and pregnant and non-pregnant controls. We also compared genotypes between pregnant women with T2DM, GDM, preeclampsia, and healthy pregnant controls. Genomic DNA was extracted and analyzed using PCR-RFLP for the detection of rs12778366 and rs3758391 polymorphisms. Genotype frequencies were compared using chi-square tests, and odds ratios (ORs) with 95% confidence intervals (CIs) were calculated. Results: The study included 66 patients with T2DM, 36 with GDM, 12 with preeclampsia, and 81 pregnant and non-pregnant controls (33 pregnant controls). Although rs3758391 was more frequent in T2DM, the difference was not statistically significant between SIRT1 polymorphisms and T2DM. The CT genotype was more prevalent in T2DM (54.5%) compared to controls (33.4%); however, this difference was not significant. We finally found no significant association of the investigated SIRT1 polymorphisms with any of the conditions studied. In addition, the small sample size, especially for preeclampsia cases, limits the statistical power to detect significant associations. Conclusions: Although no significant association was observed between SIRT1 polymorphisms and diabetes, the findings of our study underscore the need for further studies examining SIRT1 polymorphisms in various ethnic groups, with a focus on leveraging these genetic variations in diabetes pathophysiology. Larger studies in the Greek population could also provide additional meaningful findings. Full article
(This article belongs to the Section Human Genomics and Genetic Diseases)
23 pages, 1243 KB  
Review
Research Progress on the Interaction Between SIRT1 and Mitochondrial Biochemistry in the Aging of the Reproductive System
by Yang Li, Kai Kang, Huimingda Bao, Siqi Liu, Bangyi Zhao, Guangdong Hu and Jiang Wu
Biology 2025, 14(6), 643; https://doi.org/10.3390/biology14060643 - 2 Jun 2025
Cited by 3 | Viewed by 2429
Abstract
The protein associated with the silencing information regulator 2-associated enzyme1 (SIRT1) is a highly conserved nicotinamide adenine dinucleotide (NAD+)-dependent deacetylase and a key member of the sirtuin family. SIRT1 plays an essential role in various cellular physiological processes, primarily localized in [...] Read more.
The protein associated with the silencing information regulator 2-associated enzyme1 (SIRT1) is a highly conserved nicotinamide adenine dinucleotide (NAD+)-dependent deacetylase and a key member of the sirtuin family. SIRT1 plays an essential role in various cellular physiological processes, primarily localized in the nucleus but also active in the cytoplasm and mitochondria. Recent studies have demonstrated its capacity to delay aging in multiple organs and tissues, although its underlying mechanisms remain incompletely understood. Additionally, SIRT1 exerts a significant influence on metabolic regulation and genetic processes. As the primary source of cellular energy, mitochondria are central to numerous biological functions. Mitochondrial dysfunction has been implicated in the onset and progression of various diseases and is increasingly recognized for its role in aging-related processes. This article investigates the interaction between SIRT1 and mitochondria in regulating reproductive system aging and elucidates their potential mechanisms of action, providing insights for clinical research into reproductive system aging. Full article
(This article belongs to the Special Issue Mitochondrial Dysfunction and Aging)
Show Figures

Figure 1

11 pages, 632 KB  
Article
Age-Dependent Loss of Sirtuin1 (Sirt1) Correlates with Reduced Autophagy in Type 2 Diabetic Patients (T2DM)
by Julia Fischer, Nina Judith Hos, Sophie Tritschler, Joel Schmitz-Peters, Raja Ganesan, Chiara Calabrese, Petra Schiller, Hannah Brunnert, Angela Nowag, Sandra Winter, Ruth Hanßen, Katja Römer, Nazifa Qurishi, Isabelle Suarèz, Norma Jung, Clara Lehmann, Georg Plum, Michael Faust, Pia Hartmann and Nirmal Robinson
Diabetology 2025, 6(6), 45; https://doi.org/10.3390/diabetology6060045 - 23 May 2025
Cited by 1 | Viewed by 1089
Abstract
Aims and Background: Type 2 diabetes mellitus (T2DM) is a chronic metabolic disorder frequently associated with increased inflammation and dysregulated innate immune responses. Thus, patients with T2DM are predisposed to bacterial infections. However, the underlying mechanism is poorly understood. The NAD+-dependent deacetylase Sirtuin1 [...] Read more.
Aims and Background: Type 2 diabetes mellitus (T2DM) is a chronic metabolic disorder frequently associated with increased inflammation and dysregulated innate immune responses. Thus, patients with T2DM are predisposed to bacterial infections. However, the underlying mechanism is poorly understood. The NAD+-dependent deacetylase Sirtuin1 (SIRT1) plays an important role in regulating cellular metabolism, including T2DM and aging. Furthermore, we have recently demonstrated that SIRT1 critically regulates inflammatory pathways and autophagy during infection. Thus, we aimed to investigate SIRT1 expression and its correlation with autophagy in peripheral blood mononuclear cells (PBMCs) from patients with T2DM compared to non-diabetic patients. Methods: Clinical characteristics of the study subjects were obtained. SIRT1 and autophagic markers such as p62 and LC3-I/II were determined using Western blot analysis followed by densitometric analysis. Results: We found that SIRT1 levels were decreased in PBMCs of diabetic patients in an age-dependent manner. Importantly, reduced SIRT1 expression correlated with reduced LC3-II/I ratios, indicating reduced autophagy. Reduced SIRT1 also corresponded to decreased autophagic adaptor protein Sequestome-1/p62. Conclusions: In summary, our results suggest a potential role of SIRT1 in regulating autophagy in PBMCs from T2DM patients. Full article
(This article belongs to the Special Issue Feature Papers in Diabetology 2024)
Show Figures

Graphical abstract

27 pages, 1035 KB  
Review
The Role of the Sirtuin Family Histone Deacetylases in Acute Myeloid Leukemia—A Promising Road Ahead
by Piotr Strzałka, Kinga Krawiec, Aneta Wiśnik, Dariusz Jarych, Magdalena Czemerska, Izabela Zawlik, Agnieszka Pluta and Agnieszka Wierzbowska
Cancers 2025, 17(6), 1009; https://doi.org/10.3390/cancers17061009 - 17 Mar 2025
Cited by 2 | Viewed by 1858
Abstract
Acute myeloid leukemia (AML) corresponds to a heterogeneous group of clonal hematopoietic diseases, which are characterized by uncontrolled proliferation of malignant transformed myeloid precursors and their inability to differentiate into mature blood cells. The prognosis of AML depends on many variables, including the [...] Read more.
Acute myeloid leukemia (AML) corresponds to a heterogeneous group of clonal hematopoietic diseases, which are characterized by uncontrolled proliferation of malignant transformed myeloid precursors and their inability to differentiate into mature blood cells. The prognosis of AML depends on many variables, including the genetic features of the disease. Treatment outcomes, despite the introduction of new targeted therapies, are still unsatisfactory. Recently, there have been an increasing number of reports on enzymatic proteins of the sirtuin family and their potential importance in cancer in general. Sirtuins are a group of 7 (SIRT1-7) NAD+-dependent histone deacetylases with pleiotropic effects on metabolism, aging processes, and cell survival. They are not only responsible for post-translational modification of histones but also play various biochemical functions and interact with other proteins regulating cell survival, such as p53. Thus, their role in key mechanisms of tumorigenesis makes them a worthwhile topic in AML. Different sirtuins have been shown to act oppositely depending on the biological context, the mechanism of which requires further exploration. This review provides a comprehensive description of the significance and role of sirtuins in AML in light of the current state of knowledge. It focuses in particular on molecular mechanisms regulated by sirtuins and signaling pathways involved in leukemogenesis, as well as clinical aspects and potential therapeutic targets in AML. Full article
(This article belongs to the Special Issue Exploring the Genetic and Epigenetic Factors in Leukemia and Lymphoma)
Show Figures

Figure 1

18 pages, 4065 KB  
Article
Effects of Astragaloside IV and Formononetin on Oxidative Stress and Mitochondrial Biogenesis in Hepatocytes
by Quoc-Anh Tran, Grant Van Tran, Sanel Velic, Hou-Mai Xiong, Jaspreet Kaur, Zuhurr Moosavi, Phuong Nguyen, Nhi Duong, Vy Tran Luu, Gurjot Singh, Tram Bui, Melanie Rose and Linh Ho
Int. J. Mol. Sci. 2025, 26(2), 774; https://doi.org/10.3390/ijms26020774 - 17 Jan 2025
Cited by 6 | Viewed by 2098
Abstract
Over-accumulation of reactive oxygen species (ROS) causes hepatocyte dysfunction and apoptosis that might lead to the progression of liver damage. Sirtuin-3 (SIRT3), the main NAD+-dependent deacetylase located in mitochondria, has a critical role in regulation of mitochondrial function and ROS production as well [...] Read more.
Over-accumulation of reactive oxygen species (ROS) causes hepatocyte dysfunction and apoptosis that might lead to the progression of liver damage. Sirtuin-3 (SIRT3), the main NAD+-dependent deacetylase located in mitochondria, has a critical role in regulation of mitochondrial function and ROS production as well as in the mitochondrial antioxidant mechanism. This study explores the roles of astragaloside IV (AST-IV) and formononetin (FMR) in connection with SIRT3 for potential antioxidative effects. It was shown that the condition of combined pre- and post-treatment with AST-IV or FMR at all concentrations statistically increased and rescued cell proliferation. ROS levels were not affected by pre-or post-treatment individually with AST-IV or pre-treatment with FMR; however, post-treatment with FMR resulted in significant increases in ROS in all groups. Significant decreases in ROS levels were seen when pre- and post-treatment with AST-IV were combined at 5 and 10 μM, or FMR at 5 and 20 μM. In the condition of combined pre- and post-treatment with 10 μM AST-IV, there was a significant increase in SOD activity, and the transcriptional levels of Sod2, Cat, and GPX1 in all treatment groups, which is indicative of reactive oxygen species detoxification. Furthermore, AST-IV and FMR activated PGC-1α and AMPK as well as SIRT3 expression in AML12 hepatocytes exposed to t-BHP-induced oxidative stress, especially at high concentrations of FMR. This study presents a novel mechanism whereby AST-IV and FMR yield an antioxidant effect through induction of SIRT3 protein expression and activation of an antioxidant mechanism as well as mitochondrial biogenesis and mitochondrial content and potential. The findings suggest these agents can be used as SIRT3 modulators in treating oxidative-injury hepatocytes. Full article
Show Figures

Figure 1

18 pages, 3873 KB  
Article
The Immunohistochemical Prognostic Value of Nuclear and Cytoplasmic Silent Information Regulator 1 Protein Expression in Saudi Patients with Breast Cancer
by Bayan Alharbi, Alia Aldahlawi, Mourad Assidi, Fatemah Basingab, Kawther Zaher, Jehan Alrahimi, Sara Mokhtar, Jaudah Al-Maghrabi, Abdelbaset Buhmeida and Kaltoom Al-Sakkaf
Biomolecules 2025, 15(1), 50; https://doi.org/10.3390/biom15010050 - 2 Jan 2025
Cited by 1 | Viewed by 1420
Abstract
Background: The mammalian NAD-dependent deacetylase sirtuin-1 family (named also silent information regulator or SIRT family, where NAD stands for “nicotinamide adenine dinucleotide” (NAD)) appears to have a dual role in several human cancers by modulating cell proliferation and death. This study examines how [...] Read more.
Background: The mammalian NAD-dependent deacetylase sirtuin-1 family (named also silent information regulator or SIRT family, where NAD stands for “nicotinamide adenine dinucleotide” (NAD)) appears to have a dual role in several human cancers by modulating cell proliferation and death. This study examines how SIRT1 protein levels correlate with clinicopathological characteristics and survival outcomes in patients with breast cancer. Methods: A total of 407 BC formalin-fixed paraffin-embedded (FFPE) samples were collected from King Abdulaziz University Hospital, Saudi Arabia. SIRT1 was stained on tissue microarray slides using automated immunohistochemistry. Results: All BC subtypes expressed more nuclear SIRT1 proteins than their cytoplasm counterparts. In luminal A, luminal B, and TNBC, nuclear and cytoplasmic SIRT1 were highly associated (p < 0.001). Kaplan–Meier analysis showed reduced disease-specific survival (DSS) in H2BC with high SIRT1 nuclear expression (p = 0.001, log-rank). Moreover, the cytoplasmic expression of SIRT1 in HER2-positive BC was associated with a larger tumor size (p = 0.036) and lymph node metastasis (p = 0.045). Nuclear SIRT1 expression was also positively associated with lymph node metastasis (LNM) (p = 0.048). As low-grade tumors had a higher frequency of SIRT1 protein expression than other groups, SIRT1 expression was associated with a favorable prognosis in patients with luminal A BC (p < 0.001). Conclusions: SIRT1 expression seems to be involved in different molecular pathways either suppressing or promoting tumor growth depending on the subtype of BC. These molecular functions require further investigations and validation on larger BC cohorts. Full article
(This article belongs to the Special Issue Molecular Targets for Breast Cancer Therapy, 2nd Edition)
Show Figures

Figure 1

26 pages, 1192 KB  
Review
From Microcirculation to Aging-Related Diseases: A Focus on Endothelial SIRT1
by Martin Law, Pei-Chun Wang, Zhong-Yan Zhou and Yu Wang
Pharmaceuticals 2024, 17(11), 1495; https://doi.org/10.3390/ph17111495 - 7 Nov 2024
Cited by 9 | Viewed by 4437
Abstract
Silent information regulator sirtuin 1 (SIRT1) is an NAD+-dependent deacetylase with potent anti-arterial aging activities. Its protective function in aging-related diseases has been extensively studied. In the microcirculation, SIRT1 plays a crucial role in preventing microcirculatory endothelial senescence by suppressing inflammation and oxidative [...] Read more.
Silent information regulator sirtuin 1 (SIRT1) is an NAD+-dependent deacetylase with potent anti-arterial aging activities. Its protective function in aging-related diseases has been extensively studied. In the microcirculation, SIRT1 plays a crucial role in preventing microcirculatory endothelial senescence by suppressing inflammation and oxidative stress while promoting mitochondrial function and optimizing autophagy. It suppresses hypoxia-inducible factor-1α (HIF-1α)-mediated pathological angiogenesis while promoting healthy, physiological capillarization. As a result, SIRT1 protects against microvascular dysfunction, such as diabetic microangiopathy, while enhancing exercise-induced skeletal muscle capillarization and energy metabolism. In the brain, SIRT1 upregulates tight junction proteins and strengthens their interactions, thus maintaining the integrity of the blood−brain barrier. The present review summarizes recent findings on the regulation of microvascular function by SIRT1, the underlying mechanisms, and various approaches to modulate SIRT1 activity in microcirculation. The importance of SIRT1 as a molecular target in aging-related diseases, such as diabetic retinopathy and stroke, is underscored, along with the need for more clinical evidence to support SIRT1 modulation in the microcirculation. Full article
Show Figures

Figure 1

25 pages, 5373 KB  
Article
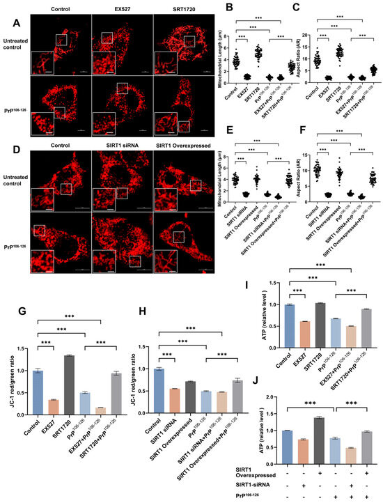
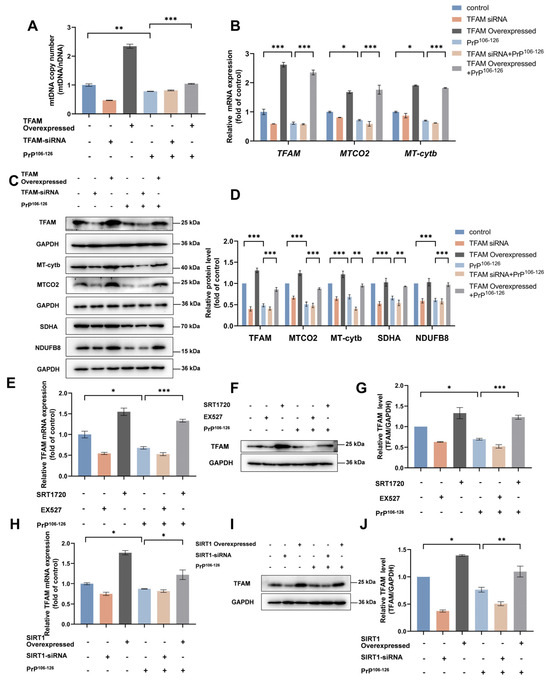
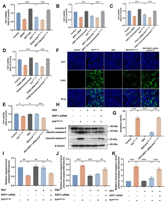
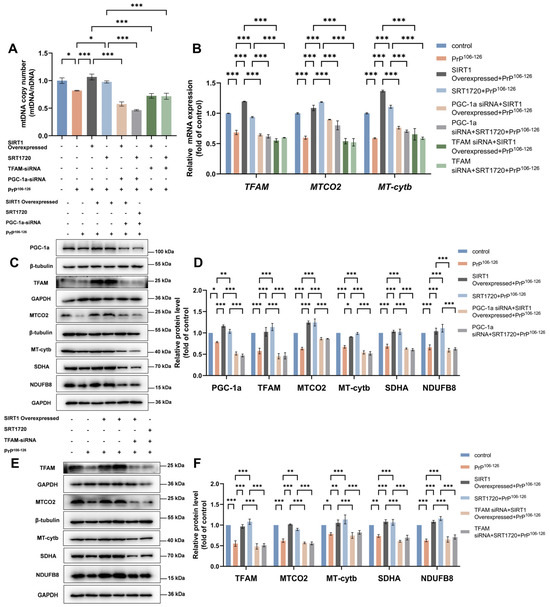
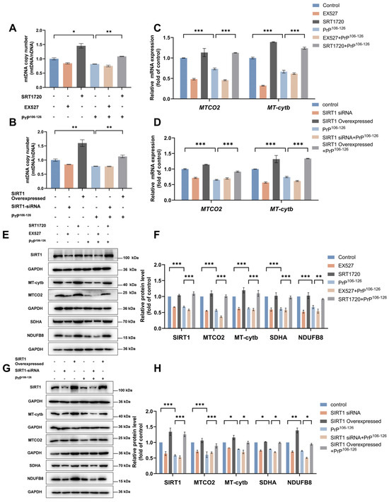
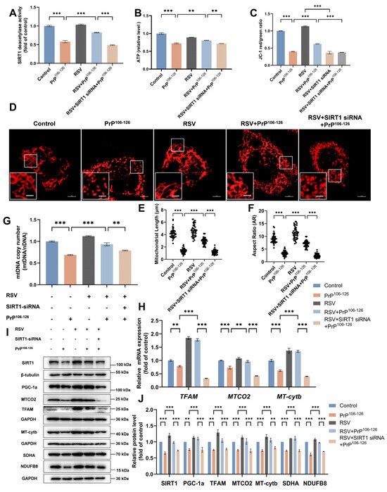
SIRT1 Regulates Mitochondrial Damage in N2a Cells Treated with the Prion Protein Fragment 106–126 via PGC-1α-TFAM-Mediated Mitochondrial Biogenesis
by Mengyang Zhao, Jie Li, Zhiping Li, Dongming Yang, Dongdong Wang, Zhixin Sun, Pei Wen, Fengting Gou, Yuexin Dai, Yilan Ji, Wen Li, Deming Zhao and Lifeng Yang
Int. J. Mol. Sci. 2024, 25(17), 9707; https://doi.org/10.3390/ijms25179707 - 7 Sep 2024
Cited by 7 | Viewed by 2993
Abstract
Mitochondrial damage is an early and key marker of neuronal damage in prion diseases. As a process involved in mitochondrial quality control, mitochondrial biogenesis regulates mitochondrial homeostasis in neurons and promotes neuron health by increasing the number of effective mitochondria in the cytoplasm. [...] Read more.
Mitochondrial damage is an early and key marker of neuronal damage in prion diseases. As a process involved in mitochondrial quality control, mitochondrial biogenesis regulates mitochondrial homeostasis in neurons and promotes neuron health by increasing the number of effective mitochondria in the cytoplasm. Sirtuin 1 (SIRT1) is a NAD+-dependent deacetylase that regulates neuronal mitochondrial biogenesis and quality control in neurodegenerative diseases via deacetylation of a variety of substrates. In a cellular model of prion diseases, we found that both SIRT1 protein levels and deacetylase activity decreased, and SIRT1 overexpression and activation significantly ameliorated mitochondrial morphological damage and dysfunction caused by the neurotoxic peptide PrP106–126. Moreover, we found that mitochondrial biogenesis was impaired, and SIRT1 overexpression and activation alleviated PrP106–126-induced impairment of mitochondrial biogenesis in N2a cells. Further studies in PrP106–126-treated N2a cells revealed that SIRT1 regulates mitochondrial biogenesis through the PGC-1α-TFAM pathway. Finally, we showed that resveratrol resolved PrP106–126-induced mitochondrial dysfunction and cell apoptosis by promoting mitochondrial biogenesis through activation of the SIRT1-dependent PGC-1α/TFAM signaling pathway in N2a cells. Taken together, our findings further describe SIRT1 regulation of mitochondrial biogenesis and improve our understanding of mitochondria-related pathogenesis in prion diseases. Our findings support further investigation of SIRT1 as a potential target for therapeutic intervention of prion diseases. Full article
(This article belongs to the Section Molecular Neurobiology)
Show Figures

Figure 1

20 pages, 2258 KB  
Article
Alcohol- and Low-Iron Induced Changes in Antioxidant and Energy Metabolism Associated with Protein Lys Acetylation
by Jesse A. Thornton, Zeynep C. Koc, Vincent E. Sollars, Monica A. Valentovic, James Denvir, John Wilkinson and Emine C. Koc
Int. J. Mol. Sci. 2024, 25(15), 8344; https://doi.org/10.3390/ijms25158344 - 30 Jul 2024
Cited by 1 | Viewed by 2410
Abstract
Understanding the role of iron in ethanol-derived hepatic stress could help elucidate the efficacy of dietary or clinical interventions designed to minimize liver damage from chronic alcohol consumption. We hypothesized that normal levels of iron are involved in ethanol-derived liver damage and reduced [...] Read more.
Understanding the role of iron in ethanol-derived hepatic stress could help elucidate the efficacy of dietary or clinical interventions designed to minimize liver damage from chronic alcohol consumption. We hypothesized that normal levels of iron are involved in ethanol-derived liver damage and reduced dietary iron intake would lower the damage caused by ethanol. We used a pair-fed mouse model utilizing basal Lieber-DeCarli liquid diets for 22 weeks to test this hypothesis. In our mouse model, chronic ethanol exposure led to mild hepatic stress possibly characteristic of early-stage alcoholic liver disease, seen as increases in liver-to-body weight ratios. Dietary iron restriction caused a slight decrease in non-heme iron and ferritin (FeRL) expression while it increased transferrin receptor 1 (TfR1) expression without changing ferroportin 1 (FPN1) expression. It also elevated protein lysine acetylation to a more significant level than in ethanol-fed mice under normal dietary iron conditions. Interestingly, iron restriction led to an additional reduction in nicotinamide adenine dinucleotide (NAD+) and NADH levels. Consistent with this observation, the major mitochondrial NAD+-dependent deacetylase, NAD-dependent deacetylase sirtuin-3 (SIRT3), expression was significantly reduced causing increased protein lysine acetylation in ethanol-fed mice at normal and low-iron conditions. In addition, the detection of superoxide dismutase 1 and 2 levels (SOD1 and SOD2) and oxidative phosphorylation (OXPHOS) complex activities allowed us to evaluate the changes in antioxidant and energy metabolism regulated by ethanol consumption at normal and low-iron conditions. We observed that the ethanol-fed mice had mild liver damage associated with reduced energy and antioxidant metabolism. On the other hand, iron restriction may exacerbate certain activities of ethanol further, such as increased protein lysine acetylation and reduced antioxidant metabolism. This metabolic change may prove a barrier to the effectiveness of dietary reduction of iron intake as a preventative measure in chronic alcohol consumption. Full article
Show Figures

Figure 1

8 pages, 763 KB  
Brief Report
SIRT1 Serum Concentrations in Lipodystrophic Syndromes
by Luisa Salvatori, Silvia Magno, Giovanni Ceccarini, Rossella Tozzi, Savina Contini, Caterina Pelosini, Ferruccio Santini, Lucio Gnessi and Stefania Mariani
Int. J. Mol. Sci. 2024, 25(9), 4785; https://doi.org/10.3390/ijms25094785 - 27 Apr 2024
Viewed by 1499
Abstract
Lipodystrophies (LDs) are rare, complex disorders of the adipose tissue characterized by selective fat loss, altered adipokine profile and metabolic impairment. Sirtuins (SIRTs) are class III NAD+-dependent histone deacetylases linked to fat metabolism. SIRT1 plays a critical role in metabolic health [...] Read more.
Lipodystrophies (LDs) are rare, complex disorders of the adipose tissue characterized by selective fat loss, altered adipokine profile and metabolic impairment. Sirtuins (SIRTs) are class III NAD+-dependent histone deacetylases linked to fat metabolism. SIRT1 plays a critical role in metabolic health by deacetylating target proteins in tissue types including liver, muscle, and adipose. Circulating SIRT1 levels have been found to be reduced in obesity and increased in anorexia nervosa and patients experiencing weight loss. We evaluated circulating SIRT1 levels in relation to fat levels in 32 lipodystrophic patients affected by congenital or acquired LDs compared to non-LD subjects (24 with anorexia nervosa, 22 normal weight, and 24 with obesity). SIRT1 serum levels were higher in LDs than normal weight subjects (mean ± SEM 4.18 ± 0.48 vs. 2.59 ± 0.20 ng/mL) and subjects with obesity (1.7 ± 0.39 ng/mL), whereas they were close to those measured in anorexia nervosa (3.44 ± 0.46 ng/mL). Our findings show that within the LD group, there was no relationship between SIRT1 levels and the amount of body fat. The mechanisms responsible for secretion and regulation of SIRT1 in LD deserve further investigation. Full article
(This article belongs to the Special Issue Sirtuins as Players in Cell Metabolism and Functions)
Show Figures

Figure 1

Back to TopTop