Sign in to use this feature.

Years

Between: -

Subjects

remove_circle_outline
remove_circle_outline
remove_circle_outline
remove_circle_outline
remove_circle_outline

Journals

Article Types

Countries / Regions

Search Results (19)

Search Parameters:
Keywords = MWSN

Order results
Result details
Results per page
Select all
Export citation of selected articles as:
33 pages, 4575 KB  
Article
Evaluation of Connectivity Reliability in MANETs Considering Link Communication Quality and Channel Capacity
by Yunlong Bian, Junhai Cao, Chengming He, Xiying Huang, Ying Shen and Jia Wang
Electronics 2026, 15(2), 264; https://doi.org/10.3390/electronics15020264 - 7 Jan 2026
Viewed by 310
Abstract
Mobile Ad Hoc Networks (MANETs) exhibit diverse deployment forms, such as unmanned swarms, mobile wireless sensor networks (MWSNs), and Vehicular Ad Hoc Networks (VANETs). While providing significant social application value, MANETs also face the challenge of accurately and efficiently evaluating connectivity reliability. Building [...] Read more.
Mobile Ad Hoc Networks (MANETs) exhibit diverse deployment forms, such as unmanned swarms, mobile wireless sensor networks (MWSNs), and Vehicular Ad Hoc Networks (VANETs). While providing significant social application value, MANETs also face the challenge of accurately and efficiently evaluating connectivity reliability. Building on existing studies—which mostly rely on the assumptions of imperfect nodes and perfect links—this paper comprehensively considers link communication quality and channel capacity, and extends the imperfect link assumption to analyze and evaluate the connectivity reliability of MANETs. The Couzin-leader model is used to characterize the ordered swarm movement of MANETs, while various probability models are employed to depict the multiple actual failure modes of network nodes. Additionally, the Free-Space-Two-Ray Ground (FS-TRG) model is introduced to quantify link quality and reliability, and the probability of successful routing path information transmission is derived under the condition that channel capacity follows a truncated normal distribution. Finally, a simulation-based algorithm for solving the connectivity reliability of MANETs is proposed, which comprehensively considers node characteristics and link states. Simulation experiments are conducted using MATLAB R2023b to verify the effectiveness and validity of the proposed algorithm. Furthermore, the distinct impacts of link communication quality and channel capacity on the connectivity reliability of MANETs are identified, particularly in terms of transmission quality and network lifetime. Full article
(This article belongs to the Special Issue Advanced Technologies for Intelligent Vehicular Networks)
Show Figures

Figure 1

29 pages, 5351 KB  
Article
Scalable Wireless Sensor Network Control Using Multi-Agent Reinforcement Learning
by Zejian Zhou
Electronics 2025, 14(22), 4445; https://doi.org/10.3390/electronics14224445 - 14 Nov 2025
Viewed by 917
Abstract
In this paper, the real-time decentralized integrated sensing, navigation, and communication co-optimization problem is investigated for large-scale mobile wireless sensor networks (MWSN) under limited energy. Compared with traditional sensor network optimization and control problems, large-scale resource-constrained MWSNs are associated with two new challenges, [...] Read more.
In this paper, the real-time decentralized integrated sensing, navigation, and communication co-optimization problem is investigated for large-scale mobile wireless sensor networks (MWSN) under limited energy. Compared with traditional sensor network optimization and control problems, large-scale resource-constrained MWSNs are associated with two new challenges, i.e., (1) increased computational and communication complexity due to a large number of mobile wireless sensors and (2) an uncertain environment with limited system resources, e.g., unknown wireless channels, limited transmission power, etc. To overcome these challenges, the Mean Field Game theory is adopted and integrated along with the emerging decentralized multi-agent reinforcement learning algorithm. Specifically, the problem is decomposed into two scenarios, i.e., cost-effective navigation and transmission power allocation optimization. Then, the Actor–Critic–Mass reinforcement learning algorithm is applied to learn the decentralized co-optimal design for both scenarios. To tune the reinforcement-learning-based neural networks, the coupled Hamiltonian–Jacobi–Bellman (HJB) and Fokker–Planck–Kolmogorov (FPK) equations derived from the Mean Field Game formulation are utilized. Finally, numerical simulations are conducted to demonstrate the effectiveness of the developed co-optimal design. Specifically, the optimal navigation algorithm achieved an average accuracy of 2.32% when tracking the given routes. Full article
(This article belongs to the Special Issue Advanced Control Strategies and Applications of Multi-Agent Systems)
Show Figures

Figure 1

25 pages, 14623 KB  
Article
Intragroup and Intergroup Pairwise Key Predistribution for Wireless Sensor Networks
by Ching-Nung Yang, Ting-Song Gu, Jhou-Cian You and Chang-Ji Wang
Sensors 2025, 25(1), 86; https://doi.org/10.3390/s25010086 - 26 Dec 2024
Cited by 2 | Viewed by 1306
Abstract
The major task of a wireless sensor network (WSN) is data collection. Key predistribution (KP) is to establish pairwise keys for secure communication in a WSN, such that all collected data could be securely sent to a backend database. Most research on KP-like [...] Read more.
The major task of a wireless sensor network (WSN) is data collection. Key predistribution (KP) is to establish pairwise keys for secure communication in a WSN, such that all collected data could be securely sent to a backend database. Most research on KP-like schemes is dedicated to enhancing resiliency against node capture attack (NA) and retaining the link connectivity in the meantime. For large-scale wireless sensor networks, a more common approach is to use a multiple-sink WSN (MWSN) to support a large number of sensor nodes. In MWSNs, there are different clusters (referred to as groups). We took the lead in studying KP in the MWSN environment. Based on the new MWSN environment, we present intragroup and intergroup KP (I2KP) to fulfill both requirements of security and energy efficiency when gathering data via various sink nodes in a large-scale WSN. Three types of I2KP with respective pros and cons are proposed. Theoretical analysis and numerical simulation demonstrate their effectiveness. Full article
(This article belongs to the Special Issue Security, Privacy and Trust in Wireless Sensor Networks)
Show Figures

Figure 1

19 pages, 7609 KB  
Article
Multipurpose Modular Wireless Sensor for Remote Monitoring and IoT Applications
by Víctor Sámano-Ortega, Omar Arzate-Rivas, Juan Martínez-Nolasco, Juan Aguilera-Álvarez, Coral Martínez-Nolasco and Mauro Santoyo-Mora
Sensors 2024, 24(4), 1277; https://doi.org/10.3390/s24041277 - 17 Feb 2024
Cited by 6 | Viewed by 4060
Abstract
Today, maintaining an Internet connection is indispensable; as an example, we can refer to IoT applications that can be found in fields such as environmental monitoring, smart manufacturing, healthcare, smart buildings, smart homes, transportation, energy, and others. The critical elements in IoT applications [...] Read more.
Today, maintaining an Internet connection is indispensable; as an example, we can refer to IoT applications that can be found in fields such as environmental monitoring, smart manufacturing, healthcare, smart buildings, smart homes, transportation, energy, and others. The critical elements in IoT applications are both the Wireless Sensor Nodes (WSn) and the Wireless Sensor Networks. It is essential to state that designing an application demands a particular design of a WSn, which represents an important time consumption during the process. In line with this observation, our work describes the development of a modular WSn (MWSn) built with digital processing, wireless communication, and power supply subsystems. Then, we reduce the WSn-implementing process into the design of its modular sensing subsystem. This would allow the development and launching processes of IoT applications across different fields to become faster and easier. Our proposal presents a versatile communication between the sensing modules and the MWSn using one- or two-wired communication protocols, such as I2C. To validate the efficiency and versatility of our proposal, we present two IoT-based remote monitoring applications. Full article
Show Figures

Figure 1

22 pages, 5793 KB  
Article
Ground Truth Validation of Sentinel-2 Data Using Mobile Wireless Ad Hoc Sensor Networks (MWSN) in Vegetation Stands
by Hannes Mollenhauer, Erik Borg, Bringfried Pflug, Bernd Fichtelmann, Thorsten Dahms, Sebastian Lorenz, Olaf Mollenhauer, Angela Lausch, Jan Bumberger and Peter Dietrich
Remote Sens. 2023, 15(19), 4663; https://doi.org/10.3390/rs15194663 - 22 Sep 2023
Cited by 1 | Viewed by 3098
Abstract
Satellite-based remote sensing (RS) data are increasingly used to map and monitor local, regional, and global environmental phenomena and processes. Although the availability of RS data has improved significantly, especially in recent years, operational applications to derive value-added information products are still limited [...] Read more.
Satellite-based remote sensing (RS) data are increasingly used to map and monitor local, regional, and global environmental phenomena and processes. Although the availability of RS data has improved significantly, especially in recent years, operational applications to derive value-added information products are still limited by close-range validation and verification deficits. This is mainly due to the gap between standardized and sufficiently available close-range and RS data in type, quality, and quantity. However, to ensure the best possible linkage of close-range and RS data, it makes sense to simultaneously record close-range data in addition to the availability of environmental models. This critical gap is filled by the presented mobile wireless ad hoc sensor network (MWSN) concept, which records sufficient close-range data automatically and in a standardized way, even at local and regional levels. This paper presents a field study conducted as part of the Durable Environmental Multidisciplinary Monitoring Information Network (DEMMIN), focusing on the information gained with respect to estimating the vegetation state with the help of multispectral data by simultaneous observation of an MWSN during a Sentinel-2A (S2A) overflight. Based on a cross-calibration of the two systems, a comparable spectral characteristic of the data sets could be achieved. Building upon this, an analysis of the data regarding the influence of solar altitude, test side topography and land cover, and sub-pixel heterogeneity was accomplished. In particular, variations due to spatial heterogeneity and dynamics in the diurnal cycle show to what extent such complementary measurement systems can improve the data from RS products concerning the vegetation type and atmospheric conditions. Full article
(This article belongs to the Section Earth Observation Data)
Show Figures

Figure 1

19 pages, 840 KB  
Article
An Opposition-Based Learning Black Hole Algorithm for Localization of Mobile Sensor Network
by Wei-Min Zheng, Shi-Lei Xu, Jeng-Shyang Pan, Qing-Wei Chai and Pei Hu
Sensors 2023, 23(9), 4520; https://doi.org/10.3390/s23094520 - 6 May 2023
Cited by 2 | Viewed by 2218
Abstract
The mobile node location method can find unknown nodes in real time and capture the movement trajectory of unknown nodes in time, which has attracted more and more attention from researchers. Due to their advantages of simplicity and efficiency, intelligent optimization algorithms are [...] Read more.
The mobile node location method can find unknown nodes in real time and capture the movement trajectory of unknown nodes in time, which has attracted more and more attention from researchers. Due to their advantages of simplicity and efficiency, intelligent optimization algorithms are receiving increasing attention. Compared with other algorithms, the black hole algorithm has fewer parameters and a simple structure, which is more suitable for node location in wireless sensor networks. To address the problems of weak merit-seeking ability and slow convergence of the black hole algorithm, this paper proposed an opposition-based learning black hole (OBH) algorithm and utilized it to improve the accuracy of the mobile wireless sensor network (MWSN) localization. To verify the performance of the proposed algorithm, this paper tests it on the CEC2013 test function set. The results indicate that among the several algorithms tested, the OBH algorithm performed the best. In this paper, several optimization algorithms are applied to the Monte Carlo localization algorithm, and the experimental results show that the OBH algorithm can achieve the best optimization effect in advance. Full article
(This article belongs to the Section Sensor Networks)
Show Figures

Figure 1

19 pages, 1859 KB  
Article
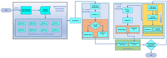
Research on Stability-Enhanced Clustering Algorithm Based on Distributed Node Status Judgment in MWSN
by Weiwei Qi, Yu Xia, Shushu Zhang, Shanjun Zhang and Liucun Zhu
Electronics 2022, 11(23), 3865; https://doi.org/10.3390/electronics11233865 - 23 Nov 2022
Cited by 3 | Viewed by 2758
Abstract
Node mobility improves the self-deployment capability of the network; meanwhile, it also leads to frequent interruption of communication links and severe packet loss. Mitigating the negative impact of node movement on cluster stability is a new challenge. Existing clustering protocols try to use [...] Read more.
Node mobility improves the self-deployment capability of the network; meanwhile, it also leads to frequent interruption of communication links and severe packet loss. Mitigating the negative impact of node movement on cluster stability is a new challenge. Existing clustering protocols try to use multi-hop data transmission, but they do not deal with the increase in communication overhead. This paper proposes a distributed node status judgment-based weighted clustering algorithm to solve the problems of easily broken communication links and excessive node reaffiliation in mobile wireless sensor networks (MWSNs). The protocol establishes intra-cluster second-level communication in order to solve the problem of the sudden interruption of dynamic communication links. A node status judgment algorithm was constructed to analyze the motion behavior of sensor nodes, distinguish the node states, and screen multiple communication nodes, thereby alleviating the transmission delay caused by complex routing. The extended Kalman filter (EKF) was used to filter the sensor noise in a non-ideal environment and to predict the actual position of nodes. The simulation results explain that the proposed protocol can effectively reduce node reaffiliation and the dominant set’s update frequency when the node runs at medium and high speeds while simultaneously maintaining low energy consumption. Full article
Show Figures

Figure 1

9 pages, 1389 KB  
Article
Detection Performance Evaluation for Marine Wireless Sensor Networks
by Qi Hu, Yaobo Liu, Ruoxin Mao and Chaoqun Yang
Electronics 2022, 11(20), 3367; https://doi.org/10.3390/electronics11203367 - 19 Oct 2022
Viewed by 1937
Abstract
Detection performance evaluation is one of the inevitable problems for marine wireless sensor networks (MWSNs) deployed for target detection. However, it is a very complicated problem since it associates many different aspects, such as emitter power, range, radar cross-section, weather, geography, working mode, [...] Read more.
Detection performance evaluation is one of the inevitable problems for marine wireless sensor networks (MWSNs) deployed for target detection. However, it is a very complicated problem since it associates many different aspects, such as emitter power, range, radar cross-section, weather, geography, working mode, and so on. Targeting this problem, this paper incorporates the Poisson point process model into describing the ranges from sensors to targets. The relationship between sensors and a target is built from the perspective of detection probabilities. Then, a new consistent, conservative target detection probability evaluation is derived within a CFAR framework, and the further global detection probability of the whole MWSN on the target is developed. Additionally, the rationality of this modeling approach is demonstrated via simulation results, which is in accord with the actual situation. Full article
(This article belongs to the Topic Wireless Sensor Networks)
Show Figures

Figure 1

14 pages, 885 KB  
Article
Gaussian-Based Adaptive Fish Migration Optimization Applied to Optimization Localization Error of Mobile Sensor Networks
by Yong Liu, Wei-Min Zheng, Shangkun Liu and Qing-Wei Chai
Entropy 2022, 24(8), 1109; https://doi.org/10.3390/e24081109 - 12 Aug 2022
Cited by 7 | Viewed by 2169
Abstract
Location information is the primary feature of wireless sensor networks, and it is more critical for Mobile Wireless Sensor Networks (MWSN) to monitor specific targets. How to improve the localization accuracy is a challenging problem for researchers. In this paper, the Gaussian probability [...] Read more.
Location information is the primary feature of wireless sensor networks, and it is more critical for Mobile Wireless Sensor Networks (MWSN) to monitor specific targets. How to improve the localization accuracy is a challenging problem for researchers. In this paper, the Gaussian probability distribution model is applied to randomize the individual during the migration of the Adaptive Fish Migration Optimization (AFMO) algorithm. The performance of the novel algorithm is verified by the CEC 2013 test suit, and the result is compared with other famous heuristic algorithms. Compared to other well-known heuristics, the new algorithm achieves the best results in almost 21 of all 28 test functions. In addition, the novel algorithm significantly reduces the localization error of MWSN, the simulation results show that the accuracy of the new algorithm is more than 5% higher than that of other heuristic algorithms in terms of mobile sensor node positioning, and more than 100% higher than that without the heuristic algorithm. Full article
(This article belongs to the Special Issue Wireless Sensor Networks and Their Applications)
Show Figures

Figure 1

25 pages, 483 KB  
Article
An Elite Hybrid Particle Swarm Optimization for Solving Minimal Exposure Path Problem in Mobile Wireless Sensor Networks
by Nguyen Thi My Binh, Abdelhamid Mellouk, Huynh Thi Thanh Binh, Le Vu Loi, Dang Lam San and Tran Hai Anh
Sensors 2020, 20(9), 2586; https://doi.org/10.3390/s20092586 - 1 May 2020
Cited by 18 | Viewed by 4008
Abstract
Mobile wireless sensor networks (MWSNs), a sub-class of wireless sensor networks (WSNs), have recently been a growing concern among the academic community. MWSNs can improve network coverage quality which reflects how well a region of interest is monitored or tracked by sensors. To [...] Read more.
Mobile wireless sensor networks (MWSNs), a sub-class of wireless sensor networks (WSNs), have recently been a growing concern among the academic community. MWSNs can improve network coverage quality which reflects how well a region of interest is monitored or tracked by sensors. To evaluate the coverage quality of WSNs, we frequently use the minimal exposure path (MEP) in the sensing field as an effective measurement. MEP refers to the worst covered path along which an intruder can go through the sensor network with the lowest possibility of being detected. It is greatly valuable for network designers to recognize the vulnerabilities of WSNs and to make necessary improvements. Most prior studies focused on this problem under a static sensor network, which may suffer from several drawbacks; i.e., failure in sensor position causes coverage holes in the network. This paper investigates the problem of finding the minimal exposure paths in MWSNs (hereinafter MMEP). First, we formulate the MMEP problem. Then the MMEP problem is converted into a numerical functional extreme problem with high dimensionality, non-differentiation and non-linearity. To efficiently cope with these characteristics, we propose HPSO-MMEP algorithm, which is an integration of genetic algorithm into particle swarm optimization. Besides, we also create a variety of custom-made topologies of MWSNs for experimental simulations. The experimental results indicate that HPSO-MMEP is suitable for the converted MMEP problem and performs much better than existing algorithms. Full article
(This article belongs to the Special Issue Deployment and Control of Wireless Sensor Networks)
Show Figures

Figure 1

23 pages, 1165 KB  
Article
Hybrid Multi-Level Detection and Mitigation of Clone Attacks in Mobile Wireless Sensor Network (MWSN)
by Haafizah Rameeza Shaukat, Fazirulhisyam Hashim, Muhammad Arslan Shaukat and Kamal Ali Alezabi
Sensors 2020, 20(8), 2283; https://doi.org/10.3390/s20082283 - 17 Apr 2020
Cited by 20 | Viewed by 3610
Abstract
Wireless sensor networks (WSNs) are often deployed in hostile environments, where an adversary can physically capture some of the sensor nodes. The adversary collects all the nodes’ important credentials and subsequently replicate the nodes, which may expose the network to a number of [...] Read more.
Wireless sensor networks (WSNs) are often deployed in hostile environments, where an adversary can physically capture some of the sensor nodes. The adversary collects all the nodes’ important credentials and subsequently replicate the nodes, which may expose the network to a number of other security attacks, and eventually compromise the entire network. This harmful attack where a single or more nodes illegitimately claims an identity as replicas is known as the node replication attack. The problem of node replication attack can be further aggravated due to the mobile nature in WSN. In this paper, we propose an extended version of multi-level replica detection technique built on Danger Theory (DT), which utilizes a hybrid approach (centralized and distributed) to shield the mobile wireless sensor networks (MWSNs) from clone attacks. The danger theory concept depends on a multi-level of detections; first stage (highlights the danger zone (DZ) by checking the abnormal behavior of mobile nodes), second stage (battery check and random number) and third stage (inform about replica to other networks). The DT method performance is highlighted through security parameters such as false negative, energy, detection time, communication overhead and delay in detection. The proposed approach also demonstrates that the hybrid DT method is capable and successful in detecting and mitigating any malicious activities initiated by the replica. Nowadays, crimes are vastly increasing and it is crucial to modify the systems accordingly. Indeed, it is understood that the communication needs to be secured by keen observation at each level of detection. The simulation results show that the proposed approach overcomes the weaknesses of the previous and existing centralized and distributed approaches and enhances the performance of MWSN in terms of communication and memory overhead. Full article
(This article belongs to the Section Sensor Networks)
Show Figures

Figure 1

21 pages, 3042 KB  
Article
A Molecular Force Field-Based Optimal Deployment Algorithm for UAV Swarm Coverage Maximization in Mobile Wireless Sensor Network
by Xi Wang, Guan-zheng Tan, Fan-Lei Lu, Jian Zhao and Yu-si Dai
Processes 2020, 8(3), 369; https://doi.org/10.3390/pr8030369 - 22 Mar 2020
Cited by 14 | Viewed by 4229
Abstract
In the mobile wireless sensor network (MWSN) field, there exists an important problem—how can we quickly form an MWSN to cover a designated working area on the ground using an unmanned aerial vehicle (UAV) swarm? This problem is of significance in many military [...] Read more.
In the mobile wireless sensor network (MWSN) field, there exists an important problem—how can we quickly form an MWSN to cover a designated working area on the ground using an unmanned aerial vehicle (UAV) swarm? This problem is of significance in many military and civilian applications. In this paper, inspired by intermolecular forces, a novel molecular force field-based optimal deployment algorithm for a UAV swarm is proposed to solve this problem. A multi-rotor UAV swarm is used to carry sensors and quickly build an MWSN in a designated working area. The necessary minimum number of UAVs is determined according to the principle that the coverage area of any three UAVs has the smallest overlap. Based on the geometric properties of a convex polygon, two initialization methods are proposed to make the initial deployment more uniform, following which, the positions of all UAVs are subsequently optimized by the proposed molecular force field-based deployment algorithm. Simulation experiment results show that the proposed algorithm, when compared with three existing algorithms, can obtain the maximum coverage ratio for the designated working area thanks to the proposed initialization methods. The probability of falling into a local optimum and the computational complexity are reduced, while the convergence rate is improved. Full article
Show Figures

Figure 1

21 pages, 1749 KB  
Article
A Novel Connectivity-Based LEACH-MEEC Routing Protocol for Mobile Wireless Sensor Network
by Muqeet Ahmad, Tianrui Li, Zahid Khan, Faisal Khurshid and Mushtaq Ahmad
Sensors 2018, 18(12), 4278; https://doi.org/10.3390/s18124278 - 5 Dec 2018
Cited by 27 | Viewed by 4579
Abstract
In mobile wireless sensor network (MWSN), the lifetime of the network largely depends on energy efficient routing protocol. In the literature, cluster leader (CL) is selected based on remaining energy of mobile sensor nodes to enhance sensor network lifetime. In this study, a [...] Read more.
In mobile wireless sensor network (MWSN), the lifetime of the network largely depends on energy efficient routing protocol. In the literature, cluster leader (CL) is selected based on remaining energy of mobile sensor nodes to enhance sensor network lifetime. In this study, a novel connectivity-based Low-Energy Adaptive Clustering Hierarchy-Mobile Energy Efficient and Connected (LEACH-MEEC) routing protocol was proposed, where CL is selected based on connectivity among neighboring nodes and the remaining energy of mobile sensor nodes. Consequently, it improves data delivery, network lifetime and balances the energy consumption. We studied various performance metrics including the number of alive nodes (NAN), remaining energy (RE) and packet delivery ratio (PDR). Our proposed LEACH-MEEC outperforms all other algorithms due to the connectivity metric. Moreover, the performance of mobility models was investigated through graphical and statistically tabulated results. The results show that Reference Point Group Mobility model (RPGM) is better than other mobility models. Full article
(This article belongs to the Section Sensor Networks)
Show Figures

Figure 1

17 pages, 1618 KB  
Article
Efficient Data Collection by Mobile Sink to Detect Phenomena in Internet of Things
by Amany Abu Safia, Zaher Al Aghbari and Ibrahim Kamel
Information 2017, 8(4), 123; https://doi.org/10.3390/info8040123 - 3 Oct 2017
Cited by 13 | Viewed by 4742
Abstract
With the rapid development of Internet of Things (IoT), more and more static and mobile sensors are being deployed for sensing and tracking environmental phenomena, such as fire, oil spills and air pollution. As these sensors are usually battery-powered, energy-efficient algorithms [...] Read more.
With the rapid development of Internet of Things (IoT), more and more static and mobile sensors are being deployed for sensing and tracking environmental phenomena, such as fire, oil spills and air pollution. As these sensors are usually battery-powered, energy-efficient algorithms are required to extend the sensors’ lifetime. Moreover, forwarding sensed data towards a static sink causes quick battery depletion of the sinks’ nearby sensors. Therefore, in this paper, we propose a distributed energy-efficient algorithm, called the Hilbert-order Collection Strategy (HCS), which uses a mobile sink (e.g., drone) to collect data from a mobile wireless sensor network (mWSN) and detect environmental phenomena. The mWSN consists of mobile sensors that sense environmental data. These mobile sensors self-organize themselves into groups. The sensors of each group elect a group head (GH), which collects data from the mobile sensors in its group. Periodically, a mobile sink passes by the locations of the GHs (data collection path) to collect their data. The collected data are aggregated to discover a global phenomenon. To shorten the data collection path, which results in reducing the energy cost, the mobile sink establishes the path based on the order of Hilbert values of the GHs’ locations. Furthermore, the paper proposes two optimization techniques for data collection to further reduce the energy cost of mWSN and reduce the data loss. Full article
Show Figures

Figure 1

15 pages, 470 KB  
Article
Routing in Mobile Wireless Sensor Networks: A Leader-Based Approach
by Unai Burgos, Ugaitz Amozarrain, Carlos Gómez-Calzado and Alberto Lafuente
Sensors 2017, 17(7), 1587; https://doi.org/10.3390/s17071587 - 7 Jul 2017
Cited by 20 | Viewed by 5985
Abstract
This paper presents a leader-based approach to routing in Mobile Wireless Sensor Networks (MWSN). Using local information from neighbour nodes, a leader election mechanism maintains a spanning tree in order to provide the necessary adaptations for efficient routing upon the connectivity changes resulting [...] Read more.
This paper presents a leader-based approach to routing in Mobile Wireless Sensor Networks (MWSN). Using local information from neighbour nodes, a leader election mechanism maintains a spanning tree in order to provide the necessary adaptations for efficient routing upon the connectivity changes resulting from the mobility of sensors or sink nodes. We present two protocols following the leader election approach, which have been implemented using Castalia and OMNeT++. The protocols have been evaluated, besides other reference MWSN routing protocols, to analyse the impact of network size and node velocity on performance, which has demonstrated the validity of our approach. Full article
(This article belongs to the Special Issue Selected Papers from UCAmI 2016)
Show Figures

Figure 1

Back to TopTop