Sign in to use this feature.

Years

Between: -

Subjects

remove_circle_outline
remove_circle_outline
remove_circle_outline
remove_circle_outline
remove_circle_outline

Journals

Article Types

Countries / Regions

Search Results (28)

Search Parameters:
Keywords = MEKK5

Order results
Result details
Results per page
Select all
Export citation of selected articles as:
32 pages, 2372 KB  
Review
Molecular Pathways and Circulating Biomarkers in Cerebral Cavernous Malformations—A Systematic Review
by Hanah Hadice Karadachi, Enrique González-Gallardo, Laurèl Rauschenbach, Thiemo Dinger, Denise Zwanziger, Börge Schmidt, Anna Michel, Adrian Engel, Lisa Schock, Yuan Zhu, Oliver Gembruch, Marvin Darkwah Oppong, Ramazan Jabbarli, Yahya Ahmadipour, Ulrich Sure and Philipp Dammann
Int. J. Mol. Sci. 2026, 27(5), 2277; https://doi.org/10.3390/ijms27052277 - 28 Feb 2026
Viewed by 438
Abstract
Cerebral Cavernous Malformations (CCMs) are low-flow vascular lesions located within the central nervous system, with a reported prevalence in the general population of 0.16–0.5%. Patients with CCMs may remain asymptomatic or present new onset symptoms such as seizures or focal neurological deficits often [...] Read more.
Cerebral Cavernous Malformations (CCMs) are low-flow vascular lesions located within the central nervous system, with a reported prevalence in the general population of 0.16–0.5%. Patients with CCMs may remain asymptomatic or present new onset symptoms such as seizures or focal neurological deficits often related to the occurrence of intracerebral hemorrhage. CCM may appear sporadic or as part of familial forms linked to mutations in the CCM-gene cluster, affecting endothelial cell integrity and triggering molecular cascades, including the MEKK3/KLF2/4 signaling pathway. Recent studies have highlighted the roles of inflammatory, angiogenic, and coagulation pathways alongside the emerging evidence of a gut–brain axis influencing microbiome-driven TLR4 signaling. This systematic review aims to describe molecular biomarkers associated with CCM pathophysiology, emphasizing their potential use as diagnostic and prognostic tools. Circulating plasma biomarkers such as CRP, vitamin D, and interleukins may reflect ongoing inflammatory and endothelial processes, while some imaging biomarkers like Quantitative Susceptibility Mapping (QSM) have shown a correlation with iron deposition and vascular leakage. Leveraging both circulating and imaging biomarkers may improve the therapeutic decision-making process. Further studies are encouraged to validate these findings and to facilitate the development of personalized, evidence-based strategies for the management of CCM. Full article
(This article belongs to the Section Molecular Biology)
Show Figures

Figure 1

23 pages, 10643 KB  
Article
Genome-Wide Identification Analysis of the MAPKKK Gene Family in Cotton and Its Role in Development and Stress Response
by Yahui Deng, Nan Zhao, Shuo Ning, Yifan Wang, Weiran Wang, Meng Wang, Zixin Zhou, Yaohua Li, Caixia Li, Lingfang Ran, Jiahui Zhu, Zhiqing Liu, Jing Yang, Alifu Aierxi, Jie Kong, Aixing Gu and Jianping Li
Int. J. Mol. Sci. 2026, 27(2), 1124; https://doi.org/10.3390/ijms27021124 - 22 Jan 2026
Viewed by 452
Abstract
Mitogen-activated protein kinase kinase kinases (MAPKKKs) are pivotal upstream regulators of MAPK cascades, integrating signals that coordinate plant development and stress responses. However, the specific functions of MAPKKKs, particularly within the MEKK subfamily, in mediating cotton resistance to Verticillium wilt and Fusarium wilt [...] Read more.
Mitogen-activated protein kinase kinase kinases (MAPKKKs) are pivotal upstream regulators of MAPK cascades, integrating signals that coordinate plant development and stress responses. However, the specific functions of MAPKKKs, particularly within the MEKK subfamily, in mediating cotton resistance to Verticillium wilt and Fusarium wilt remain poorly characterized. To address this, we conducted a systematic, cross-species analysis of the MAPKKK family in four key cotton species: Gossypium arboreum, Gossypium barbadense, Gossypium hirsutum, and Gossypium raimondii. Genome-wide identification and phylogenetic analysis revealed 660 MAPKKK genes, classifying them into the MEKK, Raf, and ZIK subfamilies. Evolutionary analysis indicated that Whole-Genome Duplication (WGD) events were the primary driver of family expansion. Promoter cis-element and Gene Ontology (GO) enrichment analyses implicated these genes in hormone signaling and stress adaptation. Expression profiling demonstrated functional modularity, with distinct members responding specifically to cold stress or cooperatively to drought and salt stresses. Upon pathogen infection, members diverged into regulatory modules associated with immune homeostasis, tissue-specific defense, and core signaling potentially governing systemic acquired resistance (SAR). The temporal expression patterns of core candidate genes were validated by qRT-PCR. This study provides, for the first time, a comprehensive evolutionary and functional framework for the MEKK subfamily within the cotton MAPKKK family. It reveals the conserved and divergent roles of this subfamily in stress adaptation and identifies key candidate genes for breeding disease-resistant cotton varieties. Full article
Show Figures

Figure 1

15 pages, 5525 KB  
Article
Multi-Omics Analysis Identifies the Key Defence Pathways in Chinese Cabbage Responding to Black Spot Disease
by Wenyuan Yan, Hong Zhang, Weiqiang Fan, Xiaohui Liu, Zhiyin Huang, Yong Wang, Yerong Zhu, Chaonan Wang and Bin Zhang
Genes 2026, 17(1), 115; https://doi.org/10.3390/genes17010115 - 21 Jan 2026
Viewed by 435
Abstract
Background: Black spot disease severely constrains Chinese cabbage production. Methods: To elucidate the defence mechanisms underlying this response, transcriptomic and metabolomic profiles were analysed in leaves of the Chinese cabbage line 904B at 24 h post-inoculation (hpi) with Alternaria brassicicola. In parallel, [...] Read more.
Background: Black spot disease severely constrains Chinese cabbage production. Methods: To elucidate the defence mechanisms underlying this response, transcriptomic and metabolomic profiles were analysed in leaves of the Chinese cabbage line 904B at 24 h post-inoculation (hpi) with Alternaria brassicicola. In parallel, gene silencing and overexpression were conducted for BraPBL, an RLCK family member in Chinese cabbage. Results: The Chinese cabbage line 904B exhibited marked suppression of cytokinin and auxin signalling, coupled with enhanced expression of genes involved in ethylene and jasmonic acid signalling. Multiple secondary metabolites exhibited differential changes, specifically the sterol compound 4,4-dimethyl-5alpha-cholest-7-en-3beta-ol was significantly upregulated in the treatment group. These metabolites were primarily enriched in the indole alkaloid metabolism and glycerolipid metabolism pathways. Concurrently, BraPBL exhibits increasing expression with prolonged infection. BraPBL overexpression enhances resistance to black spot disease, whereas silencing reduces resistance. Subcellular localization confirmed BraPBL at the plasma membrane. Overexpression of BraPBL upregulates the reactive oxygen species-related gene RBOH and the signal transduction-related gene MEKK1, whilst simultaneously activating the JA pathway. Conclusions: Overall, 904B activates defence-related hormones while suppressing growth and development-related hormones during early infection. Secondary metabolites, particularly the sterol compound 4,4-dimethyl-5alpha-cholest-7-en-3beta-ol, play key roles in defence, and BraPBL functions as a black spot disease–related defence gene in Chinese cabbage. Full article
(This article belongs to the Special Issue Genetic and Breeding Improvement of Horticultural Crops)
Show Figures

Figure 1

20 pages, 1126 KB  
Review
Review of the Role of TRAF7 in Brain Endothelial Integrity and Cerebrovascular Aging
by Jennifer Ihuoma, Sherwin Tavakol, Sharon Negri, Cade Ballard, Khanh Phan, Albert Orock, Zeke Reyff, Madison Milan, Eva Troyano-Rodriguez, Rakesh Rudraboina, Anna Csiszar, Anthony C. Johnson, Ian F. Dunn and Stefano Tarantini
Life 2025, 15(8), 1280; https://doi.org/10.3390/life15081280 - 12 Aug 2025
Cited by 5 | Viewed by 1997
Abstract
Tumor necrosis factor (TNF) receptor-associated factor 7 (TRAF7) is a signal transducer in the TNF receptor superfamily. TRAF7 is unique among its superfamily in that it does not contain a TRAF-C domain but does contain WD-40 domains. TRAF7 interacts with mitogen-activated protein kinases [...] Read more.
Tumor necrosis factor (TNF) receptor-associated factor 7 (TRAF7) is a signal transducer in the TNF receptor superfamily. TRAF7 is unique among its superfamily in that it does not contain a TRAF-C domain but does contain WD-40 domains. TRAF7 interacts with mitogen-activated protein kinases (MAPK), which are known regulators of inflammation and shear stress response. Notably, these molecular interactions have profound implications for the function of brain endothelial cells (ECs), which are pivotal for sustaining the integrity of the blood–brain barrier (BBB), orchestrating neurovascular coupling (NVC), and modulating the vascular architecture. By directly influencing MAPK signaling pathways, particularly the shear stress-responsive MAPK kinase kinase 3 (MEKK3)–MAPK kinase 5 (MEK5)–extracellular-regulated protein kinase 5 (ERK5) cascade, TRAF7 contributes to vascular homeostasis, as exemplified by its role in phosphorylating ERK5. Such molecular events underpin the capacity of brain ECs to regulate substance exchange, adjust blood flow in response to neural activity, and maintain efficient cerebral perfusion, all of which are essential for preserving brain health and cognitive performance. By synthesizing the current evidence regarding TRAF7’s molecular functions and its impact on brain endothelial integrity, cerebrovascular aging, and exploring implications for therapeutic strategies targeting vascular dysfunction in the aging brain, this review fills a crucial gap in the literature. Given the limited number of original studies directly addressing these contexts, the review will integrate broader insights from related literature to provide a foundational overview for future research in this developing field. The culmination of this literature will provide a rationale for the development of novel TRAF7-targeted therapies to restore vascular integrity in the context of aging, which could maintain cognitive health. Although TRAF7 has been implicated in regulating endothelial permeability during inflammation, its precise functions in brain ECs and the subsequent effects on cerebrovascular structure and cognitive function remain to be fully elucidated. Full article
Show Figures

Figure 1

19 pages, 9704 KB  
Article
Euphorbia marginata Alleviate Heavy Metal Ni-Cu Combined Stress by Regulating the Synthesis of Signaling Factors and Flavonoid Organisms
by Xudan Zhou, Tian Jin, Te Li, Yue An, Xintian Dai, Chunli Zhao and Tongbao Qu
Plants 2025, 14(14), 2159; https://doi.org/10.3390/plants14142159 - 13 Jul 2025
Cited by 2 | Viewed by 912
Abstract
It is of great importance to explore how plants respond to excess accumulation of Cu and Ni in soil, yet the mechanisms by which Euphorbia marginata, a common ornamental plant in China, responds to heavy metal stress remain unclear. In this study, [...] Read more.
It is of great importance to explore how plants respond to excess accumulation of Cu and Ni in soil, yet the mechanisms by which Euphorbia marginata, a common ornamental plant in China, responds to heavy metal stress remain unclear. In this study, E. marginata seedlings were subjected to CK, Ni 500 mg/kg, and Cu 900 mg/kg, with Ni-Cu combined stress, and their growth, physiological indexes, heavy metal accumulation, and their corresponding gene expression were evaluated after 45 d. The results showed that the two heavy metals mainly accumulated in plant roots and severely inhibited root growth, while the combined stress promoted the accumulation of heavy metals to a small extent. Either Cu or Ni stresses inhibit photosynthetic pigment synthesis as well as activate antioxidant and osmoregulatory systems, but there are differences in their effects. Combined stress has a synergistic stress effect, severely damaging the cell membrane structure and leading to dysregulation of antioxidant and osmoregulatory systems. The expression of CDPK, CaMCML, MEKK3/6 signaling factors, UFGT, and COMT was severely suppressed under the combined stresses of Cu and Ni compared to the single stress of both. These results provide evidence of a specific defense response to heavy metal stress in E. marginata, which could help guide new research efforts and support the development of strategies for phytoremediation using E. marginata. Full article
(This article belongs to the Section Plant Molecular Biology)
Show Figures

Figure 1

20 pages, 5360 KB  
Article
The Transcriptome Analysis Provides New Insights into Signaling for Bamboo Shoot Development of Sympodial Bamboo
by Shunkai Hu, Mengran Dong and Qirong Guo
Foods 2025, 14(9), 1647; https://doi.org/10.3390/foods14091647 - 7 May 2025
Cited by 2 | Viewed by 1272
Abstract
Bamboo is a member of the Poaceae family and serves as an important economic resource with various applications, including reforestation, food production, and environmental conservation, due to its rapid growth and renewable nature. Among its various uses, bamboo shoots stand out for their [...] Read more.
Bamboo is a member of the Poaceae family and serves as an important economic resource with various applications, including reforestation, food production, and environmental conservation, due to its rapid growth and renewable nature. Among its various uses, bamboo shoots stand out for their tender texture and delicate flavor, making them a highly sought-after culinary delicacy in many cultures and a key ingredient in global food industries. Despite extensive research on the development of monopodial bamboos, studies focused on the developmental processes of sympodial bamboos, especially regarding their culinary potential, remain limited. This study conducted a comprehensive transcriptomic analysis of sympodial bamboo (Bambusa sp.) across six developmental stages (S1–S6) to uncover the molecular regulatory networks governing early bamboo shoot development. The results revealed that 1603 common differentially expressed genes (DEGs) across S1–S6 were enriched in multiple key pathways, with the most significant being plant hormone signaling, MAPK signaling, and Glycolysis/Gluconeogenesis pathways. Co-expression clustering analysis indicated that the Glycolysis/Gluconeogenesis pathway plays a crucial role during the later stages of bamboo shoot development (S5–S6), impacting its texture and flavor—two critical factors determining its culinary quality. Further Weighted Gene Co-expression Network Analysis (WGCNA) highlighted the significant role of the MAPK signaling pathway during early bamboo shoot development and identified key hub genes (MKK, MPK, MEKK) within this pathway, emphasizing their importance in cell division and hormonal coordination. This study provides valuable insights into the molecular mechanisms underlying the rapid growth and exceptional flavor of bamboo shoots and lays the foundation for the genetic improvement of bamboo as a sustainable and nutritious food source, enhancing its value as a premium food ingredient in the global market. Full article
(This article belongs to the Section Foodomics)
Show Figures

Figure 1

18 pages, 2490 KB  
Article
Stimulus-Induced Activation of the Glycoprotein Hormone α-Subunit Promoter in Human Placental Choriocarcinoma Cells: Major Role of a tandem cAMP Response Element
by Lars Bürvenich, Oliver G. Rössler and Gerald Thiel
Curr. Issues Mol. Biol. 2024, 46(4), 3218-3235; https://doi.org/10.3390/cimb46040202 - 7 Apr 2024
Cited by 1 | Viewed by 1757
Abstract
The glycoprotein hormones LH, FSH, TSH and chorionic gonadotropin consist of a common α-subunit and a hormone-specific β-subunit. The α-subunit is expressed in the pituitary and the placental cells, and its expression is regulated by extracellular signal molecules. Much is known about the [...] Read more.
The glycoprotein hormones LH, FSH, TSH and chorionic gonadotropin consist of a common α-subunit and a hormone-specific β-subunit. The α-subunit is expressed in the pituitary and the placental cells, and its expression is regulated by extracellular signal molecules. Much is known about the regulation of the α-subunit gene in the pituitary, but few studies have addressed the regulation of this gene in trophoblasts. The aim of this study was to characterize the molecular mechanism of stimulus-induced α-subunit gene transcription in JEG-3 cells, a cellular model for human trophoblasts, using chromatin-embedded reporter genes under the control of the α-subunit promoter. The results show that increasing the concentration of the second messengers cAMP or Ca2+, or expressing the catalytic subunit of cAMP-dependent protein kinase in the nucleus activated the α-subunit promoter. Similarly, the stimulation of p38 protein kinase activated the α-subunit promoter, linking α-subunit expression to stress response. The stimulation of a Gαq-coupled designer receptor activated the α-subunit promoter, involving the transcription factor CREB, linking α-subunit expression to hormonal stimulation and an increase in intracellular Ca2+. Deletion mutagenesis underscores the importance of a tandem cAMP response element within the glycoprotein hormone α-subunit promoter, which acts as a point of convergence for a multiple signaling pathway. Full article
(This article belongs to the Collection Feature Papers in Current Issues in Molecular Biology)
Show Figures

Figure 1

25 pages, 11184 KB  
Article
Bioinformatic Identification and Expression Analyses of the MAPK–MAP4K Gene Family Reveal a Putative Functional MAP4K10-MAP3K7/8-MAP2K1/11-MAPK3/6 Cascade in Wheat (Triticum aestivum L.)
by Yongliang Li, You Li, Xiaoxiao Zou, Shuai Jiang, Miyuan Cao, Fenglin Chen, Yan Yin, Wenjun Xiao, Shucan Liu and Xinhong Guo
Plants 2024, 13(7), 941; https://doi.org/10.3390/plants13070941 - 24 Mar 2024
Cited by 4 | Viewed by 3277
Abstract
The mitogen-activated protein kinase (MAPK) cascades act as crucial signaling modules that regulate plant growth and development, response to biotic/abiotic stresses, and plant immunity. MAP3Ks can be activated through MAP4K phosphorylation in non-plant systems, but this has not been reported in plants to [...] Read more.
The mitogen-activated protein kinase (MAPK) cascades act as crucial signaling modules that regulate plant growth and development, response to biotic/abiotic stresses, and plant immunity. MAP3Ks can be activated through MAP4K phosphorylation in non-plant systems, but this has not been reported in plants to date. Here, we identified a total of 234 putative TaMAPK family members in wheat (Triticum aestivum L.). They included 48 MAPKs, 17 MAP2Ks, 144 MAP3Ks, and 25 MAP4Ks. We conducted systematic analyses of the evolution, domain conservation, interaction networks, and expression profiles of these TaMAPK–TaMAP4K (representing TaMAPK, TaMAP2K, TaMAP3K, and TaMAP4K) kinase family members. The 234 TaMAPK–TaMAP4Ks are distributed on 21 chromosomes and one unknown linkage group (Un). Notably, 25 of these TaMAP4K family members possessed the conserved motifs of MAP4K genes, including glycine-rich motif, invariant lysine (K) motif, HRD motif, DFG motif, and signature motif. TaMAPK3 and 6, and TaMAP4K10/24 were shown to be strongly expressed not only throughout the growth and development stages but also in response to drought or heat stress. The bioinformatics analyses and qRT-PCR results suggested that wheat may activate the MAP4K10–MEKK7–MAP2K11–MAPK6 pathway to increase drought resistance in wheat, and the MAP4K10–MAP3K8–MAP2K1/11-MAPK3 pathway may be involved in plant growth. In general, our work identified members of the MAPK–MAP4K cascade in wheat and profiled their potential roles during their response to abiotic stresses and plant growth based on their expression pattern. The characterized cascades might be good candidates for future crop improvement and molecular breeding. Full article
(This article belongs to the Special Issue Genetics, Genomics, and Biotechnology for Cereal Crop Improvements)
Show Figures

Figure 1

11 pages, 1580 KB  
Article
MEKK-3 Acts Cooperatively with NSY-1 in SKN-1-Dependent Manner against Oxidative Stress and Aging in Caenorhabditis elegans
by Min Hwang, Chandani Shrestha, Shinwon Kang and Jiyoon Kim
Biology 2022, 11(10), 1526; https://doi.org/10.3390/biology11101526 - 18 Oct 2022
Cited by 4 | Viewed by 4042
Abstract
Oxidative stress resulting from reactive oxygen species and other toxic metabolites is involved in human diseases, and it plays an important role in aging. In Caenorhabditis elegans, SKN-1 is required for protection against oxidative stress and aging. As p38 mitogen-activated protein kinase [...] Read more.
Oxidative stress resulting from reactive oxygen species and other toxic metabolites is involved in human diseases, and it plays an important role in aging. In Caenorhabditis elegans, SKN-1 is required for protection against oxidative stress and aging. As p38 mitogen-activated protein kinase signaling is activated in response to oxidative stress, SKN-1 accumulates in intestinal nuclei and induces phase II detoxification genes. However, NSY-1, a well-known mitogen-activated protein kinase kinase kinase (MAPKKK) of C. elegans, acts as a partial regulator of the SKN-1-induced oxidative stress signaling pathway, suggesting that the regulator for optimal activation of SKN-1 remains unknown. Here, we report a MAPKKK, MEKK-3, as a new regulator required for full activation of SKN-1-mediated resistance against oxidative stress and aging. In RNA-interference-based screening, we found that the simultaneous knockdown of mekk-3 and nsy-1 significantly decreased the oxidative stress resistance and survival of SKN-1 transgenic worms. MEKK-3 was induced in response to oxidative stress. Mechanistic analysis revealed that double knockdown of mekk-3 and nsy-1 completely suppressed the nuclear localization of SKN-1. These results were reproduced in mutant worms in which SKN-1 is constitutively localized to intestinal nuclei. In addition, mekk-3 and nsy-1 were required for optimal induction of SKN-1 target genes such as gcs-1 and trx-1. These data indicate that MEKK-3 plays an essential role in the SKN-1-dependent signaling pathway involved in oxidative stress resistance and longevity by cooperating with NSY-1. Full article
(This article belongs to the Special Issue Genetic and Epigenetic Mechanisms of Longevity and Aging)
Show Figures

Graphical abstract

21 pages, 7174 KB  
Article
The Adaptor Protein UvSte50 Governs Fungal Pathogenicity of Ustilaginoidea virens via the MAPK Signaling Pathway
by Huijuan Cao, Hao Gong, Tianqiao Song, Mina Yu, Xiayan Pan, Junjie Yu, Zhongqiang Qi, Yan Du and Yongfeng Liu
J. Fungi 2022, 8(9), 954; https://doi.org/10.3390/jof8090954 - 11 Sep 2022
Cited by 13 | Viewed by 3012
Abstract
The mitogen-activated protein kinase (MAPK) signaling pathways regulate diverse cellular processes and have been partially characterized in the rice false smut fungus Ustilaginoidea virens. UvSte50 has been identified as a homolog to Saccharomyces cerevisiae Ste50, which is known to be an adaptor [...] Read more.
The mitogen-activated protein kinase (MAPK) signaling pathways regulate diverse cellular processes and have been partially characterized in the rice false smut fungus Ustilaginoidea virens. UvSte50 has been identified as a homolog to Saccharomyces cerevisiae Ste50, which is known to be an adaptor protein for MAPK cascades. ΔUvste50 was found to be defective in conidiation, sensitive to hyperosmotic and oxidative stresses, and non-pathogenic. The mycelial expansion of ΔUvste50 inside spikelets of rice terminated at stamen filaments, eventually resulting in a lack of formation of false smut balls on spikelets. We determined that UvSte50 directly interacts with both UvSte7 (MAPK kinase; MEK) and UvSte11 (MAPK kinase kinase; MEKK), where the Ras-association (RA) domain of UvSte50 is indispensable for its interaction with UvSte7. UvSte50 also interacts with UvHog1, a MAP kinase of the Hog1-MAPK pathway, which is known to have important roles in hyphal growth and stress responses in U. virens. In addition, affinity capture–mass spectrometry analysis and yeast two-hybrid assay were conducted, through which we identified the interactions of UvSte50 with UvRas2, UvAc1 (adenylate cyclase), and UvCap1 (cyclase-associated protein), key components of the Ras/cAMP signaling pathway in U. virens. Together, UvSte50 functions as an adaptor protein interacting with multiple components of the MAPK and Ras/cAMP signaling pathways, thus playing critical role in plant infection by U. virens. Full article
(This article belongs to the Section Fungal Pathogenesis and Disease Control)
Show Figures

Figure 1

21 pages, 3849 KB  
Article
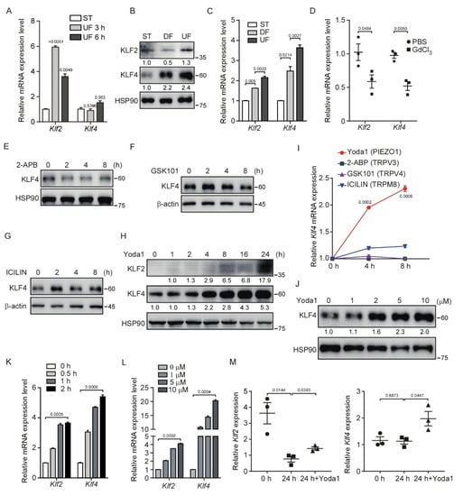
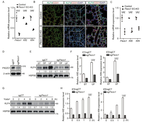
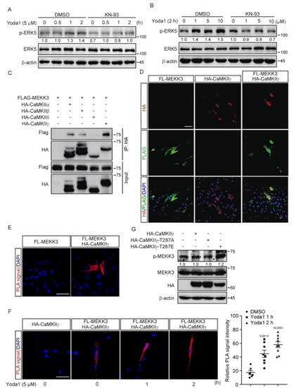
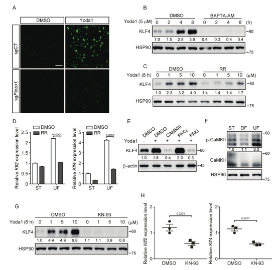
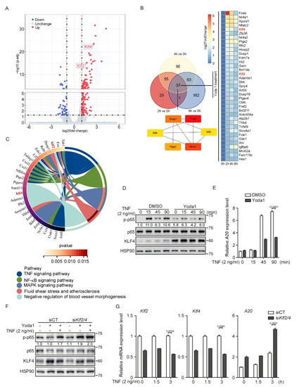
Mechanosensitive Channel PIEZO1 Senses Shear Force to Induce KLF2/4 Expression via CaMKII/MEKK3/ERK5 Axis in Endothelial Cells
by Qi Zheng, Yonggang Zou, Peng Teng, Zhenghua Chen, Yuefeng Wu, Xiaoyi Dai, Xiya Li, Zonghao Hu, Shengjun Wu, Yanhua Xu, Weiguo Zou, Hai Song and Liang Ma
Cells 2022, 11(14), 2191; https://doi.org/10.3390/cells11142191 - 13 Jul 2022
Cited by 47 | Viewed by 9331
Abstract
Shear stress exerted by the blood stream modulates endothelial functions through altering gene expression. KLF2 and KLF4, the mechanosensitive transcription factors, are promoted by laminar flow to maintain endothelial homeostasis. However, how the expression of KLF2/4 is regulated by shear stress is poorly [...] Read more.
Shear stress exerted by the blood stream modulates endothelial functions through altering gene expression. KLF2 and KLF4, the mechanosensitive transcription factors, are promoted by laminar flow to maintain endothelial homeostasis. However, how the expression of KLF2/4 is regulated by shear stress is poorly understood. Here, we showed that the activation of PIEZO1 upregulates the expression of KLF2/4 in endothelial cells. Mice with endothelial-specific deletion of Piezo1 exhibit reduced KLF2/4 expression in thoracic aorta and pulmonary vascular endothelial cells. Mechanistically, shear stress activates PIEZO1, which results in a calcium influx and subsequently activation of CaMKII. CaMKII interacts with and activates MEKK3 to promote MEKK3/MEK5/ERK5 signaling and ultimately induce the transcription of KLF2/4. Our data provide the molecular insight into how endothelial cells sense and convert mechanical stimuli into a biological response to promote KLF2/4 expression for the maintenance of endothelial function and homeostasis. Full article
(This article belongs to the Section Cells of the Cardiovascular System)
Show Figures

Figure 1

14 pages, 3403 KB  
Article
Genome-Wide Identification of MAPKK and MAPKKK Gene Family Members and Transcriptional Profiling Analysis during Bud Dormancy in Pear (Pyrus x bretschneideri)
by Qin Liang, Xiaojie Lin, Jinhang Liu, Yu Feng, Xianqian Niu, Chao Wang, Keke Song, Chao Yang, Liang Li and Yongyu Li
Plants 2022, 11(13), 1731; https://doi.org/10.3390/plants11131731 - 29 Jun 2022
Cited by 6 | Viewed by 2987
Abstract
The mitogen-activated protein kinase (MAPK) cascade consisting of three types of reversibly major signal transduction module (MAPKKK, MAPKK, and MAPK) is distributed in eukaryotes. MAPK cascades participate in various aspects of plant development, including hormone responses, cell division and plant dormancy. Pear is [...] Read more.
The mitogen-activated protein kinase (MAPK) cascade consisting of three types of reversibly major signal transduction module (MAPKKK, MAPKK, and MAPK) is distributed in eukaryotes. MAPK cascades participate in various aspects of plant development, including hormone responses, cell division and plant dormancy. Pear is one of the most economically important species worldwide, and its yield is directly affected by dormancy. In this study, genome-wide identification of MAPKK and MAPKKK gene family members in Pyrus x bretschneideri and transcriptional expression analysis of MAPK cascades during pear dormancy were performed. We identified 8 MAPKKs (PbrMKKs) and 100 MAPKKKs (PbrMAPKKKs) in Pyrus using recent genomic information. PbrMAPKKs were classified into four subgroups based on phylogenetic analysis, whereas PbrMAPKKKs were grouped into 3 subfamilies (MEKK, Raf, and ZIK). Most PbrMAPKKKs and PbrMAPKKs in the same subfamily had similar gene structures and conserved motifs. The genes were found on all 17 chromosomes. The comprehensive transcriptome analysis and quantitative real-time polymerase chain reaction (qRT–PCR) results showed that numerous MAPK cascade genes participated in pear bud dormancy. The interaction network and co-expression analyses indicated the crucial roles of the MAPK member-mediated network in pear bud dormancy. Overall, this study advances our understanding of the intricate transcriptional control of MAPKKK-MAPKK-MAPK genes and provides useful information on the functions of dormancy in perennial fruit trees. Full article
(This article belongs to the Section Plant Molecular Biology)
Show Figures

Figure 1

13 pages, 2853 KB  
Article
Hepatoprotective Effect of the Penthorum Chinense Pursh Extract against the CCl4-Induced Acute Liver Injury via NF-κB and p38-MAPK PATHWAYS in Dogs
by Weilai Tao, Xin Yue, Ruiling Ye, Fazul Nabi, Yangfei Shang, Zhaorong Zhu, Bhutto Zohaib Ahmed and Juan Liu
Animals 2022, 12(5), 569; https://doi.org/10.3390/ani12050569 - 24 Feb 2022
Cited by 13 | Viewed by 3437
Abstract
Acute liver injury (ALI), manifested by acute hepatocellular damages and necrosis, is a life-threatening clinical syndrome and Penthorum Chinense Pursh (PCP) is a well-known folk medicine practiced for liver-related diseases. This study aimed to investigate the ameliorative effects of PCP extract (PCPE) on [...] Read more.
Acute liver injury (ALI), manifested by acute hepatocellular damages and necrosis, is a life-threatening clinical syndrome and Penthorum Chinense Pursh (PCP) is a well-known folk medicine practiced for liver-related diseases. This study aimed to investigate the ameliorative effects of PCP extract (PCPE) on carbon tetrachloride (CCl4) induced ALI in dogs via mitogen-activated protein kinase (MAPK) and Nuclear factor κB (NF-κB) signaling pathway. Healthy dogs were induced by CCl4 and treated with different dosage regimes of PCPE for 7 days. CCl4 produced acute liver injury and induced both oxidative stress and an inflammatory response in dogs. The PCPE significantly ameliorated and improved vacuolar inflammatory lesions in liver tissues during ALI, enhanced activity of superoxide dismutase, and restored glutathione peroxidase, further significantly reducing the indices of malondialdehyde and nitric oxide in serum. Inflammatory factors (IL-1β, IL-6, and TNF-α) were declined and anti-inflammatory factors (IL-10) were increased by the application of PCPE. PCPE treatment, down-regulated the MEKK4, MKK3, p38MAPK, MSK1, and NF-κB, and upregulated the IkB mRNA levels (p < 0.01) in ALI affected dogs. In conclusion, PCPE repaired acute liver injury by improving antioxidant enzymes and by reducing oxidation products. Furthermore, the PCPE inhibited the MAPK/NF-κB signaling pathway, which resulted in anti-inflammatory and antioxidant effects on ALI-induced dogs. In the future, PCPE could be a useful ethnomedicine in veterinary clinical practices for the treatment of liver injuries or failures. Full article
(This article belongs to the Section Veterinary Clinical Studies)
Show Figures

Figure 1

12 pages, 2496 KB  
Article
MEKK5 Interacts with and Negatively Regulates the E3 Ubiquitin Ligase NEDD4 for Mediating Lung Cancer Cell Migration
by Aiqin Sun, Jun Zhu, Song Xia, Yanling Li, Tiantian Wu, Genbao Shao, Wannian Yang and Qiong Lin
Life 2021, 11(11), 1153; https://doi.org/10.3390/life11111153 - 29 Oct 2021
Cited by 6 | Viewed by 2526
Abstract
Our previous studies have shown that the HECT E3 ubiquitin ligase NEDD4 and kinase MEKK5 both play an essential role in lung cancer migration. A report predicts that MEKK5 may be ubiquitinated by NEDD4; however, interaction of MEKK5 with NEDD4 and ubiquitination of [...] Read more.
Our previous studies have shown that the HECT E3 ubiquitin ligase NEDD4 and kinase MEKK5 both play an essential role in lung cancer migration. A report predicts that MEKK5 may be ubiquitinated by NEDD4; however, interaction of MEKK5 with NEDD4 and ubiquitination of MEKK5 by NEDD4 have not been characterized. In this report, we show that NEDD4 interacts with MEKK5 through a conserved WW3 domain by the co-immunoprecipitation and the GST-pulldown assays. The ubiquitination assay indicates that MEKK5 is not a ubiquitination substrate of NEDD4, but negatively regulates NEDD4-mediated ubiquitination. Furthermore, overexpression of MEKK5 significantly reduced the NEDD4-promoted lung cancer cell migration. Taken together, our studies have defined an inhibitory role of MEKK5 in regulation of NEDD4-mediated ubiquitination. Full article
(This article belongs to the Section Biochemistry, Biophysics and Computational Biology)
Show Figures

Figure 1

21 pages, 1525 KB  
Article
Nutritional Composition and Health Benefits of Various Botanical Types of Melon (Cucumis melo L.)
by Shivapriya Manchali, Kotamballi N. Chidambara Murthy, Vishnuvardana and Bhimanagouda S. Patil
Plants 2021, 10(9), 1755; https://doi.org/10.3390/plants10091755 - 24 Aug 2021
Cited by 68 | Viewed by 12598
Abstract
Characterizing the diverse melon cultivars for nutrition aids in crop improvement and promoting a healthy diet. Here, we used in vitro assays to characterize the nutritional qualities and health-beneficial effects of 30 melon (Cucumis melo L.) genotypes, including 10 improved cultivars, 16 [...] Read more.
Characterizing the diverse melon cultivars for nutrition aids in crop improvement and promoting a healthy diet. Here, we used in vitro assays to characterize the nutritional qualities and health-beneficial effects of 30 melon (Cucumis melo L.) genotypes, including 10 improved cultivars, 16 landraces, and 4 wild types collected from different parts of India. Two landraces (Sidoota and Alper Green) had the highest (12.20 and 11.25) total soluble solids (TSS) contents. The Sidoota and Pappusa landraces had high reducing sugar contents (2.84 and 2.81 mg g−1 fresh weight [FW]). The highest polyphenols contents (22.0 mg g−1 FW) were observed in the landraces Mage Kaayi-2, Budamekaayi, and Small Melon. Reflecting on the primary and secondary metabolite contents, the Mekke Kaayi and Giriyala landraces exhibited high 2,2-diphenyl-1-picrylhydrazyl (DPPH) radical scavenging activity (97.6 and 91% at 100 μg mL−1). Additionally, seven of the landraces showed significant nitric oxide (NO) induction activity (>80% inhibition at 200 μg mL−1), indicating their potential health benefits, and seven showed considerable angiotensin-converting enzyme (ACE) inhibition activity (highest in Kashi Madhu), indicating their potential usefulness in reducing hypertension. Genotypes with high health beneficial compounds identified in this study can be used for breeding improved melon cultivars to promote these fruits as well as a healthy diet. Full article
Show Figures

Graphical abstract

Back to TopTop