Sign in to use this feature.

Years

Between: -

Subjects

remove_circle_outline
remove_circle_outline
remove_circle_outline
remove_circle_outline
remove_circle_outline

Journals

Article Types

Countries / Regions

Search Results (38)

Search Parameters:
Keywords = MAPKK

Order results
Result details
Results per page
Select all
Export citation of selected articles as:
24 pages, 9486 KB  
Article
StMAPKK1 Enhances Thermotolerance in Potato (Solanum tuberosum L.) by Enhancing Antioxidant Defense and Photosynthetic Efficiency Under Heat Stress
by Xi Zhu, Yasir Majeed, Kaitong Wang, Xiaoqin Duan, Nengkang Guan, Junfu Luo, Haifei Zheng, Huafen Zou, Hui Jin, Zhuo Chen and Yu Zhang
Plants 2025, 14(15), 2289; https://doi.org/10.3390/plants14152289 - 24 Jul 2025
Cited by 3 | Viewed by 1119
Abstract
The functional role of MAPKK genes in potato (Solanum tuberosum L.) under high-temperature stress remains unexplored, despite their critical importance in stress signaling and yield protection. We characterized StMAPKK1, a novel group D MAPKK localized to plasma membrane/cytoplasm. Quantitative real-time polymerase chain [...] Read more.
The functional role of MAPKK genes in potato (Solanum tuberosum L.) under high-temperature stress remains unexplored, despite their critical importance in stress signaling and yield protection. We characterized StMAPKK1, a novel group D MAPKK localized to plasma membrane/cytoplasm. Quantitative real-time polymerase chain reaction (qRT-PCR) revealed cultivar-specific upregulation in potato (‘Atlantic’ and ‘Desiree’) leaves under heat stress (25 °C, 30 °C, and 35 °C). Transgenic lines overexpressing (OE) StMAPKK1 exhibited elevated antioxidant enzyme activity, including ascorbate peroxidase (APX), catalase (CAT), superoxide dismutase (SOD), and peroxidase (POD), mitigating oxidative damage. Increased proline and chlorophyll accumulation and reduced oxidative stress markers, hydrogen peroxide (H2O2) and malondialdehyde (MDA), indicate improved cellular redox homeostasis. The upregulation of key antioxidant and heat stress-responsive genes (StAPX, StCAT1/2, StPOD12/47, StFeSOD2/3, StMnSOD, StCuZnSOD1/2, StHSFA3 and StHSP20/70/90) strengthened the enzymatic defense system, enhanced thermotolerance, and improved photosynthetic efficiency, with significant improvements in net photosynthetic rate (Pn), transpiration rate (E), and stomatal conductance (Gs) under heat stress (35 °C) in StMAPKK1-OE plants. Superior growth and biomass (plant height, plant and its root fresh and dry weights, and tuber yield) accumulation, confirming the positive role of StMAPKK1 in thermotolerance. Conversely, RNA interference (RNAi)-mediated suppression of StMAPKK1 led to a reduction in enzymatic activity, proline content, and chlorophyll levels, exacerbating oxidative stress. Downregulation of antioxidant-related genes impaired ROS scavenging capacity and declines in photosynthetic efficiency, growth, and biomass, accompanied by elevated H2O2 and MDA accumulation, highlighting the essential role of StMAPKK1 in heat stress adaptation. These findings highlight StMAPKK1’s potential as a key genetic target for breeding heat-tolerant potato varieties, offering a foundation for improving crop resilience in warming climates. Full article
(This article belongs to the Special Issue Cell Physiology and Stress Adaptation of Crops)
Show Figures

Figure 1

18 pages, 5714 KB  
Article
Genome-Wide Identification, Phylogeny and Expressional Profiles of Mitogen Activated Protein Kinase Gene Family in Blakeslea trispora
by Xin Ge, Yue Cui, Yanan Zhang, Jianlin Li, Ping Wang, Yan Zheng and Qi Xin
Int. J. Mol. Sci. 2025, 26(10), 4789; https://doi.org/10.3390/ijms26104789 - 16 May 2025
Viewed by 1017
Abstract
In eukaryotes, the mitogen-activated protein kinase (MAPK) cascade pathway is a highly conserved cell signaling mechanism that is essential for stress response, growth, and development. MAPK cascade genes have currently been identified and characterized in a wide range of fungi, although they have [...] Read more.
In eukaryotes, the mitogen-activated protein kinase (MAPK) cascade pathway is a highly conserved cell signaling mechanism that is essential for stress response, growth, and development. MAPK cascade genes have currently been identified and characterized in a wide range of fungi, although they have not been fully understood in early divergent fungal lineages like the Mucoromycota, which contains Mucoromycotina, Glomeromycotina, and Mortierellomycotina. In this study, a genome-wide investigation of Blakeslea trispora (Mucorales, Choanephoraceae) revealed a total of 19 MAPK cascade genes, including 9 BtMAPKKKs, 4 BtMAPKKs, and 6 BtMAPKs genes. Using phylogenetic analysis, it was found that the kinase domain sequences and motif composition of the three MAPK, MAPKK, and MAPKKK lineages are substantially conserved in fungi. Whole genome duplication analysis indicated that B. trispora has four and nine duplication pairs in the MAPK and MAPKKK genes, respectively, which are expanded by segmental replication events. BtHog2, the orthologous protein of Hog1, exhibits a substantial rise in transcription levels under blue light irradiation, indicating its function in light signal response and transduction. Several sets of interacting protein pairs were found using molecular docking analysis and yeast two-hybrid assay, providing a comprehensive MAPK cascade signaling network in B. trispore. Furthermore, MAPK cascade proteins show varying transcription levels in response to blue light and sex hormone stimulation, as well as variable treatment duration. BtMAPKKK9 and BtBck1 are strongly induced during sexual interaction, indicating their involvement in the response to trisporic acid and the subsequent alterations in hyphal cell wall structure. These findings shed light on the evolution of MAPK cascade genes and the functional mechanisms underlying MAPK cascade genes in response to light and sex hormone signaling pathways in B. trispore. Full article
(This article belongs to the Section Molecular Genetics and Genomics)
Show Figures

Figure 1

33 pages, 6348 KB  
Article
Transcriptional Dynamics of Receptor-Based Genes Reveal Immunity Hubs in Rice Response to Magnaporthe oryzae Infection
by Fatma Salem, Ahmed ElGamal, Xiaoya Tang, Jianyuan Yang and Weiwen Kong
Int. J. Mol. Sci. 2025, 26(10), 4618; https://doi.org/10.3390/ijms26104618 - 12 May 2025
Cited by 3 | Viewed by 1463
Abstract
Rice blast caused by Magnaporthe oryzae (MOR) reigns as the top-most devastating disease affecting global rice production. Pattern-triggered immunity (PTI) is crucial for mitigating plant responses to pathogens. However, the transcriptional dynamics of PTI-related genes in rice response to MOR infection remain largely [...] Read more.
Rice blast caused by Magnaporthe oryzae (MOR) reigns as the top-most devastating disease affecting global rice production. Pattern-triggered immunity (PTI) is crucial for mitigating plant responses to pathogens. However, the transcriptional dynamics of PTI-related genes in rice response to MOR infection remain largely unexplored. In this study, we performed a meta-analysis of 201 RNA sequencing and 217 microarray datasets to investigate the transcriptional dynamics of rice under MOR infection at various infection stages. The transcriptional dynamics of extracellular/cytoplasmic receptor kinase genes (RLKs, RLCKs, WAKs) and downstream signaling intermediates, including mitogen-activated protein kinases (MAPKs) and Ca2+-related signaling genes, were identified as immunity hubs for PTI. Extracellular/cytoplasmic receptors were predominantly induced, in contrast to a marked decrease in the repression of these genes. Notably, a maximum of 141 and 154 receptor-based genes were frequently induced from the microarray and RNA-seq datasets, respectively. Moreover, 31 genes were consistently induced across all the transcriptomic profiles, highlighting their pivotal role in PTI-activating immunity regulation in rice under MOR stress. Furthermore, protein–protein interaction (PPI) analysis revealed that cytoplasmic receptor-based genes (RLCKs) and MAPK(K)s were highly interconnected. Among them, four core MAPKK genes, including SMG1, MKK1, MKK6, and MPKK10.2, were identified as the most frequently interconnected with receptor-based genes or other MAPKs under MOR infection, suggesting their critical role as intermediates during downstream signaling networks in response to MOR infection. Together, our comprehensive analysis provides insights into the transcriptional dynamics of receptor-based genes and downstream signaling intermediates as core PTI-related genes that can play crucial roles in modulating rice immune responses to MOR infection. Full article
(This article belongs to the Section Molecular Plant Sciences)
Show Figures

Figure 1

18 pages, 2952 KB  
Article
RMD and Its Suppressor MAPK6 Control Root Circumnutation and Obstacle Avoidance via BR Signaling
by Le Dong, Jianxin Shi, Staffan Persson, Guoqiang Huang and Dabing Zhang
Int. J. Mol. Sci. 2024, 25(19), 10543; https://doi.org/10.3390/ijms251910543 - 30 Sep 2024
Cited by 1 | Viewed by 2136
Abstract
Helical growth of the root tip (circumnutation) that permits surface exploration facilitates root penetration into soil. Here, we reveal that rice actin-binding protein RMD aids in root circumnutation, manifested by wavy roots as well as compromised ability to efficiently explore and avoid obstacles [...] Read more.
Helical growth of the root tip (circumnutation) that permits surface exploration facilitates root penetration into soil. Here, we reveal that rice actin-binding protein RMD aids in root circumnutation, manifested by wavy roots as well as compromised ability to efficiently explore and avoid obstacles in rmd mutants. We demonstrate that root circumnutation defects in rmd depend on brassinosteroid (BR) signaling, which is elevated in mutant roots. Suppressing BR signaling via pharmacological (BR inhibitor) or genetic (knockout of BR biosynthetic or signaling components) manipulation rescues root defects in rmd. We further reveal that mutations in MAPK6 suppress BR signaling and restore normal root circumnutation in rmd, which may be mediated by the interaction between MAPK6, MAPKK4 and BR signaling factor BIM2. Our study thus demonstrates that RMD and MAPK6 control root circumnutation by modulating BR signaling to facilitate early root growth. Full article
(This article belongs to the Section Molecular Plant Sciences)
Show Figures

Figure 1

13 pages, 3425 KB  
Article
THP-1 Monocytic Cells Are Polarized to More Antitumorigenic Macrophages by Serial Treatment with Phorbol-12-Myristate-13-Acetate and PD98059
by Hantae Jo, Eun-Young Lee, Hyun Sang Cho, Md Abu Rayhan, Ahyoung Cho, Chang-Suk Chae and Hye Jin You
Medicina 2024, 60(6), 1009; https://doi.org/10.3390/medicina60061009 - 20 Jun 2024
Cited by 11 | Viewed by 10325
Abstract
Background and Objectives: As modulators of the tumor microenvironment, macrophages have been extensively studied for their potential in developing anticancer strategies, particularly in regulating macrophage polarization towards an antitumorigenic (M1) phenotype rather than a protumorigenic (M2) one in various experimental models. Here, [...] Read more.
Background and Objectives: As modulators of the tumor microenvironment, macrophages have been extensively studied for their potential in developing anticancer strategies, particularly in regulating macrophage polarization towards an antitumorigenic (M1) phenotype rather than a protumorigenic (M2) one in various experimental models. Here, we evaluated the effect of PD98059, a mitogen-activated protein kinase kinase MAPKK MEK1-linked pathway inhibitor, on the differentiation and polarization of THP-1 monocytes in response to phorbol-12-myristate-13-acetate (PMA) under various culture conditions for tumor microenvironmental application. Materials and Methods: Differentiation and polarization of THP-1 were analyzed by flow cytometry and RT-PCR. Polarized THP-1 subsets with different treatment were compared by motility, phagocytosis, and so on. Results: Clearly, PMA induced THP-1 differentiation occurs in adherent culture conditions more than nonadherent culture conditions by increasing CD11b expression up to 90%, which was not affected by PD98059 when cells were exposed to PMA first (post-PD) but inhibited when PD98059 was treated prior to PMA treatment (pre-PD). CD11bhigh THP-1 cells treated with PMA and PMA-post-PD were categorized into M0 (HLA-DRlow and CD206low), M1 (HLA-DRhigh and CD206low), and M2 (HLA-DRlow and CD206high), resulting in an increased population of M1 macrophages. The transcription levels of markers of macrophage differentiation and polarization confirmed the increased M1 polarization of THP-1 cells with post-PD treatment rather than with PMA-only treatment. The motility and cytotoxicity of THP-1 cells with post-PD treatment were higher than THP-1 cells with PMA, suggesting that post-PD treatment enhanced the anti-tumorigenicity of THP-1 cells. Confocal microscopy and flow cytometry showed the effect of post-PD treatment on phagocytosis by THP-1 cells. Conclusions: We have developed an experimental model of macrophage polarization with THP-1 cells which will be useful for further studies related to the tumor microenvironment. Full article
(This article belongs to the Section Hematology and Immunology)
Show Figures

Figure 1

17 pages, 3066 KB  
Article
StMAPKK5 Positively Regulates Response to Drought and Salt Stress in Potato
by Yu Luo, Kaitong Wang, Liping Zhu, Ning Zhang and Huaijun Si
Int. J. Mol. Sci. 2024, 25(7), 3662; https://doi.org/10.3390/ijms25073662 - 25 Mar 2024
Cited by 21 | Viewed by 3278
Abstract
MAPKKs, as one of the main members of the mitogen-activated protein kinase (MAPK) cascade pathway, are located in the middle of the cascade and are involved in many physiological processes of plant growth and development, as well as stress tolerance. Previous studies have [...] Read more.
MAPKKs, as one of the main members of the mitogen-activated protein kinase (MAPK) cascade pathway, are located in the middle of the cascade and are involved in many physiological processes of plant growth and development, as well as stress tolerance. Previous studies have found that StMAPKK5 is responsive to drought and salt stress. To further investigate the function and regulatory mechanism of StMAPKK5 in potato stress response, potato variety ‘Atlantic’ was subjected to drought and NaCl treatments, and the expression of the StMAPKK5 gene was detected by qRT-PCR. StMAPKK5 overexpression and RNA interference-mediated StMAPKK5 knockdown potato plants were constructed. The relative water content, superoxide dismutase (SOD), catalase (CAT), and peroxidase (POD) activities, as well as proline (Pro) and malondialdehyde (MDA) contents of plant leaves, were also assayed under drought and NaCl stress. The StMAPKK5 interacting proteins were identified and validated by yeast two-hybrid (Y2H) and bimolecular fluorescence complementation (BiFC). The results showed that the expression of StMAPKK5 was significantly up-regulated under drought and NaCl stress conditions. The StMAPKK5 protein was localized in the nucleus, cytoplasm, and cell membrane. The expression of StMAPKK5 affected the relative water content, the enzymatic activities of SOD, CAT, and POD, and the proline and MDA contents of potatoes under drought and salt stress conditions. These results suggest that StMAPKK5 plays a significant role in regulating drought and salt tolerance in potato crop. Yeast two-hybrid (Y2H) screening identified four interacting proteins: StMYB19, StZFP8, StPUB-like, and StSKIP19. BiFC confirmed the authenticity of the interactions. These findings suggest that StMAPKK5 is crucial for potato growth, development, and response to adversity. Full article
(This article belongs to the Section Molecular Plant Sciences)
Show Figures

Figure 1

29 pages, 12803 KB  
Article
Genome-Wide Identification of the MAPK and MAPKK Gene Families in Response to Cold Stress in Prunus mume
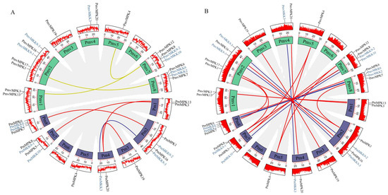
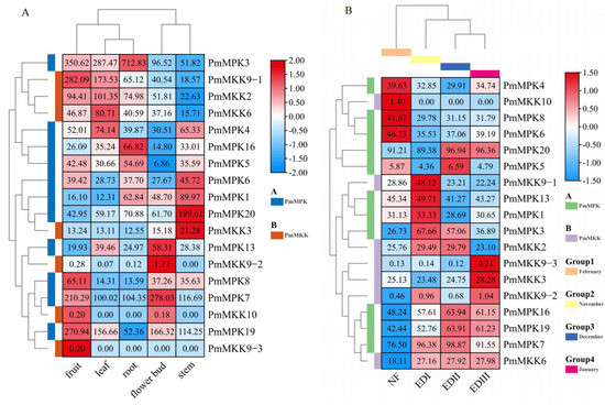
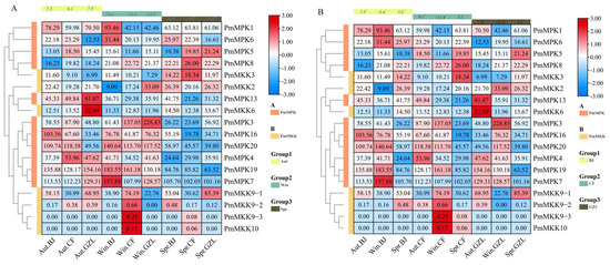
by Zhenying Wen, Mingyu Li, Juan Meng, Runtian Miao, Xu Liu, Dongqing Fan, Wenjuan Lv, Tangren Cheng, Qixiang Zhang and Lidan Sun
Int. J. Mol. Sci. 2023, 24(10), 8829; https://doi.org/10.3390/ijms24108829 - 16 May 2023
Cited by 11 | Viewed by 3127
Abstract
Protein kinases of the MAPK cascade family (MAPKKK–MAPKK–MAPK) play an essential role in plant stress response and hormone signal transduction. However, their role in the cold hardiness of Prunus mume (Mei), a class of ornamental woody plant, remains unclear. In this study, we [...] Read more.
Protein kinases of the MAPK cascade family (MAPKKK–MAPKK–MAPK) play an essential role in plant stress response and hormone signal transduction. However, their role in the cold hardiness of Prunus mume (Mei), a class of ornamental woody plant, remains unclear. In this study, we use bioinformatic approaches to assess and analyze two related protein kinase families, namely, MAP kinases (MPKs) and MAPK kinases (MKKs), in wild P. mume and its variety P. mume var. tortuosa. We identify 11 PmMPK and 7 PmMKK genes in the former species and 12 PmvMPK and 7 PmvMKK genes in the latter species, and we investigate whether and how these gene families contribute to cold stress responses. Members of the MPK and MKK gene families located on seven and four chromosomes of both species are free of tandem duplication. Four, three, and one segment duplication events are exhibited in PmMPK, PmvMPK, and PmMKK, respectively, suggesting that segment duplications play an essential role in the expansion and evolution of P. mume and its gene variety. Moreover, synteny analysis suggests that most MPK and MKK genes have similar origins and involved similar evolutionary processes in P. mume and its variety. A cis-acting regulatory element analysis shows that MPK and MKK genes may function in P. mume and its variety’s development, modulating processes such as light response, anaerobic induction, and abscisic acid response as well as responses to a variety of stresses, such as low temperature and drought. Most PmMPKs and PmMKKs exhibited tissue-specifific expression patterns, as well as time-specific expression patterns that protect them through cold. In a low-temperature treatment experiment with the cold-tolerant cultivar P. mume ‘Songchun’ and the cold-sensitive cultivar ‘Lve’, we find that almost all PmMPK and PmMKK genes, especially PmMPK3/5/6/20 and PmMKK2/3/6, dramatically respond to cold stress as treatment duration increases. This study introduces the possibility that these family members contribute to P. mume’s cold stress response. Further investigation is warranted to understand the mechanistic functions of MAPK and MAPKK proteins in P. mume development and response to cold stress. Full article
(This article belongs to the Section Molecular Genetics and Genomics)
Show Figures

Figure 1

16 pages, 2071 KB  
Review
MAPKKKs in Plants: Multidimensional Regulators of Plant Growth and Stress Responses
by Chen Xie, Liu Yang and Yingping Gai
Int. J. Mol. Sci. 2023, 24(4), 4117; https://doi.org/10.3390/ijms24044117 - 18 Feb 2023
Cited by 40 | Viewed by 5274
Abstract
Mitogen-activated protein kinase kinase kinase (MAPKKK, MAP3K) is located upstream of the mitogen-activated protein kinase (MAPK) cascade pathway and is responsible for receiving and transmitting external signals to the downstream MAPKKs. Although a large number of MAP3K genes play important roles in plant [...] Read more.
Mitogen-activated protein kinase kinase kinase (MAPKKK, MAP3K) is located upstream of the mitogen-activated protein kinase (MAPK) cascade pathway and is responsible for receiving and transmitting external signals to the downstream MAPKKs. Although a large number of MAP3K genes play important roles in plant growth and development, and response to abiotic and biotic stresses, only a few members’ functions and cascade signaling pathways have been clarified, and the downstream MAPKKs and MAPKs of most MAP3Ks are still unknown. As more and more signaling pathways are discovered, the function and regulatory mechanism of MAP3K genes will become clearer. In this paper, the MAP3K genes in plants were classified and the members and basic characteristics of each subfamily of MAP3K were briefly described. Moreover, the roles of plant MAP3Ks in regulating plant growth and development and stress (abiotic and biotic) responses are described in detail. In addition, the roles of MAP3Ks involved in plant hormones signal transduction pathway were briefly introduced, and the future research focus was prospected. Full article
(This article belongs to the Section Molecular Plant Sciences)
Show Figures

Figure 1

13 pages, 3843 KB  
Article
Genome-Wide Identification and Analysis of the MAPK and MAPKK Gene Families in Potato (Solanum tuberosum L.)
by Yutong Shang, Xiaobo Luo, Heng Zhang, Mingjun Chen, Wang Yin, Zhenju Cao, Renju Deng, Yan Li and Fei Li
Agronomy 2023, 13(1), 93; https://doi.org/10.3390/agronomy13010093 - 28 Dec 2022
Cited by 11 | Viewed by 3937
Abstract
Mitogen-activated protein kinase (MAPK) is an important component of the signal transduction pathway, which plays important roles in regulating plant growth and development, and abiotic stress. Potato (Solanum tuberosum L.) is one of the most popular tuber crops in the world. Genome-wide [...] Read more.
Mitogen-activated protein kinase (MAPK) is an important component of the signal transduction pathway, which plays important roles in regulating plant growth and development, and abiotic stress. Potato (Solanum tuberosum L.) is one of the most popular tuber crops in the world. Genome-wide identification and analysis of the MAPK and MAPKK gene family in potato is not clear. A total of 20 MAPK genes and 8 MAPKK genes were identified in the potato genome. A conservative motif analysis showed that the MAPK protein contained a typical TxY phosphorylation site, and the MAPKK protein contained a conservative characteristic motif S/T-x5-S/T. Phylogenetic analysis showed that potato MAPK (mitogen-activated protein kinase) and MAPKK (mitogen-activated protein kinase kinase) were similar to Arabidopsis, including four groups of members A, B, C and D. Gene structure and promoter sequence analysis showed that all 28 gene family members of potato Solanum tuberosum MAPK (StMAPK) and StMAPKK have coding regions (CDS), and family members in the same group have similar intron and exon compositions, and that most cis-acting elements upstream of gene promoters elements have related to stress response. Chromosome location analysis found that MAPKs were unevenly distributed on 11 chromosomes, while MAPKKs were only distributed on chromosomes Chr. 03 and Chr. 12. Collinearity analysis showed that StMAPKK3 and StMAPKK6 have the same common ancestors among potato, pepper, and tomato. qRT-PCR results showed that the relative expressions of StMAPK14 and StMAPKK2 were significantly upregulated under low-temperature stress. These results could provide new insights into the characteristics and evolution of the StMAPK and StMAPKK gene family and facilitate further exploration of the molecular mechanism responsible for potato abiotic stress responses. Full article
Show Figures

Figure 1

20 pages, 2736 KB  
Article
Straightforward Access to a New Class of Dual DYRK1A/CLK1 Inhibitors Possessing a Simple Dihydroquinoline Core
by Mihaela-Liliana Ţînţaş, Ludovic Peauger, Florent Alix, Cyril Papamicaël, Thierry Besson, Jana Sopková-de Oliveira Santos, Vincent Gembus and Vincent Levacher
Molecules 2023, 28(1), 36; https://doi.org/10.3390/molecules28010036 - 21 Dec 2022
Cited by 1 | Viewed by 3488
Abstract
The DYRK (Dual-specificity tyrosine phosphorylation-regulated kinase) family of protein kinases is involved in the pathogenesis of several neurodegenerative diseases. Among them, the DYRK1A protein kinase is thought to be implicated in Alzheimer’s disease (AD) and Down syndrome, and as such, has emerged as [...] Read more.
The DYRK (Dual-specificity tyrosine phosphorylation-regulated kinase) family of protein kinases is involved in the pathogenesis of several neurodegenerative diseases. Among them, the DYRK1A protein kinase is thought to be implicated in Alzheimer’s disease (AD) and Down syndrome, and as such, has emerged as an appealing therapeutic target. DYRKs are a subset of the CMGC (CDK, MAPKK, GSK3 and CLK) group of kinases. Within this group of kinases, the CDC2-like kinases (CLKs), such as CLK1, are closely related to DYRKs and have also sparked great interest as potential therapeutic targets for AD. Based on inhibitors previously described in the literature (namely TG003 and INDY), we report in this work a new class of dihydroquinolines exhibiting inhibitory activities in the nanomolar range on hDYRK1A and hCLK1. Moreover, there is overwhelming evidence that oxidative stress plays an important role in AD. Pleasingly, the most potent dual kinase inhibitor 1p exhibited antioxidant and radical scavenging properties. Finally, drug-likeness and molecular docking studies of this new class of DYRK1A/CLK1 inhibitors are also discussed in this article. Full article
(This article belongs to the Special Issue Enzyme Inhibitors: Design, Synthesis and Biological Evaluation)
Show Figures

Graphical abstract

20 pages, 5463 KB  
Article
Transcriptome Analysis in Response to Infection of Xanthomonas oryzae pv. oryzicola Strains with Different Pathogenicity
by Min Tang, Hui Zhang, Yao Wan, Ziqiu Deng, Xuemei Qin, Rongbai Li and Fang Liu
Int. J. Mol. Sci. 2023, 24(1), 14; https://doi.org/10.3390/ijms24010014 - 20 Dec 2022
Cited by 10 | Viewed by 3206
Abstract
Bacterial leaf streak (BLS) caused by Xanthomonas oryzae pv. oryzicola (Xoc) is one of the most important quarantine diseases in the world. Breeding disease-resistant varieties can solve the problem of prevention and treatment of BLS from the source. The discovery of [...] Read more.
Bacterial leaf streak (BLS) caused by Xanthomonas oryzae pv. oryzicola (Xoc) is one of the most important quarantine diseases in the world. Breeding disease-resistant varieties can solve the problem of prevention and treatment of BLS from the source. The discovery of the molecular mechanism of resistance is an important driving force for breeding resistant varieties. In this study, a BLS-resistant near isogenic line NIL-bls2 was used as the material. Guangxi Xoc strain gx01 (abbreviated as WT) and its mutant strain (abbreviated as MT) with a knockout type III effectors (T3Es) gene were used to infect rice material NIL-bls2. The molecular interaction mechanism of rice resist near isogenic lines in response to infection by different pathogenic strains was analyzed by transcriptome sequencing. The results showed that there were 415, 134 and 150 differentially expressed genes (DEGs) between the WT group and the MT group at 12, 24 and 48 h of post inoculation (hpi). Through GO and KEGG enrichment analysis, it was found that, compared with non-pathogenic strains, the T3Es secreted by pathogenic strains inhibited the signal transduction pathway mediated by ethylene (ET), jasmonic acid (JA) and salicylic acid (SA), and the MAPKK (MAPK kinase) and MAPKKK (MAPK kinase kinase) in the MAPK (mitogen-activated protein kinase) cascade reaction, which prevented plants from sensing extracellular stimuli in time and starting the intracellular immune defense mechanism; and inhibited the synthesis of lignin and diterpenoid phytochemicals to prevent plants from establishing their own physical barriers to resist the invasion of pathogenic bacteria. The inhibitory effect was the strongest at 12 h, and gradually weakened at 24 h and 48 h. To cope with the invasion of pathogenic bacteria, rice NIL-bls2 material can promote wound healing by promoting the synthesis of traumatic acid at 12 h; at 24 h, hydrogen peroxide was degraded by dioxygenase, which reduced and eliminated the attack of reactive oxygen species on plant membrane lipids; and at 48 h, rice NIL-bls2 material can resist the invasion of pathogenic bacteria by promoting the synthesis of lignin, disease-resistant proteins, monoterpene antibacterial substances, indole alkaloids and other substances. Through transcriptome sequencing analysis, the molecular interaction mechanism of rice resistance near isogenic lines in response to infection by different pathogenic strains was expounded, and 5 genes, Os01g0719300, Os02g0513100, Os03g0122300, Os04g0301500, and Os10g0575100 closely related to BLS, were screened. Our work provides new data resources and a theoretical basis for exploring the infection mechanism of Xoc strain gx01 and the resistance mechanism of resistance gene bls2. Full article
(This article belongs to the Special Issue Function and Mechanism Analysis of Plant Stress Resistance Genes)
Show Figures

Figure 1

17 pages, 5031 KB  
Article
MAPK Gene Family in Lactuca sativa: Genome-Wide Identification, Regulatory Network, and Expression Patterns in Stem Development and Stress Responses
by Ying Huang, Jiageng Du, Yihua Liu, Xue Cao, Zhenning Liu and Mengyao Li
Horticulturae 2022, 8(11), 1087; https://doi.org/10.3390/horticulturae8111087 - 17 Nov 2022
Cited by 3 | Viewed by 2981
Abstract
Mitogen-activated protein kinases (MAPKs) play essential roles in the process of stress response and plant growth and development. MAPK family genes have been identified in many plant species. In this study, 18 LsMAPK genes were identified in lettuce (Lactuca sativa). The [...] Read more.
Mitogen-activated protein kinases (MAPKs) play essential roles in the process of stress response and plant growth and development. MAPK family genes have been identified in many plant species. In this study, 18 LsMAPK genes were identified in lettuce (Lactuca sativa). The LsMAPK members were divided into Group A, B, C, and D by phylogenetic tree analysis among Arabidopsis, rice, and lettuce. Cis-elements, which relate to abiotic stress, phytohormone response, and transcription factor binding site, were identified to exist in the promoter region of LsMAPK genes. Chromosomal location analysis showed the LsMAPK genes were distributed on eight chromosomes except chromosome 6. Interaction network analysis showed that LsMAPKs could interact with MAPK kinase (MAPKK), protein-tyrosine-phosphatase (PTP), and transcription factors (WRKY, bZIP). Quantitative reverse transcription PCR (qRT-PCR) showed that LsMAPK genes were induced by different abiotic stresses, hormone response, and stem enlargement. The comprehensive identification and characterization of LsMAPK genes in stem lettuce will lay a theoretical foundation for the functional analysis of LsMAPK genes and advance our knowledge of the regulatory mechanism of MAPK genes in plants. Full article
Show Figures

Figure 1

19 pages, 13131 KB  
Article
Genome-Wide Identification of C2H2 ZFPs and Functional Analysis of BRZAT12 under Low-Temperature Stress in Winter Rapeseed (Brassica rapa)
by Li Ma, Jia Xu, Xiaolei Tao, Junyan Wu, Wangtian Wang, Yuanyuan Pu, Gang Yang, Yan Fang, Lijun Liu, Xuecai Li and Wancang Sun
Int. J. Mol. Sci. 2022, 23(20), 12218; https://doi.org/10.3390/ijms232012218 - 13 Oct 2022
Cited by 19 | Viewed by 3181
Abstract
Zinc-finger protein (ZFP) transcription factors are among the largest families of transcription factors in plants. They participate in various biological processes such as apoptosis, autophagy, and stemness maintenance and play important roles in regulating plant growth and development and the response to stress. [...] Read more.
Zinc-finger protein (ZFP) transcription factors are among the largest families of transcription factors in plants. They participate in various biological processes such as apoptosis, autophagy, and stemness maintenance and play important roles in regulating plant growth and development and the response to stress. To elucidate the functions of ZFP genes in the low-temperature response of winter (Brassica rapa L.) B. rapa, this study identified 141 members of the C2H2 ZFP gene family from B. rapa, which are heterogeneously distributed on 10 chromosomes and have multiple cis-acting elements related to hormone regulation and abiotic stress of adversity. Most of the genes in this family contain only one CDS, and genes distributed in the same evolutionary branch share mostly the same motifs and are highly conserved in the evolution of cruciferous species. The genes were significantly upregulated in the roots and growth cones of ‘Longyou-7’, indicating that they play a role in the stress-response process of winter B. rapa. The expression level of the Bra002528 gene was higher in the strongly cold-resistant varieties than in the weakly cold-resistant varieties after low-temperature stress. The survival rate and BrZAT12 gene expression of trans-BrZAT12 Arabidopsis thaliana (Arabidopsis) were significantly higher than those of the wild-type plants at low temperature, and the enzyme activities in vivo were higher than those of the wild-type plants, indicating that the BrZAT12 gene could improve the cold resistance of winter B. rapa. BrZAT12 expression and superoxide dismutase and ascorbate peroxidase enzyme activities were upregulated in winter B. rapa after exogenous ABA treatment. BrZAT12 expression and enzyme activities decreased after the PD98059 treatment, and BrZAT12 expression and enzyme activities were higher than in the PD98059 treatment but lower than in the control after both treatments together. It is speculated that BrZAT12 plays a role in the ABA signaling process in which MAPKK is involved. This study provides a theoretical basis for the resolution of cold-resistance mechanisms in strong winter B. rapa. Full article
(This article belongs to the Topic Temperature Stress and Responses in Plants)
Show Figures

Figure 1

16 pages, 2110 KB  
Article
MLK3 Regulates Inflammatory Response via Activation of AP-1 Pathway in HEK293 and RAW264.7 Cells
by Anh Thu Ha, Jae Youl Cho and Daewon Kim
Int. J. Mol. Sci. 2022, 23(18), 10874; https://doi.org/10.3390/ijms231810874 - 17 Sep 2022
Cited by 16 | Viewed by 4639
Abstract
Inflammation is a critically important barrier found in innate immunity. However, severe and sustained inflammatory conditions are regarded as causes of many different serious diseases, such as cancer, atherosclerosis, and diabetes. Although numerous studies have addressed how inflammatory responses proceed and what kinds [...] Read more.
Inflammation is a critically important barrier found in innate immunity. However, severe and sustained inflammatory conditions are regarded as causes of many different serious diseases, such as cancer, atherosclerosis, and diabetes. Although numerous studies have addressed how inflammatory responses proceed and what kinds of proteins and cells are involved, the exact mechanism and protein components regulating inflammatory reactions are not fully understood. In this paper, to determine the regulatory role of mixed lineage kinase 3 (MLK3), which functions as mitogen-activated protein kinase kinase kinase (MAP3K) in cancer cells in inflammatory response to macrophages, we employed an overexpression strategy with MLK3 in HEK293 cells and used its inhibitor URMC-099 in lipopolysaccharide (LPS)-treated RAW264.7 cells. It was found that overexpressed MLK3 increased the mRNA expression of inflammatory genes (COX-2, IL-6, and TNF-α) via the activation of AP-1, according to a luciferase assay carried out with AP-1-Luc. Overexpression of MLK3 also induced phosphorylation of MAPKK (MEK1/2, MKK3/6, and MKK4/7), MAPK (ERK, p38, and JNK), and AP-1 subunits (c-Jun, c-Fos, and FRA-1). Phosphorylation of MLK3 was also observed in RAW264.7 cells stimulated by LPS, Pam3CSK, and poly(I:C). Finally, inhibition of MLK3 by URMC-099 reduced the expression of COX-2 and CCL-12, phosphorylation of c-Jun, luciferase activity mediated by AP-1, and phosphorylation of MAPK in LPS-treated RAW264.7 cells. Taken together, our findings strongly suggest that MLK3 plays a central role in controlling AP-1-mediated inflammatory responses in macrophages and that this enzyme can serve as a target molecule for treating AP-1-mediated inflammatory diseases. Full article
(This article belongs to the Special Issue Immune Modulation of Macrophages)
Show Figures

Figure 1

15 pages, 3971 KB  
Article
The MKK2a Gene Involved in the MAPK Signaling Cascades Enhances Populus Salt Tolerance
by Jiali Wang, Zimou Sun, Caihui Chen and Meng Xu
Int. J. Mol. Sci. 2022, 23(17), 10185; https://doi.org/10.3390/ijms231710185 - 5 Sep 2022
Cited by 16 | Viewed by 2937
Abstract
Mitogen-activated protein kinase (MAPK) cascades are highly conserved signal transduction modules, which transmit environmental signals in plant cells through stepwise phosphorylation and play indispensable roles in a wide range of physiological and biochemical processes. Here, we isolated and characterized a gene encoding MKK2 [...] Read more.
Mitogen-activated protein kinase (MAPK) cascades are highly conserved signal transduction modules, which transmit environmental signals in plant cells through stepwise phosphorylation and play indispensable roles in a wide range of physiological and biochemical processes. Here, we isolated and characterized a gene encoding MKK2 protein from poplar through the rapid amplification of cDNA ends (RACE). The full-length PeMKK2a gene was 1571 bp, including a 1068 bp open reading frame (ORF) encoding 355 amino acids, and the putative PeMKK2a protein belongs to the PKc_like (protein kinase domain) family (70–336 amino acids) in the PKc_MAPKK_plant subfamily and contains 62 sites of possible phosphorylation and two conserved domains, DLK and S/T-xxxxx-S/T. Detailed information about its gene structure, sequence similarities, subcellular localization, and transcript profiles under salt-stress conditions was revealed. Transgenic poplar lines overexpressing PeMKK2a exhibited higher activities of superoxide dismutase (SOD), catalase (CAT), and peroxidase (POD) than non-transgenic poplar under salt stress conditions. These results will provide insight into the roles of MAPK signaling cascades in poplar response to salt stress. Full article
(This article belongs to the Special Issue Advanced Research in Plant Responses to Environmental Stresses 2.0)
Show Figures

Figure 1

Back to TopTop