RMD and Its Suppressor MAPK6 Control Root Circumnutation and Obstacle Avoidance via BR Signaling
Abstract
1. Introduction
2. Results
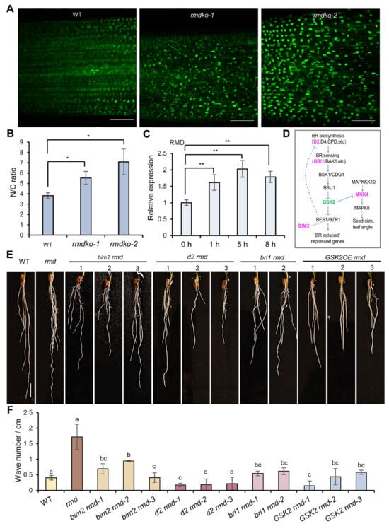
2.1. RMD Controls Root Circumnutation
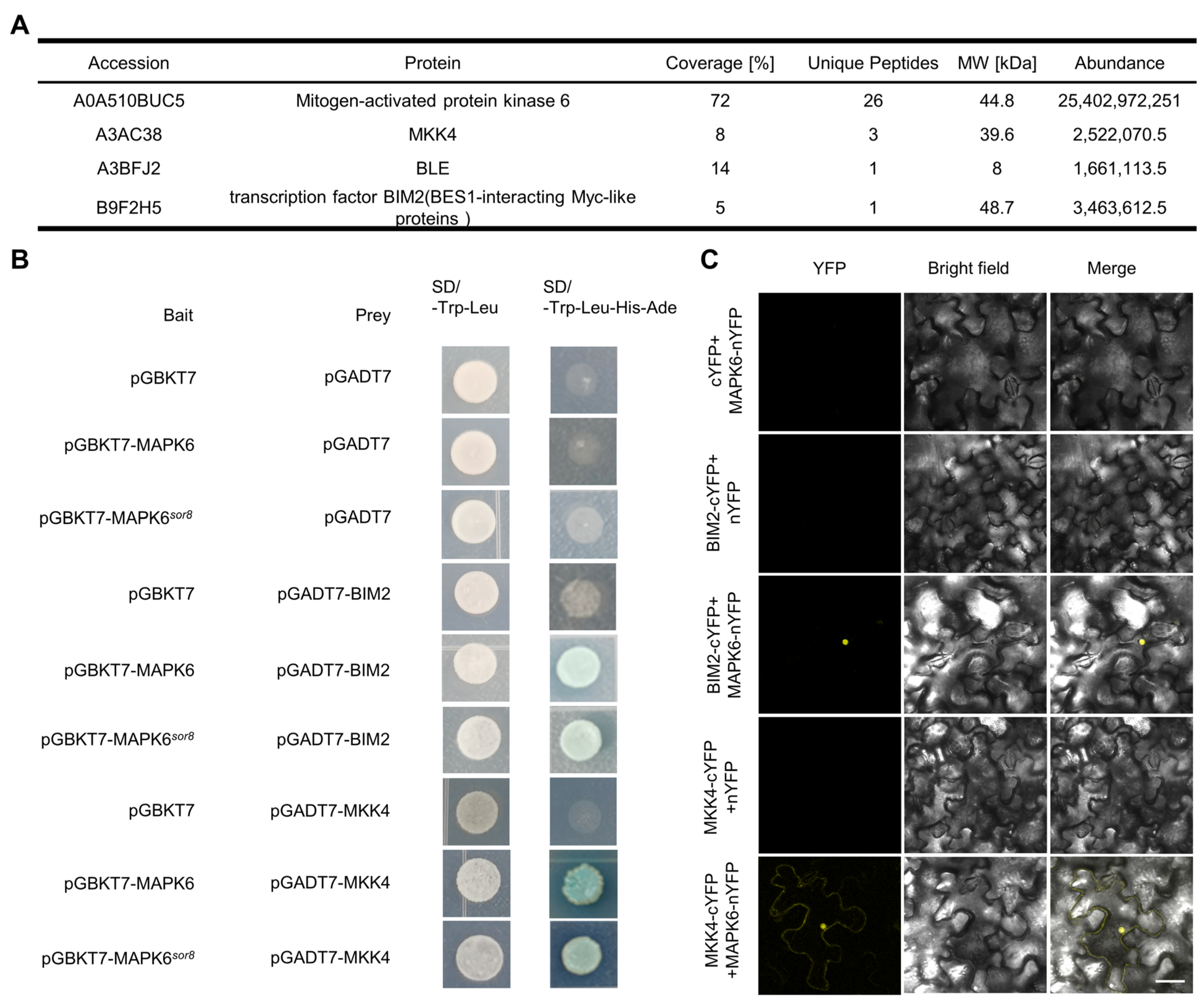
2.2. Mutations in SOR8/MAPK6 Rescue Root Growth Defects of rmd Mutant
2.3. Reduced BR Sensitivity by the mapk6 Mutation Alleviates rmd Phenotype
2.4. BR Signaling Is Enhanced in the rmd Mutant

2.5. Genetic Evidence of RMD in the BR Signaling Pathway
2.6. RMD and MAPK6 Affect Root Exploration and Avoidance of Obstacles
3. Discussion
4. Materials and Methods
4.1. Plant Materials and Growth Conditions
4.2. Plasmid Construction and Plant Transformation
4.3. Propidium Iodide (PI) Staining
4.4. Gravity Response
4.5. Hormonal Treatments
4.6. Immunoprecipitation (IP) and Mass Spectrometry (MS)
4.7. Yeast Two-Hybrid (Y2H) Assays
4.8. Bimolecular Fluorescence Complementation (BiFC) Assays
4.9. Subcellular Localization
4.10. Gene Expression Analysis
4.11. Perforated-Plate Assays
4.12. Observation of Root Growth Dynamics
4.13. Multiple Sequence Alignment
4.14. MAPK6 Protein Detection
4.15. Statistical Analysis
4.16. Accession Numbers
Supplementary Materials
Author Contributions
Funding
Institutional Review Board Statement
Informed Consent Statement
Data Availability Statement
Acknowledgments
Conflicts of Interest
References
- Darwin, C.; Darwin, F. The Power of Movement in Plants; John Murray: London, UK, 1880. [Google Scholar]
- Taylor, I.; Lehner, K.; McCaskey, E.; Nirmal, N.; Ozkan-Aydin, Y.; Murray-Cooper, M.; Jain, R.; Hawkes, E.W.; Ronald, P.C.; Goldman, D.I.; et al. Mechanism and function of root circumnutation. Proc. Natl. Acad. Sci. USA 2021, 118, e2018940118. [Google Scholar] [CrossRef] [PubMed]
- Zhao, H.; Duan, K.X.; Ma, B.; Yin, C.C.; Hu, Y.; Tao, J.J.; Huang, Y.H.; Cao, W.Q.; Chen, H.; Yang, C.; et al. Histidine kinase MHZ1/OsHK1 interacts with ethylene receptors to regulate root growth in rice. Nat. Commun. 2020, 11, 518. [Google Scholar] [CrossRef]
- Zhang, Z.; Zhang, Y.; Tan, H.X.; Wang, Y.; Li, G.; Liang, W.Q.; Yuan, Z.; Hu, J.P.; Ren, H.Y.; Zhang, D.B. RICE MORPHOLOGY DETERMINANT encodes the type II formin FH5 and regulates rice morphogenesis. Plant Cell 2011, 23, 681–700. [Google Scholar] [CrossRef] [PubMed]
- Yang, W.B.; Ren, S.L.; Zhang, X.M.; Gao, M.J.; Ye, S.H.; Qi, Y.B.; Zheng, Y.Y.; Wang, J.A.; Zeng, L.J.; Li, Q.; et al. BENT UPPERMOST INTERNODE1 encodes the class II formin FH5 crucial for actin organization and rice development. Plant Cell 2011, 23, 661–680. [Google Scholar] [CrossRef]
- Huang, G.Q.; Liang, W.Q.; Sturrock, C.J.; Pandey, B.K.; Giri, J.; Mairhofer, S.; Wang, D.Y.; Muller, L.; Tan, H.X.; York, L.M.; et al. Rice actin binding protein RMD controls crown root angle in response to external phosphate. Nat. Commun. 2018, 9, 2346. [Google Scholar] [CrossRef] [PubMed]
- Song, Y.; Li, G.; Nowak, J.; Zhang, X.Q.; Xu, D.B.; Yang, X.J.; Huang, G.Q.; Liang, W.Q.; Yang, L.T.; Wang, C.H.; et al. The rice actin-binding protein RMD regulates light-dependent shoot gravitropism. Plant Physiol. 2019, 181, 630–644. [Google Scholar] [CrossRef]
- Bello-Bello, E.; López-Arredondo, D.; Rico-Chambrón, T.Y.; Herrera-Estrella, L. Conquering compacted soils: Uncovering the molecular components of root soil penetration. Trends Plant Sci. 2022, 27, 814–827. [Google Scholar] [CrossRef] [PubMed]
- Vaughn, L.M.; Baldwin, K.L.; Jia, G.; Verdonk, J.C.; Strohm, A.K.; Masson, P.H. The cytoskeleton and root growth behavior. In The Plant Cytoskeleton; Springer: New York, NY, USA, 2011; pp. 307–326. [Google Scholar]
- Hacham, Y.; Holland, N.; Butterfield, C.; Ubeda-Tomas, S.; Bennett, M.J.; Chory, J.; Savaldi-Goldstein, S. Brassinosteroid perception in the epidermis controls root meristem size. Development 2011, 138, 839–848. [Google Scholar] [CrossRef] [PubMed]
- González-García, M.P.; Vilarrasa-Blasi, J.; Zhiponova, M.; Divol, F.; Mora-García, S.; Russinova, E.; Caño-Delgado, A.I. Brassinosteroids control meristem size by promoting cell cycle progression in Arabidopsis roots. Development 2011, 138, 849–859. [Google Scholar] [CrossRef]
- Heyman, J.; Cools, T.; Vandenbussche, F.; Heyndrickx, K.S.; Van Leene, J.; Vercauteren, I.; Vanderauwera, S.; Vandepoele, K.; De Jaeger, G.; Van Der Straeten, D.; et al. ERF115 controls root quiescent center cell division and stem cell replenishment. Science 2013, 342, 860–863. [Google Scholar] [CrossRef] [PubMed]
- Bao, F.; Shen, J.; Brady, S.R.; Muday, G.K.; Asami, T.; Yang, Z. Brassinosteroids interact with auxin to promote lateral root development in Arabidopsis. Plant Physiol. 2004, 135, 1864. [Google Scholar] [CrossRef]
- Cheng, Y.W.; Zhu, W.J.; Chen, Y.X.; Ito, S.; Asami, T.; Wang, X.L. Brassinosteroids control root epidermal cell fate via direct regulation of a MYB-bHLH-WD40 complex by GSK3-like kinases. Elife 2014, 3, e02525. [Google Scholar] [CrossRef] [PubMed]
- Planas-Riverola, A.; Gupta, A.; Betegón-Putze, I.; Bosch, N.; Ibañes, M.; Caño-Delgado, A.I. Brassinosteroid signaling in plant development and adaptation to stress. Development 2019, 146, dev151894. [Google Scholar] [CrossRef]
- Kim, S.K.; Chang, S.C.; Lee, E.J.; Chung, W.S.; Kim, Y.S.; Hwang, S.; Lee, J.S. Involvement of brassinosteroids in the gravitropic response of primary root of maize. Plant Physiol. 2000, 123, 997–1004. [Google Scholar] [CrossRef]
- Lyu, J.; Wang, D.K.; Duan, P.G.; Lu, Y.P.; Huang, K.; Zeng, D.L.; Zhang, L.M.; Dong, G.J.; Li, Y.J.; Xu, R.; et al. Control of grain size and weight by the GSK2-LARGE1/OML4 pathway in rice. Plant Cell 2020, 32, 1905–1918. [Google Scholar] [CrossRef] [PubMed]
- Wimalasekera, R.; Pejchar, P.; Holk, A.; Martinec, J.; Scherer, G.F.E. Plant phosphatidylcholine-hydrolyzing phospholipases C NPC3 and NPC4 with roles in root development and brassinolide signaling in Arabidopsis thaliana. Mol. Plant 2010, 3, 610–625. [Google Scholar] [CrossRef]
- Yamamuro, C.; Ihara, Y.; Wu, X.; Noguchi, T.; Fujioka, S.; Takatsuto, S.; Ashikari, M.; Kitano, H.; Matsuoka, M. Loss of function of a rice brassinosteroid insensitive1 homolog prevents internode elongation and bending of the lamina joint. Plant Cell 2000, 12, 1591–1605. [Google Scholar] [CrossRef] [PubMed]
- Roy, R.; Bassham, D.C. Root growth movements: Waving and skewing. Plant Sci. 2014, 221, 42–47. [Google Scholar] [CrossRef]
- Lanza, M.; Garcia-Ponce, B.; Castrillo, G.; Catarecha, P.; Sauer, M.; Rodriguez-Serrano, M.; Páez-García, A.; Sánchez-Bermejo, E.; Mohan, T.C.; del Puerto, Y.L.; et al. Role of actin cytoskeleton in brassinosteroid signaling and in its integration with the auxin response in plants. Dev. Cell 2012, 22, 1275–1285. [Google Scholar] [CrossRef]
- Sun, T.J.; Zhang, Y.L. MAP kinase cascades in plant development and immune signaling. Embo Rep. 2022, 23, e53817. [Google Scholar] [CrossRef] [PubMed]
- Yin, Y.H.; Vafeados, D.; Tao, Y.; Yoshida, S.; Asami, T.; Chory, J. A new class of transcription factors mediates brassinosteroid-regulated gene expression in Arabidopsis. Cell 2005, 120, 249–259. [Google Scholar] [CrossRef]
- Ibañez, C.; Delker, C.; Martinez, C.; Bürstenbinder, K.; Janitza, P.; Lippmann, R.; Ludwig, W.; Sun, H.Q.; James, G.V.; Klecker, M.; et al. Brassinosteroids dominate hormonal regulation of plant thermomorphogenesis via BZR1. Curr. Biol. 2018, 28, 303–310. [Google Scholar] [CrossRef]
- Oh, E.; Zhu, J.Y.; Bai, M.Y.; Arenhart, R.A.; Sun, Y.; Wang, Z.Y. Cell elongation is regulated through a central circuit of interacting transcription factors in the Arabidopsis hypocotyl. Elife 2014, 3, e03031. [Google Scholar] [CrossRef] [PubMed]
- Wang, W.F.; Bai, M.Y.; Wang, Z.Y. The brassinosteroid signaling network—A paradigm of signal integration. Curr. Opin. Plant Biol. 2014, 21, 147–153. [Google Scholar] [CrossRef] [PubMed]
- Bernardo-García, S.; de Lucas, M.; Martínez, C.; Espinosa-Ruiz, A.; Davière, J.M.; Prat, S. BR-dependent phosphorylation modulates PIF4 transcriptional activity and shapes diurnal hypocotyl growth. Gene Dev. 2014, 28, 1681–1694. [Google Scholar] [CrossRef] [PubMed]
- Li, Q.Q.; Xu, F.; Chen, Z.; Teng, Z.F.; Sun, K.; Li, X.C.; Yu, J.Y.; Zhang, G.X.; Liang, Y.; Huang, X.H.; et al. Synergistic interplay of ABA and BR signal in regulating plant growth and adaptation. Nat. Plants 2021, 7, 1108–1118. [Google Scholar] [CrossRef]
- Chen, L.S.; Xiong, G.S.; Cui, X.; Yan, M.X.; Xu, T.; Qian, Q.; Xue, Y.B.; Li, J.Y.; Wang, Y.H. OsGRAS19 may be a novel component involved in the brassinosteroid signaling pathway in rice. Mol. Plant 2013, 6, 988–991. [Google Scholar] [CrossRef] [PubMed]
- Qiao, S.L.; Sun, S.Y.; Wang, L.L.; Wu, Z.H.; Li, C.X.; Li, X.M.; Wang, T.; Leng, L.N.; Tian, W.S.; Lu, T.G.; et al. The RLA1/SMOS1 transcription factor functions with OsBZR1 to regulate brassinosteroid signaling and rice architecture. Plant Cell 2017, 29, 292–309. [Google Scholar] [CrossRef] [PubMed]
- Tong, H.; Liu, L.; Jin, Y.; Du, L.; Yin, Y.; Qian, Q.; Zhu, L.; Chu, C. DWARF AND LOW-TILLERING acts as a direct downstream target of a GSK3/SHAGGY-like kinase to mediate brassinosteroid responses in rice. Plant Cell 2012, 24, 2562–2577. [Google Scholar] [CrossRef]
- Tong, H.N.; Chu, C.C. Functional specificities of brassinosteroid and potential utilization for crop improvement. Trends Plant Sci. 2018, 23, 1016–1028. [Google Scholar] [CrossRef]
- Zhang, C.; Xu, Y.Y.; Guo, S.Y.; Zhu, J.Y.; Huan, G.; Liu, H.H.; Wang, L.; Luo, G.Z.; Wang, X.J.; Chong, K. Dynamics of brassinosteroid response modulated by negative regulator LIC in rice. PLoS Genet. 2012, 8, 651–664. [Google Scholar] [CrossRef]
- Tian, X.J.; He, M.L.; Mei, E.Y.; Zhang, B.W.; Tang, J.Q.; Xu, M.; Liu, J.L.; Li, X.F.; Wang, Z.Y.; Tang, W.Q.; et al. WRKY53 integrates classic brassinosteroid signaling and the mitogen-activated protein kinase pathway to regulate rice architecture and seed size. Plant Cell 2021, 33, 2753–2775. [Google Scholar] [CrossRef] [PubMed]
- Nolan, T.; Chen, J.N.; Yin, Y.H. Cross-talk of brassinosteroid signaling in controlling growth and stress responses. Biochem. J. 2017, 474, 2641–2661. [Google Scholar] [CrossRef]
- Nolan, T.M.; Vukasinovic, N.; Liu, D.R.; Russinova, E.; Yin, Y.H. Brassinosteroids: Multidimensional regulators of plant growth, development, and stress responses. Plant Cell 2020, 32, 295–318. [Google Scholar] [CrossRef]
- Hong, Z.; Ueguchi-Tanaka, M.; Umemura, K.; Uozu, S.; Fujioka, S.; Takatsuto, S.; Yoshida, S.; Ashikari, M.; Kitano, H.; Matsuoka, M. A rice brassinosteroid-deficient mutant, ebisu dwarf (d2), is caused by a loss of function of a new member of cytochrome P450. Plant Cell 2003, 15, 2900–2910. [Google Scholar] [CrossRef] [PubMed]
- Sakamoto, T.; Ohnishi, T.; Fujioka, S.; Watanabe, B.; Mizutani, M. Rice CYP90D2 and CYP90D3 catalyze C-23 hydroxylation of brassinosteroids. Plant Physiol. Biochem. 2012, 58, 220–226. [Google Scholar] [CrossRef] [PubMed]
- Inoue, N.; Arase, T.; Hagiwara, M.; Amano, T.; Hayashi, T.; Ikeda, R. Ecological significance of root tip rotation for seedling establishment of Oryza sativa L. Ecol. Res. 1999, 14, 31–38. [Google Scholar] [CrossRef]
- Li, G.; Liang, W.Q.; Zhang, X.Q.; Ren, H.Y.; Hu, J.P.; Bennett, M.J.; Zhang, D.B. Rice actin-binding protein RMD is a key link in the auxin-actin regulatory loop that controls cell growth. Proc. Natl. Acad. Sci. USA 2014, 111, 10377–10382. [Google Scholar] [CrossRef]
- Migliaccio, F.; Tassone, P.; Fortunati, A. Circumnutation as an autonomous root movement in plants. Am. J. Bot. 2013, 100, 4–13. [Google Scholar] [CrossRef]
- Simmons, C.; Migliaccio, F.; Masson, P.; Caspar, T.; Söll, D. A novel root gravitropism mutant of Arabidopsis thaliana exhibiting altered auxin physiology. Physiol. Plant. 1995, 93, 790–798. [Google Scholar] [CrossRef] [PubMed]
- Thompson, M.V.; Holbrook, N.M. Root-gel interactions and the root waving behavior of Arabidopsis. Plant Physiol. 2004, 135, 1822–1837. [Google Scholar] [CrossRef] [PubMed]
- Zhang, Z.; van Ophem, D.; Chelakkot, R.; Lazarovitch, N.; Regev, I. A mechano-sensing mechanism for waving in plant roots. Sci. Rep. 2022, 12, 9635. [Google Scholar] [CrossRef]
- Liu, S.Y.; Hua, L.; Dong, S.J.; Chen, H.Q.; Zhu, X.D.; Jiang, J.E.; Zhang, F.; Li, Y.H.; Fang, X.H.; Chen, F. OsMAPK6, a mitogen-activated protein kinase, influences rice grain size and biomass production. Plant J. 2015, 84, 672–681. [Google Scholar] [CrossRef] [PubMed]
- Ruan, Y.; Halat, L.S.; Khan, D.; Jancowski, S.; Ambrose, C.; Belmonte, M.F.; Wasteneys, G.O. The microtubule-associated protein CLASP sustains cell proliferation through a brassinosteroid signaling negative feedback loop. Curr. Biol. 2018, 28, 2718–2729. [Google Scholar] [CrossRef]
- Nolan, T.M.; Vukašinović, N.; Hsu, C.-W.; Zhang, J.; Vanhoutte, I.; Shahan, R.; Taylor, I.W.; Greenstreet, L.; Heitz, M.; Afanassiev, A. Brassinosteroid gene regulatory networks at cellular resolution in the Arabidopsis root. Science 2023, 379, eadf4721. [Google Scholar] [CrossRef]
- Dowling, P.M.; Clements, R.J.; Mcwilliam, J.R. Establishment and survival of pasture species from seeds sown on the soil surface. Aust. J. Agric. Res. 1971, 22, 61–74. [Google Scholar] [CrossRef]
- Campbell, M.; Swain, F. Effect of strength, tilth and heterogeneity of the soil surface on radicle-entry of surface-sown seeds. Grass Forage Sci. 1973, 28, 41–50. [Google Scholar] [CrossRef]
- Ventura, L.; Donà, M.; Macovei, A.; Carbonera, D.; Buttafava, A.; Mondoni, A.; Rossi, G.; Balestrazzi, A. Understanding the molecular pathways associated with seed vigor. Plant Physiol. Biochem. 2012, 60, 196–206. [Google Scholar] [CrossRef]
- Jin, Z.Q.; Shah, T.R.; Zhang, L.; Liu, H.Y.; Peng, S.B.; Nie, L.X. Effect of straw returning on soil organic carbon in rice-wheat rotation system: A review. Food Energy Secur. 2020, 9, e200. [Google Scholar] [CrossRef]
- Rahman, M.M. Potential benefits of dry direct seeded rice culture: A review. Fundam. Appl. Agric. 2019, 4, 744–758. [Google Scholar]
- Tian, J.Y.; Li, S.P.; Xing, Z.P.; Cheng, S.; Liu, Q.Y.; Zhou, L.; Liao, P.; Hu, Y.J.; Guo, B.W.; Wei, H.Y.; et al. Seedling establishment and yield performance of dry direct-seeded rice after wheat straw returning coupled with early nitrogen application. Agriculture 2022, 12, 565. [Google Scholar] [CrossRef]
- Yamane, K.; Garcia, R.; Imayoshi, K.; Mabesa-Telosa, R.C.; Banayo, N.P.M.C.; Vergara, G.; Yamauchi, A.; Cruz, P.S.; Kato, Y. Seed vigour contributes to yield improvement in dry direct-seeded rainfed lowland rice. Ann. Appl. Biol. 2018, 172, 100–110. [Google Scholar] [CrossRef]
- Wang, F.M.; Longkumer, T.; Catausan, S.C.; Calumpang, C.L.F.; Tarun, J.A.; Cattin-Ortola, J.; Ishizaki, T.; Tanaka, J.P.; Rose, T.; Wissuwa, M.; et al. Genome-wide association and gene validation studies for early root vigour to improve direct seeding of rice. Plant Cell Environ. 2018, 41, 2731–2743. [Google Scholar] [CrossRef]
- Eapen, D.; Barroso, M.L.; Campos, M.E.; Ponce, G.; Corkidi, G.; Dubrovsky, J.G.; Cassab, G.I. A no hydrotropic response root mutant that responds positively to gravitropism in Arabidopsis. Plant Physiol. 2003, 131, 536–546. [Google Scholar] [CrossRef]
- Kobayashi, A.; Takahashi, A.; Kakimoto, Y.; Miyazawa, Y.; Fujii, N.; Higashitani, A.; Takahashi, H. A gene essential for hydrotropism in roots. Proc. Natl. Acad. Sci. USA 2007, 104, 4724–4729. [Google Scholar] [CrossRef] [PubMed]
- Liu, H.; Ding, Y.D.; Zhou, Y.Q.; Jin, W.Q.; Xie, K.B.; Chen, L.L. CRISPR-P 2.0: An improved CRISPR-Cas9 tool for genome editing in plants. Mol. Plant 2017, 10, 530–532. [Google Scholar] [CrossRef] [PubMed]
- Xie, K.B.; Minkenberg, B.; Yang, Y.N. Boosting CRISPR/Cas9 multiplex editing capability with the endogenous tRNA-processing system. Proc. Natl. Acad. Sci. USA 2015, 112, 3570–3575. [Google Scholar] [CrossRef] [PubMed]
- Vad-Nielsen, J.; Lin, L.; Bolund, L.; Nielsen, A.L.; Luo, Y.L. Golden Gate Assembly of CRISPR gRNA expression array for simultaneously targeting multiple genes. Cell. Mol. Life Sci. 2016, 73, 4315–4325. [Google Scholar] [CrossRef] [PubMed]
- Hiei, Y.; Komari, T.; Kubo, T. Transformation of rice mediated by Agrobacterium tumefaciens. Plant Mol. Biol. 1997, 35, 205–218. [Google Scholar] [CrossRef]
- Zhang, L.-Y.; Bai, M.-Y.; Wu, J.; Zhu, J.-Y.; Wang, H.; Zhang, Z.; Wang, W.; Sun, Y.; Zhao, J.; Sun, X. Antagonistic HLH/bHLH transcription factors mediate brassinosteroid regulation of cell elongation and plant development in rice and Arabidopsis. Plant Cell 2009, 21, 3767–3780. [Google Scholar] [CrossRef]
- Chen, Q.; Xie, Q.; Gao, J.; Wang, W.; Sun, B.; Liu, B.; Zhu, H.; Peng, H.; Zhao, H.; Liu, C. Characterization of Rolled and Erect Leaf 1 in regulating leave morphology in rice. J. Exp. Bot. 2015, 66, 6047–6058. [Google Scholar] [CrossRef]
- Lecrenier, N.; Foury, F.; Goffeau, A. Two-hybrid systematic screening of the yeast proteome. BioEssays 1998, 20, 1–5. [Google Scholar] [CrossRef]





Disclaimer/Publisher’s Note: The statements, opinions and data contained in all publications are solely those of the individual author(s) and contributor(s) and not of MDPI and/or the editor(s). MDPI and/or the editor(s) disclaim responsibility for any injury to people or property resulting from any ideas, methods, instructions or products referred to in the content. |
© 2024 by the authors. Licensee MDPI, Basel, Switzerland. This article is an open access article distributed under the terms and conditions of the Creative Commons Attribution (CC BY) license (https://creativecommons.org/licenses/by/4.0/).
Share and Cite
Dong, L.; Shi, J.; Persson, S.; Huang, G.; Zhang, D. RMD and Its Suppressor MAPK6 Control Root Circumnutation and Obstacle Avoidance via BR Signaling. Int. J. Mol. Sci. 2024, 25, 10543. https://doi.org/10.3390/ijms251910543
Dong L, Shi J, Persson S, Huang G, Zhang D. RMD and Its Suppressor MAPK6 Control Root Circumnutation and Obstacle Avoidance via BR Signaling. International Journal of Molecular Sciences. 2024; 25(19):10543. https://doi.org/10.3390/ijms251910543
Chicago/Turabian StyleDong, Le, Jianxin Shi, Staffan Persson, Guoqiang Huang, and Dabing Zhang. 2024. "RMD and Its Suppressor MAPK6 Control Root Circumnutation and Obstacle Avoidance via BR Signaling" International Journal of Molecular Sciences 25, no. 19: 10543. https://doi.org/10.3390/ijms251910543
APA StyleDong, L., Shi, J., Persson, S., Huang, G., & Zhang, D. (2024). RMD and Its Suppressor MAPK6 Control Root Circumnutation and Obstacle Avoidance via BR Signaling. International Journal of Molecular Sciences, 25(19), 10543. https://doi.org/10.3390/ijms251910543

