Sign in to use this feature.

Years

Between: -

Subjects

remove_circle_outline
remove_circle_outline
remove_circle_outline
remove_circle_outline
remove_circle_outline
remove_circle_outline
remove_circle_outline
remove_circle_outline
remove_circle_outline

Journals

remove_circle_outline
remove_circle_outline
remove_circle_outline
remove_circle_outline
remove_circle_outline

Article Types

Countries / Regions

remove_circle_outline
remove_circle_outline
remove_circle_outline

Search Results (244)

Search Parameters:
Keywords = MALDI-imaging

Order results
Result details
Results per page
Select all
Export citation of selected articles as:
21 pages, 847 KB  
Review
Identification of Glycoprotein Biomarkers in Breast Cancer by MALDI
by David Aebisher, Klaudia Dynarowicz, Izabela Rudy, Kacper Rogóż, Dorota Bartusik-Aebisher and Aleksandra Kawczyk-Krupka
Life 2026, 16(3), 498; https://doi.org/10.3390/life16030498 - 18 Mar 2026
Viewed by 48
Abstract
Protein glycosylation plays a pivotal role in breast cancer biology, influencing cell proliferation, adhesion, migration, and immune evasion. Aberrant N- and O-glycosylation are hallmarks of neoplastic transformation and serve as sensitive indicators of disease progression. This review aims to characterize glycoprotein biomarkers in [...] Read more.
Protein glycosylation plays a pivotal role in breast cancer biology, influencing cell proliferation, adhesion, migration, and immune evasion. Aberrant N- and O-glycosylation are hallmarks of neoplastic transformation and serve as sensitive indicators of disease progression. This review aims to characterize glycoprotein biomarkers in breast cancer identified using Matrix-Assisted Laser Desorption/Ionization (MALDI) Mass Spectrometry. We examine specific glycosylation alterations—including hypersialylation, fucosylation, and truncated O-glycans—across different molecular subtypes (Luminal A/B, HER2-positive, TNBC) and assess their diagnostic and prognostic potential. Methodologically, the review contrasts MALDI-based profiling and Imaging Mass Spectrometry (MALDI-IMS) with other proteomic techniques, highlighting MALDI’s advantages in throughput and spatial resolution alongside its technical limitations. Furthermore, we discuss emerging frontiers in the field, such as the shift from whole-serum analysis to “liquid biopsy” components (e.g., extracellular vesicles). Ultimately, we argue that implementing quantitative glycoproteomics is essential for advancing personalized oncology. Full article
(This article belongs to the Section Genetics and Genomics)
Show Figures

Figure 1

11 pages, 1610 KB  
Article
Pyogenic Spondylitis with Epidural Abscess Caused by Streptococcus suis Serotype 2 ST7: Tissue mNGS Confirmation and Whole-Genome Characterization of a Human Isolate
by Peiyan He, Henghui Wang, Ping Li, Yong Yan, Lei Gao and Lu Chen
Pathogens 2026, 15(3), 314; https://doi.org/10.3390/pathogens15030314 - 13 Mar 2026
Viewed by 189
Abstract
Streptococcus suis is an emerging zoonotic pathogen that typically causes bacteremia or meningitis in humans, whereas vertebral osteomyelitis with epidural abscess is exceedingly rare and may be missed. We describe a 65-year-old farmer with fever and severe low back pain after long-term bare-handed [...] Read more.
Streptococcus suis is an emerging zoonotic pathogen that typically causes bacteremia or meningitis in humans, whereas vertebral osteomyelitis with epidural abscess is exceedingly rare and may be missed. We describe a 65-year-old farmer with fever and severe low back pain after long-term bare-handed handling of raw pig lungs. Pre-treatment blood cultures yielded S. suis identified by matrix-assisted laser desorption/ionization time-of-flight mass spectrometry (MALDI-TOF MS). After transient improvement on empirical therapy, fever recurred with worsening lumbar pain. Contrast-enhanced magnetic resonance imaging (MRI) demonstrated multilevel thoracolumbar pyogenic spondylitis with an epidural abscess and a sub-ligamentous abscess beneath the posterior longitudinal ligament (PLL) extending from L2 to L5. Computed tomography-guided lumbar biopsy followed by tissue metagenomic next-generation sequencing (mNGS) detected S. suis, providing concordant evidence supporting pathogen involvement at the vertebral focus. The bloodstream isolate (SS-JX2025-01) was serotype 2, sequence type 7 (ST7). It remained susceptible to β-lactams and glycopeptides but was resistant to macrolide–lincosamide and tetracycline classes, consistent with erm(B), tet(O), tet(40), and ant(6)-Ia detected by whole-genome sequencing (WGS). Virulence profiling revealed an epf+/sly+/mrp pattern with multiple adhesins and immune-evasion factors, whereas canonical 89K pathogenicity island markers were absent. Core-genome phylogeny placed SS-JX2025-01 within the Chinese ST7 lineage associated with previous outbreaks. This biopsy-supported case expands the clinical spectrum of invasive S. suis infection, highlights the value of tissue mNGS as an adjunct for supporting deep-seated foci in zoonotic infections, and underscores the importance of occupational prevention in small-scale farming households. Full article
(This article belongs to the Section Bacterial Pathogens)
Show Figures

Figure 1

29 pages, 1472 KB  
Review
Chemical Signaling and Metabolomic Crosstalk in Endophytic Fungi–Medicinal Plant Symbioses for Natural Product Discovery and Sustainable Bioproduction
by Zhuo Chen and Shilong Jiang
Metabolites 2026, 16(3), 164; https://doi.org/10.3390/metabo16030164 - 28 Feb 2026
Viewed by 482
Abstract
Background: Medicinal plants function as complex holobionts, with their therapeutic potential significantly shaped by the associated microbiome, particularly endophytic fungi. These symbionts engage in a sophisticated “chemical signaling” with their hosts, acting as biotic elicitors that modulate plant secondary metabolism while simultaneously responding [...] Read more.
Background: Medicinal plants function as complex holobionts, with their therapeutic potential significantly shaped by the associated microbiome, particularly endophytic fungi. These symbionts engage in a sophisticated “chemical signaling” with their hosts, acting as biotic elicitors that modulate plant secondary metabolism while simultaneously responding to host cues to activate their own cryptic biosynthetic gene clusters (BGCs). This review aims to critically summarize the multi-layered mechanisms driving this metabolic crosstalk and evaluate strategies to harness this symbiotic intelligence for natural product discovery. Methods: A systematic literature survey spanning the last decade was conducted across major databases. The search specifically targeted studies investigating endophytic fungi in medicinal plants, focusing on experimental designs for BGC activation, applications of spatial metabolomics (matrix-assisted laser desorption/ionization mass spectrometry imaging, MALDI-MSI), and the structural elucidation of novel bioactive natural products through co-culture or in planta models. Results: Our analysis reveals that host-derived chemical cues, such as specific root exudates and oxylipins, act as primary triggers to awaken silent fungal BGCs. We collated numerous recently discovered bioactive metabolites—including novel polyketides, highly rearranged terpenoids, and unique alkaloids—demonstrating their potent antimicrobial and cytotoxic properties. Furthermore, a critical evaluation of spatial metabolomics studies demonstrates that metabolic exchange is highly localized at the plant–fungus interface, providing contextual insights that traditional bulk tissue extraction fails to capture. Conclusions: This review bridges the gap between ecological understanding and synthetic biology applications. We conclude that translating the mechanisms of this “chemical signaling” into biotechnological strategies offers a sustainable pathway for the bioproduction of high-value pharmaceuticals, thereby reducing reliance on the wild harvesting of medicinal plants. Full article
(This article belongs to the Special Issue Bioactive Metabolites from Fungal Endophytes Associated with Plants)
Show Figures

Figure 1

15 pages, 2267 KB  
Article
Synthesis and Characterisation of Bioactive Fluorescent FITC-Insulin Glulisine Conjugates for Potential Use in Insulin Delivery
by Unmesh J. Desai, M. Joan Taylor, Sangeeta Tanna, Neill Horley, Mohsen Seifi, Raymond N. Allan, Michal Kozielecki, Harprit Singh, Dolgormaa Janchivlamdan, Joseph Festa, Andrew R. Bottrill, Ahmed Alsabih and Tarsem S. Sahota
Pharmaceutics 2026, 18(3), 300; https://doi.org/10.3390/pharmaceutics18030300 - 27 Feb 2026
Viewed by 289
Abstract
Background/Objectives: Drug development and delivery remain critical areas of research for addressing modern bioanalytical challenges. Understanding drug biodistribution, stability, and metabolism within biological systems is essential for optimising therapeutic efficacy. This study focuses on synthesising and characterising a novel fluorescent conjugate derived [...] Read more.
Background/Objectives: Drug development and delivery remain critical areas of research for addressing modern bioanalytical challenges. Understanding drug biodistribution, stability, and metabolism within biological systems is essential for optimising therapeutic efficacy. This study focuses on synthesising and characterising a novel fluorescent conjugate derived from commercially available rapid-acting insulin glulisine (Apidra®) and fluorescein isothiocyanate (FITC). The objective was to produce a mono-labelled FITC-insulin glulisine conjugate without employing complex protective group strategies or multi-step processes. Methods: The conjugation was optimised by varying molar ratios (1:1 to 3:1) and reaction times (18–24 h) at pH 7. Results: The desired B1 mono-labelled conjugate was successfully achieved at a 2:1 molar ratio, pH 7, and 18 h reaction time. MALDI-TOF mass spectrometry confirmed the molecular weight and conjugation site, with fragmentation analysis identifying FITC attachment at phenylalanine (B1) on the β-chain (m/z = 537.11). Western blots performed on C2C12 skeletal cell lysates stimulated with the FITC–insulin glulisine conjugate showed Akt and IRS-1 activity similar to that of cells treated with native commercial insulin glulisine. Confocal imaging also demonstrated translocation of GLUT4 in FITC–insulin glulisine conjugate-treated C2C12 cells similar to that of commercial native insulin glulisine. Octanol-water partitioning studies assessed the physicochemical properties of the conjugate. Conclusions: This approach demonstrates an efficient method for fluorescent labelling of insulin analogues, enabling future applications in imaging, biodistribution studies, and pharmacokinetic profiling. Full article
Show Figures

Figure 1

24 pages, 9444 KB  
Article
Sex-Specific Metabolic Footprint of Ketogenic Diet in C57BL/6J Mice
by Marko Sablić, Viktoria Čurila, Barbara Viljetić, Lovro Mihajlović, Zeljka Korade, Károly Mirnics, Irena Labak, Leonarda Murvaj, Senka Blažetić, Vedrana Ivić, Željko Debeljak, Marta Balog and Marija Heffer
Biomedicines 2026, 14(2), 462; https://doi.org/10.3390/biomedicines14020462 - 19 Feb 2026
Viewed by 368
Abstract
Background/Objectives: The ketogenic diet (KD) induces profound metabolic shifts, yet the sex-specific long-term effects on skeletal muscle metabolism and sterol homeostasis across tissues remain insufficiently characterized. This study tested the hypothesis that a prolonged KD would elicit distinct, sex-dependent metabolic and sterol [...] Read more.
Background/Objectives: The ketogenic diet (KD) induces profound metabolic shifts, yet the sex-specific long-term effects on skeletal muscle metabolism and sterol homeostasis across tissues remain insufficiently characterized. This study tested the hypothesis that a prolonged KD would elicit distinct, sex-dependent metabolic and sterol adaptations in mice. Methods: We examined how a 12-week KD, compared with a standard diet, affected body mass, the skeletal muscle metabolome, hepatic lipid and collagen content, and sterol profiles in the skeletal muscle, liver, spleen, and serum in male and female C57BL/6J mice. Three-month-old mice of both sexes were randomized to a KD or standard diet and evaluated using the histological quantification of hepatic steatosis and collagen deposition, matrix-assisted laser desorption/ionization time-of-flight imaging mass spectrometry (MALDI-TOF IMS) of skeletal muscle, and LC-MS/MS-based sterol profiling. Results: The KD induced rapid body mass gain in males and delayed weight gain in females, promoted hepatic steatosis in both sexes, and generated clearly segregated, sex- and diet-specific skeletal muscle metabolomic signatures. These signatures included reduced tricarboxylic acid cycle precursors and a marked decrease in S-adenosylmethionine in KD-fed females. Across tissues, the KD consistently suppressed precursor sterols, including 7-dehydrocholesterol and desmosterol in the skeletal muscle, liver, and spleen, while elevating serum cholesterol and desmosterol (male-biased), with changes generally more pronounced in males. Conclusions: Collectively, these findings demonstrate that a long-term KD drives sex- and organ-specific metabolic remodeling, with evidence of greater metabolic flexibility but a shared risk of hepatic steatosis in females. These results underscore the importance of personalized, sex-stratified approaches when considering long-term ketogenic interventions. Full article
(This article belongs to the Section Endocrinology and Metabolism Research)
Show Figures

Figure 1

20 pages, 2823 KB  
Article
Spatial Profiling of Gingerol and Shogaol Analogues in Intact Zingiber officinale Rhizomes Using MALDI Mass Spectrometry Imaging
by Josie C. Torrecampo, Neaven Bon Joy M. Marcial, Chuckcris P. Tenebro, Janine J. Salcepuedes, Paul Felipe S. Cruz, Phil Aidan C. Cruz, Jonel P. Saludes and Doralyn S. Dalisay
Molecules 2026, 31(4), 618; https://doi.org/10.3390/molecules31040618 - 10 Feb 2026
Viewed by 602
Abstract
Ginger (Zingiber officinale) is a widely recognized functional food, known for its anti-inflammatory, antioxidant, and digestive health benefits largely attributed to gingerol-related compounds. While traditional extraction-based methods have been used to characterize these metabolites, they often compromise the spatial context within [...] Read more.
Ginger (Zingiber officinale) is a widely recognized functional food, known for its anti-inflammatory, antioxidant, and digestive health benefits largely attributed to gingerol-related compounds. While traditional extraction-based methods have been used to characterize these metabolites, they often compromise the spatial context within tissues. This study represents the first application of matrix-assisted laser desorption/ionization mass spectrometry imaging (MALDI MSI) with ion mobility spectrometry (IMS) to map the detailed spatial distribution of key ginger metabolites (6-, 8-, and 10-gingerols and shogaols) in a complex matrix of an intact rhizome tissue. Rhizomes from five ginger accessions collected in Negros Occidental, Philippines, were cryosectioned at 20 μm, coated with 2,5-dihydroxybenzoic acid (DHB) matrix, and analyzed using MALDI MSI at 100 µm spatial resolution across an m/z range of 50–1200. The MALDI MSI revealed that 6-, 8-, and 10-gingerols were predominantly localized in the stele and cortex regions, while shogaols exhibited broader distribution, including the epidermis. Principal component analysis (PCA) on UPLC-ESI-QTOF-MS data of methanolic rhizome extracts revealed clustering patterns among the five ginger accessions. These findings provide a spatially resolved metabolomic profile of gingerols and shogaols, offering novel insights into the anatomical localization of bioactive compounds. This integrative approach establishes a foundation for future studies on ginger physiology, breeding, and quality control of ginger-derived natural products. Full article
Show Figures

Graphical abstract

19 pages, 2785 KB  
Article
Siderophore-Producing Bacteria from the Santiago River: A Quantitative Study and Biocomposite Applications
by Mariana R. Corona-Ramírez, Nidia N. García-Valdez, Luis A. Romero-Cano, Camila S. Gómez-Navarro, Ma Isidora Bautista-Toledo, Francisco Carrasco-Marín, Fabiola Padilla-Arizmendi, Karina Sandoval-García and Marco A. Zárate-Navarro
Microorganisms 2026, 14(2), 382; https://doi.org/10.3390/microorganisms14020382 - 5 Feb 2026
Viewed by 593
Abstract
The Santiago River near the Guadalajara Metropolitan Area is one of the most contaminated water bodies in Mexico, where heavy metals pose a major threat to aquatic ecosystems. Chronic metal pollution has promoted the adaptation of native microbial communities, including the production of [...] Read more.
The Santiago River near the Guadalajara Metropolitan Area is one of the most contaminated water bodies in Mexico, where heavy metals pose a major threat to aquatic ecosystems. Chronic metal pollution has promoted the adaptation of native microbial communities, including the production of metal-chelating metabolites such as siderophores, which represent a valuable resource for remediation-oriented biomaterials. In this study, bacterial strains were isolated from water and sediment samples, then screened for siderophore production using the Chrome Azurol S assay (CAS), complemented by a MATLAB-based image processing approach for semi-quantitative ranking prior to taxonomic identification by MALDI-TOF MS. Based on biosafety considerations and cultivation robustness, Bacillus thuringiensis was selected as a benchmark case, being immobilized onto activated carbon to produce a carbon–bacteria biocomposite (CBM). To evaluate the performance of CBM, Cu(II) was used as a model contaminant due to its industrial relevance, persistence, toxicity, and strong complexation behavior. Batch adsorption experiments showed that the CBM exhibited a 23.9% higher maximum Cu(II) sorption capacity than pristine activated carbon. Acute toxicity assays using Vibrio fischeri further indicated reduced toxicity in CBM-treated effluents, supporting the feasibility of this contained biocomposite for heavy metal remediation. Full article
Show Figures

Figure 1

14 pages, 3735 KB  
Article
Quantitative Measurement of Hexoses by Betaine Aldehyde Derivatisation
by Paulina Kret-Bułat, Przemysław Mielczarek, Paweł Link-Lenczowski, Giuseppe Grasso, Piotr Suder and Anna Bodzon-Kulakowska
Int. J. Mol. Sci. 2026, 27(3), 1446; https://doi.org/10.3390/ijms27031446 - 31 Jan 2026
Viewed by 335
Abstract
Hexoses, particularly glucose, are one of the most essential molecules for sustaining life; therefore, reliable methods for their analysis are very important. In our study, we present a qualitative and quantitative approach for analysing hexoses using MALDI IMS (Matrix-Assisted Laser Desorption/Ionization Mass Spectrometry [...] Read more.
Hexoses, particularly glucose, are one of the most essential molecules for sustaining life; therefore, reliable methods for their analysis are very important. In our study, we present a qualitative and quantitative approach for analysing hexoses using MALDI IMS (Matrix-Assisted Laser Desorption/Ionization Mass Spectrometry Imaging) with betaine aldehyde derivatisation and a CHCA (α-Cyano-4-hydroxycinnamic acid) matrix in positive ionisation mode. In this study, we demonstrated betaine aldehyde derivatisation of glucose from dried droplets and explored the analysis of hexoses in brain and liver tissue slices. We assessed whether our method could distinguish between mannose, galactose, glucose, and fructose and optimised the preparation of a biomimetic calibration curve using stable-isotope labelled glucose for hexose analysis. For this purpose, we investigated the number of betaine aldehyde layers required to obtain a proper calibration curve; examined whether changes in the spray nozzle position during CHCA matrix deposition could facilitate analysis and investigated how storage conditions influenced the calibration curve analysis. Finally, we optimised the technique for liver and brain analysis and assessed variations in hexose levels between brain, liver, kidney, and spinal cord tissues from control and morphine-addicted animals. We hope that our biomimetic approach to creating the calibration curve will be helpful for quantitative analysis and aid in developing various quantitative methods for assessing endogenous substances. Full article
(This article belongs to the Section Biochemistry)
Show Figures

Figure 1

17 pages, 1180 KB  
Review
Research Progress on the Application of Mass Spectrometry Imaging Technology in Cerebral Disease
by Yao Qiao, Jie Yin, Shuyu Lu and Lihui Yin
Life 2026, 16(1), 168; https://doi.org/10.3390/life16010168 - 20 Jan 2026
Viewed by 517
Abstract
Mass spectrometry imaging (MSI) is an innovative analytical technique that integrates chemical analysis with spatial localization, enabling label-free, in situ detection and visualization of diverse biomolecules within tissue sections. This review summarizes the recent advances in the application of MSI to neurological disorders, [...] Read more.
Mass spectrometry imaging (MSI) is an innovative analytical technique that integrates chemical analysis with spatial localization, enabling label-free, in situ detection and visualization of diverse biomolecules within tissue sections. This review summarizes the recent advances in the application of MSI to neurological disorders, with a focus on Parkinson’s disease, Alzheimer’s disease, schizophrenia, and traumatic brain injury. Studies have demonstrated that MSI can delineate the spatial heterogeneity of disease-related molecules—such as neurotransmitters, lipids, and metabolites—thereby providing new perspectives for understanding the pathological mechanisms of neurodegenerative and psychiatric diseases. Platforms including MALDI-MSI and DESI-MSI have been effectively employed for visualizing drug distribution, characterizing lipid metabolic pathways, and identifying spatial biomarkers. Although challenges remain in quantitative accuracy, spatial resolution, and the detection of low-abundance molecules, advances in high-resolution mass spectrometry, single-cell-level imaging, and multi-omics integration are expected to further enhance the utility of MSI in the investigation of brain diseases. Full article
(This article belongs to the Section Radiobiology and Nuclear Medicine)
Show Figures

Figure 1

15 pages, 6923 KB  
Article
Assessment of Tumor Margin and Heterogeneity of Colorectal Cancer Using Imaging Mass Spectrometry and Image Segmentation
by Bojan Trogrlić, Ana Bednjanić, Borna Kovačić, Zrinka Požgain, Dario Mandić, Magdalena Kratofil, Jasmina Rajc, Željko Debeljak and Ilijan Tomaš
Cancers 2026, 18(1), 169; https://doi.org/10.3390/cancers18010169 - 3 Jan 2026
Viewed by 590
Abstract
Background/Objectives: There is an increasing need for methods that provide improved insight into the molecular basis of colorectal cancer (CRC) and thus a better understanding of its morphological heterogeneity. The objectives of this study were to evaluate the use of imaging mass [...] Read more.
Background/Objectives: There is an increasing need for methods that provide improved insight into the molecular basis of colorectal cancer (CRC) and thus a better understanding of its morphological heterogeneity. The objectives of this study were to evaluate the use of imaging mass spectrometry (IMS) to examine tumor margins and gain insight into the molecular heterogeneity of CRC. Methods: An observational study involving 10 cases was conducted. Native tissue samples were collected during the subject’s surgery, and consecutively taken tissue sections were immediately prepared for light microscopic and IMS analysis. IMS was performed across the 200–1000 Da mass range, divided into four sub-ranges, using matrix-assisted laser desorption/ionization time-of-flight mass spectrometry (MALDI TOF MS) in both negative and positive modes of ionization. For tumor margin and tissue heterogeneity assessment, image segmentation was used. Segmented MS images were analyzed against the respective light microscopy images of hematoxylin-eosin-stained tissue sections. Results: Quantitative analysis of the sample collection indicated that IMS enabled correct recognition of tumor margin in the 800–1000 Da range using binary segmentation. Denary image segmentation depicted tissue heterogeneity in greater detail. The strongest m/z signals specific to tumor, peritumor, and margins were identified and tentatively annotated: aside from dCTP, all other compounds were patient-specific, indicating interindividual variations in the molecular composition of CRC. Conclusions: IMS provides new insights into the morphological and biochemical properties of CRC: binary segmented MS images can clearly depict the tumor margin in the 800–1000 Da range, while denary segmented MS images depict intra- and inter-individual molecular heterogeneity of CRC. Full article
(This article belongs to the Section Methods and Technologies Development)
Show Figures

Figure 1

23 pages, 1070 KB  
Review
The MALDI Method to Analyze the Lipid Profile, Including Cholesterol, Triglycerides and Other Lipids
by David Aebisher, Izabela Rudy, Kacper Rogóż and Dorota Bartusik-Aebisher
Curr. Issues Mol. Biol. 2026, 48(1), 59; https://doi.org/10.3390/cimb48010059 - 2 Jan 2026
Viewed by 1158
Abstract
Lipid profiling is a key element of modern biology and medicine, providing information on the structure, function, and dynamics of lipid metabolism in health and disease. This review presents the latest state of the art in the application of matrix-assisted laser ionization mass [...] Read more.
Lipid profiling is a key element of modern biology and medicine, providing information on the structure, function, and dynamics of lipid metabolism in health and disease. This review presents the latest state of the art in the application of matrix-assisted laser ionization mass spectrometry (MALDI-MS) in lipidomics, with a particular focus on the analysis of cholesterol, triglycerides (TAGs), and the main classes of phospholipids and sphingolipids. The theoretical basis of the technique is discussed, including ionization mechanisms, matrix selection and mass analyzer configurations, and the influence of experimental parameters on spectral quality. The specificity of sterol and TAG ionization, challenges associated with ion suppression, and strategies for improving detection sensitivity and selectivity are discussed. Particular attention is paid to molecular imaging (MALDI-MSI), which enables spatial mapping of lipids in tissues and is of increasing importance in neurobiological, oncological, and metabolic research. The review highlights the advantages of MALDI for rapid lipid profiling and tissue analysis, while also pointing out technical limitations (e.g., difficulties in detecting sterols, matrix interference, limited quantification) and the need for method standardization. MALDI-MS appears to be a complementary technique to LC–MS/ESI-MS and DESI-MS, with great translational potential, particularly in the context of diagnostics, biomarker studies, and in situ lipid imaging. Full article
(This article belongs to the Section Molecular Medicine)
Show Figures

Figure 1

22 pages, 947 KB  
Systematic Review
Metabolic Heterogeneity in High-Grade Glioma Assessed by Multi-Tracer PET and Ex Vivo Metabolomics: A Systematic Review and Meta-Analysis
by Julien Todeschi, Hélène Cebula, Caroline Bund and Izzie-Jacques Namer
Metabolites 2026, 16(1), 17; https://doi.org/10.3390/metabo16010017 - 24 Dec 2025
Viewed by 608
Abstract
Background/Objectives: High-grade glioma shows marked metabolic heterogeneity. We performed a PRISMA-guided systematic review and meta-analysis to quantify PET accuracy for pseudoprogression (PsP) and for recurrence/progression versus treatment-related change (TRC), assess pool baseline associations with overall (OS) and progression-free survival (PFS), summarize PET-based [...] Read more.
Background/Objectives: High-grade glioma shows marked metabolic heterogeneity. We performed a PRISMA-guided systematic review and meta-analysis to quantify PET accuracy for pseudoprogression (PsP) and for recurrence/progression versus treatment-related change (TRC), assess pool baseline associations with overall (OS) and progression-free survival (PFS), summarize PET-based prediction of molecular markers, and assess the PET–stereotactic biopsy–ex vivo metabolomics workflow. Methods: We searched PubMed/MEDLINE and the Web of Science Core Collection (Clarivate) from inception to 1 September 2025 for HGG cohorts with baseline PET. Eligibility: Adults with HGG; diagnostic syntheses required per-patient 2 × 2; prognostic syntheses required for HR with 95% CI. Risk of bias: QUADAS-2 (diagnostic) and QUIPS (prognostic). Random-effects models pooled log-HRs and sensitivity/specificity; molecular studies were summarized by AUCs. Imaging-to-omics concordance was reviewed narratively owing to the absence of co-registered PET–metabolite maps in human HGG. Results: The results included the following: OS k = 10; PFS k = 3; PsP k = 2 (N = 76); and TRC k = 3 (N = 152). For PsP, two amino acid PET cohorts yielded a sensitivity of 0.943 and a specificity of 0.826. For TRC, pooled FDOPA across two cohorts gave rise to a sensitivity of 0.879 and a specificity of 0.771. OS meta-analyses were non-significant under Hartung–Knapp modification—FDG HR of 1.09 (95% CI 0.69–1.73) and amino acid HR of 1.03 (0.72–1.46)—with substantial heterogeneity. PFS effects varied by tracer/metric; examples include FDOPA HR of 7.92 (2.17–28.90) and MET metabolic tumor volume HR of 1.60 (1.20–2.30). Conclusions: Amino acid PET is sensitive to PsP and, with FDOPA, aids TRC discrimination when MRI is equivocal, whereas baseline PET–survival associations are weak and heterogeneous. Prospective co-registered PET/MR with stereotactic biopsies and HR-MAS NMR spectroscopy/MALDI-MSI is required to quantify imaging-to-omics concordance and standardize spatial endpoints. Study registration: PROSPERO CRD420251113416. Funding: none. Full article
(This article belongs to the Section Endocrinology and Clinical Metabolic Research)
Show Figures

Figure 1

23 pages, 18499 KB  
Article
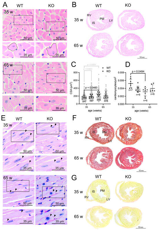
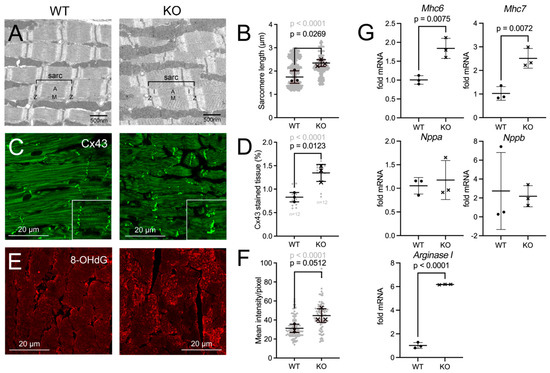
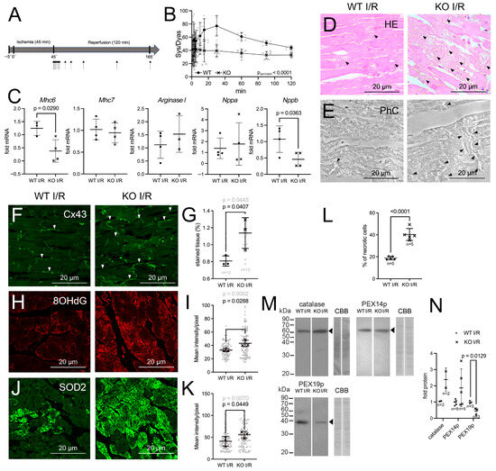
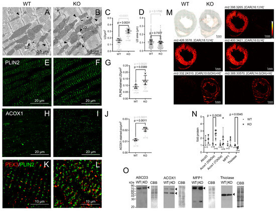
The Knockout of PEX11a Results in Mild Peroxisomal Dysfunction and Lowered Cardiac Recovery Following Langendorff-Mediated Ischemia–Reperfusion in Mice
by Claudia Colasante, Jiangping Chen, Vannuruswamy Garikapati, Bernhard Spengler, Klaus-Dieter Schlüter and Eveline Baumgart-Vogt
Cells 2026, 15(1), 12; https://doi.org/10.3390/cells15010012 - 20 Dec 2025
Viewed by 930
Abstract
Peroxisomal biogenesis defects frequently trigger processes of remodeling, increased oxidative stress and metabolic dysregulations that cause cellular dysfunction. Despite extensive research into cardiomyocyte ultrastructure and metabolism, knowledge on peroxisomal function in these cells is scarce. The objective of this study was therefore to [...] Read more.
Peroxisomal biogenesis defects frequently trigger processes of remodeling, increased oxidative stress and metabolic dysregulations that cause cellular dysfunction. Despite extensive research into cardiomyocyte ultrastructure and metabolism, knowledge on peroxisomal function in these cells is scarce. The objective of this study was therefore to investigate the impact of the purportedly asymptomatic (mild) deficiency of the peroxisomal biogenesis protein PEX11a on cardiomyocyte structure and cardiac function in mice. Langendorff-reperfusion experiments revealed diminished post-ischemic recovery following Pex11a knockout suggesting compromised cardiac response to ischemic stress. The suboptimal recovery might be attributable to increased ischemia-induced tissue deterioration consequent to morphological and metabolic abnormalities of the cardiomyocytes. Indeed, several alterations were observed in these cells in Pex11a knockout mice: (i) augmented size and number of peroxisomes and lipid droplets; (ii) increased sarcomere length; (iii) altered gene expression of peroxisome proliferator-activated receptors, organellar fission machinery proteins and cardiac markers; and (iv) a lipid composition shift. We hypothesized that peroxisomes contribute to the preservation of cardiomyocyte structure and functionality under conditions of ischemia–reperfusion. We further proposed that even “mild”, undiagnosed peroxisomal defects can significantly impact cardiac performance following ischemia. This poses novel challenges for the risk assessment of cardiac pathologies. Full article
(This article belongs to the Section Cells of the Cardiovascular System)
Show Figures

Figure 1

12 pages, 2383 KB  
Article
Mass Spectrometry Imaging Elucidates the Precise Localization and Site-Specific Functions of Skin Lipids
by Shown Tokoro, Tadayuki Ogawa, Shujiro Hayashi and Ken Igawa
Int. J. Mol. Sci. 2025, 26(24), 12114; https://doi.org/10.3390/ijms262412114 - 16 Dec 2025
Viewed by 664
Abstract
Lipids are essential for the skin, playing a crucial role in forming plasma membranes and maintaining the skin’s permeability barrier and hydration. Intercellular lipids fill the spaces between corneocytes and contribute to the barrier function. Lipid abnormalities in the skin have been observed [...] Read more.
Lipids are essential for the skin, playing a crucial role in forming plasma membranes and maintaining the skin’s permeability barrier and hydration. Intercellular lipids fill the spaces between corneocytes and contribute to the barrier function. Lipid abnormalities in the skin have been observed in many skin diseases, including atopic dermatitis and psoriasis. However, the specific localization and roles of skin lipids at particular sites remain incompletely elucidated due to the limited methods available for comprehensive lipid analysis. This study aims to precisely determine the localization of skin lipids, especially intercellular lipids, and investigate their roles and metabolism using mass spectrometry imaging (MSI). We conducted high-resolution (spatial resolution: 5 µm) matrix-assisted laser desorption/ionization (MALDI)-MSI on the lower back and buttocks and created overlay images of skin lipids to clarify their precise localizations. Ceramide was localized in the outermost layer among intercellular lipids. Cholesterol and free fatty acids were present in the stratum corneum but were at trace levels in the outermost layer. Cholesterol sulfate was abundant in the granular layer and gradually decreased in the stratum corneum, promoting desquamation. Phospholipids were confined to the viable epidermis (stratum corneum-/epidermis+), which forms the plasma membrane. A significant increase in mass intensity in the stratum corneum was observed for ceramide, sphingoid base, cholesterol, and free fatty acids, along with a decrease in phospholipids compared with those in the viable epidermis, based on region of interest analysis (Mann–Whitney test, p < 0.0005). We clarified the precise localization of skin lipids, particularly intercellular lipids. Our findings supported the reported functions of skin lipids at specific sites. Skin lipids are metabolized to form intercellular lipids in the stratum corneum, which are essential for the skin barrier. Our current lipid localization data serve as a baseline, or healthy control dataset, for future MSI-based lipid biomarker research in disease groups. Full article
(This article belongs to the Special Issue Molecular Mechanisms and Therapeutic Targets in Skin Diseases)
Show Figures

Figure 1

21 pages, 5045 KB  
Article
Coprogen B from Talaromyces marneffei ΔsreA: Rapid Iron Chelation and Favorable Partitioning to Deferoxamine
by Bishant Pokharel, Wachiraporn Tipsuwan, Monsicha Pongpom, Teera Chewonarin, Pimpisid Koonyosying, Agostino Cilibrizzi and Somdet Srichairatanakool
Int. J. Mol. Sci. 2025, 26(23), 11281; https://doi.org/10.3390/ijms262311281 - 21 Nov 2025
Viewed by 582
Abstract
Iron (Fe) chelators are used to treat iron-overloaded disorders, metal detoxification, radionuclides, and molecular imaging; however, they can cause side effects. In this study, we identified and characterized Coprogen B (CPGB), a hexadentate trihydroxamate siderophore secreted by the opportunistic dimorphic fungus Talaromyces marneffei [...] Read more.
Iron (Fe) chelators are used to treat iron-overloaded disorders, metal detoxification, radionuclides, and molecular imaging; however, they can cause side effects. In this study, we identified and characterized Coprogen B (CPGB), a hexadentate trihydroxamate siderophore secreted by the opportunistic dimorphic fungus Talaromyces marneffei and compared its properties with deferoxamine (DFO). Siderophore production was enriched from a ΔsreA strain and purified via Amberlite XAD2 and Sephadex LH20 chromatography, followed by reverse-phase HPLC. Active fractions were confirmed by Ultraviolet–Visible (UV–Vis) spectral fingerprints (≈230 nm) for hydroxamate, with a band at 430–450 nm upon Fe(III) complexation, as well as by chrome azurol A assay, Nuclear Magnetic Resonane (NMR) spectroscopy, High-Performance Liquid Chromatography–Mass Spectrometry (HPLC-MS), and Matrix-Assisted Laser Desorption/Ionization–Time-of-Flight Mass Spectrometry (MALDI-TOF-MS). CPGB exhibited strong molar absorptivity and rapid, concentration-dependent chelation of Fe(III), yielding a sustained binding profile that matched or exceeded that of DFO over time. In determining n-octanol/water partitioning for CPGB and DFO (230 nm) and their Fe(III) complexes, the partitioning (P) assay revealed that CPGB was moderately hydrophilic (P = 0.505 ± 0.063; cLogP = −0.299 ± 0.053), while DFO was strongly hydrophilic (P = 0.098 ± 0.005; cLogP = −1.010 ± 0.022). Fe(III) complexation reduced lipophilicity: CPGB–Fe partitioned ~30–35% into octanol, while DFO–Fe complex partitioned ~7–8%, remaining largely aqueous. Overall, this outcome potentially suggested improved clearance in vivo. These data nominate CPGB as a promising alternative to existing iron chelators. The siderophore exhibited greater lipophilicity, emphasizing better passive membrane permeability than DFO, while siderophore–Fe(III) binding indicated increased biases toward the aqueous phase. Future in vivo studies are warranted to confirm its pharmacokinetics, safety, and therapeutic efficacy. Full article
Show Figures

Figure 1

Back to TopTop