Sex-Specific Metabolic Footprint of Ketogenic Diet in C57BL/6J Mice
Abstract
1. Introduction
2. Materials and Methods
2.1. Animal Model and Study Design
2.2. Histological Staining

2.3. MALDI-TOF IMS Skeletal Muscle Analysis
2.4. Sterol Analysis
2.5. Statistical Analysis
3. Results
3.1. Body Mass
3.2. Histological Alterations in Liver Tissue Induced by Ketogenic Diet
3.2.1. Ketogenic Diet Triggers Pronounced Hepatic Lipid Deposition
3.2.2. Ketogenic Diet Did Not Affect Hepatic Collagen Content
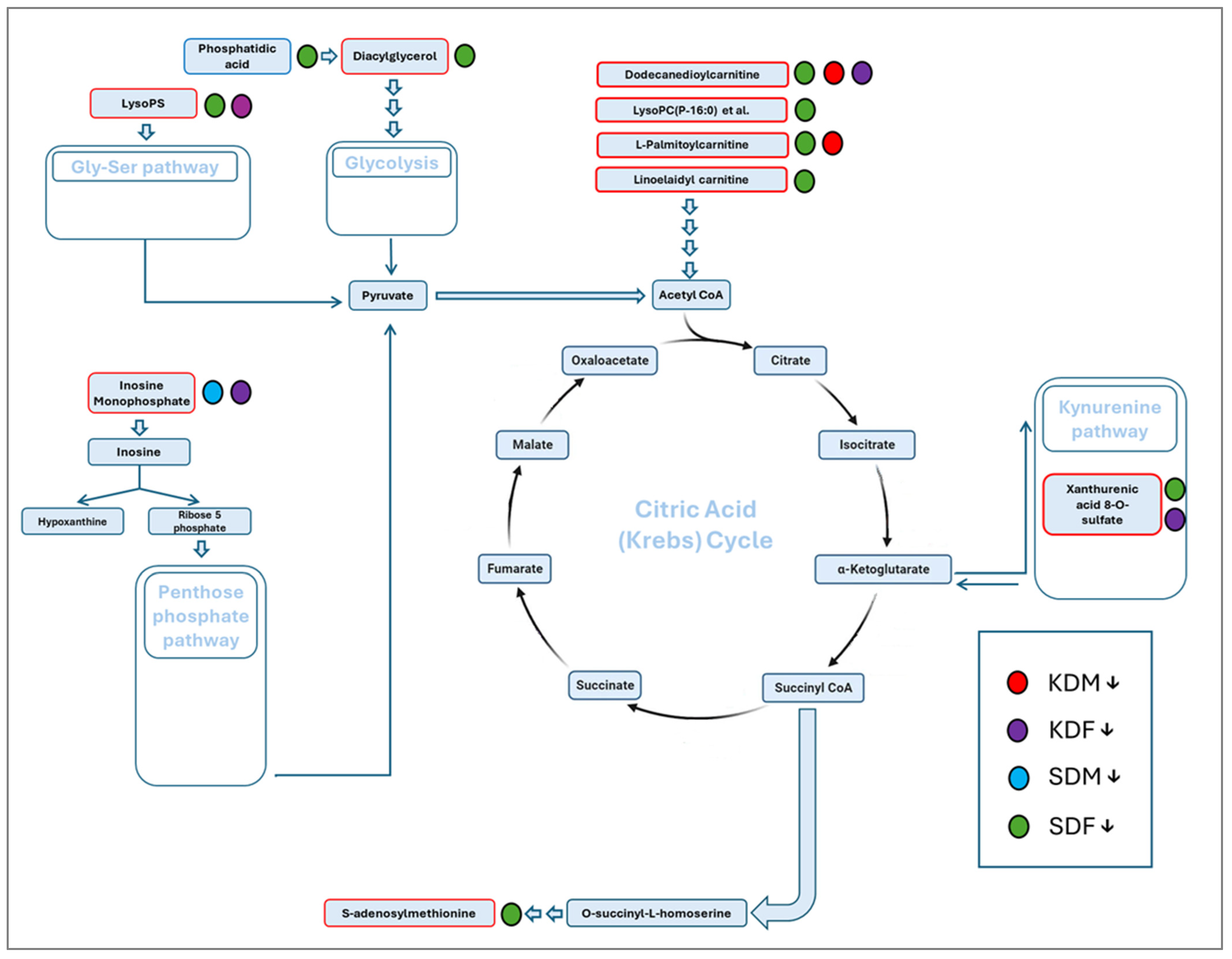
3.3. MALDI-TOF IMS Results
3.4. Organ-Specific Sterol Content Analysis in Mice Treated with Ketogenic Diet
3.4.1. Sterol Profile Analysis in Serum
3.4.2. Sterol Profile Analysis in Organs
4. Discussion
4.1. Adiposity as the Primary Upstream Driver of Hepatic Lipid Overload
4.2. KD-Induced Hepatic Steatosis and Fibrosis Are Sex-Specific
4.3. Ketogenic Diets Alter Skeletal Muscle Metabolism in a Sex-Specific Manner
4.4. Sex-Dimorphic Sterol Regulation in KD
4.5. Study Limitations
5. Conclusions
Supplementary Materials
Author Contributions
Funding
Institutional Review Board Statement
Informed Consent Statement
Data Availability Statement
Conflicts of Interest
References
- Paoli, A. Ketogenic Diet for Obesity: Friend or Foe? Int. J. Environ. Res. Public Health 2014, 11, 2092–2107. [Google Scholar] [CrossRef]
- Longo, R.; Peri, C.; Cricrì, D.; Coppi, L.; Caruso, D.; Mitro, N.; De Fabiani, E.; Crestani, M. Ketogenic Diet: A New Light Shining on Old but Gold Biochemistry. Nutrients 2019, 11, 2497. [Google Scholar] [CrossRef] [PubMed]
- Cooder, H.R. Epilepsy in Children. Cal. West. Med. 1933, 39, 169–173. [Google Scholar] [PubMed]
- Martin-McGill, K.J.; Bresnahan, R.; Levy, R.G.; Cooper, P.N. Ketogenic diets for drug-resistant epilepsy. Cochrane Database Syst. Rev. 2020, 6, CD001903. [Google Scholar] [CrossRef] [PubMed]
- Newman, J.C.; Verdin, E. β-Hydroxybutyrate: A Signaling Metabolite. Annu. Rev. Nutr. 2017, 37, 51–76. [Google Scholar] [CrossRef]
- Ahmad, Y.; Seo, D.S.; Jang, Y. Metabolic Effects of Ketogenic Diets: Exploring Whole-Body Metabolism in Connection with Adipose Tissue and Other Metabolic Organs. Int. J. Mol. Sci. 2024, 25, 7076. [Google Scholar] [CrossRef]
- Rui, L. Energy metabolism in the liver. Compr. Physiol. 2014, 4, 177–197. [Google Scholar] [CrossRef]
- Ravaut, G.; Carneiro, A.; Mounier, C. Exploring the impacts of ketogenic diet on reversible hepatic steatosis: Initial analysis in male mice. Front. Nutr. 2024, 11, 1290540. [Google Scholar] [CrossRef]
- Sun, K.; Li, W.; Chen, Y.; Nelson, E.A.S.; Chen, X.; Hui, L.L. Ketogenic diets and metabolic dysfunction-associated steatotic liver disease: A literature review. Cell Biosci. 2025, 16, 5. [Google Scholar] [CrossRef]
- Matz-Soja, M.; Berg, T.; Kietzmann, T. Sex-related variations in liver homeostasis and disease: From zonation dynamics to clinical implications. J. Hepatol. 2026, 84, 181–193. [Google Scholar] [CrossRef]
- Koves, T.R.; Ussher, J.R.; Noland, R.C.; Slentz, D.; Mosedale, M.; Ilkayeva, O.; Bain, J.; Stevens, R.; Dyck, J.R.B.; Newgard, C.B.; et al. Mitochondrial Overload and Incomplete Fatty Acid Oxidation Contribute to Skeletal Muscle Insulin Resistance. Cell Metab. 2008, 7, 45–56. [Google Scholar] [CrossRef]
- Yakupova, E.I.; Bocharnikov, A.D.; Plotnikov, E.Y. Effects of Ketogenic Diet on Muscle Metabolism in Health and Disease. Nutrients 2022, 14, 3842. [Google Scholar] [CrossRef] [PubMed]
- DeFronzo, R.A.; Tripathy, D. Skeletal muscle insulin resistance is the primary defect in type 2 diabetes. Diabetes Care 2009, 32, S157–S163. [Google Scholar] [CrossRef]
- Landen, S.; Hiam, D.; Voisin, S.; Jacques, M.; Lamon, S.; Eynon, N. Physiological and molecular sex differences in human skeletal muscle in response to exercise training. J. Physiol. 2023, 601, 419–434. [Google Scholar] [CrossRef] [PubMed]
- Mauvais-Jarvis, F. Role of sex steroids in β-cell function, growth and survival. Trends Endocrinol. Metab. 2016, 27, 844–855. [Google Scholar] [CrossRef] [PubMed]
- Fessler, M.B. The Intracellular Cholesterol Landscape: Dynamic Integrator of the Immune Response. Trends Immunol. 2016, 37, 819–830. [Google Scholar] [CrossRef]
- Aguilar-Ballester, M.; Herrero-Cervera, A.; Vinué, Á.; Martínez-Hervás, S.; González-Navarro, H. Impact of Cholesterol Metabolism in Immune Cell Function and Atherosclerosis. Nutrients 2020, 12, 2021. [Google Scholar] [CrossRef]
- Tang, S.; Li, D.; Ma, Y.; Zhao, Z.; Peng, L.; Liao, S.; Ma, H.; Wei, H. Integrative Analysis of Transcriptomics and Metabolomics Reveals the Effects of Western-Style Diets on Spleen Function. Biology 2025, 14, 1136. [Google Scholar] [CrossRef]
- Ikonen, E. Cellular cholesterol trafficking and compartmentalization. Nat. Rev. Mol. Cell Biol. 2008, 9, 125–138. [Google Scholar] [CrossRef]
- Bloch, K. The Biological Synthesis of Cholesterol. Science 1965, 150, 19–28. [Google Scholar] [CrossRef]
- Gallop, M.R.; Vieira, R.F.L.; Mower, P.D.; Matsuzaki, E.T.; Liou, W.; Smart, F.E.; Roberts, S.; Evason, K.J.; Holland, W.L.; Chaix, A. A long-term ketogenic diet causes hyperlipidemia, liver dysfunction, and glucose intolerance from impaired insulin secretion in mice. Sci. Adv. 2025, 11, eadx2752. [Google Scholar] [CrossRef]
- Murvaj, L. Spolna Specifičnost Jetrenog Odgovora na Ketogenu Prehranu na Modelu C57Bl/6 Miša. Bachelor’s Thesis, Faculty of Medicine Osijek, Josip Juraj Strossmayer University of Osijek, Osijek, Croatia, 2025. [Google Scholar]
- Vacca, L.L. Laboratory Manual of Histochemistry, 6th ed.; Raven Press: New York, NY, USA, 1985; ISBN 0-89004-540-2. [Google Scholar]
- Schindelin, J.; Arganda-Carreras, I.; Frise, E.; Kaynig, V.; Longair, M.; Pietzsch, T.; Preibisch, S.; Rueden, C.; Saalfeld, S.; Schmid, B.; et al. Fiji: An open-source platform for biological-image analysis. Nat. Methods 2012, 9, 676–682. [Google Scholar] [CrossRef] [PubMed]
- Ivić, V.; Blažetić, S.; Labak, I.; Balog, M.; Vondrak, L.; Blažeković, R.; Vari, S.G.; Heffer, M. Ovariectomy and chronic stress lead toward leptin resistance in the satiety centers and insulin resistance in the hippocampus of Sprague-Dawley rats. Croat. Med. J. 2016, 57, 194–206. [Google Scholar] [CrossRef] [PubMed][Green Version]
- Balog, M. Experimental Flowchart. Created in BioRender. Available online: https://BioRender.com/18baynd (accessed on 10 February 2026).
- Wishart, D.S.; Guo, A.; Oler, E.; Wang, F.; Anjum, A.; Peters, H.; Dizon, R.; Sayeeda, Z.; Tian, S.; Lee, B.L.; et al. HMDB 5.0: The Human Metabolome Database for 2022. Nucleic Acids Res. 2022, 50, D622–D631. [Google Scholar] [CrossRef] [PubMed]
- Palmer, A.; Phapale, P.; Chernyavsky, I.; Lavigne, R.; Fay, D.; Tarasov, A.; Kovalev, V.; Fuchser, J.; Nikolenko, S.; Pineau, C.; et al. FDR-controlled metabolite annotation for high-resolution imaging mass spectrometry. Nat. Methods 2017, 14, 57–60. [Google Scholar] [CrossRef]
- Genaro-Mattos, T.C.; Tallman, K.A.; Allen, L.B.; Anderson, A.; Mirnics, K.; Korade, Z.; Porter, N.A. Dichlorophenyl piperazines, including a recently-approved atypical antipsychotic, are potent inhibitors of DHCR7, the last enzyme in cholesterol biosynthesis. Toxicol. Appl. Pharmacol. 2018, 349, 21–28. [Google Scholar] [CrossRef]
- IBM Corp. IBM SPSS Statistics for Windows 2023. Available online: https://www.ibm.com/support/pages/downloading-ibm-spss-statistics-30 (accessed on 13 February 2026).
- R Core Team. R: A Language and Environment for Statistical Computing; R Foundation for Statistical Computing: Vienna, Austria, 2024. [Google Scholar]
- Hao, L.; Bello, N.T. Sex-Specific Effects on Total Body Fat Gain with 4-Week Daily Dosing of Raspberry Ketone [4-(4-Hydroxyphenyl)-2-butanone] and Ketogenic Diet in Mice. Nutrients 2023, 15, 1630. [Google Scholar] [CrossRef]
- Kim, N.R.; David, K.; Corbeels, K.; Khalil, R.; Antonio, L.; Schollaert, D.; Deboel, L.; Ohlsson, C.; Gustafsson, J.-Å.; Vangoitsenhoven, R.; et al. Testosterone Reduces Body Fat in Male Mice by Stimulation of Physical Activity Via Extrahypothalamic ERα Signaling. Endocrinology 2021, 162, bqab045. [Google Scholar] [CrossRef]
- Moss, S.E.; Poff, A.M.; Moss, A.; DeBlasi, J.M.; D’Agostino, D.P. From glucose to histone modification: Sex-specific metabolic responses to ketogenic therapy in VM/Dk mice. Front. Nutr. 2025, 12, 1554743. [Google Scholar] [CrossRef]
- Wei, S.-J.; Schell, J.; Qian, W.; Silguero, M.; Baseviciene, A.; Chen, W.H.; Trevino, R.; Chocron, E.S.; Ogle, M.M.; Varmazyad, M.; et al. Divergent sex-specific effects on a ketogenic diet: Male, but not female, mice exhibit oxidative stress and cellular senescence. Cell Rep. 2025, 44, 116026. [Google Scholar] [CrossRef]
- Licholai, J.A.; Nguyen, K.P.; Fobbs, W.C.; Schuster, C.J.; Ali, M.A.; Kravitz, A.V. Why do mice over-eat high fat diets? How high fat diet alters the regulation of daily caloric intake in mice. Obesity 2018, 26, 1026–1033. [Google Scholar] [CrossRef] [PubMed]
- Sprankle, K.W.; Knappenberger, M.A.; Locke, E.J.; Thompson, J.H.; Vinovrski, M.F.; Knapsack, K.; Kolwicz, S.C. Sex- and Age-Specific Differences in Mice Fed a Ketogenic Diet. Nutrients 2024, 16, 2731. [Google Scholar] [CrossRef] [PubMed]
- Hart-Unger, S.; Arao, Y.; Hamilton, K.J.; Lierz, S.L.; Malarkey, D.E.; Hewitt, S.C.; Freemark, M.; Korach, K.S. Hormone signaling and fatty liver in females: Analysis of estrogen receptor α mutant mice. Int. J. Obes. 2017, 41, 945–954. [Google Scholar] [CrossRef] [PubMed]
- Meyer, J.; Teixeira, A.M.; Richter, S.; Larner, D.P.; Syed, A.; Klöting, N.; Matz-Soja, M.; Gaul, S.; Barnikol-Oettler, A.; Kiess, W.; et al. Sex differences in diet-induced MASLD—Are female mice naturally protected? Front. Endocrinol. 2025, 16, 1567573. [Google Scholar] [CrossRef]
- Arisqueta, L.; Navarro-Imaz, H.; Labiano, I.; Rueda, Y.; Fresnedo, O. High-fat diet overfeeding promotes nondetrimental liver steatosis in female mice. Am. J. Physiol.-Gastrointest. Liver Physiol. 2018, 315, G772–G780. [Google Scholar] [CrossRef]
- Miller, C.N.; Della-Fera, M.A.; Baile, C.A. The Mediation of Hepatic Lipogenesis Through Estrogens. Postdoc J. 2013, 1, 27–38. [Google Scholar] [CrossRef]
- Fabre, A.; Tramunt, B.; Montagner, A.; Mouly, C.; Riant, E.; Calmy, M.-L.; Adlanmerini, M.; Fontaine, C.; Burcelin, R.; Lenfant, F.; et al. Membrane estrogen receptor-α contributes to female protection against high-fat diet-induced metabolic disorders. Front. Endocrinol. 2023, 14, 1215947. [Google Scholar] [CrossRef]
- Ganz, M.; Csak, T.; Szabo, G. High fat diet feeding results in gender specific steatohepatitis and inflammasome activation. World J. Gastroenterol. 2014, 20, 8525–8534. [Google Scholar] [CrossRef]
- Jani, S.; Da Eira, D.; Stefanovic, M.; Ceddia, R.B. The ketogenic diet prevents steatosis and insulin resistance by reducing lipogenesis, diacylglycerol accumulation and protein kinase C activity in male rat liver. J. Physiol. 2022, 600, 4137–4151. [Google Scholar] [CrossRef]
- Oliveira-Cordeiro, B.; Fernandes-DA-Silva, A.; Silva-Veiga, F.M.; Miranda, C.S.; Martins, F.F.; Souza-Mello, V. Long-term hepatic damage in high-fructose-fed C57BL/6 mice: Hepatic fibrogenesis, endoplasmic reticulum stress markers, and fibrosis. An. Acad. Bras. Cienc. 2023, 95, e20220784. [Google Scholar]
- Jamalinia, M.; Lonardo, A.; Weiskirchen, R. Sex and Gender Differences in Liver Fibrosis: Pathomechanisms and Clinical Outcomes. Fibrosis 2024, 2, 10006. [Google Scholar] [CrossRef]
- Lonardo, A.; Nascimbeni, F.; Ballestri, S.; Fairweather, D.; Win, S.; Than, T.A.; Abdelmalek, M.F.; Suzuki, A. Sex Differences in Nonalcoholic Fatty Liver Disease: State of the Art and Identification of Research Gaps. Hepatology 2019, 70, 1457–1469. [Google Scholar] [CrossRef] [PubMed]
- Maroto, R.; Graber, T.G.; Romsdahl, T.B.; Kudlicki, A.; Russell, W.K.; Rasmussen, B.B. Metabolomic and Lipidomic Signature of Skeletal Muscle with Constitutively Active Mechanistic Target of Rapamycin Complex 1. J. Nutr. 2023, 153, 3397–3405. [Google Scholar] [CrossRef] [PubMed]
- Wells, A.; Barrington, W.T.; Dearth, S.; May, A.; Threadgill, D.W.; Campagna, S.R.; Voy, B.H. Tissue Level Diet and Sex-by-Diet Interactions Reveal Unique Metabolite and Clustering Profiles Using Untargeted Liquid Chromatography–Mass Spectrometry on Adipose, Skeletal Muscle, and Liver Tissue in C57BL6/J Mice. J. Proteome Res. 2018, 17, 1077–1090. [Google Scholar] [CrossRef]
- Jiao, Y.; Chen, X.; Liu, L.; Lu, Y.; Gao, M.; Wang, Q.; Chi, X.; Mo, Y. Sex differences in ketogenic diet: Are men more likely than women to lose weight? Front. Nutr. 2025, 12, 1600927. [Google Scholar] [CrossRef]
- Tallman, K.A.; Kim, H.-Y.H.; Korade, Z.; Genaro-Mattos, T.C.; Wages, P.A.; Liu, W.; Porter, N.A. Probes for protein adduction in cholesterol biosynthesis disorders: Alkynyl lanosterol as a viable sterol precursor. Redox Biol. 2017, 12, 182–190. [Google Scholar] [CrossRef]
- Xu, Q.; Luo, M.; Cheng, G.; Zhong, Q.; Guo, Y.; Luo, J. Combining effect of camellia oil and squalene on hyperlipidemia-induced reproductive damage in male rats. Front. Nutr. 2022, 9, 1053315. [Google Scholar] [CrossRef]
- Gårevik, N.; Skogastierna, C.; Rane, A.; Ekström, L. Single dose testosterone increases total cholesterol levels and induces the expression of HMG CoA Reductase. Subst. Abus. Treat. Prev. Policy 2012, 7, 12. [Google Scholar] [CrossRef]
- Mooli, R.G.R.; Han, Y.; Fiorenza, E.J.; Balakrishnan, K.; Kanshana, J.S.; Kumar, S.; Bello, F.M.; Nallanagulagari, A.R.; Karra, S.; Tao, J.; et al. Hepatic Ketogenesis Regulates Lipid Homeostasis via ACSL1-Mediated Fatty Acid Partitioning. Cell. Mol. Gastroenterol. Hepatol. 2025, 19, 101593. [Google Scholar] [CrossRef]
- Eacker, S.M.; Agrawal, N.; Qian, K.; Dichek, H.L.; Gong, E.-Y.; Lee, K.; Braun, R.E. Hormonal Regulation of Testicular Steroid and Cholesterol Homeostasis. Mol. Endocrinol. 2008, 22, 623–635. [Google Scholar] [CrossRef]
- Slominski, A.T.; Zmijewski, M.A.; Semak, I.; Sweatman, T.; Janjetovic, Z.; Li, W.; Zjawiony, J.K.; Tuckey, R.C. Sequential Metabolism of 7-Dehydrocholesterol to Steroidal 5,7-Dienes in Adrenal Glands and Its Biological Implication in the Skin. PLoS ONE 2009, 4, e4309. [Google Scholar] [CrossRef] [PubMed]
- Payne, A.H.; Hales, D.B. Overview of Steroidogenic Enzymes in the Pathway from Cholesterol to Active Steroid Hormones. Endocr. Rev. 2004, 25, 947–970. [Google Scholar] [CrossRef] [PubMed]
- Meng, Y.; Zong, L. Estrogen stimulates SREBP2 expression in hepatic cell lines via an estrogen response element in the SREBP2 promoter. Cell. Mol. Biol. Lett. 2019, 24, 65. [Google Scholar] [CrossRef]
- Fernández-Suárez, M.E.; Daimiel, L.; Villa-Turégano, G.; Pavón, M.V.; Busto, R.; Escolà-Gil, J.C.; Platt, F.M.; Lasunción, M.A.; Martínez-Botas, J.; Gómez-Coronado, D. Selective estrogen receptor modulators (SERMs) affect cholesterol homeostasis through the master regulators SREBP and LXR. Biomed. Pharmacother. 2021, 141, 111871. [Google Scholar] [CrossRef]
- Wang, H.H.; Afdhal, N.H.; Wang, D.Q.-H. Overexpression of estrogen receptor alpha increases hepatic cholesterogenesis, leading to biliary hypersecretion in mice. J. Lipid Res. 2006, 47, 778–786. [Google Scholar] [CrossRef]
- Cleveland Clinic Hyperlipidemia (High Cholesterol): Levels, Causes, Symptoms & Diagnosis. Available online: https://my.clevelandclinic.org/health/diseases/21656-hyperlipidemia (accessed on 6 February 2026).
- Duan, Y.; Gong, K.; Xu, S.; Zhang, F.; Meng, X.; Han, J. Regulation of cholesterol homeostasis in health and diseases: From mechanisms to targeted therapeutics. Sig. Transduct. Target. Ther. 2022, 7, 265. [Google Scholar] [CrossRef]
- mking. Cholesterol: Synthesis, Metabolism, and Regulation. The Medical Biochemistry Page. 2020. Available online: https://themedicalbiochemistrypage.org/cholesterol-synthesis-metabolism-and-regulation/ (accessed on 13 February 2026).
- Dong, J.; Dennis, K.M.J.H.; Venkatakrishnan, R.; Hodson, L.; Tomlinson, J.W. The Impact of Estrogen Deficiency on Liver Metabolism: Implications for Hormone Replacement Therapy. Endocr. Rev. 2025, 46, 790–809. [Google Scholar] [CrossRef]
- Li, J.; Xu, R.; Wang, Q.; Bai, X.; Su, Y.; Chen, Y.; Cao, J. Effects of Diethylstilbestrol on the Structure and Function of the Spleen in Male Golden Hamsters. Toxics 2025, 13, 397. [Google Scholar] [CrossRef] [PubMed]









| m/z | Adduct | Treatment Pairs | Tentative Endogenous Metabolite Annotation a,b | Metabolic and Physiological Role | Comments |
|---|---|---|---|---|---|
| 307.97 | M+Na | SDM vs. SDF (↓) SDF vs. KDF (↓) KDM vs. KDF (↓) | Xanthurenic acid 8-O-sulfate | Trp/kynurenine metabolism Natriuresis | Xanthurenic acid 8-O-sulfate a No tentative endogenous hits b |
| 372.24 | M+H | SDM vs. KDM (↓) KDM vs. KDF (↓) | Dodecanedioyl carnitine | Beta-oxidation Mitochondrial fatty acid shuttling | No tentative endogenous hits a Dodecanedioyl carnitine b |
| 387.02 | M+K | SDM (↓) vs. SDF SDF vs. KDF (↓) KDM vs. KDF (↓) | Inosinic acid | Purine nucleotide metabolism Neuromodulation, energy regulation | Endogenous tentative hits inosinic acid and inosine 2′-phosphate a,b Inosinic acid is more likely present in skeletal muscle |
| 399.14 | M+H | SDF (↓) vs. KDF | S-Adenosylmethionine | Methylation of DNA, RNA, proteins, phospholipids, and small molecules, polyamine synthesis; methylation status and epigenetic regulation | Tentative endogenous hit a,b |
| 400.34 | M+H | SDM vs. SDF (↓) SDF (↓) vs. KDF KDM (↓) vs. KDF | L-Palmitoylcarnitine | β-Oxidation, central intermediate in energy metabolism | Accumulation in tissues under metabolic or ischemic stress a,b |
| 478.33 | M+H-H2O | SDM vs. SDF (↓) | LysoPC | Cell signaling, lipid metabolism | Endogenous isomers of LysoPC and diacylglycerol a No tentative endogenous hits b |
| M+NH4 | Diacylglycerol | ||||
| 496.34 | M+H | SDM vs. SDF (↓) SDF (↓) vs. KDF | LysoPC | Membrane remodeling and lipid signaling, pro-inflammatory mediator, lipoprotein metabolism | Two LysoPC isomers a,b |
| 502.33 | M+H-H2O | SDM vs. SDF (↓) KDM vs. KDF (↓) |
| Factor | LAN | 8-DHC | 7-DHC | DES | CHOL |
|---|---|---|---|---|---|
| Between subjects | |||||
| Sex | p < 0.001 F (1, 35) = 20.1, ηp2 = 0.37 | p < 0.001, F (1, 35) = 28.9, ηp2 = 0.45 | p < 0.001, F (1, 35) = 22.9, ηp2 = 0.4 | p < 0.001, F (1, 35) = 28.9, ηp2 = 0.45 | p < 0.001, F (1, 35) = 26.2, ηp2 = 0.97 |
| Diet | p = 0.002, F (1, 35) = 10.85, ηp2 = 0.24 | p < 0.001, F (1, 35) = 23.57, ηp2 = 0.4 | NS | p < 0.001, F (1, 35) = 69.2, ηp2 = 0.66 | p < 0.001, F (1, 35) = 249.13, ηp2 = 0.88 |
| Sex × diet | NS | NS | NS | p = 0.006, F (1, 35) = 8.4, ηp2 = 0.19 | p = 0.015, F (1, 35) = 6.55, ηp2 = 0.16 |
| R2 | 0.48 | 0.51 | 0.43 | 0.75 | 0.89 |
| Factor | LAN | 8-DHC | 7-DHC | DES | CHOL |
|---|---|---|---|---|---|
| Between subjects | |||||
| Sex | p = 0.006, F (1, 34) = 8.61, ηp2 = 0.2 | NS | NS | NS | p = 0.006, F (1, 34) = 8.57, ηp2 = 0.2 |
| Diet | p < 0.001, F (1, 34) = 27.36, ηp2 = 0.45 | p < 0.001, F (1, 34) = 53.89, ηp2 = 0.61 | p < 0.001, F (1, 34) = 83.04, ηp2 = 0.71 | p < 0.001, F (1, 34) = 34.42, ηp2 = 0.5 | NS |
| Sex × diet | p = 0.025, F (1, 34) = 5.51, ηp2 = 0.14 | NS | NS | NS | NS |
| Within subjects | |||||
| Organ | p < 0.001, F (1.5, 50.5) = 109.64, ηp2 = 0.76 | p < 0.001, F (2, 68) = 211.81, ηp2 = 0.86 | p < 0.001, F (2, 68) = 184.68, ηp2 = 0.84 | p < 0.001, F (2, 68) = 525.68, ηp2 = 0.94 | p < 0.001, F (1.5, 50.5) = 996.93, ηp2 = 0.97 |
| Organ × sex | p = 0.043, F (1.5, 50.5) = 3.72, ηp2 = 0.1 | p < 0.001, F (2, 68) = 9.12, ηp2 = 0.21 | NS | p = 0.045, F (2, 68) = 3.26, ηp2 = 0.08 | p = 0.004, F (1.5, 50.5) = 7.11, ηp2 = 0.17 |
| Organ × diet | NS | p < 0.001, F (2, 68) = 9.52, ηp2 = 0.22 | p < 0.001, F (2, 68) = 30.51, ηp2 = 0.47 | NS | p = 0.041, F (1.5, 50.5) = 3.8, ηp2 = 0.1 |
| Organ × sex × diet | p = 0.005, F (1.5, 50.5) = 6.94, ηp2 = 0.17 | NS | NS | NS | NS |
Disclaimer/Publisher’s Note: The statements, opinions and data contained in all publications are solely those of the individual author(s) and contributor(s) and not of MDPI and/or the editor(s). MDPI and/or the editor(s) disclaim responsibility for any injury to people or property resulting from any ideas, methods, instructions or products referred to in the content. |
© 2026 by the authors. Licensee MDPI, Basel, Switzerland. This article is an open access article distributed under the terms and conditions of the Creative Commons Attribution (CC BY) license.
Share and Cite
Sablić, M.; Čurila, V.; Viljetić, B.; Mihajlović, L.; Korade, Z.; Mirnics, K.; Labak, I.; Murvaj, L.; Blažetić, S.; Ivić, V.; et al. Sex-Specific Metabolic Footprint of Ketogenic Diet in C57BL/6J Mice. Biomedicines 2026, 14, 462. https://doi.org/10.3390/biomedicines14020462
Sablić M, Čurila V, Viljetić B, Mihajlović L, Korade Z, Mirnics K, Labak I, Murvaj L, Blažetić S, Ivić V, et al. Sex-Specific Metabolic Footprint of Ketogenic Diet in C57BL/6J Mice. Biomedicines. 2026; 14(2):462. https://doi.org/10.3390/biomedicines14020462
Chicago/Turabian StyleSablić, Marko, Viktoria Čurila, Barbara Viljetić, Lovro Mihajlović, Zeljka Korade, Károly Mirnics, Irena Labak, Leonarda Murvaj, Senka Blažetić, Vedrana Ivić, and et al. 2026. "Sex-Specific Metabolic Footprint of Ketogenic Diet in C57BL/6J Mice" Biomedicines 14, no. 2: 462. https://doi.org/10.3390/biomedicines14020462
APA StyleSablić, M., Čurila, V., Viljetić, B., Mihajlović, L., Korade, Z., Mirnics, K., Labak, I., Murvaj, L., Blažetić, S., Ivić, V., Debeljak, Ž., Balog, M., & Heffer, M. (2026). Sex-Specific Metabolic Footprint of Ketogenic Diet in C57BL/6J Mice. Biomedicines, 14(2), 462. https://doi.org/10.3390/biomedicines14020462

