Sign in to use this feature.

Years

Between: -

Subjects

remove_circle_outline
remove_circle_outline
remove_circle_outline
remove_circle_outline
remove_circle_outline
remove_circle_outline
remove_circle_outline
remove_circle_outline
remove_circle_outline

Journals

remove_circle_outline
remove_circle_outline
remove_circle_outline
remove_circle_outline
remove_circle_outline
remove_circle_outline
remove_circle_outline
remove_circle_outline
remove_circle_outline
remove_circle_outline
remove_circle_outline
remove_circle_outline
remove_circle_outline
remove_circle_outline
remove_circle_outline
remove_circle_outline
remove_circle_outline
remove_circle_outline

Article Types

Countries / Regions

remove_circle_outline
remove_circle_outline
remove_circle_outline
remove_circle_outline
remove_circle_outline
remove_circle_outline
remove_circle_outline
remove_circle_outline

Search Results (2,011)

Search Parameters:
Keywords = MALDI-TOF

Order results
Result details
Results per page
Select all
Export citation of selected articles as:
13 pages, 511 KB  
Article
Predictive Relationships Between AGTR1 and ACE2 Polymorphisms for Hypertension and COVID-19 in Patients at a Tshwane Academic Hospital: A Preliminary Study
by Joseph Musonda Chalwe, Retsilisitsoe Raymond Moholisa, Ndimo Rahab Modipane, Saidon Herbert Mbambara, Relebohile Matobole, Boitumelo Moetlhoa, Mike Machaba Sathekge and Mankgopo Kgatle
COVID 2026, 6(3), 40; https://doi.org/10.3390/covid6030040 (registering DOI) - 28 Feb 2026
Abstract
Background: Severe acute respiratory syndrome coronavirus 2 (SARS-CoV-2), the causative agent of Coronavirus disease 2019 (COVID-19), exploits angiotensin-converting enzyme 2 (ACE2) for cell entry, implicating the renin–angiotensin system (RAS) in disease pathogenesis. Hypertension (HT), a major comorbidity, is strongly influenced by genetic factors [...] Read more.
Background: Severe acute respiratory syndrome coronavirus 2 (SARS-CoV-2), the causative agent of Coronavirus disease 2019 (COVID-19), exploits angiotensin-converting enzyme 2 (ACE2) for cell entry, implicating the renin–angiotensin system (RAS) in disease pathogenesis. Hypertension (HT), a major comorbidity, is strongly influenced by genetic factors within RAS, including angiotensin ii receptor type 1 (AGTR1) and ACE2) polymorphisms. However, data on these variants in African populations remain scarce. This study investigated associations between AGTR1 and ACE2 single-nucleotide polymorphisms (SNPs), HT, and COVID-19 severity in patients at a Tshwane Academic Hospital. Methods: We genotyped AGTR1 and ACE2 SNPs in 94 PCR-confirmed COVID-19 patients using Matrix-Assisted Laser Desorption/Ionization Time-Of-Flight (MALDI-TOF) mass spectrometry. Clinical data were extracted from hospital records. Ordinal logistic regression models assessed relationships between SNPs, HT, and COVID-19 severity. Results: The cohort (mean age: 53.9 years; HT prevalence: 54.9%) exhibited mild (54.9%), moderate (18.6%), and severe (26.5%) COVID-19. Although the rs2106809 A genotype appeared to be associated with lower odds of severe disease (OR = 0.39, 95% CI: 0.14–1.08, p = 0.04), this observation should be interpreted with caution given the limited sample size of this study. Other SNPs and clinical variables showed no significant associations. Conclusion: This exploratory study represents the first description of AGTR1 and ACE2 SNP patterns in COVID-19 patients from Tshwane. While the rs2106809 variant may indicate a possible protective trend, the evidence remains preliminary. Age correlated with severity. Larger, multi-ethnic studies are needed to confirm these findings. Full article
(This article belongs to the Section Host Genetics and Susceptibility/Resistance)
Show Figures

Graphical abstract

15 pages, 982 KB  
Article
Synthesis and Characterisation of Bioactive Fluorescent FITC-Insulin Glulisine Conjugates for Potential Use in Insulin Delivery
by Unmesh J. Desai, M. Joan Taylor, Sangeeta Tanna, Neill Horley, Mohsen Seifi, Raymond N. Allan, Michal Kozielecki, Harprit Singh, Dolgormaa Janchivlamdan, Joseph Festa, Andrew R. Bottrill, Ahmed Alsabih and Tarsem S. Sahota
Pharmaceutics 2026, 18(3), 300; https://doi.org/10.3390/pharmaceutics18030300 - 27 Feb 2026
Abstract
Background/Objectives: Drug development and delivery remain critical areas of research for addressing modern bioanalytical challenges. Understanding drug biodistribution, stability, and metabolism within biological systems is essential for optimising therapeutic efficacy. This study focuses on synthesising and characterising a novel fluorescent conjugate derived from [...] Read more.
Background/Objectives: Drug development and delivery remain critical areas of research for addressing modern bioanalytical challenges. Understanding drug biodistribution, stability, and metabolism within biological systems is essential for optimising therapeutic efficacy. This study focuses on synthesising and characterising a novel fluorescent conjugate derived from commercially available rapid-acting insulin glulisine (Apidra®) and fluorescein isothiocyanate (FITC). The objective was to produce a mono-labelled FITC-insulin glulisine conjugate without employing complex protective group strategies or multi-step processes. Methods: The conjugation was optimised by varying molar ratios (1:1 to 3:1) and reaction times (18–24 h) at pH 7. Results: The desired B1 mono-labelled conjugate was successfully achieved at a 2:1 molar ratio, pH 7, and 18 h reaction time. MALDI-TOF mass spectrometry confirmed the molecular weight and conjugation site, with fragmentation analysis identifying FITC attachment at phenylalanine (B1) on the β-chain (m/z = 537.11). Western blots performed on C2C12 skeletal cell lysates stimulated with the FITC–insulin glulisine conjugate showed Akt and IRS-1 activity similar to that of cells treated with native commercial insulin glulisine. Confocal imaging also demonstrated translocation of GLUT4 in FITC–insulin glulisine conjugate-treated C2C12 cells similar to that of commercial native insulin glulisine. Octanol-water partitioning studies assessed the physicochemical properties of the conjugate. Conclusions: This approach demonstrates an efficient method for fluorescent labelling of insulin analogues, enabling future applications in imaging, biodistribution studies, and pharmacokinetic profiling. Full article
18 pages, 3842 KB  
Article
Impact of a UV-C Multiemitter Disinfection System on Hospital Environmental Bioburden and Inactivation of Clinically Relevant Pathogens
by Edgar Fiscal-Baxin, Auria del Carmen López-Hernández, María Fernanda González-Ruiz, Gabriel Carrisoza-Martínez, Adriana Lisbeth Lopez-Avila, Daniela Moreno-Torres, Adolfo López-Ornelas, Clemente Cruz-Cruz, Emilio Mariano Durán-Manuel, Miguel Ángel Loyola-Cruz, Magnolia del Carmen Ramírez-Hernández, Gustavo Esteban Lugo-Zamudio, Oscar Sosa-Hernández, Luis Gustavo Zárate-Sánchez, Paulina Carpinteyro-Espin, Rocio Flores-Paz, Dulce M. Razo Blanco-Hernández, Alicia Jiménez-Alberto, Juan A. Castelán-Vega, Claudia C. Calzada-Mendoza and Juan Manuel Bello-Lópezadd Show full author list remove Hide full author list
Pathogens 2026, 15(3), 246; https://doi.org/10.3390/pathogens15030246 - 25 Feb 2026
Viewed by 95
Abstract
Healthcare-associated infections remain a central hospital challenge, particularly in critical areas where invasive procedures and microbial contamination overlap. The hospital environment, including air and high-touch surfaces, acts as a persistent microorganism source that favors stability and spread. UV-C disinfection systems have become complementary [...] Read more.
Healthcare-associated infections remain a central hospital challenge, particularly in critical areas where invasive procedures and microbial contamination overlap. The hospital environment, including air and high-touch surfaces, acts as a persistent microorganism source that favors stability and spread. UV-C disinfection systems have become complementary tools to conventional cleaning. This study evaluated the disinfectant efficacy of a 254 nm multiemitter UV-C system under in situ and in vitro conditions. A 254 nm UV-C multiemitter system was deployed to eight hospital areas selected for epidemiological relevance. Air and surface sampling were conducted before and after standardized UV-C cycles. The bacterial and fungal aerobiome was quantified (CFU/m3) and surfaces were characterized by MALDI-TOF mass spectrometry. In vitro assays tested efficacy against planktonic cultures and mature biofilms of clinical ESKAPE isolates and C. albicans. The UV-C intervention achieved mean aerobiome reductions above 91.5%, with complete elimination in multiple critical zones. Surface contamination was reduced by 96.1%, including total disinfection across several sampled points. In vitro testing showed ≥99.99% to 100% elimination of planktonic microorganisms. Mature biofilms exhibited full loss of viability after UV-C exposure, independent of biofilm architecture and structural complexity. Therefore, the 254 nm UV-C multiemitter system significantly reduced environmental microbial burden in critical hospital areas, supporting its integration within infection-prevention programs and reinforcing environmental biosafety through the control of the microbial sources involved in transmission dynamics. Full article
Show Figures

Figure 1

13 pages, 1781 KB  
Case Report
Detection and Identification of Paragyliauchen sp. (Trematoda) and Bacteria in Diseased Centropyge bicolor from the European Marine Aquarium Trade
by Leszek Guz, Anna Pastuszka, Michał Torbicz and Michał Oszust
Pathogens 2026, 15(3), 245; https://doi.org/10.3390/pathogens15030245 - 25 Feb 2026
Viewed by 118
Abstract
During the examination of a bicolor angelfish (Centropyge bicolor) imported from the Philippines and intended for sale on the Polish market, clinical signs of weakness and respiratory distress were observed. Mild hyperemia was noted along the lateral sides of the body [...] Read more.
During the examination of a bicolor angelfish (Centropyge bicolor) imported from the Philippines and intended for sale on the Polish market, clinical signs of weakness and respiratory distress were observed. Mild hyperemia was noted along the lateral sides of the body and around the mouth. Necropsy revealed the presence of five orange-colored trematodes in the intestinal lumen, with an average body length of 3.12 mm. Based on morphological features and molecular analyses, the parasite was identified as Paragyiauchen sp. The following gene loci were amplified: the gene-encoding component of the large ribosomal subunit (28S rRNA), the gene-encoding NADH dehydrogenase subunit 1 (ND1), the gene cluster 5.8S rRNA-ITS2-28S rRNA and the gene cluster ITS2-28S rRNA. Bacterial species identification using MALDI-TOF MS revealed the presence of three species: Shewanella putrefaciens and Brevundimonas diminuta isolated from the head kidney, and Aeromonas caviae isolated from the liver. This study documents the first detection of representatives of Paragyliauchen genus in C. bicolor imported to Europe and highlights the potential risk of introducing new parasites and opportunistic bacterial pathogens through the ornamental fish trade. These findings emphasize the need for parasitological and microbiological screening of imported ornamental fish. Full article
(This article belongs to the Special Issue Antibiotic Resistance and Survival Strategies in Pathogens)
Show Figures

Figure 1

12 pages, 844 KB  
Article
Silent Outbreaks of Candida duobushaemulonii in a Pediatric Ward in Brazil
by Daniel Wagner de Castro Lima Santos, Bram Spruijtenburg, Eelco F. J. Meijer, Dayse Azevedo Coelho de Souza, Conceição de Maria Pedrozo e Silva de Azevedo and Jacques F. Meis
Antibiotics 2026, 15(3), 237; https://doi.org/10.3390/antibiotics15030237 - 25 Feb 2026
Viewed by 106
Abstract
Background: While Candida auris is well known to cause hospital outbreaks, other species in the C. haemulonii complex are less well documented but gained attention as opportunistic pathogens. Only one documented outbreak has been published. We describe the second, silent, fungemia outbreak [...] Read more.
Background: While Candida auris is well known to cause hospital outbreaks, other species in the C. haemulonii complex are less well documented but gained attention as opportunistic pathogens. Only one documented outbreak has been published. We describe the second, silent, fungemia outbreak due to antifungal-susceptible C. duobushaemulonii. Methods: We retrospectively genotyped six C. duobushaemulonii bloodstream isolates, collected in a 4-month-period in 2022 (n = 4) and during a week in 2024 (n = 2) in pediatric patients in Brazil. Whole genome sequencing (WGS) was done and compared to n = 33 publicly available genomes, including four cases from an outbreak in Panama. Antifungal susceptibility was performed with the reference CLSI method. Results: MALDI-TOF-MS identified isolates as either C. pseudohaemulonii or C. duobushaemulonii albeit with low scores. ITS sequence analyses confirmed all isolates as C. duobushaemulonii. WGS proved the presence of an outbreak among four pediatric patients in 2022 and a genetically distinct cluster of two cases in 2024. All six isolates were susceptible to azoles and echinocandins and were interpreted as being resistant to amphotericin B with a MIC at breakpoint of 2 µg/mL. Conclusions: This study describes the second documented outbreak due to the rare yeast C. duobushaemulonii, belonging to the C. haemulonii species complex, during 2022–2024 in patients admitted to a pediatric oncology ward in a Brazilian hospital. Full article
Show Figures

Figure 1

14 pages, 3529 KB  
Article
Typing of Legionella Species Using FT-IR Spectroscopy
by Marceli Zuk, Jochen Kurz, Sarah Uhle, Laurine Wehmeier, Markus Petzold and Stefan Zimmermann
Water 2026, 18(4), 515; https://doi.org/10.3390/w18040515 - 20 Feb 2026
Viewed by 262
Abstract
Legionella species are ubiquitous bacteria found worldwide in water, moist environments, soils, and compost. Infection occurs through the inhalation of aerosols, leading to either Pontiac fever or Legionnaires’ disease (LD). Current routine diagnostics typically combine culture-based isolation with Matrix-Assisted Laser Desorption Ionization Time-of-Flight [...] Read more.
Legionella species are ubiquitous bacteria found worldwide in water, moist environments, soils, and compost. Infection occurs through the inhalation of aerosols, leading to either Pontiac fever or Legionnaires’ disease (LD). Current routine diagnostics typically combine culture-based isolation with Matrix-Assisted Laser Desorption Ionization Time-of-Flight Mass Spectrometry (MALDI-TOF MS) for species identification and the Latex Agglutination Test (LAT) for serotyping. However, this workflow is fragmented: MALDI-TOF MS lacks serogroup-specific resolution, while LAT relies on subjective visual interpretation. Therefore, this study evaluated Fourier-transform infrared spectroscopy (FT-IR) as a rapid, high-resolution typing method for Legionella isolates to assess its potential as a single-step diagnostic tool. A total of 200 clinical and environmental Legionella isolates were analyzed using FT-IR, including L. pneumophila serogroups (SG) 1–15 and various non-pneumophila species. Spectral data were analyzed using Principal Component Analysis (PCA) and Linear Discriminant Analysis (LDA). While MALDI-TOF MS provided accurate species identification, FT-IR spectroscopy demonstrated superior typing capabilities by successfully distinguishing L. pneumophila SG 1 distinct from the SG 2–15 complex and allowing for clear discrimination of most non-pneumophila species. Additionally, FT-IR resolved isolates that showed ambiguous or non-reactive results in LAT. These findings demonstrate that FT-IR overcomes the serotyping limitations of MALDI-TOF MS and offers a more objective, cost-efficient extension to the current multi-step routine, potentially closing the diagnostic gap between simple species identification and deep strain characterization. Full article
(This article belongs to the Special Issue Advances in Swimming Pool Hygiene Safety and Spa Research)
Show Figures

Figure 1

18 pages, 1296 KB  
Article
Antifungal Susceptibility of Clinical Meyerozyma guillermondii Isolates Obtained Between 1994 and 2014: Original Research and Comparison with Published Data
by Aleksandra Górzyńska, Daria Konarska, Agnieszka Korzeniowska-Kowal, Anna Wzorek, Bartosz Pencakowski and Urszula Nawrot
Pathogens 2026, 15(2), 235; https://doi.org/10.3390/pathogens15020235 - 20 Feb 2026
Viewed by 225
Abstract
(1) Background: Meyerozyma guilliermondii is a yeast species widely distributed in the natural environment and one of the rare emerging pathogens capable of causing difficult to treat, severe infections. The species’ susceptibility profile is not fully defined; however, the species could be more [...] Read more.
(1) Background: Meyerozyma guilliermondii is a yeast species widely distributed in the natural environment and one of the rare emerging pathogens capable of causing difficult to treat, severe infections. The species’ susceptibility profile is not fully defined; however, the species could be more prone to develop resistance than other Candida species. The objective of this research was to determine the susceptibility of a local collection of Meyerozyma guilliermondii clinical isolates to classical antifungal drugs as well as a new one—manogepix. (2) Methods: The study included 20 clinical isolates identified using the MALDI–TOF method followed with sequencing of ITS1-2 region of DNA. Overall, the susceptibility to 12 antifungal drugs was tested. Nine drugs (amphotericin B, flucytosine, fluconazole, itraconazole, posaconazole, voriconazole, anidulafungin, caspofungin, and micafungin) were assessed using the MICRONAUT–AT test. The susceptibility to the new drug, manogepix, as well as isavuconazole, clotrimazole and anidulafungin, was determined using the microdilution method recommended by EUCAST. Additionally, anidulafungin and voriconazole MIC was also examined with commercial gradient tests. (3) Results: Overall, the isolates showed low MIC values for amphotericin B (0.125 to 1 mg/L) and for flucytosine (≤0.06 to 32 mg/L), with the exception of one isolate with a high MIC value. The MIC ranges for azoles were 2–64 mg/L (fluconazole), 0.008–0.5 mg/L (voriconazole), ≤0.03–≥4 mg/L (itraconazole) and 0.008–0.5 mg/L (posaconazole). One isolate showed non-WT phenotype to all tested azoles. For anidulafungin, the MIC values ranged from ≤0.06 to 0.25 mg/L; however, in the reference method, higher values were observed, but they did not exceed 2 mg/L (ECOFF value). For manogepix, the MIC values ranged from 0.002 to 0.125 mg/L. Finally, the comparison of the obtained and published susceptibility data was conducted. (4) Conclusions: The data obtained in this study are consistent with reports by other authors and indicate that resistance to azoles or 5-fluorocytosine among clinical isolates of Meyerozyma guilliermondii should be considered. The low MIC values of manogepix suggest the potentially good efficacy of this drug against Meyerozyma guilliermondii species. Full article
(This article belongs to the Section Fungal Pathogens)
Show Figures

Figure 1

14 pages, 2001 KB  
Article
Emergence of Human and Animal Melioidosis in Southern Africa, 2018–2021
by Jennifer Rossouw, Hermanus D. W. Geyer, Monica Birkhead, Douglas Wilson, Jeremy Nel, Alan S. Karstaedt, Carel E. Haumann, Annelize Jonker, Jason W. Sahl, David M. Wagner and John A. Frean
Trop. Med. Infect. Dis. 2026, 11(2), 60; https://doi.org/10.3390/tropicalmed11020060 - 19 Feb 2026
Viewed by 191
Abstract
Melioidosis is increasingly recognised in tropical and subtropical regions worldwide as a serious and potentially fatal bacterial infection affecting humans and animals, acquired from the environment. Until now, human cases of melioidosis had not been reported in Southern Africa. Over a four-year period, [...] Read more.
Melioidosis is increasingly recognised in tropical and subtropical regions worldwide as a serious and potentially fatal bacterial infection affecting humans and animals, acquired from the environment. Until now, human cases of melioidosis had not been reported in Southern Africa. Over a four-year period, we identified three human and two animal cases of melioidosis in South Africa and Namibia. Burkholderia pseudomallei isolates were investigated by matrix-assisted laser desorption/ionisation time-of-flight mass spectrometry (MALDI-TOF MS) and whole-genome sequencing (WGS). Phylogenetic analysis demonstrated substantial diversity, suggesting long-term cryptic persistence of the bacterium in the Southern African region. Limited awareness of the disease and inadequate diagnostic capacity likely contribute to its apparent rarity in the region. These findings underscore the urgent need for increased surveillance, improved diagnostics, and greater awareness of melioidosis in Southern Africa to better understand its true epidemiological burden and prevent future cases. Full article
(This article belongs to the Section Infectious Diseases)
Show Figures

Figure 1

24 pages, 9444 KB  
Article
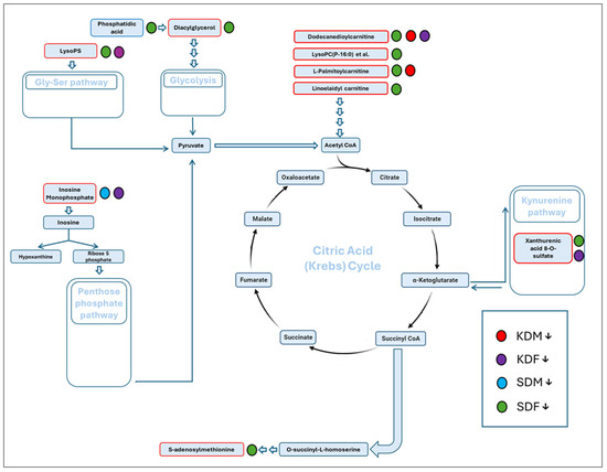
Sex-Specific Metabolic Footprint of Ketogenic Diet in C57BL/6J Mice
by Marko Sablić, Viktoria Čurila, Barbara Viljetić, Lovro Mihajlović, Zeljka Korade, Károly Mirnics, Irena Labak, Leonarda Murvaj, Senka Blažetić, Vedrana Ivić, Željko Debeljak, Marta Balog and Marija Heffer
Biomedicines 2026, 14(2), 462; https://doi.org/10.3390/biomedicines14020462 - 19 Feb 2026
Viewed by 214
Abstract
Background/Objectives: The ketogenic diet (KD) induces profound metabolic shifts, yet the sex-specific long-term effects on skeletal muscle metabolism and sterol homeostasis across tissues remain insufficiently characterized. This study tested the hypothesis that a prolonged KD would elicit distinct, sex-dependent metabolic and sterol [...] Read more.
Background/Objectives: The ketogenic diet (KD) induces profound metabolic shifts, yet the sex-specific long-term effects on skeletal muscle metabolism and sterol homeostasis across tissues remain insufficiently characterized. This study tested the hypothesis that a prolonged KD would elicit distinct, sex-dependent metabolic and sterol adaptations in mice. Methods: We examined how a 12-week KD, compared with a standard diet, affected body mass, the skeletal muscle metabolome, hepatic lipid and collagen content, and sterol profiles in the skeletal muscle, liver, spleen, and serum in male and female C57BL/6J mice. Three-month-old mice of both sexes were randomized to a KD or standard diet and evaluated using the histological quantification of hepatic steatosis and collagen deposition, matrix-assisted laser desorption/ionization time-of-flight imaging mass spectrometry (MALDI-TOF IMS) of skeletal muscle, and LC-MS/MS-based sterol profiling. Results: The KD induced rapid body mass gain in males and delayed weight gain in females, promoted hepatic steatosis in both sexes, and generated clearly segregated, sex- and diet-specific skeletal muscle metabolomic signatures. These signatures included reduced tricarboxylic acid cycle precursors and a marked decrease in S-adenosylmethionine in KD-fed females. Across tissues, the KD consistently suppressed precursor sterols, including 7-dehydrocholesterol and desmosterol in the skeletal muscle, liver, and spleen, while elevating serum cholesterol and desmosterol (male-biased), with changes generally more pronounced in males. Conclusions: Collectively, these findings demonstrate that a long-term KD drives sex- and organ-specific metabolic remodeling, with evidence of greater metabolic flexibility but a shared risk of hepatic steatosis in females. These results underscore the importance of personalized, sex-stratified approaches when considering long-term ketogenic interventions. Full article
(This article belongs to the Section Endocrinology and Metabolism Research)
Show Figures

Figure 1

26 pages, 3480 KB  
Article
Antigen-Specific Ganglioside Serological Profile of Pancreatic and Gastric Cancer Patients by Multiple TLC Overlay Assay and IR-MALDI Mass Spectrometry
by Jamal Souady, Stephan Kirsch, Marcel Hülsewig, Romana Masnikosa, Huong Giang Vo, Jasna Peter-Katalinić and Laura Bindila
Cancers 2026, 18(4), 663; https://doi.org/10.3390/cancers18040663 - 18 Feb 2026
Viewed by 199
Abstract
Background: Altered glycosphingolipidome in cancerous tissues and cells reflects the circulatory glycosphingolipid (GSL) profiles, which is advantageous for establishing cancer biomarkers and/or unravelling GSL-associated mechanisms of immunity in cancer. Methods: Here, we combined a microscale extraction of GSLs with multiple overlay TLC assays [...] Read more.
Background: Altered glycosphingolipidome in cancerous tissues and cells reflects the circulatory glycosphingolipid (GSL) profiles, which is advantageous for establishing cancer biomarkers and/or unravelling GSL-associated mechanisms of immunity in cancer. Methods: Here, we combined a microscale extraction of GSLs with multiple overlay TLC assays and IR-MALDI-o-TOF MS and implemented it for the first time in serum analysis of CD75s-, CD15s-, and iso-CD75s-containing sialylated GSLs of ganglio- and neolacto-series. Results: This sensitive antigen-specific targeted GSL workflow enabled the identification of 80 sialylated GSLs containing the specific antigens in human sera and was applied for the investigation of clinical serum samples from gastric/stomach cancer patients (n = 40), pancreatic cancer patients (n = 40), and a cancer-free control group (n = 20). The CD75s-, CD15s-, and iso-CD75s-containing GSL series encompassing complex monosialylated and fucosylated GSLs of neolacto-series, with up to pentadecasaccharide chains, were detected in both cancer types, while differential semi-quantitative analysis indicates a tumor type-specific associated GSL profile. Both cancer types share a drop in the complex fucosylated neolacto-gangliosides during tumor progression, implying a decreased synthesis of long-chain neolacto-series. Conclusions: This drop suggesting a role of these highly polar complex ganglioside species in evading humoral tumor immune response in the early tumor stages. Full article
(This article belongs to the Section Methods and Technologies Development)
Show Figures

Graphical abstract

17 pages, 1867 KB  
Article
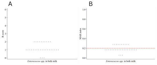
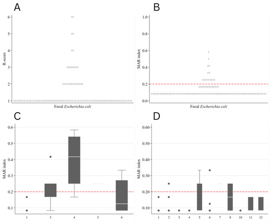
Antimicrobial Resistance in Indicator Microorganisms Escherichia coli and Enterococcus spp. from Healthy Dairy Cattle in Latvia
by Madara Nikolajenko, Liga Kovalcuka, Ivars Lusis, Aija Malniece, Armands Veksins, Daiga Galina, Anda Valdovska and Kaspars Kovalenko
Animals 2026, 16(4), 597; https://doi.org/10.3390/ani16040597 - 13 Feb 2026
Viewed by 174
Abstract
Antimicrobial resistance (AMR) in food-producing animals is a growing One Health concern. However, data on AMR in indicator microorganisms from clinically healthy dairy cattle in Latvia remain limited. This study aimed to characterize the AMR profiles of Escherichia coli and Enterococcus spp. isolated [...] Read more.
Antimicrobial resistance (AMR) in food-producing animals is a growing One Health concern. However, data on AMR in indicator microorganisms from clinically healthy dairy cattle in Latvia remain limited. This study aimed to characterize the AMR profiles of Escherichia coli and Enterococcus spp. isolated from rectal swabs and bulk-tank milk collected from 18 dairy farms between February and May 2025. Bacterial identification was performed using conventional culturing and MALDI-TOF mass spectrometry, and antimicrobial susceptibility was determined using the disk diffusion (Kirby–Bauer) method, interpreted according to European Committee on Antimicrobial Susceptibility Testing (EUCAST) guidelines. Resistance levels were further quantified using resistance scores (R-scores) and the Multiple Antibiotic Resistance Index (MARI). In total, 582 E. coli and 428 Enterococcus spp. isolates were recovered from rectal swabs, with E. coli showing the highest resistance to ampicillin (12.5%) and amoxicillin–clavulanic acid (6.7%), whereas resistance to tetracycline was rare (0.3%). Enterobacteriaceae from milk exhibited higher resistance to ampicillin (45.8%) and amoxicillin–clavulanic acid (20.8%). Among Enterococcus spp., resistance was highest to an antibiotic not used in dairy cows in Latvia quinupristin–dalfopristin (69.2%), while resistance to vancomycin and linezolid remained low (0.5% each). Milk-derived enterococci showed a comparable pattern, with additional resistance to streptomycin (25%). Overall, resistance levels and multidrug resistance were low. However, the presence of sporadic resistant isolates and elevated MARI values, particularly in large-scale farms and milk-derived bacteria, highlights the importance of continued AMR surveillance and prudent antimicrobial use in the Latvian dairy sector. Full article
(This article belongs to the Section Cattle)
Show Figures

Figure 1

14 pages, 268 KB  
Article
Assessing Virulence Factor Genes in Pig-Derived Escherichia coli from the Region of Vojvodina Treated with Postbiotic Substance and Herbal Essential Oils
by Andrea Lauková, Jana Ščerbová, Valentína Focková, Igor Stojanov, Monika Pogány Simonová and Jasna Prodanov-Radulović
Pathogens 2026, 15(2), 215; https://doi.org/10.3390/pathogens15020215 - 13 Feb 2026
Viewed by 271
Abstract
Antibiotic-resistant, biofilm-forming Escherichia coli may constitute a reservoir of antibiotic resistance and other determinants that can be transmitted to pathogenic bacteria for animals and humans. Therefore, it is crucial to reduce the incidence of these types of E. coli. The aim of [...] Read more.
Antibiotic-resistant, biofilm-forming Escherichia coli may constitute a reservoir of antibiotic resistance and other determinants that can be transmitted to pathogenic bacteria for animals and humans. Therefore, it is crucial to reduce the incidence of these types of E. coli. The aim of this study was to determine whether essential oils from oregano, thyme, sage, and coriander, as well as the postbiotic substance PS412, can inhibit virulence factor genes possessing pig-derived E. coli. It aimed to find a new tool for the prevention and/or elimination of virulent E. coli. Altogether, 16 pig-derived E. coli from a pig farm in the region of Vojvodina (Serbia) were taxonomically identified using MALDI-TOF mass spectrometry; 14 strains (87.5%) with secure genus identification/probable species identification and 2 with highly probable genus identification. The fimA gene was detected in 62.5% of E. coli strains, and the crl gene in 87.5% of the strains. Ec3419/2 contained five analyzed genes. Five E. coli were found to form biofilm, as indicated by their growth on Congo red agar. The strains were mostly multi-resistant to antibiotics. Each E. coli strain produced the damaging enzyme, such as β-glucuronidase and/or α-chymotrypsin. However, they were susceptible to herbal essential oils (HEOs) with average inhibitory zones from 15 to 27 mm in diameter. They were also (6) susceptible to the PS412 (activity to 6400 AU/mL). The results contribute to the practical effectiveness of postbiotic substances, HEOs, and their combination as a novel approach to combating the virulence factors of E. coli. This insight also contributes to the strategy behind the One Health Concept. Full article
(This article belongs to the Special Issue Diagnosis, Immunopathogenesis and Control of Bacterial Infections)
12 pages, 481 KB  
Article
Healthcare-Associated Conjunctivitis in the NICU: Microbiological Spectrum, Antimicrobial Resistance and Treatment Patterns
by Hatice Turgut, Elif Seren Tanrıverdi, Eda Karadoğan and Ramazan Özdemir
Pathogens 2026, 15(2), 209; https://doi.org/10.3390/pathogens15020209 - 13 Feb 2026
Viewed by 213
Abstract
Healthcare-associated bacterial conjunctivitis is an underrecognized yet preventable infection in neonatal intensive care units (NICUs). This study aimed to determine the incidence, risk factors, microbiological profile, and treatment approaches of healthcare-associated bacterial conjunctivitis in neonates. This descriptive, cross-sectional study included neonates diagnosed with [...] Read more.
Healthcare-associated bacterial conjunctivitis is an underrecognized yet preventable infection in neonatal intensive care units (NICUs). This study aimed to determine the incidence, risk factors, microbiological profile, and treatment approaches of healthcare-associated bacterial conjunctivitis in neonates. This descriptive, cross-sectional study included neonates diagnosed with bacterial conjunctivitis and followed in the NICU between January 2019 and January 2024. Pathogens were identified by MALDI-TOF MS and antimicrobial susceptibility determined using VITEK 2 according to EUCAST breakpoints. During the five-year period, 104 (2.5%) of 4107 neonates admitted to the NICU developed healthcare-associated bacterial conjunctivitis. Of the pathogens isolated in cultures, 70.2% were Gram-positive bacteria, with coagulase-negative staphylococci being the most common (52.9%), followed by Staphylococcus aureus, Klebsiella pneumoniae, and Serratia marcescens. Empirical treatment consisted of 0.3% topical gentamicin eye drops. In resistant cases, fortified vancomycin drops (32.7%), 0.5% moxifloxacin (4.8%), or 0.3% tobramycin (1.9%) eye drops were administered according to antibiogram results. Compared with Gram-positive infections, Gram-negative conjunctivitis was associated with longer durations of intubation, orogastric feeding, and hospitalization. These findings indicate a predominance of Gram-positive pathogens in NICU-acquired neonatal conjunctivitis, while Gram-negative infections confer greater clinical burden. Fortified antibiotic eye drops are an effective treatment option for resistant cases in high-risk newborns. Full article
(This article belongs to the Special Issue Antibiotic Resistance and Survival Strategies in Pathogens)
Show Figures

Figure 1

8 pages, 5534 KB  
Case Report
Cladosporium cladosporioides Fungemia in a Patient with Non-Hodgkin Lymphoma: An Extremely Rare Case and Review of the Literature
by Denis Niyazi, Nikol Daskalova, Ilina Micheva and Temenuga Stoeva
Reports 2026, 9(1), 60; https://doi.org/10.3390/reports9010060 - 13 Feb 2026
Viewed by 318
Abstract
Background and Clinical Significance: Cladosporium cladosporioides is a ubiquitous dematiaceous mold that is rarely implicated in invasive human diseases and often considered a saprophyte and plant pathogen. Case Presentation: We report an extremely rare case of C. cladosporioides fungemia in a [...] Read more.
Background and Clinical Significance: Cladosporium cladosporioides is a ubiquitous dematiaceous mold that is rarely implicated in invasive human diseases and often considered a saprophyte and plant pathogen. Case Presentation: We report an extremely rare case of C. cladosporioides fungemia in a 61-year-old man with mantle cell lymphoma undergoing chemotherapy. The patient developed fever, dry cough and cavitary pulmonary lesions in the setting of profound immunosuppression. Blood cultures yielded slow-growing dark pigmented mold after prolonged incubation and species identification was achieved using MALDI-TOF mass spectrometry with an alternative fungal database, supported by microscopic morphology. Serum 1,3-β-D-glucan levels were markedly elevated, while galactomannan antigen testing was negative. Antifungal susceptibility testing demonstrated activity of triazoles and targeted therapy with voriconazole led to clinical improvement. A review of the literature identified only five previously reported cases of invasive C. cladosporioides infections worldwide, involving primarily pulmonary and central nervous system disease. Conclusions: To the best of our knowledge, this is the first documented case of fungemia caused by this species. The current report highlights the pathogenic potential of C. cladosporioides in immunocompromised hosts, the diagnostic challenges posed by slow-growing dematiaceous fungi, the importance of prolonged culture incubation, fungal biomarkers and advanced identification techniques for timely diagnosis and management. Full article
Show Figures

Figure 1

15 pages, 3390 KB  
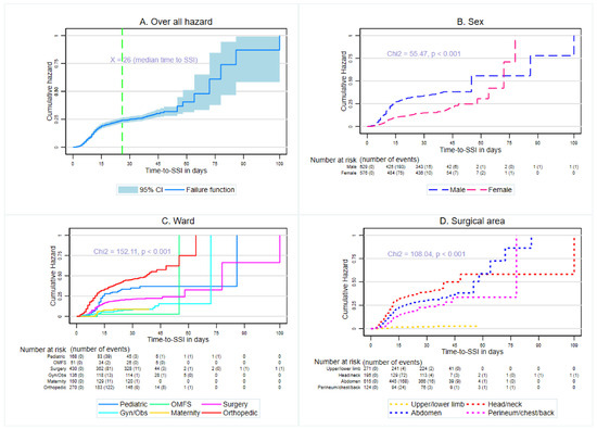
Article
Epidemiology of Surgical Site Infections: Incidence and Risk Factors at Jimma University Specialized and Comprehensive Hospital, Ethiopia
by Mulatu Gashaw, Bikila Alemu, Andreas Wieser, Rahel Tamrat, Assefa Legesse Sisay, Kira Elsbernd, Rebecca Kisch, Gemechu Abera, Gersam Abera, Demisew Amenu Sori, Esayas Kebede Gudina and Arne Kroidl
Antibiotics 2026, 15(2), 201; https://doi.org/10.3390/antibiotics15020201 - 12 Feb 2026
Viewed by 361
Abstract
Background: Surgical site infections (SSIs) are healthcare-associated infections that can occur following surgical procedures, either at admission or within 30 days post-discharge. This study aimed to assess the incidence and associated risk factors for superficial SSI at a Tertiary Hospital in Ethiopia. [...] Read more.
Background: Surgical site infections (SSIs) are healthcare-associated infections that can occur following surgical procedures, either at admission or within 30 days post-discharge. This study aimed to assess the incidence and associated risk factors for superficial SSI at a Tertiary Hospital in Ethiopia. Methods: A longitudinal study was conducted among patients undergoing surgery at Jimma University Specialized and Comprehensive Hospital (JUSCH) from 1 June to 30 September 2022. Pus, wound swab, or abscess samples were inoculated on Blood and MacConkey Agar for culture. Bacterial isolates were identified using MALDI-TOF, antimicrobial susceptibility testing was performed using the Kirby–Bauer disc diffusion method, and the results were interpreted according to EUCAST 2022 breakpoints. Incidence rates, Kaplan–Meier analysis, extended Cox regression, and violin plots were utilized to analyze and present the findings. Results: Among 1205 participants, 629 (52.2%) were male, and the median age was 27 years (IQR: 16–40). The incidence of SSI was 9.2 per 1000 person-days. Most SSIs occurred during hospitalization (81.1%), and the remaining primarily developed within the first week post-discharge. The culture positivity rate was 72.7%, yielding 252 isolates comprising 36 bacterial species. The most frequently identified organisms were E. coli (22.2%), Acinetobacter (20.2%), and Klebsiella (14.7%). Over 67% of Gram-negative bacteria were ESBL producers. Age, gender, residence, hospital ward, surgery area, emergency surgery, longer hospitalization, and the number of staff attending the surgery were identified as important risk factors. Conclusions: This study revealed a high incidence of SSI during hospitalization, with significant proportion identified post-discharge. The high rates of multidrug-resistant Gram-negative pathogens underscore the urgent need for comprehensive infection prevention and control measures. Full article
(This article belongs to the Special Issue Antibiotic Resistance in Hospital-Acquired Infections)
Show Figures

Figure 1

Back to TopTop