Sign in to use this feature.

Years

Between: -

Subjects

remove_circle_outline
remove_circle_outline
remove_circle_outline
remove_circle_outline
remove_circle_outline
remove_circle_outline
remove_circle_outline
remove_circle_outline
remove_circle_outline

Journals

remove_circle_outline
remove_circle_outline
remove_circle_outline
remove_circle_outline
remove_circle_outline
remove_circle_outline
remove_circle_outline
remove_circle_outline
remove_circle_outline
remove_circle_outline
remove_circle_outline

Article Types

Countries / Regions

remove_circle_outline
remove_circle_outline
remove_circle_outline
remove_circle_outline
remove_circle_outline
remove_circle_outline

Search Results (1,762)

Search Parameters:
Keywords = MABs

Order results
Result details
Results per page
Select all
Export citation of selected articles as:
24 pages, 1198 KB  
Article
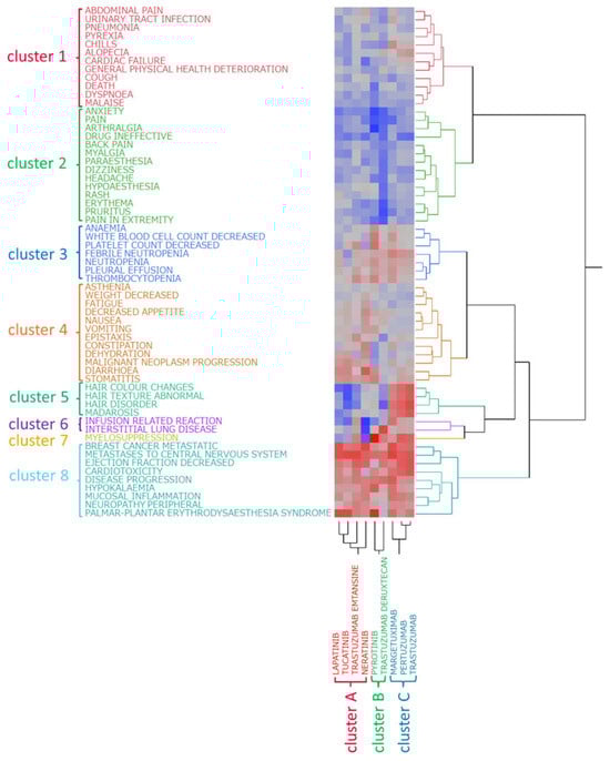
A Comprehensive Analysis of Adverse Events Associated with HER2 Inhibitors Approved for Breast Cancer Using the FDA Adverse Event Report System (FAERS)
by Airi Yajima and Yoshihiro Uesawa
Pharmaceuticals 2025, 18(10), 1510; https://doi.org/10.3390/ph18101510 - 8 Oct 2025
Abstract
Background/Objectives: Human epidermal growth factor receptor 2 (HER2) inhibitors have markedly improved outcomes in patients with HER2-positive breast cancer. Clinical treatment often involves the sequential or combined use of multiple HER2 inhibitors, making it essential to clarify their distinct adverse event (AE) profiles. [...] Read more.
Background/Objectives: Human epidermal growth factor receptor 2 (HER2) inhibitors have markedly improved outcomes in patients with HER2-positive breast cancer. Clinical treatment often involves the sequential or combined use of multiple HER2 inhibitors, making it essential to clarify their distinct adverse event (AE) profiles. However, AE trends remain insufficiently understood. This study aimed to comprehensively analyze characteristic AEs associated with HER2 inhibitors. Methods: Using the U.S. Food and Drug Administration Adverse Event Reporting System (FAERS, January 2004–September 2024), we conducted disproportionality analyses of AEs associated with HER2 inhibitors approved for breast cancer. Based on the natural logarithm of the reporting odds ratio (lnROR), hierarchical cluster analysis and principal component analysis (PCA) were performed. Results: Disproportionality analysis treating HER2 inhibitors as a single group identified several signals, with hair disorder (ROR 39.93 [95% CI: 37.68–42.32]) as a representative example. Hierarchical clustering showed that monoclonal antibodies (mAbs) and tyrosine kinase inhibitors (TKIs) diverged early in the dendrogram, and clusters broadly corresponded to pharmacological classes. The cluster of hair-related AEs closely corresponded to mAbs. PCA indicated that the first component reflected AE occurrence risk (R2 = 0.655, p < 0.0001), the second component distinguished mAbs from TKIs (tucatinib: r = 0.667; trastuzumab: r = −0.567), and the third component separated molecular targeted agents from antibody–drug conjugates (neratinib: r = 0.521; T-DXd: r = −0.440). Conclusions: FAERS-based analyses enabled visualization of the distinct AE profiles of HER2 inhibitors. These findings may support safe drug selection, risk stratification, and improved AE management strategies. Full article
(This article belongs to the Section Pharmacology)
Show Figures

Figure 1

16 pages, 1228 KB  
Article
Monoclonal Antibodies Can Aid in the Culture-Based Detection and Differentiation of Mucorales Fungi—The Flesh-Eating Pathogens Apophysomyces and Saksenaea as an Exemplar
by Christopher R. Thornton and Genna E. Davies
Antibodies 2025, 14(4), 85; https://doi.org/10.3390/antib14040085 - 7 Oct 2025
Abstract
Background: The frequency of necrotising cutaneous and soft tissue infections caused by the Mucorales fungi Apophysomyces and Sakasenaea is increasing. The absence of sophisticated diagnostic technologies in low- and middle-income countries (LMICs) means that detection of cutaneous mucormycosis continues to rely on culture [...] Read more.
Background: The frequency of necrotising cutaneous and soft tissue infections caused by the Mucorales fungi Apophysomyces and Sakasenaea is increasing. The absence of sophisticated diagnostic technologies in low- and middle-income countries (LMICs) means that detection of cutaneous mucormycosis continues to rely on culture of the infecting pathogens from biopsy and their differentiation based on morphological characteristics. However, Apophysomyces and Sakasenaea are notorious for their failure to sporulate on standard mycological media used for the identification of human pathogenic fungi. Differentiation of these pathogens and their discrimination from Aspergillus fumigatus, the most common mould pathogen of humans, is essential due to their differing sensitivities to the antifungal drugs used to treat mucormycosis. Methods: A murine IgG1 monoclonal antibody, JD4, has been developed that is specific to Apophysomyces species. In Western blotting and enzyme-linked immunosorbent assay (ELISA), mAb JD4 is shown to bind to an extracellular 15 kDa protein, readily detectable in crude antigen extracts from non-sporulating cultures of Apophysomyces. Results: When combined with a Mucorales-specific lateral-flow immunoassay (LFIA), mAb JD4 allows the differentiation of Apophysomyces from Saksenaea species and discrimination from Aspergillus fumigatus. Monoclonal antibody JD4 enables the detection and differentiation of Apophysomyces species from other fungal pathogens that cause rapidly progressive cutaneous and soft tissue mycoses in humans. When this is combined with a rapid LFIA, improvements are offered in the sensitivity and specificity of Mucorales detection based on mycological culture, which remains a gold-standard procedure for mucormycosis detection in LMICs lacking access to more sophisticated diagnostic procedures. Full article
(This article belongs to the Section Antibody-Based Diagnostics)
Show Figures

Figure 1

14 pages, 2344 KB  
Article
Development of a Highly Specific Monoclonal Antibody-Based Sandwich ELISA for Rapid Detection of Porcine Circovirus Type 3
by Zhen Li, Jiaying Zhao, Ang Tian, Hao Wu, Huanchun Chen and Yunfeng Song
Viruses 2025, 17(10), 1340; https://doi.org/10.3390/v17101340 - 5 Oct 2025
Viewed by 166
Abstract
Porcine circovirus type 3 (PCV3), initially identified in the United States in 2016, is associated with multisystemic inflammation, myocarditis, reproductive failure in sows, and growth retardation in piglets, posing a significant economic threat to the swine industry. In this study, prokaryotic-expressed recombinant PCV3 [...] Read more.
Porcine circovirus type 3 (PCV3), initially identified in the United States in 2016, is associated with multisystemic inflammation, myocarditis, reproductive failure in sows, and growth retardation in piglets, posing a significant economic threat to the swine industry. In this study, prokaryotic-expressed recombinant PCV3 Cap protein was used to immunize mice and rabbits. A monoclonal antibody (mAb 4G1) was generated through hybridoma technology, targeting a novel linear epitope (37DYYDKK42) within the first β-sheet of the Cap structure. This epitope exhibits high conservation (99.35%, 1239/1247) based on sequence alignment analysis, and residues 39 and 42 are critical residues affecting mAb binding. Subsequently, using rabbit polyclonal antibody (pAb) as the capture antibody and mAb 4G1 as the detection antibody, a double antibody sandwich ELISA (DAS-ELISA) method was developed. The assay demonstrates a cut-off value of 0.271, a detection limit for positive pig serum is 1:800, and shows no cross-reactivity with other swine pathogens. Intra- and inter-assay coefficients of variation were <10%, with a linear detection range for Cap protein down to 3.4 ng/mL. The coincidence rate between the DAS-ELISA and qPCR was 93.33% (70/75) for PCV3 detection in serum, with a kappa value of 0.837. This study establishes a simple, sensitive, and operationally efficient DAS-ELISA and provides a reference for monitoring PCV3 infection in swine herds. Full article
(This article belongs to the Section Animal Viruses)
Show Figures

Figure 1

11 pages, 1143 KB  
Communication
Development of Nanobody-Based Sandwich ELISA Resistant to SpA Interference for Sensitive Detection of Staphylococcal Enterotoxin A
by Chenghao Hu, Di Wang, Yangwei Ou, Ruoyu Li, Qi Chen and Peng Liu
Biosensors 2025, 15(10), 666; https://doi.org/10.3390/bios15100666 - 3 Oct 2025
Viewed by 248
Abstract
Staphylococcus aureus is a major pathogen responsible for staphylococcal food poisoning (SFP), with its pathogenicity primarily dependent on staphylococcal enterotoxins (SEs). Among these, staphylococcal enterotoxin A (SEA) is a critical risk factor due to its high toxicity, high detection rate (accounting for 80% [...] Read more.
Staphylococcus aureus is a major pathogen responsible for staphylococcal food poisoning (SFP), with its pathogenicity primarily dependent on staphylococcal enterotoxins (SEs). Among these, staphylococcal enterotoxin A (SEA) is a critical risk factor due to its high toxicity, high detection rate (accounting for 80% of SFP cases), strong thermal stability, and resistance to hydrolysis. Traditional SEA immunoassays, such as enzyme-linked immunosorbent assay (ELISA), are prone to false-positive results caused by nonspecific binding interference from S. aureus surface protein A (SpA). In recent years, nanobodies (single-domain heavy-chain antibodies) have emerged as an ideal alternative to address SpA interference owing to their small molecular weight (15 kDa), high affinity, robust stability, and lack of Fc regions. In this study, based on a previously developed highly specific monoclonal antibody against SEA (mAb-4C6), four anti-SEA nanobodies paired with mAb-4C6 were obtained through two-part (four-round) of biopanning from a naive nanobody phage display library. Among these, SEA-4-20 and SEA-4-31 were selected as optimal candidates and paired with mAb-4C6 to construct double-antibody sandwich ELISAs. The detection limits for SEA were 0.135 ng/mL and 0.137 ng/mL, respectively, with effective elimination of SpA interference. This approach provides a reliable tool for rapid and accurate detection of SEA in food, clinical, and environmental samples. Full article
(This article belongs to the Special Issue Immunoassays and Biosensing (2nd Edition))
Show Figures

Figure 1

16 pages, 3749 KB  
Article
Genotyping of Commercial European Cannabis Seeds Based on Multiple Mapped Marker Loci: A Comparative Study of Drug and Hemp Varieties
by Marcello Borin, Francesco Scariolo, Maddalena Cappello Fusaro, Irene Lucchetta, Gio Batta Sacilotto, Marco Gazzola, Stefano Bona and Gianni Barcaccia
Plants 2025, 14(19), 3050; https://doi.org/10.3390/plants14193050 - 2 Oct 2025
Viewed by 305
Abstract
Cannabis sativa L. (2n = 2x = 20) is a widely recognized species within the Cannabaceae family. Despite its utilization for medicinal, recreational, and industrial purposes, alongside its extensive historical background, the number of genetic and biotechnological studies of this plant species has [...] Read more.
Cannabis sativa L. (2n = 2x = 20) is a widely recognized species within the Cannabaceae family. Despite its utilization for medicinal, recreational, and industrial purposes, alongside its extensive historical background, the number of genetic and biotechnological studies of this plant species has decreased due to legal ramifications and prohibition campaigns associated with its use and cultivation. For many years, the development of novel varieties has been pursued solely by cultivators, as domestic growers have transitioned their work from cultivation to breeding Cannabis lineages. Recently, the application of genomics has facilitated a surge in methodologies aimed at marker-assisted selection, germplasm management, genetic differentiation, authentication of cultivated varieties or cultivars, and forensic applications such as safeguarding intellectual property rights. Nevertheless, the utilization of molecular markers for the advancement of commercial varieties through marker-assisted breeding (MAB) frameworks remains rare. This investigation was designed to evaluate a previously established informative microsatellite (SSR) array for the genotyping of drug-type Cannabis sativa cultivars derived from seeds of European origin. A total of 171 samples from 20 varieties were collected from European distributors and analyzed for genetic uniformity and population structure. The results were then compared with previously analyzed hemp samples and drug-type samples of Canadian origin, revealing the identification capabilities of our SSR genotyping method. Full article
(This article belongs to the Section Plant Genetics, Genomics and Biotechnology)
Show Figures

Figure 1

19 pages, 677 KB  
Article
The Mistletoe and Breast Cancer (MAB) Study: A UK Mixed-Phase, Pilot, Placebo-Controlled, Double-Blind, Randomised Controlled Trial
by Lorna J. Duncan, Susan Bryant, Gene Feder, Maria Gresham, Poppy Gibson, Debbie Sharp, Jeremy P. Braybrooke and Alyson L. Huntley
Cancers 2025, 17(19), 3169; https://doi.org/10.3390/cancers17193169 - 29 Sep 2025
Viewed by 187
Abstract
Background/Objective: To test the feasibility of a mixed-phase, pilot, placebo-controlled, double-blind trial of mistletoe therapy (MT) with an embedded qualitative study in the UK National Health Service (NHS) setting. Methods: The aim was to recruit 45 patients via an NHS oncology centre with [...] Read more.
Background/Objective: To test the feasibility of a mixed-phase, pilot, placebo-controlled, double-blind trial of mistletoe therapy (MT) with an embedded qualitative study in the UK National Health Service (NHS) setting. Methods: The aim was to recruit 45 patients via an NHS oncology centre with a diagnosis of early or locally advanced breast cancer. Participants were allocated to Iscador® Malus, Iscador® Pinus, or physiological saline (placebo). Diaries and quality-of-life questionnaires were administered. Qualitative interviews were conducted with participants, oncologists, and nurses. Feasibility was assessed by recruitment, retention, adherence, blinding, and safety. Results: Sixty-seven patients were approached between August 2019 and March 2020, 15 gave consent, 14 participants were randomised, and 2 withdrew during the trial. Ten participants and five staff were interviewed. Barriers to recruitment were the additional treatments/time, extra injections, and the possibility of placebo allocation. Adherence was very good whilst the participants were on the study therapy. Diaries and interviews indicated that 11/14 participants struggled with injections and skin reactions. There were 22 adverse events due to the MT, related to the injections or skin reactions. Conclusion: This pilot study examined the feasibility of conducting a randomised placebo-controlled, double-blind trial of mistletoe therapy for breast cancer patients within the UK NHS. The results describe the challenges and achievements of recruitment, retention, adherence, blinding, and safety in this context. Full article
Show Figures

Figure 1

23 pages, 892 KB  
Review
Monoclonal Antibodies as Therapeutic Agents in Autoimmune and Neurodegenerative Diseases of the Central Nervous System: Current Evidence on Molecular Mechanisms and Future Directions
by Charalampos Skarlis, Efthalia Angelopoulou, Michail Rentzos, Sokratis G. Papageorgiou and Maria Anagnostouli
Int. J. Mol. Sci. 2025, 26(19), 9398; https://doi.org/10.3390/ijms26199398 - 26 Sep 2025
Viewed by 1003
Abstract
Monoclonal antibodies (mAbs) have revolutionized the treatment landscape for neurological diseases, providing targeted, mechanism-based therapies for conditions ranging from autoimmune demyelinating disorders to neurodegenerative diseases. In multiple sclerosis (MS), mAbs against CD20, CD52, and α4-integrins offer disease-modifying efficacy by altering immune responses, depleting [...] Read more.
Monoclonal antibodies (mAbs) have revolutionized the treatment landscape for neurological diseases, providing targeted, mechanism-based therapies for conditions ranging from autoimmune demyelinating disorders to neurodegenerative diseases. In multiple sclerosis (MS), mAbs against CD20, CD52, and α4-integrins offer disease-modifying efficacy by altering immune responses, depleting B cells, or blocking leukocyte migration into the central nervous system (CNS). Similarly, novel agents under investigation, such as frexalimab and foralumab, modulate T and B cell interactions and regulatory immunity. In neuromyelitis optica spectrum disorder (NMOSD), mAbs targeting IL-6, the complement cascade, and B cell lineage have demonstrated significant clinical benefit in preventing relapses and disability. In Alzheimer’s disease (AD), several anti-amyloid mAbs have gained regulatory approval. Anti-tau and anti-α-synuclein antibodies, though promising, have shown limited efficacy to date in AD and parkinson’s disease (PD), respectively. The evolving armamentarium of mAbs reflects a paradigm shift toward personalized neuroimmunology and neurodegeneration-targeted treatments, based on ongoing clarification of molecular and neuroinflammatory mechanisms. In this context, the present review summarizes current evidence on mAbs used in CNS disorders, with an emphasis on their pathophysiological targets, molecular mechanisms, clinical efficacy, and safety. Full article
(This article belongs to the Special Issue Molecular Mechanisms and Treatments in Neurodegenerative Diseases)
Show Figures

Figure 1

18 pages, 5986 KB  
Article
Broadly Sarbecovirus-Neutralizing Antibodies Induced by Ancestral SARS-CoV-2 Infection
by Yiwei Zhang, Zhen Zhang, Feiyang Yu, Xianying Chen, Shangyu Yang, Jingyi Lin, Genmao Liu, Xinyang Liu, Ming Guo, Yu Chen, Ke Lan and Haiyan Zhao
Viruses 2025, 17(10), 1285; https://doi.org/10.3390/v17101285 - 23 Sep 2025
Viewed by 406
Abstract
The COVID-19 pandemic, driven by SARS-CoV-2, continues to challenge global health due to emerging variants and the potential risk posed by related sarbecoviruses. Neutralizing antibodies targeting the spike (S) glycoprotein, particularly the receptor-binding domain (RBD), play a crucial role in viral neutralization and [...] Read more.
The COVID-19 pandemic, driven by SARS-CoV-2, continues to challenge global health due to emerging variants and the potential risk posed by related sarbecoviruses. Neutralizing antibodies targeting the spike (S) glycoprotein, particularly the receptor-binding domain (RBD), play a crucial role in viral neutralization and vaccine design. Although broadly neutralizing anti-RBD antibodies have been identified, the nature of cross-reactive humoral responses induced by natural infection with ancestral SARS-CoV-2 strains remains incompletely understood. Here, we isolated 105 S-specific monoclonal antibodies (mAbs) from individuals recovered from prototype SARS-CoV-2 infection. Of these, 30 mAbs cross-recognized SARS-CoV-1, including 25 RBD-directed mAbs, of which 12 displayed cross-neutralizing activity against both viruses. Among them, mAb 12C2 potently neutralized SARS-CoV-1 and multiple SARS-CoV-2 variants, likely through mechanisms that include inhibition of membrane fusion and potential destabilization of the S trimer. Cryo-electron microscopy revealed that 12C2 engages the outer face of the RBD, overlapping with the epitope recognized by the broadly neutralizing antibody S309 derived from SARS-CoV-1 convalescent. Collectively, these findings demonstrate that ancestral SARS-CoV-2 infection can elicit robust cross-neutralizing antibody responses and provide valuable insights for the design of broadly protective antibodies and vaccines. Full article
(This article belongs to the Special Issue Humoral Immune Response to Viruses)
Show Figures

Figure 1

36 pages, 6309 KB  
Article
Utilization of Upper Confidence Bound Algorithms for Effective Subproblem Selection in Cooperative Coevolution Frameworks
by Kyung-Soo Kim
Mathematics 2025, 13(18), 3052; https://doi.org/10.3390/math13183052 - 22 Sep 2025
Viewed by 217
Abstract
In cooperative coevolution (CC) frameworks, it is essential to identify the subproblems that can significantly contribute to finding the optimal solutions of the objective function. In traditional CC frameworks, subproblems are selected either sequentially or based on the degree of improvement in the [...] Read more.
In cooperative coevolution (CC) frameworks, it is essential to identify the subproblems that can significantly contribute to finding the optimal solutions of the objective function. In traditional CC frameworks, subproblems are selected either sequentially or based on the degree of improvement in the fitness of the optimal solution. However, these classical methods have limitations in balancing between exploration and exploitation when selecting the subproblems. To overcome these weaknesses, we propose upper confidence bound (UCB)-based new subproblem selection methods for the CC frameworks. Our proposed methods utilize UCB algorithms to strike a balance between exploration and exploitation in subproblem selection, while also incorporating a non-stationary mechanism to account for the convergence of evolutionary algorithms. These strategies possess novel characteristics that distinguish our methods from existing approaches. In comprehensive experiments, the CC frameworks using our proposed subproblem selectors achieved remarkable optimization results when solving most benchmark functions comprised of 1000 interdependent variables. Thus, we found that our UCB-based subproblem selectors can significantly contribute to searching for optimal solutions in CC frameworks by elaborately balancing exploration and exploitation when selecting subproblems. Full article
(This article belongs to the Section E1: Mathematics and Computer Science)
Show Figures

Figure 1

14 pages, 3043 KB  
Article
Antitumor Activity by an Anti-CD44 Variant 9 Monoclonal Antibody in Gastric and Colorectal Cancer Xenograft Models
by Mayuki Tawara, Hiroyuki Suzuki, Tomokazu Ohishi, Mika K. Kaneko and Yukinari Kato
Int. J. Mol. Sci. 2025, 26(18), 9170; https://doi.org/10.3390/ijms26189170 - 19 Sep 2025
Viewed by 387
Abstract
CD44 variants (CD44v) play essential roles in the promotion of tumor metastasis, maintenance of cancer stem cell properties, and resistance to treatments. Therefore, the development of anti-CD44v mAbs is essential for targeting CD44v-positive tumor cells. An anti-CD44v9 mAb, C44Mab-1 (mouse, IgG [...] Read more.
CD44 variants (CD44v) play essential roles in the promotion of tumor metastasis, maintenance of cancer stem cell properties, and resistance to treatments. Therefore, the development of anti-CD44v mAbs is essential for targeting CD44v-positive tumor cells. An anti-CD44v9 mAb, C44Mab-1 (mouse, IgG1, kappa), was previously established. C44Mab-1 recognizes the variant exon 9-encoded region and applies to multiple research techniques. A mouse IgG2a version of C44Mab-1 (C44Mab-1-mG2a) was generated to evaluate the in vitro and in vivo antitumor activities using gastric and colorectal cancer cell lines. C44Mab-1-mG2a showed a reactivity to CD44v3–10-overexpressed Chinese hamster ovary-K1 (CHO/CD44v3–10), gastric cancer MKN45, and colorectal cancer COLO205 in flow cytometry. C44Mab-1-mG2a exhibited both antibody-dependent cellular cytotoxicity (ADCC) and complement-dependent cytotoxicity (CDC) against CHO/CD44v3–10, MKN45, and COLO205. Furthermore, administration of C44Mab-1-mG2a significantly suppressed CHO/CD44v3–10, MKN45, and COLO205 xenograft tumor growth compared with control mouse IgG2a. These results indicated that C44Mab-1-mG2a, which possesses ADCC/CDC activities, could be applied to the mAb-based therapy against CD44v9-positive carcinomas. Full article
(This article belongs to the Special Issue Novel Molecular Pathways in Oncology, 3rd Edition)
Show Figures

Figure 1

21 pages, 2430 KB  
Article
ACE-Dependent Alzheimer’s Disease: Circulating ACE Phenotypes in Heterozygous Carriers of Rare ACE Variants
by Iaroslav V. Mironenko, Olga V. Kryukova, Anastasiia A. Buianova, Alexey V. Churov, Mikhail S. Arbatsky, Alyona A. Kubrikova, Yunna S. Petrusenko, Zhanna A. Repinskaia, Anna O. Shmitko, Galit A. Ilyina, Olga A. Kost, Steven M. Dudek, Irina D. Strazhesko, Ruslan I. Isaev, Elen A. Mkhitaryan, Olga N. Tkacheva, Denis V. Rebrikov and Sergei M. Danilov
Int. J. Mol. Sci. 2025, 26(18), 9099; https://doi.org/10.3390/ijms26189099 - 18 Sep 2025
Viewed by 433
Abstract
Damaging mutations of the Angiotensin I-converting enzyme (ACE) that result in low ACE levels may increase the risk of developing late-onset Alzheimer’s disease (AD). We quantified blood ACE levels in EDTA-plasma from 147 subjects with 23 different heterozygous ACE mutations (and 70 [...] Read more.
Damaging mutations of the Angiotensin I-converting enzyme (ACE) that result in low ACE levels may increase the risk of developing late-onset Alzheimer’s disease (AD). We quantified blood ACE levels in EDTA-plasma from 147 subjects with 23 different heterozygous ACE mutations (and 70 controls) and estimated the effect of these mutations on ACE phenotype, using a set of monoclonal antibodies (mAbs) to ACE and two ACE substrates. We identified several mutations in both ACE domains (including the most frequent ACE mutation, Y215C), which led to decreased ACE levels in the blood, and thus could be considered as putative risk factors for late-onset AD. The precipitation of several ACE mutants (Q259R, A725P, C734Y) by specific mAbs changed significantly, and therefore, these mAbs could be markers of these mutations. Analysis of 50 of the most frequent ACE mutations demonstrates that more than 1.5% of the adult population may have mutations which lead to decreased ACE levels, and thus, the role of low ACE levels in the development of AD may be underappreciated. Intriguingly, statistical and cluster analyses of longevity patients revealed trends towards higher frequency of cognitive impairment among affected individuals with damaging ACE mutations. Systematic analysis of blood ACE levels in patients with various ACE mutations identifies individuals with low blood ACE levels who may be at increased risk for late-onset AD. Patients with transport-deficient ACE mutations theoretically could benefit from therapeutic treatment with a combination of chemical and pharmacological chaperones and proteasome inhibitors, as was demonstrated previously on a cell model of the transport-deficient ACE mutation Q1069R. Moreover, clinical association analysis suggests a trend linking damaging ACE mutations with increased risk of cognitive impairment. Full article
(This article belongs to the Special Issue Molecular Insight into Alzheimer’s Disease)
Show Figures

Figure 1

26 pages, 1717 KB  
Review
Anti-Amyloid Monoclonal Antibodies for Alzheimer’s Disease: Evidence, ARIA Risk, and Precision Patient Selection
by Amer E. Alkhalifa, Abdulrahman Al Mokhlf, Hande Ali, Nour F. Al-Ghraiybah and Vasiliki Syropoulou
J. Pers. Med. 2025, 15(9), 437; https://doi.org/10.3390/jpm15090437 - 15 Sep 2025
Viewed by 1466
Abstract
Alzheimer’s disease (AD) is the most common cause of dementia, pathologically defined by extracellular amyloid-β (Aβ) plaques and intracellular tau neurofibrillary tangles. Recent U.S. Food and Drug Administration (FDA) approvals of anti-amyloid monoclonal antibodies (mAbs) aducanumab, lecanemab, and donanemab represent the first disease-modifying [...] Read more.
Alzheimer’s disease (AD) is the most common cause of dementia, pathologically defined by extracellular amyloid-β (Aβ) plaques and intracellular tau neurofibrillary tangles. Recent U.S. Food and Drug Administration (FDA) approvals of anti-amyloid monoclonal antibodies (mAbs) aducanumab, lecanemab, and donanemab represent the first disease-modifying therapies for early AD. These therapies have generated both optimism and controversy due to modest efficacy and safety concerns, particularly amyloid-related imaging abnormalities (ARIAs). This review synthesizes current evidence on the efficacy, safety, and biomarker-guided use of anti-Aβ mAbs in AD. Methods: We searched PubMed, Scopus, Web of Science, and Google Scholar to 31 July 2025 for studies on anti-amyloid mAbs in AD. Sources included peer-reviewed articles and regulatory reports. The extracted data covered study design, population, amyloid confirmation, dosing, outcomes, biomarkers, ARIA incidence, and management. Results: Anti-amyloid mAbs consistently demonstrated robust amyloid clearance and modest slowing of clinical decline in early symptomatic AD. Differences emerged across agents in efficacy signals, safety profiles, and regulatory outcomes. Lecanemab and donanemab showed more consistent cognitive benefits, while aducanumab yielded mixed findings, leading to its withdrawal. ARIAs were the most frequent adverse events, occurring more often in APOE ε4 carriers and typically during early treatment. Biomarker analyses also revealed favorable downstream effects, including reductions in phosphorylated tau and markers of astroglial injury, supporting engagement of disease biology. Conclusions: Anti-amyloid mAbs provide proof of concept for AD modification, with the greatest benefit in early disease stages and moderate tau burden. Optimal use requires biomarker confirmation of the amyloid, careful tau staging, and genetic risk assessment. While limitations remain, these therapies represent a pivotal step toward precision neurology and may serve as a foundation for multimodal strategies targeting tau, neuroinflammation, and vascular pathology. Full article
(This article belongs to the Section Disease Biomarkers)
Show Figures

Graphical abstract

15 pages, 2550 KB  
Article
Characterisation of mAb104 Antibody–Drug Conjugates Targeting a Tumour-Selective HER2 Epitope
by Sagun Parakh, Nhi Huynh, Laura D. Osellame, Diana D. Cao, Angela Rigopoulos, Benjamin Gloria, Nancy Yanan Guo, Fiona E. Scott, Zhanqi Liu, Hui K. Gan and Andrew M. Scott
Cancers 2025, 17(18), 2995; https://doi.org/10.3390/cancers17182995 - 13 Sep 2025
Viewed by 364
Abstract
Background: The novel anti-HER2 antibody 104 (mAb104) targets a unique tumour-specific epitope, lacks normal tissue binding and can internalise into tumour cells, thus supporting its development into antibody drug conjugates (ADCs). Methods: We now describe the binding properties and preclinical activity of mAb104-ADCs [...] Read more.
Background: The novel anti-HER2 antibody 104 (mAb104) targets a unique tumour-specific epitope, lacks normal tissue binding and can internalise into tumour cells, thus supporting its development into antibody drug conjugates (ADCs). Methods: We now describe the binding properties and preclinical activity of mAb104-ADCs developed through the conjugation of mAb104 via linkers to the anti-microtubule drug maytansoinoid ematansine (DM1-SMCC; DM1), topoisomerase I inhibitor, exatecan derivative (MC-GGFG-DX8951; DX8951) or microtubule disruptor monomethyl auristatin E (MC-vc-PAB-MMAE; MMAE). Results: Mab104-ADCs demonstrate dose-dependent cytotoxicity in vitro. The safety of single-dose mAb104-DX8951 was demonstrated in vivo at doses up to 10 mg/kg. MAb104-ADCs also demonstrated potent and prolonged anti-tumour activity in a range of tumour types with variable HER2 expression. Mab104-DX8951 showed significant responses in trastuzumab-resistant HER2-positive breast cancer, low HER2-expressing cancers, as well as HER2-overexpressing cancers. Conclusion: These findings indicate the potential for tumour-specific targeting of HER2-expressing tumours with mAb104-ADCs. Full article
(This article belongs to the Special Issue Advances in Antibody–Drug Conjugates (ADCs) in Cancers)
Show Figures

Figure 1

42 pages, 1383 KB  
Review
Assessing Monoclonal and Polyclonal Antibodies in Sepsis and Septic Shock: A Systematic Review of Efficacy and Safety
by Kyriakos Goulas, Martin Müller and Aristomenis K. Exadaktylos
Int. J. Mol. Sci. 2025, 26(18), 8859; https://doi.org/10.3390/ijms26188859 - 11 Sep 2025
Viewed by 678
Abstract
This systematic review critically evaluates the efficacy and safety of monoclonal (mAb) and polyclonal (pAb) antibody therapies in adult sepsis and septic shock by synthesizing data from 29 randomized controlled trials (RCTs) encompassing over 10,000 patients. Sepsis and septic shock continue to be [...] Read more.
This systematic review critically evaluates the efficacy and safety of monoclonal (mAb) and polyclonal (pAb) antibody therapies in adult sepsis and septic shock by synthesizing data from 29 randomized controlled trials (RCTs) encompassing over 10,000 patients. Sepsis and septic shock continue to be major critical-care mortality causes worldwide because of simultaneous hyperinflammatory and immunosuppressive responses. The clinical results from using targeted antibody therapies to manage this dysregulated response have shown inconsistent results. We conducted a comprehensive search of MEDLINE, Embase, Cochrane CENTRAL, Web of Science, and Google Scholar (through February 2025) to identify RCTs that compared mAb and pAb treatments to placebo or standard care in adult patients with sepsis or septic shock. Monoclonal antibodies against single cytokines e.g., Tumor Necrosis Factor-alpha (TNF-α) and endotoxin, did not significantly reduce 28-day mortality in unselected cohorts, though subgroup analyses of patients with elevated Interleukin-6 (IL-6) or early septic shock showed trends toward benefit. Intravenous Immunoglobulin (IVIG) enriched for Immunoglobulin M (IgM) demonstrated the most consistent mortality reduction when administered early in hyperinflammatory phases. Emerging precision strategies—including checkpoint inhibitors targeting Programmed Cell Death Protein 1/Programmed Death-Ligand 1 inhibitors (anti–PD-1/PD-L1), complement component 5a inhibitors (anti–C5a), and anti–adrenomedullin—were safe and improved organ-support-free days and Sequential Organ Failure Assessment (SOFA) scores. According to the Grading of Recommendations, Assessment, Development, and Evaluation (GRADE) approach, evidence showed moderate confidence for mortality, high certainty for safety and low to moderate certainty for secondary outcomes. The use of broad single-target monoclonal treatments has failed to deliver significant improvements in sepsis patient outcomes. The most promising approaches for sepsis treatment involve biomarker-guided precision strategies and polyclonal IgM-enriched IVIG. Future sepsis trials need to implement rapid immune profiling and adaptive designs and combination regimens to achieve optimal efficacy and establish personalized guideline-based sepsis management. Full article
(This article belongs to the Special Issue Molecular Research on Endothelial Cell Injury and Repair)
Show Figures

Figure 1

25 pages, 2352 KB  
Article
High-Frequency Link Analysis of Enhanced Power Factor in Active Bridge-Based Multilevel Converters
by Morteza Dezhbord, Fazal Ur Rehman, Amir Ghasemian and Carlo Cecati
Electronics 2025, 14(17), 3551; https://doi.org/10.3390/electronics14173551 - 6 Sep 2025
Viewed by 591
Abstract
Multilevel active bridge converters are potential candidates for many modern high-power DC applications due to their ability to integrate multiple sources while minimizing weight and volume. Therefore, this paper deals with an analytical, simulation-based, and experimentally verified investigation of their circulating current behavior, [...] Read more.
Multilevel active bridge converters are potential candidates for many modern high-power DC applications due to their ability to integrate multiple sources while minimizing weight and volume. Therefore, this paper deals with an analytical, simulation-based, and experimentally verified investigation of their circulating current behavior, power factor performance, and power loss characteristics. A high-frequency link analysis framework is developed to characterize voltage, current, and power transfer waveforms, providing insight into reactive power generation and its impact on overall efficiency. By introducing a modulation-based control approach, the proposed converters significantly reduce circulating currents and enhance the power factor, particularly under varying phase-shift conditions. Compared to quadruple active bridge topologies, the discussed multilevel architectures offer reduced transformer complexity and improved power quality, making them suitable for demanding applications such as electric vehicles and aerospace systems. Full article
(This article belongs to the Special Issue Advanced DC-DC Converter Topology Design, Control, Application)
Show Figures

Figure 1

Back to TopTop