Sign in to use this feature.

Years

Between: -

Subjects

remove_circle_outline
remove_circle_outline
remove_circle_outline
remove_circle_outline

Journals

Article Types

Countries / Regions

Search Results (26)

Search Parameters:
Keywords = LandTrendr model

Order results
Result details
Results per page
Select all
Export citation of selected articles as:
19 pages, 2742 KB  
Article
Cloud-Based Solutions for Monitoring Coastal Ecosystems and the Prioritization of Restoration Efforts Across Belize
by Christine Evans, Lauren Carey, Florencia Guerra, Emil A. Cherrington, Edgar Correa and Diego Quintero
Remote Sens. 2025, 17(20), 3396; https://doi.org/10.3390/rs17203396 - 10 Oct 2025
Viewed by 915
Abstract
In recent years, the availability of automated change detection algorithms in Google Earth Engine has permitted the cloud-based processing of large quantities of satellite imagery. Models such as the Continuous Change Detection and Classification (CCDC), CCDC-Spectral Mixture Analysis (CCDC-SMA), and Landsat-based Detection of [...] Read more.
In recent years, the availability of automated change detection algorithms in Google Earth Engine has permitted the cloud-based processing of large quantities of satellite imagery. Models such as the Continuous Change Detection and Classification (CCDC), CCDC-Spectral Mixture Analysis (CCDC-SMA), and Landsat-based Detection of Trends in Disturbance and Recovery (LandTrendr) allow users to exploit decades of Earth Observations (EOs), leveraging the Landsat archive and data from other sensors to detect disturbances in forest ecosystems. Despite the wide adoption of these methods, robust documentation, and a growing community of users, little research has systematically detailed their tuning process in mangrove environments. This work aims to identify the best practices for applying these models to monitor changes within mangrove forest cover, which has been declining gradually in Belize the last several decades. Partnering directly with the Belizean Forest Department, our team developed a replicable, efficient methodology to annually update the country’s mangrove extent, employing EO-based change detection. We ran a series of model variations in both CCDC-SMA and LandTrendr to identify the parameterizations best suited to identifying change in Belizean mangroves. Applying the best performing model run to the starting 2017 mangrove extent, we estimated a total loss of 540 hectares in mangrove coverage by 2024. Overall accuracy across thirty variations in model runs of LandTrendr and CCDC-SMA ranged from 0.67 to 0.75. While CCDC-SMA generally detected more disturbances and had higher precision for true changes, LandTrendr runs tended to have higher recall. Our results suggest LandTrendr offered more flexibility in balancing precision and recall for true changes compared to CCDC-SMA, due to its greater variety of adjustable parameters. Full article
(This article belongs to the Special Issue Remote Sensing in Mangroves IV)
Show Figures

Figure 1

27 pages, 6300 KB  
Article
From Trends to Drivers: Vegetation Degradation and Land-Use Change in Babil and Al-Qadisiyah, Iraq (2000–2023)
by Nawar Al-Tameemi, Zhang Xuexia, Fahad Shahzad, Kaleem Mehmood, Xiao Linying and Jinxing Zhou
Remote Sens. 2025, 17(19), 3343; https://doi.org/10.3390/rs17193343 - 1 Oct 2025
Viewed by 718
Abstract
Land degradation in Iraq’s Mesopotamian plain threatens food security and rural livelihoods, yet the relative roles of climatic water deficits versus anthropogenic pressures remain poorly attributed in space. We test the hypothesis that multi-timescale climatic water deficits (SPEI-03/-06/-12) exert a stronger effect on [...] Read more.
Land degradation in Iraq’s Mesopotamian plain threatens food security and rural livelihoods, yet the relative roles of climatic water deficits versus anthropogenic pressures remain poorly attributed in space. We test the hypothesis that multi-timescale climatic water deficits (SPEI-03/-06/-12) exert a stronger effect on vegetation degradation risk than anthropogenic pressures, conditional on hydrological connectivity and irrigation. Using Babil and Al-Qadisiyah (2000–2023) as a case, we implement a four-part pipeline: (i) Fractional Vegetation Cover with Mann–Kendall/Sen’s slope to quantify greening/browning trends; (ii) LandTrendr to extract disturbance timing and magnitude; (iii) annual LULC maps from a Random Forest classifier to resolve transitions; and (iv) an XGBoost classifier to map degradation risk and attribute climate vs. anthropogenic influence via drop-group permutation (ΔAUC), grouped SHAP shares, and leave-group-out ablation, all under spatial block cross-validation. Driver attribution shows mid-term and short-term drought (SPEI-06, SPEI-03) as the strongest predictors, and conditional permutation yields a larger average AUC loss for the climate block than for the anthropogenic block, while grouped SHAP shares are comparable between the two, and ablation suggests a neutral to weak anthropogenic edge. The XGBoost model attains AUC = 0.884 (test) and maps 9.7% of the area as high risk (>0.70), concentrated away from perennial water bodies. Over 2000–2023, LULC change indicates CA +515 km2, HO +129 km2, UL +70 km2, BL −697 km2, WB −16.7 km2. Trend analysis shows recovery across 51.5% of the landscape (+29.6% dec−1 median) and severe decline over 2.5% (−22.0% dec−1). The integrated design couples trend mapping with driver attribution, clarifying how compounded climatic stress and intensive land use shape contemporary desertification risk and providing spatial priorities for restoration and adaptive water management. Full article
Show Figures

Graphical abstract

23 pages, 7350 KB  
Article
Mechanisms of Spatial Coupling Between Plantation Species Distribution and Historical Disturbance in the Complex Topography of Eastern Yunnan
by Xiyu Zhang, Chao Zhang and Lianjin Fu
Remote Sens. 2025, 17(17), 2925; https://doi.org/10.3390/rs17172925 - 22 Aug 2025
Viewed by 856
Abstract
Forest disturbance is a major driver shaping the structure and function of plantation ecosystems. Current research predominantly focuses on single forest types or landscape scales. However, species-level fine-scale assessments of disturbance dynamics are still scarce. In this study, we investigated Chinese fir ( [...] Read more.
Forest disturbance is a major driver shaping the structure and function of plantation ecosystems. Current research predominantly focuses on single forest types or landscape scales. However, species-level fine-scale assessments of disturbance dynamics are still scarce. In this study, we investigated Chinese fir (Cunninghamia lanceolata), Armand pine (Pinus armandii), and Yunnan pine (Pinus yunnanensis) plantations in the mountainous eastern Yunnan Plateau. We developed a Spatial Coupling Framework of Disturbance Legacy (SC-DL) to systematically elucidate the spatial associations between contemporary species distribution patterns and historical disturbance regimes. Using the Google Earth Engine (GEE) platform, we reconstructed pixel-level disturbance trajectories by integrating long-term Landsat time series (1993–2024) and applying the LandTrendr algorithm. By fusing multi-source remote sensing features (Sentinel-1/2) with terrain factors, employing RFE, and performing a multi-model comparison, we generated 10 m-resolution species distribution maps for 2024. Spatial overlay analysis quantified the cumulative proportion of the historically disturbed area and the spatial aggregation patterns of historical disturbances within current species ranges. Key results include the following: (1) The model predicting disturbance year achieved high accuracy (R2 = 0.95, RMSE = 2.02 years, MAE = 1.15 years). The total disturbed area from 1993 to 2024 was 872.7 km2, exhibiting three distinct phases. (2) The random forest (RF) model outperformed other classifiers, achieving an overall accuracy (OA) of 95.17% and a Kappa coefficient (K) of 0.93. Elevation was identified as the most discriminative feature. (3) Significant spatial differentiation in disturbance types emerged: anthropogenic disturbances (e.g., logging and reforestation/afforestation) dominated (63.1% of total disturbed area), primarily concentrated within Chinese fir zones (constituting 70.2% of disturbances within this species’ range). Natural disturbances accounted for 36.9% of the total, with fire dominating within the Yunnan pine range (79.3% of natural disturbances in this zone) and drought prevailing in the Armand pine range (71.3% of natural disturbances in this zone). (4) Cumulative disturbance characteristics differed markedly among species zones: Chinese fir zones exhibited the highest cumulative proportion of disturbed area (42.6%), with strong spatial aggregation. Yunnan pine zones followed (36.5%), exhibiting disturbances linearly distributed along dry–hot valleys. Armand pine zones showed the lowest proportion (20.9%), characterized by sparse disturbances within fragmented, high-altitude habitats. These spatial patterns reflect the combined controls of topographic adaptation, management intensity, and environmental stress. Our findings establish a scientific basis for identifying disturbance-prone areas and inform the development of differentiated precision management strategies for plantations. Full article
Show Figures

Figure 1

31 pages, 9836 KB  
Article
Identification and Restoration of Forest Degradation Areas in Shaanxi Province Based on the LandTrendr Algorithm
by Qianqian Tian, Bingshu Zhao, Chenyu Xu, Han Wang, Siwei Chen and Xuhui Wang
Sustainability 2025, 17(13), 5729; https://doi.org/10.3390/su17135729 - 21 Jun 2025
Cited by 1 | Viewed by 854
Abstract
As an important ecological barrier in Northwest China, the health of forest ecosystems in Shaanxi Province is crucial to regional ecological balance and sustainable development. However, forest degradation has become increasingly prominent in recent years due to both natural and anthropogenic pressures. This [...] Read more.
As an important ecological barrier in Northwest China, the health of forest ecosystems in Shaanxi Province is crucial to regional ecological balance and sustainable development. However, forest degradation has become increasingly prominent in recent years due to both natural and anthropogenic pressures. This study aims to identify the spatio-temporal pattern of forest degradation in Shaanxi Province, construct an ecological network, and propose targeted restoration strategies. To this end, we first built a structural-functional forest degradation (SFD) assessment system and used the Landsat-based detection of trends in disturbance and recovery (LandTrendr) algorithm to identify degraded areas and types; subsequently, we used morphological spatial pattern analysis (MSPA) and the minimum cumulative resistance (MCR) model to construct a forest ecological network and identify key restoration nodes. Finally, we proposed a differentiated restoration strategy for near-natural forests based on the Miyawaki method as a conceptual framework to guide future ecological recovery efforts. The results showed that (1) in 1991–2020, the total area of forest degradation in Shaanxi Province was 1010.89 km2, which was dominated by functional degradation (98%) and structural degradation (87.15%), with significant regional differences; (2) the constructed ecological network contained 189 ecological source sites, 189 ecological corridors, 89 key nodes, and 50 urgently restored; and (3) specific restoration measures were proposed for different degradation conditions (e.g., density regulation and forest window construction for functional light degradation and maintenance of the status quo or full reconstruction for structural heavy degradation). This study provides key data and systematic methods for the accurate monitoring of forest degradation, the optimization of ecological networks, and scientific restoration in Shaanxi Province, which holds great practical significance for establishing a robust ecological barrier in Northwest China. Full article
Show Figures

Figure 1

23 pages, 7921 KB  
Article
Comprehensive Comparison and Validation of Forest Disturbance Monitoring Algorithms Based on Landsat Time Series in China
by Yunjian Liang, Rong Shang, Jing M. Chen, Xudong Lin, Peng Li, Ziyi Yang, Lingyun Fan, Shengwei Xu, Yingzheng Lin and Yao Chen
Remote Sens. 2025, 17(4), 680; https://doi.org/10.3390/rs17040680 - 17 Feb 2025
Cited by 3 | Viewed by 1909
Abstract
Accurate long-term and high-resolution forest disturbance monitoring are pivotal for forest carbon modeling and forest management. Many algorithms have been developed for this purpose based on the Landsat time series, but their nationwide performance across different regions and disturbance types remains unexplored. Here, [...] Read more.
Accurate long-term and high-resolution forest disturbance monitoring are pivotal for forest carbon modeling and forest management. Many algorithms have been developed for this purpose based on the Landsat time series, but their nationwide performance across different regions and disturbance types remains unexplored. Here, we conducted a comprehensive comparison and validation of six widely used forest disturbance- monitoring algorithms using 12,328 reference samples in China. The algorithms included three annual-scale (VCT, LandTrendr, mLandTrendr) and three daily-scale (BFAST, CCDC, COLD) algorithms. Results indicated that COLD achieved the highest accuracy, with F1 and F2 scores of 81.81% and 81.25%, respectively. Among annual-scale algorithms, mLandTrendr exhibited the best performance, with F1 and F2 scores of 73.04% and 72.71%, and even outperformed the daily-scale BFAST algorithm. Across China’s six regions, COLD consistently achieved the highest F1 and F2 scores, showcasing its robustness and adaptability. However, regional variations in accuracy were observed, with the northern region exhibiting the highest accuracy and the southwestern region the lowest. When considering different forest disturbance types, COLD achieved the highest accuracies for Fire, Harvest, and Other disturbances, while CCDC was most accurate for Forestation. These findings highlight the necessity of region-specific calibration and parameter optimization tailored to specific disturbance types to improve forest disturbance monitoring accuracy, and also provide a solid foundation for future studies on algorithm modifications and ensembles. Full article
Show Figures

Figure 1

18 pages, 4891 KB  
Article
Monitoring Forest Disturbances and Associated Driving Forces in Guangdong Province Using Long-Term Landsat Time Series Images
by Lin Qiu, Zhongbing Chang, Xiaomei Luo, Songjia Chen, Jun Jiang and Li Lei
Forests 2025, 16(1), 189; https://doi.org/10.3390/f16010189 - 20 Jan 2025
Viewed by 1631
Abstract
Research on monitoring forest disturbances and analyzing its driving factors is crucial for the sustainable management of forest ecosystems. To quantitatively identify the spatial distribution and dynamic changes of forest disturbance and its driving factors in Guangdong Province from 1990 to 2019, the [...] Read more.
Research on monitoring forest disturbances and analyzing its driving factors is crucial for the sustainable management of forest ecosystems. To quantitatively identify the spatial distribution and dynamic changes of forest disturbance and its driving factors in Guangdong Province from 1990 to 2019, the long-term Landsat time series imagery and the LandTrendr change detection algorithm were utilized. The impact of forest disturbances on four types of landscape fragmentation (attrition, perforation, shrinkage, and subdivision) was analyzed using the Forman index. The Geodetector model was used to analyze the driving factors of forest disturbance from human activity and the natural environment. The results showed that the LandTrendr algorithm achieved a Kappa coefficient of 0.79, with an overall accuracy of approximately 82.59%. The findings indicate a consistent increase in shrinkage patches, both in quantity and area. Spatially, the centroids of forest fragmentation processes exhibited a clear inland migration trend, reflecting the growing ecological pressures faced by inland forest ecosystems. Furthermore, interactions among driving factors, particularly between population density and economic factors, significantly amplified their combined impacts. The correlation between forest disturbances and socio-economic factors revealed distinct regional variations, highlighting significant differences in forest disturbance dynamics across cities with varying levels of economic development. This study provides critical insights into the spatiotemporal dynamics of forest disturbances under rapid urbanization and economic development. It lays the groundwork for sustainable forest management strategies in Guangdong Province and may contribute to global discussions on managing forest ecosystems during periods of rapid socio-economic transformation. Full article
(This article belongs to the Section Urban Forestry)
Show Figures

Figure 1

36 pages, 41599 KB  
Article
A Large-Scale Inter-Comparison and Evaluation of Spatial Feature Engineering Strategies for Forest Aboveground Biomass Estimation Using Landsat Satellite Imagery
by John B. Kilbride and Robert E. Kennedy
Remote Sens. 2024, 16(23), 4586; https://doi.org/10.3390/rs16234586 - 6 Dec 2024
Viewed by 1342
Abstract
Aboveground biomass (AGB) estimates derived from Landsat’s spectral bands are limited by spectral saturation when AGB densities exceed 150–300 Mg ha1. Statistical features that characterize image texture have been proposed as a means to alleviate spectral saturation. However, apart from [...] Read more.
Aboveground biomass (AGB) estimates derived from Landsat’s spectral bands are limited by spectral saturation when AGB densities exceed 150–300 Mg ha1. Statistical features that characterize image texture have been proposed as a means to alleviate spectral saturation. However, apart from Gray Level Co-occurrence Matrix (GLCM) statistics, many spatial feature engineering techniques (e.g., morphological operations or edge detectors) have not been evaluated in the context of forest AGB estimation. Moreover, many prior investigations have been constrained by limited geographic domains and sample sizes. We utilize 176 lidar-derived AGB maps covering ∼9.3 million ha of forests in the Pacific Northwest of the United States to construct an expansive AGB modeling dataset that spans numerous biophysical gradients and contains AGB densities exceeding 1000 Mg ha1. We conduct a large-scale inter-comparison of multiple spatial feature engineering techniques, including GLCMs, edge detectors, morphological operations, spatial buffers, neighborhood vectorization, and neighborhood similarity features. Our numerical experiments indicate that statistical features derived from GLCMs and spatial buffers yield the greatest improvement in AGB model performance out of the spatial feature engineering strategies considered. Including spatial features in Random Forest AGB models reduces the root mean squared error (RMSE) by 9.97 Mg ha1. We contextualize this improvement model performance by comparing to AGB models developed with multi-temporal features derived from the LandTrendr and Continuous Change Detection and Classification algorithms. The inclusion of temporal features reduces the model RMSE by 18.41 Mg ha1. When spatial and temporal features are both included in the model’s feature set, the RMSE decreases by 21.71 Mg ha1. We conclude that spatial feature engineering strategies can yield nominal gains in model performance. However, this improvement came at the cost of increased model prediction bias. Full article
(This article belongs to the Section Biogeosciences Remote Sensing)
Show Figures

Figure 1

26 pages, 9980 KB  
Article
Detecting Trends in Post-Fire Forest Recovery in Middle Volga from 2000 to 2023
by Eldar Kurbanov, Ludmila Tarasova, Aydin Yakhyayev, Oleg Vorobev, Siyavush Gozalov, Sergei Lezhnin, Jinliang Wang, Jinming Sha, Denis Dergunov and Anna Yastrebova
Forests 2024, 15(11), 1919; https://doi.org/10.3390/f15111919 - 31 Oct 2024
Cited by 1 | Viewed by 2067
Abstract
Increased wildfire activity is the most significant natural disturbance affecting forest ecosystems as it has a strong impact on their natural recovery. This study aimed to investigate how burn severity (BS) levels and climate factors, including land surface temperature (LST) and precipitation variability [...] Read more.
Increased wildfire activity is the most significant natural disturbance affecting forest ecosystems as it has a strong impact on their natural recovery. This study aimed to investigate how burn severity (BS) levels and climate factors, including land surface temperature (LST) and precipitation variability (Pr), affect forest recovery in the Middle Volga region of the Russian Federation. It provides a comprehensive analysis of post-fire forest recovery using Landsat time-series data from 2000 to 2023. The analysis utilized the LandTrendr algorithm in the Google Earth Engine (GEE) cloud computing platform to examine Normalized Burn Ratio (NBR) spectral metrics and to quantify the forest recovery at low, moderate, and high burn severity (BS) levels. To evaluate the spatio-temporal trends of the recovery, the Mann–Kendall statistical test and Theil–Sen’s slope estimator were utilized. The results suggest that post-fire spectral recovery is significantly influenced by the degree of the BS in affected areas. The higher the class of BS, the faster and more extensive the reforestation of the area occurs. About 91% (40,446 ha) of the first 5-year forest recovery after the wildfire belonged to the BS classes of moderate and high severity. A regression model indicated that land surface temperature (LST) plays a more critical role in post-fire recovery compared to precipitation variability (Pr), accounting for approximately 65% of the variance in recovery outcomes. Full article
Show Figures

Figure 1

17 pages, 9483 KB  
Article
Enhanced Detection of Artisanal Small-Scale Mining with Spectral and Textural Segmentation of Landsat Time Series
by Alejandro Fonseca, Michael Thomas Marshall and Suhyb Salama
Remote Sens. 2024, 16(10), 1749; https://doi.org/10.3390/rs16101749 - 15 May 2024
Cited by 7 | Viewed by 3648
Abstract
Artisanal small-scale mines (ASMs) in the Amazon Rainforest are an important cause of deforestation, forest degradation, biodiversity loss, sedimentation in rivers, and mercury emissions. Satellite image data are widely used in environmental decision-making to monitor changes in the land surface, but ASMs are [...] Read more.
Artisanal small-scale mines (ASMs) in the Amazon Rainforest are an important cause of deforestation, forest degradation, biodiversity loss, sedimentation in rivers, and mercury emissions. Satellite image data are widely used in environmental decision-making to monitor changes in the land surface, but ASMs are difficult to map from space. ASMs are small, irregularly shaped, unevenly distributed, and confused (spectrally) with other land clearance types. To address this issue, we developed a reliable and efficient ASM detection method for the Tapajós River Basin of Brazil—an important gold mining region of the Amazon Rainforest. We enhanced detection in three key ways. First, we used the time-series segmentation (LandTrendr) Google Earth Engine (GEE) Application Programming Interface to map the pixel-wise trajectory of natural vegetation disturbance and recovery on an annual basis with a 2000 to 2019 Landsat image time series. Second, we segmented 26 textural features in addition to 5 spectral features to account for the high spatial heterogeneity in ASM pixels. Third, we trained and tested a Random Forest model to detect ASMs after eliminating irrelevant and redundant features with the Variable Selection Using Random Forests “ensemble of ensembles” technique. The out-of-bag error and overall accuracy of the final Random Forest was 3.73 and 92.6%, which are comparable to studies mapping large industrial mines with the normalized difference vegetation index (NDVI) and LandTrendr. The most important feature in our study was NDVI, followed by textural features in the near and shortwave infrared. Our work paves the way for future ASM regulation through large area monitoring from space with free and open-source GEE and operational satellites. Studies with sufficient computational resources can improve ASM monitoring with advanced sensors consisting of spectral narrow bands (Sentinel-2, Environmental Mapping and Analysis Program, PRecursore IperSpettrale della Missione Applicativa) and deep learning. Full article
Show Figures

Figure 1

23 pages, 7321 KB  
Article
Interannual Monitoring of Cropland in South China from 1991 to 2020 Based on the Combination of Deep Learning and the LandTrendr Algorithm
by Yue Qu, Boyu Zhang, Han Xu, Zhi Qiao and Luo Liu
Remote Sens. 2024, 16(6), 949; https://doi.org/10.3390/rs16060949 - 8 Mar 2024
Cited by 5 | Viewed by 2234
Abstract
Timely and accurate acquisition of spatial distribution and changes in cropland is of significant importance for food security and ecological preservation. Most studies that monitor long-term changes in cropland tend to overlook the rationality in the process of cropland evolution, and there are [...] Read more.
Timely and accurate acquisition of spatial distribution and changes in cropland is of significant importance for food security and ecological preservation. Most studies that monitor long-term changes in cropland tend to overlook the rationality in the process of cropland evolution, and there are conflicts between the interannual cropland data, so they cannot be used to analyze land use change. This study focuses on the rationality of annual identification results for cropland, considering the long-term evolution and short-term variations influenced by natural environmental changes and human activities. An approach for annual monitoring of cropland based on long time series and deep learning is also proposed. We acquired imagery related to cropland’s vegetation lush period (VLP) and vegetation differential period (VDP) from Landsat images on the Google Earth Engine (GEE) platform and used the ResUNet-a structural model for training. Finally, a long-time-series cropland correction algorithm based on LandTrendr is introduced, and interannual cropland maps of Guangdong Province from 1991 to 2020 were generated. Evaluating the cropland monitoring results in Guangdong Province every five years, we found an overall accuracy of 0.91–0.93 and a kappa coefficient of 0.80–0.83. Our results demonstrate good consistency with agricultural statistical data. Over the past 30 years, the total cropland area in Guangdong Province has undergone three phases: a decrease, significant decrease, and stabilization. Significant regional variations have also been observed. Our approach can be applied to long-time-series interannual cropland monitoring in the southern regions of China, providing valuable data support for the further implementation of cropland protection. Full article
Show Figures

Figure 1

28 pages, 7325 KB  
Article
Spatiotemporal Pattern, Evolutionary Trend, and Driving Forces Analysis of Ecological Quality in the Irtysh River Basin (2000–2020)
by Wenbo Li, Alim Samat, Jilili Abuduwaili and Wei Wang
Land 2024, 13(2), 222; https://doi.org/10.3390/land13020222 - 10 Feb 2024
Cited by 14 | Viewed by 2557
Abstract
Considering climate change and increasing human impact, ecological quality and its assessment have also received increasing attention. Taking the Irtysh River Basin as an example, we utilize multi-period MODIS composite imagery to obtain five factors (greenness, humidity, heat, dryness, and salinity) to construct [...] Read more.
Considering climate change and increasing human impact, ecological quality and its assessment have also received increasing attention. Taking the Irtysh River Basin as an example, we utilize multi-period MODIS composite imagery to obtain five factors (greenness, humidity, heat, dryness, and salinity) to construct the model for the amended RSEI (ARSEI) based on the Google Earth Engine platform. We used the Otsu algorithm to generate dynamic thresholds to improve the accuracy of ARSEI results, performed spatiotemporal pattern and evolutionary trend analysis on the results, and explored the influencing factors of ecological quality. Results indicate that: (1) The ARSEI demonstrates a correlation exceeding 0.88 with each indicator, offering an efficient approach to characterizing ecological quality. The ecological quality of the Irtysh River Basin exhibits significant spatial heterogeneity, demonstrating a gradual enhancement from south to north. (2) To evaluate the ecological quality of the Irtysh River Basin, the ARSEI was utilized, exposing a stable condition with slight fluctuations. In the current research context, the ecological quality of the Irtysh River Basin watershed area is projected to continuously enhance in the future. This is due to the constant ecological protection and management initiatives carried out by countries within the basin. (3) Precipitation, soil pH, elevation, and human population are the main factors influencing ecological quality. Due to the spatial heterogeneity, the driving factors for different ecological quality classes vary. Overall, the ARSEI is an effective method for ecological quality assessment, and the research findings can provide references for watershed ecological environment protection, management, and sustainable development. Full article
Show Figures

Figure 1

17 pages, 27120 KB  
Article
Continuous Tracking of Forest Disturbance and Recovery in the Greater Khingan Mountains from Annual Landsat Imagery
by Huixin Ren, Chunying Ren, Zongming Wang, Mingming Jia, Wensen Yu, Pan Liu and Chenzhen Xia
Remote Sens. 2023, 15(22), 5426; https://doi.org/10.3390/rs15225426 - 20 Nov 2023
Cited by 3 | Viewed by 2745
Abstract
Understanding accurate and continuous forest dynamics is of key importance for forest protection and management in the Greater Khingan Mountains (GKM). There has been a lack of finely captured and long-term information on forest disturbance and recovery since the mega-fire of 1987 which [...] Read more.
Understanding accurate and continuous forest dynamics is of key importance for forest protection and management in the Greater Khingan Mountains (GKM). There has been a lack of finely captured and long-term information on forest disturbance and recovery since the mega-fire of 1987 which may limit the scientific assessment of the GKM’s vegetation conditions. Therefore, we proposed a rapid and robust approach to track the dynamics of forest disturbance and recovery from 1987 to 2021 using Landsat time series, LandTrendr, and random forests (RF) models. Furthermore, we qualified the spatial characteristics of forest changes in terms of burn severity, topography, and distances from roads and settlements. Our results revealed that the integrated method of LandTrendr and RF is well adapted to track forest dynamics in the GKM, with an overall accuracy of 0.86. From 1987 to 2021, forests in the GKM showed a recovery trend with a net increase of more than 4.72 × 104 ha. Over 90% of disturbances occurred between 1987 and 2010 and over 75% of recovery occurred between 1987 and 1988. Mildly burned areas accounted for 51% of forest disturbance and severely burned areas contributed to 45% of forest recovery. Forest changes tended to occur in zones with elevations of 400–650 m, slopes of less than 9°, and within 6 km of roads and 24 km of settlements. Temporal trends of forest disturbance and recovery were mainly explained by the implementation timelines of major forestry policies. Our results provide high-resolution and time-series information on forest disturbance and recovery in the GKM which could support scientific decisions on forest management and sustainable utilization. Full article
(This article belongs to the Special Issue Remote Sensing for Mountain Ecosystems II)
Show Figures

Figure 1

21 pages, 8753 KB  
Article
Monitoring Thermokarst Lake Drainage Dynamics in Northeast Siberian Coastal Tundra
by Aobo Liu, Yating Chen and Xiao Cheng
Remote Sens. 2023, 15(18), 4396; https://doi.org/10.3390/rs15184396 - 7 Sep 2023
Cited by 14 | Viewed by 2950
Abstract
Thermokarst lakes in permafrost regions are highly dynamic due to drainage events triggered by climate warming. This study focused on mapping lake drainage events across the Northeast Siberian coastal tundra from 2000 to 2020 and identifying influential factors. An object-based lake analysis method [...] Read more.
Thermokarst lakes in permafrost regions are highly dynamic due to drainage events triggered by climate warming. This study focused on mapping lake drainage events across the Northeast Siberian coastal tundra from 2000 to 2020 and identifying influential factors. An object-based lake analysis method was developed to detect 238 drained lakes using a well-established surface water dynamics product. The LandTrendr change detection algorithm, combined with continuous Landsat satellite imagery, precisely dated lake drainage years with 83.2% accuracy validated against manual interpretation. Spatial analysis revealed the clustering of drained lakes along rivers and in subsidence-prone Yedoma regions. The statistical analysis showed significant warming aligned with broader trends but no evident temporal pattern in lake drainage events. Our machine learning model identified lake area, soil temperature, summer evaporation, and summer precipitation as the top predictors of lake drainage. As these climatic parameters increase or surpass specific thresholds, the likelihood of lake drainage notably increases. Overall, this study enhanced the understanding of thermokarst lake drainage patterns and environmental controls in vulnerable permafrost regions. Spatial and temporal dynamics of lake drainage events were governed by complex climatic, topographic, and permafrost interactions. Integrating remote sensing with field studies and modeling will help project lake stability and greenhouse gas emissions under climate change. Full article
(This article belongs to the Special Issue Monitoring Cold-Region Water Cycles Using Remote Sensing Big Data)
Show Figures

Figure 1

17 pages, 14225 KB  
Article
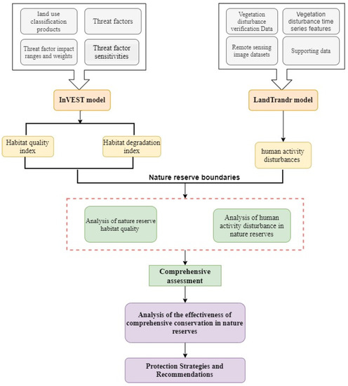
A Study to Assess the Conservation Effectiveness of Nature Reserves in Hainan, China, from 2000 to 2021
by Xiaoqian Zhang, Min Yan, Li Zhang and Bowei Chen
Forests 2023, 14(7), 1293; https://doi.org/10.3390/f14071293 - 23 Jun 2023
Cited by 3 | Viewed by 2668
Abstract
Nature reserves are special habitats established for representative plant and animal ecosystems, and it is important to strengthen the monitoring and protection of nature reserves for ecological environmental protection. In this paper, 23 typical nature reserves of different levels and types on Hainan [...] Read more.
Nature reserves are special habitats established for representative plant and animal ecosystems, and it is important to strengthen the monitoring and protection of nature reserves for ecological environmental protection. In this paper, 23 typical nature reserves of different levels and types on Hainan Island were selected as the study area. The InVEST model and LandTrendr algorithm were applied in habitat quality assessment and to anthropogenic disturbances of the study area from 2000 to 2021, respectively. Finally, an assessment mode was established, coupling the habitat quality assessment and anthropogenic disturbances, to analyze the spatial and temporal conservation effectiveness of the 23 nature reserves. The results indicate that the 23 nature reserves had good overall conservation effectiveness; 21 had an excellent effectiveness rating, and 2 had a good effectiveness rating between 2000 and 2021. Three of the nature reserves, namely, Dazhoudao, Dongzhaigang and Bangxi, have become significantly more effective. Provincial nature reserves are less effective than national nature reserves in terms of conservation, and are a key concern for follow-up. The conservation effectiveness of the four provincial nature reserves—Nanwan, Qinglangang, Dongfangheilianpilu and Qilinlai—is low, and there has been no significant trend of improvement over the past 21 years. The spatial and temporal changes in the conservation effectiveness of 23 nature reserves on Hainan Island over 21 years can provide scientific data support for the development of nature reserves and departmental supervision in Hainan Province. Full article
(This article belongs to the Section Forest Inventory, Modeling and Remote Sensing)
Show Figures

Figure 1

16 pages, 8648 KB  
Technical Note
Characterizing the Development of Photovoltaic Power Stations and Their Impacts on Vegetation Conditions from Landsat Time Series during 1990–2022
by Su Ma, Junhui Liu, Ping Zhang, Xingyue Tu, Jianan Zhou, Yang Liu and Yingjuan Zheng
Remote Sens. 2023, 15(12), 3101; https://doi.org/10.3390/rs15123101 - 14 Jun 2023
Cited by 11 | Viewed by 3503
Abstract
To achieve carbon peaking and carbon neutrality in China, photovoltaic (PV) power generation has become increasingly important for promoting a low-carbon transition. The central and western desert areas of China have been identified as major areas for the construction of large PV bases. [...] Read more.
To achieve carbon peaking and carbon neutrality in China, photovoltaic (PV) power generation has become increasingly important for promoting a low-carbon transition. The central and western desert areas of China have been identified as major areas for the construction of large PV bases. Remote sensing technology has been used to map the spatial distribution and development status of PV power stations quickly and accurately in ecologically fragile areas, as well as assess the ecological and environmental impact of their construction. However, current remote sensing monitoring of PV power stations focuses mainly on mapping and time series analysis to measure their development process and assess the environmental conditions on a large scale over a long period of time. Therefore, we constructed a random forest model based on image spectral and texture features and mapped 2022 PV power stations in the junction area of Hobq Desert, Ulan Buh Desert, Tengger Desert, and Mu Us Sands in China. Following that, we identified the construction time of the PV power stations by identifying the turning points of the normalized construction land index (NDBI) time series from 1990–2022 using the LandTrendr method. To assess the ecological impact of PV power stations, we used the NDVI to measure the change in vegetation condition before and after the construction of PV power stations and constructed NDVI changes for PV power stations constructed in different years. The results showed that this mapping method achieved an overall classification accuracy of 96.65% and a Kappa coefficient of 0.92. The root mean square error (RMSE) for construction year identification was less than 0.5, and the number of new PV power stations increased significantly after 2010, reaching a total area of 14.52 km2 by 2016, which is consistent with the trend driven by national and regional development plans. Furthermore, the study found that the vegetation cover level could be restored to the average level before construction within 5–6 years and continued to increase after that. These findings may help government policymakers and practitioners make decisions on PV power station planning and ecological environment protection, thus contributing promptly to the achievement of China’s dual carbon goals. Full article
(This article belongs to the Special Issue Remote Sensing for Land System Mapping and Monitoring)
Show Figures

Graphical abstract

Back to TopTop