From Trends to Drivers: Vegetation Degradation and Land-Use Change in Babil and Al-Qadisiyah, Iraq (2000–2023)
Highlights
- What are the main findings?
- Land degradation in central Iraq is driven by climate stress and land use, with 51.5% recovery and 2.5% severe decline.
- The XGBoost model identifies drought and agricultural intensity as key degradation predictors.
- What is the implication of the main finding?
- This study highlights high-risk desertification areas for targeted restoration.
- The framework supports adaptive water management strategies in Iraq.
Abstract
1. Introduction
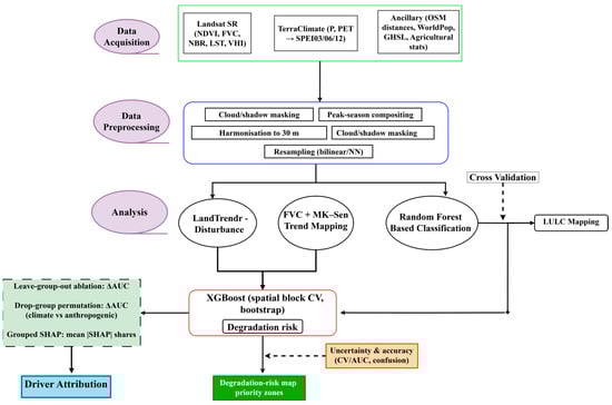
2. Materials and Methods
2.1. Study Area
2.2. Datasets and Pre-Processing
2.3. LULC Classification and Change Detection
2.4. Mann–Kendall Trend Analysis and Sen’s Slope Estimator
2.5. Detection of Vegetation Disturbance and Land Degradation Using the LandTrendr Algorithm
2.6. Climatic Stress Assessment Using Multi-Scale SPEI–VHI Integration
2.7. Machine Learning-Based Degradation Modeling (Revised)
2.8. Uncertainty Quantification
3. Results
3.1. Spatiotemporal Patterns of Land Cover Transitions
3.2. Spatiotemporal Patterns of Vegetation
3.3. Spatiotemporal Patterns of Degradation
3.4. Degradation Attribution and Risk Prediction
3.4.1. The Influence of LUCC on Degradation
3.4.2. The Influence of Climatic Drought Frequency and Joint Ecological Stress on Degradation
3.4.3. Degradation Risk Probability Mapping
3.4.4. Model Performance
4. Discussion
4.1. Land Degradation Patterns in Iraq
4.2. Dominant Predictors of Degradation and the Risk in the Future
4.3. Model Performance—Strengths, Limitations, and Implications
4.4. Implications for Monitoring and Management
5. Conclusions
Supplementary Materials
Author Contributions
Funding
Institutional Review Board Statement
Informed Consent Statement
Data Availability Statement
Acknowledgments
Conflicts of Interest
References
- Singh, A.K.; Shah, S.K.; Pandey, U.; Deeksha; Thomte, L.; Rahman, T.W.; Mehrotra, N.; Singh, D.S.; Kotlia, B.S. Vegetation Index (NDVI) Reconstruction from Western Himalaya through Dendrochronological Analysis of Cedrus Deodara. Theor. Appl. Clim. 2024, 155, 1713–1727. [Google Scholar] [CrossRef]
- Burger, R.; Aouizerats, B.; den Besten, N.; Guillevic, P.; Catarino, F.; van der Horst, T.; Jackson, D.; Koopmans, R.; Ridderikhoff, M.; Robson, G.; et al. The Biomass Proxy: Unlocking Global Agricultural Monitoring through Fusion of Sentinel-1 and Sentinel-2. Remote Sens. 2024, 16, 835. [Google Scholar] [CrossRef]
- Anees, S.A.; Mehmood, K.; Khan, W.R.; Sajjad, M.; Alahmadi, T.A.; Alharbi, S.A.; Luo, M. Integration of Machine Learning and Remote Sensing for above Ground Biomass Estimation through Landsat-9 and Field Data in Temperate Forests of the Himalayan Region. Ecol. Inform. 2024, 82, 102732. [Google Scholar] [CrossRef]
- Khan, W.R.; Nazre, M.; Akram, S.; Anees, S.A.; Mehmood, K.; Ibrahim, F.H.; Al Edrus, S.S.O.; Latiff, A.; Fitri, Z.A.; Yaseen, M.; et al. Assessing the Productivity of the Matang Mangrove Forest Reserve: Review of One of the Best-Managed Mangrove Forests. Forests 2024, 15, 747. [Google Scholar] [CrossRef]
- Khan, W.R.; Giani, M.; Bevilacqua, S.; Anees, S.A.; Mehmood, K.; Nazre, M.; Haddy, A.A.B.A.; Median, A.N.B.A.; Bin Bujang, J.; Mohamad-Ismail, F.-N.; et al. Derivation of Allometric Equations and Carbon Content Estimation in Mangrove Forests of Malaysia. Environ. Sustain. Indic. 2025, 26, 100618. [Google Scholar] [CrossRef]
- Mehmood, K.; Anees, S.A.; Rehman, A.; Rehman, N.U.; Muhammad, S.; Shahzad, F.; Liu, Q.; Alharbi, S.A.; Alfarraj, S.; Ansari, M.J. Assessment of Climatic Influences on Net Primary Productivity along Elevation Gradients in Temperate Ecoregions. Trees For. People 2024, 18, 100657. [Google Scholar] [CrossRef]
- Khan, J.; Wang, P.; Xie, Y.; Wang, L.; Li, L. Mapping MODIS LST NDVI Imagery for Drought Monitoring in Punjab Pakistan. IEEE Access 2018, 6, 19898–19911. [Google Scholar] [CrossRef]
- Stagge, J.H.; Tallaksen, L.M.; Xu, C.Y.; Van Lanen, H.A.J. Standardized Precipitation-Evapotranspiration Index (SPEI): Sensitivity to Potential Evapotranspiration Model and Parameters. In Proceedings of the 7th World Flow Regimes from International and Experimental Network Data-Water Conference, FRIEND-Water 2014, Montpellier, France, 7–10 October 2014; Volume 363. [Google Scholar]
- Chaparro, D.; Jagdhuber, T.; Piles, M.; Jonard, F.; Fluhrer, A.; Vall-llossera, M.; Camps, A.; López-Martínez, C.; Fernández-Morán, R.; Baur, M.; et al. Vegetation Moisture Estimation in the Western United States Using Radiometer-Radar-Lidar Synergy. Remote Sens. Environ. 2024, 303, 113993. [Google Scholar] [CrossRef]
- Wang, M.; Ciais, P.; Fensholt, R.; Brandt, M.; Tao, S.; Li, W.; Fan, L.; Frappart, F.; Sun, R.; Li, X.; et al. Satellite Observed Aboveground Carbon Dynamics in Africa during 2003–2021. Remote Sens. Environ. 2024, 301, 113927. [Google Scholar] [CrossRef]
- Bento, V.A.; Trigo, I.F.; Gouveia, C.M.; DaCamara, C.C. Contribution of Land Surface Temperature (TCI) to Vegetation Health Index: A Comparative Study Using Clear Sky and All-Weather Climate Data Records. Remote Sens. 2018, 10, 1324. [Google Scholar] [CrossRef]
- Chere, Z.; Debalke, D.B. Modeling Agricultural Drought Based on the Earth Observation-Derived Standardized Precipitation Evapotranspiration Index and Vegetation Health Index in the Northeastern Highlands of Ethiopia. Nat. Hazards 2024, 120, 3127–3151. [Google Scholar] [CrossRef]
- Hang, Q.; Guo, H.; Meng, X.; Wang, W.; Cao, Y.; Liu, R.; De Maeyer, P.; Wang, Y. Optimizing the Vegetation Health Index for Agricultural Drought Monitoring: Evaluation and Application in the Yellow River Basin. Remote Sens. 2024, 16, 4507. [Google Scholar] [CrossRef]
- Selmy, S.A.H.; Kucher, D.E.; Mozgeris, G.; Moursy, A.R.A.; Jimenez-Ballesta, R.; Kucher, O.D.; Fadl, M.E.; Mustafa, A. rahman A. Detecting, Analyzing, and Predicting Land Use/Land Cover (LULC) Changes in Arid Regions Using Landsat Images, CA-Markov Hybrid Model, and GIS Techniques. Remote Sens. 2023, 15, 5522. [Google Scholar] [CrossRef]
- Salih, N.M.; Nori, A.F.; Alatta, H.J.; Khalaf, S.Z. Comparative Analysis for Dust and Sand Storms In Iraq: A Survey. J. Port. Sci. Res. 2024, 6, 28–31. [Google Scholar] [CrossRef]
- Hussain, K.; Badshah, T.; Mehmood, K.; Rahman, A.U.; Shahzad, F.; Anees, S.A.; Khan, W.R.; Yujun, S. Comparative Analysis of Sensors and Classification Algorithms for Land Cover Classification in Islamabad, Pakistan. Earth Sci. Inf. 2025, 18, 212. [Google Scholar] [CrossRef]
- Mehmood, K.; Anees, S.A.; Luo, M.; Akram, M.; Zubair, M.; Khan, K.A.; Khan, W.R. Assessing Chilgoza Pine (Pinus Gerardiana) Forest Fire Severity: Remote Sensing Analysis, Correlations, and Predictive Modeling for Enhanced Management Strategies. Trees For. People 2024, 16, 100521. [Google Scholar] [CrossRef]
- Al-Obaidi, J.R.; Allawi, M.Y.; Al-Taie, B.S.; Alobaidi, K.H.; Al-Khayri, J.M.; Abdullah, S.; Ahmad-Kamil, E.I. The Environmental, Economic, and Social Development Impact of Desertification in Iraq: A Review on Desertification Control Measures and Mitigation Strategies. Environ. Monit. Assess. 2022, 194, 1–18. [Google Scholar] [CrossRef]
- Liu, Y.; Qiu, H.; Wang, N.; Yang, D.; Zhao, K.; Yang, G.; Huangfu, W.; Luo, W. Thermokarst Disturbance Responses to Climate Change across the Circumpolar Permafrost Regions from 1990 to 2023. Geosci. Front. 2025, 16, 102147. [Google Scholar] [CrossRef]
- Yan, F.; He, B.; Lyne, V.; Fan, R.; Cui, Y.; Wang, X.; Fu, D.; Meadows, M.; Wilson, J.; Chen, Z. Global Coastal Water Clarity Has Increased Due to Human Intervention. Commun. Earth Environ. 2025, 6, 641. [Google Scholar] [CrossRef]
- Hao, Q.; Zhang, T.; Cheng, X.; He, P.; Zhu, X.; Chen, Y. GIS-Based Non-Grain Cultivated Land Susceptibility Prediction Using Data Mining Methods. Sci. Rep. 2024, 14, 4433. [Google Scholar] [CrossRef]
- Zhang, Z.; Wang, Z.; Lai, H.; Wang, F.; Li, Y.; Feng, K.; Qi, Q.; Di, D. Lag Time and Cumulative Effects of Climate Factors on Drought in North China Plain. Water 2023, 15, 3428. [Google Scholar] [CrossRef]
- Ali, S.; Haixing, Z.; Qi, M.; Liang, S.; Ning, J.; Jia, Q.; Hou, F. Monitoring Drought Events and Vegetation Dynamics in Relation to Climate Change over Mainland China from 1983 to 2016. Environ. Sci. Pollut. Res. 2021, 28, 21910–21925. [Google Scholar] [CrossRef]
- Mehmood, K.; Anees, S.A.; Muhammad, S.; Hussain, K.; Shahzad, F.; Liu, Q.; Ansari, M.J.; Alharbi, S.A.; Khan, W.R. Analyzing Vegetation Health Dynamics across Seasons and Regions through NDVI and Climatic Variables. Sci. Rep. 2024, 14, 11775. [Google Scholar] [CrossRef]
- Jiang, L.; Liu, B.; Yuan, Y. Quantifying Vegetation Vulnerability to Climate Variability in China. Remote Sens. 2022, 14, 3491. [Google Scholar] [CrossRef]
- Shahzad, F.; Mehmood, K.; Hussain, K.; Haidar, I.; Anees, S.A.; Muhammad, S.; Ali, J.; Adnan, M.; Wang, Z.; Feng, Z. Comparing Machine Learning Algorithms to Predict Vegetation Fire Detections in Pakistan. Fire Ecol. 2024, 20, 57. [Google Scholar] [CrossRef]
- Osman, M. Kurdistan Region of Iraq Population Analysis Report; Kurdistan Region Statistics Office in Kurdistan Regional Government: Erbil, Irak, 2021.
- Al-Ansari, N. Topography and Climate of Iraq. J. Earth Sci. Geotech. Eng. 2020, 11, 1–13. [Google Scholar] [CrossRef]
- Al-Khalidi, J.; Dima, M.; Stefan, S. Large-Scale Modes Impact on Iraq Climate Variability. Theor. Appl. Clim. 2018, 133, 179–190. [Google Scholar] [CrossRef]
- Ali, S.H.; Qubaa, A.R.; Al-Khayat, A.B.M. Climate Change and Its Potential Impacts on Iraqi Environment: Overview. In Proceedings of the IOP Conference Series: Earth and Environmental Science, Makassar, Indonesia, 27 July 2024; Volume 1300. [Google Scholar]
- Su, Y.; Cui, Y.J.; Dupla, J.C.; Canou, J. Soil-Water Retention Behaviour of Fine/Coarse Soil Mixture with Varying Coarse Grain Contents and Fine Soil Dry Densities. Can. Geotech. J. 2022, 59, 291–299. [Google Scholar] [CrossRef]
- Wang, N.; Wu, Q.; Gui, Y.; Hu, Q.; Li, W. Cross-Modal Segmentation Network for Winter Wheat Mapping in Complex Terrain Using Remote-Sensing Multi-Temporal Images and DEM Data. Remote Sens. 2024, 16, 1775. [Google Scholar] [CrossRef]
- Ali, J.; Haoran, W.; Mehmood, K.; Hussain, W.; Iftikhar, F.; Shahzad, F.; Hussain, K.; Qun, Y.; Zhongkui, J. Remote Sensing and Integration of Machine Learning Algorithms for Above-Ground Biomass Estimation in Larix Principis-Rupprechtii Mayr Plantations: A Case Study Using Sentinel-2 and Landsat-9 Data in Northern China. Front. Environ. Sci. 2025, 13, 1577298. [Google Scholar] [CrossRef]
- Bar, S.; Parida, B.R.; Pandey, A.C. Landsat-8 and Sentinel-2 Based Forest Fire Burn Area Mapping Using Machine Learning Algorithms on GEE Cloud Platform over Uttarakhand, Western Himalaya. Remote Sens. Appl. 2020, 18, 100324. [Google Scholar] [CrossRef]
- Abatzoglou, J.T.; Dobrowski, S.Z.; Parks, S.A.; Hegewisch, K.C. TerraClimate, a High-Resolution Global Dataset of Monthly Climate and Climatic Water Balance from 1958-2015. Sci. Data 2018, 5, 170191. [Google Scholar] [CrossRef]
- Gondo, R.; Kolawole, O.D. Dynamics of Land Use and Land Cover Change in the Distal Okavango Delta, Botswana. Geol. Ecol. Landsc. 2024, 1–18. [Google Scholar] [CrossRef]
- Gu, D.; Andreev, K.; Dupre, M.E. Major Trends in Population Growth Around the World. China CDC Wkly. 2021, 3, 604–613. [Google Scholar] [CrossRef]
- Pesaresi, M.; Schiavina, M.; Politis, P.; Freire, S.; Krasnodębska, K.; Uhl, J.H.; Carioli, A.; Corbane, C.; Dijkstra, L.; Florio, P. Advances on the Global Human Settlement Layer by Joint Assessment of Earth Observation and Population Survey Data. Int. J. Digit. Earth 2024, 17, 2390454. [Google Scholar] [CrossRef]
- Mehmood, K.; Anees, S.A.; Muhammad, S.; Albasher, G.; Shahzad, F.; Hussain, K.; Liu, Q.; Ayub, R.; Khan, W.R. Spatial and Temporal Vegetation Dynamics from 2000 to 2023 in the Western Himalayan Regions. Stoch. Environ. Res. Risk Assess. 2025, 39, 2309–2330. [Google Scholar] [CrossRef]
- Mehmood, K.; Anees, S.A.; Muhammad, S.; Shahzad, F.; Liu, Q.; Khan, W.R.; Shrahili, M.; Ansari, M.J.; Dube, T. Machine Learning and Spatio Temporal Analysis for Assessing Ecological Impacts of the Billion Tree Afforestation Project. Ecol. Evol. 2025, 15, e70736. [Google Scholar] [CrossRef]
- Huang, E.; Zhu, G.; Meng, G.; Wang, Y.; Chen, L.; Miao, Y.; Wang, Q.; Shi, X.; Zhao, L.; Wang, Q. Historical Dataset of Reservoir Construction in Arid Regions. Sci. Data 2025, 12, 1428. [Google Scholar] [CrossRef]
- Moulds, S.; Buytaert, W.; Mijic, A. An Open and Extensible Framework for Spatially Explicit Land Use Change Modelling: The Lulcc R Package. Geosci. Model. Dev. 2015, 8, 3215–3229. [Google Scholar] [CrossRef]
- Baghel, S.; Kothari, M.K.; Tripathi, M.P.; Singh, P.K.; Bhakar, S.R.; Dave, V.; Jain, S.K. Spatiotemporal LULC Change Detection and Future Prediction for the Mand Catchment Using MOLUSCE Tool. Env. Earth Sci. 2024, 83, 66. [Google Scholar] [CrossRef]
- Li, R.; Qi, X.; Chen, L.; Zhu, G.; Meng, G.; Wang, Y.; Huang, E.; Jiao, Y.; Wang, Q.; Li, W. Hydrological Processes in Continental Valley Basins: Evidence from Water Stable Isotopes. Catena 2025, 259, 109314. [Google Scholar] [CrossRef]
- Pontius, R.G.; Millones, M. Death to Kappa: Birth of Quantity Disagreement and Allocation Disagreement for Accuracy Assessment. Int. J. Remote Sens. 2011, 32, 4407–4429. [Google Scholar] [CrossRef]
- García-Álvarez, D.; Camacho Olmedo, M.T.; Van Delden, H.; Mas, J.F.; Paegelow, M. Comparing the Structural Uncertainty and Uncertainty Management in Four Common Land Use Cover Change (LUCC) Model Software Packages. Environ. Model. Softw. 2022, 153, 105411. [Google Scholar] [CrossRef]
- Shahzad, F.; Mehmood, K.; Anees, S.A.; Adnan, M.; Muhammad, S.; Haidar, I.; Ali, J.; Hussain, K.; Feng, Z.; Khan, W.R. Advancing Forest Fire Prediction: A Multi-Layer Stacking Ensemble Model Approach. Earth Sci. Inf. 2025, 18, 270. [Google Scholar] [CrossRef]
- Anees, S.A.; Mehmood, K.; Rehman, A.; Rehman, N.U.; Muhammad, S.; Shahzad, F.; Hussain, K.; Luo, M.; Alarfaj, A.A.; Alharbi, S.A.; et al. Unveiling Fractional Vegetation Cover Dynamics: A Spatiotemporal Analysis Using MODIS NDVI and Machine Learning. Environ. Sustain. Indic. 2024, 24, 100485. [Google Scholar] [CrossRef]
- Hijmans, R.J. Terra: Spatial Data Analysis. R Package Version 1.8-67. 2025. Available online: https://CRAN.R-project.org/package=terra (accessed on 26 June 2025).
- Zhang, W.; Wei, F.; Horion, S.; Fensholt, R.; Forkel, M.; Brandt, M. Global Quantification of the Bidirectional Dependency between Soil Moisture and Vegetation Productivity. Agric. Meteorol. 2022, 313, 108735. [Google Scholar] [CrossRef]
- Kennedy, R.E.; Yang, Z.; Gorelick, N.; Braaten, J.; Cavalcante, L.; Cohen, W.B.; Healey, S. Implementation of the LandTrendr Algorithm on Google Earth Engine. Remote Sens. 2018, 10, 691. [Google Scholar] [CrossRef]
- Gelabert, P.J.; Rodrigues, M.; de la Riva, J.; Ameztegui, A.; Sebastià, M.T.; Vega-Garcia, C. LandTrendr Smoothed Spectral Profiles Enhance Woody Encroachment Monitoring. Remote Sens. Environ. 2021, 262, 112521. [Google Scholar] [CrossRef]
- Sun, H.; Ma, X.; Liu, Y.; Zhou, G.; Ding, J.; Lu, L.; Wang, T.; Yang, Q.; Shu, Q.; Zhang, F. A New Multiangle Method for Estimating Fractional Biocrust Coverage from Sentinel-2 Data in Arid Areas. IEEE Trans. Geosci. Remote Sens. 2024, 62, 1–15. [Google Scholar] [CrossRef]
- Foga, S.; Scaramuzza, P.L.; Guo, S.; Zhu, Z.; Dilley, R.D., Jr.; Beckmann, T.; Schmidt, G.L.; Dwyer, J.L.; Hughes, M.J.; Laue, B. Cloud detection algorithm comparison and validation for operational Landsat data products. Remote Sens. Environ. 2017, 194, 379–390. [Google Scholar] [CrossRef]
- Pasquarella, V.J.; Arévalo, P.; Bratley, K.H.; Bullock, E.L.; Gorelick, N.; Yang, Z.; Kennedy, R.E. Demystifying LandTrendr and CCDC Temporal Segmentation. Int. J. Appl. Earth Obs. Geoinf. 2022, 110, 102806. [Google Scholar] [CrossRef]
- Qiu, D.; Liang, Y.; Shang, R.; Chen, J.M. Improving LandTrendr Forest Disturbance Mapping in China Using Multi-Season Observations and Multispectral Indices. Remote Sens. 2023, 15, 2381. [Google Scholar] [CrossRef]
- Stagge, J.H.; Tallaksen, L.M.; Gudmundsson, L.; Van Loon, A.F.; Stahl, K. Response to Comment on “Candidate Distributions for Climatological Drought Indices (SPI and SPEI)”. Int. J. Climatol. 2016, 36, 2132–2138. [Google Scholar] [CrossRef]
- Vicente-Serrano, S.M.; Beguería, S. Comment on “Candidate Distributions for Climatological Drought Indices (SPI and SPEI)” by James, H. Stagge et al. Int. J. Climatol. 2016, 36, 2120–2131. [Google Scholar] [CrossRef]
- Liu, W.; Wang, J.; Zuo, H.; Fu, Z.; Xiao, W.; Cui, Y.; Zhou, Z. Spatiotemporal Distribution and Variation Characteristics of Convective Activities in Different Climate Zones in Northern China Based on 25 Years of Satellite Observations. Int. J. Climatol. 2025, 45, e8908. [Google Scholar] [CrossRef]
- Gong, C.; Yue, X.; Liao, H.; Ma, Y. A Humidity-Based Exposure Index Representing Ozone Damage Effects on Vegetation. Environ. Res. Lett. 2021, 16, 044030. [Google Scholar] [CrossRef]
- Xiong, Y.; Dai, Z.; Long, C.; Liang, X.; Lou, Y.; Mei, X.; Nguyen, B.A.; Cheng, J. Machine Learning-Based Examination of Recent Mangrove Forest Changes in the Western Irrawaddy River Delta, Southeast Asia. Catena 2024, 234, 107601. [Google Scholar] [CrossRef]
- Feng, K.; Wang, T.; Liu, S.; Kang, W.; Chen, X.; Guo, Z.; Zhi, Y. Monitoring Desertification Using Machine-Learning Techniques with Multiple Indicators Derived from MODIS Images in Mu Us Sandy Land, China. Remote Sens. 2022, 14, 2663. [Google Scholar] [CrossRef]
- Lundberg, S.M.; Erion, G.G.; Lee, S.-I. Consistent individualized feature attribution for tree ensembles. arXiv 2019, arXiv:1802.03888. [Google Scholar] [CrossRef]
- DiCiccio, T.J.; Efron, B. Bootstrap Confidence Intervals. Stat. Sci. 1996, 11, 189–228. [Google Scholar] [CrossRef]
- Tibbe, T.D.; Montoya, A.K. Correcting the Bias Correction for the Bootstrap Confidence Interval in Mediation Analysis. Front. Psychol. 2022, 13, 810258. [Google Scholar] [CrossRef] [PubMed]
- Tong, L.I.; Saminathan, R.; Chang, C.W. Uncertainty Assessment of Non-Normal Emission Estimates Using Non-Parametric Bootstrap Confidence Intervals. J. Environ. Inform. 2016, 28, 61–70. [Google Scholar] [CrossRef][Green Version]
- Anggani, N.L.; Amrullah, H.M.; Gemilang, D.S.A. Moran I Autocorrelation Study for Level Spatial Pattern Analysis. J. Indones. Sos. Teknol. 2023, 4, 1285–1291. [Google Scholar] [CrossRef]
- Zhang, S.; Li, J.; Zhang, T.; Feng, P.; Liu, W. Response of Vegetation to SPI and Driving Factors in Chinese Mainland. Agric. Water Manag. 2024, 291, 108625. [Google Scholar] [CrossRef]
- Zhu, Z.; Yang, Y.; Liu, B. Physics-Based Predictions of the Month-by-Month Summer Western North Pacific Anomalous Anticyclone. J. Clim. 2025, 38, 2187–2203. [Google Scholar] [CrossRef]
- Khansalari, S.; Majidi Dashli, O.; Nikzadfar, M.; Mollaarazi, A. Temporal and Spatial Changes of Dust in Golestan Province Using AOD (Aerosol Optical Depth) and the Affectability of This Province from the Deserts of Turkmenistan. J. Earth Space Phys. 2023, 49, 517–540. [Google Scholar] [CrossRef]
- Emadodin, I.; Reinsch, T.; Taube, F. Drought and Desertification in Iran. Hydrology 2019, 6, 66. [Google Scholar] [CrossRef]
- Zhao, F.; Zhang, M.; Zhu, S.; Zhang, X.; Ma, S.; Gao, Y.; Xia, J.; Wang, X.; Zhang, Y.; Zhang, S. Spatiotemporal Patterns of the Urban Thermal Environment and the Impact of Human Activities in Low-Latitude Plateau Cities. Int. J. Appl. Earth Obs. Geoinf. 2025, 142, 104703. [Google Scholar] [CrossRef]
- Wei, Z.; Miao, L.; Peng, J.; Zhao, T.; Meng, L.; Lu, H.; Peng, Z.; Cosh, M.H.; Fang, B.; Lakshmi, V. Bridging Spatio-Temporal Discontinuities in Global Soil Moisture Mapping by Coupling Physics in Deep Learning. Remote Sens. Environ. 2024, 313, 114371. [Google Scholar] [CrossRef]
- Yang, G.; Qiu, H.; Wang, N.; Yang, D.; Liu, Y. Tracking 35-Year Dynamics of Retrogressive Thaw Slumps across Permafrost Regions of the Tibetan Plateau. Remote Sens. Environ. 2025, 325, 114786. [Google Scholar] [CrossRef]
- Anees, S.A.; Mehmood, K.; Khan, W.R.; Shahzad, F.; Zhran, M.; Ayub, R.; Alarfaj, A.A.; Alharbi, S.A.; Liu, Q. Spatiotemporal Dynamics of Vegetation Cover: Integrative Machine Learning Analysis of Multispectral Imagery and Environmental Predictors. Earth Sci. Inf. 2025, 18, 152. [Google Scholar] [CrossRef]
- Mehmood, K.; Anees, S.A.; Rehman, A.; Pan, S.; Tariq, A.; Zubair, M.; Liu, Q.; Rabbi, F.; Khan, K.A.; Luo, M. Exploring Spatiotemporal Dynamics of NDVI and Climate-Driven Responses in Ecosystems: Insights for Sustainable Management and Climate Resilience. Ecol. Inf. 2024, 80, 102532. [Google Scholar] [CrossRef]
- Morsy, M.; Moursy, F.I.; Sayad, T.; Shaban, S. Climatological Study of SPEI Drought Index Using Observed and CRU Gridded Dataset over Ethiopia. Pure Appl. Geophys. 2022, 179, 3055–3073. [Google Scholar] [CrossRef]
- Nejadrekabi, M.; Eslamian, S.; Zareian, M.J. Spatial Statistics Techniques for SPEI and NDVI Drought Indices: A Case Study of Khuzestan Province. Int. J. Environ. Sci. Technol. 2022, 19, 6573–6594. [Google Scholar] [CrossRef]
- Bisht, H.; Shaloo; Suna, T.; Vishnoi, L.; Gautam, S.; Singh, D.K. Drought Assessment and Trend Analysis Using SPI and SPEI during Southwest Monsoon Season over Bundelkhand Region of Uttar Pradesh, India. Mausam 2023, 74, 119–128. [Google Scholar] [CrossRef]
- He, M.-Y.; Dong, J.-B.; Liu, X.; Kang, S.; Sun, Y.; Deng, L.; Zhang, N.; Zhang, X. Lithium Isotope Fractionation in Weinan Loess and Implications for Pedogenic Processes and Groundwater Impact. Glob. Planet. Change 2025, 252, 104865. [Google Scholar] [CrossRef]
- Yu, H.; Wang, L.; Zhang, J.; Chen, Y. A Global Drought-Aridity Index: The Spatiotemporal Standardized Precipitation Evapotranspiration Index. Ecol. Indic. 2023, 153, 110484. [Google Scholar] [CrossRef]
- Wang, M.; He, G.; Hu, T.; Yang, M.; Zhang, Z.; Zhang, Z.; Wang, G.; Li, H.; Gao, W.; Liu, X. Innovative Hybrid Algorithm for Simultaneous Land Surface Temperature and Emissivity Retrieval: Case Study with SDGSAT-1 Data. Remote Sens. Environ. 2024, 315, 114449. [Google Scholar] [CrossRef]
- Zhang, Y.; Wu, X. Global Space-Time Patterns of Sub-Daily Extreme Precipitation and Its Relationship with Temperature and Wind Speed. Environ. Res. Lett. 2025, 20, 084019. [Google Scholar] [CrossRef]
- Liu, T.; Yu, L.; Yan, Z.; Li, X.; Bu, K.; Yang, J. Enhanced Climate Mitigation Feedbacks by Wetland Vegetation in Semi-arid Compared to Humid Regions. Geophys. Res. Lett. 2025, 52, e2025GL115242. [Google Scholar] [CrossRef]
- Zhu, Z.; Shao, L.; Lu, R.; Hua, W. Two Contrasting Tropical Convection Modes from the Eastern Pacific to Northern Africa That Drive Eurasian Teleconnections in Boreal Summer. npj Clim. Atmos. Sci. 2025, 8, 56. [Google Scholar] [CrossRef]
- Jiang, C.; Wang, Y.; Yang, Z.; Zhao, Y. Do Adaptive Policy Adjustments Deliver Ecosystem-Agriculture-Economy Co-Benefits in Land Degradation Neutrality Efforts? Evidence from Southeast Coast of China. Env. Monit. Assess. 2023, 195, 1215. [Google Scholar] [CrossRef]
- Moges, A.; Tegbaru, G. Estimation of Climate and Watershed Management-Induced Potential Soil Loss Using the USLE in Demjer Watershed, Blue Nile Basin, Ethiopia. Geol. Ecol. Landsc. 2024, 1–19. [Google Scholar] [CrossRef]
- Mehmood, K.; Anees, S.A.; Rehman, A.; Tariq, A.; Liu, Q.; Muhammad, S.; Rabbi, F.; Pan, S.; Hatamleh, W.A. Assessing Forest Cover Changes and Fragmentation in the Himalayan Temperate Region: Implications for Forest Conservation and Management. J. For. Res. 2024, 35, 82. [Google Scholar] [CrossRef]
- Ding, Y.; Zheng, X.; Zhao, K.; Xin, X.; Liu, H. Quantifying the Impact of NDVIsoil Determination Methods and NDVIsoil Variability on the Estimation of Fractional Vegetation Cover in Northeast China. Remote Sens. 2016, 8, 29. [Google Scholar] [CrossRef]
- Mirzabaev, A.; Ahmed, M.; Werner, J.; Pender, J.; Louhaichi, M. Rangelands of Central Asia: Challenges and Opportunities. J. Arid Land 2016, 8, 93–108. [Google Scholar] [CrossRef]
- Kumar, B.P.; Babu, K.R.; Anusha, B.N.; Rajasekhar, M. Geo-Environmental Monitoring and Assessment of Land Degradation and Desertification in the Semi-Arid Regions Using Landsat 8 OLI/TIRS, LST, and NDVI Approach. Environ. Chall. 2022, 8, 100578. [Google Scholar] [CrossRef]
- Chang, S.; Chen, H.; Wu, B.; Nasanbat, E.; Yan, N.; Davdai, B. A Practical Satellite-Derived Vegetation Drought Index for Arid and Semi-Arid Grassland Drought Monitoring. Remote Sens. 2021, 13, 414. [Google Scholar] [CrossRef]
- Beguería, S.; Peña-Angulo, D.; Trullenque-Blanco, V.; González-Hidalgo, C. MOPREDAScentury: A Long-Term Monthly Precipitation Grid for the Spanish Mainland. Earth Syst. Sci. Data 2023, 15, 2547–2575. [Google Scholar] [CrossRef]
- Beguería, S.; Vicente-Serrano, S.M. SPEI: Calculation of the Standardized Precipitation–Evapotranspiration Index (R Package Version 1.8.1); Comprehensive R Archive Network (CRAN), R Foundation for Statistical Computing: Vienna, Austria, 2023; Available online: https://CRAN.R-project.org/package=SPEI (accessed on 28 June 2025).
- Pontius, R.G., Jr.; Millones, M. Problems and Solutions for Kappa-Based Indices of Agreement. Stud. Model. Sense Mak. Planet Earth 2008, 8. [Google Scholar]
- Sun, L.; Feng, Z.; Shao, Y.; Wang, L.; Su, J.; Ma, T.; Lu, D.; An, J.; Pang, Y.; Fahad, S.; et al. The development of a set of novel low cost and data processing-free measuring instruments for tree diameter at breast height and tree position. Forests 2023, 14, 891. [Google Scholar] [CrossRef]
- Allington, G.; Kreitzer, N. Detecting Land Cover Change in Rangelands. 2023. Available online: https://google-earth-engine.com/Terrestrial-Applications-part-2/Detecting-Land-Cover-Change-in-Rangelands/ (accessed on 28 June 2025).
- Bonney, M.T.; He, Y.; Myint, S.W. Contextualizing the 2019–2020 Kangaroo Island Bushfires: Quantifying Landscape-Level Influences on Past Severity and Recovery with Landsat and Google Earth Engine. Remote Sens. 2020, 12, 3942. [Google Scholar] [CrossRef]
- Kennedy, R.E.; Yang, Z.; Cohen, W.B. Detecting trends in forest disturbance and recovery using yearly Landsat time series: 1. LandTrendr—Temporal segmentation algorithms. Remote Sens. Environ. 2010, 114, 2897–2910. [Google Scholar] [CrossRef]









| Dataset/Derived Product | Primary Source | Native/Working Resolution | Temporal Coverage |
|---|---|---|---|
| Landsat imagery and derived indices (NDVI, FVC, NBR, LST, VHI) | GEE—USGS Collection 2 | 30 m | 2000–2023 |
| SPEI (monthly; 1-, 3-, 6-, 12-month) | TerraClimate | 4 km → 30 m * | 2000–2023 |
| Joint ecological stress (SPEI–VHI co-occurrence, 1-month lag) | (TerraClimate + Landsat) | 30 m | 2000–2023 |
| Annual LULC classifications | Landsat (RF) | 30 m | 2000–2023 |
| Distance to roads, rivers, waterbodies | OpenStreetMap | 10 m → 30 m * | Current (static) |
| Population density | WorldPop | 100 m → 30 m * | 2000–2023 |
| Agricultural-intensity metrics | Provincial agricultural statistics | District polygons → 30 m * | 2000–2023 |
| Urban expansion rate | GHSL built-up change | 30 m | 2000–2023 |
| Slope Range (%/Decade) | Trend Category |
|---|---|
| <–10 | Severe degradation |
| –10 to –5 | Moderate degradation |
| –5 to +5 | Stable |
| +5 to +10 | Moderate recovery |
| >+10 | Strong recovery |
| CA | HO | WB | UL | BL | Row Total | |
|---|---|---|---|---|---|---|
| CA | 8746.5 | 267.78 | 42.79 | 67.81 | 429.02 | 9553.9 |
| HO | 197.2 | 2623.47 | 11.89 | 12.15 | 11.86 | 2856.57 |
| WB | 8.09 | 6.45 | 221.57 | 0.16 | 2.74 | 239.01 |
| UL | 69.01 | 11.01 | 0.15 | 394.49 | 3.83 | 478.49 |
| BL | 356.58 | 23.36 | 73.06 | 12.27 | 2420.25 | 2885.52 |
| Column Total | 9377.37 | 2932.08 | 349.46 | 486.88 | 2867.7 | 16,013.48 |
| Metric | Training | Test |
|---|---|---|
| Accuracy | 83.5% | 79.2% |
| Kappa | 0.6697 | 0.5839 |
| Sensitivity (Degraded) | 0.7973 | 0.7532 |
| Specificity (Stable) | 0.8724 | 0.8307 |
| Precision (PPV) | 0.8165 | 0.8165 |
| F1 Score | 0.7835 | 0.7835 |
| AUC | 0.925 | 0.884 |
Disclaimer/Publisher’s Note: The statements, opinions and data contained in all publications are solely those of the individual author(s) and contributor(s) and not of MDPI and/or the editor(s). MDPI and/or the editor(s) disclaim responsibility for any injury to people or property resulting from any ideas, methods, instructions or products referred to in the content. |
© 2025 by the authors. Licensee MDPI, Basel, Switzerland. This article is an open access article distributed under the terms and conditions of the Creative Commons Attribution (CC BY) license (https://creativecommons.org/licenses/by/4.0/).
Share and Cite
Al-Tameemi, N.; Xuexia, Z.; Shahzad, F.; Mehmood, K.; Linying, X.; Zhou, J. From Trends to Drivers: Vegetation Degradation and Land-Use Change in Babil and Al-Qadisiyah, Iraq (2000–2023). Remote Sens. 2025, 17, 3343. https://doi.org/10.3390/rs17193343
Al-Tameemi N, Xuexia Z, Shahzad F, Mehmood K, Linying X, Zhou J. From Trends to Drivers: Vegetation Degradation and Land-Use Change in Babil and Al-Qadisiyah, Iraq (2000–2023). Remote Sensing. 2025; 17(19):3343. https://doi.org/10.3390/rs17193343
Chicago/Turabian StyleAl-Tameemi, Nawar, Zhang Xuexia, Fahad Shahzad, Kaleem Mehmood, Xiao Linying, and Jinxing Zhou. 2025. "From Trends to Drivers: Vegetation Degradation and Land-Use Change in Babil and Al-Qadisiyah, Iraq (2000–2023)" Remote Sensing 17, no. 19: 3343. https://doi.org/10.3390/rs17193343
APA StyleAl-Tameemi, N., Xuexia, Z., Shahzad, F., Mehmood, K., Linying, X., & Zhou, J. (2025). From Trends to Drivers: Vegetation Degradation and Land-Use Change in Babil and Al-Qadisiyah, Iraq (2000–2023). Remote Sensing, 17(19), 3343. https://doi.org/10.3390/rs17193343

