Sign in to use this feature.

Years

Between: -

Subjects

remove_circle_outline
remove_circle_outline
remove_circle_outline
remove_circle_outline
remove_circle_outline
remove_circle_outline
remove_circle_outline
remove_circle_outline
remove_circle_outline

Journals

remove_circle_outline
remove_circle_outline
remove_circle_outline
remove_circle_outline
remove_circle_outline
remove_circle_outline
remove_circle_outline

Article Types

Countries / Regions

remove_circle_outline
remove_circle_outline
remove_circle_outline
remove_circle_outline
remove_circle_outline
remove_circle_outline

Search Results (1,053)

Search Parameters:
Keywords = LOX1

Order results
Result details
Results per page
Select all
Export citation of selected articles as:
24 pages, 5125 KB  
Article
Transcription, Alternative Splicing, and Post-Translational Regulation of CaLOXs in the Dynamic Regulation of Jasmonate Levels in Wounded Pepper Leaves
by Juliette T. Keith, Yinting Chen, Jennifer Gabriel, Nicole M. van Dam and Jacqueline C. Bede
Plants 2026, 15(1), 45; https://doi.org/10.3390/plants15010045 - 23 Dec 2025
Abstract
In response to stresses, jasmonates increase rapidly, leading to plant resistance against necrotrophic pathogens and chewing insect herbivores. Jasmonate biosynthesis is regulated at many levels, including transcriptionally, through alternative splicing, and the phosphorylation of the 13S-lipoxygenase (LOX) that catalyzes an early [...] Read more.
In response to stresses, jasmonates increase rapidly, leading to plant resistance against necrotrophic pathogens and chewing insect herbivores. Jasmonate biosynthesis is regulated at many levels, including transcriptionally, through alternative splicing, and the phosphorylation of the 13S-lipoxygenase (LOX) that catalyzes an early step in jasmonate biosynthesis. In pepper, transcriptomic analysis of a foliar wounding time course was conducted to deepen our understanding of these regulatory mechanisms. All four CaLOXs are constitutively expressed. CaLOX2, which encodes an enzyme with a Ser in a predicted regulatory phosphosite, shows a rapid but short-lived increase in wound-induced expression. In contrast, CaLOX7, which encodes a protein with a non-phosphorylatable Ala at the phosphosite, shows higher wound-induced expression at 6 h. As well, at this timepoint, there is a predicted increase in exon 4 retention in CaLOX8 transcripts in wounded plants. ChimeraX protein modeling predicts that the retention of exon 4 may negatively affect enzyme activity, possibly by blocking access to the enzyme’s active site. The transcription, alternative splicing, and post-translational regulation of CaLOX enzymes support the dynamic fluctuations observed in the jasmonates, which increase rapidly upon wounding and return to basal levels at 6 h post-stress. Full article
(This article belongs to the Special Issue Recent Advancements in Jasmonate Research)
Show Figures

Figure 1

18 pages, 1552 KB  
Article
Humic Substances from Different Sources Modulate Salicylic Acid-Mediated Defense in Plants Infected by Powdery Mildew
by Rakiely M. Silva, Vicente Mussi-Dias, Fábio L. Olivares, Lázaro E. P. Peres and Luciano P. Canellas
Plants 2025, 14(24), 3854; https://doi.org/10.3390/plants14243854 - 17 Dec 2025
Viewed by 191
Abstract
Modern agriculture relies heavily on chemical inputs to sustain productivity, yet their intensive use poses environmental and health risks. Sustainable strategies based on biostimulants have emerged as promising alternatives to reduce agrochemical dependence. Among these compounds, humic substances (HS) stand out for their [...] Read more.
Modern agriculture relies heavily on chemical inputs to sustain productivity, yet their intensive use poses environmental and health risks. Sustainable strategies based on biostimulants have emerged as promising alternatives to reduce agrochemical dependence. Among these compounds, humic substances (HS) stand out for their ability to modulate plant growth and activate defense responses. This study aimed to evaluate the effects of HS from different sources—vermicompost (Vc) and peat (Pt)—on the salicylic acid (SA)-mediated defense pathway in tomato plants (Solanum lycopersicum cv. Micro-Tom) infected with Oidium sp. The HS were characterized by solid-state 13C CPMAS NMR to determine the relative distribution of carbon functional groups and structural domains, including alkyl, O-alkyl, aromatic, and carbonyl carbon fractions, as well as hydrophobicity-related indices. Enzymatic activities of lipoxygenase, peroxidase, phenylalanine ammonia lyase, and beta 1,3-glucanase were determined spectrophotometrically, and RT-qPCR quantified gene transcription levels involved in SA signaling and defense (MED25, MED16, MED14, NPR1, ICS, PAL, LOX1.1, MYC2, JAZ, jar1, CAT, POX, SOD, APX, ERF, PR-1, PR-2, PR-4 e PR-5). Both HS significantly reduced disease severity and activated key SA-related defense genes, including the regulatory gene NPR1 and the effector genes PR1, PR2 and PR5, with Pt providing greater protection. Notably, HS amplified defense-related gene expression and enzymatic activities specifically under infection, showing a stronger induction than in non-infected plants. These results demonstrate that structural differences among HS drive distinct and enhanced defense responses under pathogen challenge, highlighting their potential as sustainable tools for improving plant immunity in agricultural systems. Full article
(This article belongs to the Section Plant Protection and Biotic Interactions)
Show Figures

Figure 1

16 pages, 828 KB  
Article
First Insights into the Anti-Inflammatory Potential of Colliguaja odorifera Molina Leaf Extracts and Their Isolated Phenolic Compounds
by Amy Figueroa, Ana Mutis, Emilio Hormazabal, Olga Rubilar, Edward Hermosilla, João Henrique Ghilardi Lago, Andrés Quiroz and Javier Espinoza
Plants 2025, 14(24), 3839; https://doi.org/10.3390/plants14243839 - 17 Dec 2025
Viewed by 198
Abstract
Despite the ethnobotanical significance of Chilean Colliguaja species, research on their biological activities and phytochemical composition remains limited. Among these species, Colliguaja odorifera Molina (Euphorbiaceae), traditionally used in folk medicine to alleviate toothaches, stands out for its potential for medicinal applications. This study [...] Read more.
Despite the ethnobotanical significance of Chilean Colliguaja species, research on their biological activities and phytochemical composition remains limited. Among these species, Colliguaja odorifera Molina (Euphorbiaceae), traditionally used in folk medicine to alleviate toothaches, stands out for its potential for medicinal applications. This study aims to investigate the anti-inflammatory activity of the C. odorifera leaf extracts and their secondary metabolites isolated from the most active extract. A hydroalcoholic extract of C. odorifera leaves was prepared, and subsequently ethyl acetate (EA-E), n-butanol (B-E), and water (W-E) extracts were obtained by liquid–liquid partition. The extracts were first evaluated for their ability to inhibit lipoxygenase, and the most active extract was subsequently tested for hyaluronidase (HA) and secretory phospholipase A2 (sPLA2). The most active extract was EA-E, with IC50 values of 11.75, 31.09, and 6.60 µg/mL for anti-LOX activity, hyaluronidase, and sPLA2, respectively. This extract was analyzed by chromatography coupled to mass spectrometry and 1H and 13C NMR spectroscopy, allowing the identification, for the first time, of shikimic acid, gallic acid, methyl gallate, ethyl gallate, and a putative galloyl-luteolin. These results suggest that C. odorifera is a promising candidate for the development of natural alternatives to nonsteroidal anti-inflammatory drugs. Full article
Show Figures

Figure 1

0 pages, 3062 KB  
Article
Expression of New Gene Markers Regulating Protein Metabolism in Porcine Ovarian Granulosa Cells In Vitro
by Krzysztof Data, Wiesława Kranc, Małgorzata Blatkiewicz, Dominika Domagała, Julia Niebora, Piotr P. Chmielewski, Artur Bryja, Izabela Berdowska, Agnieszka Żok, Magdalena Kulus, Jakub Kulus, Teresa Wysocka, Robert Z. Spaczyński, Hanna Piotrowska-Kempisty, Paul Mozdziak, Bartosz Kempisty, Paweł Antosik, Dorota Bukowska and Mariusz T. Skowroński
Int. J. Mol. Sci. 2025, 26(24), 11942; https://doi.org/10.3390/ijms262411942 - 11 Dec 2025
Viewed by 203
Abstract
During oocyte maturation, granulosa cells (GCs) respond to fluctuating hormone levels in the ovary. The study aims to reveal metabolism and activity patterns of isolated and cultured GCs, reflecting in vivo processes. A downregulation of GARNL3 and ARRDC4 across all time points (48 [...] Read more.
During oocyte maturation, granulosa cells (GCs) respond to fluctuating hormone levels in the ovary. The study aims to reveal metabolism and activity patterns of isolated and cultured GCs, reflecting in vivo processes. A downregulation of GARNL3 and ARRDC4 across all time points (48 h, 96 h, and 144 h) suggests reduced cell signaling and response to external stimuli, which may be related to the isolation and in vitro culturing of GCs from the complex ovarian microenvironment. The consistent elevation of LOX underscores its role in extracellular matrix (ECM) cross-linking, crucial for oocyte quality, whereas FN1 and ITGB3 highlight cellular adhesion and ECM interaction during adaptation to in vitro conditions. The study further demonstrates that ANKRD1 and SLC1A1 are upregulated over time in vitro, indicating cellular differentiation and metabolic alterations. Furthermore, proteoglycan and MAPK signaling pathways are identified as key players in cell-to-cell and cell-to-ECM interactions. GSEA revealed heightened activity in vasculature development, the TGF-β signaling pathway, cell development, and lipid response. The findings suggest that while GCs in vitro mimic in vivo processes related to ECM remodeling and oocyte development, they also exhibit a tendency towards aging. The research emphasizes that isolated GCs in vitro exhibit time-dependent activity shifts related to cellular differentiation, ECM remodeling, and lipid metabolism, which also have implications for the understanding of reproductive physiology and pathologies. Full article
(This article belongs to the Section Molecular Biology)
Show Figures

Figure 1

18 pages, 2437 KB  
Article
Investigation of the Jasmonate ZIM-Domain Family Reveals PavJAZ8 Regulates Fruit Aroma Traits in Sweet Cherry (Prunus avium L.)
by Wei Wang, Tianle Shi, Zhengrong Dai, Xiaoming Zhang, Jing Wang, Chuanbao Wu, Chen Feng, Guohua Yan, Kaichun Zhang, Yuan Yang and Xuwei Duan
Biomolecules 2025, 15(12), 1721; https://doi.org/10.3390/biom15121721 - 11 Dec 2025
Viewed by 260
Abstract
Jasmonate ZIM-domain (JAZ) family genes, which belong to TIFY family, are plant-specific transcriptional repressors. As key regulators of the jasmonic acid signaling pathway, JAZ proteins play crucial roles in various aspects of plant biology. However, the identification and functional characterization of JAZ genes [...] Read more.
Jasmonate ZIM-domain (JAZ) family genes, which belong to TIFY family, are plant-specific transcriptional repressors. As key regulators of the jasmonic acid signaling pathway, JAZ proteins play crucial roles in various aspects of plant biology. However, the identification and functional characterization of JAZ genes in sweet cherry (Prunus avium L.) fruit remain unknown. In the present study, we identified nine JAZ members in the sweet cherry genome. We systematically analyzed the gene structures, protein domains, evolutionary relationships, and physicochemical properties of these members and also evaluated their expression levels across different fruit developmental stages, as well as under methyl jasmonate (MeJA) treatment. Among these members, our results revealed a previously uncharacterized JAZ member, PavJAZ8, as a crucial regulator of fruit aroma traits. Specifically, RT-qPCR analysis showed that PavJAZ8 overexpression modulates the expression of genes involved in the biosynthesis of aroma volatiles, such as PavLOX2, PavLOX3, PavHPL1, PavADH1.1, PavADH1.2, and PavADH7, which are involved in the synthesis of aldehydes and alcohols. Consistent with the gene expression data, analysis of volatile metabolites revealed that PavJAZ8 overexpression significantly inhibited the accumulation of several related aldehydes and alcohols, including hexanal, geraniol, and benzyl alcohol. Furthermore, PavJAZ8 expression was highly responsive to phytohormone treatments, such as abscisic acid (ABA) and MeJA. Further analysis showed that PavJAZ8 interacts with PavMYC2, thereby mediating JA signal transduction. Our results highlight PavJAZ8 as a novel regulator of fruit aroma quality, offering a valuable genetic target for sweet cherry improvement. Full article
Show Figures

Figure 1

18 pages, 1539 KB  
Article
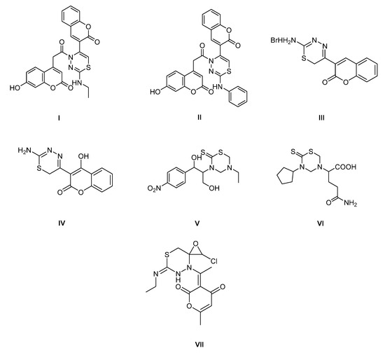
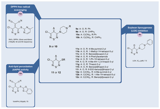
Novel Mono-Substituted 4H-1,2,6-Thiadiazines with Antioxidant and Anti-Lipoxygenase Activities
by Eleftherios Charissopoulos, Panayiotis A. Koutentis, Andreas S. Kalogirou and Eleni Pontiki
Int. J. Mol. Sci. 2025, 26(24), 11817; https://doi.org/10.3390/ijms262411817 - 7 Dec 2025
Viewed by 111
Abstract
Τhe synthesis of a novel series of mono-substituted 4H-1,2,6-thiadiazine derivatives was reported, aiming at enhancing antioxidant and lipoxygenase inhibitory activities via pharmacophore combination. The compounds were prepared from 3,5-dichloro-4H-1,2,6-thiadiazin-4-one and 2-(3,5-dichloro-4H-1,2,6-thiadiazin-4-ylidene)malononitrile. All the derivatives were evaluated for [...] Read more.
Τhe synthesis of a novel series of mono-substituted 4H-1,2,6-thiadiazine derivatives was reported, aiming at enhancing antioxidant and lipoxygenase inhibitory activities via pharmacophore combination. The compounds were prepared from 3,5-dichloro-4H-1,2,6-thiadiazin-4-one and 2-(3,5-dichloro-4H-1,2,6-thiadiazin-4-ylidene)malononitrile. All the derivatives were evaluated for radical scavenging activity towards 2,2-diphenyl-1-picrylhydrazyl (DPPH), 2,2′-azobis(2-methylpropionamidine) dihydrochloride (AAPH)-induced lipid peroxidation inhibition, and soybean lipoxygenase (sLOX) inhibition. The compounds exhibited moderate to good antioxidant activity and variable sLOX inhibition. Notably, 2-[3-(benzo[d]oxazol-2-ylthio)-5-chloro-4H-1,2,6-thiadiazin-4-ylidene]malononitrile showed the strongest antioxidant effect (92% DPPH scavenging at 60 min and 70% inhibition of AAPH-induced lipid peroxidation) but low sLOX inhibition, whereas 3-chloro-5-(4-phenylpiperazin-1-yl)-4H-1,2,6-thiadiazin-4-one displayed the most potent sLOX inhibition (IC50: 7.5 μM), with a docking score of −8.3 kcal/mol developing hydrophobic interactions with Phe134 and Val520. Full article
(This article belongs to the Section Biochemistry)
Show Figures

Graphical abstract

0 pages, 3071 KB  
Article
Reliable Gene Expression Normalization in Cucumber Leaves: Identifying Stable Reference Genes Under Drought Stress
by Wojciech Szczechura, Urszula Kłosińska, Marzena Nowakowska, Katarzyna Nowak and Marcin Nowicki
Agronomy 2025, 15(12), 2811; https://doi.org/10.3390/agronomy15122811 - 6 Dec 2025
Viewed by 347
Abstract
Reverse transcription quantitative PCR (RT-qPCR) is extensively used to quantify gene expression under drought conditions; however, its reliability depends on the validation of the reference genes under specific conditions. In cucumber, reference genes have rarely been validated under drought conditions. This study identified [...] Read more.
Reverse transcription quantitative PCR (RT-qPCR) is extensively used to quantify gene expression under drought conditions; however, its reliability depends on the validation of the reference genes under specific conditions. In cucumber, reference genes have rarely been validated under drought conditions. This study identified stable housekeeping genes for RT-qPCR normalization in the leaves of two inbred lines with contrasting drought responses. Plants underwent a 7-day drought period, with leaf samples collected at multiple points along with watered controls. The expression stability of 13 candidate genes was evaluated using four algorithms: geNorm, NormFinder, BestKeeper, and the comparative ΔCt method, with the results integrated using RefFinder. Ten genes producing specific and efficient amplicons were analyzed for stability. CACS and UBI-1 consistently ranked among the most stable genes, with TIP41-like as an additional reliable option, whereas GAPDH and HEL were unstable. GeNorm pairwise variation analysis showed that the two reference genes were sufficient for accurate normalization. Functional validation with three drought-responsive targets (LOX, HsfC1, and CYP72A219) and comparison with RNA sequencing (RNA-seq) fold changes confirmed that normalization using CACS and UBI-1 yielded the most biologically credible expression profiles. These reference genes will facilitate robust RT-qPCR analyses of drought response in cucumber leaves and provide a starting point for validating suitable normalizers in other cucumber organs and related cucurbits. Full article
(This article belongs to the Special Issue Advances in Crop Molecular Breeding and Genetics—2nd Edition)
Show Figures

Figure 1

0 pages, 1791 KB  
Article
Impact of Viburnum opulus L. Fruit Extracts on the Physicochemical, Sensory, and Bioactive Properties of Wheat Waffles
by Begümhan Ömeroğlu Gülada, Urszula Złotek, Urszula Gawlik, Dariusz Kowalczyk, Duygu Taşkın, Turgut Taşkın, Anna Jakubczyk and Fatma Esra Güneş
Molecules 2025, 30(24), 4677; https://doi.org/10.3390/molecules30244677 - 5 Dec 2025
Viewed by 344
Abstract
This study aimed to compare the phenolic profiles and bioactive properties of powdered aqueous (AVOE) and methanolic (MVOE) Viburnum opulus L. fruit extracts and compare the effect of increasing concentrations of these extracts on the physicochemical, sensory, and bioactive properties of wheat waffles. [...] Read more.
This study aimed to compare the phenolic profiles and bioactive properties of powdered aqueous (AVOE) and methanolic (MVOE) Viburnum opulus L. fruit extracts and compare the effect of increasing concentrations of these extracts on the physicochemical, sensory, and bioactive properties of wheat waffles. The polyphenol content and bioactivity of the extracts and waffles were assessed based on their water–ethanol and phosphate-buffered saline extracts, as well as on samples after in vitro digestion. MVOE and MVOE-enriched waffles showed superior, statistically significant antioxidant and anti-inflammatory activity compared to AVOE and AVOE-enriched waffles. Functional analyses revealed that the enrichment level affected water absorption, texture, and sensory perception, with reduced acceptability at high aqueous extract levels. Overall, methanolic extract enrichment provided the best balance between functionality and bioactivity, and waffles enriched with the highest amount of MVOE were characterized by having the highest potentially bioavailable polyphenol fraction (17.47 ± 1.01 mg GAE/gDW) as well as the strongest ability to inhibit LOX and XO activity (EC50 = 8.55 ± 0.16 and 9.25 ± 0.01 mgDW/mL, respectively) with simultaneous high consumer acceptability. These results confirm the applicability of VO extracts in food formulations and potential health benefits, offering a basis for future clinical studies on VO-enriched functional foods. Full article
(This article belongs to the Special Issue New Achievements and Challenges in Food Chemistry)
Show Figures

Figure 1

0 pages, 1563 KB  
Article
Association Between Complete Blood Count and the Lipoxygenase Pathway in Hashimoto’s Thyroiditis
by Karolina Wrońska, Maciej Ziętek, Tomasz Machałowski and Małgorzata Szczuko
Cells 2025, 14(24), 1933; https://doi.org/10.3390/cells14241933 - 5 Dec 2025
Viewed by 486
Abstract
Background: Hashimoto’s Thyroiditis (HT) is one of the most common autoimmune diseases worldwide, yet little is known about the role of lipid mediators in its pathogenesis. This study investigated whether there is a link between complete blood count (CBC) and arachidonic acid (AA) [...] Read more.
Background: Hashimoto’s Thyroiditis (HT) is one of the most common autoimmune diseases worldwide, yet little is known about the role of lipid mediators in its pathogenesis. This study investigated whether there is a link between complete blood count (CBC) and arachidonic acid (AA) derivatives resulting from the activation of lipoxygenases (LOX) in 39 female patients with HT. Material and Methods: Blood samples were used as the research material. Liquid chromatography was employed to analyze the lipid mediators. Results: Neutropenia, lymphopenia and basopenia were observed in the women studied. An increase in mean corpuscular volume (MCV) and low haematocrit (HCT) and hemoglobin (HGB) levels were also noted. The highest amounts of hydroxyeicosatetraenoic acids (5S-HETE, 12S-HETE and 15S-HETE) and 5-oxo-eicosatetraenoic acid (5-oxo-ETE) were observed in the study group. The strongest positive correlations were observed between the acids and C-reactive protein (CRP), neutrophils (NEUT), and eosinophils (EOS). Furthermore, significant correlations between eicosanoids and anthropometric parameters were also presented. Conclusions: Eicosanoids may play a crucial role in the pathogenesis of HT, affecting complete blood count. Further research in this area could lead to the development of new diagnostic markers and therapeutic strategies, including those aimed at the anticancer treatment of this gland. Full article
Show Figures

Figure 1

18 pages, 372 KB  
Article
Glucosinolate-Derived Metabolites from Barbarea vulgaris (Brassicaceae): Evaluation of Antimicrobial, Antioxidant, and Anti-Inflammatory Potentials
by Elvira Mavrić-Scholze, Amina Gusinac, Milan Dekić, Ivan Palić, Edina Avdović, Dušica Simijonović, Mirjana Grujović, Katarina Marković, Vladimir Dobričić, Jelena Bošković, Zoran Marković and Niko Radulović
Molecules 2025, 30(23), 4606; https://doi.org/10.3390/molecules30234606 - 30 Nov 2025
Viewed by 319
Abstract
Glucosinolate-derived metabolites play central roles in plant defense and are increasingly recognized for their pharmacological importance. Barbarea vulgaris produces a structurally diverse set of such compounds, yet their biological activities remain insufficiently explored. In this study, natural metabolites and their synthetic analogues were [...] Read more.
Glucosinolate-derived metabolites play central roles in plant defense and are increasingly recognized for their pharmacological importance. Barbarea vulgaris produces a structurally diverse set of such compounds, yet their biological activities remain insufficiently explored. In this study, natural metabolites and their synthetic analogues were evaluated for antimicrobial, antibiofilm, antioxidant, and anti-inflammatory properties. Antimicrobial activity was assessed against human and plant pathogens by determining minimum inhibitory and minimum microbicidal concentrations, antibiofilm potential was examined using microplate assays, and radical scavenging activity was measured by DPPH and ABTS assays. In addition, the compounds were screened for inhibitory effects on lipoxygenase (LOX) and cyclooxygenase-2 (COX-2). Phenolic derivatives, particularly methyl-4-hydroxyphenylethyl dithiocarbamate (2) and 2-(4-hydroxyphenyl)ethyl isothiocyanate (8), exhibited notable in vitro antibacterial activity (MIC 0.312–1.25 mg mL−1 against E. coli ATCC 25922 and S. aureus ATCC 25923) and detectable antibiofilm effects. Racemic barbarin (4) preferentially inhibited LOX, underscoring its potential as an anti-inflammatory scaffold, whereas COX-2 inhibition was weak across all tested compounds. None of the metabolites showed radical scavenging activity, suggesting that their effects rely on enzyme inhibition or microbial interactions rather than nonspecific antioxidant mechanisms. This study provides an integrated evaluation of B. vulgaris metabolites, highlighting their ecological role in plant defense and their potential as scaffolds for novel antimicrobial and anti-inflammatory agents. Full article
Show Figures

Graphical abstract

17 pages, 2765 KB  
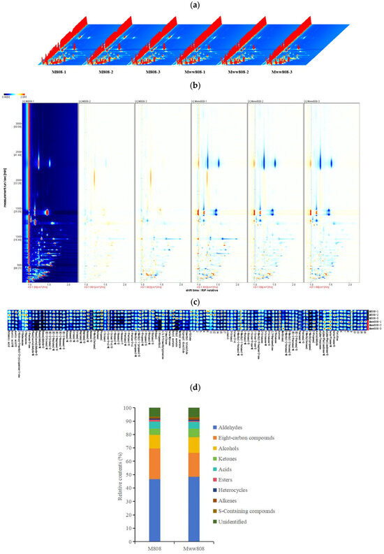
Article
Comparative Analysis of Volatile Aroma Compounds, Fatty Acids, and LOX Pathway Gene Expression of Two Lentinula edodes Mycelia
by Changxia Yu, Jun Jiang, Mengke Zhang, Qin Dong, Lin Yang, Lei Zha, Qian Guo and Yan Zhao
J. Fungi 2025, 11(12), 845; https://doi.org/10.3390/jof11120845 - 28 Nov 2025
Viewed by 381
Abstract
Although the aroma profile of Lentinula edodes has been extensively studied in fruiting bodies, the mycelial stage provides a distinct context for elucidating the fundamental metabolic pathways, free from the complexities of organismal development. To elucidate the mechanism underlying aroma differences between L. [...] Read more.
Although the aroma profile of Lentinula edodes has been extensively studied in fruiting bodies, the mycelial stage provides a distinct context for elucidating the fundamental metabolic pathways, free from the complexities of organismal development. To elucidate the mechanism underlying aroma differences between L. edodes strain 808 (the control strain) and its mutant strain ww808 (with almost no shiitake aroma), this study employed GC-IMS combined with PCA and OPLS-DA to identify key aroma biomarkers during the mycelial stage. All analyses were performed with three biological replicates. Furthermore, fatty acids composition, key enzyme activities of the LOX pathway, and their gene expression levels were systematically compared. The results indicated significant differences in the content of volatile aroma compounds in the mycelia of the two strains, primarily stemming from fundamental restructuring of gene expression and enzyme activity in the LOX pathway. The LOX gene expression and LOX activity of 808 mycelium were relatively high, facilitating the accumulation of key aroma compounds such as phenylethanal, benzaldehyde, and ethyl acetate, which constitute its distinctive aromatic profile. However, although the mycelium of ww808 possessed richer fatty acid precursor (C18:2), its lower LOX gene expression restricted the flux of this pathway. The significantly increased expression of ADH2, ADH3, and ADH5 genes and higher ADH activity enhanced the conversion capacity of aldehydes to alcohols and ketones. Given the generally higher odor thresholds of alcohols and ketones compared to aldehydes, distinct aroma profiles emerged between the two strains. Pearson correlation analysis further confirmed the significant correlations between the aroma biomarkers, fatty acids, key genes, and enzyme activities. This study revealed the formation mechanism of aroma differences in the mycelia of the two strains from the perspective of metabolic pathways, providing a theoretical foundation and candidate targets for the directed genetic improvement of L. edodes aroma quality. Full article
(This article belongs to the Section Fungi in Agriculture and Biotechnology)
Show Figures

Figure 1

22 pages, 4109 KB  
Article
Single-Cell Transcriptomics of Human Acute Myocardial Infarction Reveals Oxidative Stress-Associated Cardiomyocyte Subpopulations and Candidate Predictive Signatures
by Jiashuo Hu, Ao Wang and Lan Hong
Antioxidants 2025, 14(12), 1435; https://doi.org/10.3390/antiox14121435 - 28 Nov 2025
Viewed by 589
Abstract
Excessive oxidative stress drives pathological ventricular remodeling after acute myocardial infarction (AMI), yet adaptive cardiomyocyte mechanisms are poorly understood. We analyzed 64,510 human cardiomyocytes from five integrated single-cell datasets to delineate oxidative stress heterogeneity. Using quartile thresholds of a composite oxidative stress score, [...] Read more.
Excessive oxidative stress drives pathological ventricular remodeling after acute myocardial infarction (AMI), yet adaptive cardiomyocyte mechanisms are poorly understood. We analyzed 64,510 human cardiomyocytes from five integrated single-cell datasets to delineate oxidative stress heterogeneity. Using quartile thresholds of a composite oxidative stress score, cells were stratified into three distinct subpopulations: high oxidative stress (HOX, score > 2.608), dynamic transient oxidative stress (DTOX), and low oxidative stress (LOX, score < 2.061). Paradoxically, HOX cells exhibited severe oxidative stress alongside significantly higher cellular plasticity than DTOX and LOX cells (p < 0.001), as confirmed by CytoTRACE and pseudotime trajectory analyses. This subpopulation demonstrated a unique “metabolic activation–immune suppression” signature and served as a central communication hub. An integrative machine-learning framework incorporating six distinct algorithms and independent cohort validation identified five core marker genes (TRIM63, ETFDH, TXNIP, CKMT2, and PDK4). These genes demonstrated stable diagnostic capability for AMI in independent validation cohorts (AUCs 0.688–0.721, all p < 0.001) and were specifically enriched in HOX cells. Our work reveals a previously unrecognized adaptive state in post-infarction cardiomyocytes, offering promising new targets for precision diagnosis and intervention. Full article
(This article belongs to the Section Aberrant Oxidation of Biomolecules)
Show Figures

Figure 1

36 pages, 3683 KB  
Article
Design, Synthesis, Biological Evaluation, and In Silico Studies of Novel Multitarget Cinnamic Acid Hybrids
by Ioanna-Chrysoula Tsopka, Eleni Pontiki, Ioanna Sigala, Eleni Nikolakaki, Kyriakos C. Prousis and Dimitra Hadjipavlou-Litina
Molecules 2025, 30(23), 4582; https://doi.org/10.3390/molecules30234582 - 28 Nov 2025
Viewed by 357
Abstract
Chronic inflammation is implicated in the development of various multifactorial diseases, including cancer, diabetes, arthritis, cardiovascular disorders, Alzheimer’s disease, and autoimmune diseases. The enzymes that play a key role in the onset of the inflammation are cyclooxygenases (COXs) and lipoxygenases (LOXs). In recent [...] Read more.
Chronic inflammation is implicated in the development of various multifactorial diseases, including cancer, diabetes, arthritis, cardiovascular disorders, Alzheimer’s disease, and autoimmune diseases. The enzymes that play a key role in the onset of the inflammation are cyclooxygenases (COXs) and lipoxygenases (LOXs). In recent years, cinnamic acid hybrid molecules, particularly those incorporating a nitric oxide (NO) donor moiety, have attracted considerable attention as potential pharmacological agents for the treatment of multifactorial diseases. In the present study, novel cinnamic acid–nitric oxide (NO) donor hybrids were synthesized as multitarget agents and evaluated for their antioxidant, anti-inflammatory, and cytotoxic properties. In particular, hybrids 5ai, 6ai, 9ai, and 11 were synthesized and evaluated as lipid peroxidation and LOX inhibitors, while selected molecules were further tested as COX-1 and COX-2 inhibitors. Hybrids 6ai, 9ai, and 11 that contain a NO donor moiety, were additionally tested as albumin denaturation inhibitors and for their ability to release NO. The results indicated that compound 9a is a promising multitarget agent, exhibiting the lowest IC50 for LOX inhibition, significant antioxidant activity, and the highest NO donor potency. Furthermore, compound 9e demonstrated significant inhibitory activity against both COX-2 and LOX, suggesting its potential as a dual COX–LOX inhibitor. Additionally, compound 6i exhibited the strongest cytotoxic activity among the tested compounds, with EC50 values ranging from 36 to 45 μM across multiple cancer cell lines. All synthesized compounds were also evaluated through in silico studies. Full article
(This article belongs to the Section Medicinal Chemistry)
Show Figures

Figure 1

21 pages, 960 KB  
Article
Antidiabetic and Anti-Inflammatory Potential of Sorbus aucuparia Fruits (Rowanberries) from Romania
by Elena Neagu, Gabriela Paun, Camelia Albu, Georgiana Badea, Ana Maria Seciu-Grama and Gabriel Lucian Radu
Appl. Sci. 2025, 15(23), 12585; https://doi.org/10.3390/app152312585 - 27 Nov 2025
Viewed by 339
Abstract
This study aimed to obtain extracts concentrated in polyphenolic compounds from Sorbus aucuparia fruits and evaluate their antioxidant, antidiabetic, anti-inflammatory, and cytotoxic potential. Two modern extraction methods were used, ultrasound-assisted extraction (UAE) and accelerated solvent extraction (ASE), to obtain hydroalcoholic extracts (50% EtOH [...] Read more.
This study aimed to obtain extracts concentrated in polyphenolic compounds from Sorbus aucuparia fruits and evaluate their antioxidant, antidiabetic, anti-inflammatory, and cytotoxic potential. Two modern extraction methods were used, ultrasound-assisted extraction (UAE) and accelerated solvent extraction (ASE), to obtain hydroalcoholic extracts (50% EtOH v/v, 15% mass), then the extracts were purified and concentrated by membrane technologies and analyzed spectrophotometrically and chromatographically. HPLC analysis revealed the predominant polyphenolic compounds as chlorogenic acid (526.08 ± 23.35 µg/mL), rutin (36.07 ± 1.23 µg/mL), and caffeic acid (34.41 ± 1.21 µg/mL). The antidiabetic and anti-inflammatory potential of the extracts was analyzed spectrophotometrically by testing their capacity to inhibit α-amylase and α-glucosidase, and, respectively, hyaluronidase (HYA) and lipoxygenase (LOX). The cytotoxic potential of the extracts was tested on the mouse fibroblast NCTC clone L929 cell line. The concentrated ASE extracts showed a pronounced inhibitory activity on the tested enzymes: IC50α-glucosidase was 13.50 ± 0.96 µg/mL, (IC50acarbose was 20.19 ± 1.67 µg/mL), IC50α-amylase was 23.74 ± 1.32 µg/mL (IC50acarbose was 22.65 ± 1.27 µg/mL), and IC50LOX was 24.30 ± 1.54 µg/mL (IC50ibuprofen was 26.91 ± 1.27 µg/mL), IC50HYA was 43.04 ± 2.19 µg/mL (IC50ibuprofen was 51.54 ± 3.67 µg/mL). Also, the concentrated UAE extracts presented inhibitory activity superior to or close to that of the standard used, as follows: IC50HYA was 48.49 ± 3.15 µg/mL (IC50ibuprofen was 51.54 ± 3.67 µg/mL) and IC50α-glucosidase was 21.53 ± 1.25 µg/mL (IC50acarbose was 20.19 ± 1.67 µg/mL). The results obtained showed that Sorbus aucuparia fruits could be used in products for diabetes and inflammatory diseases. Full article
Show Figures

Figure 1

26 pages, 27449 KB  
Article
Ferritin Mitochondrial (FTMT)-Driven Mitochondrial Ferroptosis in Vascular Smooth Muscle Cells: A Role of NCOA4 in Atherosclerosis Pathogenesis and Modulation by Gualou–Xiebai
by Li Zhu, Jun Gao, Zijian Liu, An Zhou and Hongfei Wu
Nutrients 2025, 17(23), 3713; https://doi.org/10.3390/nu17233713 - 26 Nov 2025
Viewed by 478
Abstract
Background/Objectives: Atherosclerosis (AS)-related cardiovascular diseases are a major global health threat, with vascular smooth muscle cells (VSMCs) phenotypic switching, abnormal proliferation, and migration as key progression drivers. Nuclear receptor coactivator 4 (NCOA4), a core ferritinophagy mediator overexpressed in AS plaques, may promote [...] Read more.
Background/Objectives: Atherosclerosis (AS)-related cardiovascular diseases are a major global health threat, with vascular smooth muscle cells (VSMCs) phenotypic switching, abnormal proliferation, and migration as key progression drivers. Nuclear receptor coactivator 4 (NCOA4), a core ferritinophagy mediator overexpressed in AS plaques, may promote VSMCs ferroptosis by perturbing mitochondrial iron metabolism and ROS homeostasis, but precise mechanisms remain unclear. The classic Chinese herbal combination “Gualou-Xiebai” (GLXB) has anti-AS effects, yet how it modulates NCOA4-mediated ferroptosis to inhibit VSMCs’ functions is unknown. This study addresses this gap to advance GLXB’s therapeutic potential and identify AS targets. Methods: An AS model was established in ApoE−/− mice by 12-week high-fat diet feeding, with model validation confirmed via ultrasound monitoring and H&E staining. NCOA4 was genetically modulated (knockdown and overexpression) to assess its role in plaque formation and lipid deposition using H&E staining, aortic imaging, immunofluorescence, and Western blotting. In vitro, VSMCs were stimulated with ox-LDL to induce proliferation and migration. NCOA4 was silenced using siRNA to examine associated ferroptosis levels and molecular mechanisms. Protein interactions between NCOA4 and the mitochondrial iron storage protein FTMT were evaluated by Co-IP and GST pull-down assays, while mitochondrial ROS (mitoROS) levels were measured to explore functional relationships. The extent of ferroptosis and the underlying regulatory mechanisms were assessed following treatment with GLXB-containing serum or transfection with small interfering RNA targeting LOX-1 (si-LOX-1). Results: NCOA4 knockdown reduced aortic lipid deposition, plaque burden, VSMC proliferation/migration, and mitochondrial ferroptosis. NCOA4 bound and suppressed FTMT, inducing mitochondrial iron overload, ROS accumulation, membrane depolarization, and ferroptosis. Combining NCOA4 silencing with FTMT inhibition elevated mitoROS, confirming the axis’s role in iron homeostasis. GLXB attenuated VSMCs dysregulation in vivo and in vitro, an effect abrogated by LOX-1 overexpression. Conclusions: NCOA4 promotes AS by binding FTMT, disrupting mitochondrial iron homeostasis, and triggering VSMCs ferroptosis. GLXB inhibits LOX-1-mediated NCOA4 expression, mitigating ferroptosis and VSMCs dysregulation, supporting its potential as a targeted anti-AS therapy. Full article
(This article belongs to the Section Nutrition and Metabolism)
Show Figures

Figure 1

Back to TopTop