Sign in to use this feature.

Years

Between: -

Subjects

remove_circle_outline
remove_circle_outline
remove_circle_outline
remove_circle_outline
remove_circle_outline
remove_circle_outline
remove_circle_outline

Journals

Article Types

Countries / Regions

Search Results (21)

Search Parameters:
Keywords = LOV domain

Order results
Result details
Results per page
Select all
Export citation of selected articles as:
14 pages, 7694 KB  
Article
The Role of Enoyl Reductase in the Monacolin K Biosynthesis Pathway in Monascus spp.
by Tingting Yao, Xiaodi Wang and Fusheng Chen
J. Fungi 2025, 11(3), 199; https://doi.org/10.3390/jof11030199 - 4 Mar 2025
Cited by 4 | Viewed by 1612
Abstract
Monacolin K (MK), a secondary metabolite produced by Monascus spp. with the ability to inhibit cholesterol production, is structurally identical to lovastatin produced by Aspergillus terreus. In the lovastatin biosynthetic pathway, the polyketide synthase (PKS) encoded by lovB must work together with the [...] Read more.
Monacolin K (MK), a secondary metabolite produced by Monascus spp. with the ability to inhibit cholesterol production, is structurally identical to lovastatin produced by Aspergillus terreus. In the lovastatin biosynthetic pathway, the polyketide synthase (PKS) encoded by lovB must work together with the enoyl reductase encoded by lovC to ensure lovastatin production. However, it is unclear whether mokA and mokE in the MK gene cluster of Monascus spp., both of which are highly homologous to lovB and lovC, respectively, also have the same functions for MK biosynthesis. In the current study, the high-yielding MK M. pilosus MS-1 was used as the research object, and it was found that the enoyl reductase domain of MokA may be non-functional due to the lack of amino acids at active sites, a function that may be compensated for by MokE in the MK synthesis pathway. Then, the mokE-deleted (ΔmokE), -complemented (ΔmokE::mokE), and -overexpressed (PgpdA-mokE) strains were constructed, and the results showed that ΔmokE did not produce MK, and ΔmokE::mokE restored MK synthesis, while the ability of PgpdA-mokE to produce MK was increased by 32.1% compared with the original strain MS-1. These results suggest that the MokA synthesized by Monascus spp. must be assisted by MokE to produce MK, just as lovastatin produced by A. terreus, which provides clues for further genetic engineering to improve the yield of MK in Monascus spp. Full article
Show Figures

Figure 1

20 pages, 10010 KB  
Article
Genome-Wide Analysis of NPH3/RPT2-like (NRL) Genes in Grape (Vitis vinifera L.): Their Identification, Characterization, and Different Responses to Light Quality
by Shiyang Li, Hongsheng Gao, Xiaoyan Li, Yihua Liu, Hang Zhao, Nianwei Qiu and Hongxia Zhang
Horticulturae 2025, 11(3), 274; https://doi.org/10.3390/horticulturae11030274 - 3 Mar 2025
Cited by 1 | Viewed by 1281
Abstract
NRL (NPH3/RPT2-Like) proteins, which are exclusive to plants, serve as critical mediators in phototropic signaling by dynamically regulating light-dependent cellular processes. We identified 24 NRL genes (VvNRL) in the Vitis vinifera L. genome, which were unevenly distributed on 11 chromosomes. Phylogenetic analysis [...] Read more.
NRL (NPH3/RPT2-Like) proteins, which are exclusive to plants, serve as critical mediators in phototropic signaling by dynamically regulating light-dependent cellular processes. We identified 24 NRL genes (VvNRL) in the Vitis vinifera L. genome, which were unevenly distributed on 11 chromosomes. Phylogenetic analysis showed that these family members were divided into six groups, and promoter analysis revealed ubiquitous light-responsive cis-elements across all 24 members, suggesting conserved regulatory mechanisms. Sequence alignment and structural similarity analysis showed that VvNRL4 and VvNRL6 were highly similar to NPH3 and NPR2. Experiments with different light qualities showed that VvNRL6 was induced by blue and red light, while VvNRL4 was not affected by light spectra, similar to NPH3 in Arabidopsis. Molecular docking prediction suggested that VvNRL4 and VvNRL6 may, respectively, interact with the LOV domain in VvPHO1 and VvPHO2, through their C-terminal coiled-coil domain and N-terminal BTB domain, to further regulate the activity of VvPHO1 and VvPHO2. In addition, 10 of the 24 VvNRLs, including VvNRL4 and VvNRL6, possessed the conserved RxS motif in their conserved C-terminal consensus sequences. This study provides a reference for further studies on the function and regulation of VvNRL family members in fruit vine plants. Full article
(This article belongs to the Section Genetics, Genomics, Breeding, and Biotechnology (G2B2))
Show Figures

Figure 1

16 pages, 5079 KB  
Article
Optogenetic Control of the Mitochondrial Protein Import in Mammalian Cells
by Lukas F. J. Althoff, Markus M. Kramer, Benjamin Bührer, Denise Gaspar and Gerald Radziwill
Cells 2024, 13(19), 1671; https://doi.org/10.3390/cells13191671 - 9 Oct 2024
Cited by 2 | Viewed by 3746
Abstract
Mitochondria provide cells with energy and regulate the cellular metabolism. Almost all mitochondrial proteins are nuclear-encoded, translated on ribosomes in the cytoplasm, and subsequently transferred to the different subcellular compartments of mitochondria. Here, we developed OptoMitoImport, an optogenetic tool to control the import [...] Read more.
Mitochondria provide cells with energy and regulate the cellular metabolism. Almost all mitochondrial proteins are nuclear-encoded, translated on ribosomes in the cytoplasm, and subsequently transferred to the different subcellular compartments of mitochondria. Here, we developed OptoMitoImport, an optogenetic tool to control the import of proteins into the mitochondrial matrix via the presequence pathway on demand. OptoMitoImport is based on a two-step process: first, light-induced cleavage by a TEV protease cuts off a plasma membrane-anchored fusion construct in close proximity to a mitochondrial targeting sequence; second, the mitochondrial targeting sequence preceding the protein of interest recruits to the outer mitochondrial membrane and imports the protein fused to it into mitochondria. Upon reaching the mitochondrial matrix, the matrix processing peptidase cuts off the mitochondrial targeting sequence and releases the protein of interest. OptoMitoImport is available as a two-plasmid system as well as a P2A peptide or IRES sequence-based bicistronic system. Fluorescence studies demonstrate the release of the plasma membrane-anchored protein of interest through light-induced TEV protease cleavage and its localization to mitochondria. Cell fractionation experiments confirm the presence of the peptidase-cleaved protein of interest in the mitochondrial fraction. The processed product is protected from proteinase K treatment. Depletion of the membrane potential across the inner mitochondria membrane prevents the mitochondrial protein import, indicating an import of the protein of interest by the presequence pathway. These data demonstrate the functionality of OptoMitoImport as a generic system with which to control the post-translational mitochondrial import of proteins via the presequence pathway. Full article
(This article belongs to the Section Mitochondria)
Show Figures

Graphical abstract

17 pages, 1941 KB  
Article
A Knockout of the Photoreceptor PtAureo1a Results in Altered Diel Expression of Diatom Clock Components
by Shvaita Madhuri, Bernard Lepetit, Alexander Helmut Fürst and Peter G. Kroth
Plants 2024, 13(11), 1465; https://doi.org/10.3390/plants13111465 - 25 May 2024
Cited by 5 | Viewed by 1981
Abstract
Plants and algae use light not only for driving photosynthesis but also to sense environmental cues and to adjust their circadian clocks via photoreceptors. Aureochromes are blue-light-dependent photoreceptors that also function as transcription factors, possessing both a LOV and a bZIP domain. Aureochromes [...] Read more.
Plants and algae use light not only for driving photosynthesis but also to sense environmental cues and to adjust their circadian clocks via photoreceptors. Aureochromes are blue-light-dependent photoreceptors that also function as transcription factors, possessing both a LOV and a bZIP domain. Aureochromes so far have only been detected in Stramenopile algae, which include the diatoms. Four paralogues of aureochromes have been identified in the pennate model diatom Phaeodactylum tricornutum: PtAureo1a, 1b, 1c, and 2. While it was shown recently that diatoms have a diel rhythm, the molecular mechanisms and components regulating it are still largely unknown. Diel gene expression analyses of wild-type P. tricornutum, a PtAureo1a knockout strain, and the respective PtAureo1 complemented line revealed that all four aureochromes have a different diel regulation and that PtAureo1a has a strong co-regulatory influence on its own transcription, as well as on that of other genes encoding different blue-light photoreceptors (CPF1, 2 and 4), proteins involved in photoprotection (Lhcx1), and specific bHLH transcription factors (RITMO1). Some of these genes completely lost their circadian expression in the PtAureo1a KO mutant. Our results suggest a major involvement of aureochromes in the molecular clock of diatoms. Full article
Show Figures

Figure 1

15 pages, 2737 KB  
Article
Reporter Coxsackievirus A5 Expressing iLOV Fluorescent Protein or Luciferase Used for Rapid Neutralizing Assay in Cells and Living Imaging in Mice
by Wei-Ping Jin, Chen Wang, Jie Wu, Jing Guo, Sheng-Li Meng, Ze-Jun Wang, Dai-Guan Yu and Shuo Shen
Viruses 2023, 15(9), 1868; https://doi.org/10.3390/v15091868 - 2 Sep 2023
Cited by 2 | Viewed by 2469
Abstract
Coxsackievirus A5 (CV-A5) is a re-emerging enterovirus that causes hand, foot, and mouth disease in children under five years of age. CV-A5-M14-611 is a mouse-adapted strain that can infect orally and lead to the death of 14-day-old mice. Here, recombinants based on CV-A5-M14-611 [...] Read more.
Coxsackievirus A5 (CV-A5) is a re-emerging enterovirus that causes hand, foot, and mouth disease in children under five years of age. CV-A5-M14-611 is a mouse-adapted strain that can infect orally and lead to the death of 14-day-old mice. Here, recombinants based on CV-A5-M14-611 were constructed carrying three reporter genes in different lengths. Smaller fluorescent marker proteins, light, oxygen, voltage sensing (iLOV), and nano luciferase (Nluc) were proven to be able to express efficiently in vitro. However, the recombinant with the largest insertion of the red fluorescence protein gene (DsRed) was not rescued. The construction strategy of reporter viruses was to insert the foreign genes between the C-terminus of VP1 and the N-terminus of 2A genes and to add a 2A protease cleavage domain at both ends of the insertions. The iLOV-tagged or Nluc-tagged recombinants, CV-A5-iLOV or CV-A5-Nluc, exhibited a high capacity for viral replication, genetic stability in cells and pathogenicity in mice. They were used to establish a rapid, inexpensive and convenient neutralizing antibody assay and greatly facilitated virus neutralizing antibody titration. Living imaging was performed on mice with CV-A5-Nluc, which exhibited specific bioluminescence in virus-disseminated organs, while fluorescence induced by CV-A5-iLOV was weakly detected. The reporter-gene-tagged CV-A5 can be used to study the infection and mechanisms of CV-A5 pathogenicity in a mouse model. They can also be used to establish rapid and sensitive assays for detecting neutralizing antibodies. Full article
(This article belongs to the Special Issue Coxsackieviruses and Associated Diseases)
Show Figures

Figure 1

13 pages, 2325 KB  
Article
The N-Terminal Region of the BcWCL1 Photoreceptor Is Necessary for Self-Dimerization and Transcriptional Activation upon Light Stimulation in Yeast
by Matías Guerrero, Carlos Ruiz, Andrés Romero, Luka Robeson, Diego Ruiz and Francisco Salinas
Int. J. Mol. Sci. 2023, 24(15), 11874; https://doi.org/10.3390/ijms241511874 - 25 Jul 2023
Cited by 2 | Viewed by 2163
Abstract
The BcWCL1 protein is a blue-light photoreceptor from the fungus Botrytis cinerea. This protein has a central role in B. cinerea circadian regulation and is an ortholog to WC-1 from Neurospora crassa. The BcWCL1 and WC-1 proteins have similar protein domains, [...] Read more.
The BcWCL1 protein is a blue-light photoreceptor from the fungus Botrytis cinerea. This protein has a central role in B. cinerea circadian regulation and is an ortholog to WC-1 from Neurospora crassa. The BcWCL1 and WC-1 proteins have similar protein domains, including a LOV (Light Oxygen Voltage) domain for light sensing, two PAS (Per Arnt Sim) domains for protein–protein interaction, and a DNA binding domain from the GATA family. Recently, the blue-light response of BcWCL1 was demonstrated in a version without PAS domains (BcWCL1PAS∆). Here, we demonstrated that BcWCL1PAS∆ is capable of self-dimerization through its N-terminal region upon blue-light stimulation. Interestingly, we observed that BcWCL1PAS∆ enables transcriptional activation as a single component in yeast. By using chimeric transcription factors and the luciferase reporter gene, we assessed the transcriptional activity of different fragments of the N-terminal and C-terminal regions of BcWCL1PAS∆, identifying a functional transcriptional activation domain (AD) in the N-terminal region that belongs to the 9aaTAD family. Finally, we determined that the transcriptional activation levels of BcWCL1PAS∆ AD are comparable to those obtained with commonly used ADs in eukaryotic cells (Gal4 and p65). In conclusion, the BcWCL1PAS∆ protein self-dimerized and activated transcription in a blue-light-dependent fashion, opening future applications of this photoreceptor in yeast optogenetics. Full article
(This article belongs to the Special Issue Yeast: Molecular and Cell Biology)
Show Figures

Figure 1

21 pages, 3950 KB  
Article
Comparative and Temporal Characterization of LPS and Blue-Light-Induced TLR4 Signal Transduction and Gene Expression in Optogenetically Manipulated Endothelial Cells
by Anna Stierschneider, Benjamin Neuditschko, Katrin Colleselli, Harald Hundsberger, Franz Herzog and Christoph Wiesner
Cells 2023, 12(5), 697; https://doi.org/10.3390/cells12050697 - 22 Feb 2023
Cited by 8 | Viewed by 4268
Abstract
In endothelial cells (ECs), stimulation of Toll-like receptor 4 (TLR4) by the endotoxin lipopolysaccharide (LPS) induces the release of diverse pro-inflammatory mediators, beneficial in controlling bacterial infections. However, their systemic secretion is a main driver of sepsis and chronic inflammatory diseases. Since distinct [...] Read more.
In endothelial cells (ECs), stimulation of Toll-like receptor 4 (TLR4) by the endotoxin lipopolysaccharide (LPS) induces the release of diverse pro-inflammatory mediators, beneficial in controlling bacterial infections. However, their systemic secretion is a main driver of sepsis and chronic inflammatory diseases. Since distinct and rapid induction of TLR4 signaling is difficult to achieve with LPS due to the specific and non-specific affinity to other surface molecules and receptors, we engineered new light-oxygen-voltage-sensing (LOV)-domain-based optogenetic endothelial cell lines (opto-TLR4-LOV LECs and opto-TLR4-LOV HUVECs) that allow fast, precise temporal, and reversible activation of TLR4 signaling pathways. Using quantitative mass-spectrometry, RT-qPCR, and Western blot analysis, we show that pro-inflammatory proteins were not only expressed differently, but also had a different time course when the cells were stimulated with light or LPS. Additional functional assays demonstrated that light induction promoted chemotaxis of THP-1 cells, disruption of the EC monolayer and transmigration. In contrast, ECs incorporating a truncated version of the TLR4 extracellular domain (opto-TLR4 ΔECD2-LOV LECs) revealed high basal activity with fast depletion of the cell signaling system upon illumination. We conclude that the established optogenetic cell lines are well suited to induce rapid and precise photoactivation of TLR4, allowing receptor-specific studies. Full article
(This article belongs to the Special Issue Research Advances in Cell Methods)
Show Figures

Figure 1

34 pages, 1910 KB  
Article
Interdisciplinary IoT and Emotion Knowledge Graph-Based Recommendation System to Boost Mental Health
by Amelie Gyrard and Karima Boudaoud
Appl. Sci. 2022, 12(19), 9712; https://doi.org/10.3390/app12199712 - 27 Sep 2022
Cited by 12 | Viewed by 6122
Abstract
Humans are feeling emotions every day, but they can still encounter difficulties understanding them. To better understand emotions, we integrated interdisciplinary knowledge about emotions from various domains such as neurosciences (e.g., neurobiology), physiology, and psychology (affective sciences, positive psychology, cognitive psychology, psychophysiology, neuropsychology, [...] Read more.
Humans are feeling emotions every day, but they can still encounter difficulties understanding them. To better understand emotions, we integrated interdisciplinary knowledge about emotions from various domains such as neurosciences (e.g., neurobiology), physiology, and psychology (affective sciences, positive psychology, cognitive psychology, psychophysiology, neuropsychology, etc.). To organize the knowledge, we employ technologies such as Artificial Intelligence with Knowledge Graphs and Semantic Reasoning. Furthermore, Internet of Things (IoT) technologies can help to acquire physiological data knowledge. The goal of this paper is to aggregate the interdisciplinary knowledge and implement it within the Emotional Knowledge Graph (EmoKG). The Emotional Knowledge Graph is used within our naturopathy recommender system that suggests food to boost emotion (e.g., chocolate contains magnesium that is recommended when we feel depressed). The recommender system also answers a set of competency questions to easily retrieve emotional related-knowledge from EmoKG, such as what are the basic emotions and the more sophisticated ones, what are the neurotransmitters and hormones related to emotions, etc. To follow FAIR principles, EmoKG is mapped to existing knowledge bases found on the BioPortal biomedical ontology catalog such as SNOMEDCT, FMA, RXNORM, MedDRA, and also from emotion ontologies (when available online). We design the LOV4IoT-Emotion ontology catalog that encourages researchers from heterogeneous communities to apply FAIR principles by releasing online their (emotion) ontologies, datasets, rules, etc. The set of ontology codes shared online can be semi-automatically processed; if not available, the scientific publications describing the emotion ontologies are semi-automatically processed with Natural Language Processing (NLP) technologies. This research is also relevant for other use cases such as European projects (ACCRA for emotional robots to reduce the social isolation of aging people, StandICT for standardization, and AI4EU for Artificial Intelligence) and alliances for IoT such as AIOTI. The recommender system can be extended to address other advice such as aromatherapy and take into consideration medical devices to monitor patients’ vital signals related to emotions and mental health. Full article
(This article belongs to the Special Issue Affective Computing and Recommender Systems)
Show Figures

Figure 1

18 pages, 3789 KB  
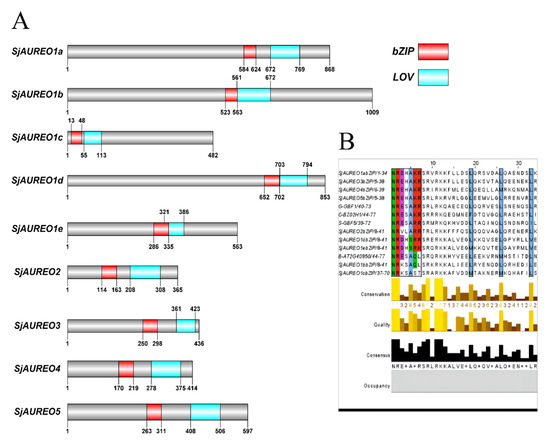
Article
Genome-Wide Identification and Analysis of the Aureochrome Gene Family in Saccharina japonica and a Comparative Analysis with Six Other Algae
by Yukun Wu, Pengyan Zhang, Zhourui Liang, Yanmin Yuan, Maohong Duan, Yi Liu, Di Zhang and Fuli Liu
Plants 2022, 11(16), 2088; https://doi.org/10.3390/plants11162088 - 11 Aug 2022
Cited by 6 | Viewed by 3041
Abstract
Aureochrome (AUREO) is a kind of blue light photoreceptor with both LOV and bZIP structural domains, identified only in Stramenopiles. It functions as a transcription factor that responds to blue light, playing diverse roles in the growth, development, and reproduction of Stramenopiles. Most [...] Read more.
Aureochrome (AUREO) is a kind of blue light photoreceptor with both LOV and bZIP structural domains, identified only in Stramenopiles. It functions as a transcription factor that responds to blue light, playing diverse roles in the growth, development, and reproduction of Stramenopiles. Most of its functions are currently unknown, especially in the economically important alga S. japonica farmed on a large scale. This study provided a comprehensive analysis of the characteristics of AUREO gene families in seven algae, focusing on the AUREOs of S. japonica. AUREO genes were strictly identified from seven algal genomes. Then AUREO phylogenetic tree was constructed from 44 conserved AUREO genes collected. These AUREO genes were divided into five groups based on phylogenetic relationships. A total of 28 genes unnamed previously were named according to the phylogenetic tree. A large number of different cis-acting elements, especially bZIP transcription factors, were discovered upstream of AUREO genes in brown algae. Different intron/exon structural patterns were identified among all AUREOs. Transcriptomic data indicated that the expression of Sj AUREO varied significantly during the different development stages of S. japonica gametophytes. Periodic rhythms of light induction experiments indicate that Sj AUREO existed in a light-dependent circadian expression pattern, differing from other similar studies in the past. This may indicate that blue light affects gametophyte development through AUREO as a light signal receptor. This study systematically identified and analyzed the AUREO gene family in seven representative brown algae, which lay a good foundation for further study and understanding of AUERO functions in agal growth and development. Full article
(This article belongs to the Section Plant Genetics, Genomics and Biotechnology)
Show Figures

Figure 1

14 pages, 1914 KB  
Article
Interactions between Core Elements of the Botrytis cinerea Circadian Clock Are Modulated by Light and Different Protein Domains
by Vicente Rojas, Francisco Salinas, Andrés Romero, Luis F. Larrondo and Paulo Canessa
J. Fungi 2022, 8(5), 486; https://doi.org/10.3390/jof8050486 - 6 May 2022
Cited by 9 | Viewed by 3420
Abstract
Botrytis cinerea possesses a complex light-sensing system composed of eleven photoreceptors. In B. cinerea, bcwcl1 encodes for the BcWCL1 protein, the orthologue of the blue-light photoreceptor WC-1 from Neurospora crassa. The functional partner of BcWCL1 is the BcWCL2 protein, both interacting [...] Read more.
Botrytis cinerea possesses a complex light-sensing system composed of eleven photoreceptors. In B. cinerea, bcwcl1 encodes for the BcWCL1 protein, the orthologue of the blue-light photoreceptor WC-1 from Neurospora crassa. The functional partner of BcWCL1 is the BcWCL2 protein, both interacting in the nucleus and forming the B. cinerea white collar complex (BcWCC). This complex is required for photomorphogenesis and circadian regulation. However, no molecular evidence shows a light-dependent interaction between the BcWCC components or light-sensing capabilities in BcWCL1. In this work, by employing a yeast two-hybrid system that allows for the in vivo analysis of protein–protein interactions, we confirm that BcWCL1 and BcWCL2 interact in the absence of light as well as upon blue-light stimulation, primarily through their PAS (Per-Arnt-Sim) domains. Deletion of the PAS domains present in BcWCL1 (BcWCL1PAS∆) or BcWCL2 (BcWCL2PAS∆) severely impairs the interaction between these proteins. Interestingly, the BcWCL1PAS∆ protein shows a blue-light response and interacts with BcWCL2 or BcWCL2PAS∆ upon light stimulation. Finally, we demonstrate that BcWCL1 and BcWCL1PAS∆ respond to blue light by introducing a point mutation in the photoactive cysteine, confirming that both proteins are capable of light sensing. Altogether, the results revealed the complexity of protein–protein interactions occurring between the core elements of the B. cinerea circadian clock. Full article
Show Figures

Figure 1

16 pages, 2315 KB  
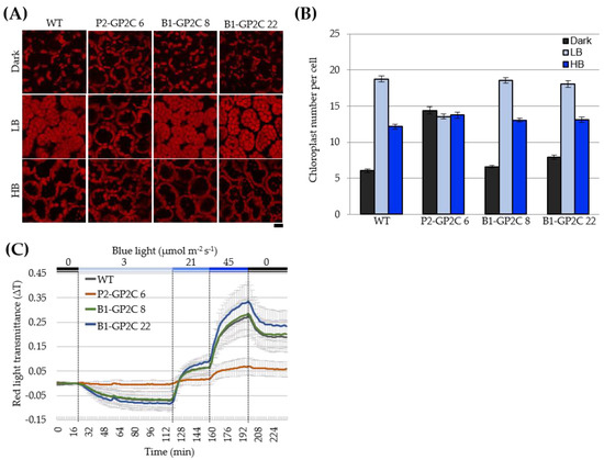
Article
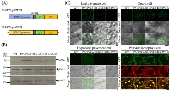
Guard-Cell-Specific Expression of Phototropin2 C-Terminal Fragment Enhances Leaf Transpiration
by Young-Sun Riu, Hyun-Geun Song, Hwi-Su Kim and Sam-Geun Kong
Plants 2022, 11(1), 65; https://doi.org/10.3390/plants11010065 - 26 Dec 2021
Cited by 2 | Viewed by 3679
Abstract
Phototropins (phot1 and phot2) are plant-specific blue light receptors that mediate chloroplast movement, stomatal opening, and phototropism. Phototropin is composed of the N-terminus LOV1 and LOV2 domains and the C-terminus Ser/Thr kinase domain. In previous studies, 35-P2CG transgenic plants expressing the phot2 C-terminal [...] Read more.
Phototropins (phot1 and phot2) are plant-specific blue light receptors that mediate chloroplast movement, stomatal opening, and phototropism. Phototropin is composed of the N-terminus LOV1 and LOV2 domains and the C-terminus Ser/Thr kinase domain. In previous studies, 35-P2CG transgenic plants expressing the phot2 C-terminal fragment–GFP fusion protein (P2CG) under the control of 35S promoter showed constitutive phot2 responses, including chloroplast avoidance response, stomatal opening, and reduced hypocotyl phototropism regardless of blue light, and some detrimental growth phenotypes. In this study, to exclude the detrimental growth phenotypes caused by the ectopic expression of P2C and to improve leaf transpiration, we used the PHOT2 promoter for the endogenous expression of GFP-fused P2C (GP2C) (P2-GP2C) and the BLUS1 promoter for the guard-cell-specific expression of GP2C (B1-GP2C), respectively. In P2-GP2C plants, GP2C expression induced constitutive phototropin responses and a relatively dwarf phenotype as in 35-P2CG plants. In contrast, B1-GP2C plants showed the guard-cell-specific P2C expression that induced constitutive stomatal opening with normal phototropism, chloroplast movement, and growth phenotype. Interestingly, leaf transpiration was significantly improved in B1-GP2C plants compared to that in P2-GP2C plants and WT. Taken together, this transgenic approach could be applied to improve leaf transpiration in indoor plants. Full article
(This article belongs to the Section Plant Genetics, Genomics and Biotechnology)
Show Figures

Graphical abstract

20 pages, 25682 KB  
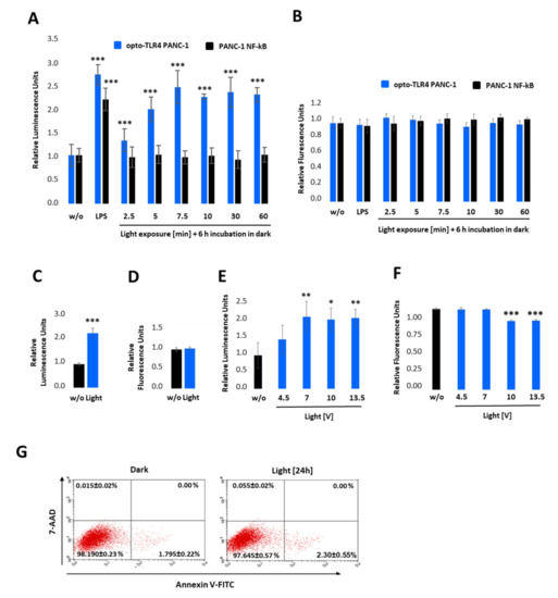
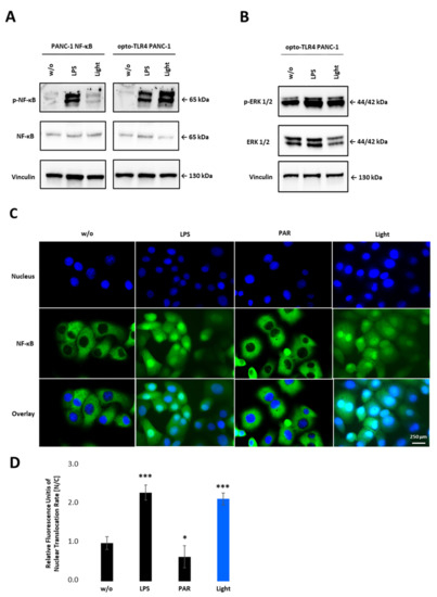
Article
Light-Inducible Spatio-Temporal Control of TLR4 and NF-κB-Gluc Reporter in Human Pancreatic Cell Line
by Anna Stierschneider, Petra Grünstäudl, Katrin Colleselli, Josef Atzler, Christian T. Klein, Harald Hundsberger and Christoph Wiesner
Int. J. Mol. Sci. 2021, 22(17), 9232; https://doi.org/10.3390/ijms22179232 - 26 Aug 2021
Cited by 8 | Viewed by 4239
Abstract
Augmented Toll-like receptor 4 (TLR4) expression was found in nearly 70% of patients with pancreatic adenocarcinoma, which is correlated with increased tumorigenesis and progression. In this study, we engineered a new light-oxygen-voltage-sensing (LOV) domain-based optogenetic cell line (opto-TLR4 PANC-1) that enables time-resolved activation [...] Read more.
Augmented Toll-like receptor 4 (TLR4) expression was found in nearly 70% of patients with pancreatic adenocarcinoma, which is correlated with increased tumorigenesis and progression. In this study, we engineered a new light-oxygen-voltage-sensing (LOV) domain-based optogenetic cell line (opto-TLR4 PANC-1) that enables time-resolved activation of the NF-κB and extracellular-signal regulated kinases (ERK)1/2 signalling pathway upon blue light-sensitive homodimerisation of the TLR4-LOV fusion protein. Continuous stimulation with light indicated strong p65 and ERK1/2 phosphorylation even after 24 h, whereas brief light exposure peaked at 8 h and reached the ground level 24 h post-illumination. The cell line further allows a voltage-dependent TLR4 activation, which can be continuously monitored, turned on by light or off in the dark. Using this cell line, we performed different phenotypic cell-based assays with 2D and 3D cultures, with the aim of controlling cellular activity with spatial and temporal precision. Light exposure enhanced cell attachment, the formation and extension of invadopodia, and cell migration in 3D spheroid cultures, but no significant changes in proliferation or viability could be detected. We conclude that the opto-TLR4 PANC-1 cell line is an ideal tool for investigating the underlying molecular mechanisms of TLR4, thereby providing strategies for new therapeutic options. Full article
(This article belongs to the Section Molecular Oncology)
Show Figures

Figure 1

14 pages, 2191 KB  
Article
Modular and Molecular Optimization of a LOV (Light–Oxygen–Voltage)-Based Optogenetic Switch in Yeast
by Andrés Romero, Vicente Rojas, Verónica Delgado, Francisco Salinas and Luis F. Larrondo
Int. J. Mol. Sci. 2021, 22(16), 8538; https://doi.org/10.3390/ijms22168538 - 9 Aug 2021
Cited by 14 | Viewed by 4890
Abstract
Optogenetic switches allow light-controlled gene expression with reversible and spatiotemporal resolution. In Saccharomyces cerevisiae, optogenetic tools hold great potential for a variety of metabolic engineering and biotechnology applications. In this work, we report on the modular optimization of the fungal light–oxygen–voltage (FUN-LOV) [...] Read more.
Optogenetic switches allow light-controlled gene expression with reversible and spatiotemporal resolution. In Saccharomyces cerevisiae, optogenetic tools hold great potential for a variety of metabolic engineering and biotechnology applications. In this work, we report on the modular optimization of the fungal light–oxygen–voltage (FUN-LOV) system, an optogenetic switch based on photoreceptors from the fungus Neurospora crassa. We also describe new switch variants obtained by replacing the Gal4 DNA-binding domain (DBD) of FUN-LOV with nine different DBDs from yeast transcription factors of the zinc cluster family. Among the tested modules, the variant carrying the Hap1p DBD, which we call “HAP-LOV”, displayed higher levels of luciferase expression upon induction compared to FUN-LOV. Further, the combination of the Hap1p DBD with either p65 or VP16 activation domains also resulted in higher levels of reporter expression compared to the original switch. Finally, we assessed the effects of the plasmid copy number and promoter strength controlling the expression of the FUN-LOV and HAP-LOV components, and observed that when low-copy plasmids and strong promoters were used, a stronger response was achieved in both systems. Altogether, we describe a new set of blue-light optogenetic switches carrying different protein modules, which expands the available suite of optogenetic tools in yeast and can additionally be applied to other systems. Full article
(This article belongs to the Special Issue Optogenetics)
Show Figures

Figure 1

4 pages, 163 KB  
Editorial
Editorial on Special Issue “The Advances and Applications of Optogenetics”
by Elena G. Govorunova and Oleg A. Sineshchekov
Appl. Sci. 2020, 10(18), 6563; https://doi.org/10.3390/app10186563 - 20 Sep 2020
Viewed by 2275
Abstract
This Special Issue provides an update for the rapidly developing technology known as “optogenetics” that is the use of genetically encoded light-sensitive molecular elements (usually derived from lower organisms) to control or report various physiological and biochemical processes within the cell. Two ongoing [...] Read more.
This Special Issue provides an update for the rapidly developing technology known as “optogenetics” that is the use of genetically encoded light-sensitive molecular elements (usually derived from lower organisms) to control or report various physiological and biochemical processes within the cell. Two ongoing clinical trials use optogenetic tools for vision restoration, and optogenetic strategies have been suggested as novel therapies for several neurological, psychiatric and cardiac disorders. The Special Issue comprises two reviews and seven experimental papers on different types of light-sensitive modules widely used in optogenetic studies. These papers demonstrate the efficiency and versatility of optogenetics and are expected to be equally relevant for advanced users and beginners who only consider using optogenetic tools in their research. Full article
(This article belongs to the Special Issue The Advances and Applications of Optogenetics)
21 pages, 6103 KB  
Article
Domain Organization in Plant Blue-Light Receptor Phototropin2 of Arabidopsis thaliana Studied by Small-Angle X-ray Scattering
by Masayoshi Nakasako, Mao Oide, Yuki Takayama, Tomotaka Oroguchi and Koji Okajima
Int. J. Mol. Sci. 2020, 21(18), 6638; https://doi.org/10.3390/ijms21186638 - 10 Sep 2020
Cited by 5 | Viewed by 3737
Abstract
Phototropin2 (phot2) is a blue-light (BL) receptor protein that regulates the BL-dependent activities of plants for efficient photosynthesis. Phot2 is composed of two light-oxygen-voltage sensing domains (LOV1 and LOV2) to absorb BL, and a kinase domain. Photo-activated LOV domains, especially LOV2, play a [...] Read more.
Phototropin2 (phot2) is a blue-light (BL) receptor protein that regulates the BL-dependent activities of plants for efficient photosynthesis. Phot2 is composed of two light-oxygen-voltage sensing domains (LOV1 and LOV2) to absorb BL, and a kinase domain. Photo-activated LOV domains, especially LOV2, play a major role in photo-dependent increase in the phosphorylation activity of the kinase domain. The atomic details of the overall structure of phot2 and the intramolecular mechanism to convert BL energy to a phosphorylation signal remain unknown. We performed structural studies on the LOV fragments LOV1, LOV2, LOV2-linker, and LOV2-kinase, and full-length phot2, using small-angle X-ray scattering (SAXS). The aim of the study was to understand structural changes under BL irradiation and discuss the molecular mechanism that enhance the phosphorylation activity under BL. SAXS is a suitable technique for visualizing molecular structures of proteins in solution at low resolution and is advantageous for monitoring their structural changes in the presence of external physical and/or chemical stimuli. Structural parameters and molecular models of the recombinant specimens were obtained from SAXS profiles in the dark, under BL irradiation, and after dark reversion. LOV1, LOV2, and LOV2-linker fragments displayed minimal structural changes. However, BL-induced rearrangements of functional domains were noted for LOV2-kinase and full-length phot2. Based on the molecular model together with the absorption measurements and biochemical assays, we discuss the intramolecular interactions and domain motions necessary for BL-enhanced phosphorylation activity of phot2. Full article
Show Figures

Graphical abstract

Back to TopTop