Reporter Coxsackievirus A5 Expressing iLOV Fluorescent Protein or Luciferase Used for Rapid Neutralizing Assay in Cells and Living Imaging in Mice
Abstract
:1. Introduction
2. Materials and Methods
2.1. Ethics Statement
2.2. Cell Culture, Viruses and Antisera
2.3. Viral RNA Extraction, cDNA Preparation and Construction of Recombinant Plasmids
2.4. In Vitro RNA Transcription, Transfection and Virus Rescue
2.5. Western Bolt Analysis
2.6. Plaque Assay
2.7. Growth Curves
2.8. Virulence of r611, r611-iLOV and r611-Nluc in Newborn Kunming Mice
2.9. Neutralization Assay
2.10. Living Imaging of Mice via Fluorescence and Bioluminescence by Two Reporter-Tagged Viruses
2.11. Statistical Analysis
3. Results
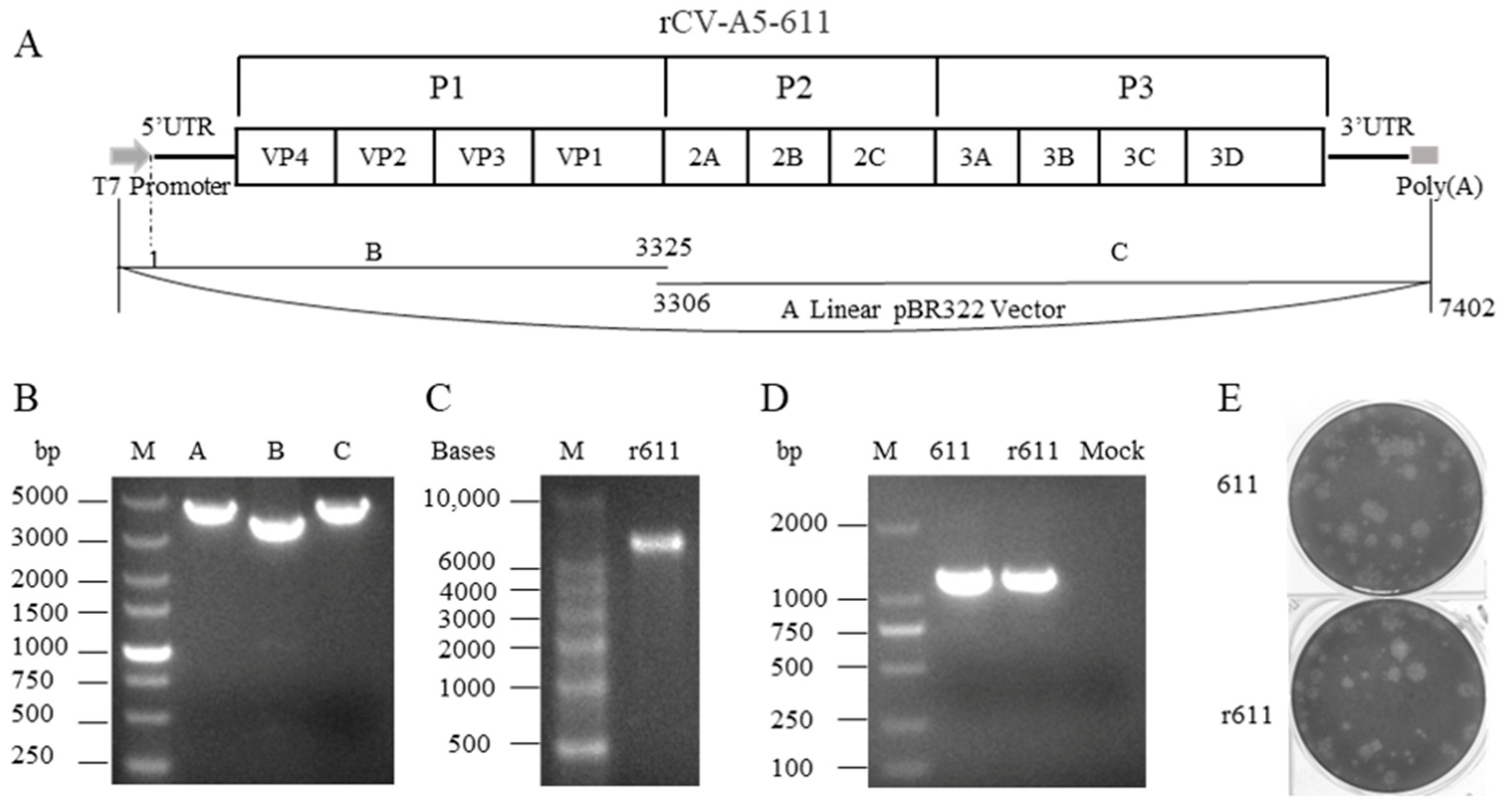
3.1. Construction and Rescue of the Recombinant CV-A5-611 Mouse-Adapted Strain
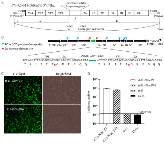
3.2. Construction and Rescue of the Recombinant CV-A5-611 Tagged with Reporter Genes
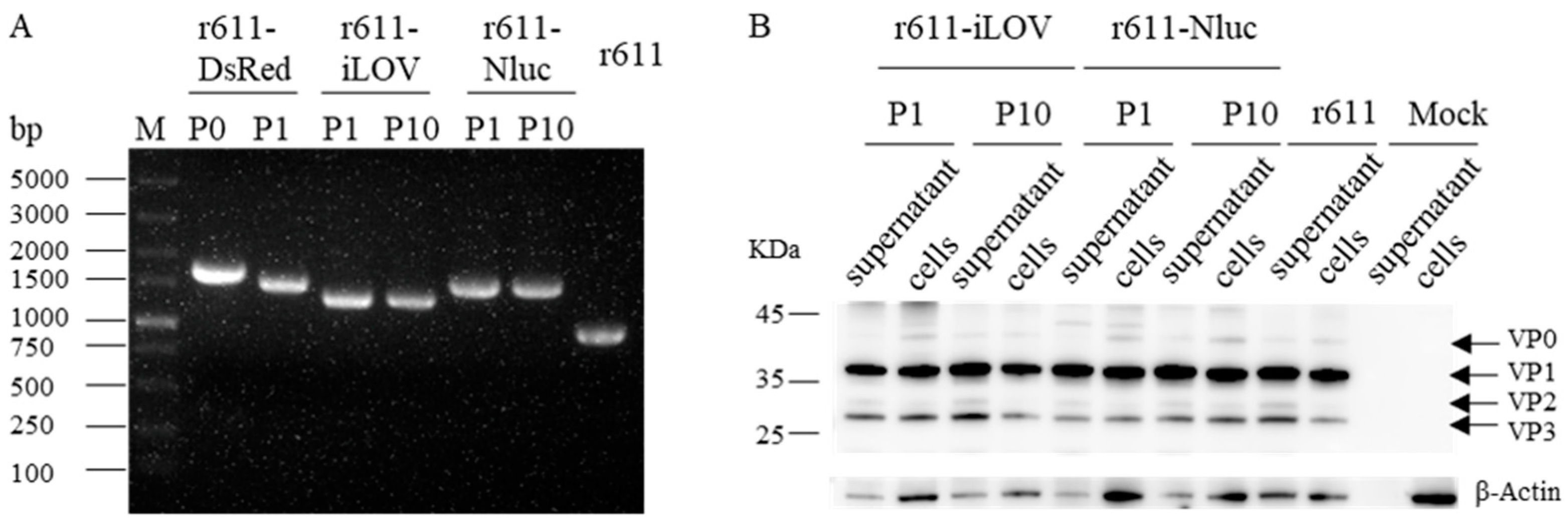
3.3. Genetic Stability and Particle Assembly of Reporter Viruses in Cell Culture
3.4. Propagation in Cells and Virulence of r611-Nluc and r611-iLOV in Mice
3.5. Neutralization Assay Using r611, r611-iLOV and r611-Nluc of CV-A5
3.6. Living Imaging of Mice Infected with r611-iLOV and r611-Nluc
4. Discussion
5. Patents
Author Contributions
Funding
Institutional Review Board Statement
Informed Consent Statement
Data Availability Statement
Acknowledgments
Conflicts of Interest
References
- Meng, X.D.; Tong, Y.; Wei, Z.N.; Wang, L.; Mai, J.Y.; Wu, Y.; Luo, Z.Y.; Li, S.; Li, M.; Wang, S.; et al. Epidemical and etiological study on hand, foot and mouth disease following EV-A71 vaccination in Xiangyang, China. Sci. Rep. 2020, 10, 20909. [Google Scholar] [CrossRef]
- Hu, Y.F.; Yang, F.; Du, J.; Dong, J.; Zhang, T.; Wu, Z.Q.; Xue, Y.; Jin, Q. Complete genome analysis of coxsackievirus A2, A4, A5, and A10 strains isolated from hand, foot, and mouth disease patients in China revealing frequent recombination of human enterovirus A. J. Clin. Microbiol. 2011, 49, 2426–2434. [Google Scholar] [CrossRef]
- Yamashita, T.; Ito, M.; Taniguchi, A.; Sakae, K. Prevalence of coxsackievirus A5, A6, and A10 in patients with herpangina in Aichi Prefecture, 2005. Jpn. J. Infect. Dis. 2005, 58, 390–391. [Google Scholar]
- Baek, K.; Yeo, S.; Lee, B.; Park, K.; Song, J.; Yu, J.; Rheem, I.; Kim, J.; Hwang, S.; Choi, Y.; et al. Epidemics of enterovirus infection in Chungnam Korea, 2008 and 2009. Virol. J. 2011, 8, 297. [Google Scholar] [CrossRef] [PubMed]
- Puenpa, J.; Mauleekoonphairoj, J.; Linsuwanon, P.; Suwannakarn, K.; Chieochansin, T.; Korkong, S.; Theamboonlers, A.; Poovorawan, Y. Prevalence and characterization of enterovirus infections among pediatric patients with hand foot mouth disease, herpangina and influenza like illness in Thailand, 2012. PLoS ONE 2014, 9, e98888. [Google Scholar] [CrossRef]
- Wang, J.; Zhou, J.; Xie, G.; Zheng, S.; Lou, B.; Chen, Y.; Wu, Y. The epidemiological and clinical characteristics of hand, foot, and mouth disease in Hangzhou, China, 2016 to 2018. Clin. Pediatr 2020, 59, 656–662. [Google Scholar] [CrossRef]
- Park, S.H.; Choi, S.S.; Oh, S.A.; Kim, C.K.; Cho, S.J.; Lee, J.H.; Ryu, S.H.; Pak, S.H.; Jung, S.K.; Lee, J.I.; et al. Detection and characterization of enterovirus associated with herpangina and hand, foot, and mouth disease in Seoul, Korea. Clin. Lab. 2011, 57, 959–967. [Google Scholar] [PubMed]
- Cobbin, J.C.A.; Britton, P.N.; Burrell, R.; Thosar, D.; Selvakumar, K.; Eden, J.S.; Jones, C.A.; Holmes, E.C. A complex mosaic of enteroviruses shapes community-acquired hand, foot and mouth disease transmission and evolution within a single hospital. Virus. Evol. 2018, 4, vey020. [Google Scholar] [CrossRef] [PubMed]
- Chen, K.T.; Chang, H.L.; Wang, S.T.; Cheng, Y.T.; Yang, J.Y. Epidemiologic features of hand-foot-mouth disease and herpangina caused by enterovirus 71 in Taiwan, 1998-2005. Pediatrics 2007, 120, e244–e252. [Google Scholar] [CrossRef] [PubMed]
- Wu, Y.; Yeo, A.; Phoon, M.C.; Tan, E.L.; Poh, C.L.; Quak, S.H.; Chow, V.T. The largest outbreak of hand; foot and mouth disease in Singapore in 2008: The role of enterovirus 71 and coxsackievirus A strains. Int. J. Infect. Dis. 2010, 14, e1076-81. [Google Scholar] [CrossRef] [PubMed]
- Yu, Y.; Luo, Z.; Jin, W.; Mai, J.; Qian, S.; Lu, J.; Wei, Z.; Meng, S.; Wang, Z.; Guan, X.; et al. Emergence of a novel recombinant of CV-A5 in HFMD epidemics in Xiangyang, China. BMC. Med. Genom. 2021, 14, 279. [Google Scholar] [CrossRef]
- Jin, W.P.; Lu, J.; Zhang, X.Y.; Wu, J.; Wei, Z.N.; Mai, J.Y.; Qian, S.S.; Yu, Y.T.; Meng, S.L.; Wang, Z.J.; et al. Efficacy of coxsackievirus A5 vaccine candidates in an actively immunized mouse model. J. Virol. 2021, 95, e01743-20. [Google Scholar] [CrossRef] [PubMed]
- Xu, L.L.; Shan, C.; Deng, C.L.; Li, X.D.; Shang, B.D.; Ye, H.Q.; Liu, S.Q.; Yuan, Z.M.; Wang, Q.Y.; Shi, P.Y.; et al. Development of a stable Gaussia luciferase enterovirus 71 reporter virus. J. Virol. Methods 2015, 219, 62–66. [Google Scholar] [CrossRef]
- Shang, B.; Deng, C.; Ye, H.; Xu, W.; Yuan, Z.; Shi, P.Y.; Zhang, B. Development and characterization of a stable eGFP enterovirus 71 for antiviral screening. Antiviral. Res. 2013, 97, 198–205. [Google Scholar] [CrossRef]
- Xu, L.; Su, W.; Jin, J.; Chen, J.; Li, X.; Zhang, X.; Sun, M.; Sun, S.; Fan, P.; An, D.; et al. Identification of luteolin as enterovirus 71 and coxsackievirus A16 inhibitors through reporter viruses and cell viability-based screening. Viruses 2014, 6, 2778–2795. [Google Scholar] [CrossRef]
- Yu, R.; Wang, M.; Liu, L.; Yan, J.; Fan, J.; Li, X.; Kang, M.; Xu, J.; Zhang, X.; Zhang, S. The development and characterization of a stable Coxsackievirus A16 infectious clone with Nanoluc reporter gene. Front. Microbiol. 2023, 13, 1101850. [Google Scholar] [CrossRef] [PubMed]
- Deng, C.; Li, X.; Liu, S.; Xu, L.; Ye, H.; Qin, C.F.; Zhang, B. Development and characterization of a clinical strain of Coxsackievirus A16 and an eGFP infectious clone. Virol. Sin. 2015, 30, 269–276. [Google Scholar] [CrossRef] [PubMed]
- Chapman, S.; Faulkner, C.; Kaiserli, E.; Garcia-Mata, C.; Savenkov, E.I.; Roberts, A.G.; Oparka, K.J.; Christie, J.M. The photoreversible fluorescent protein iLOV outperforms GFP as a reporter of plant virus infection. Proc. Natl. Acad. Sci. USA 2008, 105, 20038–20043. [Google Scholar] [CrossRef] [PubMed]
- Guo, S.; Xun, M.; Fan, T.; Li, X.; Yao, H.; Li, X.; Wu, B.; Yang, H.; Ma, C.; Wang, H. Construction of coxsackievirus B5 viruses with luciferase reporters and their applications in vitro and in vivo. Virol. Sin. 2023, 38, 549–558. [Google Scholar] [CrossRef]
- Han, M.; Rajput, C.; Hinde, J.L.; Wu, Q.; Lei, J.; Ishikawa, T.; Bentley, J.K.; Hershenson, M.B. Construction of a recombinant rhinovirus accommodating fluorescent marker expression. Influenza. Other Respir. Viruses 2018, 2, 717–727. [Google Scholar] [CrossRef]
- Röder, J.; Fischer, R.; Commandeur, U. Adoption of the 2A ribosomal skip principle to tobacco mosaic virus for peptide display. Front. Plant. Sci. 2017, 8, 1125. [Google Scholar] [CrossRef]
- Standardization Administration of China. Laboratory Animal-Guideline for Ethical Review of Animal Welfare. Standardization Administration of China. 2018. Available online: https://openstd.samr.gov.cn/bzgk/gb/newGbInfo?hcno=9BA619057D5C13103622A10FF4BA5D14 (accessed on 5 August 2022).
- Zhang, G.; Hu, B.; Huo, Y.; Lu, J.; Guo, J.; Deng, M.; Li, P.; Wang, W.; Li, L.; Meng, S.; et al. Amino acid substitutions in VP2, VP1, and 2C attenuate a Coxsackievirus A16 in mice. Microb. Pathog. 2021, 150, 104603. [Google Scholar] [CrossRef] [PubMed]
- Chandler-Bostock, R.; Mata, C.P.; Bingham, R.J.; Dykeman, E.C.; Meng, B.; Tuthill, T.J.; Rowlands, D.J.; Ranson, N.A.; Twarock, R.; Stockley, P.G. Assembly of infectious enteroviruses depends on multiple, conserved genomic RNA-coat protein contacts. PLoS Pathog. 2020, 16, e1009146. [Google Scholar] [CrossRef] [PubMed]
- Nogales, A.; Ávila-Pérez, G.; Rangel-Moreno, J.; Chiem, K.; DeDiego, M.L.; Martínez-Sobrido, L. A novel fluorescent and bioluminescent bireporter influenza A virus to evaluate viral infections. J. Virol. 2019, 93, e00032-19. [Google Scholar] [CrossRef] [PubMed]
- Seago, J.; Juleff, N.; Moffat, K.; Berryman, S.; Christie, J.M.; Charleston, B.; Jackson, T. An infectious recombinant foot-and-mouth disease virus expressing a fluorescent marker protein. J. Gen. Virol. 2013, 94 Pt 7, 1517–1527. [Google Scholar] [CrossRef]
- Liu, F.; Huang, Y.; Wang, Q.; Shan, H. Construction of eGFP-tagged Senecavirus A for facilitating virus neutralization test and antiviral assay. Viruses 2020, 12, 283. [Google Scholar] [CrossRef] [PubMed]
- Kobayashi, S.; Fukuda, Y.; Yoshii, K.; Thammahakin, P.; Maezono, K.; Eyer, L.; Růžek, D.; Kariwa, H. Development of recombinant West Nile virus expressing mCherry reporter protein. J. Virol. Methods 2023, 317, 114744. [Google Scholar] [CrossRef]
- Zou, G.; Xu, H.Y.; Qing, M.; Wang, Q.Y.; Shi, P.Y. Development and characterization of a stable luciferase dengue virus for high-throughput screening. Antiviral. Res. 2011, 91, 11–19. [Google Scholar] [CrossRef]
- Corliss, L.; Holliday, M.; Lennemann, N.J. Dual-fluorescent reporter for live-cell imaging of the ER during DENV infection. Front. Cell. Infect. Microbiol. 2022, 12, 1042735. [Google Scholar] [CrossRef]
- Dang, X.; Chalkias, S.; Koralnik, I.J. JC virus-iLOV fluorescent strains enable the detection of early and late viral protein expression. J. Virol. Methods 2015, 223, 25–29. [Google Scholar] [CrossRef]
- Ren, T.; Min, X.; Mo, Q.; Wang, Y.; Wang, H.; Chen, Y.; Ouyang, K.; Huang, W.; Wei, Z. Construction and characterization of a full-length infectious clone of Getah virus in vivo. Virol. Sin. 2022, 37, 48–357. [Google Scholar] [CrossRef] [PubMed]
- Cheuk, A.; Houde, M. A rapid and efficient method for uniform gene expression using the barley stripe mosaic virus. Plant. Methods. 2017, 13, 24. [Google Scholar] [CrossRef]
- Liu, T.; Liao, Y.; Du, Y.; Dong, Q.; Zhang, W.; Qiao, C.; Chen, Y.; Ouyang, K.; Wei, Z.; Qin, Y.; et al. Insertion of exogenous genes within the ORF1b coding region of porcine astrovirus. Vet. Microbiol. 2023, 280, 109675. [Google Scholar] [CrossRef] [PubMed]
- Verchot, J.; Herath, V.; Urrutia, C.D.; Gayral, M.; Lyle, K.; Shires, M.K.; Ong, K.; Byrne, D. Development of a reverse genetic system for studying Rose Rosette Virus in whole plants. Mol. Plant. Microbe. Interact. 2020, 33, 1209–1221. [Google Scholar] [CrossRef] [PubMed]
- Sam, M.; Selman, M.; Zhao, W.; Jung, J.; Willingham, A.; Phan, U.; Starling, G.C.; Gao, Q. Engineering oncolytic coxsackievirus A21 with small transgenes and enabling cell-mediated virus delivery by integrating viral cDNA into the genome. J. Virol. 2023, 97, e0030923. [Google Scholar] [CrossRef]






| Primers | Fragment | Sequence (5′–3′) and Nucleotide Positions of CV-A5 Genome |
|---|---|---|
| pBR322-F | A | ACGCGTGGATCCTCTACGCCGGACG |
| pBR322-R | CCCTATAGTGAGTCGTATTAACTAGTAAGCTTATCGATGATAAGCTGTCAAACA | |
| T7-5UTR-F | B | TAATACGACTCACTATAGGGTTAAAACAGCCTGTGGGTTGTACCCACCC, (T7 promotor + Nucleotides 1–29) |
| 611-VP1-2A-R | AGTGGTGGTAATGCTAGTCCTATTAAATGAAGCGTCCACAATATT,(Nucleotides 3281–3325) | |
| 611-LOV-VP1-2A-F | C | GGACTAGCATTACCACCACTGGGAAATTTGGGCAGCAGTCAG, (Nucleotides 3306–3347) |
| pBR322-3UTR-R | GGCGTAGAGGATCCACGCGTTTTTTTTTTTTTTTTTTTTTTTTTGCTATTCTGGTTATA, (Plasmid 1–14+ MluI+ Poly A25+Nucleotides 7388–7402) | |
| T7-5UTR-F | D | TAATACGACTCACTATAGGGTTAAAACAGCCTGTGGGTTGTACCCACCC, (T7 promotor + Nucleotides 1–29) |
| 611iLOV-VP1-2A-R | AGTGGTGGTAATGCTAGTCCTATTAAATGAAGCGTCCACA, (Nucleotides 3286–3325) | |
| 611iLOV-LOV-VP1-2A-F | E | GGGAAATTTGGGCAGCAGTCAGGAGCTGTGTATGTGGGAA, (Nucleotides 3326–3365) |
| pBR322-3UTR-R | GGCGTAGAGGATCCACGCGTTTTTTTTTTTTTTTTTTTTTTTTTGCTATTCTGGTTATA, (Plasmid 1–14+ MluI+ Poly A25+Nucleotides 7388–7402) | |
| 611 DsRed-VP1-DsRed-F | F (for DsRed) | GGACTAGCATTACCACCACTGGCAAGTTCGGGCAACAAATGGCCTTCTCCGAGGACGTCATC, (Nucleotides 3305–3325 + 2A 3326–3343 + DsRed 1–24) |
| 611 DsRed-VP1-DsRed-R | GACTGCTGCCCAAATTTCCCGGTGGTAGTGATGGAAGTGGCGCCGGTGGAGTGGCGGCCCTCGG, (Nucleotides 3326–3345+ VP1 3308–3325 + DsRed 692–717) | |
| 611iLOV-VP1-iLOV-F | F (for iLOV) | GGACTAGCATTACCACCACTGGCAAGTTCGGGCAACAAATCGAGAAGAACTTCGTGATCACC, (Nucleotides 3305–3325 + 2A 3326–3343 + iLOV 1–24) |
| 611iLOV-VP1-iLOV-R | GACTGCTGCCCAAATTTCCCGGTGGTAGTGATGGAAGTCACGTGGTCGCTGCC, (Nucleotides 3326–3345+ VP1 3308–3325 + iLOV 316–330) | |
| 611Nluc-VP1-Nluc-F | F (for Nluc) | GGACTAGCATTACCACCACTGGCAAGTTCGGGCAACAAATGGTCTTCACACTCGAGGAT, (Nucleotides 3305–3325 + 2A 3326–3343 + Nluc 1–21) |
| 611Nluc-VP1-Nluc-R | GACTGCTGCCCAAATTTCCCGGTGGTAGTGATGGAAGTCGCCAGAATGCGTTCGCACA, (Nucleotides 3326–3345+ VP1 3308–3325 + Nluc 494–513) |
Disclaimer/Publisher’s Note: The statements, opinions and data contained in all publications are solely those of the individual author(s) and contributor(s) and not of MDPI and/or the editor(s). MDPI and/or the editor(s) disclaim responsibility for any injury to people or property resulting from any ideas, methods, instructions or products referred to in the content. |
© 2023 by the authors. Licensee MDPI, Basel, Switzerland. This article is an open access article distributed under the terms and conditions of the Creative Commons Attribution (CC BY) license (https://creativecommons.org/licenses/by/4.0/).
Share and Cite
Jin, W.-P.; Wang, C.; Wu, J.; Guo, J.; Meng, S.-L.; Wang, Z.-J.; Yu, D.-G.; Shen, S. Reporter Coxsackievirus A5 Expressing iLOV Fluorescent Protein or Luciferase Used for Rapid Neutralizing Assay in Cells and Living Imaging in Mice. Viruses 2023, 15, 1868. https://doi.org/10.3390/v15091868
Jin W-P, Wang C, Wu J, Guo J, Meng S-L, Wang Z-J, Yu D-G, Shen S. Reporter Coxsackievirus A5 Expressing iLOV Fluorescent Protein or Luciferase Used for Rapid Neutralizing Assay in Cells and Living Imaging in Mice. Viruses. 2023; 15(9):1868. https://doi.org/10.3390/v15091868
Chicago/Turabian StyleJin, Wei-Ping, Chen Wang, Jie Wu, Jing Guo, Sheng-Li Meng, Ze-Jun Wang, Dai-Guan Yu, and Shuo Shen. 2023. "Reporter Coxsackievirus A5 Expressing iLOV Fluorescent Protein or Luciferase Used for Rapid Neutralizing Assay in Cells and Living Imaging in Mice" Viruses 15, no. 9: 1868. https://doi.org/10.3390/v15091868
APA StyleJin, W.-P., Wang, C., Wu, J., Guo, J., Meng, S.-L., Wang, Z.-J., Yu, D.-G., & Shen, S. (2023). Reporter Coxsackievirus A5 Expressing iLOV Fluorescent Protein or Luciferase Used for Rapid Neutralizing Assay in Cells and Living Imaging in Mice. Viruses, 15(9), 1868. https://doi.org/10.3390/v15091868

