Sign in to use this feature.

Years

Between: -

Subjects

remove_circle_outline
remove_circle_outline
remove_circle_outline
remove_circle_outline

Journals

Article Types

Countries / Regions

Search Results (11)

Search Parameters:
Keywords = Kaplan fibers

Order results
Result details
Results per page
Select all
Export citation of selected articles as:
20 pages, 2352 KB  
Article
Lower Adherence to Lifestyle Recommendations of the World Cancer Research Fund/American Institute for Cancer Research (2018) Is Associated with Decreased Overall 10-Year Survival in Women with Breast Cancer
by Jaqueline Schroeder de Souza, Luiza Kuhnen Reitz, Cândice Laís Knöner Copetti, Yara Maria Franco Moreno, Francilene Gracieli Kunradi Vieira and Patricia Faria Di Pietro
Nutrients 2025, 17(6), 1001; https://doi.org/10.3390/nu17061001 - 12 Mar 2025
Viewed by 1904
Abstract
Background/Objectives: The 2018 lifestyle recommendations of the World Cancer Research Fund/American Institute for Cancer Research (WCRF/AICR) have been associated with lower incidence of breast cancer, but their impact on mortality, survival, and recurrence of the disease is not known. This study aimed to [...] Read more.
Background/Objectives: The 2018 lifestyle recommendations of the World Cancer Research Fund/American Institute for Cancer Research (WCRF/AICR) have been associated with lower incidence of breast cancer, but their impact on mortality, survival, and recurrence of the disease is not known. This study aimed to investigate the association between adherence to WCRF/AICR recommendations on mortality, overall 10-year survival, and recurrence in women diagnosed with breast cancer. Methods: This prospective study included 101 women diagnosed with breast cancer between 2006 and 2011. Food consumption, body weight, and physical activity data were collected at diagnosis to calculate the WCRF/AICR score. Mortality, survival, and recurrence data were collected in 2020–2021. Kaplan–Meier curves and Cox proportional hazards regression models were applied to verify the association between WCRF/AICR score and its components with outcomes. Results: Women with lower adherence to the WCRF/AICR score (1st tertile, which was the reference group for regression models) had lower chance of 10-year overall survival when compared to patients with higher scores (2nd and 3rd tertiles, n = 67) (p = 0.025). Consumption of sugary drinks increased the chance of all-cause mortality (p = 0.005) and daily fiber intake increased the chance of overall 10-year survival (p = 0.027). Conclusions: It is suggested that adherence to WCRF/AICR recommendations before breast cancer treatment may contribute to better life expectancy. Full article
(This article belongs to the Special Issue Dietary Patterns and Cancer: Risks and Survival Outcomes)
Show Figures

Figure 1

11 pages, 5125 KB  
Article
Anterolateral Ligament and Kaplan Fiber Injury Both Occur Frequently in Acute Anterior Cruciate Ligament-Injured Knees
by Renata Vidal Leao, Paulo Victor Partezani Helito, Adnan Saithna, Marcos Felippe de Paula Correa and Camilo Partezani Helito
J. Clin. Med. 2024, 13(4), 946; https://doi.org/10.3390/jcm13040946 - 7 Feb 2024
Cited by 3 | Viewed by 1935
Abstract
Background and objectives: The association of ALL and KF injuries in anterior cruciate ligament (ACL)-deficient knees remain topics of conflicting research despite improved magnetic resonance imaging (MRI). We aimed to evaluate the rate of the anterolateral ligament (ALL) and Kaplan fibers (KF) injuries [...] Read more.
Background and objectives: The association of ALL and KF injuries in anterior cruciate ligament (ACL)-deficient knees remain topics of conflicting research despite improved magnetic resonance imaging (MRI). We aimed to evaluate the rate of the anterolateral ligament (ALL) and Kaplan fibers (KF) injuries in adults with acute ACL injuries using MRI. Methods: We retrospectively reviewed 64 patients with clinical and MRI diagnoses of acute ACL tears. Two radiologists analyzed and categorized the status of the ALL and KF in all patients as intact, partially injured, or completely injured. Interobserver agreement was assessed. Injuries to the collateral ligaments, ITB and posterior cruciate ligament (PCL) were also evaluated. Results: The mean age of the patients was 33 years. ALL injuries were observed in 46 (71%) patients, among whom 33 (71%) had partial and 13 (28%) had complete injuries. KF injuries were identified in 32 (50%) patients, with 28 (87.5%) of them having partial and 4 (12.5%) having complete injuries. Combined injuries of both ALL and KF were found in 25 (32.4%) patients (p-value of 0.266). The agreement between the examiners ranged from moderate to substantial (Kappa between 0.55 and 0.75), with the highest agreement observed in cases of KF injuries (Kappa = 0.75). Conclusions: ALL and KF injuries were prevalent in acute ACL-injured knees with rates of injury of 71% and 50%, respectively. ALL injuries were more frequent and more frequently severe compared to KF injuries. Full article
Show Figures

Graphical abstract

16 pages, 4931 KB  
Article
Co-Expression of Chromatin Assembly Factor 1 Subunit A and Proliferating Cell Nuclear Antigen Is a Prognostic Biomarker of Esophageal Cancer
by Bing Wen, Dan-Xia Deng, Lian-Di Liao, Zhi-Da Zhang, Ya-Qi Zheng, Ke Dong, Li-Yan Xu and En-Min Li
Biomedicines 2023, 11(4), 1184; https://doi.org/10.3390/biomedicines11041184 - 16 Apr 2023
Cited by 2 | Viewed by 2290
Abstract
(1) Background: Esophageal cancer (EC) is an important global health challenge. Due to the lack of necessary biomarkers and therapeutic targets, the survival of EC patients is poor. The EC proteomic data of 124 patients recently published by our group provides a database [...] Read more.
(1) Background: Esophageal cancer (EC) is an important global health challenge. Due to the lack of necessary biomarkers and therapeutic targets, the survival of EC patients is poor. The EC proteomic data of 124 patients recently published by our group provides a database for research in this field. (2) Methods: Bioinformatics analysis was used to identify DNA replication and repair-related proteins in EC. Proximity ligation assay, colony formation assay, DNA fiber assay, and flow cytometry were used to study the effects of related proteins on EC cells. Kaplan–Meier survival analysis was used to evaluate the relationship between gene expression and the survival time of EC patients. (3) Results: Chromatin assembly factor 1 subunit A (CHAF1A) was highly correlated with proliferating cell nuclear antigen (PCNA) expression in EC. CHAF1A and PCNA colocalized in the nucleus of EC cells. Compared with the knockdown of CHAF1A or PCNA alone, the double knockdown of CHAF1A and PCNA could significantly inhibit EC cell proliferation. Mechanistically, CHAF1A and PCNA synergistically accelerated DNA replication and promoted S-phase progression. EC patients with high expression of both CHAF1A and PCNA had a worse survival rate. (4) Conclusion: we identify CHAF1A and PCNA as key cell cycle-related proteins leading to the malignant progression of EC, and these proteins could serve as important prognostic biomarkers and targets for EC. Full article
Show Figures

Figure 1

14 pages, 3414 KB  
Communication
Fatigue Resistance of Dissected Lower First Molars Restored with Direct Fiber-Reinforced Bridges—An In Vitro Pilot Study
by Veronika T. Szabó, Balázs Szabó, Noémi Barcsayné-Tátrai, Csongor Mészáros, Gábor Braunitzer, Balázs P. Szabó, Lippo Lassila, Sufyan Garoushi and Márk Fráter
Polymers 2023, 15(6), 1343; https://doi.org/10.3390/polym15061343 - 8 Mar 2023
Cited by 5 | Viewed by 2665
Abstract
The aim of this research was to evaluate the mechanical impact of utilizing different fiber-reinforced composite (FRC) systems to reinforce inlay-retained bridges in dissected lower molars with different levels of periodontal support. A total of 24 lower first molars and 24 lower second [...] Read more.
The aim of this research was to evaluate the mechanical impact of utilizing different fiber-reinforced composite (FRC) systems to reinforce inlay-retained bridges in dissected lower molars with different levels of periodontal support. A total of 24 lower first molars and 24 lower second premolars were included in this study. The distal canal of all molars received endodontic treatment. After root canal treatment, the teeth were dissected, and only the distal halves were kept. Standardized class II occluso-distal (OD) (premolars) and mesio-occlusal (MO) (dissected molars) cavities were prepared in all teeth, and premolar–molar units were created. The units were randomly distributed among four groups (n = six/group). With the aid of a transparent silicone index, direct inlay-retained composite bridges were fabricated. In Groups 1 and 2, both discontinuous (everX Flow) and continuous (everStick C&B) fibers were used for reinforcement, while in Groups 3 and 4, only discontinuous fibers (everX Flow) were used. The restored units were embedded in methacrylate resin, simulating either physiological periodontal conditions or furcation involvement. Subsequently, all units underwent fatigue survival testing in a cyclic loading machine until fracture, or a total of 40,000 cycles. Kaplan–Meyer survival analyses were conducted, followed by pairwise log-rank post hoc comparisons. Fracture patterns were evaluated visually and with scanning electron microscopy. In terms of survival, Group 2 performed significantly better than Groups 3 and 4 (p < 0.05), while there was no significant difference between the other groups. In the case of impaired periodontal support, a combination of both continuous and discontinuous short FRC systems increased the fatigue resistance of direct inlay-retained composite bridges compared to bridges that only contained short fibers. Such a difference was not found in the case of sound periodontal support between the two different bridges. Full article
(This article belongs to the Section Biobased and Biodegradable Polymers)
Show Figures

Figure 1

18 pages, 6387 KB  
Article
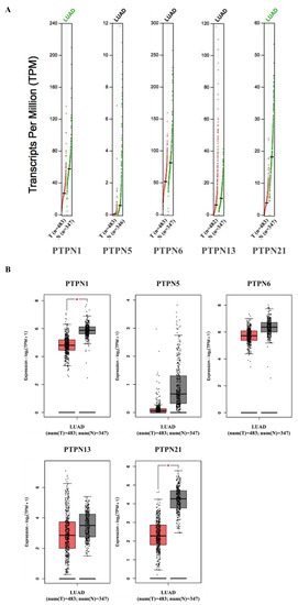
Novel Potential Therapeutic Targets of PTPN Families for Lung Cancer
by Chin-Chou Wang, Wan-Jou Shen, Gangga Anuraga, Hoang Dang Khoa Ta, Do Thi Minh Xuan, Sih-Tong Chen, Chiu-Fan Shen, Jia-Zhen Jiang, Zhengda Sun, Chih-Yang Wang and Wei-Jan Wang
J. Pers. Med. 2022, 12(12), 1947; https://doi.org/10.3390/jpm12121947 - 23 Nov 2022
Cited by 7 | Viewed by 3580
Abstract
Despite the treatment of lung adenocarcinoma (LUAD) having partially improved in recent years, LUAD patients still have poor prognosis rates. Therefore, it is especially important to explore effective biomarkers and exploit novel therapeutic developments. High-throughput technologies are widely used as systematic approaches to [...] Read more.
Despite the treatment of lung adenocarcinoma (LUAD) having partially improved in recent years, LUAD patients still have poor prognosis rates. Therefore, it is especially important to explore effective biomarkers and exploit novel therapeutic developments. High-throughput technologies are widely used as systematic approaches to explore differences in expressions of thousands of genes for both biological and genomic systems. Recently, using big data analyses in biomedicine research by integrating several high-throughput databases and tools, including The Cancer Genome Atlas (TCGA), cBioportal, Oncomine, and Kaplan–Meier plotter, is an important strategy to identify novel biomarkers for cancer therapy. Here, we used two different comprehensive bioinformatics analysis and revealed protein tyrosine phosphatase non-receptor type (PTPN) family genes, especially PTPN1 and PTPN22, were downregulated in lung cancer tissue in comparison with normal samples. The survival curves indicated that LUAD patients with high transcription levels of PTPN5 were significantly associated with a good prognosis. Meanwhile, Gene Ontology (GO) and MetaCore analyses indicated that co-expression of the PTPN1, PTPN5, and PTPN21 genes was significantly enriched in cancer development-related pathways, including GTPase activity, regulation of small GTPase-mediated signal transduction, response to mechanical stimuli, vasculogenesis, organ morphogenesis, regulation of stress fiber assembly, mitogen-activated protein kinase (MAPK) cascade, cell migration, and angiogenesis. Collectively, this study revealed that PTPN family members are both significant prognostic biomarkers for lung cancer progression and promising clinical therapeutic targets, which provide new targets for treating LUAD patients. Full article
Show Figures

Figure 1

4 pages, 708 KB  
Editorial
Will the Kaplan Fiber Complex Be the ‘‘New Anterolateral Ligament’’? Insights from Direct Surgical Exploration in the Context of ACL Injury and Reconstruction
by Alberto Grassi, Silvio Caravelli, Massimiliano Mosca and Stefano Zaffagnini
J. Clin. Med. 2022, 11(16), 4842; https://doi.org/10.3390/jcm11164842 - 18 Aug 2022
Cited by 2 | Viewed by 2861
Abstract
According to the most popular scientific literature database in 2022, nearly 20 papers mentioning the “Kaplan Fiber” complex have been published in the last 2 years, highlighting the role of this anatomical structure in the context of anterior cruciate ligament tear [...] Full article
(This article belongs to the Section Orthopedics)
Show Figures

Figure 1

10 pages, 552 KB  
Article
Survival of Fiber-Reinforced Composite Resin Post-Restored vs. Cast Post-and-Core-Restored Teeth: A Retrospective Clinical Study
by Oskar Bunz, Darja Iwantschenko, Sabrina Tulka, Claudia Barthel-Zimmer and Andree Piwowarczyk
Oral 2021, 1(4), 340-349; https://doi.org/10.3390/oral1040034 - 14 Dec 2021
Viewed by 6951
Abstract
Objective: The question of whether classic cast post-and-core (CPC) or fiber-reinforced composite resin posts (FRCP) are the best clinical decision has still not been fully solved. Materials and Methods: One hundred and sixty-two teeth were restored with FRCP, and 162 CPC restored teeth [...] Read more.
Objective: The question of whether classic cast post-and-core (CPC) or fiber-reinforced composite resin posts (FRCP) are the best clinical decision has still not been fully solved. Materials and Methods: One hundred and sixty-two teeth were restored with FRCP, and 162 CPC restored teeth were included in this study with a matched-pair design. In a primary analysis, the survival rates after one year (primary endpoint) were compared. The additional analysis included an evaluation of tooth- and construction-specific variables and an illustration of the survival up to 60 months via Kaplan-Meier curves. Results: FRCP showed lower failure risk considering the definitive prosthetic restoration and tooth type compared to CPC restored teeth. In total, 17 failures were observed in the FRCP group and 35 failures in the CPC group. A 60-month survival rate of 79.3% for FRCP and 64.5% for CPC was observed. Teeth serving as abutments for telescopic dentures were more likely to be affected by failure compared to teeth restored with single crowns. Conclusion: Within the limitations of this study, the FRCP showed a lower failure risk compared to the CPC, considering the definitive prosthetic restoration and tooth type within the observation period. Full article
Show Figures

Figure 1

15 pages, 756 KB  
Article
Clinical and Lifestyle-Related Prognostic Indicators among Esophageal Adenocarcinoma Patients Receiving Treatment at a Comprehensive Cancer Center
by Shruti G. Dighe, Li Yan, Sarbajit Mukherjee, Cailey S. McGillicuddy, Karen L. Hulme, Steven N. Hochwald, Saikrishna Yendamuri, Andrew J. Bain, Kevin T. Robillard, Kirsten B. Moysich, Christine B. Ambrosone, Amy E. Millen and Matthew F. Buas
Cancers 2021, 13(18), 4653; https://doi.org/10.3390/cancers13184653 - 16 Sep 2021
Cited by 8 | Viewed by 3165
Abstract
Purpose: The incidence of esophageal adenocarcinoma (EAC) has risen substantially in recent decades, while the average 5-year survival remains only ~20%. Disease stage and treatment are the strongest prognostic factors. The role of lifestyle factors in relation to survival remains uncertain, with a [...] Read more.
Purpose: The incidence of esophageal adenocarcinoma (EAC) has risen substantially in recent decades, while the average 5-year survival remains only ~20%. Disease stage and treatment are the strongest prognostic factors. The role of lifestyle factors in relation to survival remains uncertain, with a handful of studies to date investigating associations with obesity, smoking, physical activity, diet, or medications. Methods: This study included patients diagnosed with primary adenocarcinoma of the esophagus, gastroesophageal junction, or cardia (N = 371) at Roswell Park Comprehensive Cancer Center between 2003 and 2019. Leveraging extensive data abstracted from electronic medical records, epidemiologic questionnaires, and a tumor registry, we analyzed clinical, behavioral, and environmental exposures and evaluated stage-specific associations with survival. Survival distributions were visualized using Kaplan–Meier curves. Cox proportional hazards regression models adjusted for age, sex, stage, treatment, and comorbidities were used to estimate the association between each exposure and all-cause or cancer-specific mortality. Results: Among patients presenting with localized/regional tumors (stages I–III), current smoking was associated with increased overall mortality risk (HR = 2.5 [1.42–4.53], p = 0.002), while current physical activity was linked to reduced risk (HR = 0.58 [0.35–0.96], p = 0.035). Among patients with stage IV disease, individuals reporting pre-diagnostic use of statins (HR = 0.62 [0.42–0.92], p = 0.018) or NSAIDs (HR = 0.61 [0.42–0.91], p = 0.016) had improved overall survival. Exploratory analyses suggested that high pre-diagnostic dietary consumption of broccoli, carrots, and fiber correlated with prolonged overall survival in patients with localized/regional disease. Conclusion: Our data suggest that lifestyle exposures may be differentially associated with EAC survival based on disease stage. Future investigation of larger, diverse patient cohorts is essential to validate these findings. Our results may help inform the development of lifestyle-based interventions to improve EAC prognosis and quality of life. Full article
Show Figures

Figure 1

9 pages, 11982 KB  
Article
Fracture Behavior of Short Fiber-Reinforced Direct Restorations in Large MOD Cavities
by Márk Fráter, Tekla Sáry, Eszter Vincze-Bandi, András Volom, Gábor Braunitzer, Balázs Szabó P., Sufyan Garoushi and András Forster
Polymers 2021, 13(13), 2040; https://doi.org/10.3390/polym13132040 - 23 Jun 2021
Cited by 36 | Viewed by 5068
Abstract
The aim of this research was to study the impact of using a short fiber-reinforced composite (SFRC) core on the fatigue performance and fracture behavior of direct large posterior composite restorations. Moreover, the influence of the consistency (flowable or packable) of occlusal composite [...] Read more.
The aim of this research was to study the impact of using a short fiber-reinforced composite (SFRC) core on the fatigue performance and fracture behavior of direct large posterior composite restorations. Moreover, the influence of the consistency (flowable or packable) of occlusal composite coverage was assessed. A total of 100 intact molars were collected and randomly distributed into five groups (n = 20). Deep mesio-occlusal-distal (MOD) cavities were prepared in all groups. After adhesive treatment and rebuilding the missing interproximal walls with conventional composite, the specimens in four experimental groups were restored by an SFRC core (everX Flow), which was applied and cured either in bulk or in oblique layers (each 2 mm thick). Packable (G-aenial Posterior) or flowable (G-aenial Injectable) conventional composites were used as a final occlusal layer. The control group was restored with only packable conventional composite. Fatigue survival was measured for all specimens using a cyclic loading machine until a fracture occurred or a total of 25,000 cycles was achieved. Kaplan–Meyer survival analyses were conducted, followed by pairwise log-rank post hoc comparisons. The static load-bearing capacity of surviving teeth was tested using a universal testing machine. Fracture patterns were evaluated visually. There was no statistically significant (p > 0.05) difference in terms of survival between the tested groups. All groups for which flowable SFRC was used showed statistically significantly higher load-bearing capacities compared to the control group (p < 0.05). There were no significant differences regarding fracture resistance among the fiber-reinforced study groups. Regarding the fracture pattern during the survival analysis, all specimens that received SFRC showed a dominantly restorable type of fracture, while the control specimens presented a dominantly non-restorable type. The use of flowable SFRC as a reinforcing core for large MOD direct restorations showed promising achievements regarding fracture behavior. Full article
Show Figures

Figure 1

11 pages, 1639 KB  
Article
Relationship between Dietary Fiber Intake and the Prognosis of Amytrophic Lateral Sclerosis in Korea
by Haelim Yu, Seung Hyun Kim, Min-Young Noh, Sanggon Lee and Yongsoon Park
Nutrients 2020, 12(11), 3420; https://doi.org/10.3390/nu12113420 - 7 Nov 2020
Cited by 13 | Viewed by 4576
Abstract
The gut microbiota has been suggested as an important factor in the pathogenic mechanisms of amyotrophic lateral sclerosis (ALS). This study aimed to investigate whether the intake of different kinds of dietary fiber was related to the disease progression rate (∆FS) and survival [...] Read more.
The gut microbiota has been suggested as an important factor in the pathogenic mechanisms of amyotrophic lateral sclerosis (ALS). This study aimed to investigate whether the intake of different kinds of dietary fiber was related to the disease progression rate (∆FS) and survival time. In total, 272 Korean sporadic ALS patients diagnosed according to the revised EI Escorial criteria were recruited starting in March 2011 and were followed until the occurrence of events or the end of September 2020. The events included percutaneous endoscopic gastrostomy, tracheostomy, and death. Dietary fiber intake was calculated based on a 24-h dietary recall and classified according to five major fiber-rich foods: vegetables, fruits, grains, legumes, and nuts/seeds. Among the total participants, the group with ∆FS values lower than the mean ∆FS (0.75) was noted in the highest tertiles of total and vegetable fiber intake. Participants in the highest tertile for vegetable fiber intake showed longer survival in the Kaplan–Meier analysis (p = 0.033). Notably, vegetable fiber intake was negatively correlated with pro-inflammatory cytokine (interleukin (IL)-1β, IL-6, and monocyte chemoattractant protein-1) levels in the cerebrospinal fluid. This study showed that vegetable fiber intake could influence the disease progression rate and survival time. Further clinical trials are needed to confirm whether dietary fiber supplementation improves the prognosis of ALS. Full article
(This article belongs to the Special Issue Nutrition and CNS: In Health and Disease)
Show Figures

Figure 1

11 pages, 3602 KB  
Article
A New Technique for Direct Fabrication of Fiber-Reinforced Composite Bridge: A Long-Term Clinical Observation
by Matías Ferrán Escobedo Martínez, Samuel Rodríguez López, Jairo Valdés Fontela, Sonsoles Olay García and Mario Mauvezín Quevedo
Dent. J. 2020, 8(2), 48; https://doi.org/10.3390/dj8020048 - 10 May 2020
Cited by 11 | Viewed by 11809
Abstract
The use of fiberglass in dentistry has increased due to the improvements in the development of adhesive techniques reducing the cost of treatment and avoiding abutment tooth craving. The present study aims to evaluate the clinical usefulness of the new technique to fabricate [...] Read more.
The use of fiberglass in dentistry has increased due to the improvements in the development of adhesive techniques reducing the cost of treatment and avoiding abutment tooth craving. The present study aims to evaluate the clinical usefulness of the new technique to fabricate a direct fiber-reinforced composite bridge (FRCB) over a long period of time. Twenty-one FRCB were performed with the new direct technique on 21 patients with a mean age of 58.85 years and female predominance in the Faculty of Dentistry of Oviedo (Spain). The framework design releases the embrasures allowing adequate interproximal brushing, avoidance of periodontal disease and interproximal caries. A baseline examination was performed and the patients were examined regularly at six-month intervals (nine years’ follow-up). The restorations were also evaluated by an examiner using parameters to check their stability, longevity and the lack of periodontal disease. The most frequent location was the maxillary premolar region and the purpose of the restorations was to give a definitive bridge in 100% of the patients. Only one total debonding of the prostheses was detected during the observation period at 24 months and three partial adhesive–cohesive veneering composite fractures at the pontic after 60, 72 and 84 months, respectively. Kaplan–Meier was performed to detect the overall survival rate of the restorations at the end of the follow-up. Nine-year survival rates for the FRCB was 95.2%. All the cases had a clinically acceptable periodontal condition and an interproximal absence of caries in the abutment teeth. Currently, this type of restoration allows a minimally invasive aesthetic and is an affordable procedure, being a good alternative to other types of treatments. Full article
(This article belongs to the Special Issue New Technologies in Dentistry)
Show Figures

Figure 1

Back to TopTop